
Последние 5 лет я занимаюсь разработкой и сбором методик, которые помогли развить и увеличить продажи в компаниях различного профиля. Я собрал системы, которые сработали во многих бизнесах. Есть сотни компаний, которые реализовали эти системы через интеллект-карты, но информации о том, как это сделать, ни в книгах, ни в Интернете, ни в журналах не найти. Эти способы остаются личными наработками компаний и им нет смысла и желания писать об этом в массы. Я же использую ментальные карты последние 6 лет, и практически каждый мой день без них не обходится.
Что же можно реализовать в интеллект-картах в бизнесе? Очень многое: разработать легко и понятно бизнес-процессы, внедрить скрипты продаж, написать должностные инструкции, описать организационную структуру и функциональную модель предприятия, сделать SWOT-анализ, провести планерку и совещание, провести мозговой штурм (Brainstorm) и решить задачу, произвести стратегическое планирование организации, планировать личное время и многое другое.
В 90 % компаний нет всего вышеописанного, ни одного элемента. Но те руководители, которые настроены на рост бизнеса и сотрудников, постоянно внедряют новые системы в бизнесе. Я собрал для вас самые эффективные и уложил в простой пошаговый план для того, чтобы вы могли внедрить их в своих компаниях уже завтра.
Эта книга не имеет аналогов. Здесь описаны решения бизнес-задач простыми и понятными способами, но есть и другой выбор. Можно потратить 1–5 миллионов рублей на разработку бизнес-процессов, заказав их у международных консалтинговых компаний, когда для малого и среднего бизнеса более чем достаточно ментальных карт. Так же можно заказывать скрипты от 60 000 до 500 000, но можно разработать за день самостоятельно. Ваши должностные инструкции приведут в порядок за несколько месяцев, а ментальные карты помогут вам справиться за 2 недели. Возможно вы ни разу не писали стратегических планов – эта задача проста, не волнуйтесь.
Технологичный бизнес – это то, чего так не хватает России. Многие компании сейчас выходят на рынок с ноля и поджимают под себя значительную долю только за счет того, что оказываются более технологичными, чем все остальные. Они лучше обслуживают клиентов, помнят про их важные даты, ведут учет покупок, всегда предлагают сопутствующие товары, дают ценность бесплатно и многое другое. Вы можете тоже обогнать своих конкурентов и этой книги в 96 % случаев вам будет достаточно.

Ментальная карта – это способ визуализации информации, отражающий взаимосвязь элементов, их иерархичность и последовательность. Это современный, быстрый, интересный, емкий, работающий и простой способ систематизации, обобщения, представления, запоминания и аккумуляции большого объема данных.
Ментальная карта – альтернативный способ структурирования информации. В отличие от многоэтапных и разветвленных схем, диаграмм, маркированных списков и т. д. он значительно упрощает процесс восприятия и запоминания данных. Когда вы читаете длинный и монотонный текст, то, как правило, начинаете скучать, внимание рассеивается, мысли начинают отвлекаться на посторонние события. Запись информации способом ментальных карт строится на особой структуре, разнообразии цветовой гаммы, видов шрифтов, геометрических фигур, форм и линий, символов, что вызывает интерес и стимулирует восприятие правого и левого полушария мозга. Кроме того, в ментальных картах большой по объему материал формулируется в нескольких фразах. Ментальные карты позволяют видеть (или создавать) всю структуру в целом, приучают мозг мыслить системно. И это еще одно неоценимое достоинство ментальных карт, на котором базируется весь процесс их создания, – ассоциативность! При таком способе организации информации включается ассоциативность, благодаря чему вы:
1. Во-первых, не упустите важные моменты, так как, опираясь на одно ключевое слово или фразу, ваше сознание вытянет вторую, затем третью и т. д. Если же вы сформировали ментальную карту, а затем вспомнили некую характеристику, которая не была зафиксирована изначально, то легко сможете внести ее, не переделывая полностью всю карту (подробнее об этом вы прочтете в главе «Правила построения ментальных карт»).
2. Во-вторых, сможете найти нестандартные решения, на первый взгляд, напрямую не связанные с задачей. Ментальная карта – это своеобразное исследование, результат которого может оказаться абсолютно неожиданным. Она позволяет взглянуть на явление с другой стороны.
Например, разрабатывая функциональную модель предприятия, вы поймете, что вам не хватает отдела развития, функции которого в текущий момент времени можно переложить на руководителей подразделений.
Немаловажным является и то, что данный способ систематизации данных исключает хаотичность. Зафиксированная ментальная карта устранит путаницу во взаимосвязи между элементами, последовательности процессов. Упорядочив таким образом свои знания, вы их не забудете и сможете с легкостью воспроизвести в нужный момент. Это особенно помогает в процессе обучения чему бы то ни было, так как не только способствует твердому запоминанию новой информации, но выявляет пробелы, над которыми необходимо поработать. Подобная фиксация информации значительно сокращает время на ее запоминание.
Включив ментальные карты в свой бизнес и жизнь, вы больше не будете страдать от информационной перегрузки. Наглядность представления материала поможет разобраться в устройстве процесса, увидеть его структуру и быстро в него «влиться». Кроме того, ментальные карты аккумулируют все необходимые для данного процесса, события, задачи и т. д. данные в одном месте, тем самым устраняя необходимость их сбора из многочисленных заметок, заброшенных куда-то обрывков бумаги, а также исключая утрату или упущение из виду важного материала.
Ментальные карты позволяют видеть систему во всей ее целостности. Чтобы воспроизвести весь материал, вам не надо пролистывать десятки страниц вертикального текста, достаточно пробежать глазами по телу карты. Таким образом, вы сможете быстро «освежить» информацию в памяти, а также поймать всю структуру одним взглядом, увидеть, какие моменты охвачены картой, а какие – нет. Это позволяет вам видеть весь «айсберг», а не его верхушку.
В ментальной карте вы можете выразить свою креативность и индивидуальность через образы, цветовую гамму, фигуры и раскрыть творческий потенциал, вдохновиться на новые идеи. Рисование ментальных карт – это увлекательное занятие, которое может помочь вам понять себя, определиться с целями. Ваши ассоциации с неким понятием отражают ваше восприятие мира. Например, один добавит к слову «работа» слово «деньги», другой – «коллектив», а третий – «удовольствие».
Думая ментальными картами, вы развиваете способности своего мозга. Как правило, информация нам передается линейно, т. е. пункт за пунктом. Но лишь тогда, когда все элементы собраны, мозг способен понять явление. Ментальные карты активируют развитие обоих полушарий мозга. С их помощью мы как бы рисуем свои мысли. Как правило, при работе с информацией задействовано только левое полушарие, отвечающее за аналитическое мышление и память. Оно воспринимает текст и цифры. Ментальные карты благодаря своей визуализированности и образности привлекают в данный процесс и правое полушарие, реагирующее на образ и цвет. То есть при обычном способе запоминания информации задействовано только одно полушарие – левое. Подключив к данному процессу оба полушария, вы запомните материал как минимум в два раза быстрее. Кроме того, самый популярный совет для развития памяти – это составление ассоциаций и вуальных образов на предназначенные к запоминанию данные. Это значит, что с ментальными картами вы запомните не только быстро, но и надолго. Таким образом, стимулируется развитие ваших творческих способностей и лучше усваивается информация.
Спектр возможных направлений использования интеллект-карт невероятно широк. Вы можете прибегать к их помощи в любой сфере вашей жизни, а также для решения бизнес-задач. Данный способ обработки информации позволяет:
1. Лаконично законспектировать текст. Например, освоив ментальные карты, персонал сможет таким образом фиксировать ход проводимого вами совещания, обозначая важные моменты, выносимые на обсуждение вопросы и решения по ним. Или в ходе корпоративного обучающего тренинга формировать в ментальной карте даваемые знания. Как правило, приходя на семинар, в том числе и корпоративный, люди пишут объемные конспекты со слов спикера, думая, что когда-нибудь они ими воспользуются. Но до дела не доходит. Записи не перечитываются и, соответственно, не внедряются. Использование ментальных карт значительно увеличивает шансы на усвоение материала.
2. Найти решение для «нерешаемой» задачи. Столкнувшись в своей деловой деятельности с некой сложностью, нужно пытаться искать для нее решение. Например, с помощью мозгового штурма. Так как принцип составления ментальных карт основан на ассоциациях, то вынеся проблему на коллективное обсуждение, вы с большой вероятностью сможете найти ее решение. Поскольку в команде собраны люди с разным образом мышления и жизненным опытом, то симбиоз их идей, вполне возможно, подскажет нестандартное решение.
3. Организовать личное время. Я регулярно встречаю руководителей, погрязших в текущих вопросах, отдающих работе по 12–14 часов в день и мечтающих о 48 часах в сутках. Время – это ограниченный ресурс и расходовать его необходимо разумно. Поэтому его необходимо планировать. Делать это в ментальных картах очень просто и эффективно.
4. Быстро изучать новую информацию. Знать все невозможно, но умение быстро обучаться – это ценный навык. В большинстве объявлений к соискателю предъявляется такое требование, как легкообучаемость. Не менее важно быстро понимать и усваивать новый материал и руководящему звену. Используя ментальные карты, благодаря их преимуществам процесс обучения станет для вас простым.
5. Видеть структуру всей задачи в целом. Например, вы можете готовить проведение какой-нибудь акции в ментальной карте. Это позволит вам не упустить из виду ничего важного, оперативно вносить изменения в планы и оповещать об этом заинтересованных лиц.
Ментальная карта – это неисчерпаемый ресурс возможностей! Хорошим помощником ментальные карты станут в организации и в ведении вашего бизнеса. Более подробно об их возможностях и способах использования применительно к бизнесу вы узнаете из этой книги.
Краткое резюме главы
Преимущества ментальных карт:
1. Простое восприятие и эффективное запоминание информации.
2. Развитие ассоциативного мышления.
3. Нахождение нестандартных решений.
4. Систематизация и структурирование большого объема текста.
5. Компактная фиксация информации в одной схеме.
6. Целостное представление процесса/задачи в одной схеме.
7. Визуализация информации.
8. Устранение информационной перегрузки.
9. Выражение индивидуальности.
10. Развитие обоих полушарий мозга.

Достоинства и пользу от применения ментальных карт сложно переоценить. Их преимущества, перечисленные выше, можно использовать и при решении бизнес-задач. Этот доступный и наипростейший инструмент способен повысить эффективность вашего бизнеса, оптимизировать процессы в компании и улучшить ваш личный тайм-менеджмент. В России сотни компаний, которые применяют интеллект-карты в бизнесе. Разработка всех моих консалтинговых проектов происходит именно в интеллект-картах.
Как уже было сказано, визуализированная в ментальных картах информация воспринимается и запоминается намного проще и быстрее, чем запутанные, многоэлементные алгоритмы и длинный, монотонный, линейный текст.
Ментальная карта – это компактный способ фиксации информации. Вы можете разместить значительный объем информации всего на одном листе. Это намного удобнее в использовании, чем пролистывание нескольких десятков листов печатного текста.
Преимущества использования ментальных карт в компании можно определить следующим образом:
1. Динамичность внесения изменений и моментальность распространения информации между заинтересованными лицами. Если вы используете для создания ментальных карт программные средства (об их видах и возможностях будет рассказано в последующих главах) и компьютеры в офисе объединены в одну локальную сеть, то сотрудникам не составит труда узнавать о корректировке или изменении планов. Если вы внесете изменения в поле ментальной карты, она мгновенно обновится на остальных, подсоединенных к сети компьютерах, что избавит вас от личного оповещения каждого сотрудника о вашем решении.
2. Простота понимания и доступность использования. Чтобы начать применять ментальные карты в бизнесе или жизни, вам не надо получать специфичных профессиональных навыков, штудировать тома литературы по данной теме, нанимать внешних специалистов, неделями осваивать технологию, а затем месяцами обучать ею персонал. Процесс создания данных карт прост, а изложенная подобным образом информация воспринимается интуитивно. Поэтому результат их использования виден сразу.
Итак, где можно использовать ментальные карты в бизнесе?
1. Разработать инструкции для персонала по выполнению задач.
Наличие выполняемых инструкций – это важный момент в ведении бизнеса. Если задача имеет пошаговый план выполнения, то исключается человеческий фактор. Работник не будет делать так, как считает нужным. Он будет делать так, как надо, следуя инструкции, доказавшей свою результативность. Это в разы увеличивает качество работы персонала и исключает расхождения в понимании процесса достижения результата, а также сокращает время на обучение и адаптацию нового персонала.
2. Разработать организационную структуру организации.
Она демонстрирует иерархическую лестницу вашей компании, все отделы и тип взаимодействия между ними. Организационная структура необходима для отражения внутренней структуры вашего бизнеса. Если у вас большая компания, структура будет довольно разветвленной и массивной. Формировать ее в форме ментальной карты значительно удобнее, а время менее затратно, чем на нескольких листах MS Word.
3. Разработать или оптимизировать функциональную модель.
Функциональная структура описывает роли всех сотрудников – от генерального директора до обслуживающего персонала и их функции. Отразив ее такой, какой она действительно является, вы поймете, как ее оптимизировать. Аналогично организационной структуре, прорисовывать ее в виде ментальной карты проще, чем в MS Word.
4. Описать бизнес-процессы компании.
Описание процессов позволит вам достигнуть их стандартизации независимо от места их реализации и опытности сотрудника. То есть таким образом вы исключаете влияние человеческого фактора на процесс, а также приучаете персонал к самостоятельности. Вас как руководителя будут меньше беспокоить, так как для каждого типичного процесса или задачи есть описание и план действий. Кроме того, описанные бизнес процессы – это отличный фундамент для расширения, открытия филиалов или упаковки франшизы, поскольку все структурные подразделения будут предоставлять одинаковый сервис и типично действовать в сходных ситуациях, тем самым «держа марку» вашей компании.
5. Организация планерок и совещаний.
Исходя из моей консалтинговой практики, большинство компаний вообще не проводят планерки. А если они и есть, то нерегулярные и затянутые: многие сотрудники их не посещают, а те, кто посещает, на них «спят». Проводить качественные и продуманные планерки и совещания также можно с помощью ментальных карт. Таким образом, сотрудники будут заранее знать повестку совещания, готовить предварительно вопросы и предложения. Благодаря этому вы перестанете узнавать о насущных вопросах в момент самого совещания и переносить в связи с неподготовленностью их разрешение на следующую планерку. Это экономит время и увеличивает эффективность бизнеса.
6. Мозговой штурм.
Метод решения задач и поиска альтернативных решений методом мозгового штурма сам по себе эффективный и увлекательный. Вы организуете рабочую группу, которая прорабатывает конкретную задачу, штурмуя ее своими творческими идеями. Одно из правил его проведения – это запись всех, даже на первый взгляд абсурдных, мыслей. Конечно, делать это можно традиционно, на бумаге. Однако я рекомендую осваивать современные технологии. Тем более что программное обеспечение Mind Manager, которое более подробно рассматривается в последующих главах книги, предусматривает специальный режим для мозгового штурма. Благодаря чему записи получаются яркими и структурированными, а также смогут легко корректироваться, исправляться и редактироваться.
7. Организация стратегических планов компании на 1–3 года, а также краткосрочных – на 12 недель.
Ставить цели важно не только в жизни, но и в бизнесе.
Зная, куда идти в развитии бизнеса, вам будет значительно проще достигнуть результата. Стратегический план – это фундамент для успешной деятельности компании. Это представление того, какой вы хотите видеть компанию через 1–3 года. С его помощью вы сможете спрогнозировать возможные риски, а значит, подготовиться к их устранению, выявить потенциал для развития, продумать и структурировать свои действия в нестандартных ситуациях, рационально распределить ресурсы, улучшить процесс управления компанией и достигнуть фактических результатов, максимально приближенных к плановым.
На основе стратегических планов развития компании строятся краткосрочные. Я предлагаю формировать их на 12 недель. Почему? Дело в том, что мозг «чувствует» долгосрочную перспективу только на 12 недель, все, что выходит за эти рамки, кажется, что случится очень не скоро и можно отложить задачи. Краткосрочные планы учитывают состояние дел на рынке, позиционирование вашей продукции на нем, место компании среди конкурентов и т. д. Краткосрочные планы – это маленькие шаги для достижения стратегической цели.
8. Скрипты продаж и схема продаж (там, где скрипты не работают).
Скрипт – это пошаговая инструкция разговора менеджера с клиентом. Они разрабатываются персонально для каждой компании, исходя из специфики бизнеса, имеющего место сервиса, портрета целевого потребителя и т. д.
Их наличие также стандартизирует процесс работы с клиентом. Вы можете иметь десятки филиалов и в каждом из них одинаково будут общаться с клиентом. Также работающие скрипты снижают требования к квалификации персонала, так как менеджеру нужно просто читать с листа.
При этом он не упустит никакой блок процесса продаж, будь то выявление потребности, допродажи, закрытие на сделку и т. д. Скрипты также снимают вопрос зависимости компании от «звездных» менеджеров и существенно ускоряют процесс обучения и адаптации новых сотрудников.
Однако существуют направления бизнеса, где скрипты продаж не работают, потому что сделать диалог менеджера и клиента шаблонным в силу ряда причин невозможно.
В данном случае необходимо использовать схему продаж. Она не содержит сценарий разговора, а лишь фиксирует его этапы. При невозможности внедрения скриптов это наилучший вариант стандартизации процесса продаж.
И это лишь малая часть того, как ментальные карты могут помочь вам сделать качественный скачок в бизнесе. Подробнее о перечисленных выше сферах использования ментальных карт, а также еще десяток направлений, где они сыграют вам добрую службу, вы прочтете в этой книге.
Конечно, все это можно сделать, не прибегая к помощи ментальных карт.
Но надо идти в ногу со временем. Изменения – это всегда хорошо! Особенно такие увлекательные и простые, как освоение ментальных карт.
Попробуйте их в своей жизни и бизнесе и, я уверен, вы не будете разочарованы!

Рис. 1. Ментальная карта «Бизнес задачи в ментальных картах»
Ментальная карта – это поле для вашего творчества, где вы вправе дать волю мысли, предоставить себе свободу действий, забыть о правилах и типичности. Однако несколько простых общих правил построения ментальных карт все-таки существуют. Конечно, они носят исключительно рекомендательный характер и вы вправе их не соблюдать. Но я советую вам им следовать, так как эти несколько «законов» преследуют лишь одну цель – сделать процесс рисования ментальных карт простым и увлекательным, а сами карты – максимально полезными и действенными.
Итак, вот несколько правил, которых полезно придерживаться при построении ментальных карт:
1. Располагайте рабочее пространство (лист бумаги) горизонтально.
Так вам будет удобнее формировать ответвления. Ментальные карты основываются на радиальном принципе построения, что облегчает процесс запоминания информации. Поэтому их создание начинается с центра рабочего поля и ведется в дальнейшем по кругу. Для этого и нужно горизонтальное расположение пространства.
2. Формирование ментальной карты начинается с названия карты – главной темы, которая располагается в центре карты. Это ядро карты, которое должно отражать саму цель создания ментальной карты.
3. Формируйте ветви (уровни) по часовой стрелке.
4. Будьте лаконичны!
Не пишите в ментальных картах целые предложения. Только ключевые или фразы, стимулирующие дальнейшие ассоциации слова.
5. Группируйте подтемы карты по формату ветвей: по цветовой гамме, по форме геометрических фигур, типу линий и т. д.
6. Разбавьте карту рисунками и символами, чтобы восстановить образ темы с первого взгляда на карту.
7. Формируйте группы, то есть отделяйте дополнительными линиями блоки, объединенные общей мыслью. Обводите эти блоки.
8. Соединяйте темы стрелками.

Рис. 2. Пример ментальной карты
Для удобства, в этой книге ответвления от центрального названия карты (подтемы) будут называться уровнями.
Их иерархия показана на рисунке.
Усвоив основные правила составления ментальных карт, можно переходить к изучению способов их рисования и решения бизнес-задач.
Самый первый, простой, всегда доступный из них – это рисование ментальной карты от руки. В этом есть свои преимущества.
Вспомните, как давно вы держали в руках цветные карандаши? Посмею предположить, что несколько лет, а возможно, и десяток лет назад.

Рис. 3. Структура ментальной карты
Если вы создаете карту руками, вам придется это сделать. Кроме того, так вы можете рисовать ментальные карты в любое время и в любом месте, где найдутся лист бумаги и карандаш.
Это творческий процесс, который, несомненно, доставит вам удовольствие!
Я часто рисую ментальные карты цветной 4-цветной ручкой в своей записной книжке Moleskine.

Рис. 4. Ментальная карта на бумаге
Или на ватмане или флип-чарте:

Рис. 5. Пример ментальной карты на ватмане
Но 98 % карт рисуются в программных продуктах. Они позволяют ускорить процесс рисования карт, делают их аккуратными, красочными и упорядоченными, а также позволяют быстро и без потерь нужной информации вносить в них изменения. Самым популярным продуктом является Mind Manager, разработанный компанией Mindjet.
Освоить эту программу достаточно легко. Она оснащена широким функционалом.
И помимо создания обычных ментальных карт, имеет адаптированные шаблоны для проведения мозгового штурма, разработки стратегического менеджмента, проведения SWOT-анализа и многого другого. Ментальные карты, используемые в данной книге, созданы именно с ее помощью.
Разработаны и другие ее аналоги, например FreeMind, XMind и другие, бесплатные, в отличие от Mind Manager.
Однако они обладают меньшим количеством функций, именно полезных, а не развлекательных, и менее эстетично насыщенные.
Существуют онлайн-сервисы для создания ментальных карт, такие как MindMeister, Mind42 и другие, но, как правило, они предоставляют графику низкого качества и далеко не все дают возможность прикрепления информации из файлов компьютера.

Рис. 6. Пример ментальной карты: Тренинг по Активныьм продажам

Если вы решили использовать ментальные карты в бизнесе, то я рекомендую вам начать с разработки с их помощью простых регламентов и инструкций для персонала, особенно если ментальная карта – это новый для вас формат работы, а инструкций, которые действительно соблюдаются, в вашей фирме нет. Инструкции для персонала – простая задача для разработки в формате ментальных карт.
Чтобы определить, какие именно инструкции необходимы вашей компании, проанализируйте свои бизнес-процессы и выявите те, на которых регулярно возникают какие-либо ошибки, повторяющиеся сложности и т. д. Именно на данные процессы и требуются инструкции: на проблемные функции или процессы. Кроме того, наверняка есть вопросы, при возникновении которых сотрудники обращаются к вам как руководителю за решением.
Есть правило: если к вам пришли трижды с одним и тем же вопросом – это даже не звоночек, а колокол к тому, чтобы создавать на процесс его решения инструкцию.
Еще одно важное преимущество наличия работающих инструкций – это независимость бизнеса от работающих в нем людей.
Бизнес становится более защищенным. Часто встречаются ситуации, когда в компании есть сотрудники, на которых держится весь отдельно взятый процесс. Например, вы нашли талантливого HR-менеджера, который безошибочно набирает хороший персонал, или менеджера по продажам, у которого лучше других получается закрыть клиента на покупку.
Такой персонал опасен для бизнеса, так как вы понимаете, что если уйдет этот человек, то данный процесс рухнет, и вы не сможете в кратчайшие сроки найти ему достойную замену, так как свои секреты «звездный» сотрудник унесет с собой.
Возникновение подобных сложностей помогают избежать разработка подробных инструкций на отдельные функции сотрудников.
При работе в консалтинговых проектах одно из первых моих действий – это поиск «звездных профессионалов» в компании. Если есть сотрудник, который выполняет свои функции замечательно, то информацию о том, за счет чего ему это удается, нельзя терять при его уходе! Поэтому мы сразу начинаем «снимать клише» с его подхода к работе и описывать процессы инструкциями.
Для этого достаточно поручить ему самостоятельно прописать должностную инструкцию на те функции или процессы, на которые он завязан. Затем этот текст обсуждается, корректируется и превращается в пошаговый план (инструкцию) для каждого, кто выполняет те же функции. Таким образом, вы получаете проверенный, доказавший свою эффективность план работы над конкретной задачей. И если этот сотрудник уйдет из вашего бизнеса, вы его оперативно и без снижения эффективности замените даже не очень опытным человеком, так как «изобретать велосипед» совсем не требуется, достаточно им правильно пользоваться, просто выполняя зафиксированные последовательные указания. Плюс ко всему, инструкции на функции значительно упрощают и ускоряют процесс обучения и адаптации новых людей.
Функция – это то, ЧТО необходимо делать, а КАК этого достигнуть – рассказывает инструкция. Поэтому, если у вас есть прописанные инструкции, вы избежите множество проблем такого характера, как некачественное выполнение задачи, нарушение сроков ее сдачи или вообще невыполнение под предлогом: «Я не знал, как сделать». Также вас больше не будут отвлекать на несущественные по сути текущие сложности, которые можно решить и без вашего участия, но персонал не желает проявлять инициативность. А ведь ваше время – на вес золота, поэтому вычеркните из его похитителей мелочные, посильные персоналу задачи с помощью инструкций на отдельные функции.
Преимущества зафиксированных и работающих инструкций мы выяснили. Давайте разберемся, как их грамотно составлять, чтобы получать максимальную отдачу от их использования. Перед тем, как приступить к созданию инструкций, прочтите несколько правил:
1. Инструкция – это последовательные, ЭЛЕМЕНТАРНЫЕ действия для достижения некого результата.
2. Результат, к которому приводит инструкция, должен быть измеримым, чтобы, исходя из конкретных показателей, каждый понимал, достигнут он или нет.
3. На каждый пункт обязательно должно быть назначено ОДНО ответственное лицо! Так вы будете понимать, с кого требовать результат, если в инструкции несколько действующих лиц.
4. Выполнение каждой задачи должно быть ограниченно по времени, чтобы вы регулярно не дергали сотрудника, напоминая ему о необходимости решения поставленного вопроса, а лишь спрашивали по истечении дедлайна результат.
Конечно, зафиксировать инструкцию вы можете и в виде маркированного списка или, что совсем плохо, сплошным текстом. Но велика вероятность, что данный документ станет очередной «галочкой». Вы будете довольны, что инструкции есть; персонал будет делать вид, что им следует. А по факту – результаты (т. е. инструкции) трудоемкой и напряженной работы (будьте готовы, что персонал с недоумением воспримет вашу идею о пошаговых инструкциях для него) пылятся в одной из папок в шкафу с какими-нибудь другими, также нереализованными и уже давно забытыми нововведениями. Поэтому настоятельно рекомендую создавать их с помощью ментальных карт. Как это сделать, рассмотрим с помощью «Регламента на выборочный контроль».
В центре ментальной карты необходимо написать название инструкции или регламента. Ядро ментальной карты – это название инструкции на функцию или регламента. В нашем случае это «Регламент на выборочный контроль». При упаковке франшиз мы прописываем инструкции на все функции для каждой роли (сотрудника) в компании. Но начинать лучше с наиболее проблемных и важных.

Рис. 7. Регламент на выборочный контроль
1. Ядро представленной выше карты – это название регламента.
2. Первый уровень карты – это функции, которыми будет осуществляться контроль. Например, рассматриваемую нами должность «менеджер по продажам» можно проверять с помощью:
✓ анализа телефонных разговоров.
Ответственное лицо может проводить выборочное прослушивание записи телефонных звонков менеджера с клиентом, чтобы выяснить, соответствует ли структура диалога менеджера его рабочему скрипту (подробнее о них в последующих главах);
✓ проведения акции «Тайный покупатель».
Это эффективный способ выборочного контроля, который предоставит вам достоверный срез качества работы сотрудников в конкретный промежуток времени. Акция может проводиться в нескольких форматах: по телефонному звонку или посещению торгового зала. Лицу, выполняющему роль тайного покупателя, выдается чек-лист, т. е. список вопросов, по которым необходимо оценить работу менеджера. В зависимости от формы вопроса ответы могут даваться в формате «да/нет» или оцениваться по N-балльной шкале;
✓ проверки отчетности, заполняемой самим менеджером. Выбор методов контроля определяется особенностями должности.
Также в первом уровне указываются ответственное лицо и периодичность осуществления контроля.
3. Второй уровень ментальной карты по организации контроля – пошаговые инструкции на выполнение функции. Например, для периодичности проведения контроля – это те действия менеджера, которые будут проверяться. В приводимом примере это контроль звонков на соответствие предъявляемым требованиям и контроль отчетности, формируемой менеджером, на предмет своевременности предоставления и реалистичности. Для способа контроля «Тайный покупатель» второй уровень – это требования, предъявляемые к «актеру» акции, и как она будет проходить. Для блока «Отчетность», заполняемая самим сотрудником, это проверка форм отчетности.
На первом этапе я рекомендую начать создавать инструкции для самых «проблемных» вопросов, а затем распространять их на все процессы. Кроме того, если вы руководитель, не занимайтесь этим лично, а поручите сотрудникам. Затем, внося свои пожелания и корректировки, можно написать инструкцию «Как писать инструкцию». Вполне естественно, что с первого раза составить даже более-менее приемлемую для использования инструкцию у них не получится. Однако после второй-третьей корректировки она достигнет относительно приличного качества, а со временем – высокого. Самостоятельная разработка сотрудниками инструкций значительно сократит время их составления и внедрения.
Краткое резюме главы

Задание в конце главы:
1. Определите проблемные функции у вас в компании. Дайте задание написать сотрудникам инструкции на эти функции
2. Отредактируйте инструкции соответственно с требованиями в этой главе.
3. Проведите совещание по внедрению таких инструкций.

Организационная структура – это упорядоченный, структурированный перечень всех имеющихся в организации структурных единиц и должностных ролей, отражающий иерархическую структуру, способ взаимодействия между единицами компании и вид соподчинения между ними. Она представляет компанию как цельный организм и включает как подразделения, так и конкретные функциональные роли в подразделении.
Выделяют несколько основных видов организационной структуры.
Основная и самая простая классификация включает три формы организационной структуры. Они вместе с описанием и достоинствами/недостатками представлены на рисунках.

Рис. 8. Организационная структура

Рис. 9. Линейный тип организационной структуры

Рис. 10.Функциональный тип организационной структуры

Рис. 11.Линейно-функциональный тип организационной структуры
Выбор типа организационной структуры зависит от особенностей вашего бизнеса, но какой бы она ни была, она должна быть. Если у вас в коллективе более 15 человек, то наличие прописанной организационной структуры просто необходимо.
Организационная структура – это очень важный элемент в компании. Ее наличие решит проблемы с подчинением, которые достаточно часто встречаются в компании. Бывают различные ситуации, например, у сотрудника негласно несколько руководителей, потому что так сложилось. Или два человека из управленческого звена полагают, что являются руководителями одного и того же сотрудника. А он либо выбирает руководителя исходя из субъективной симпатии, или вообще считает себя никому не подконтрольным. Порой бывает и так, что в компании есть должностная роль, обязанности которой некому контролировать. Таких ситуаций допускать нельзя! Конечно, если это не должность генерального директора. Ваши сотрудники должны четко понимать иерархическую лестницу и знать, какое место в ней они занимают. Таким образом, вы избежите дублирования полномочий, споров о том, у кого больше прав, и хаоса в управлении коллективом.
После того, когда прояснятся типы и уровни соподчинения, т. е. организационная структура примет завершенный вид, она обязательно должна быть донесена до персонала. Это можно сделать на планерке. Ознакомьте сотрудников с ней, проговорите ее, разъясните спорные и непонятные моменты. Таким образом, вы достигнете одинакового видения всеми занятыми в вашей компании людьми системы подчинения и взаимодействия и взаимопонимания между отдельными единицами компании. Поверьте, одинаковое понимание структуры подчинения очень важно! Все будут понимать, какое место в фирме занимают и какими полномочиями оно их наделяет.
Итак, приступим к составлению организационной структуры в формате ментальной карты.
Если при фиксации должностных инструкций в прошлой главе уровни располагались вокруг ядра карты, то в организационной структуре, в связи с ее особенностями, они будут располагаться лестнично, чтобы ярче отразить иерархию подчинения. Кроме того, обычно рисование ментальных карт начинается с середины листа. В этом и есть их суть – радиальный способ запоминания информации. Однако в данном случае начинать работу необходимо вверху в середине рабочего поля. Если вы пользуетесь программой Mind Manager, то в ее последней версии предусмотрен специализированный формат, который так и называется «Организационная структура». Выбрав его, вам будет проще располагать уровни по иерархии подчинения, так как программа сама сделает это за вас. Вашей задачей останется вписать те структурные подразделения и функциональные роли, которые имеют место в вашем бизнесе. Обратите внимание, организационная структура должна отражать реальное положение дел.
Но вы можете нарисовать вторую, на перспективу. Например, какой вы ее хотите видеть через полгода, какие отделы добавятся или реорганизуются, какие новые функциональные роли появятся и т. д. Это поможет вам получить видение того, в каком направлении необходимо двигаться и до каких масштабов вы желаете развить свой бизнес.
Разрабатываем организационную структуру в ментальной карте.
1. В центре вверху рабочего поля ментальной карты располагается ее ядро, показывающего главное управленческое лицо компании, т. е. собственника или генерального директора.
2. Далее под ядром карты горизонтально в ряд формируется первый уровень карты. Он включает «вторых» лиц компании, например, заместителя, при наличии такового; «первых» лиц в конкретных направлениях, т. е. директоров всевозможных подразделений и отделов; а также структурные единицы, напрямую подчиняющиеся вам, т. е. директору, например, секретариат.
Пример организационной структуры представлен на рисунке.

Рис. 12. Ментальная карта при ставлении организационной структуры – первые лица компании (ядро и уровень 1)
3. Второй уровень будет различен, в зависимости от того, что содержит первый.
✓ Если уровень 1 – это руководитель некого направления, то уровень 2 – это структурные единицы, которые ему подконтрольны.
Например, коммерческому директору могут подчиняться отдел продаж, склад, служба качества и др.
✓ Если уровень 1 – это руководитель конкретного отдела, то уровень 2 – это должностные роли, присутствующие в его отделе.
Например, первый уровень – это главный бухгалтер, так как он является ответственным лицом такой структурной единицы, как бухгалтерия. Бухгалтерия не имеет внутренних подотделов, но в крупных компаниях она имеет обширный штат, в котором каждый бухгалтер ведет отдельное направление, например бухгалтер по расчету зарплаты, бухгалтер по расчету НДС, помощник главного бухгалтера и т. д. В данном случае, именно эти роли и сформируют второй уровень ментальной карты.
✓ Если уровень 1 – это структурная единица, которой никто не подотчетен, например, администратор, то уровня 2 может не быть.

Рис. 13. Ментальная карта при составлении организационной структуры (уровень 2)
4. Соответственно, уровень 3 также будет ранжирован.
✓ Если уровень 2 – это структурная единица некого направления, то уровень 3 – это его подотделы. Например, от директора по развитию (уровень 1) иерархическая лестница спускается, в частности, к отделу продаж (уровень 2), который разделен на отдел прямых продаж и клиентский отдел. Это и будет уровень 3.
✓ В иных случаях, уровня 3 не будет.
5. Уровень 4, при наличии уровня 3, – это должностные роли каждого из подотделов.
Например, в отделе прямых продаж это руководитель отдела прямых продаж и менеджеры.


Рис. 14. Организационная структура в ментальной карте
Краткое резюме главы
Составление организационной структуры с помощью ментальных карт.

Рис. 15. Шаблон для разработки организационной структуры
Задание в конце главы:
1. Нарисуйте вашу организационную структуру на бумаге «как есть».
2. Нарисуйте вашу организационную структуру «на вырост» через 1–2 года.
3. Переложите в ментальные карты в Mind Manager.

Функциональная модель организации – это, утрированно, организационная структура, также отражающая отделы и роли, но в добавление к этому прописывающая должностные функции каждого сотрудника в разрезе всей компании.
Наличие прописанной функциональной модели способствует оптимизации процессов в компании. Дело в том, что, имея на листе бумаги все функции, выполняемые каждым сотрудником, вы увидите, какие из них пересекаются. Бывает, что одна элементарная задача возложена на нескольких человек, несмотря на то, что с ней вполне справится и один. Кроме того, при такой ситуации может возникнуть проблема с поиском ответственного лица. И наоборот, вы никак не можете повысить эффективность некого процесса, а после составления функциональной структуры поймете, что на его выполнение просто не хватает рабочих рук. Возможно, вы также обнаружите, что какая-то функция возложена абсолютно не на того специалиста. Исправление перечисленных выше ситуаций – это и есть оптимизация процессов. Таким образом, грамотно перераспределяя функции, вы освободите время у тех сотрудников, которые расходуют рабочее время на абсолютно не свои задачи, каждый будет заниматься тем, чем должен и что умеет.
Функциональная модель позволит вам решить проблемы с ответственными лицами. Благодаря ее наличию вы точно будете знать, кто несет ответственность за выполнение каждой из задач в вашей компании, назначите ответственных на те функции, за которые до этого времени никто не отвечал, и не столкнётесь с ситуацией, когда, если что-то не так, каждый перекладывает вину на другого.
Я советую вам составлять функциональную структуру в программе Mind Manager. В ней есть удобная для нашего случая функция – заметки. Ее можно «прикрепить» к функции и прописать в ней инструкцию по выполнению этой функции. Если совместить на одной карте организационную структуру, функциональную модель и должностные инструкции, то этого регламентированного описания достаточно для начала оптимизации процессов в бизнесе.
Как и в случае с созданием организационной структуры компании, ментальная карта для функциональной модели носит лестничную форму. Кроме того, все уровни и ядро у нее те же, что и в организационной структуре, с тем лишь отличием, что для описания функциональной модели вам необходим еще один уровень, отражающий функциональные обязанности.
1. Ядро ментальной карты, отражающей функциональную структуру, – это собственник компании (генеральный директор). Оно располагается по центру верхней части рабочего поля, так как дальнейшие ответвления будут формироваться не вокруг ядра, а под ним.
2. Первый уровень данной карты – это заместитель генерального директора, руководители и директора отделов, внеструктурные единицы, например, секретарь. Однако этого недостаточно. Выделив руководителей второго уровня (с точки зрения иерархии подчинения в компании, а не с точки зрения уровней ментальной-карты), необходимо определить их функции, т. е. то, для чего, собственно, и прорисовывается функциональная модель. В продукте Mind
Manager, как это показано на рисунке, прописать функции можно в виде «прикрепленных» к должности заметок.

Рис. 16. Уровни ментальной карты при составлении функциональной модели
3. Уровень 2 отражает сами отделы, которыми руководит управленческое звено, выделенное в уровне 1 данной карты. Некоторые единицы первого уровня ментальной карты могут не иметь отделов.
4. Уровень 3 – это подотделы отделов из уровня 2.
5. Уровень 4 – это все должности, существующие в каждом из указанных в уровне 3 подотделов. Но их простого перечисления недостаточно. Выделив роли, необходимо на каждую роль прописать функциональные обязанности.

Рис. 17. Функциональная модель в ментальной карте
Таким образом, функциональная модель – это организационная структура, с добавленными к каждой профессиональной роли компании функциональных обязанностей. Поэтому целесообразно совместить две данные структуры в одной карте.
Краткое резюме главы

Задание в конце главы
1. Разработайте функциональную модель на основании организационной структуры.
2. Оптимизируйте, удалите повторяющиеся функции.
3. Назначьте ответственных на функции, за которые никто не отвечает (такие тоже бывают часто).

Сколько ваших наемных сотрудников ознакомлено со своей должностной инструкцией? Сколько из них прочли ее от первого до последнего предложения? Или того более, сколько человек может воспроизвести ее наизусть? Уверен, что никто. В лучшем случае, в паре фраз в самых общих чертах. Потому что должностная инструкция – это длинный и скучный текст; формальность, которая если и существует, то исключительно для «галочки», и никак не используется.
Более того, как правило, никто не прорабатывает должностные инструкции персонально под свою компанию, а идет наипростейшим путем – скачивает стандартные, слишком стандартизированные, формализованные и обобщенные тексты из квалификационных справочников.
Но на практике, те функции, которые прописаны в инструкции, и те, что выполняет сотрудник в действительности, абсолютно не сходятся. А тем временем четкое знание сотрудниками своих обязанностей и следование им – важный момент для успеха компании.
Отсутствие должностных инструкций или наличие никому неизвестных и неработающих может порождать множество проблем.
Например, сотрудники будут противиться дополнительным функциям, ссылаясь на какую-нибудь инструкцию из Интернета, которая этой обязанности не содержит.
Например, специфика вашего бизнеса или маркетинговые меры потребовали наделения менеджера по продажам такой обязанностью, как комплектование подарков для клиентов. Стандартная должностная инструкция этой функции не содержит, чем и может воспользоваться ваш сотрудник.
В своей консалтинговой практике я часто сталкиваюсь с ситуацией, когда на попытку неформально, т. е. без документальной фиксации, расширить должностные функции сотрудник занимает оборонительную позицию, обосновывая свой отказ так: «Я не буду этого делать, потому что в мои обязанности не входит!». И с правовой точки зрения он прав.
Кроме того, руководитель и сотрудник мыслят и смотрят на один и тот же процесс по-разному. Вероятнее всего, существует огромное расхождение в том, что на самом деле делает сотрудник, и тем, что вы как руководитель, думаете, что он делает.
Избежать подобных разногласий помогут должностные инструкции. Одинаковое видение всеми участниками своих и чужих обязанностей не только оказывает положительное влияние на результат рабочего процесса, но и оздоровляет корпоративную атмосферу, исключая внутренние межличностные конфликты на фоне противоречий в части распределения обязанностей и ответственности.
Если вы проработаете должностные инструкции для персонала в программе Mind Manager, то избежите тягостных действий и лишней работы при их корректировке.
В данной программе вы с легкостью сможете добавлять или удалять обязанности без исправления и тем более постоянного переписывания всей инструкции. Таким образом, вам достаточно единожды создать документ, а затем дорабатывать его под условия компании.
Вы можете составлять должностные инструкции самостоятельно. Однако я рекомендую сделать это руками самих сотрудников. Поручите им прописать свои функции и инструкцию по выполнению каждой возложенной на них задачи, так как, во-первых, сам персонал лучше осведомлен об ежедневно выполняемых им действиях, а во-вторых, это сэкономит колоссальное количество времени на процесс формирования должностных инструкций. Затем вы внесете свои корректировки и пожелания.
После того как должностные инструкции будут составлены и доработаны, они в обязательном порядке должны быть доведены до всего персонала. Это можно сделать на планерке.
Кроме того, каждый сотрудник должен расписаться под тем, что он ознакомлен со своей должностной инструкцией.
Итак, начнем составление должностных инструкций в формате интеллект-карты. Пример приведен для должности – менеджер по продажам.
1. Ядро ментальной карты при разработке должностных инструкций – это служебная роль, т. е. должность.
В нашем случае это менеджер по продажам.

Рис. 18. Ядро ментальной карты (центральная тема)
Первым уровнем в данной карте станет список должностных функций роли, для которой составляется карта. Если у вас есть функциональная модель, то можете отзеркалить ее в данную карту.
Так, в нашем примере на менеджера по продажам возложены такие обязанности, как продажи оптовому клиенту, устранение рекламаций, оформление счета и др. Всех их и отражаем на первом уровне ментальной карты.

Рис. 19. Ментальная карта при описании должностных инструкций – функции должности (уровень 1)
3. Выделив должности, необходимо прописать, что подразумевает каждая из них, какие обязанности она включает. Например, функция «осуществление продаж оптовому клиенту» может включать только проведение исходящих звонков/ проведение исходящих звонков + ответ на входящие звонки + назначение встречи с заинтересовавшимися продуктом клиентами/ проведение исходящих звонков + выставление счета на оплату товара/ и т. д. Поэтому, чтобы и вы, и сотрудник одинаково понимали, что относится к его обязанностям, а что нет, а также для исключения ситуаций, когда некая функция напрямую не возложена ни на кого и поэтому ее никто не выполняет, следует уточнить этот момент. Подробное раскрытие всех обязанностей на каждую должность – это второй уровень ментальных карт.

Рис. 20. Ментальная карта при описании должностных инструкций – обязанности, включенные в функцию (уровень 2)
4. Составление инструкции на каждую функциональную обязанность. Она представляет собой пошаговый план действий, приводящий к требуемому результату. Например, чтобы организовать процесс закупки материалов, необходимо, во-первых, спрогнозировать объем продаж на месяц, во-вторых, зарезервировать нужное количество требующегося товара, чтобы точно знать, что бизнес оснащен ресурсами для дальнейшего функционирования в краткосрочном периоде. Элементарные шаги по каждой обязанности образуют следующий уровень ментальных карт.

Рис. 21. Ментальная карта при описании должностных инструкций – пошаговые действия (уровень 3)
* При составлении ментальных карт по должностным инструкциям не по всем должностям вторым уровнем будут конкретные обязанности по ним. Так, в приводимом мной примере есть функция «оформление заказов». Она достаточно очевидна и не содержит в себе ряд подфункций. Поэтому в данном случае вторым уровнем будет пошаговая инструкция.
Таким простым образом, всего в четыре этапа действий вы пропишите инструкции на необходимые должности. Если вы делаете это в Mind Manager, то он оснащен функцией экспорта карт в различные форматы программного обеспечения. Поэтому, сформировав должностные инструкции в Mind Manager, экспортируйте их в MS Word. В данном формате информация будет отражаться не в виде карты, а в форме маркированного списка.
Пример:
Должностные обязанности менеджера отдела оптовых продаж
1. Продажа оптовому клиенту
1.1. Обработка входящих звонков и заказов по системам электронного заказа и электронной почте
1.1.1. Рассылка прайс-листов по запросам клиентов Формирование текущего прайс-листа
1. Ежедневно формировать текущий прайс-лист и лист новинок.
2. Ежедневно в течение дня проверять электронную почту (периодичность – через час). При наличии запроса выслать прайс-лист.
1.1.2. Разговор с клиентом по телефону, консультирование по новинкам, согласование способов оплаты
Ответы на входящие звонки
1. Ответ на входящий звонок по установленному в компании «Стандарту ответов на входящие звонки».
2. Выяснение потребностей клиента.
3. Консультирование по товарам-новинкам.
4. Детальное согласование с клиентом (при принятии заказа) ассортимента, суммы заказа, времени доставки, порядка оплаты, способа отгрузки. При отправке заказа водителем-экспедитором согласование с клиентом обязательного наличия ответственных лиц клиента, уполномоченных принимать товар, совершать расчеты и подписывать нужные документы.
Исходящие звонки по согласованию принятых заказов
1. Детальное согласование с клиентом ассортимента, суммы заказа, времени доставки, порядка оплаты, способа отгрузки. При отправке заказа водителем-экспедитором согласование с клиентом обязательного наличия ответственных лиц клиента, уполномоченных принимать товар, совершать расчеты и подписывать нужные документы.
1.1.3. Прием заказа по телефону
1. Формирование карточки клиента в программе 1С.
2. Работа в программе 1С.
3. Формирование заявки клиента в программе 1 С.
4. В случае отсутствия необходимых клиенту позиций предложение товаров-заменителей.
5. Работа по «Стандарту допродаж».
6. Предложение клиенту собственных товаров компании.
7. Зарегистрировать заявку в Офисном маршрутном листе.
1.1.4. Прием заказа по электронной почте
1. Работа в программе 1С.
2. Формирование заявки клиента в программе 1 С. 3. По результатам ввода заявки в 1С прозвон клиенту. Если клиент не берет трубку, ответ – по электронной почте.
4. В случае отсутствия необходимых клиенту позиций предложение товаров-заменителей.
5. Работа по «Стандарту допродаж».
6. Предложение клиенту собственных товаров компании.
7. Зарегистрировать заявку в Офисном маршрутном листе.
1.1.5. Прием заказа по системам электронного заказа
1. Проверить системы электронного заказа ФармСМ, КроссМаркет.
2. Загрузить заявки в программу.
3. Провести заявки на склад в Программе 1С.
4. Обязательно отзвониться клиенту.
5. В случае отсутствия необходимых клиенту позиций предложение товаров-заменителей.
6. Работа по «Стандарту допродаж».
7. Предложение клиенту собственных товаров компании.
8. Зарегистрировать заявку в Офисном маршрутном листе.
1.2. Обработка клиентов, обратившихся в офис
1.2.1. Консультирование клиента, обратившего в офис по работе с компанией, по наиболее востребованным позициям прайс-листа
1. Консультирование клиента по вопросам работы компании: минимальная сумма заказа, способы оплаты, способы доставки, срок исполнения заказа.
2. Консультирование клиента по наиболее востребованным позициям прайс-листа, помощь в формировании первого заказа.
3. Формирование карточки клиента в программе 1С.
4. Работа в программе 1С.
5. Формирование заявки клиента в программе 1 С.
6. В случае отсутствия необходимых клиенту позиций предложение товаров-заменителей.
7. Работа по «Стандарту допродаж».
8. Предложение клиенту собственных товаров компании.
1.2.2. Передача рекламных материалов
1. При консультировании клиентов, обратившихся в офис компании, обязательна демонстрация образцов продукции компании.
2. Презентация товаров собственного производства, представление их качественных характеристик и свойств, документов качества на товар.
3. При каждом заказе клиента обязательна передача текущего прайс-листа компании.
4. Каждому новому клиенту обязательна передача рекламных материалов на продукцию собственного производства.
5. Обязательна передача клиенту календаря и ручек с логотипами компании по списку, утвержденному начальником отдела оптовых продаж.
1.3. Заключение договоров, оформление заказов и прием оплаты
1.3.1. Запрос анкеты клиента
1.3.2 Выставление счета на оплату по электронной почте или по факсу
1. При получении заявки по электронной почте или по телефону при условиях работы клиента по предоплате по безналичному расчету обязательно выставление счета клиенту.
2. После выставления счета необходим созвон с уточнением даты проплаты счета.
1.3.3. Получение информации из бухгалтерии об оплате счета
1. Ежедневно в начале рабочего дня просмотр в Программе 1 С банковской выписки по расчетному счету компании.
Отчеты
Ведомость по банку
Дата предыдущий день
Сформировать
2. Анализ банковской выписки за предыдущий день.
3. По результатам анализа банковской выписки заполнить таблицу учета долгов клиентов, сформировать лист обзвона на день.
4. Обзвонить клиентов согласно листу учета долгов. Заполнить лист учета долгов с дословными ответами клиентов.
5. Сверка сальдо по задолженности клиентов. Оформление актов сверок с клиентами.
1.3.4. Оформление заказа
1. При обработке клиентов, обратившихся в офис компании, осуществить оформление заказа.
1.3.5. Подписание договора
1. Для клиентов, вновь обратившихся в офис, а также для всех новых клиентов готовится договор на подписание.
2. При подготовке договора учиываются условия работы с клиентами: порядок оплаты, способы оплаты, способы поставки товара. При подготовке договора необходима анкета клиента с реквизитами клиента.
3. Если клиент обратился в офис, подписание договора производится при первом заказе клиента в офисе компании.
4. Для новых клиентов договор на подписание передается с первой поставкой. Осуществляется контроль возврата подписанных договоров от клиента.
5. Ведется Журнал учета договоров.
6. Ведется учет анкет клиентов.
1.3.6. Прием оплаты
1. При обращении клиента в офис и расчетов наличными средствами после сборки завязки на складе выписывается приходный кассовый ордер в Программе 1 С.
1.3.7. Передача денежных средств в бухгалтерию и получение визы «Оплачено»
1. Денежные средства передаются клиентом в кассу предприятия кассиру. Менеджер сопровождает клиента при оплате заказа.
2. Кассир при приеме денежных средств ставит пометку «Оплачено» на накладной на отпуск товара со склада.
3. Менеджер сопровождает клиента на склад для выдачи товара по заявке клиента.
1.3.8. Резервирование товара
1. Резервирование товара под заказ клиента. Формирование заявки на отсутствующий товар, необходимый клиенту.
2. Подача в отдел закупок заявки на отсутствующий на складе товар.
1.3.9. Передача заявки на склад на сборку
1. При поступлении оплаты от клиентов передача заявок на склад на сборку.
1.4. Конверсия потенциальных клиентов
1.4.1. Рассылка прайс-листов по запросам потенциальных клиентов по электронной почте или курьером
1. Отправка прайс-листов с курьерами или водителями по срочным запросам клиентов.
2. Отправка прайс-листов по электронной почте по срочным запросам клиентов по электронной почте.
3. Отзвон клиентам, получившим прайс-лист, и получение обратной связи.
1.4.2. Еженедельная рассылка прайс-листов и информации по новинкам по базе потенциальных клиентов
1. Еженедельная рассылка прайс-листов и информации по новинкам по базе потенциальных клиентов – подписчиков с сайта www.avita.ru
2. Еженедельная рассылка прайс-листов и информации по новинкам по базе текущих клиентов с учетом уровня цен каждого из клиентов.
1.4.3. Прозвон по базе потенциальных клиентов
1. Прозвон по базе потенциальных клиентов.
2. Прозвон по базе бывших клиентов.
3. Выход на целевого клиента.
4. Презентация коммерческого предложения клиенту. Демонстрация ключевых отличий данного коммерческого предложения от конкурентных.
5. Предоставление клиенту информации по ассортименту, ценам, условиям доставки, документам качества.
6. Консультирование клиента по формированию первого заказа.
7. Сообщение потенциальным, бывшим клиентам о проведении акций, изменении цен, бонусах.
8. При желании клиента сделать заказ – детальное согласование с клиентом ассортимента, суммы заказа, времени доставки, порядка оплаты, способа отгрузки. При отправке заказа водителем-экспедитором согласование с клиентом обязательного наличия ответственных лиц клиента, уполномоченных принимать товар, совершать расчеты и подписывать нужные документы.
1.4.4. Работа с отказами
1. Работа с отказами, ведение списков отказов.
2. Ведение «Списка типовых возражений клиентов».
3. Заполнение «Формуляра для фиксации возражений клиентов».
1.5. Работа с базой текущих клиентов
1.5.1. Ежедневный обзвон по базе текущих клиентов.
1. Получение от руководителя отдела листа обзвона по базе текущих клиентов на день.
2. Обзвон по базе текущих клиентов по листу обзвона. Фиксация информации по обзвону в листе обзвона.
3. В конце дня передача руководителю отдела листа обзвона.
2. Устранение рекламаций
2.1. Разговор с клиентом по рекламации
1. Прием звонка от клиента по факту рекламации. Используется «Стандарт ответа на рекламацию клиента».
2. Регистрация в Журнале учета рекламаций.
2.2. Прием акта рекламации от клиента по факсу или электронной почте
1. Прием акта рекламации от клиента производится по факсу или электронной почте.
2. На основании акта рекламации составляется Служебная записка на склад с указанием контрагента, № накладной и сути претензии (плохие сроки годности, недостача, излишки, бой/брак).
2.3. Передача на склад запроса на подтверждение рекламации
1. На склад передается Служебная записка по рекламации для рассмотрения рекламации и получения подтверждения или неподтверждения данной рекламации.
2. После рассмотрения рекламации начальник склада визирует Служебную записку и возвращает менеджеру. Контроль за рассмотрением Служебной записки начальником склада.
2.4. Включение наряда на рекламацию в маршрутный лист
1. По результатам рассмотрения Служебной записки складом формируется наряд на рекламацию.
2. После исполнения наряда на рекламацию на следующий день делается звонок клиенту и получение обратной связи.
2.5. Ведение журнала рекламаций
1. После выполнения наряда на рекламацию в Журнале учета рекламаций делается пометка об исполнении рекламации (дата, закрыто).
2. В случае неподтверждения рекламации складом в Журнале учета рекламаций делается пометка «Не выполнять».
Краткое резюме главы
Описание должностных инструкций с помощью ментальных карт.

Задание в конце главы:
1. Разработайте должностные инструкции в ментальных картах для 2 ролей сотрудников.
2. Используйте самих сотрудников
3. Внедрите эти инструкции для всех сотрудников этой роли.

В жизненном цикле любой компании выделяют пять уровней:
1. Собственно возникновение самой идеи и проработка бизнес-плана.
2. Стартап (или рождение компании).
3. Стремительный рост – это период, когда уже налажен хотя бы небольшой, но постоянный поток клиентов: бизнес приносит стабильный доход.
Отличительная черта – вы, как на этапе стартапа, уже не справляетесь в одиночку и начинаете набирать персонал.
4. Постоянный рост – это уровень определенности, он характеризуется в первую очередь началом делегирования полномочий.
5. И заключительный этап – это этап доли рынка, индикатором которого служит «увольнение собственника», т. е. его максимальный отход от дел или упаковка франшизы. Переход на данный уровень развития компании невозможен без автоматизации бизнеса.
Автоматизированный бизнес – это система, которая не имеет незаменимых элементов. Этим обусловливается ее успех – автономность бизнеса от человеческого фактора. Достичь этого невозможно без описания бизнес-процессов.
Бизнес-процесс – это цепочка взаимосвязанных действий, приводящих к конкретному результату. Например, продажи оптовому клиенту – это бизнес-процесс, цель которого – закрытие клиента на покупку.
Перед тем, как приступить к их описанию, вам необходимо выявить и выписать все имеющие место в вашей компании процессы.
По самой элементарной классификации их делят на следующие виды:
1. Основные, т. е. фундаментальные, от которых зависят жизнедеятельность компании и ее прибыль.
2. Вспомогательные, т. е. те, которые обеспечивают ресурсами основные.
3. Управляющие, которые администрируют и контролируют основные и вспомогательные процессы для получения от них максимально возможного результата.
Описание бизнес-процесса включает несколько элементов:
1. Наименование бизнес-процесс, т. е. указание, к какому процессу относится данное описание.
2. Конечная цель описываемого процесса, т. е. результат, который должен быть получен по итогам его завершения.
3. Этапы бизнес-процесса. Их также называют вехами. Вехи – это простые, последовательные шаги, которые предположительно приведут к желаемому результату.
4. Точки входа и точки выхода. Они есть у каждого процесса.
✓ Точка входа – это событие/действие/таймер, которое инициируют конкретный процесс.
Например, в офис поступил звонок от клиента. Это событие – точка входа для последующих действий: обработка звонка, разговор по скрипту, выявление потребности и т. д.
* Обратите внимание, точка входа – это всегда внешнее событие, за которым следует ваша реакция, т. к. некое действие.
✓ Точка выхода – это также конкретное событие/ действие/таймер, которые говорят о том, что процесс окончен. Например, в случае проведения холодных звонков, это может быть пять гудков. Если клиент не поднял трубку в течение пяти гудков, то менеджер набирает следующий номер из базы. В случае продаж клиенту, точка выхода – это оплаченный счет.
* Обратите внимание, точка выхода – это всегда событие с вашей стороны, за которым следует некое действие лица, контактирующего с вашей компанией.
Таким образом, точки входа и выхода – это индикаторы, говорящие о том, что необходимо начать некий процесс, или подтверждающие, что работа проведена и процесс завершен.
5. Инструкции по выполнению вех. То есть каждый этап процесса в бизнесе вы раскрываете в виде элементарных последовательных действий, которые предполагает данная веха.
6. Описание бизнес-процесса, которое я предлагаю вам сделать в виде ментальной карты.
7. Дедлайн процесса, т. е. конкретный срок (дата или количество дней), к которому данный процесс должен быть завершен.
Например, если клиент совершил покупку, то в течение двух недель необходимо провести постпродажную работу, которая включает звонок клиенту и ряд вопрос, выявляющих степень его довольства товаром и сервисом.
8. Ответственное лицо, т. е. человек, с которого вы будете спрашивать результат, его качество и выполнение сроков.
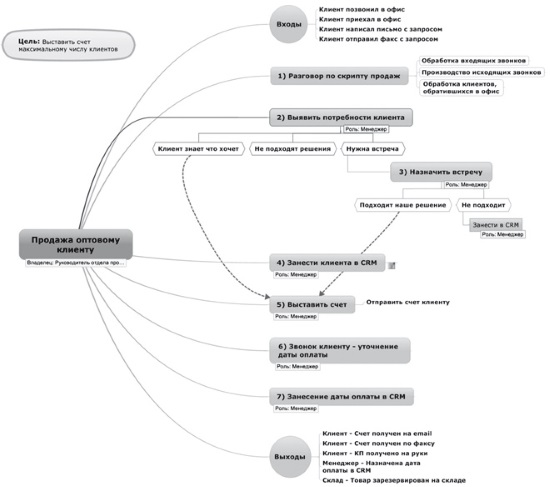
Итак, перейдем к описанию бизнес-процессов в ментальных картах. Я приведу пример на процессе «Продажи оптовому клиенту».
1. При описании бизнес-процессов по центру рабочего поля карты располагается название самого процесса. Это и составит ее ядро. В моем примере это продажи оптовому клиенту. Кроме того, лучше закрепить к ядру заметку, указывающую на должностную роль, к которой относится данная обязанность. В нашем случае это менеджер.

Рис. 22. Ядро ментальной карты при описании бизнес-процессов – название процесса
2. Первый уровень карты сформируют вехи процесса. Например, менеджер по продажам должен вести разговор по скрипту, выявлять потребность клиента, назначать встречи и т. д.
Все эти подпроцессы вносятся в ментальную карту. Помимо этого на первом уровне отражаются и точки входа и выхода. Однако они не являются вехами, поэтому целесообразно обособить их, например, с помощью иной геометрической фигуры, нежели для вех.
Обратите внимание на расположение ячеек уровня 1 при описании бизнес-процесса. Они формируются на поле карты не хаотично, а последовательно, так, как реализуется сам процесс в действительности. Так, процесс начинается с точки входа, поэтому данная ячейка располагается первой. За ней, радиально и с соблюдением очередности, следуют вехи. А завершает первый уровень точка выхода, т. е. события, которые закрывают процесс при его реализации.

Рис. 23. Ментальная карта «Описание бизнес-процесса» (1 уровень)
3. Уровень 2 при описании бизнес-процессов – это набор возможных событий и ответных действий на них. В точках входа и выхода уровень 2 сформируют события, провоцирующие процесс или свидетельствующие о его завершении.

Рис. 24. Ментальная карта «Описание бизнес-процесса» (2 уровень)
Уровень 3 – точки входа – выхода.
Приблизительно так может выглядеть описание бизнес-процессов. Как вы понимаете, это достаточно трудоемкий и длительный процесс, но составить описание нужно для каждого процесса.
Начинать следует, особенно если вы новичок в этом деле, с описания макромодели бизнеса, т. е. его основных процессов. То есть вы выписываете те процессы, которые формируют вашу прибыль. На каждый процесс вы формулируете цель. Все это можно также делать в формате ментальных карт.
1. Ядро карты – это название вашей компании.

Рис. 25. Ядро ментальной карты при описании макромодели бизнеса – название компании
2. Уровень 1 – это основные процессы компании, то есть те, благодаря которым она функционирует и получает прибыль.

Рис. 26. Ментальная карта при описании макромодели бизнеса – основные процессы в компании (уровень 1)
3. Уровень 2 – это цель, которая поставлена перед каждым основным процессом.

Рис. 27. Ментальная карта при описании макромодели бизнеса – цель каждого основного процесса (уровень 2)
Краткое резюме главы
Описание бизнес-процессов с помощью ментальных карт

Задание в конце главы:
1. Опишите бизнес-процесс «Производство» или «Закупка».
2. Опишите бизнес-процесс «Продажа клиенту».
3. Опишите бизнес-процесс «Работа с рекламациями».

Один из важнейших показателей саморазвивающейся компании – это регулярные и продуктивные планерки и совещания. Это эффективный инструмент развития компании и организации бизнес-процессов.
Если вы полагаете, что планерки и совещания, тем более регулярные, – это пустая трата рабочего времени, где персонал «спит» и никаких решений на них не принимается, то вы абсолютно не правы. Грамотная организация и проведение совещаний – механизм предупреждения множества проблем.
Планерки и совещания – это отличная платформа для инициации и внедрения изменений в компании. Успешный бизнес – это постоянно меняющийся и совершенствующийся бизнес. Просите сотрудников высказывать предложения в части «реформ» в компании. Они могут касаться повышения продаж, улучшения сервиса, оптимизации бизнес-процессов и т. д. Наверняка ваши сотрудники замечают много «слабых» мест компании и, возможно, даже знают способы их устранения.
Но не говорят об этом, так как их не спрашивают. Можно даже предусмотреть систему мотивации за предложение нововведений.
Например, платить дополнительный бонус за понравившееся руководству и внедренное предложение по улучшению функционирования компании. Поверьте, персонал компании – это бесценная кладезь идей по оптимизации бизнеса, т. к. он регулярно сталкивается с каким-либо процессом в компании и знаком с его механизмом.
Помимо этого, планерки и совещания значительно повышают трудовую дисциплину компании. Если во время их проведения обсуждать итоги работы за определенный период времени, то сотрудники будут понимать, что руководитель «держит руку на пульсе» и с регулярной периодичностью контролирует их деятельность. Если спрашивать с сотрудников результат, то показатели их личной эффективности и качество работы повышается в разы. А вы таким образом будете осведомлены о делах компании и результатах ее деятельности, что позволит вам оперативно реагировать на сложности, планировать бюджет, анализировать данные и выявлять негативные для деятельности бизнеса факторы.
Целесообразно проводить на планерках и совещаниях «разбор полетов» ошибочных действий сотрудников. Разобрав при всех ситуацию, в которой допустил ошибку один сотрудник, вы тем самым предотвращаете эту же ошибку у всего коллектива, так как они учатся на чужом опыте и, в случае возникновения подобной ситуации у них, будут иметь готовый алгоритм действий для ее устранения. Важно, чтобы данные вопросы рассматривались без критики и унижения допустившего ошибку человека. Обсуждение должно проходить корректно и конструктивно. Это в разы уменьшает вероятность повторения ошибки другим сотрудником.
Периодичность проведения планерок – раз в неделю. Для совещания – раз в месяц. Этой регулярности достаточно для информированности о текущих делах компании и формирования планов. При условии, что вы их проводите грамотно.
Что это значит? Главная и распространенная ошибка планерок и совещаний заключается в том, что на них выносится множество вопросов, на которые даже, вполне возможно, находятся решения. Но чаще всего все достигнутые на совещании соглашения так и остаются в пределах кабинета проведения собрания. Преобладающее большинство задач не доводятся до реализации.
А это значит, что, организовав очередную планерку, вы вновь будете обсуждать те же вопросы, что и на прошлой неделе. А ведь за это время планируемые мероприятия уже могли бы быть реализованы и работать на результат.
То есть прослеживается ошибка проведения собраний: задача есть, а ответственного за работу над ней нет. Очень редко находятся энтузиасты, готовые взяться за реализацию задачи, не носящей директивный характер – если вы во время собрания сказали, что надо найти новые эффективные и малобюджетные каналы рекламы, то ваше задание так и останется на стадии «надо». На следующем собрании вы поинтересуетесь, как обстоят дела с новыми каналами привлечения клиентов, и поймете, что все забыли о вашей просьбе сразу, как покинули ваш кабинет.
Поэтому возьмите за правило, соблюдать которое необходимо всегда, а не только на совещаниях: поставили задачу – назначьте ответственного за нее.
Ответственным должно быть одно лицо, даже если реализовывает задачу коллектив. Лучше использовать систему постановки задач Битрикс 24 или Мегаплан.
Также значительно повлияет на качество планерок и совещаний наличие четкого регламента, как по длительности проведения, так и по структуре. Регламент еженедельных планерок и ежемесячных совещаний рационально сформировать в виде ментальной карты в программе Mind Manager. Так вы получите шаблон, который затем будете корректировать под конкретное собрание.
Формируем регламент еженедельных планерок в ментальных картах.
1. Ядро ментальной карты при описании регламента планерки – это сама планерка.
2. Уровень 1 составит регламент еженедельных планерок. Он включает такие организационные вопросы, как:
✓ цель планерки;
✓ время ее проведения;
✓ организатор, т. е. кто ее проводит;
✓ участники, т. е. те, кто должен присутствовать;
✓ перечень документов, которые необходимо принести с собой участникам планерки;
✓ порядок проведения планерки.
Также предполагается ведение протокола собрания. Данная единица тоже войдет в первый уровень ментальной карты.
Протокол обычно ведет секретарь, который фиксирует ход процесса и контролирует регламент каждой части планерки или совещания. Затем этот документ экспортируется в MS Word.

Рис. 28. Ментальная карта при составлении регламента еженедельных планерок – блоки регламента (уровень 1)
3. Уровень 2 ментальной карты при составлении регламента планерки раскрывает конкретные моменты, предусмотренные каждым разделом регламента совещания. Например, для блока «Цель» во втором уровне перечисляются выносимые на планерку цели. Блок «Кто присутствует» включает перечень участников: исполнительный директор, коммерческий директор, технолог и т. д. Все эти моменты и сформируют второй уровень карты.

Рис. 29. Ментальная карта при составлении регламента еженедельных планерок – подразделы блоков регламента (уровень 2)
4. Не все, но часть подразделов из уровня 2 могут иметь продолжение в уровне 3 ментальной карты. Например, блок «Обязательные документы». На третьем уровне идет перечень лиц, участвующих в совещании, а на четвертом уровне – перечень документов, которые необходимо принести с собой каждому лицу.
Кроме того, в блоке «Кто присутствует» рационально указывать конкретные ФИО.
Например, генерального директора зовут Атрошкин Илья Васильевич. Это можно указать следующим уровнем карты для данной ветви. Также можно указывать конкретные ФИО не в уровнях, а в прикрепленных к блоку заметках.
Аналогично организуются в форме ментальной карты ежемесячные совещания.
Порядок отчетности участников собрания планерки или совещания можно сформировать в отдельной карте. Выглядеть она будет следующим образом:
1. Ядро ментальной карты при разработке отчетности – это сама отчетность.


Рис. 30. Ядро ментальной карты при разработке отчетности
2. Уровень 1 – это отделы, руководители которых должны принести с собой на собрание документы.

Рис. 31. Ментальная карта при разработке отчетности – отделы (уровень 1)
3. Уровень 2 – это сам перечень конкретных документов, которые должны быть предъявлены руководителю.

Рис. 32. Ментальная карта при разработке отчетности – документы (уровень 2)
Пример текстовой версии регламента на планерки и совещания:
Регламент совещаний
1. Ежедневные «летучки»
1.1. Цели по клиентам на день
1.2. Цели по оплатам
1.3. Работа с дебиторкой
1.4. Таблица
1.5. Участники
1.5.1. РОП (Руководитель отдела продаж)
1.5.2. Менеджеры
1.6. Время
1.6.1. Каждый день 9-15 минут
2. Еженедельные собрания
2.1. Цель, время, участники, документы
Цель:
✓ проанализировать выполнение планов продаж с начала месяца и ожидаемые продажи в конце;
✓ объявить о важных событиях и нововведениях в компании;
✓ проверить выполнение задач, поставленных ранее по системе «Электронной постановки задач», назначить новые задания или перенести сроки существующих;
✓ определить текущие проблемы и наметить план их решения, назначить ответственных за реализацию плана и контрольную точку (дедлайн).
Когда:
каждую пятницу с 16.30 до 18.00
Кто проводит:
исполнительный директор или (при отсутствии) руководитель компании.
Кто присутствует:
✓ Руководитель компании (при необходимости);
✓ Исполнительный директор (менеджер по развитию);
✓ Финансовый директор (главный бухгалтер);
✓ Менеджеры по продажам;
✓ Технолог.
Обязательные документы:
Все отчеты предоставляются в распечатанном виде.
Предоставляет бухгалтер:
✓ Отчет по продажам за неделю и с начала месяца.
Руководитель отдела продаж:
✓ Отчет по продажам по каждому менеджеру
Технолог:
✓ Статистика по рекламациям и анкеты обратной связи по ним.
Имеет при себе каждый участник:
✓ список вопросов и текущих проблем от каждого участника;
✓ ежедневник для записи заданий и принятых решений. Перед началом собрания исполнительный директор или руководитель компании контролирует наличие обязательных докуметов.
2.2. Порядок проведения
В начале объявляем повестку.
Цель:
✓ проанализировать выполнение планов продаж с начала месяца и ожидаемые продажи в конце;
✓ объявить о важных событиях и нововведениях в компании;
✓ проверить выполнение задач, поставленных ранее по системе «Электронной постановки задач», назначить новые задания или перенести сроки существующих;
✓ определить текущие проблемы и наметить план их решения, назначить ответственных за реализацию плана и контрольную точку (дедлайн);
✓ проконтролировать выполненные задачи с прошлой недели.
Отдел продаж:
На стол кладется отчет по менеджерам.
✓ Определяется возможность увеличить объем поставок по конкретным клиентам (развитие клиента). Что нужно, чтобы увеличить объем поставок? (установить ПО, обучить продавцов, обеспечить промопродукцией и образцами);
✓ определяется возможность возобновить поставки клиенту, который перестал заказывать по вине нашей компании (личный контакт коммерческого директора).
Технолог:
На стол кладется статистика по рекламациям и анкеты обратной связи с отрицательными отзывами.
✓ определяется причина появления отрицательного отзыва, устанавливается ответственный и определяется мера воздействия;
✓ контролируются расходы на рекламацию.
2.3. Протокол проведения собрания
2.3.1. Утвердить форму
2.3.2. Заполняет секретарь
3. Ежемесячные планерки
3.1. Цель, время, участники, документы
Порядок проведения ежемесячной планерки определяется руководителем компании.
Цель:
✓ проконтролировать выполнение планов продаж; утвердить новые планы продаж совместно с коммерческим и исполнительным директором;
✓ определить бюджет на месяц и график платежей;
✓ подвести итоги по продажам предыдущего месяца;
✓ сплотить команду, наградить победителей, провести мотивирующие встречи;
✓ мотивация: внедрить новые KPI, бонусы, а также нематериальную мотивацию;
✓ наметить мероприятия по стратегическому развитию;
✓ наметить мероприятия по маркетингу и рекламе;
✓ бюджетирование, график платежей;
✓ подведение итогов.
Когда:
Первый вторник месяца.
Кто проводит:
Исполнительный директор или (при отсутствии) руководитель компании.
Кто присутствует:
✓ Руководитель компании;
✓ Исполнительный директор (менеджер по развитию);
✓ Финансовый директор (главный бухгалтер);
✓ Менеджеры по продажам;
✓ Технолог;
✓ Руководитель отдела логистики.
Обязательные документы:
Все отчеты предоставляются в распечатанном виде.
Предоставляет бухгалтер:
✓ Отчет по продажам за месяц.
Руководитель отдела продаж:
✓ Отчет по продажам по каждому менеджеру (сводный за месяц).
Технолог:
✓ Статистика по рекламациям, относительно прошлых месяцев.
Имеет при себе каждый участник:
✓ список вопросов и текущих проблем от каждого участника;
✓ ежедневник для записи заданий и принятых решений;
✓ 1–2 идеи, как улучшить процессы в компании, как продавать больше, как улучшить сервис.
Перед началом собрания исполнительный директор или руководитель компании контролирует наличие обязательных документов.
3.2. Порядок проведения
Цель:
✓ проконтролировать выполнение планов продаж;
✓ утвердить новые планы продаж совместно с коммерческим и исполнительным директором;
✓ определить бюджет на месяц и график платежей;
✓ подвести итоги по продажам предыдущего месяца;
✓ сплотить команду, наградить победителей, провести мотивирующие встречи;
✓ мотивация: внедрить новые KPI, Бонусы, а также не материальную мотивацию;
✓ наметить мероприятия по стратегическому развитию;
✓ наметить мероприятия по маркетингу и рекламе;
✓ бюджетирование, график платежей;
✓ подведение итогов.
Кто присутствует:
✓ Руководитель компании;
✓ Исполнительный директор (Менеджер по развитию);
✓ Финансовый директор (главный бухгалтер);
✓ Менеджеры по продажам;
✓ Технолог;
✓ Руководитель отдела логистики.
Руководитель компании:
Высказывает свое мнение по прошлому месяцу, определяет направления развития компании, доносит мнение учредителей. Обсуждает важные вопросы на свой взгляд. Ставит задачи, сроки выполнения (дедлайны) и назначает ответственных.
Финансовый директор (главный бухгалтер):
На стол кладется сводный отчет по объему продаж за месяц,% прибыли, отчет о расходах, отчет о кредиторской и дебиторской задолженности + сравнение с задолженностью за прошлый месяц.
✓ Дебиторская задолженность более 6 месяцев.
✓ Какие мероприятия можно провести, чтобы снизить расходы.
Отдел продаж:
На стол кладутся сводный Отчет по менеджерам, Отчет по продажам, Отчет по активности, данные по конверсии.
✓ Определяется возможность развития новых каналов сбыта;
✓ определяется возможность производства новых продуктов, на основании спроса;
✓ каналы привлечения клиентов в процентном соотношении от объема продаж с клиентов на каждый канал (15 % контекстная реклама, 55 % холодные звонки, 20 % реактивация, 10 % рекомендации);
✓ количество новых клиентов за месяц (Отдел Активных продаж);
✓ количество развитых клиентов, которые перешли из категории С в В и из В в А (Клиентский отдел);
✓ какое количество постоянных клиентов, количество клиентов категории А, В и С (Клиентский отдел);
✓ количество реактивированных клиентов и их объем продаж за месяц. (Отдел активных продаж);
✓ анализ конкурентов: цены, продукты, специальные предложения (offers);
✓ какие мероприятия проводились по развитию отдела продаж: книги, тренинги, курсы и тд. Что внедрили? Как повлияло на продажи?
Технолог:
На стол кладется статистика по рекламациям и анкеты обратной связи с отрицательными отзывами.
✓ Определяется причина появления отрицательного отзыва, устанавливается ответственный и определяется мера воздействия;
✓ контролируются расходы на рекламацию.
Имеет при себе каждый участник:
✓ список вопросов и текущих проблем от каждого участника;
✓ ежедневник для записи заданий и принятых решений;
✓ 1–2 идеи как улучшить процессы в компании, как продавать больше, как улучшить сервис.
Перед началом собрания исполнительный директор или руководитель компании контролирует наличие обязательных документов.
3.3. Протокол проведения собрания
3.3.1. Утвердить форму
3.3.2. Заполняет секретарь
Задания в конце главы
1. Разработать регламент на проведение ежемесячный совещаний.

Мозговой штурм – это креативный метод поиска решения для какой-либо задачи, предполагающий генерацию раб очей группой максимального количества идей в минимальные сроки, основанный на синтезе и модификации различных идей, а также выявлении их скрытых возможностей.
Мозговой штурм применим для любой проблемы, имеющей вариантность решений. Кроме того, его можно использовать не для поиска решения, а для сбора информации по какому-либо вопросу.
При организации мозговой атаки лучше воспользоваться отдельным помещением (кабинетом), в который не будут проникать внешние шумы. Для проведения штурма вам обязательно необходимо подготовить флипчарт, ватман или иное просторное рабочее поле, куда вы будете записывать предлагаемые идеи. Не затягивайте проведение мозгового штурма более чем на час. Участники устанут, а также за этот промежуток будет высказано слишком большое количество предложений, из которых вам будет сложно выбрать наилучшее.
Как правило, мозговой штурм подходит для всего и для каждого. Особых требований к участникам процесса нет. Однако это должны быть активные люди, не боящиеся высказывать свое мнение. Не бойтесь приглашать тех, кто ничего не понимает в процессе, на котором генерируется идея, так как мозг новичка еще не засорен стереотипами и может предложить иные, нестандартные решения. Специалисты также могут участвовать в проведении мозгового штурма, но не как участники, а в качестве приглашенных экспертов. Если вы часто прибегаете к данному методу, то лучше менять состав рабочей группы, так как новые участники внесут свежий взгляд на проблему. Формировать команду из людей с ощутимой разницей в служебном положении я вам не рекомендую, так как это делает атмосферу более напряженной и сдерживает генерацию идей. Кроме того, лучше избегать пессимистов среди участников рабочей группы. Они не окажут положительного воздействия на процесс.
Оптимальное количество участников в группе – 7 человек. Я не рекомендовал бы проводить мозговой штурм в группе менее 6 человек и более 12. Однако все зависит от состава группы, а именно от активности каждого участника. Не допускайте размещение участников по типу «театр», когда один человек сидит за спиной другого, как в театральных и концертных залах. Между участниками должен быть зрительный контакт. Также важно отойти от строгой дисциплинированности и создать непринужденную, дружескую атмосферу.
Я рекомендую проводить мозговой штурм в два этапа. Первый этап организуется по мере необходимости поиска решения для возникшей задачи. Второй этап – это мозговая атака по этой же теме, но через пару дней после первого этапа. Это связано с тем, что часто хорошие идеи возникают уже после окончания действия. А двухэтапность процесса позволит вам услышать и их.
Но вот у вас не было ни одного варианта решения сложного вопроса, а по окончании мозгового штурма их может быть не один десяток. Вы наверняка задумаетесь, как же из множества выбрать лучшее. Для этого необходимо предварительно обдумать критерии, по которым вы будете отбирать идею. Среди критериев могут быть: реалистичность реализации, инновационность, требующиеся ресурсы, сроки внедрения и т. д. Критерии определяются вопросом.
Как проводится мозговой штурм?
1. Формируется команда.
2. Команда знакомится с целью мозгового штурма и проблемой, которую необходимо решить.
3. Участники команды «накидывают» все приходящие в голову идеи в части решения поставленной задачи. Обратите внимание на следующие моменты:
✓ При проведении мозгового штурма важно не качество идей, а их количество. Поэтому записывайте все, даже фантастичные и глупые, на ваш взгляд, мысли. Они могут повлиять на ассоциативное мышление и послужить стимулом в рождении гениальной идеи!
✓ Во время генерации идей предлагаемые варианты решений не обсуждаются и не критикуются! Вы выносите на бумагу идею без своей личной оценки ее качества или оценки другого участника группы.
✓ Не превращайте мозговой штурм в совещание. Обстановка должна быть максимально неформальной. Уточните, что за «глупые» мысли наказания не последует. Перед началом процесса проведите разминку, настраивающую на творческий лад.
✓ Все идеи в обязательном порядке должны быть зафиксированы! Участники штурма тоже должны их видеть.
4. По завершении мозговой атаки следует сделать короткий перерыв, а затем в присутствии всех участников обсудить варианты решения, выслушать мнение экспертов, при наличии таковых, и выбрать наиболее оптимальный.
Преимущество мозгового штурма заключается в том, что в поиске решения задействованы люди с разными взглядами на жизнь, опытом, образом мышления и т. д., что позволяет рассмотреть проблему и пути выхода из нее разносторонне. Это значительно повышает вероятность не просто решения поставленной задачи, но решения нестандартного и творческого. Кроме того, совместная работа влияет на формирование командного духа и сплачивает коллектив.

Рис. 33. План увеличения объема продаж на 30 %
Проводится мозговой штурм следующим образом:
1. Формулируется цель, ради которой организуется мозговой штурм. В приводимом мной примере перед рабочей группой стоит задача увеличить объем продаж на 30 %.
2. Далее участники мозгового штурма озвучивают все идеи и ассоциации, которые появляются у них по решению заданной цели. Ведущий мозгового штурма записывает их. Все идеи должны быть зафиксированы, даже если они являются очевидно глупыми, сумасшедшими и нереалистичными и т. д. На данном этапе работы важно не качество идей, а их количество. Поэтому все идеи записываются, но не критикуются и не обсуждаются.
3. Третьим шагом ведется отбор наиболее жизнеспособных и оптимальных идей для поставленной проблемы. Здесь необходимо выбрать 3–5 наиболее привлекательных способов и проработать над ними далее. Например, если в качестве одного из инструментов увеличения продаж вы выбрали маркетинговые акции, то необходимо продолжить мозговой штурм для конкретизации данных акций.
В программе Mind Manager предусмотрен адаптированный шаблон для проведения мозгового штурма. Он содержит так называемые «карточки идей». Это вопросы, которые призваны стимулировать ваше воображение и рассмотреть проблему с разных позиций, тем самым сгенерировав максимальное количество идей. Кроме того, он позволяет уточнить каждую идею, т. е. прописать, что необходимо сделать или изучить для ее реализации, а также прикрепить SWOT-анализ и др.

В последнее время, следуя в ногу с развитием технологий, стала распространенной такая форма продаж, как продажи по телефону. Конечная цель любого такого звонка – продажа в настоящем времени или с отсрочкой времени покупки. Однако многие телефонные менеджеры не доводят звонок до покупки, так как наталкиваются на отказ клиента. Тем не менее даже в этом случае телефонный разговор можно и нужно продолжать. И немаловажную роль в этом играют скрипты.
Скрипт – это зафиксированный алгоритм действий, проецирующий диалог клиента и покупателя.
Если ваши менеджеры работают без скриптов, то настоятельно советую заняться их разработкой немедленно. Отсутствие сценариев разговора грозит потерей клиентов или их неполной обработкой. Менеджеры могут не следовать всем этапам продаж и взаимодействовать с клиентом так, как посчитают нужным, тем самым имея потенциальную возможность закрыть на покупку 8 клиентов из 10, до покупки доводят только 3–5 человек из 10.
Кроме того, возможно вам знакома ситуация, когда весь отдел продаж держится на 1–2 менеджерах – «звездах» отдела. Это очень негативная ситуация для компании, так как, во-первых, если они уволятся, то уведут за собой клиентов, с которыми работали, и объем продаж значительно сократится. Во-вторых, чувствуя свое превосходство и значимость, «звезды» начинают устанавливать свои правила: опаздывать, требовать привилегий и т. д. Вам это нравится? Уверен, что нет. Если у вас будут скрипты, то лучшая технология продаж останется в ваших руках. И если скрипт составлен грамотно, то он будет работать независимо от того, кто его использует: «звезда» или новичок. К тому же, скрипт значительно понижает требования к профессионализму сотрудников и сокращает время на обучение нового персонала.
Не огорчайтесь, если у вас нет прописанных, проверенных скриптов. Ведь это значит, что у вас есть огромный потенциал для развития. Если вы внедрите скрипты, то продажи гарантированно возрастут, так как вы получите множество преимуществ перед конкурентами.
Как правило, скрипты формируются только для тех должностей в компании, которые взаимодействуют с внешней по отношению к компании средой, т. е. вашими клиентами. Поэтому чаще всего скрипты прописываются для секретарей и менеджерам по продажам.
Грамотный скрипт – это формула продаж, и, как правило, самая успешная. Если менеджер работает по скрипту, то:
1. Соблюдаются все этапы продаж.
2. Исключается вмешательство в процесс человеческого, эмоционального, притязательного фактора. Это значительно повлияет на сервис и качество обслуживания.
3. Если вы этого не делаете, то необходимо провести выборочное прослушивание разговоров менеджеров или самостоятельно позвонить им в качестве «тайного клиента». Моя консалтинговая практика показывает, что вы будете удивлены. И не самым приятным образом. Часто менеджеры продают то, что считают нужным, и так, как считают нужным. А тем временем, пока они проявляют свой «профессионализм», вы теряете деньги.
Ведется работа с возражениями клиента. Все менеджеры сталкиваются с такими возражениями, как «это дорого», «я предпочитаю другую марку», «мне не нравится…» и т. д. И многие из них на этом заканчивают разговор. Так категорически нельзя поступать! Даже такого клиента можно закрыть на продажу, но для этого необходимо уметь обрабатывать возражения.
Преимущество наличия скриптов:
1. Стандартизация процесса продаж, что дает возможность для расширения бизнеса. Вы можете открывать новые офисы, точно зная, что не возникнет сложностей с продажами, так как их процесс формализован и уже показал эффективность в одном офисе.
2. Возможность замера конверсии скрипта. Вести замеры объемов продаж необходимо в обязательном порядке в любом случае! И скрипты вам в этом только поспособствуют.
3. Независимость бизнеса от кадров. Вы не будете испытывать проблем от текучки кадров, так как каждый новый сотрудник приходит работать на уже отлаженный процесс и его единственная задача – это следовать предоставленному алгоритму, т. е. просто читать данный ему скрипт.
Хочу обратить ваше внимание на важный момент в составлении скриптов. Скорее всего, убедившись, что скрипты необходимы вашей компании, и решив заняться их разработкой, первое, что вы сделаете – это обратитесь к Интернету за шаблоном. Это категорически запрещено делать! Скрипт – это индивидуальный, уникальный, разработанный конкретно для вашей компании документ. Поэтому стандартизированные версии их общедоступных источников если и приведут к результату, то абсолютно незначительному. Поэтому для разработки скрипта можно обратиться за помощью к специалисту, а можно поработать над ним самостоятельно. И в этом процессе вам также поспособствуют ментальные карты.
Составление работающего скрипта – достаточно сложный и длительный процесс. Но освоить его вполне возможно. Каждый скрипт включает 9 блоков, которые подробно расписаны в моей книге «Увеличение эффективности отдела продаж за 50 дней». Сейчас я не буду их рассматривать, а приведу пример составления скрипта в формате ментальной карты на конкретном процессе – входящем звонке.
1. Ядро ментальной карты при составлении скриптов для менеджера по продажам – это одна из его функций, подразумевающая коммуникацию с клиентом. В нашем случае это входящий звонок. Помимо этого скрипты составляются для исходящих звонков-продаж, звонков по реактивации клиентов (т. е. напоминанию о себе клиентам, которые не совершали покупку в течение определенного периода времени – транзакции вашей компании), а также для отлаженной работы с рекламациями (т. е. формированию лояльности у недовольных покупателей).

Рис. 34. Ядро ментальной карты
при составлении скриптов – процесс
2. Уровень 1 в данном случае сформируют этапы рассматриваемого процесса, т. е. последовательные действия, из которых он состоит. В части входящего звонка – это приветствие, выслушивание клиента, выявление его потребности, предложение по ее решению и т. д. Например, для секретаря блоки могут выглядеть следующим образом: приветствие,
выслушивание клиента, благодарность за звонок, переключение на специалиста. Чтобы выявить блоки процесса, необходимо создать скелет скрипта. Прослушайте 10–15 самых удачных с точки зрения результата разговоров менеджеров, переведите их в текст и сформируйте скрипт. Скорее всего, изначально он получится слишком длинным, но постепенно навыки его составления отшлифуются. Располагаться блоки первого уровня должны радиально и последовательно! Так, как они следуют друг за другом в действительности, а не хаотично!

Рис. 35. Скрипт продаж – этапы процесса (уровень 1)
3. Уровень 2 – это текст, который необходимо произносить на каждом этапе. Например, этап «Приветствие» состоит из самого приветствия, представления менеджера/секретаря, презентации компании и вопроса: «Чем я могу вам помочь». Этап «Выявление потребности» предполагает ряд вопросов, направляемых менеджером клиенту.

Рис. 36. Ментальная карта при составлении скриптов – текст разговора каждого процесса (уровень 2)
Так как ведется диалог, то ряд блоков второго уровня карты могут оказаться достаточно массивными. Например, при выявлении потребности клиента задается несколько вопросов, которые также подразумевают варианты ответов, которые в свою очередь влияют на последующий вопрос. В связи с этим, в целях более удобной работы с картой, возможно, потребуется вынести их в отдельный файл.
Однако существует целый ряд «гибких» направлений бизнеса, где стандартизировать разговор достаточно сложно. Например, из-за широкого ассортимента продукции. В данной ситуации телефонный разговор несет больше консультационный характер, так как на один вопрос возможно несколько десятков ответов. Разрабатывать скрипты для такого бизнеса нецелесообразно, так как невозможно сделать диалог клиента и менеджера стандартным. Однако процесс продаж состоит из нескольких конкретных этапов, которым необходимо следовать в любом случае. Для этого в направлениях, где скрипты не работают, составляется схема продаж. Она включает не сценарии разговора, а исключительно его этапы, тем самым предоставляя менеджеру большую свободу с точки зрения содержания разговора, но фиксируя его структуру. Такой бизнес требует более опытных менеджеров по продажам, так как заключается не просто в чтении заготовленного текста с листа. Менеджеру необходимо отлично понимать продукт, знать этапы продаж, уметь обрабатывать возражения и закрывать клиента на сделку.
На схемы продаж также необходимо формировать ментальные карты, которые помогут менеджеру грамотно построить разговор и не упустить ни один из этапов продаж. Если на продажу невозможно прописать скрипт, то схема – это лучше, чем совсем нестандартизированный процесс.
1. Ядро и первый уровень ментальной карты при описании схемы продаж будут такие же, как и при написании скриптов, т. е. процесс и его этапы соответственно. Процесс продаж включает несколько стандартных этапов, среди которых приветствие, выявление потребности.
2. Второй уровень – это описание этого блока. Например, вопросы для выявления потребностей, список возражений и блок ответов на них, стандарт приветствия.


Планировать рост и развитие бизнеса также важно, как и ставить личные цели. Очевидно, что масштабами целей определяется успех компании. Вести бизнес бездумно – неверно. Вам необходимо иметь четкое представление, к чему вы стремитесь и какой видите компанию через несколько лет. Достичь этого понимания поможет стратегическое планирование, подразумевающее совокупность целей организации на определенный период и способов их достижения.
В своей практике я регулярно встречаю компании, не имеющие стратегических планов. Большинство из них не уделяет внимание стратегическому планированию. Р. Шарма пишет: «Чтобы достичь успеха, превышающего твои самые смелые ожидания, нужно для начала иметь эти смелые ожидания». И это весьма мудрая мысль. Как можно достигнуть цели, не зная, куда идешь? Как получить результат, определив цель, но не проработав план ее достижения? Никак. Таким образом, вы не цели достигните, а получите то, что досталось, что не взяли конкуренты.
Я рекомендую строить стратегическое планирование сроком на 1–3 года. И ментальная карта – удобнейший для этого инструмент! Я приведу пример составления стратегического плана в формате ментальной карты на 1 год, затем, аналогично, вы сможете увеличить этот срок.
Перед тем как приступить к рисованию карты, проделайте следующую работу:
1. Определитесь с целями.
Существует два метода планирования:
✓ от ресурсов к цели;
✓ от цели к ресурсам.
Планирование от ресурсов к целям базируется на оценки имеющихся ресурсов: материальных, денежных, человеческих, временных. Вы анализируете, какими ресурсами располагаете, и что с их помощью вы можете достигнуть. На основе этих данных формулируется конечная цель.
Планирование от цели к ресурсам, наоборот, предполагает изначально постановку цели, а затем поиск возможностей для ее достижения. Вы определяете, что хотите получить, и начинаете продумывать план реализации поставленной цели. Расписав план по этапам, вы легко проследите, каких ресурсов вам недостаточно, и займетесь поиском путей, позволяющих устранить эту нехватку.
Оптимальнее вести планирование именно таким образом: от цели к ресурсам. Это позволит вам достичь более высоких результатов. Планируя, исходя из имеющихся ресурсов, вы ограничены в возможностях, так как ограничены ресурсы. При планировании от цели, напротив: при желании, возможно найти способы восполнения недостающих ресурсов.
Кроме того, напомню, что цели, конечно, должны быть конкретными, измеримыми, ограниченными во времени и реалистичными.
С целями тесно связаны видение и миссия. Видение – это ваше видение себя в бизнесе: какую роль вы играете, сколько и каких дел выполняете и т. д. Вы должны чувствовать и рынок. Как будет продвигаться ваша компания в следующем году, каким хотят видеть ваш продукт потребители. Для этого ситуацию надо анализировать. Например, опираться на технологии западных компаний, отслеживать жалобы клиентов конкурентов, работать с отзывами от своих клиентов, проводить опрос своей базы данных и т. д.
Миссия – это кратко сформулированная политика или позиция фирмы о ценности, которую она дает миру. Она помогает понять, для кого вы ведете свою деятельность и какие проблемы людей вы решаете. Важное замечание: она должна быть максимально короткой и в идеале вмещаться в 3–5 слов, а также указывать на целевую аудиторию!
1. Составьте план достижения цели. То есть пошаговый алгоритм действий, приближающий вас к результату.
2. Определите вид и количество ресурсов, необходимых для достижения поставленной цели.
3. Выпишите, каких ресурсов вам недостаточно. Продумайте, как вы будете устранять их нехватку: каким образом вы сможете их получить или на что заменить.
4. Пропишите на каждый этап план действий и сроки выполнения.

Рис. 37. Ментальная карта «Стратегическое планирование»
Теперь можно начать формировать стратегический план в ментальных картах.
1. Ядро ментальной карты при составлении стратегического плана на год – это наименование вашей компании.
2. Первый уровень – это цели, которых необходимо достичь в ближайший год.
Например, увеличить объем продаж, упаковать бизнес во франшизу, открыть два новых филиала и т. д.
3. На втором уровне необходимо обозначить количественные характеристики, являющиеся индикаторами достижения цели. Например, для цели «Увеличить объем продаж» это конкретный процент увеличения – 40 %.
4. Третий уровень – это инструменты/действия, с помощью которых вы будете достигать каждой цели. Например, ваша цель – увеличить объем продаж на 40 %.
Для этого вам необходимо усилить продажи по имеющимся клиентам на 30 %, привлечь на 50 % больше новых покупателей и т. д. Это все вносится во второй уровень ментальной карты отдельно по каждой цели.
5. Четвертый уровень ментальной карты при составлении стратегического плана – это пошаговый план на каждое действие второго уровня. Например, для увеличения объема продаж по имеющимся клиентам на 30 % необходимо внедрить технологии cross-sale и up-sale, проводить постпродажную работу, провести реактивацию клиентов и т. д.
Такую инструкцию необходимо сформировать на каждый блок предыдущего уровня ментальной карты.

Рис. 38. Ментальная карта «Стратегическое планирование» (развернутое)
Как уже было сказано, цели должны быть ограничены во времени. Контролировать сроки вам будет удобно, если для составления ментальных карт использовать программный продукт – Mind Manager. Он предусматривает такую функцию, как диаграмма Ганта. Это таблица для визуального представления календарных сроков, отведенных на конкретную задачу. В привычной форме она выглядит следующим образом.
Таблица – Диаграмма Ганта

По горизонтали вы прописываете месяца, на которые разработан стратегический план, по вертикале – задачи, которые поставлены на данный период. Затем идентифицируете те ячейки-месяцы, в течение которых должна быть достигнута каждая из задач. Например, Задачу 1 необходимо реализовать до октября. Также можно ранжировать сроки по степени оптимистичности.
В Mind Manager этот процесс автоматизирован. Вам необходимо лишь привязать диаграмму к карте и указать временные отрезки.
По окончании периода, на который разрабатывался стратегический план, работу над ним нужно продолжить. Обязательно! Это работа заключается в сравнении показателей, которые были запланированы, и показателей, которые были достигнуты в действительности. Также важно выявить причины расхождения плана и действительности. Иногда существуют взаимосвязанные задачи, и достигнуть в полном объеме цели В можно лишь реализовав на 100 % цель А. Соответственно, если в полном объеме не выполнена задача А, то и показатель задачи В не достигнет планируемого. Mind Manager еще удобен и тем, что вы графически можете показывать взаимозависимые процессы.

Рис. 39. Диаграмма Ганта в Mind Manager
Стратегический план – это план долгосрочного развития компании. Но для успешного бизнеса этого недостаточно. Немаловажно формировать краткосрочные планы. И эффективнее, если их срок будет равняться 12 неделям.
Краткое резюме главы


Рассмотренное в предыдущей главе стратегическое планирование – это долгосрочное планирование. Как правило, стратегический план охватывает 1–3 года. Однако не стоит упускать из вида важность и краткосрочного планирования. Именно ему и посвящен этот раздел. И я предлагаю вам планировать по-новому.
Как правило, как личные цели, так и планы по развитию бизнеса мы формируем на новый календарный год. Я рекомендую вам отказаться от 365 дней в году и мыслить 12-недельным годом. То есть все те цели, которые вы распределяли на год, распределите на 12 недель. Возразите, что это невозможно? Уверен, что 95 % ваших годовых целей возможно достичь за более короткие сроки, чем вы думаете. В календарном году в среднем 52 полные недели. Если ваш год состоит из 12 недель, то за один календарный год вы достигните того, что ранее планировали растянуть на 4 года. Таким образом, вы повышаете эффективность своего бизнеса в 3–4 раза. И всего за один год достигаете большего, чем за последние 3 года!
Почему это работает? Во-первых, такое планирование более предсказуемо. Согласитесь, спрогнозировать ситуацию на три месяца проще, чем гадать, что вас ждет через 10 месяцев. Соответственно, по окончании одного 12-недельного года вы сможете скорректировать планы на следующий, исходя из итогов завершенного года, внешних обстоятельств, внезапных обстоятельств и т. д. Во-вторых, при 12-недельном мышлении вы ощущаете близость крайнего срока – deаdlinе. Это мотивирует к действию. То есть, осознавая, что год скоро закончится, вы более активно беретесь за реализацию поставленных целей.
Для организации 12-недельного планирования вам необходимо создать рабочую группу. Это 3–5 наиболее активных и целеустремленных сотрудников вашей компании. Их задача – это формулировка задач, их распределение на 12 недель, контроль качества и сроков их реализации. На одну неделю рационально устанавливать 3–5 задач. Так вы достигните максимальной эффективности от года и не перегрузите персонал. После того как будут сформулированы цели, необходимо определить количественные характеристики, которыми будете их замерять, а затем составить план действий по выполнению каждой задачи.
13-я неделя – это время разбора полетов и формирования новых планов. Как и в случае со стратегическим планированием, необходимо сопоставлять плановые показатели и достигнутые, выявлять причины несоответствия планов, учитывать выявленные факторы при дальнейшей постановке целей и др.
Планирование на 12 недель в ментальных картах.
1. Ядро ментальной карты при 12-недельном планировании – это период, на который составляется план, т. е. датированные границы последовательных 12 недель.
2. Уровень 1 в данном случае – это 12 недель формируемого плана.
3. Уровень 2 – это цели, распределенные по неделям. Если некая цель реализуется в течение нескольких недель, то в ментальной карте можно графически показать их взаимосвязь.
4. Уровень 3 ментальной карты при составлении 12-недельного плана могут составить количественные характеристики цели, служащие индикатором, по которому проводится оценка степени реализации цели.


При организации стратегического планирования полезно пользоваться таким инструментом, как SWOT-анализ. Он представляет собой таблицу, анализирующую возможности компании с учетом перспектив развития рынка. SWOT – это аббревиатура четырех английских слов: Strengts (сильные внутренние стороны), Weaknesses (слабые внутренние стороны), Opportunities (благоприятные факторы внешней среды), Threats (угрозы внешней среды). Соответственно, S и W помогают оценить, имеет ли компания достаточно ресурсов и сил для реализации поставленной цели, а O и T – как повлияют на саму цель и процесс ее достижения внешние по отношению к компании факторы. Сильные стороны – это характеристики, которые обеспечивают вам конкурентное преимущество на рынке. Например, более широкий ассортимент, рассчитанный на разные ценовые группы. Слабые – те, которые являются преградой для вашего выхода в лидеры рынка. Такой, например, может стать неудобное географическое расположение ваших каналов сбыта. Выявлять свои слабые и сильные стороны можно на основе сравнения с конкурентами. Те параметры, которые у вас лучше, чем у конкурентов, – это сильные стороны. Те, которые хуже, – слабые.
Второй этап SWOT-анализа – это анализ внешних факторов, т. е. тех, на которые компания влиять напрямую не может, может лишь подстраиваться и корректировать планы. Благоприятные факторы среды – это внешние возможности, сопутствующие успеху компании. Например, разработка новой технологии, которая поможет вам снизить издержки. Соответственно, угрозы, наоборот, – это те изменения внешней среды, которые могут стать препятствием на пути достижения цели. Например, неблагоприятная внешнеполитическая обстановка или снижение реальных доходов населения. Внешние факторы очень важно учитывать при построении стратегических планов, оценивать вероятности их возникновения и степень влияния на компанию.
Проведя анализ указанных выше четырех характеристик, необходимо сделать по ним вывод, т. е. субъективно оценить возможность их возникновения и степень влияния на ваши планы.
Кроме того, SWOT-анализ позволит вам продумать мероприятия для минимизации негативных тенденций и усиления возможностей. Например, SО – это пара характеристик, которая усиливает ваши конкурентные преимущества. WО – это пара, которая показывает, как благоприятная внешняя среда может устранить ваши слабые места. SТ – пара, дающая пищу для размышления, как с помощью сильных сторон минимизировать негативное влияние внешних факторов. И WТ – это характеристики, которые требуют тщательной проработки и дополнительных мероприятий для исключения их влияния. Для данной пары можно составить таблицу рисков, с помощью которой можно выявить наиболее вероятные и опасные угрозы, и начать их прорабатывать. Таким образом, вы предварительно спрогнозируете потенциальные сложности и заранее предусмотрите их устранение.
Составить SWOT-анализ в ментальных картах достаточно просто. Это делается следующим образом:
1. Ядро ментальной карты при проведении SWOT-анализа – это сам анализ. Проводить его лучше отдельно для каждой ниши рынка.
Анализ всего бизнеса в целом даст достаточно недостоверную информацию, так как в различных потребительских сферах в один и тот же период прослеживаются различные тенденции. Например, при росте инфляции и снижении доходов населения спрос на товары первой необходимости останется, в то время как на продукцию бытового назначения предпочтения могут сместиться в пользу менее дорогого товара.
Кроме того, если вы работаете на местном рынке, то влияние на него оказывают одни факторы. Если на внутреннем или тем более внешнем, то абсолютно другие.
Поэтому лучше сегментировать рынок и, организуя стратегическое планирование, опираться на вектор развития конкретной его части. Кроме этого, любой SWOT-анализ начинается с установления конечной цели!

Рис. 40. Ядро ментальной карты при составлении SWOT-анализа – сегмент рынка
Первый уровень карты в данном случае – это четыре характеристики, на которых базируется весь SWOT-анализ, т. е. сильные стороны, слабые стороны, возможности, угрозы.
Они располагаются на поле карты радиально по часовой стрелке.

Рис. 41. Ментальная карта при составлении SWOT-анализа – характеристики анализа (уровень 1)
2. Уровень 2 – это сами факторы, свойственные каждой из характеристик.
Внутренние факторы можно выявить на основе мнения клиентов, партнеров и т. д.
Кроме того, сильные и слабые стороны – это достаточно субъективная и динамичная категория. Несмотря на то, что это те показатели, которые может регулировать сама компания, определяет их рынок. Так, спустя некоторый временной период, слабые стороны могут стать преимуществом, и наоборот. Кроме того, например, для целевой аудитории с доходами ниже среднего, низкая цена – это преимущество, в то время как для премиум-класса назвать данный показатель достоинством достаточно сложно.
Внешние факторы можно прогнозировать на основе экспертного мнения, маркетинговых исследований. Будет полезным использовать разносторонние каналы информации.

Рис. 42. Ментальная карта при составлении SWOT-анализа – анализируемые факторы (уровень 2)
Я советую избегать размытых формулировок факторов, а также факторов, неподкрепленных достоверным источником.
Кроме того, можно составить перекрестный анализ, оценивающий возможности стратегического плана, т. е. карту из пар: сильные стороны (S) – возможности (О), сильные стороны (S) – угрозы (Т), слабые стороны (W) – возможности (О), слабые стороны (W) – угрозы (Т).
В данном случае первый уровень карты сформируют перечисленные в предыдущем абзаце пары: SО, SТ, WО, WТ. Второй уровень образуют их факторы.

Рис. 43. Оценка SWOT-анализа в ментальных картах
Также можно графически проиллюстрировать взаимосвязь между факторами, показывающую, что один положительный фактор способен минимизировать влияние другого негативного. Так, в приведенном на рисунке примере снижение косвенных налогов поможет сократить расходы и направить сэкономленную разницу на новые каналы рекламы. А новые технологии, которые, предположим, автоматизируют производство, тем самым снижают квалификационные требования к персоналу и увеличивают производительность труда, позволят вам расширить производство и освоить новый рынок.

Рис. 44. Оценка SWOT-анализа и взаимосвязь факторов в ментальных картах
Таким образом, вы получите в совокупности в одном документе наглядное представление возможностей вашей компании и потенциальные преграды на пути к цели.
В программном продукте Mind Manager предусмотрена специальная форма для проведения SWOT-анализа, в связи с чем проводить анализ стратегического планирования в ней достаточно удобно.

Опыт компаний, с которыми я сотрудничаю, показывает, что для достижения стабильного и процветающего бизнеса, независимо от его масштабов и специфики, необходимо уметь управлять рисками. Риск-менеджмент – это раздел менеджмента, который этому и посвящен. Он позволяет принимать управленческие решения, максимально исключающие неблагоприятные результаты. Сам по себе риск – это оценка вероятности возникновения фактора/обстоятельства, которые повлияют на планы компании и станут препятствием на пути к достижению намеченных целей.
Почему важно контролировать риски?
Система управления рисками стремится к минимизации потерь компании от неучтенных вовремя обстоятельств. Поэтому данный раздел должен включаться в бизнес-планы и 12-недельное планирование целей бизнеса. Риск-менеджмент выявляет сами факторы риска и причины их появления, корректирует решения и планы компании, прорабатывает защищающие от риска стратегии и ставит конечной целью – максимальное снижение влияния неблагоприятных факторов с целью достижения компанией намеченных. С его помощью бизнес может принимать более обоснованные и корректные решения, что улучшает его финансовое положение.
Управлять рисками – это значит выявлять возможные отклонения запланированных и действительных результатов, осуществлять контроль над данными несоответствиями, исключать негативные последствия, вызванные ими, и использовать их для своих выгод. Риск-менеджмент позволяет правильно выбрать вектор дальнейшего развития и гарантирует результативность плана.
Как правило, если в компании и используется система управления рисками, то довольно неграмотно. Например, риски рассматривает только отдельный отдел в компании не в разрезе всего бизнеса, а лишь в части задач, которые необходимо достичь этому конкретному отделу. Кроме того, чаще всего управления рисками осуществляется эпизодически, т. е. по необходимости, в то время как это должно осуществляться системно. Управление рисками – сложный процесс, так как требует опережающего мышления, но возможный. Следует уделить внимание команде, которая будет осуществлять оценку рисков. В ней должны быть четко распределены полномочия и ответственность. Действия должны быть слаженными, так как качество оценки рисков во многом определяется эффективностью взаимодействия в команде.
Анализ рисков следует проводить на всех уровнях принятия наиболее важных управленческих решений, что требует включить его во все бизнес-процессы. Особенно недопустимо осуществлять без учета потенциальных рисков стратегическое планирование, вести управление проектами, формировать бюджет.
Процесс управления рисками включает несколько этапов:
1. Выявление риска, оценка вероятности его возникновения, оценка степени его влияния на ваши планы. То есть из всей совокупности возможных опасностей вам необходимо управлять только теми, которые могут повлиять именно на ваш бизнес. Кроме того, риск все же подразумевает негативное влияние. Обнаружить их можно с помощью экспертного мнения, информированности о геополитической обстановке, маркетинговых исследований, анализа рынка труда и т. д.
2. Выбор методов снижения нежелательных последствий от воздействия выявленного риска. То есть вам необходимо продумать стратегию поведения, направленную на устранение потенциального риска.
3. Реализация выбранной стратегии.
Национальный стандарт по риск-менеджменту, ГОСТ Р ИСО/МЭК 31010-2011, содержит не один десяток способов оценки рисков, среди которых, в том числе, мозговой штурм.
Однако можно избежать чтения стандартизированных текстов и использовать те методы, которые доказали результативность на практике.
Перед анализом рисков я предлагаю вам упрощенный инструмент, который позволит понять, какие опасности наиболее вероятны и какие из них требуют первоочередной проработки, так как наиболее опасны.
Делать это можно, конечно, в формате ментальной карты.
1. Ядро ментальной карты – это риск-менеджмент конкретного проекта/цели.

Рис. 45. Ядро ментальной карты при оценке опасности риска – проект
2. Первый уровень сформируют все потенциальные риски, которые могут оказать негативное влияние на ваш проект. Они располагаются от ядра интеллект карты радиально по часовой стрелке.
Например, для достижения поставленной цели вам необходим высококвалифицированный персонал. Однако вы знаете, что рынок труда региона, в котором вы работаете, не располагает такими кадрами.
Или поставщики проинформировали вас, что в связи с изменениями в направленности внешней политики государства могут возникнуть сложности с поставками.
Все выявленные риски вы фиксируете на первом уровне ментальной карты.

Рис. 46. Ментальная карта при оценке опасности риска – потенциальные риски (уровень 1)
3. Выявив риски, вам необходимо их оценить по двум критериям: вероятность возникновения и степень влияния на ваши цели. Для этого достаточно трехбалльной шкалы. Например, в уровне 1 вы выявили такой риск, как нехватка кадров достаточной квалификации. Однако вы решили, что их можно привлечь из другого региона. Но в связи с расходами на их проживание вы не сможете набрать планируемое изначально количество человек. То есть риск достаточно опасен. В примере ниже вероятность его возникновения оценена в 2 балла, а степень влияния – в 3 балла.
По второму риску, задержка поставок, поставщики сообщили, что в связи с изменениями в направленности внешней политики государства могут возникнуть сложности с поставками. Однако у вас есть контракт с другими, которые являются внутренними и не зависят от внешних поставок. И объема поставок от них вам будет достаточно для проекта. Поэтому вероятность возникновения такой опасности, как задержка поставок, минимальна и оценена в 1 балл. Тем не менее, если это произойдет, то проект будет заморожен. Поэтому влияние этого риска оценено максимальным баллом – 3.
Эти критерии вероятность возникновения риска и степень его влияния на проект – и их балльное выражение образуют уровень 2 ментальной карты при оценке опасности риска.

Рис. 47. Ментальная карта при оценке опасности риска – критерии опасности риска (уровень 2)
4. В следующем шаге вам необходимы баллы двух критериев отдельно по каждому риску. И результат вынести отдельным блоком. Например, опасность риска «задержка поставок» оценена в 3 балла. При максимуме 9 баллов, это показатель ниже среднего, т. е. вероятность, но не столь очевидная. Опасность риска «недостаток кадров» оценена в 6 баллов, т. е. с высокой вероятностью. Поэтому, выбирая между двумя приведенными в примере рисками, особое внимание необходимо уделить кадрам и проработать стратегический план по ликвидации данной сложности.

Рис. 48. Оценка опасности риска в ментальной карте
Программа Mind Manager предлагает проработанный и удобный шаблон для проведения риск-менеджмента.

Рис. 49. Шаблон «Управление рисками» в программе Mind Manager
Благодаря ему вы не упустите ни один этап, необходимый для управления рисками. Вы также сэкономите время на рисование самой карты, т. к. все, что требуется от вас – это заполнение готовой, стандартизированной формы.
1. Первый блок в шаблоне Mind Manager по управлению рисками – это «объем рисков». Он включает общую информацию по проекту: описание самого проекта, его цели, факторы, которые способствуют его реализации и которые, наоборот, препятствуют. Это поможет вам сформировать видение своего плана.
2. Второй блок – это идентификация рисков. Он предполагает выявление источника потенциальной проблемы, описание самой проблемы и формулировку вытекающих из проблемы рисков.
3. Третий блок – это оценка рисков по четырем показателям. Один из них – временной. Его также важно учитывать, так как рынок динамичен, то, вполне возможно, что к тому моменту времени, когда ваш проект приблизится к некой стадии реализации, препятствием на котором должна стать проблема Z, она устранится сама собой.
4. Четвертый блок – это план по устранению риска или минимизации его негативного влияния. То есть во втором блоке вы обнаружили проблему, в данном – предлагаете ее решение.
5. Пятый блок – это сводка, т. е. подведение итогов работы. Это очень важный блок, который обязательно нужно проводить во всех процессах: бизнес-планировании, управлении проектами, риск-менеджменте и т. д. Анализируя плановые и реальные показатели, вы будете выявлять причины отклонений и уже более точно формировать последующие проекты.
Одна из составных частей стратегического плана – это маркетинг план. Маркетинг – это документ, отражающий стратегию продвижения продукта компании.
Маркетинг-план дает анализ рыночной ниши, на которой действует компания. Составлять стратегический маркетинг-план можно на период сроком 3–5 лет. Затем на его основе формировать краткосрочные маркетинговые планы на год.
Маркетинг-план представляет собой датированный список маркетинговых мероприятий на определенный период. Например, квартал, 6 месяцев, год. Временной промежуток зависит от масштабов и специфики бизнеса. Помимо мероприятий, направленных на привлечение клиентов, например, акций или распродаж, он включает в себя перечень каналов привлечения, т. е. источников, из которых ваши клиенты узнают о событиях. Это могут быть листовки, наружная реклама, рассылка, газеты и т. д. Для каждого канала составляется маркетинговое сообщение, которое он будет транслировать. Обратите внимание, что сообщения могут быть разными. Их содержание определяется целевой аудиторией, характерной для того или иного канала привлечения.
Проработав маркетинг-план, вы не будете действовать интуитивно. Вы наглядно увидите мероприятия и дату их организации, сможете планировать бюджет и проводить замер результатов. Замер конверсии проведенного мероприятия – это важная веха в анализе прошедшего маркетингового мероприятия. Зная результаты, вы сможете определить, выгодно ли оно для вас и следует его повторять.

Рис. 50. Маркетинг – план в ментальной карте
Для достижения любой цели требуется совершить ряд продуманных, последовательных действий. Данный процесс называется проектом. Он включает в себя ряд этапов и инструментов управления с целью наилучшего достижения поставленных целей. Управление проектом – это масштабная деятельность, в рамках которой осуществляются планирование предстоящей работы, распределение задач в команде, оценка рисков, формирование вех проектов и сроков их реализации, поиск необходимых ресурсов и т. д.
Mind Manager – это очень удобный инструмент для ведения проектов. Функции, которыми он оснащен, значительно упростят процесс планирования, корректировки плана, информирования о внесенных изменениях команды и контроля за реализацией плана. Программа предусматривает специализированный шаблон для организации работы по управлению проектами. Однако составить план по управлению проектом можно и самостоятельно.
1. Ядро ментальной карты при организации процесса управления проектом – это проектный план.

Рис. 51. Ядро ментальной карты по организации процесса управления проектом – проектный план
2. Уровень 1 – это этапы управления проектами. Это описание самого проекта; факторы, которые влияют на его достижение, т. е. ограничения; план по реализации проекта; вехи реализации составленного плана; блок контроля; пост-проектная работа.

Рис. 52. Ментальная карта по организации процесса управления проектом – этапы проекта (уровень 1)
3. Уровень 2 ментальной карты, как и все последующие, зависит от предыдущего уровня. Их описание сформировано в таблице ниже.

Как уже указывалось в предыдущих главах, Mind Manager может привязывать диаграмму Ганта к ментальной карте. Это значительно упростит процесс контроля за соблюдением сроков выполнения вех, а значит, и всего проекта.
Работая в Mind Manager, вы сможете оперативно и без сложностей корректировать проект.
Если компьютеры в офисе подключены к общей локальной сети, то участники проекта будут быстро узнавать о внесенных изменениях.
Это сэкономит время, так как больше не нужно будет информировать каждое заинтересованное лицо о внесенных вами изменениях.
Таким образом, вы опишите сам проект в самых общих чертах.
На каждый этап проекта также можно формировать отдельную ментальную карту. Например, постпроектная работа может быть представлена следующим образом.
1. Ядро ментальной карты для этапа «Пост-проектная работа» в процессе управления проектами – это результаты завершенного проекта.

Рис. 53. Ядро ментальной карты в пост-проектной работе управления проектами – название проекта
2. Уровень 1 – это наиболее важные характеристики, по которым оценивается успешность проекта. Постпроектная работа – это анализ, показывающий, насколько достигнутые результаты проекта близки тем, которые были запланированы на этапе идеи.
В ходе ее выявляется отклонение фактических результатов и намеченных, выясняются причины отклонения.
Поэтому во второй уровень вносятся такие категории, как достигнутые результаты, цели проекта, финансовый план, риски, выводы. Они располагаются радиально от ядра по часовой стрелке.

Рис. 54. Ментальная карта в пост-проектной работе управления проектами – основные характеристики (уровень 1)
3. Уровень 3 и последующие зависят от предыдущих. Их краткое описание сформировано в таблице.


Например, в блок «Цели» вы вносите количественные характеристики цели, которые устанавливались на этапе планирования проекта и являются индикатором для оценки степени реализации цели; сроки, в которые данная цель должна быть достигнута; и, учитывая эти два показателя, оцениваете степень достижения поставленной цели.
В блоке «Риски» показатели вероятность, влияние и значимость – это составляющие оценки опасности риска, которая была рассмотрена в главе «Риск-менеджмент».
Показатель «результат» – это вывод, действительно ли такой риск возник, был настолько опасен, насколько оценивался, как его следовало устранять.
Блок «Выводы» включает в себя основные, краткие, точечные выводы по результатам анализа завершенного проекта.
Вы формулируете свой вынесенный из работы над проектом опыт и советы для последующих проектов. Подобная работа позволит вам разрабатывать более точные планы развития и избегать одних и тех же ошибок при работе над проектом.
Ментальные карты можно использовать не только для организации бизнес-процессов, но и для планирования личного времени. В частности, формирования расписания и структуры деловых встреч. Ментальные карты помогут вам провести структурированную, организованную, заранее продуманную встречу и извлечь из нее максимальный результат. Для данных целей ментальную карту следует формировать следующим образом.
1. Ядро ментальной карты по организации встреч – это встреча, для которой прорисовывается карта.

Рис. 55. Ядро ментальной карты по организации встреч – встреча
2. Уровень 1 – это организационные вопросы и важные моменты, которые необходимо учесть во время встречи.

Рис. 56. Ментальная карта по организации встреч – структура встречи (уровень 1)
3. Уровень 2 отражает важные моменты каждого блока. Например, в организационных вопросах наиболее важной информацией являются временная и географическая идентификация встречи, контакты делового партнера и какие-либо ваши личные пометки-напоминания.
Блок «Заметки» включает анализ по итогам встречи – результаты встречи, информацию о дальнейшем сотрудничестве, вопросы, которые необходимо обсудить в дальнейшем и т. д.
Вы можете создать карту по своему усмотрению и добавить те характеристики, которые важны для проведения встречи именно для вас.

Рис. 57. Ментальная карта по организации встреч – характеристика этапов встречи (уровень 2)
Уровень 3 в данном случае – это конкретизация, так как заполнение уровня.
Краткое резюме главы

Добиться высоких результатов как в бизнесе, так и в жизни невозможно без планирования. Без планирования развития вашего бизнеса и ход жизни идет хаотично и непродуктивно. Я регулярно встречаю руководителей, которые погрязли в рутинной работе, не находят времени на семью, спят по 4 часа в сутки и регулярно пребывают в многозадачности.
Все они искренне верят, что этот период «жизни на работе» скоро закончится: «Завершим проект и отправлюсь с семьей в путешествие!»
Или: «Переживем сложные времена в компании и начну заниматься спортом». Но на смену одной сложности приходит другая, завершение одного проекта – это начало другого. Так руководители попадают в замкнутый круг. А ведь цель бизнеса – это не бизнес. Цель бизнеса – это жизнь.
Чтобы использовать время максимально эффективно, необходимо его планировать. Это позволит вам четко определить свои цели и все успевать.
С точки зрения временного отрезка планы можно формировать на день, неделю, квартал, год или иной другой удобный для вас промежуток.
Оценивать качество своей жизни и определять дальнейший вектор движения удобно с помощью так называемого колеса жизни.
Данное «колесо» включает в себя 8 сфер жизни любого человека: бизнес/карьера, управление финансами, семья и отношения, друзья и окружение, личностный рост и обучение, имидж и внешний вид, эмоции и яркость жизни, здоровье и спорт.
Каждую из этих категорий необходимо оценить по 10-балльной шкале. Балл показывает, насколько развито в вашей жизни каждая категория и насколько вы этим удовлетворены.
Например, если вы заняты бизнесом, то можно считать, что ваша карьера успешна, и оцениваете вы ее в 10 баллов. Однако, погрязнув в делах, вы абсолютно забыли про жизнь и не испытываете ярких эмоций, более того – находитесь в регулярном напряжении. Поэтому сегмент «Эмоции и яркость жизни» можно охарактеризовать в 2 балла.
Чтобы ваша жизнь была счастливой, полной и насыщенной, вам необходимо гармонично развиваться по всем указанным выше направлениям.
То есть иметь пусть не максимальные, но равные баллы по всем категориям.
Как правило, колесо жизни большинства людей выглядит, как на рисунке Х. В одних сферах жизни все идет хорошо, в то время как на другие совсем не обращается внимание.

Рис. 58.
Непродуктивное колесо жизни

Рис. 59.
Гармоничное колесо жизни
Представьте, что это колесо вашего автомобиля. Вы сможете на нем куда-нибудь уехать? Даже если и сможете, то весьма недалеко и со сложностями.
Поэтому колесо вашей жизни должно быть гармоничным, как на рисунке Х.
Оценив с помощью данного инструмента качество своей жизни и выявив направления, в которых стоит развиваться в первую очередь, следует проработать план по вытягиванию каждой сферы. Для этого используйте ментальные карты.
1. Ядро карты в данном случае составит ваша жизнь на конкретный период времени.

Рис. 60. Ядро ментальной карты при составлении колеса жизни – жизнь
2. Уровень 1 – это категории, по которым оценивается качество жизни: бизнес/карьера, управление финансами, семья и отношения, друзья и окружение, личностный рост и обучение, имидж и внешний вид, эмоции и яркость жизни, здоровье и спорт.

Рис. 61. Ментальная карта при составлении колеса жизни – категории жизни (уровень 1)
3. Уровень 2 – это реальная оценка каждой категории жизни, цели, которых вы хотите достигнуть в данном направлении, действия, которые приведут вас к этой цели, и достигнутые результаты, которые заполните по итогам проделанной работы.
Я рекомендую вытягивать каждую категорию до определенной балльной оценки по отдельности.
Также в формате интеллект-карт вы можете вести краткосрочное планирование. Mind Manager предусматривает для этого специальный шаблон. Он выглядит следующим образом.
Например, вы приняли решение заняться спортом.
Поставьте себе на эту категорию три цели и в течение месяца работайте только над ней. В следующий месяц уделите внимание личностному развитию. И т. д.

Рис. 62. Ментальная карта при составлении колеса жизни – план по развитию категории (уровень 2)
Также в формате интеллект-карт вы можете вести краткосрочное планирование. Mind Manager предусматривает для этого специальный шаблон. Он выглядит следующим образом.

Рис. 63. Шаблон Mind Manager для организации личного планирования
Шаблон предлагает вам дифференцировать задачи по категориям. Если вы составляете план на день или неделю, то их может и не быть. Кроме того, можно разделять задачи не по категориям, а по временному отрезку. Это рационально для долгосрочного планирования. То есть уровень 1 сформируют не категории дел, а временные интервалы. Например, планируя на год, временные интервалы – это месяцы. При 12-недельном планировании – недели. Вторым уровнем, согласно шаблону, вносятся поставленные вами цели или задачи. Я рекомендую добавить еще один уровень, который будет отражать количественную характеристику каждой цели, а также сроки, в которые она должна быть достигнута. Ведь главное правило постановки целей заключается в том, что они должны быть измеримыми и ограниченными во времени.
12-недельное мышление для личного планирования наиболее эффективно по тем же причинам, что и для компании. Главное правило успешного человека – это четкое видение своих целей. Но недостаточно их поставить, их надо достигнуть. Вы замечали, что за последние три месяца уходящего года достигаете больше, чем за весь год? Или вспомните свое студенчество, когда готовились к экзамену в последнюю ночь, хотя знали о неизбежности сессии задолго до ее начала. Не задумывались, почему мы успеваем завершить столько дел за столь короткие сроки, хотя зачастую на них дается достаточно времени? Дело в психологии Homo sapiens: близость крайнего срока (или deadline) усиливает вашу мотивацию в разы! Хотите увеличить годовую эффективность минимум в 4 раза? Замените годовое мышление 12-недельным. Для этого нужно всего лишь перестать планировать 12 месячный год, навсегда забыть, что в году 365 дней, и вообще отказаться от календарного года! Теперь в вашем году будет не 12 месяцев, а всего 12 недель! А ментальные карты использовать для визуализации своих целей и их фиксации. Подробнее о 12-недельном методе личного планирования вы можете прочитать в моем ежедневнике.


To-do листы – это инструмент тайм-менеджмента для управления временем и его планирования.
Это ваш ежедневный помощник, представляющий собой список подлежащих выполнению дел на определенный временной отрезок.
Формируя с вечера список на завтра, вы сможете с максимальной эффективностью использовать свое время и успевать выполнять гораздо больше дел за день, чем делали до этого.
Существует несколько рекомендаций по составлению To-do листов:
1. Планируйте и фиксируйте важные дела. Если у вас регулярно проходят встречи или вы пребываете в режиме многозадачности, то удержать в памяти всю информацию достаточно сложно. Вам обязательно следует вести To-do листы, чтобы ничего не забыть и не пропустить важные дела.
2. Расставляйте приоритеты. Задач может быть бессчетное количество, но необходимо среди них выбирать наиболее важные и приближающие вас к вашей цели. Поэтому учитесь говорить «нет» просьбам, которые отнимают ваше время. И начинайте формировать список с самых значимых задач. Последовательность их выполнения должна соответствовать приоритетности.
3. Расходуйте свое время грамотно! Ваш час как руководителя, стоит в разы дороже, чем наемных сотрудников. Поэтому делегируйте все полномочия, которые можете делегировать. Знаю, что изначально вам будет очень сложно передать кому-то часть, так как вы полагаете, что лучше вас с ними никто не справится. И в этом вы абсолютно правы! Но, повторю, ваше время дорого стоит. Поэтому освободите свое время от незначительной текучки, выйдите из работы в бизнесе и займитесь работай над бизнесом. Подробнее о том, как грамотно делегировать полномочия, вы можете прочесть в моей книге «Увеличение эффективности отдела продаж за 50 дней» (ИД «Питер»).
4. Создавайте To-do листы, опираясь на свои биоритмы. То есть если вам удобно проводить встречи в первой половине, то назначайте их на это время. И т. д.
Если у вас накопилось значительное количество дел и вы не знаете с чего начать, To-do листы помогут вам структурировать задачи и выполнить их.
Они не только не позволят забыть про какое-либо дело, но и будут мотивировать вас к их выполнению. Так как все задачи будут зафиксированы, это будет вам регулярно напоминать о необходимости их завершения. Если, например, вы поставили себе на день 7 задач, 6 из которых выполнили, а с последней ленитесь,
то с большой вероятностью можно утверждать, что вы закончите и последнее на день дело, несмотря на свое нежелание браться за него. Просто потому, что смотреть на список, в котором вычеркнуты все запланированные дела, значительно приятнее, чем на тот, где одна задача осталась не закрытой.
Как вы уже поняли, To-do листы – это инструменты для краткосрочного планирования. И заносить в них необходимо все требующие выполнения дела, независимо от того, хотите ли вы их выполнять или нет.
Помимо приоритетности, дела можно ранжировать и по степени привязки ко времени. Одни из них имеют четкую временную привязку.
Например, время встречи или отправки поезда. Это так называемые «жесткие» задачи.
Другие необходимо выполнить в течение дня, но не в конкретный промежуток времени. Это «гибкие» дела.
Также выделяют «плавающие» задачи, которые необходимо выполнить, но не обязательно в данный день, или перетекающие изо дня в день.
Ментальные карты для To-do листов рисуют невероятно просто.
1. Ядром карты в данном случае является блок с датой, на которую формируется список дел.

Рис. 64. Ядро ментальной карты при составлении To-do листа – дата
2. Первый уровень карты – это классификация задач, т. е. жесткие, гибкие и плавающие.

Рис. 65. Ментальная карта при составлении To-do листа – классификация дел (уровень 1)
3. Второй уровень – это сами задачи. Жесткие привязываются к дате и времени. Если вы используете Mind Manager, то в нем предусмотрена такая функция. Также вы можете делать какие-либо дополнительные нужные вам пометки рядом с задачами.

Рис. 66. Ментальная карта при составлении To-do листа – список дел (уровень 2)

Мы уже определили в предыдущих главах, что успех в бизнесе невозможен без планирования, независимо от масштабов деятельности.
Еще одним планирующим документом является бизнес-план. Он представляет собой структурированный документ, содержащий стратегию компании, ее цели и пути их достижения, рассчетный объем необходимых для этого ресурсов, место компании на рынке и описание фундаментальных элементов, влияющих на ее успех. Например, конкурентные преимущества, рынки сбыта, маркетинговый план и т. д. Бизнес-план призван показать реальные шансы реализации бизнес-идеи и дать ответы на вопросы:
1. Является ли бизнес прибыльным?
2. Если да, то насколько?
3. Как скоро окупятся вложенные в него средства? Чаще всего составление бизнес-плана ассоциируется
с началом бизнеса, т. е. стартапом. Однако его формируют и уже функционирующие компании: для выбора стратегии развития или перед началом крупного проекта. Он предназначен для двух групп пользователей:
1. Внутренние пользователи – это люди, имеющие непосредственное отношение к компании. Например, очень важное значение бизнес-план имеет на этапе зарождения деловой идеи. Именно при его составлении стартап сможет оценить жизнеспособность идеи, разобраться в своем продукте, предвидеть перспективы внедрения на рынок, рассчитать объем необходимых для старта инвестиций.
Бизнес-план важен и для учредителей уже созданной и работающей компании. Например, в преддверии масштабных реформ или геополитических изменений. Он способен проинформировать собственников о положении дел в компании, чтобы они смогли оценить свой потенциал и правильно выбрать траекторию дальнейшего развития компании в условиях меняющейся экономики.
2. Внешние пользователи – это лица, не имеющие на данный момент отношения к компании, но планирующие тем или иным способом принять участие в ее деятельности.
В первую очередь, к внешним пользователям, заинтересованным в бизнес-плане, относятся инвесторы и кредиторы. Людям, которые готовы вложить денежные средства в ваше дело, крайне необходимо знать положение дел в компании, видеть свою выгоду от участия в проекте, оценивать сроки окупаемости затрат и быть готовыми к потенциальным рискам. Ведь они хотят участвовать исключительно в многообещающих проектах.
Главная задача бизнес-плана, составляемого для внешних пользователей, – это доказать привлекательность и перспективность вашей идеи, пробудить к ней интерес и желание участвовать в ее реализации.
Бизнес-план – это документ макропланирования в компании. Он включает в себя рассматриваемые в данной книге маркетинг-план, риск-менеджмент, SWOT-анализ, стратегическое планирование. То есть оценивает бизнес всесторонне и во взаимосвязи всех элементов. Составив бизнес-план, вы:
1. Избежите выбрасывания денег на ветер.
Один из структурных разделов бизнес-плана – это финансовый план. Именно он оценит рентабельность бизнеса или проекта и покажет, стоит ли вкладывать в это дело средства и силы.
2. Выберите наилучший вектор развития компании. Возможно, при составлении бизнес плана вы увидите, что идея нежизнеспособна.
Понять это на этапе планирования намного лучше, чем в процессе реализации. Это позволит без потерь переключиться на другую идею. Кроме того, бизнес-план, в том числе, выявляет возможные риски. А кто предупрежден, тот вооружен. Вы заранее сможете к ним подготовиться или найти пути обхода.
3. Станете лучше понимать ваш бизнес и продукт, конкурентные преимущества и слабые стороны, возможности развития и потенциальные риски, рентабельность бизнеса и т. д.
Перед тем как приступить к составлению бизнес-плана в формате ментальной карты, предлагаю вам ознакомиться с наиболее существенными правилами его формирования:
1. Будьте лаконичны.
В дальнейшем вы увидите, что бизнес-план включает 11 разделов. Некоторые из них, например маркетинг-план, финансовый план и другие, достаточно информационно массивны. Однако бизнес-план не должен представлять собой тома информации. Самый оптимальный объем – 30 листов печатного текста без приложений.
2. Давайте ссылку на источник информации.
Для разработки качественного и достоверного бизнес-плана вам необходимо обращаться к различным статистическим данным, экспертному мнению и иным оценочно-прогнозным источникам. Эти источники должны быть достоверными, а используемая в плане информация, взятая из них, содержать ссылку.
3. Отражайте в бизнес-плане только самую важную и актуальную информацию.
Как уже было сказано, бизнес-план должен быть достаточно кратким, но при этом полным, информативным, вызывающим интерес и обоснованным.
4. Составляйте бизнес-план с командой.
Один человек не может в совершенстве разбираться во всех областях деятельности. Поэтому, если у вас есть такая возможность, включайте в работу специалистов (маркетологов, консультантов, финансистов), которые помогут вам составить максимально перспективный и точный план.
Итак, составляем бизнес-план в ментальных картах.
1. Ядро ментальной карты при составлении бизнес-плана – это бизнес-план со сроками, на которые он составляется. Как правило, бизнес-план прописывают на 3–5 лет, ежегодно корректируя его, исходя из имеющей место экономической обстановки и положения дел в компании.
2. Уровень 1 – это разделы, из которых состоит бизнес-план. Строгого, зафиксированного, единого стандарта, раскрывающего содержание бизнес-плана нет. Существует ряд моментов, которые он в обязательном порядке должен отражать. Тем не менее я советую вам составлять бизнес-план под конкретное лицо, для которого он предназначен. В связи с этим структура плана может незначительно варьироваться. Я приведу пример стандартного бизнеса-плана, включающего 11 разделов:
✓ Титульный лист;
✓ Оглавление;
✓ Введение;
✓ Резюме;
✓ Продукты и услуги;
✓ Маркетинговый план;
✓ Производственный (коммерческий) план;
✓ Организация и управление;
✓ Капитал и юридическая форма компании;
✓ Оценка рисков;
✓ Финансовый план;
✓ Приложения.
Именно эти разделы, располагаясь радиально вокруг ядра, сформируют первый уровень ментальной карты.

Рис. 67. Бизнес-план в ментальной карте (уровень 1)
3. Уровень 2 – это структура каждого раздела первого уровня. Например, Титульный лист и Введение никакой структурой не обладают. Это одноуровневые ветви карты. Однако другим разделам это свойственно.
✓ Исполнительное резюме должно отражать следующие моменты: цели, продукт, финансовые результаты, ожидаемый объем продаж, объем инвестиций, валовую прибыль, срок окупаемости и т. д.
✓ Продукты и услуги: характеристика продукта, разработка и развитие, экспертная оценка.
✓ Маркетинговый план – рассматривается в отдельной главе данной книги.
✓ Производственный план: объем производства, процесс производства, технология производства, издержки, контрагенты.
✓ Управление и организация: персонал, система мотивации, функциональная и организационная структуры.
✓ Капитал и юридическая форма компании: структура компании, капитал (собственный, заемный).
✓ Оценка рисков – рассматривается в отдельной главе данной книги.
✓ Финансовый план: инвестиции, сроки окупаемости, прибыль, финансовые коэффициенты, точка безубыточности.
✓ Приложения – должны включать все результаты вашей работы (графические, табличные и т. д.), а также ваши достижения (дипломы, грамоты и др.). Если для формирования бизнес-плана вы будете пользоваться Mind Manager, то сможете переходить к ним по внешней ссылке.
Как вы заметили, разделы бизнес-плана включают в себя достаточно много моментов. Некоторым из них, например маркетинг-плану или оценке рисков, отведены отдельные главы в данной книге. Поэтому рационально формировать бизнес-план в общих чертах в одной карте, а его конкретные разделы прописывать в отдельной карте.

Рис. 68. Бизнес-план в ментальной карте (уровень 2)
Краткое резюме главы
Бизнес-план есть:
✓ Отражены стратегия и цели компании.
✓ Понимание бизнеса и продукта.
✓ Оценка потенциала и направлений развития.
✓ Рациональное использование ресурсов.
Одно из неоспоримых преимуществ программного продукта Mind Manager заключается в том, что он дает возможность экспортировать созданные карты в различные форматы Microsoft Office, в том числе в Microsoft PowerPoint. Это значит, что вы можете сделать свои презентационные выступления структурированными, понятными и запоминающимися. Более того, вы можете их демонстрировать, не прибегая к помощи PowerPoint, а используя исключительно Mind Manager.
Однако, если вы против создания ментальных карт в программе Mind Manager, не обходите вниманием данную главу. Независимо от способов создания ментальные карты являются прекрасным помощником в подготовке к выступлениям. Такие их преимущества, как систематизация и структуризация большого объема текста, простота запоминания информации, целостное преподнесение процесса, визуализация информации, снимут с вашего публичного выступления информационную перегруженность, тем самым сделав его интересным и результативным.
Любое выступление перед публикой несет под собой некую цель. Через презентацию вы воздействуете на аудиторию, побуждая ее к определенному действию. Для достижения желаемого результата вам необходимо правильно и понятно преподнести идею выступления слушателям. С этой целью текст разбивается на смысловые фрагменты, т. е. слайды, к которым затем подбирается соответствующий визуальный образ. Аналогично в ментальных картах: ветвь карты – это отдельный, самостоятельный, законченный фрагмент некого целого текстового массива. Ментальная карта – это не только наилучший способ разбивки массивного текста на смысловые, последовательные единицы, но и прекрасный способ их представления другим слушателям. Таким образом, вы сможете донести идею максимально понятно и в той форме, в какой ее видите вы. У аудитории сформируется единое видение проблемы и ее решения.
Часто у спикеров возникает проблема, каким именно образом представить информацию, чтобы всем было понятно. Они знают, что именно необходимо донести, т. е. цель публичного выступления, но не знают как, т. е. с чего начать, какие моменты озвучить, а какие – нет и т. д. Вы не столкнетесь с подобными сложностями, если будете практиковать подготовку к выступлению в ментальных картах. Уже неоднократно указывалось на то, что этот инструмент удобно структурирует и компактно организует большой объем информации. Поэтому вы без труда определитесь, что говорить и в какой последовательности.
Кроме того, ментальные карты значительно сократят время на подготовку презентации. Вы можете выступать по карте мозгового штурма, стратегического планирования и какой-либо другой. У меня часто бывают ситуации, когда при подготовке к семинарам я использую ментальные карты, созданные совсем для иных целей. Но если их идея совпадает с темой семинара, то я включаю ее в свое выступление. Например, в главе «Должностные инструкции для персонала» я акцентировал внимание на том, что по окончании составления должностных инструкций в обязательном порядке необходимо ознакомить с ними персонал. Составляя инструкции в ментальных картах, вы одновременно прописываете инструкции и формируете презентацию, так как знакомить сотрудников с обязанностями вы сможете по той же карте. Также в Mind Manager карты легко редактировать, так как при необходимости внесения изменений вам не придется менять всю презентацию. Достаточно удалить или добавить блоки в исходной ментальной карте и презентация обновится автоматически.
И еще одно сходство, позволяющее сопровождать выступление ментальной картой, а не презентацией в PowerPoint, – это лаконичность представляемой информации. Презентация не должна быть графически или информационно перегруженной. А максимально краткая фиксация ключевых фраз – одно из правил построения ментальных карт. Таким образом, презентации будут получаться живыми, не давая аудитории «засыпать». С эстетично-красочной точки зрения Mind Manager нисколько не уступает PowerPoint. В нем также можно выбирать стили и размеры шрифта, цвет блоков, линий и поля карты, добавлять рисунки, прикреплять внешние ссылки и многое-многое другое.

Итак, ментальные карты в наше время не новый, но достаточно редко используемый инструмент работы с информацией. А тем временем ее поток с каждым годом все увеличивается. Если раньше можно было наблюдать столы, заваленные горами бумаг, то теперь, как правило, весь или преимущественное большинство документооборота сосредоточено в компьютере. И для восприятия и обработки информации необходимо находить иные, более эффективные методы.
Ментальные карты – это удобный для команды формат работы. Создавая ментальные карты в программном обеспечении и синхронизировав компьютеры в облачных сервисах, вы в считанные секунды сможете распространить нужную информацию на всех заинтересованных лиц. Это поможет принимать оперативные и согласованные решения и сэкономит время.
Возможности ментальных карт обширны. Внедрив их в практику, вы быстро увидите преимущества от их использования. Ментальные карты – это отличный помощник как в бизнесе, так и в личном планировании.