© Ирина Львова (наследник), перевод, 2024
© А. А. Долин, перевод стихотворений, 2024
© Издание на русском языке, оформление. ООО «Издательская Группа „Азбука-Аттикус“», 2024
Издательство Иностранка®
Кто и когда написал «Повесть о доме Тайра»? Кто автор этого сочинения, до сих пор популярного в японском народе? Первые сведения о создателях «Повести» сообщает поэт и прозаик японского Средневековья монах Кэнко (1283–1350) в своей знаменитой книге «Записки от скуки»: «В царствование императора Го-Тобы жил на свете Юкинага, прежний правитель края Синано, известный своей ученостью… Сей монах Юкинага создал „Повесть о доме Тайра“ и обучил слепца по имени Сёбуцу рассказывать эту повесть. А Сёбуцу, уроженец восточных провинций, расспрашивал воинов-самураев о ратных делах и о них самих и помог Юкинаге все это описать. От рождения обладал Сёбуцу исполнительским даром; нынешние певцы-сказители все ему подражают».
Итак, один человек, «известный ученостью», создал «Повесть», а затем «обучил» другого… Знакомая, традиционная версия! В Японии у каждого прославленного сочинения обязательно должен был быть автор, в крайнем случае допускалось содружество двух таких авторов. Именно так, согласно традиции, появилось в 712 году, на заре японской истории, древнейшее произведение японской литературы «Записи о древних делах» (яп. Кодзики). Только по сравнению с «Повестью» творцы «Записей» как бы поменялись местами: сперва, как сказано в предисловии, слепой певец выучил наизусть мифы и легенды, бытовавшие в народе, а уж потом некий ученый муж оформил и записал их в назидание потомкам… Однако современная филологическая наука, не отрицая важной, благотворной роли людей, превращавших устные сказы в произведения литературы, убедительно доказывает иное, фольклорное происхождение эпических памятников Японии.
Из книги монаха Кэнко, умершего в 1350 году, явствует: уже в первой половине XIV века «Повесть о доме Тайра» существовала как законченное, сложившееся произведение. Следовательно, возникла она в XIII веке, по свежим следам событий, всколыхнувших всю Японию в конце XII столетия и ставших важным рубежом в ее исторической судьбе. «Повесть» дошла до наших дней во множестве списков, варьирующих один и тот же сюжет — борьбу двух военно-феодальных домов Тайра и Минамото. По свидетельству японских филологов, ни одно произведение средневековой литературы не имеет столько разночтений и вариантов, как «Повесть о доме Тайра», начиная от самых ранних, коротких списков и кончая пространными, длинными, бытовавшими даже под отдельными самостоятельными заголовками, такими, например, как «Повесть о расцвете и гибели домов Тайра и Минамото». Наличие столь большого количества вариантов уже само по себе говорит о фольклорном происхождении «Повести», отдельные части которой возникали стихийно, а затем вставлялись или, напротив, изымались из письменных текстов.
Став произведением литературы, «Повесть» обрела новую, качественно отличную жизнь: произошла своего рода дефольклоризация эпоса.
Что же касается певцов-сказителей, о которых говорится в книге монаха Кэнко, то такие певцы существовали в Японии еще в древние времена. Были они и в Средние века. Сведения о странствующих сказителях, профессиональных исполнителях различных баллад и сказов, встречаются уже в источниках X века. Чаще всего бывали они слепыми. В народе их прозвали «монахами с лютней» (яп. бива-хоси), потому что голова у них была обрита, как у буддийских монахов, а свои сказы они распевали под аккомпанемент лютни, отдаленно напоминающей нашу домбру. Такую лютню, струны которой издают низкий, глубокий звук, завезли в Японию из Китая, куда, в свою очередь, лютня попала из Ирана, с которым в те отдаленные времена шла оживленная торговля по знаменитому Шелковому пути. Средневековая японская живопись запечатлела этих «слепых бандуристов» средневековой Японии и на уличных перекрестках, и во дворцах знати. Несомненно, что они-то и были первыми создателями «Повести», а уж потом ученые люди превратили их сказы в произведение литературы.
Слепой сказитель Сёбуцу и «прославленный ученостью» Юкинага, о которых говорит Кэнко в «Записках от скуки», воспринимаются как обобщенные образы типичных фигур той эпохи. Ясно, что наставником слепого уличного певца мог быть лишь тот, кто был во всеоружии знаний своего времени, человек литературный, начитанный. В конечном итоге не так уж существенно, был ли то именно Юкинага или в процессе записи сказов к ним приложили руку несколько человек: совершенно очевидно, что они, ученые люди, обогатили содержание «Повести» достижениями японской литературы, уже имевшей к XIII столетию многовековую историю. Больше того, именно они привнесли в «Повесть» богатство чужеземной культуры Индии и в особенности Китая, язык и литература которого в свое время сыграли для Японии ту же роль, что язык и литература Рима и Греции для средневековой Европы. Трудам и таланту этих людей «Повесть» обязана многими художественными достоинствами.
И все же одной лишь эрудиции ученых людей было бы недостаточно, чтобы превратить «Повесть» в столь популярное — если не в самое популярное — произведение из всего, что создано многообразной японской литературой эпохи Средневековья. Секрет всенародного признания «Повести» кроется, на наш взгляд, в том, что она ярко передает думы и чувства людей своего времени, рассказывает не только о том, что делали эти люди, но и о том, что они чувствовали, чем жили, как страдали и радовались, что любили, а что ненавидели, иными словами, приоткрывает нам духовный мир тех, кто жил в эпоху, столь отдаленную от нашего времени. Недаром выдающийся японский филолог Итиноскэ Такаги (1888–1973) назвал одну из своих фундаментальных работ, посвященную литературе эпохи феодализма, «Повесть о доме Тайра. Окно в Средние века». Лирический — в широком смысле этого понятия — характер повествования давно уже отмечен филологами как одна из наиболее своеобразных особенностей японской литературы начиная с момента ее возникновения. В большой степени присущ он и «Повести о доме Тайра», составляя ее притягательную черту. Этот лирический характер повествования позволяет нам увидеть происходящие в «Повести» события глазами живших тогда людей, заглянуть в их своеобразный духовный мир. Но прежде чем говорить, из чего складывался этот духовный мир, необходимо хотя бы в самых коротких словах сказать, что представляла собой Япония в том далеком XII столетии, в обстановке которого разворачиваются события «Повести».
Это было феодальное государство, где власть от века принадлежала родовой потомственной аристократии в лице ее верховного представителя — императора, считавшегося прямым потомком богини Солнца, Аматэрасу. Хотя закон, установленный еще в VII веке, гласил, что земля, единственный источник экономического богатства и политической власти в те времена, является собственностью государства, а «добрый народ» (как, в духе конфуцианской терминологии, официально именовались те, кто обрабатывал эту землю) лишь периодически получает в пользование от государства земельные наделы в соответствии с численностью своих семейств, однако к XII веку дело фактически обстояло совсем иначе. «Нет земли под небесами, неподвластной государю!» — гласила древняя китайская песня, хорошо известная и в Японии. Но в полном противоречии с такой декларацией львиная доля японской земли в XII веке уже превратилась в частную феодальную собственность, принадлежавшую крупным и мелким владельцам вместе с прикрепленным к этой земле «добрым народом».
Это были привилегированные наделы аристократии, кормовые пожалования монастырям и, наконец, вновь осваиваемые земли на малозаселенном северо-востоке острова Хонсю, где японцы постепенно вытеснили в кровопролитной борьбе коренных жителей — айнов. К XII веку дело дошло до того, что в Центральной Японии, в так называемых Пяти Ближних землях, почти не осталось государственной земли, и, вместо того чтобы платить подати государству, сиречь — императорскому дому, крестьяне, работавшие на земле, принадлежавшей феодалу или монастырю, платили теперь подать своим непосредственным господам. Те же, в свою очередь, нередко вовсе отказывались подчиняться центральной власти, откровенно бунтовали против нее с оружием в руках. Неудивительно поэтому, что борьба за овладение землей велась непрерывно с нарастающей силой, то затихая, то вновь усиливаясь, на протяжении всей так называемой эпохи Хэйан, как именуются в японской истории четыре столетия, с IX по XII век.
Название «Хэйан» дано этому периоду по названию столицы, основанной в 794 году (современный г. Киото). Слово «Хэйан» в переводе означает «мир и покой». Звучит парадоксально, если вспомнить почти непрерывную цепь кровопролитных сражений, происходивших в эту эпоху! Правда, поначалу эти сражения велись на периферии страны, в отдаленных от столицы районах, и, главное, центральной власти в столице до поры до времени удавалось, хоть и не без труда, усмирять эти бунты.
В самой столице расстановка политических сил тоже была достаточно сложной. Старинный аристократический род Фудзивара, соперничавший в мощи с императорским домом и также претендовавший на божественное происхождение, давно уже обладал такой громадной земельной собственностью, что это позволило ему, формально не посягая на прерогативы верховной власти, диктовать свою волю императорам. По своему усмотрению возводя на престол малолетних принцев, Фудзивара присвоили себе наследственную привилегию — должность регентов, а при совершеннолетнем императоре — канцлеров. Этот ключевой пост давал дому Фудзивара возможность долгое время быть фактическим диктатором страны.
Императорский дом пытался сопротивляться. С этой целью еще в конце X века был учрежден институт курандо, нечто вроде личного секретариата при императоре, позволившего императорскому двору действовать в обход государственного аппарата, целиком подчиненного Фудзивара. Институт курандо был, в сущности, уже первым шагом на пути к двоевластию. Но еще более причудливые формы организации политической власти возникли в XI веке, когда была создана так называемая система «инсэй» — «монастырского правления». Суть ее заключалась в том, что, стремясь освободиться от диктата всесильных Фудзивара, император добровольно отрекался от трона в пользу наследника, как правило — ребенка, зачастую не достигшего даже десятилетнего возраста, а сам, приняв монашеский сан, как бы удалялся от мира (резиденция такого экс-императора образно именовалась Приютом отшельника). Однако на деле этот император-отшельник имел свой двор, отдельный от императорского двора, свой штат придворных, свою дворцовую стражу и прочие атрибуты власти. Отсюда, из Приюта отшельника, он пытался по-своему управлять государством. Отношения между двором царствующего императора-ребенка, при котором Фудзивара по-прежнему исполняли должность регента, и Приютом отшельника, двором императора-монаха, фактически носили антагонистический характер. Борьба шла за ключевые должности в общегосударственном и провинциальном административном аппарате, за отторжение земель, за превращение их в личную собственность и т. д. Немалую роль играли и династические распри.
Система «инсэй» оказалась эффективным орудием в руках императорского дома, позволив ему постепенно ослабить засилье рода Фудзивара; в XII веке, в особенности начиная с его середины, власть дома Фудзивара окончательно ослабела. Это не означало, однако, что победа осталась за императорским домом. К этому времени на исторической сцене появился новый грозный противник.
До сих пор борьба шла внутри аристократии, будь то императорский дом Сумэраги или старинный род Фудзивара: теперь господству и тех и других в равной степени положил конец новый протагонист — воинское сословие, самураи. Но прежде чем окончательно вырвать власть из рук старинной родовой аристократии, самурайству в лице его наиболее могущественных представителей, феодальных домов Тайра и Минамото, предстояло решить спор между собой. Решающая схватка развернулась в 80-х годах XII века, хотя соперничество между этими двумя домами началось еще несколько десятилетий назад. Но теперь борьба уже не носила характера локальных стычек, отдельных восстаний и бунтов в различных районах страны, как то случалось в предыдущие годы. Теперь война охватила всю Японию, вовлекла обширные слои населения, в ее итоге коренным образом изменилось политическое устройство страны, начался новый этап ее истории — эпоха развитого феодализма. Трагические события этой борьбы надолго запечатлелись в народной памяти. Они-то и составляют содержание «Повести о доме Тайра».
Слово «самурай» происходит от старинного глагола «самурау» — служить, охранять. Самурай — человек, основным занятием которого является несение воинской службы, нечто вроде старого русского понятия «служивый». Самурайские дружины, эти отряды профессиональных воинов, сформировались исподволь, по мере роста земельной собственности, которую владельцам надо было защищать — в первую очередь от крестьян, то и дело восстававших против невыносимо тяжкого феодального гнета, но также и от соседей, таких же феодалов-землевладельцев, стремившихся расширить свои владения путем насильственного захвата чужой земли. Защита требовалась и от многочисленных разбойничьих шаек, буквально наводнивших страну в эту эпоху «покоя и мира» (в основном это были крестьяне, бежавшие, несмотря на угрозу жестоких наказаний, от своих господ); дерзость этих отчаявшихся, голодных людей доходила до того, что они грабили амбары и склады прямо в столице, принадлежавшие даже самому императорскому двору.
Отряды вооруженных монахов-воинов имелись и при крупных монастырях. Дом Фудзивара содержал своих самураев, императорский двор — своих, императоры-иноки в своем Приюте отшельника тоже, разумеется, не обходились без самурайской дружины. До поры до времени эти воины-самураи, занимая одну из самых низких ступеней на социальной лестнице эпохи Хэйан, были, казалось, послушными слугами своих нанимателей. Они считались простолюдинами, аристократия относилась к ним с презрением. Но к середине XII века положение коренным образом изменилось. Возникли сильные феодальные дома, владевшие не только обширными землями, но — и это главное — военной силой.
Между тем аристократия никакой своей армии не имела. Пышные наименования военачальников дворцовой стражи, присвоенные отпрыскам аристократических семейств нередко еще в детские годы, носили чисто декоративный, церемониальный характер. Больше того, вековая традиция предписывала аристократу с презрением относиться к военному делу, оно считалось уделом грубых мужланов-неучей, аристократам же подобало заниматься науками, литературой, искусством… Таким образом, аристократии во главе с императорским домом нечего было противопоставить военному и политическому напору сословия самураев, кроме интриг. Однако интриги, даже самые изощренные, — плохое оружие против меча. С середины XII столетия фактически диктатором Японии становится феодальный дом Тайра, завладевший к этому времени, как о том говорится в «Повести», большей частью всей японской земли. Двадцать с лишним лет продолжалось самоуправное владычество феодальных князей Тайра, а затем наступил конец — весной 1185 года, 24 марта, в решающем морском сражении в Симоносэкском проливе дом Тайра окончательно пал под натиском более мощных самурайских дружин, воевавших под знаменами Минамото, другого могущественного феодального дома.
Минамото пришли с востока, то есть из восточных провинций главного японского острова Хонсю. Они-то и оказались в конечном итоге победителями в долгой кровавой борьбе за власть. «Повесть» часто именует их «восточными дикарями», в многочисленных эпизодах рисует их жестокость и грубость, высмеивает невежество. Тем не менее они предстают перед нами как носители вновь формирующейся морали, морали воинского сословия. Этические категории, определявшие поведение воина-самурая, были важнейшей составной частью его мировоззрения. Переплетаясь с буддийскими и конфуцианскими идеями, эти новые этические категории стали неотъемлемой частью духовного мира воинов-самураев, главных героев «Повести».
Этика самураев, кодекс самурайской чести, бусидо… Все эти понятия, известные ныне далеко за пределами Японии, приобрели в нашем XXI веке, увы, печальную славу. Кто не знает, что идеологическим оружием японского империализма был именно этот пресловутый кодекс, что мораль самураев вколачивалась в головы японцев на протяжении долгих лет существования милитаристского японского государства, служила оправданием его многочисленных преступлений против соседних с Японией народов Азии. Кодекс самурайской чести (бусидо), в его законченном виде сложившийся в XVI–XVII веках, продолжал оставаться на вооружении у идеологов милитаристской Японии вплоть до ее капитуляции в 1945 году во Второй мировой войне. Как известно, в наши дни снова находятся охотники воскресить эти средневековые догмы.
В XII веке все, разумеется, обстояло совсем иначе. Борьба за землю, за власть над этой землей диктовала рождение новых, специфических моральных устоев. В ту далекую пору заповеди самурайской морали в общем не отличались от нормативов рыцарской чести в феодальной Европе. Храбрость восхвалялась, трусость порицалась. Верность считалась добродетелью, измена — пороком. «Повесть о доме Тайра» рисует множество конкретных примеров этих традиционных положений рыцарства, о какой бы стране ни шла речь.
Идея верности, вассального долга, усиленно культивируемая в последующие века как один из краеугольных камней самурайской морали, присутствует и в «Повести» в качестве важного компонента кодекса самурайской чести. «Повесть» с недвусмысленной прямотой высказывается о подлинной основе этой вассальной верности — таковой является расчет на материальное вознаграждение от господина. «Что толку, что ты срубишь мне голову? — говорит своему противнику поверженный в схватке самурай. — Все равно награда тебе выйдет только в том случае, если твой господин снова будет благоденствовать в прежнем довольстве!» «Владетельные господа могут прославиться подвигами своих вассалов, — говорят друг другу накануне сражения братья Кавара. — А таким худородным, как мы, приходится добывать славу своими руками!..» В ответ на вопрос полководца Ёсицунэ, что представляют собой рядовые самураи, взятые в плен после удачной битвы, его вассал отвечает: «Им все равно, какому господину служить. Кто будет властвовать над страной, тому они и будут верны!» — после чего Ёсицунэ без малейшего колебания включает бывших пленников в свое войско, очевидно не усматривая в подобных мотивах ничего необычного.
Та же причина — надежда на материальное вознаграждение — определяла стремление самурая вступить в бой первым и при этом обязательно на глазах у своих соратников; конечно, здесь присутствовало и гипертрофированное честолюбие, и желание похвастать воинской доблестью, но главное было в другом — нужны были свидетели, которые, в случае смерти воина, подтвердили бы исполнение долга, чтобы вознаграждение досталось семье убитого, его вдове и детям.
Интересно и ценно, что «Повесть о доме Тайра», рисуя множество конкретных ситуаций, в которых оказываются ее герои, не просто иллюстрирует отдельные положения самурайской морали, но и отчетливо демонстрирует авторское отношение к этим нравственным нормам и, что особенно примечательно, далеко не всегда оценивает их положительно. Это авторское отношение зачастую не совпадает с идеалами кодекса самурайской чести. Известно, что презрение к смерти, готовность отдать жизнь за своего господина как высшее проявление вассальной верности, более того — решимость покончить с собой в случае гибели господина считается едва ли не самой главной категорией в своде доблестей самурая. Она-то и привела к возникновению обычая харакири, заимствованного, как о том говорится в исследованиях некоторых ученых, от айнов, с которыми воинам северо-восточных провинций на протяжении долгого времени приходилось не только сражаться, но и общаться. В последующие века, пожалуй, никакая другая из заповедей кодекса самурайской чести не прославлялась, возвеличивалась и пропагандировалась так усердно, как именно эта готовность к смерти. В XX веке не только у японских, но и у некоторых западных «теоретиков» возникла даже целая концепция, поэтизирующая самоубийство чуть ли не как специфическую особенность японской нации, как нечто возвышенное, прекрасное. «Повесть о доме Тайра» тоже рисует сцены самоубийства (правда, харакири здесь отнюдь не единственный способ свести счеты с жизнью), но только как акт отчаяния, совершаемый в безвыходном положении: самураи XII века хорошо знали, что плен равнозначен смерти, только более мучительной… Примечательно, однако, что «Повесть» не только не прославляет смерть, но, напротив, неоднократно в прямых высказываниях утверждает самоценность жизни как высшего блага, дарованного человеку. «Что ни говорите, а жизнь дороже всего!» — говорит Нарицунэ Фудзивара, один из ссыльных на острове Демонов. «Только сейчас я понял, как драгоценна жизнь, как она дорога, когда дело идет о собственной жизни!» — восклицает князь Томомори Тайра, чудом спасшийся от преследования врагов. «Известно, что жизнь дороже всего на свете, — рассуждает другой самурай. — Для всех людей, и благородных, и низкорожденных, жизнь в равной степени драгоценна. Говорят, что люди предпочитают уйти от мира, постричься в монахи, лишь бы сохранить жизнь!» И совсем уж неожиданно в устах феодального воина, в полном противоречии со всеми устоями самурайской морали, звучит наставление, которое дает своей жене князь Корэмори, уезжая на битву: «Если ты узнаешь, что я убит, не смей и думать о том, чтобы удалиться от мира, принять постриг… Снова выходи замуж, спасись сама и воспитай наших деток… Не может быть, чтоб на свете не нашлось доброго человека; он тебя пожалеет!» Все эти высказывания вложены в уста положительных героев «Повести», которым выражено сочувствие, душевное благородство которых всячески подчеркнуто. Бросается в глаза, что авторское отношение к категориям самурайской морали, как оно показано в «Повести», выглядит по меньшей мере неоднозначно.
Еще в большей степени нетрадиционна оценка категории мужества. Храбрость и мужество, присущие самураю, прямым своим следствием предполагают беспощадность к врагу. Вот эту-то беспощадность, проще сказать жестокость, «Повесть» решительно осуждает. Порицание жестокости как следствия выполнения самурайского долга особенно зримо выступает в знаменитом эпизоде гибели юного Ацумори Тайра. Старый закаленный воин Кумагай, вынужденный убить Ацумори, сам называет свой поступок безжалостным («Какое безжалостное убийство я совершил!»), а затем прямо говорит, что «столь жестокое убийство» ему пришлось совершить только потому, что он родился в самурайской семье; непосредственно вслед за этим убийством Кумагай навсегда порывает с самурайским сословием, уходит в монахи, чтобы замолить грех, тяжким бременем лежащий у него на душе. История Кумагая и Ацумори выразительно показывает отрицательное отношение к некоторым устоям самурайской морали, нередко вынуждающим человека поступать против собственной воли и совести, совершать акты бессмысленной жестокости.
В равной степени осуждается в «Повести» и коварство, неразрывно связанное с той же жестокостью, — вероломное нападение на безоружного. Не случайно эпизод, в котором самурай убивает доверчивого юношу-рыбака, указавшего ему брод, со временем лег в основу прекрасной пьесы средневекового театра Но, где к самураю-убийце является дух матери убитого юноши и горько упрекает его в жестоком и коварном поступке.
Отношение к самурайской морали, как оно представлено в «Повести», весьма дифференцировано: отвага, мужество, честность, способность сострадать человеку в беде восхваляются, жестокость, вероломство, коварство прямо и недвусмысленно отвергаются. Жизнь человеческая почитается высшей ценностью. Самоубийство трактуется как мужественный поступок в безвыходной ситуации, и не более того. Впрочем, примириться с неизбежной смертью активно помогала религия, буддийское вероучение. Даже если не считать религию главным формирующим фактором идеологии самурайства, все же нельзя отрицать, что она занимала в духовной жизни самураев важное место. Буддизм по-своему, но достаточно стройно объяснял мучительные противоречия жизни, служил напутствием и, конечно же, утешением в предвидении ежеминутно грозившей смерти.
Буддизм проник в Японию из Китая через Корейский полуостров вместе с корейскими переселенцами в начале VI века, когда завершался процесс формирования японского феодального государства, и постепенно завоевал позиции ведущей религии, потеснив доморощенных японских богов, детищ уходящего в прошлое родового строя. Поначалу распространение буддизма проходило отнюдь не мирно, при дворе оно сопровождалось ожесточенной, даже кровопролитной борьбой, носившей отчетливо выраженный политический характер. В конечном итоге победа осталась за буддизмом. Феодальное государство оценило преимущества новой религии, в особенности учений буддийских сект Хоссо и Кэгон с их культом верховного божества Вайрочана (Лучезарного; яп. Русяна, Бирусяна), которого к тому же было легко идентифицировать с главным божеством исконного японского культа, с богиней Солнца, Озаряющей Небо Аматэрасу. В VIII–IX веках буддизм уже совершал победоносное шествие по Японии: оформились его ведущие секты — Сингон и Тэндай, возникли величественные храмы — храм Тодайдзи в г. Наре, с его самой большой в мире металлической статуей будды Вайрочана; близ Нары возник монастырь Кофукудзи, на горе Хиэй — монастырь Энрякудзи, на горе Коя, в краю Кии, появился монастырь секты Сингон. Буддизм искусно приспособился к местным условиям, объявив японских божеств бодхисатвами и создав таким образом модус вивенди для двух религий, исконной — синто и новой — буддизма. Понадобилось сравнительно немного времени, чтобы буддизм приобрел классические черты религии эпохи феодализма — стал крупным держателем земель, активно вмешивался в политику, содержал вооруженные отряды монахов-воинов, не уступавших в жестокости и воинственности военным формированиям западноевропейских монашеских орденов. «Повесть о доме Тайра» запечатлела образы этих монахов-воинов, их бесстрашие и свирепость, вполне равные воинским качествам светских рыцарей. «Повесть» выразительно свидетельствует о тесной связи буддийского клира с императорским домом и его аристократическим окружением, рисует интриги, систему подкупов, корыстолюбие и прочие черты, характерные для средневековой церкви, в какой бы части света она ни находилась.
Разумеется, роль новой, пришедшей из-за моря религии не сводилась только к негативным аспектам. Буддизм принес с собой в Японию плоды культуры высоких цивилизаций древности — Индии и Китая. Расцвела архитектура, возникли величественные храмы, с которыми не шли в сравнение примитивные капища японских богов, появились живопись и скульптура, изображавшие бесчисленный пантеон буддийских божеств, возник сложный торжественный церемониал. Все это вызвало к жизни новую, высокую для своего времени технику: совершенствовались ткацкое, гончарное, кузнечное ремесла, изучались науки — математика, астрономия, медицина и, конечно, основа основ всякой культуры — грамота. Письменность, неразрывно связанная с Китаем, с его языком, этой «латынью Дальнего Востока», была известна в Японии с давних времен, однако несомненно, что буддизм в значительной степени способствовал ее распространению и приспособил ее для нужд японского языка. Наконец, нельзя не отметить появление в этот период в рядах буддийского духовенства выдающихся деятелей культуры, таких, например, как монахи Кобо-дайси (774–835) и Дэнгё-дайси (767–822), основатели буддийских сект Сингон и Тэндай, обоих можно с полным основанием назвать одними из первых просветителей Японии.
Но как бы ни велики были плоды материальной культуры, которые дал Японии буддизм, едва ли не большее значение имело его влияние на духовную жизнь средневекового японского общества. Буддийское мировоззрение стало ведущей формой идеологии средневековой Японии.
Как и всякая религия, буддизм учил, что земная жизнь человека всего лишь краткий этап на пути к вожделенной цели — вечной жизни в блаженной обители небытия, нирване. Эта идея подкреплялась несколькими главными догматами буддизма: идеей недолговечности, эфемерности всего сущего, учением о непрерывном круговращении жизни и смерти, законом причины и следствия, кармой. Согласно буддизму, живые существа в нашем мире совершают непрерывную цепь перерождений; от поведения самого человека зависит, в каком из миров предстоит ему вновь возродиться к жизни после кончины: праведник может попасть на небо, грешнику угрожает ад или новое появление на свет в образе какой-нибудь бессловесной твари, может быть, даже насекомого… Конечная цель — вырваться из этой цепи перерождений в сферу абстрактной духовности, полного недеяния, в Ничто; таков, согласно буддизму, единственный путь избавления от страдания, неизбежно сопряженного со всякой жизнью.
Впрочем, предоставляя лишь немногим избранным ученым-буддистам постигать философские доктрины буддизма с их идеей абстрактного духа, существующего вне материального мира, всем остальным буддийская церковь предлагала вполне конкретное описание рая с его сложной иерархией и целой галереей богов, божеств, небожителей, детально рисовала устройство ада с его шестью сферами, где обитают черти, вооруженные орудиями пытки. Красочный пантеон буддийских божеств численно, пожалуй, даже превосходит пантеон католических и православных святых, вобрав в себя сонм богов индуизма, доморощенных японских богов, а также некоторых божеств китайского происхождения. У каждого из них свои функции: богиня Каннон — милосердная заступница всех страждущих, Якуси — целитель недужных, Дзидзо — покровитель и защитник детей, Мариси — защитница воинов; самураи почитали ее наряду с Хатиманом, чисто японским божеством, также объявленным бодхисатвой и тоже покровителем воинов…
Как и всякая религия в Средние века, буддизм служил государству, тесно слился с правящим классом. Его высшие иерархи назначались из числа принцев крови. Его ритуалы были полны мистики, суеверий, процветали всяческие заклинания, изгнание злых духов, откровенное шаманство, гадание, проклятия в адрес бунтовщиков — «врагов трона» и т. п., — короче, буддизм располагал полным набором средневековых религиозных атрибутов. «Повесть о доме Тайра» буквально пестрит эпизодами, рисующими религиозные акты такого рода. Житийные повествования, рассказы о чудесах, творимых верой, занимают среди этих эпизодов большое место.
Однако в переломные, критические моменты Средневековья каждой церкви приходилось сталкиваться с появлением ересей. Возникновение ересей — явление сложное, обусловленное целым рядом причин, неоднозначных в разные времена и в разных странах. Тем не менее они с удивительной закономерностью возникали как на Западе, так и на Востоке. Пришлось столкнуться с еретическими учениями и ведущей религии японского Средневековья — буддизму. В XII–XIII веках оппозиционным учением, противостоявшим традиционным сектам Сингон и Тэндай, стало учение Дзёдо и Дзёдо-синсю, учение Чистой земли, как именовался рай, где верховным божеством был будда Амида (санскр. Амитабха). Вероучение Дзёдо, носившее отчетливо демократический характер, зародилось еще в X веке и отмечено появлением известных проповедников. Многих из них можно считать выразителями чаяний самых широких народных масс. Пропагандисты амидаизма упрекали традиционные буддийские секты в забвении истинной сути учения Будды, разоблачали корыстолюбие и высокомерие высокопоставленных буддийских иерархов, не останавливались перед упреками в адрес светских правителей государства. Все это сочеталось с подчеркнутой простотой концепций амидаизма, что делало его особенно привлекательным в глазах самых широких слоев населения. Религия Дзёдо, Чистой земли, обещала всем людям рай не в награду за строительство храмов и пагод, не за богатые дары, подносимые церкви; для этого достаточно было просто верить в будду Амиду и как можно чаще взывать к нему, произнося его имя, а это делало амидаизм доступным даже для неграмотного и, главное, для неимущего человека. Неудивительно поэтому, что такие представители вероучения Дзёдо, как монахи Гэнку (он же Хонэн, 1133–1212) или Синран (1174–1268), а несколько позже Нитирэн (1222–1282), заступники простого народа, смело обличавшие несправедливость власть имущих, подвергались гонениям: их преследовали, ссылали в отдаленные, необжитые районы страны, случалось, даже грозили смертной казнью, хотя закон запрещал казнить лиц духовного звания.
«Повесть о доме Тайра» написана целиком с позиций амидаизма. Среди героев «Повести» мы видим реальные исторические фигуры адептов этого вероучения — идеализированный образ монаха Хонэна, окончившего свои дни в ссылке; гиперболизированный в духе эпической традиции образ монаха Монгаку (1120–?), неукротимого воителя за справедливость, отчего и пришлось ему тоже умереть в ссылке. Об умонастроениях этого бунтаря выразительно говорит стихотворение танка, авторство которого традиция единогласно приписывает Монгаку:
В «Повести» с глубоким пиететом излагаются поучения Хонэна, с восхищением, иногда даже с теплым юмором описаны удивительные приключения Монгаку, уделено много места описанию подвигов веры этих монахов, а также подробному изложению догматов исповедуемого ими вероучения Дзёдо. Именно эту разновидность буддизма исповедуют все положительные персонажи «Повести», мужчины и женщины, будь то знатные князья или простолюдины-слуги, бывшая императрица или простая девушка, танцовщица и певица. Симпатии создателей «Повести» целиком принадлежат амидаизму, что лишний раз свидетельствует о народном характере всего эпоса в целом.
Ревностными приверженцами буддизма показаны в «Повести» все главные действующие лица, воины-самураи, в особенности те из них, которым симпатизирует рассказчик. Это и не могло быть иначе: положительный герой средневекового книжного эпоса должен был быть богобоязненным и благочестивым. Перед смертью он обращает помыслы к Будде, умирает, как подобает благочестивому буддисту. В эпизодах такого рода особенно явственно чувствуется позднейшая «редакторская рука», украсившая повествование религиозным флером. Исследователь японской средневековой литературы профессор Итиноскэ Такаги отмечает, что в действительности самураи вряд ли были настолько верующими, как их рисует эпос. Так, например, в ряде списков «Повести» вовсе отсутствует сцена последней молитвы Таданори, которую тот считает своим долгом произнести перед смертью, уже после того, как противник отрубил ему правую руку по самое плечо. Не может быть сомнений, что религиозный колорит, пронизывающий многие эпизоды «Повести», был добавлен в процессе ее оформления в письменный памятник в соответствии с традиционными категориями средневекового мышления.
К числу культурных ценностей, пришедших в Японию из-за моря, относится и собственно китайская политическая мысль, морально-этические концепции и, разумеется, богатая художественная традиция — поэзия, проза. Все это нашло свое отражение в «Повести». Следует подчеркнуть, однако, что в отличие от буддизма весь этот многообразный комплекс культурных достижений Древнего Китая был достоянием не столько самих героев эпоса, сколько тех, кто впоследствии превратил этот эпос в литературный памятник, иными словами, был привнесен в «Повесть» в процессе ее дефольклоризации.
Китайская политическая мысль и морально-этическое учение, как они представлены в «Повести», целиком восходят к конфуцианству в его ханьской и танской интерпретации. Здесь не место излагать в деталях историю ознакомления японцев с конфуцианством: начало этого знакомства, зафиксированное в исторических документах, относится уже к самому начальному этапу существования японского государства, к VI–VII векам, а судя по некоторым данным, возможно, даже к еще более раннему времени. Конфуцианские политические доктрины подчинения низшего высшему, подданного — государю как гармоническое следование велениям Неба соответствовали идеалам молодого японского феодального государства, а политическое устройство соседнего Китая, в особенности при династии Тан (618–907), стало образцом для подражания. Японские посольства, систематически посещавшие Китай, привозили оттуда не только достижения материальной культуры, но в первую очередь — и это хотелось бы особенно подчеркнуть — плоды культуры духовной, книги. Для изучения этих книг в начале VIII века было создано учебное заведение «Высшая школа», имевшее статут правительственного учреждения. В программу обучения входило изучение канонических конфуцианских книг, китайской истории, китайской словесности и математики, причем наибольшее значение придавалось изучению словесности. Студентами были юноши из аристократических семейств в возрасте от четырнадцати до семнадцати лет. Знатные семьи (род Фудзивара, например) тоже создавали свои «колледжи» («Школа поощрения наук», яп. Кангакуин). Сходные учебные заведения, но меньшего масштаба, с числом студентов, не превышающим двадцати человек, имелись и в провинциях. Таким образом, изучение «китайской науки», как было принято называть всю сумму дисциплин китайского происхождения, не выходило за узкоклассовые пределы, было достоянием исключительно аристократии.
Назначением «Высшей школы» была подготовка чиновников для правительственного аппарата, и в этом японцы действительно преуспели. Уже в VIII веке государство располагало кадрами людей, свободно владевших «китайской наукой», умевших читать, писать и даже слагать стихи на китайском языке. В некоторых аристократических семействах профессия ученого даже стала наследственной (род Оэ, род Киёхара). Не только вся государственная документация, но даже личная переписка и дневники аристократов велись на китайском языке, мужчины-аристократы избегали писать по-японски даже после создания в IX веке японской фонетической азбуки, придворные дамы тоже умели при случае щегольнуть цитатой из какого-нибудь знаменитого китайского сочинения. Но широкие массы еще долгое время оставались чуждыми «китайской науке», в том числе и морально-этическим конфуцианским доктринам. Только по мере вступления Японии в период развитого феодализма, то есть примерно с XII–XIII веков, начинается постепенное внедрение конфуцианских идей в народ. Не случайно поэтому, что создатели книжного эпоса не упустили возможность обильно «начинить» широко популярную в средневековом обществе «Повесть о доме Тайра» конфуцианскими идеями, часто в виде прямых цитат из наиболее знаменитых китайских книг.
Было бы неправильно, однако, считать, будто, уснащая «Повесть» заимствованиями из классической китайской литературы, создатели книжного эпоса единственной своей целью ставили распространение конфуцианских идей. «Китайская наука» средневековой Японии состояла не только из канонических конфуцианских книг, она включала в себя также произведения и светских авторов — выдающихся китайских историографов, великих поэтов древности и Танской эпохи, чьи творения вошли в сокровищницу мировой культуры. До сих пор все это было достоянием только аристократии, но в XII–XIII веках, когда к активному участию в жизни пришли значительно более широкие социальные слои, они тоже захотели приобщиться к тому, что составляло культурный багаж эпохи. «Повесть о доме Тайра» стремилась удовлетворить эту настойчивую потребность. Для этого в популярной, доступной пониманию каждого форме к месту (а порой и не совсем к месту!) здесь пересказаны известные сюжеты классической китайской литературы — история народного мстителя Цзин Кэ, поднявшего меч на жестокого циньского императора, страдания полководца Су У в плену у гуннов, коварные проделки капризной Бао Сы, из-за которой погибло царство, и многое другое, чем так богата классическая литература Китая. Но разумеется, не забыты и собственно конфуцианские идеалы.
Живым рупором конфуцианских политических доктрин и морально-этического учения выступает в «Повести» князь Сигэмори, старший сын Киёмори, главы дома Тайра. Этот князь — олицетворенное воплощение идеала благородного мужа, о котором толкует конфуцианство. Он верный вассал, почтительный сын, великодушный отец, гуманный, справедливый министр, строго соблюдающий все правила этикета в общении с людьми как высшими, так и низшими; не забыто описание его одежды (как известно, конфуцианцы придавали большое значение внешним формам поведения). Перед нами не портрет живого человека, а иконописное изображение идеального мужа, обращенное к нам в одном-единственном ракурсе, соответствующем нормативам средневековых представлений о характеристике человека.
О принципах изображения личности в средневековой литературе существует немало работ ученых, в том числе ряд основополагающих исследований академика Д. С. Лихачева. Отсылая читателя к его трудам, все же позволим себе привести хотя бы одну цитату: «Человек был в центре внимания искусства феодализма, но человек не сам по себе, а в качестве представителя определенной среды, определенной ступени в лестнице феодальных отношений. Каждое действующее лицо в летописи изображается только с той его стороны, с которой оно характерно как представитель определенной социальной категории. Князь оценивается по его „княжеским“ качествам, монах — „монашеским“, горожанин — как подданный или вассал. Личность князя подчиняет себе события, интерес к князю поглощает интерес к событиям народной жизни». И далее: «Принадлежность к определенной ступени феодальной лестницы ясно ощутима в характеристиках действующих лиц летописей и эпопей. Для каждой ступени выработались свои нормы поведения, свой идеал и свой трафарет изображения. В светской области наиболее отчетливо определился княжеский идеал. Герои летописи — по преимуществу князья, ибо их действия, с точки зрения летописца, представляют суть исторического процесса».
Типологическая общность принципов изображения личности в средневековых литературах разных стран очевидна для каждого, кто даст себе труд ознакомиться с содержанием «Повести о доме Тайра», проследить судьбы ее разнообразных героев — не только императоров и князей, но и монахов, и самураев, а также женщин самого разного социального положения, от знатных дам до «дев веселья». Вместе с тем было бы странно, если бы эти принципы всегда совпадали во всех деталях. Своеобразие каждого памятника, проистекающее из конкретных «сферических» условий, в которых этот памятник создавался, в значительной степени определяется тем культурно-историческим наследием, черты которого этот памятник неизбежно несет в себе. Так обстоит дело и с «Повестью», созданной уже после того, как литература Японии знала блестящий расцвет так называемой хэйанской прозы — новеллы, повести и даже романа с их неожиданным для Средневековья тонким психологизмом и лиризмом. Эта проза не могла пройти бесследно и для создателей «Повести»; естественно поэтому, что в ней заметна попытка, правда еще довольно неуверенная и робкая, нарисовать портрет более сложной личности, отразить даже некоторые противоречивые черты человеческого характера. Так, даже сам князь Киёмори, глава дома Тайра, жестокий деспот и главный виновник всех бед, обрушившихся на его потомков после его кончины, человек, портрет которого написан, казалось бы, в соответствии со средневековым литературным этикетом (по образному выражению академика Д. С. Лихачева, лишь «одной темной краской»), неожиданно проявляет милосердие по отношению к пленному самураю, зарубившему многих его вассалов (свиток четвертый, гл. «Нобуцура»), или, вопреки закону, щадит жизнь ребенка, сына врага («Уж кто его знает отчего?» — как бы в недоумении добавляет при этом создатель эпоса). Второй сын Киёмори, князь Мунэмори, малодушен, труслив, пренебрегает интересами своих вассалов, то есть сочетает в себе черты, наихудшие с точки зрения средневекового рыцаря. Но в конце «Повести» этот же Мунэмори показан нежным, заботливым отцом, полным любви к своим юным сыновьям, вместе с ним обреченным на казнь. И эпос, как будто начисто отказавшись от темных красок, которыми до сих пор рисовал нам образ князя Мунэмори, с глубоким состраданием описывает его горестные переживания. Опыт литературы предыдущих веков оказал значительное влияние на японский феодальный эпос. Старая литература обогатила его не только разработанной образностью, не только расцветила многочисленными поэтическими узорами, но и позволила наметить характеры, несколько более многогранные, чем можно было бы ожидать от произведения, созданного в эпоху Средневековья. В этом одна из примечательных национально-своеобразных особенностей эпопеи.
«Книги имеют свою судьбу» — гласит известная латинская поговорка. «Повесть о доме Тайра» удивительно точно подтверждает справедливость этого изречения. На протяжении долгих веков продолжала она жить в Японии в устной передаче слепых сказителей. Только теперь они уже не импровизировали, а, напротив, с завидным усердием заучивали наизусть уже готовые тексты. Возник как бы самостоятельный жанр монодического спектакля — исполнение «Повести» под аккомпанемент лютни (яп. Хэйкэ-бива), появились целые школы исполнителей, существовавшие по правилам цеховой феодальной организации, в японском языке родился даже специальный термин для обозначения исполнителя «Повести», достигшего высшей ступени в этом цехе сказителей, — кэнгё (мастер). Несколько таких мастеров еще и поныне существуют в Японии. С возникновением средневекового театра Но, а впоследствии, в XVII веке, кукольного театра Дзёрури и театра живых актеров Кабуки, эпизоды, заимствованные из «Повести», превратились в самые популярные, любимые зрителями пьесы, что неудивительно, принимая во внимание поистине щедрую насыщенность драматическим действием, столь характерную для «Повести о доме Тайра». Популярность ее не увядает и в наши дни. Кинематограф находит здесь неисчерпаемый источник для все новых и новых интерпретаций, драматургия создает новые произведения, где знакомый сюжет освещается с позиций современного человека. Одной из лучших премьер 1979 года была признана пьеса ведущего современного драматурга Дзюндзи Киносита, написанная по мотивам все той же «Повести».
На наш взгляд, секрет этой неувядающей популярности кроется в глубоко народном характере «Повести», решительно доминирующем над всеми наслоениями средневековой феодальной идеологии. Дело вовсе не в том, что время от времени в «Повести» встречаются фразы типа «война — это бедствие для народа и разорение для страны» или слова сочувствия народу, заботы о его благосостоянии, вложенные, как правило, в уста императоров и князей. Сентенции такого рода испокон веков характерны для конфуцианской литературы, всегда именовавшей простой народ кормильцем и главной основой государства и призывавшей мудрых правителей лелеять землепашцев, словно родных детей… Истинная народность эпоса проявляется прежде всего в последовательном духе гуманности, в сочувствии ко всем страдающим, без вины виноватым, несправедливо обиженным. Недаром любимым народным героем японской средневековой литературы стал Ёсицунэ, воплощающий в себе лучшие, благородные черты воина: храбрость, талант полководца, честность, преданность и доброе сердце (это последнее свойство особенно подчеркнуто в эпосе) — и тем не менее, а вернее сказать, именно в силу этого павший жертвой злобы и зависти своего старшего брата, властителя Камакуры Ёритомо.
Народность эпоса сказывается в безоговорочном осуждении победителей во главе с Ёритомо, пятнающих себя неоправданно жестокими преступлениями. Побежденные благородны, победители коварны и жестоки. Таким показан в эпосе первый сёгун Японии, князь Ёритомо, воплощение лицемерия, злобы, жестокости и мелочной подозрительности, таково и его окружение. Эпос не щадит даже императоров: государь-монах Го-Сиракава — интриган, покорная игрушка в руках воюющих самураев, император Го-Тоба — пустой юнец, проводящий время в забавах и развлечениях. Кровавая война, несущая бесконечные невзгоды всем людям, изображена в эпосе без малейшего сочувствия любой из сражающихся сторон. И Тайра, и Минамото в равной степени жгут дома простолюдинов, чтобы осветить поле битвы… «Отцы потеряли сыновей, жены — мужей, и так было повсюду», — с глубокой скорбью заключают авторы эпоса. Скорбным апофеозом звучит исполненный поэзии эпилог, посвященный судьбе прежней императрицы Кэнрэймонъин, этой подлинной mater dolorosa японской литературы. В образе этой женщины запечатлены женские судьбы той далекой эпохи, когда безутешным женщинам, потерявшим всех своих близких, лишенным опоры в жизни, оставалось только до конца своих дней оплакивать погибших сыновей и мужей.
Неудивительно, что «Повесть о доме Тайра» вплоть до нашего времени будит живой отклик в сердцах японцев.
Разностильность «Повести о доме Тайра» привлекала внимание японских филологов с первых же шагов современной японской филологической науки еще на рубеже XX века. В самом деле, в «Повести» наряду с просторечиями используется высокая лексика буддийской молитвы, встречаются сугубо китаизированные пассажи и тут же отрывки, восходящие к хэйанской прозе, написанные в чисто японском стиле (яп. вабун); изящные стихи танка соседствуют с бранными словами, которыми обмениваются самураи перед началом битвы, сухой язык исторической хроники сменяется патетическими сердечными излияниями, деловой стиль документальной записи — лирическими описаниями пейзажа… Было время, когда такой разнобой считался недостатком, ныне мы усматриваем в этой кажущейся пестроте характерные приметы средневековой литературы и — да простит нас читатель! — не можем удержаться от того, чтобы еще раз не процитировать академика Д. С. Лихачева:
«…Легко заметить различия в языке одного и того же писателя: философствуя и размышляя о бренности человеческого существования, он прибегает к церковнославянизмам, рассказывая о бытовых делах — к народнорусизмам. Литературный язык отнюдь не один. В этом нетрудно убедиться, перечитав „Поучение“ Мономаха: язык этого произведения „трехслоен“ — в нем есть и церковнославянская стихия, и деловая, и народно-поэтическая… Если бы мы судили об авторстве этого произведения только по стилю, то могло бы случиться, что мы приписали бы его трем авторам. Но дело в том, что каждая манера, каждый из стилей литературного языка и даже каждый из языков… употреблен им со средневековой точки зрения вполне уместно, в зависимости от того, касается ли Мономах церковных сюжетов (в широком смысле), или своих походов, или душевного состояния своей молодой снохи». «Этот средневековый этикет в употреблении соответствующего языка или стиля наблюдался не только на Руси, — пишет далее академик Лихачев. — Он еще значительнее в средневековых литературах многих других народов».
«Повесть о доме Тайра» — наглядный пример такого дифференцированного использования разных стилистических «слоев» языка. Словесные формулы, то и дело разбросанные по тексту («Один равен тысяче!» — для описания воинской доблести, восклицание «Ближние да увидят, дальние да услышат!» — перед началом поединка, формула «…припадая к земле, взывая к небу…» — для выражения крайней степени горя), восходят к фольклорным истокам «Повести», в то время как цитаты из стихов Бо Цзюйи или из исторических трудов Сыма Цяня сразу переносят нас в атмосферу высокой литературы.
«Повесть» сыграла важную роль в дальнейшем развитии японской литературы. Прежде всего она написана в основном языком, близким к живому разговорному языку своего времени, в лексический состав которого уже прочно вошли к тому времени многие китайские заимствования. Что касается чисто стилистических фигур, то здесь впервые в японской литературе встречается прямой диалог, не сопровождаемый авторскими ремарками типа «…сказал он», «…спросил он». Наконец, здесь перед нами новый своеобразный жанр, впоследствии широко распространенный в японской литературе и получивший специальное наименование «митиюки» (странствие) — лирическое описание путешествия на фоне сменяющих друг друга картин природы, в духе национальной традиции всегда гармонирующих с душевным настроением человека.
Важную роль играет в «Повести» поэзия, выполняющая функцию как бы музыкального лирического аккомпанемента прозе. В «Повести» представлены почти все разнообразные поэтические жанры, существовавшие к тому времени в японской литературе, и, что особенно примечательно, вновь возродились к жизни после многовекового перерыва длинные стихи неограниченного размера, широко бытовавшие в древности в народной поэзии. Такие длинные стихи еще встречались в знаменитой поэтической антологии VIII века «Манъёсю», но затем надолго исчезли из японской литературы, уступив место кратким стихотворениям танка. Богатая поэтическая традиция предыдущих веков, как фольклорная, так и авторская, привела к тому, что образное мышление героев «Повести» во многом определяется устойчивыми поэтическими клише. Все это усиливало эмоциональное воздействие «Повести», прямо и непосредственно апеллировало к сердцам слушателей (не забудем, что «Повесть» предназначалась в первую очередь для устного исполнения, в особенности — ее наиболее знаменитые лирические отрывки, такие, например, как главы заключительной части).
Передать все это стилистическое богатство средствами современного русского языка — задача сверхтрудная, и переводчики полностью отдают себе в этом отчет. Окидывая мысленным взглядом проделанную работу, нам остается лишь повторить известную поговорку: «Feci, quod potui, faciant meliora potentes».
Перевод (сокращенный) сделан с издания: «Большая серия японской классической литературы», т. 32 и 33, «Повесть о доме Тайра» под ред. И. Такаги, М. Нисио, С. Хисамацу, И. Асоо, С. Токиэда, издательство «Иванами-сётэн», Токио, 1973, а также с издания: «Повесть о доме Тайра» под ред. Хатиро Сасаки, издательство «Мэйдзи-сёин», Токио, 1964.
В основу комментариев положен в первую очередь фундаментальный научный комментарий профессора Хатиро Сасаки, ныне покойного, опубликованный в вышеупомянутом издании, а также труды ученых: перевод и комментарии к «Историческим запискам» Сыма Цяня, выполненный Р. В. Вяткиным и В. С. Таскиным, переводы стихов Бо Цзюйи, созданные Л. З. Эйдлиным, и ряд других работ востоковедов.
Переводчик считает своим долгом выразить глубокую благодарность господину Масааки Кадзихаре, доценту университета Васэда в Токио, за ценные советы и разъяснения, без которых было бы невозможно осуществление данного перевода, а также господину Юдзиро Иванами, главе издательства «Иванами-сётэн», за разнообразные ценные материалы, во многом облегчившие работу над переводом.
Особо хотелось бы поблагодарить за дружеские советы и помощь ученых — доктора филологических паук П. А. Воронину, кандидатов филологических наук Д. Н. Воскресенского и Л. Е. Померанцеву и в особенности доктора филологических наук В. Л. Рифтина, взявшего на себя немалый труд просмотреть и исправить обширную китайскую часть комментариев.
Только благодаря доброжелательному участию и активному содействию столь многих людей как в России, так и в Японии стало возможным появление русского перевода «Повести о доме Тайра».
Ирина Львова
Да, истина сия неоднократно подтверждалась во времена минувшие, в чужих пределах; вспомним судьбы Чжао Гао[2] из царства Цинь, или Ван Мана[3] в Ханьском государстве, или Чжоу И[4] из царства Лян, или танского Лушаня…[5] Никто из них не следовал праведным путем премудрых государей, живших в древности, не пекся о народном благе, помышляя лишь об утехах праздных; внимал пустым наветам, не заботясь о роковых опасностях — о смутах, грозящих государству; и к скорой гибели привел их сей пагубный путь.
А в пору не очень давнюю у нас, в родной стране, был Масакадо[6] в годы Сёхё[7], был Сумитомо[8] в годы Тэнгё, был Ёситика[9] в годы Кова, был Нобуёри[10] в годы Хэйдзи и множество великое других… Каждый на свой лад гордыней отличался и жестокостью. Но в пору совсем недавнюю всех превзошел князь Киёмори Тайра, Правитель-инок из усадьбы Рокухара[11], — о его деяньях, о его правлении молва идет такая, что поистине не описать словами и даже представить себе трудно.
Этот князь, потомок рода старинного, был старшим сыном и наследником асона[12] Тадамори Тайра, главы Сыскного ведомства[13], и доводился внуком Масамори, правителю земли Сануки[14]. А Масамори вел свой род от принца Кадзурахары, пятого по счету родного сына государя Камму, и был потомком принца в девятом поколении. Имя Тайра впервые получил Такамоти, внук сего принца, при назначении на должность правителя земли Кадзуса. Служба прервала связи Тайра с царствующим домом, и Такамоти стал простым вассалом. Шесть поколений Тайра, от Куники, сына Такамоти, и вплоть до Масамори, исполняли должность правителей в различных землях, однако высокой чести являться ко двору никто из них не удостоился.
Еще в бытность правителем земли Бидзэн, Тадамори, во исполнение монаршей воли государя-инока Тобы[15], воздвиг храм Токутёдзю — храм Долголетия — длиной в тридцать три кэн[16] и поместил там тысячу и одно изваяние Будды. Храм сей освятили в тринадцатый день третьей луны 1-го года Тэнсё. В награду государь-инок обещал Тадамори пожаловать землю, где должность правителя оставалась свободной, и в самом деле даровал ему край Тадзима, где в ту пору должность эта как раз пустовала. Но так велика была радость государя, что сверх того он пожаловал Тадамори право являться ко двору. Так впервые удостоился Тадамори этого почетного права, хотя было ему в ту пору уже тридцать шесть лет. И все же придворные завидовали его успеху и сговорились напасть на него во время праздника Изобилия[17], который, как обычно, предстояло отметить во дворце в день Дракона — двадцать третий день одиннадцатой луны того же года. Тадамори проведал об этом замысле. «Я не ученый царедворец, — подумал он. — Мой род — род храбрых воинов, и было бы обидно подвергнуться унижению. Я покрыл бы позором не только себя, но и всех моих родичей! Недаром говорится: „Храни честь и тем послужишь государю!“» — и с этой мыслью он заранее принял меры предосторожности. Отправляясь во дворец, спрятал он под парадной одеждой короткий, но широкий меч; когда же все приглашенные собрались, он медленно вытащил меч и, приложив его к щеке, застыл неподвижно; в свете тускло горевших светильников, как лед, сверкало лезвие меча, прижатое к черной его бороде. Все, бывшие при этом, уставились на Тадамори, невольно вздрогнув от страха.


Вдобавок вассал его Иэсада, внук Садамицу и сын Иэфусы, тоже родом из Тайра, усевшись во дворе, перед покоем, где справляли праздник, тоже держал меч наготове. Иэсада был в бледно-голубом охотничьем платье, но под одежду надел желтовато-зеленый панцирь, а на боку у него висел большой длинный меч. Главный дворецкий, да и все другие придворные сочли это неслыханным нарушением приличия.
— Что это за человек в простом охотничьем платье там, за водостоком, у сигнальной веревки?[18] Какая дерзость! Тотчас же гоните его отсюда! — приказал главный дворецкий.
Слуги стали гнать Иэсаду, но тот ответил:
— Дошло до меня, что нынче вечером хотят напасть на моего господина, которому еще предки мои служили верой и правдой, вот я и пришел, чтобы доглядеть, что тут затевают. А посему удалиться мне никак невозможно! — так упорствовал Иэсада и даже с места не двинулся.
Грозный вид Тадамори, решимость его вассала поразили, ошеломили придворных; никто не осмелился поднять на них руку.
Вскоре, по желанию государя-инока, Тадамори исполнил пляску; прочие гости подпевали и били в ладоши, как вдруг, изменив слова припева, запели: «Окривели, окосели все сосуды из Исэ…»
Хотя род Тайра и вел свое начало от самого императора Камму — с благоговением упомянем достославное имя! — однако, долгое время мало кто из них жил в столице, все довольствовались службой в провинции и давно уже осели на земле Исэ. Вот и содержал сей припев намек на гончарные изделия, коими славилась тамошняя земля. Вдобавок Тадамори был косоглаз, оттого и пели они о скособочившихся сосудах…
Пляски еще не кончились, но оскорбленный Тадамори решил покинуть дворец, даже не попрощавшись. Прежде чем уйти, он на виду у всех отдал меч дворецкому, после чего удалился.
— Ну как? Что там было? — спросил ожидавший его Иэсада.
Тадамори очень хотелось поведать обо всем, что произошло во дворце, но он знал: если рассказать Иэсаде всю правду, тот способен тут же вломиться в зал с обнаженным мечом, и потому ограничился словами: «Все было хорошо».
Когда празднество закончилось, все придворные и чиновники в один голос доложили государю:
— Приходить во дворец с оружием, приводить вассалов — противно правилам этикета; во времена минувшие такое случалось лишь с высочайшего соизволения. А этот Тадамори сам явился на праздничный пир с мечом за поясом да еще привел во внутренний двор Запретных покоев[19] воина в простом охотничьем платье! И сделал сие под предлогом, что это, мол, потомственный вассал его предков! Неслыханная дерзость! Он виновен вдвойне и за это подлежит наказанию. Надо немедля вычеркнуть его имя из числа лиц, допущенных ко двору, и отнять должность!
Государь-инок, весьма озадаченный, тотчас же призвал Тадамори. Тот сказал:
— Что до моего вассала, который находился во дворе Запретных покоев, то я тут вовсе ни при чем. Но если мой вассал, сведав, что против меня умышляют недоброе, сам пришел, дабы уберечь от позора своего господина, не сказав мне о том заранее ни слова, — я бессилен был помешать ему. Если это считается преступлением, я призову его и отдам на ваш суд. Что же касается меча, то я тогда же отдал его на сохранение дворецкому. Прикажите принести этот меч и осмотрите; тогда и решите, виновен я или нет! — так почтительно доложил Тадамори.
— Слова твои справедливы! — молвил государь-инок, приказал принести меч, осмотрел его, и все увидали, что в настоящие черные лакированные ножны вложен деревянный меч, оклеенный серебряной фольгой.
— Чтобы избежать позора, он притворился, будто вооружен настоящим мечом, но, предвидя, что это вызовет порицание, заранее изготовил сей меч из дерева — вот дальновидность и хитроумие, достойные настоящего самурая! А что до вассала, ожидавшего своего господина во дворе, так это целиком в обычае военных семейств! — сказал государь.
Так Тадамори не только не понес наказания, но, напротив, удостоился похвалы государя.
Все сыновья Тадамори служили в дворцовой страже[20], все удостоились права являться ко двору, и никто уже не гнушался общаться с ними. В те годы случилось как-то раз Тадамори приехать в столицу из земли Бидзэн, и государь-инок Тоба изволил осведомиться, какой показалась ему бухта Акаси?[21]
Тадамори ответил:
Такой ответ очень понравился государю, и стихотворение поместили в «Собрание Золотых Листьев»[22].
Был еще такой случай.
При дворе государя служила дама, возлюбленная Тадамори; он часто ее навещал. Однажды, уходя, он забыл в комнате дамы веер с изображением луны. Подруги дамы стали подсмеиваться над ней, говоря:
— Откуда он взошел, этот месяц? Непонятно, из какого захолустья он появился?
И возлюбленная Тадамори ответила:
Так сказала она в ответ, и за это Тадамори полюбил ее еще больше. Она родила ему сына Таданори, впоследствии правителя земли Сацума. Недаром говорится: «Сходные души льнут друг к другу»; Тадамори любил поэзию, и дама эта тоже славилась искусством слагать стихи.
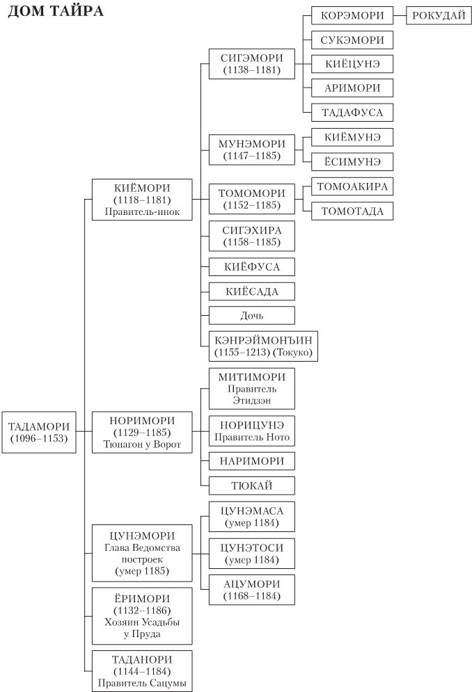
И вот постепенно стал Тадамори главою Сыскного ведомства, а затем, в 3-м году Нимпё, в пятнадцатый день первой луны, скончался пятидесяти восьми лет от роду. Князь Киёмори был его старшим сыном и потому унаследовал главенство в семействе Тайра.
Когда в седьмую луну 1-го года Хогэн вспыхнул мятеж Ёринаги[23], Киёмори, в ту пору всего лишь правитель земли Аки, принял сторону государя Го-Сиракавы и проявил немалую доблесть, за что получил в награду должность правителя земли Харима, а в 3-м году тех же лет Хогэн был пожалован придворным званием второго ранга[24] и назначен помощником правителя Дадзайфу[25]. Затем, в конце 1-го года Хэйдзи, снова вспыхнул мятеж, поднятый Нобуёри, и Киёмори опять сражался на стороне государя и покарал изменников смертью. А так как усердие, проявленное повторно, всегда заслуживает особо щедрой награды, на следующий год Киёмори опять повысили в ранге. Он стал советником — сайсё[26], главою Сыскного ведомства, получил титул тюнагона, а затем и дайнагона и, наконец, был произведен в министры, после чего, минуя должности Правого и Левого министров[27], возвысился до самого почетного сана, стал Главным министром[28] и получил младшую степень высшего придворного ранга. И хотя Киёмори никогда не служил в дворцовой страже, высочайшим указом было ему даровано право иметь при выездах свиту. А вскоре новый указ позволил ему ездить в карете, запряженной волом, или в повозке, которую тянет челядь, так что теперь он мог уже прямо в карете въезжать в Запретные ворота дворца, точь-в-точь как если бы то был сам регент или канцлер[29].
«Главный министр — наставник императора, пример всему государству, — гласит закон. — Он правит страной, наставляет на путь, гармонически сочетает Инь и Ян[30] и властвует над ними — такова эта высокая и важная должность. А посему, если нет достойного человека, пусть эта должность остается свободной». Оттого эта должность и называется «местом достойного» или «местом свободным», ибо закон запрещает назначать на нее человека, добродетелью не украшенного. Но князь Киёмори сжимал в деснице всю Поднебесную средь четырех морей[31], стало быть, рассуждать было не о чем.
Говорили, будто дом Тайра так процветает по чудесной воле бога Кумано[32]. Как-то раз, еще в бытность свою правителем земли Аки, Киёмори отправился морем из Исэ в Кумано на богомолье, как вдруг огромный морской судак сам прыгнул к нему в ладью.
— Это знамение посылает сам бог Кумано, — сказал монах, сопровождавший Киёмори. — Немедленно съешьте этого судака!
— В древности в лодку чжоуского князя У-вана прыгнула белая рыба…[33] — отвечал Киёмори. — Да, это счастливое предзнаменование!
И хотя случилось это по дороге на богомолье, когда надлежит с особой строгостью соблюдать все Десять заветов[34], поститься и всячески остерегаться малейшей скверны, Киёмори повелел приготовить этого судака и дал отведать по куску всем своим родичам и вассалам. Кто знает, может быть, и впрямь по этой причине счастье с тех пор во всем ему улыбалось, и он возвысился до высшего сана, стал Главным министром. Сыновья и внуки его тоже продвигались в званиях быстрее, чем дракон взвивается в небеса. Так удостоился Киёмори почестей, каких не знавал никто из девяти поколений его предков. Поистине несказанная благодать!
Случилось так, что в 3-м году Нинъан, в одиннадцатый день одиннадцатого месяца, князь Киёмори, пятидесяти лет от роду, внезапно занемог и, дабы не расстаться с жизнью, поспешно принял духовный сан. В монашестве взял он имя Дзёкай — Океан Чистоты. Поступок сей и впрямь, как видно, был угоден богам — мгновенно исцелился он от тяжкого недуга и прожил столько лет, сколько было уготовано ему свыше. Как гнутся под порывами ветра деревья и травы, так покорно склонялись перед ним люди; как земля впитывает струи дождя, так все вокруг смиренно повиновалось его приказам.
Самые знатные вельможи, самые храбрые витязи не могли соперничать с многочисленными отпрысками семейства новоявленного инока Киёмори, владельца усадьбы в Рокухаре. А князь Токитада, шурин Правителя-инока[35], так прямо и говорил: «Тот не человек, кто не из нашего рода!» Немудрено, что все старались любым способом породниться с домом Тайра. Во всем, что ни возьми, будь то покрой одежды или обычай по-особому носить шапку, стоило только заикнуться, что так принято в Рокухаре, как все спешили сделать так же.
Но так уж повелось в нашем мире, что, какой бы добродетельный государь, какой бы мудрый регент или канцлер ни стоял у кормила власти, всегда найдутся никчемные людишки, обойденные судьбой неудачники, — в укромном месте, где никто их не слышит, осуждают и бранят они власти предержащие: однако в те годы, когда процветал весь род Правителя-инока, не было ни единого человека, который решился бы поносить семейство Тайра.
А все оттого, что Правитель-инок собрал триста отроков четырнадцати-пятнадцати лет и взял их к себе на службу; подрезали им волосы в кружок, сделали прическу кабуро и одели в одинаковые красные куртки. День и ночь бродили они по улицам, выискивая в городе крамолу. И стоило хоть одному из них услышать, что кто-то дурно отзывается о доме Тайра, тотчас созывал он своих дружков, гурьбой врывались они в жилище неосторожного, всю утварь, все имущество разоряли и отбирали, а хозяина вязали и тащили в Рокухару. Вот почему, как бы плохо ни относились люди к многочисленным отпрыскам дома Тайра, как бы ни судили о них в душе, никто не осмеливался сказать о том вслух.
При одном лишь слове «кабуро!» и верховая лошадь, и запряженная волами повозка спешили свернуть в переулок. И в Запретные дворцовые ворота входили и выходили кабуро без спроса, никто не смел спросить у них имя: столичные чиновники отводили глаза, притворяясь, будто не видят[36].
Вершины славы достиг не только сам князь Киёмори — весь род его благоденствовал. Старший сын и наследник, князь Сигэмори, — Средний министр и начальник Левой дворцовой стражи, второй сын Мунэмори — тюнагон и начальник Правой стражи, третий сын Томомори — военачальник третьего ранга, внук-наследник Корэмори — военачальник четвертого ранга; всего же в роду Тайра высших сановников насчитывалось шестнадцать человек, удостоенных права являться ко двору — свыше тридцати, а если добавить к ним правителей различных земель, чиновников и других высоких должностных лиц — набралось бы, пожалуй, больше шестидесяти. Казалось, будто на свете и впрямь нет достойных называться людьми, кроме отпрысков дома Тайра.

С тех пор как в давние времена, в 5-м году Дзинги, при блаженном императоре Сёму, при дворе впервые учредили звания военачальников внутренней стражи (а в 4-м году Дайдо назвали эту стражу дворцовой), не бывало, чтобы родные братья одновременно возглавляли Левую и Правую стражи. Если и случалось подобное — считаные разы за долгие годы, — так бывало это только с отпрысками знатного рода правителей-регентов Фудзивара; но чтобы из других семейств братья одновременно носили столь высокое звание — ни о чем подобном не слыхивали. Ныне же потомкам человека, с которым вельможи в прошлом даже знаться гнушались, высочайшим указом даровано было право являться ко двору в одеждах запретных цветов[37] и сшитых не по уставу: они наряжались в шелка и атлас, в узорчатую парчу; родные братья, совмещая звания военачальника и министра, возглавили Левую и Правую стражи. Пусть приблизился конец света[38], все же это было уж слишком!
Кроме того, было у Киёмори восемь дочерей. Всех удачно выдали замуж. Старшую предназначали в супруги Сигэнори, Тюнагону с улицы Сакуры, но дело свелось только к помолвке, когда невесте исполнилось восемь лет; после смуты годов Хэйдзи помолвку расторгли и выдали девушку замуж за Левого министра Канэмасу. От этого брака родилось множество сыновей.
А Сигэнори прозвали Тюнагоном с улицы Сакуры[39] оттого, что он, больше других любя все прекрасное, насадил в городе большой сад и поселился в красивом доме, построенном среди этого сада. Каждую весну люди приходили сюда любоваться цветами и назвали это место улицей Сакуры. Известно, что цветы сакуры осыпаются на седьмой день, но молва гласит, будто Сигэнори так горевал об их недолгом цветении, что вознес молитвы великой богине Аматэрасу[40] и с тех пор сакура у него цвела три полных недели. Да, в старину не то что ныне — государи правили мудро, оттого и боги являли свою благодать людям, а деревья сакуры обладали душой чувствительной, оттого и цвели в три раза дольше обычного!
Вторая дочь Киёмори стала императрицей. У нее родился сын, его вскоре объявили наследником, а после его вступления на престол государыне-матери пожаловали титул Кэнрэймонъин[41]. Родная дочь князя Киёмори, Мать страны — что может быть почетнее!
Третья дочь стала супругой регента Мотодзанэ[42]. Ее назначили в воспитательницы к младенцу-императору Такакуре и дали высокое придворное звание. Звали ее госпожа Сиракава, при дворе она считалась очень влиятельной и важной особой. Следующую дочь выдали за канцлера Мотомити[43]. Еще одну — за дайнагона Такафусу, младшую — за Нобутаку, главу Ведомства построек. И еще была у Киёмори дочь от старшей жрицы светлой богини в Ицукусиме[44], что в краю Аки; эта дочь служила государю-иноку Го-Сиракаве и находилась на положении чуть ли не законной супруги младшего ранга[45]. А еще одну дочь родила ему Токива, прислужница вдовствующей государыни Кудзёин; эта дочь состояла в свите Левого министра Канэмасы и носила прозвище Госпожа с Галереи.
Страна наша Япония делится на шестьдесят шесть земель; из них под властью членов семейства Тайра находилось уже свыше тридцати, так что владели они больше чем половиной страны. А сколько было у них, кроме того, личных поместий, сколько полей, и заливных, и сухих, так и не счесть! Нарядные люди толпились в залах; казалось, Рокухара, усадьба Тайра, расцвела яркими цветами, кони и кареты гостей рядами стояли у ворот, и было там оживленно и многолюдно, как на городском торжище. Золото из Янчжоу[46], драгоценная яшма из Цзинчжоу, атлас из Уцзюня, парча из Шуцзяна — все сокровища были здесь на подбор, ни в чем не было недостатка. Широкий помост для плясок и песен, вазы для состязания в метании стрел[47], водоемы, где рыба превращалась в дракона…[48] Пожалуй, ни в одном дворце любого из государей, будь то царствующий владыка или император, уже покинувший трон, не сыщешь подобной роскоши!
Всю Поднебесную средь четырех морей сжимал Правитель-инок в своей деснице; люди бранили его, порицали его поступки, но Правитель-инок, не внимая людской хуле, знай творил дела, одно чуднее другого. К примеру, жили в ту пору в столице сестры Гио и Гинё, прославленные певицы и танцовщицы сирабёси, дочери Тодзи, тоже артистки. К Гио, старшей сестре, Правитель-инок воспылал необычайной страстью; немудрено, что и младшую Гинё все почитали и всячески ублажали. Для их матери Тодзи Правитель-инок приказал выстроить дом; каждый месяц доставляли туда сто коку риса и сто канъов[49] денег. Семья жила в богатстве, веселии и довольстве.
Искусство сирабёси зародилось у нас давно, еще в царствование императора Тобы, когда две танцовщицы — Сима-но Сэндзай и Вака-но Маэ — начали петь и плясать на людях. Сперва они выходили в белом мужском кафтане, в высокой придворной шапке, опоясавшись мечом с разукрашенной серебром рукоятью. Представление называлось «Мужская пляска». Постепенно, однако, от шапки и меча отказались, остался только белый кафтан. Оттого и назвали эти выступления сирабёси — пляска в белом.
Столичные танцовщицы сгорали от зависти и ревности, прослышав о счастье Гио. «Подумать только, как повезло этой Гио! — говорили завистницы. — А ведь она такая же дева веселья, как и мы! Любая была бы рада оказаться на ее месте! Наверное, счастье сопутствует ей оттого, что ее имя начинается словом „Ги“ — „божество“[50]. Не взять ли и нам такое же счастливое имя?» И находились девушки, менявшие свое имя на Гиити, Гини, Гифуку или Гитоку. «При чем тут имя? — возражали ревнивицы. — Разве имя может принести счастье? Счастье зависит от судьбы. Знать, так уж ей на роду написано…» — и даже не пытались называть себя по-другому.
Миновало три года, и вот в столице появилась новая замечательная танцовщица, родом из края Кага; звали ее Хотокэ. По слухам, лет ей было шестнадцать. Вся столица — и благородные, и простолюдины — сходили по ней с ума. «С древних времен и до наших дней немало плясуний было на свете, — твердили люди, — но столь совершенного искусства видеть еще не доводилось!»
И сказала Хотокэ:
— Я известна на всю страну, но в усадьбу Правителя-инока меня не звали еще ни разу… Какая обида! Что, если я поеду туда без приглашения? Никто не осудит меня за такой поступок, он в обычае дев веселья!
И в один прекрасный день она отправилась в усадьбу Тайра, на Восьмую Западную дорогу.
— Пожаловала госпожа Хотокэ, прославленная в столице! — доложили Правителю-иноку.
— Но ведь скоморохи должны являться только по зову! — молвил Правитель-инок. — Слыханное ли дело, прийти так бесцеремонно, без приглашения? Кто бы она ни была, хоть богиня, хоть сам Хотокэ[51], ей нечего делать в доме, где живет Гио. Пусть тотчас же убирается восвояси!
Услышав столь грубую отповедь, Хотокэ собралась было уходить, но Гио за нее заступилась.
— Девы веселья приходят без приглашения, таков их обычай, — обратилась она к Правителю-иноку. — К тому же она еще так молода и неопытна! Право, мне жаль ее — бедняжка едва отважилась прийти к вам в усадьбу, а вы так жестоко гоните ее прочь! Как ей, должно быть, больно и стыдно! Я не могу не сострадать ей — ведь в прошлом я и сама подвизалась на этом поприще! Пусть неугодно вам слушать ее песни или смотреть пляски, но окажите милость — хотя бы только примите ее, а после можете отпустить! Во всяком случае, верните ее, прошу вас!
— Ну, ежели ты так просишь за нее, — ответил Правитель-инок, — так и быть, я выйду к ней, прежде чем отправить обратно! — И он приказал воротить Хотокэ.
Услышав грубый отказ, госпожа Хотокэ уже уселась в карету, собираясь уехать, но, когда ее позвали обратно, вернулась. Правитель-инок соизволил к ней выйти.
— Я не принял бы тебя, если б не Гио, — сказал он. — Уж не знаю почему, но она так за тебя просила, что пришлось согласиться. Ну а коль скоро я согласился, так и быть, послушаем твое пение. Спой же нам какую-нибудь песенку имаё![52]
— Слушаюсь, — отвечала Хотокэ и запела:
Так, повторив песню снова и снова, спела она три раза кряду. Ее искусство привело в восторг всех присутствующих. Правителю-иноку тоже понравилось ее пение.
— Ты, я вижу, мастерица петь песни! — сказал он. — Наверное, и в плясках искусна. Эй, позвать сюда музыкантов!
Музыканты явились. Хотокэ велела им бить в барабанчик, и начался танец.
Всем была хороша Хотокэ — и лицом, и осанкой, и прекрасными длинными волосами; у нее был чудесный голос, а движения гибкие, плавные. Могла ли не понравиться ее пляска?! Она плясала так превосходно, что словами не скажешь! И дрогнуло сердце Правителя-инока, и воспылало новой страстью — к Хотокэ.
Но она отвечала ему:
— Что это значит? Недавно вы хотели прогнать меня как дерзкую незваную гостью и только благодаря госпоже Гио возвратили уже с порога. Что скажет госпожа Гио, если я останусь в вашей усадьбе, что подумает она обо мне? Мне стыдно при мысли об этом! Отпустите меня, позвольте мне удалиться!
— Этому не бывать! — отвечал Правитель-инок. — Тебя смущает присутствие Гио? Если так, ее-то мы отпустим!
— Что вы, как можно! — воскликнула Хотокэ. — Она будет страдать, даже если вы оставите при себе нас обеих, а вы хотите вовсе ее прогнать! Я сгораю от стыда, как подумаю, что почувствует госпожа Гио, узнав о вашем решении! Лучше я приду как-нибудь в другой раз, если вы вспомните обо мне. А сегодня, прошу вас, позвольте мне удалиться!
— Полно, и не подумаю! — ответил Правитель-инок. — Пусть Гио убирается прочь отсюда, да поживее! — приказал он и дважды и трижды посылал людей к Гио напомнить о своем приказании.
Гио давно уже в душе приготовилась к тому, что рано или поздно Правитель-инок к ней охладеет, но все же не ожидала, что это случится так сразу! Один за другим являлись к ней посланцы, передавая приказ немедленно покинуть усадьбу, и она уже собралась уходить, но решила прежде привести в порядок свои покои, стряхнуть пыль, все вычистить и убрать, дабы не оставить после себя ничего нечистого, что могло бы оскорбить взор.
…Разлука всегда печальна, даже для тех, кто лишь короткий миг укрывался вместе под сенью одного дерева[54] или вместе утолил жажду, зачерпнув воду из одного потока… Как же горько было Гио покидать дом, с которым она сроднилась, где прожила целых три года! Слезы против воли катились из ее глаз. Однако что пользы медлить? Все равно, рано ли, поздно ли, — всему приходит конец… «Вот и все!» — подумала Гио, но перед уходом ей, как видно, захотелось оставить что-нибудь, что напоминало бы о ней, когда ее здесь не станет; и, размешав тушь слезами, она, плача, написала на бумажной раздвижной стенке стихотворение:
Потом она села в карету, вернулась домой и, упав ничком за створками перегородки, залилась слезами, не в силах вымолвить слова.
— Что с тобой, что случилось? — приступали к ней с расспросами мать и сестра, но она не отвечала им; только от сопровождавшей ее служанки узнали они, в чем дело.
Ни риса, ни денег, которые до тех пор они ежемесячно получали, им больше не присылали — теперь процветала семья Хотокэ.
А в столице тем временем и благородные, и низкорожденные толковали между собой: «Гио вернулась домой, Правитель-инок прогнал ее. Надо навестить ее, надо с ней поразвлечься!» Многие писали ей любовные письма, а иные слали к ней посланцев. Но теперь Гио уж вовсе не хотелось ни с кем встречаться и веселиться, она не принимала писем и тем паче не выходила к посланцам. Такие заигрывания причиняли еще горшую муку, и целыми днями она только и делала, что заливалась слезами.
Меж тем год миновал. С наступлением новой весны Правитель-инок прислал к Гио человека, велев сказать: «Здравствуй, Гио! Госпожа Хотокэ печалится и скучает. Приходи, спой песни, покажи пляски, развесели Хотокэ!» Ни слова не промолвила в ответ Гио. И опять повелел Правитель-инок передать ей: «Отчего не даешь ответа? Если не хочешь идти в усадьбу, так прямо и говори. А уж как тогда поступить — моя забота!»
Услышав эти слова, Тодзи, мать Гио, закручинилась, охваченная тревогой; она не находила себе места от страха при мысли, что их всех теперь ожидает. Со слезами принялась она упрашивать дочь:
— Послушай, Гио, как хочешь, а тебе надлежит ответить! Это лучше, чем навлечь на себя гнев князя!
— Если б я согласилась пойти в усадьбу, я так бы и ответила сразу. Но я не хочу туда идти и потому не знаю, что мне сказать! Он грозит, что, мол, знает, как поступить, если я и на сей раз ослушаюсь его приказания… Это означает, что меня, наверное, прогонят прочь из столицы или вовсе жизни лишат, одно из двух, не иначе… Но я не стану горевать, если мне придется покинуть столицу. И даже если отнимут жизнь — и о жизни не пожалею! Мне, постылой, слишком тяжело снова его увидеть!
И опять принялась уговаривать ее старая Тодзи:
— Нельзя перечить воле Правителя-инока, раз живешь в нашем мире. Союз женщины и мужчины предопределен еще в прежних рождениях; он бывает и прочным, и мимолетным, испокон веков так ведется… Иные клянутся навеки быть вместе, а глядишь — уже и расстались; другие думают: «Эта связь ненадолго!» — а неразлучны до самой смерти… В нашем мире ничто так не зыбко, изменчиво и не прочно, как союз, соединяющий женщину и мужчину! А ты была любима целых три года — столь долгое чувство надо считать редкой удачей! Если ты не явишься по его приказанию, дело вряд ли дойдет до казни; пожалуй, он всего-навсего прогонит нас из столицы… Что ж, вы обе молоды, вы сумеете прожить где угодно, хоть в расщелине скалы, в лесной чаще… Но ведь вашу слабую мать-старуху тоже прогонят заодно с вами. Скитаться, жить в непривычном месте — мне и думать об этом страшно! Дай же мне дожить свой век и закрыть глаза здесь, в столице! Тем исполнишь ты дочерний свой долг, пока я жива, да и после моей смерти! — так говорила старая Тодзи.
И как ни горько то было Гио, но, не смея ослушаться материнского наставления, она отправилась в усадьбу Правителя-инока — словами не передать, как мучительно сжималось при этом ее сердце! Чтобы не было так тоскливо, взяла она с собой младшую сестру Гинё и еще двух танцовщиц. Вчетвером они уселись в карету и отправились на Восьмую Западную дорогу.
Когда они прибыли в Рокухару, их не пустили в покои, где принимали раньше, а провели в помещение, что находилось далеко от главных покоев, и оставили там дожидаться.
— Что это значит? — сказала Гио. — Разве я в чем-нибудь провинилась? Я не только отвергнута — даже покои мне отводят самые низкие… О, как больно! Как быть, что делать?.. — И слезы неудержимо закапали из глаз, заструились по складкам рукава, которым Гио закрывала лицо, чтобы скрыть от людей свои душевные муки.
Увидев, как обошлись с Гио, госпожа Хотокэ преисполнилась жалости.
— Как же так? — сказала она. — Отчего ее не проводят туда, где обычно принимают гостей? Позовите ее сюда! Или позвольте мне выйти к ней, я ее встречу!
— Нет, это не годится! — сказал Правитель-инок.
И Хотокэ, не властная ослушаться его воли, так и не вышла.
— Здравствуй, Гио! — спустя некоторое время сказал Правитель-инок, ничуть не догадываясь о том, что творится у той на душе. — В последние дни Хотокэ что-то грустит. Спой же ей песню!
И Гио решила, что, раз уж она пришла, нужно исполнять приказание. Сдержав слезы, она запела:
Так пропела она сквозь слезы два раза кряду, И все, кто был в покоях, — знатные отпрыски рода Тайра, придворные, вассалы и самураи — все были до слез растроганы ее пением. Правитель-инок тоже остался весьма доволен.
— Прекрасная песня! — сказал он. — Хотелось бы поглядеть и на твою пляску, да сегодня мне недосуг. Отныне приходи к нам почаще, без приглашения, пой песни, пляши и развлекай Хотокэ!
Ни слова не промолвила в ответ Гио и удалилась, сдерживая рыдания.
— О горе, я решилась поехать туда, дабы не ослушаться материнского приказания, но я не в силах еще раз пережить подобную муку! А ведь пока я живу в столице, мне придется снова пройти через это горькое испытание! Лучше утопиться, вот теперь мое единственное желание! — сказала она, и тогда ее сестра Гинё воскликнула:
— Если старшая сестрица утопится, я умру с нею вместе!
Услышав эти слова, мать их Тодзи, вне себя от горя, опять принялась со слезами уговаривать Гио:
— Поистине ты права, у тебя и впрямь есть причина горевать и роптать. Могла ли я думать, что все это так обернется! Теперь я горько жалею, что советовала тебе поехать в усадьбу! Но ты слышишь, младшая сестра говорит, что тоже утопится, если ты лишишь себя жизни… Если не будет на свете обеих моих дочерей, зачем тогда жить немощной старой матери? Я тоже хочу умереть вместе с вами! Стало быть, ты обрекаешь на смерть родную мать, а это самый тяжелый грех — ведь час мой еще не пробил!.. Помни, здешний мир — лишь временный наш приют; не так уж страшен земной позор! Куда страшнее уготовить себе вечный мрак в беспредельной грядущей жизни — сердце сжимается при мысли об этом! Какие бы горести ни выпали на нашу долю в сей жизни, это не должно нас заботить; но блуждать по скорбной стезе страдания в том, вечном, мире — вот чего нам должно страшиться!
— Твоя правда, я совершила бы смертный грех, покончив с собою! — осушив слезы, отвечала матери Гио. — А раз так, отбросим мысли о смерти! Но если я останусь в столице, мне опять придется изведать горькую муку. Давайте же удалимся прочь из столицы!
И на двадцать первом году от роду Гио постриглась в монахини и поселилась в хижине, сплетенной из сучьев, в глухом горном селении, далеко в местности Сага, вознося там молитвы Будде.
Ее сестра Гинё тоже сказала:
— Ведь я поклялась умереть вместе с сестрицей, если она покончит с собою. Теперь же, когда она удалилась от мира, я и подавно с ней не расстанусь.
Девятнадцати лет от роду облеклась она в черную ризу схимницы и, уйдя от мира вместе с сестрою, молилась о будущей жизни. Печально и прекрасно то было!
Тогда промолвила мать их Тодзи:
— Если мир так устроен, что юные девушки уходят в монахини, зачем же их престарелой и слабой матери беречь свои седины?
И сорока пяти лет от роду она приняла постриг, обрила голову и вместе с обеими дочерьми всеми силами предалась Будде, молясь о грядущей жизни.
С наступлением ночи, заперев бамбуковую калитку, мать и дочери возносили молитву Будде при свете тусклой лампады, как вдруг кто-то тихо постучал в дверь.
Монахини испугались.
— О горе, не иначе как злой дух Мара[56] хочет помешать нашим смиренным молитвам! Кто навестит нас глубокой ночью в этой хижине, сплетенной из веток, в глухом горном селении, куда и днем-то никогда никто не заходит? Эту тоненькую дверцу легко сломать, даже если мы ее не откроем… Ничего другого не остается, как отворить дверь и впустить пришельца. Пусть он не пощадит нас, пусть лишит жизни — что ж, умрем, непрерывно взывая к будде Амиде, на которого мы возлагаем все упования, крепко веря в его священный обет![57] Если же, услышав наши молитвы, явился за нами святой посланник, он возьмет нас с собой в Чистую землю… Скрепимся же духом и усерднее возгласим святые молитвы! — Так, ободряя друг друга, они отворили дверь, и что же? — то был не демон, в дверях стояла Хотокэ!
— Кого я вижу! Предо мной госпожа Хотокэ! Сон это или явь? — воскликнула Гио.
И Хотокэ, утерев слезы, ответила:
— Если я расскажу вам все без утайки, боюсь, вы не поверите мне, подумаете, будто я лгу, будто все это я только сейчас придумала: но и молчать я не в силах, ибо не хочу, чтобы вы считали, будто мне неведомы долг и чувство! Поведаю же обо всем по порядку… Все началось с моего непрошеного прихода в усадьбу князя, когда меня чуть было не прогнали и возвратили лишь потому, что вы замолвили за меня словечко А я, вместо благодарности, осталась в усадьбе, — увы, беззащитная женщина, я осталась там против собственной воли! О, как я страдала! Потом, когда вас снова призвали и вы пели нам песни, стыд и раскаяние с новой силой жгли мою душу, а уж радости или веселья я не ведала и подавно. «Когда-нибудь и меня ждет такая же участь!» — думала я. Мне вспоминалась надпись, оставленная вами на бумажной перегородке, слова, что вы начертали: «…не дольше осенних морозов продержится летняя зелень!» «Истинно так!» — думала я. Но с тех пор вы куда-то исчезли, и я не знала, где вас искать. Когда же мне рассказали, что, приняв постриг, вы поселились все вместе в глухом, далеком селении, меня охватила беспредельная зависть! Я непрерывно молила Правителя-инока отпустить меня, но он по-прежнему был глух к моим просьбам. И тут глубокие раздумья нахлынули на меня. Я думала: весь блеск, вся слава в этом суетном мире — лишь краткий миг, мимолетное сновидение! К чему все радости, к чему успех и богатство?.. В кои-то веки мне выпало счастье родиться на свет человеком, приобщиться к учению Будды, а ведь это редкостная удача! Погрузившись в пучину смерти, нелегко, ох нелегко будет снова сподобиться такого же счастья, как бы долго ни продолжалось круговращение жизни и смерти, сколько бы раз ни довелось умирать и снова рождаться![58] Молодость быстротечна, на нее нельзя полагаться! В нашем мире все непрочно, все зыбко — мы не знаем, кто раньше сойдет в могилу, юноша или старец… Здесь все мимолетно — не успеешь перевести дыхание, а уж вот он — наступает твой смертный час… Век наш короче жизни мотылька-однодневки, быстротечнее блеска молнии в небе! Горе тому, кто, опьяненный недолгой радостью жизни, не помышляет о том, что ждет его после смерти!.. Вот с какой мыслью нынче утром я тайно покинула княжескую усадьбу и пришла к вам уже в новом обличье! — С этими словами Хотокэ сбросила с головы покрывало, и Гио увидела, что Хотокэ уже постриглась. — Я пришла к вам, приняв постриг! Простите же мне мое прежнее прегрешение! Если сжалитесь надо мной, станем вместе молиться и вместе возродимся к новой жизни в едином венчике лотоса![59] Но если все-таки не лежит ко мне ваше сердце, я тотчас же уйду отсюда, побреду куда глаза глядят, вдаль, упаду где-нибудь у подножья сосны, на циновку из мха, на древесные корни и стану взывать к Будде, сколько достанет сил, пока не сбудется заветное мое желание — пока не наступит смерть! — так в слезах изливала она свое сердце, полное скорби.

— Поистине мне и во сне не снилось, что на ум вам могли прийти подобные мысли! — сдержав слезы, ответила ей Гио. — Страдание — удел всех живых существ, обитающих в этом мире: мне надлежало смириться, понять, что таков уж мой горький жребий, а я то и дело роптала, гневалась и во всех своих бедах винила одну лишь вас! А ведь гнев — тяжкий грех, гнев в душе не позволит сподобиться возрождения к вечной жизни в обители рая… Так невольно причиняла я вред самой себе и в этой, и в будущей жизни. Но теперь, когда вы пришли сюда в монашеском одеянии, сам собой отпускается грех, в который я впала, и, стало быть, я могу теперь всей душой уповать на возрождение в раю. О великая радость! Когда с матерью и сестрой мы удалились от мира, люди считали наш поступок редкостным, небывалым, да мне и самой так казалось. Но ведь я приняла постриг оттого, что роптала на злую судьбу, гневалась на весь мир, — что же удивительного, что в моем горестном положении я предпочла принять схиму! По сравнению с вашим решением мой поступок просто ничтожен — вам-то никто не причинял ни обиды, ни огорчения! Чтобы женщина, которой едва минуло семнадцать, настолько прониклась отвращением к греховному и так глубоко, всем сердцем пожелала возродиться в вечной жизни в Чистой обители рая — вот настоящее диво, вот подлинно благородная, истинно верующая душа! Ваш пример будет мне великим уроком, послужит благостным умудреньем! — И они поселились все вместе в одной хижине, утром и вечером украшали алтарь Будды цветами, возжигали курения и с умиротворенной душой, не волнуемой более земными страстями, молились о рае; и со временем осуществилось заветное желание всех четырех, и они возродились к вечной жизни в Чистой обители рая — одни раньше, другие позже…
В поминальном списке храма Долгого Поучения, Тёкодо, воздвигнутого государем Го-Сиракавой, всех четырех записали вместе: «Блаженные Гио, Гинё, Хотокэ и Тодзи». Поистине печальна и прекрасна их повесть!
В прежние годы и вплоть до недавних времен воины Тайра и Минамото вместе служили трону, вместе усмиряли ослушников, нарушавших закон и не почитавших власть государя. Оттого покой и порядок царили в мире. Но в смуту Хогэн пал в бою Тамэёси[60], а в смуту Хэйдзи — Ёситомо[61]. После их гибели всех отпрысков рода Минамото убили либо сослали в ссылку; отныне процветали одни лишь Тайра, все прочие и головы-то поднять не смели. Казалось, теперь навсегда наступит спокойствие в государстве. Однако после кончины государя-монаха Тобы по-прежнему то и дело вспыхивали вооруженные распри, а казни, ссылки, лишение сана, отнятие должности, что ни день, творились как самое обычное дело, и не было покоя в стране, и народ трепетал от страха. В особенности же с наступлением годов Эйряку и Охо усилились раздоры между двором прежнего императора Го-Сиракавы и царствующим владыкой императором Нидзё — из-за этих раздоров все царедворцы, и высших и низших рангов, дрожали от страха, пребывая в постоянной тревоге, как будто стояли у края пучины[62], как будто ступали по тонкому льду… Прежний государь и нынешний император отец и сын — казалось бы, какая вражда может их разделять? А между тем то и дело творились дела, одно чуднее другого, — а все оттого, что приблизился конец света и помыслы людские обратились только к дурному… Что бы ни сказал государь-отец, император во всем ему перечил; тогда-то и случилось событие, поразившее всех, кто видел все это или слышал о нем, и вызвавшее всеобщее осуждение.
У почившего императора Коноэ осталась супруга, вдовствующая императрица[63], дочь Правого министра Кинъёси. После кончины государя покинула она двор, поселилась в усадьбе Коноэ-Кавара и, как подобает вдове, жила уединенно и скромно. В годы Эйряку исполнилось ей, верно, двадцать два или двадцать три года — возраст, когда расцвет уже почти миновал. Однако она слыла первой красавицей в государстве, и вот император Нидзё, помышлявший только о любовных утехах, для коих его новоявленный Гао Лиши[64] разыскивал красавиц по всей стране, послал ей любовное письмо. Но вдова и не подумала отвечать. Тогда государь, уже не скрывая своих намерений, послал в дом Правого министра высочайший указ, повелевавший вдовствующей императрице вступить во дворец как его законной супруге. Поступок неслыханный, из ряда вон выходящий! Сановники собрались на совет, и каждый высказал свое мнение.
— Если обратиться к сходным примерам в чуждых пределах, то в Тайском государстве императрица У Цзэтянь[65], после кончины супруга, императора Тайцзуна[66], снова вышла замуж за своего пасынка, императора Гаоцзуна[67]. Но то случилось в чужой стране и потому дело особое… В нашем же государстве со времен императора Дзимму[68] сменилось на троне свыше семидесяти владык, однако ни разу не бывало, чтобы женщина дважды становилась императрицей! — так единогласно рассудило собрание.
Прежний государь Го-Сиракава тоже усовещивал сына, говоря, что недоброе дело он задумал, но император ответил:
— У Сына Неба нет отца и нет матери![69] В прежней жизни я соблюдал Десять заветов и в награду за это стал повелителем десяти тысяч колесниц[70]. Отчего же столь пустячному делу не свершиться по моей воле?! — И вскоре высочайшим указом назначил день свадьбы. Тут уж и государь-отец был бессилен что-либо изменить.
С той поры как вдовствующая императрица узнала об этом, она только и делала, что заливалась слезами. «Если бы в ту осень, во 2-м году Кюдзю, когда скончался мой супруг-император, я вместе с ним растаяла бы росинкою в поле или, приняв постриг, удалилась от мира, мне не пришлось бы переживать сейчас подобное горе!» — сокрушалась она. Министр, ее отец, стараясь утешить дочь, говорил:
— Только безумец перечит власти! Высочайший указ уже издан, значит рассуждать поздно. Надо поскорее отправиться во дворец. Кто знает, может быть, счастье нам улыбнется, ты родишь сына, станешь Матерью страны и меня, недостойного, будут почитать как государева деда. Это будет лучшее исполнение дочернего долга и великая подмога мне, старику! — так говорил он, она же в ответ не проронила ни слова.
В эти дни, рассеянно водя кистью по бумаге, сложила она стихотворение:
Неизвестно, как прослышали люди об этих стихах, но их передавали из уст в уста, и все жалели бедную женщину.
Вскоре наступил день отъезда во дворец. Министр-отец и другие придворные провожали невесту согласно церемониалу, с особой пышностью разукрасив карету, но она не спешила ехать, ибо свадьба эта была ей вовсе не по душе. Только когда стемнело и наступила глубокая ночь, позволила она усадить себя в карету.
Так вступила она в императорские чертоги, поселилась во дворце Прекрасных Пейзажей и преданно служила государю, советуя ему посвятить все помыслы управлению страной.
В тех покоях, во дворце Сисиндэн[71], Небесном Чертоге, есть раздвижные перегородки, на которых нарисованы мудрецы и святые[72]. На одних, как живые, изображены И Инь, Ди Улунь, Юн Шинань, Тайгун Ван, Жань Лисяньпэн, Ли Цзы и Сыма; на других — длиннорукие и длинноногие страшилища-люди и китайские кони на полном скаку, а в зале Демонов — полководец Ли, как живой[73]. Прекрасные картины! Недаром сам Оно-но Тофу[74], правитель земли Овари, семь раз переписывал на них надпись! И еще есть там, говорят, во дворце Прохлады и Чистоты, раздвижная перегородка, на которой в давние годы Канаока из Косэ[75] написал предрассветную луну над далекой горной вершиной. Как-то раз покойный император Коноэ, еще в детские годы, расшалившись, запачкал эту картину, и пятно это так и сохранилось с тех пор. При виде сей памятной отметы императрица, наверно, с грустью вспомнила прошлое, потому что сложила стихотворение:
С тоской вспоминала она о счастливой поре, когда душа в душу жила во дворце с покойным государем Коноэ.
Но вот весной 1-го года Эйман разнесся слух, что император Нидзё болен, а с наступлением лета недуг его стал еще тяжелее. У императора был малолетний сын Рокудзё, рожденный ему дочерью Канэмори из Ики, помощника Главного казначея. Пошли толки, что наследником объявят этого двухгодовалого ребенка. И в самом деле, в том же году, в двадцать пятый день шестой луны, вышел высочайший указ о передаче трона малолетнему принцу. В тот же вечер состоялась церемония отречения больного императора Нидзё. Смятение и тревога охватили страну.
Ученые люди, сведущие в делах минувших, говорили:
— Если обратиться к сходным примерам в прошлом, когда на троне в нашей стране восседали императоры-дети, увидим, что после государя Монтоку царствовал девятилетний государь Сэйва. Его дед по материнской линии, благородный Ёсифуса, помогал юному государю, подобно Чжоу-гуну[76], взявшему в руки власть, чтобы временно управлять страной вместо малолетнего Чжоуского Чэн-вана[77]. С той поры и началось регентство в нашем государстве!.. Император Тоба вступил на престол пятилетним, император Коноэ — трех лет от роду, но люди уже тогда твердили, что новые государи слишком уж незрелы годами! Ныне же императору Рокудзё исполнилось всего лишь два года. Такого еще никогда не бывало! О безрассудство!
Тем временем, в двадцать седьмой день седьмой луны того же 1-го года Эйман, прежний император Нидзё скончался. Ему было всего двадцать три года — цветок, увядший, не дождавшийся расцвета!.. Все обитательницы женских покоев, те, кто живет за парчовыми завесами и драгоценными ширмами, предавались глубокой скорби. В ту же ночь покойного государя похоронили у горы Фунаока, на равнине Рэндайно, к северо-востоку от храма Корюдзи.
Во время погребения между чернецами монастырей Энрякудзи[78] и Кофукудзи[79] вышел спор из-за того, кому раньше ставить священные скрижали — поминальные доски, и обе стороны нанесли друг другу изрядное оскорбление. Издавна повелось, что после захоронения праха покойного государя участники погребального церемониата, монахи из Нары, Южной столицы, и Хэйана, столицы Северной, ставят по четырем сторонам гробницы скрижали своего храма. По обычаю, первыми ставят скрижаль монахи Великого Восточного храма Тодайдзи[80] в Наре, воздвигнутого повелением императора Сёму, и все остальные признают за ними это неоспоримое право. Затем наступает черед монастыря Кофукудзи, основанного предками вельмож Фудзивара. За ними следуют монахи Энрякудзи, главного храма на Святой горе Хиэй, и, наконец, заканчивает обряд обитель Трех Источников, Миидэра[81], основанная по воле императора Тэмму блаженными вероучителями Кёдаем и Тисёдайси.
Но на сей раз — неизвестно отчего и зачем — монахи Святой горы нарушили обычай минувших лет и водрузили скрижаль вторыми, раньше чернецов Кофукудзи. Пока святые отцы из Нары судили и рядили, как ответить на эту дерзость, два рядовых чернеца монастыря Кофукудзи, Каннонбо и Сэйсибо, известные забияки, внезапно выскочили вперед — Каннонбо в коротком черном панцире, с алебардой на длинном белом древке, Сэйсибо — в желтовато-зеленом панцире, с мечом в черных лакированных ножнах, — повалили скрижаль Святой горы на землю и изрубили ее в мелкие щепки. При этом оба во весь голос горланили песню:
после чего оба смешались с толпой собратьев, монахов Южной столицы, Нары, и скрылись.
Если бы монахи Святой горы ответили таким же бесчинством, то, верно, завязалась бы изрядная потасовка, но оттого ли, что задумали они нечто совсем иное, никто из них не промолвил ни слова. И то сказать, ведь совершалось погребение покойного государя, казалось бы, даже бесчувственные деревья и травы должны поникнуть от горя; а между тем и благородные, и низкорожденные, испуганные этим непристойным событием, все как один разбежались кто куда, не помня себя от страха.
Спустя два дня, в час Коня[84], вдруг прошел слух, что монахи Святой горы несметной толпой спускаются вниз, в столицу. Самураи и чиновники Сыскного ведомства прискакали к западному подножью горы, чтобы преградить им путь, но монахи без труда смяли их ряды и ворвались в город. И тут неизвестно кто сболтнул, будто прежний император Го-Сиракава нарочно приказал монахам спуститься с горы в столицу, дабы с их помощью расправиться с домом Тайра. По этой причине отряды самураев вступили во дворец и взяли под охрану все помещения дворцовой стражи у ворот на всех четырех сторонах ограды. Все родичи Тайра без промедления собрались в Рокухаре. Сам прежний государь Го-Сиракава поспешно прибыл туда же.
Князь Киёмори — в ту пору он был всего лишь дайнагоном — был чрезвычайно испуган этими слухами. Напрасно успокаивал его сын, князь Сигэмори, повторяя: «Не может того быть!» Все в Рокухаре ходило ходуном, шумело и волновалось.
Меж тем монахи горы и думать не думали нападать на дом Тайра. Вовсе не приближаясь к Рокухаре, они обрушились на совершенно непричастный к минувшей ссоре монастырь Киёмидзу и все там сожгли дотла, не пощадив ни одного строения — ни главного храма, ни монашеских келий, ибо храм Киёмидзу подчинялся монастырю Кофукудзи в Наре. То была месть за позор, пережитый монахами горы во время похорон покойного императора Нидзё.
Наутро у ворот сожженного храма кто-то воткнул доску с надписью: «Вера в Каннон[85] превращает геенну огненную в прохладный пруд! — твердили вы. — Что, помогла вам ваша молитва?!» А день спустя появилась ответная надпись: «Благость Каннон непостижима и вечна, неисповедимы ее пути!»
Когда монахи вернулись обратно к себе на гору, прежний государь Го-Сиракава тоже отбыл из Рокухары в свой дворец Обитель Веры, Ходзюдзи[86]. Провожал его один князь Сигэмори, — отец, князь Киёмори, остался из предосторожности дома. Когда Сигэмори возвратился обратно, отец сказал ему:

— Недаром государь пожаловал самолично к нам сюда, в Рокухару! Не зря возникли все эти слухи! Он давным-давно задумал извести весь наш род, да и все его приближенные советуют ему то же! Надо быть начеку!
— Прошу вас, ни единым словом, ни намеком не выказывайте подобных подозрений! — ответил князь Сигэмори. — Это только привлечет внимание и причинит нам один лишь вред. А что до этих слухов, то, если вы будете во всем повиноваться монаршей воле и милосердно относиться к людям, боги и будды[87] защитят вас, и никакой беды с вами не приключится! — И, сказав так, он удалился в свою усадьбу Комацу.
— Сигэмори, как всегда, слишком уж благодушен! — только и вымолвил в ответ князь Киёмори.
А государь, вернувшись к себе, обратился к многочисленным своим приближенным:
— Поистине, у меня и в мыслях не было ничего такого, о чем толкует молва! И кто их только распустил, эти слухи!
В этот час находился тут инок Сайко, один из самых влиятельных сановников при дворе государя. Он сказал:
— Недаром говорится: «Небо лишено дара речи. Свою волю оно вещает устами смертных». Семейство Тайра ведет себя не по праву своевольно и дерзко: возможно, в этих слухах явлена воля Неба.
«Безрассудные речи! — услышав его слова, зашептались между собой царедворцы. — У стен есть уши! О страх и ужас!»
По случаю траура по покойному императору Нидзё во дворце не совершалось ни церемонии Очищения[88], ни церемонии Первого Подношения риса[89]. В том же году, в двадцать четвертый день последней луны, высочайшим указом было даровано звание принца крови малолетнему Такакуре, сыну прежнего государя Го-Сиракавы, рожденному от его супруги, государыни Кэнсюнмонъин[90]. С наступлением нового года название годов изменили, начались годы Нинъан. В том же году, в восьмой день десятой луны, шестилетний принц Такакура был провозглашен наследником престола. Он доводился дядей царствующему государю Рокудзё, которому от роду было всего три года, так что наследник оказался старше императора. Впрочем, нечто подобное бывало и в минувшие времена, во 2-м году Канва, когда император Итидзё вступил на престол семилетним, а наследником провозгласили будущего императора Сандзё, которому исполнилось в ту пору одиннадцать лет…
Двухлетним начал царствовать государь Рокудзё, и было ему всего лишь пять лет, когда он уже покинул престол — отрекся в пользу нового императора Такакуры. Еще и обряда совершеннолетия не успел совершить, а уже стал именоваться прежним государем! Такого, наверно, никогда еще не бывало ни в нашей стране, ни в Китае!
Церемония вступления на престол нового императора Такакуры совершилась в третьей луне 2-го года Нинъан. С воцарением этого государя дом Тайра, казалось, будет благоденствовать еще больше. Августейшая мать, госпожа Кэнсюнмонъин, принадлежала к семейству Тайра и, сверх того, доводилась младшей сестрой супруге князя Киёмори, госпоже Ниидоно. Дайнагон Токитада Тайра был ее старшим братом и, значит, родным дядей государя. Казалось, ни во дворце, ни за его пределами не было вассала более могущественного, чем Токитада. Продвижение в званиях, новые назначения — все вершилось по воле этого человека. Точь-в-точь как вознесся некогда Ян Гочжун[91], брат Ян-гуйфэй, любимой наложницы императора Сюаньцзуна, так и сей Токитада стал первым человеком на свете. Молва его восхваляла, процветанию его не было предела. Сам князь Киёмори держал с ним совет по всем делам государства, большим и малым, за что люди украдкой прозвали Токитаду регентом Тайра.
В шестнадцатый день седьмой луны 1-го года Као прежний государь Го-Сиракава постригся в монахи, но и приняв духовный сан, он по-прежнему ведал всеми делами в государстве, так что двор его ничем не отличался от резиденции царствующего монарха. Всех своих приближенных, начиная от вельмож и кончая погонщиками волов и самураями дворцовой охраны, он обласкал и щедро осыпал милостями. Но так уж устроены люди, что всегда и всего им мало. Близкие друзья не раз шептались между собою: «Вот если бы правитель такой-то земли умер, освободилась бы его должность!» Или: «Если не станет имярек, его место будет свободно!»
Сам Го-Сиракава не раз говорил своим приближенным:
— С давних времен верные государевы слуги истребляли врагов-смутьянов, но никто не чинил такого самоуправства, как Тайра! Садамори[92] и Хидэсато[93] одолели крамольника Масакадо, Ёриёси[94] расправился с Садатоо и Мунэтоо[95], Ёсииэ[96] уничтожил Такэхиру и Иэхиру[97], и что же? В награду им пожаловали всего лишь звание правителей различных земель, чем они были вполне довольны! Киёмори же ведет себя неслыханно дерзко и своевольно, всех остальных ни во что не ставит. А все оттого, что близится конец света и власть императоров утратила свою силу!
Так говорил государь-инок, но удобного повода поставить Тайра на место все не случалось, и ему никак не удавалось их проучить. Что же до семейства Тайра, то они вовсе не питали злобы или вражды ко двору государя Го-Сиракавы, так что до поры до времени все обходилось тихо. Началась же смута в государстве вот по какой причине.
В шестнадцатый день десятой луны, во 2-м году Као, выпал снег, прекрасен был вид осенних увядших полей, покрытых пятнами снега. И вот Сукэмори, второй сын князя Сигэмори (в ту пору ему было тринадцать лет, и он имел звание всего лишь правителя земли Этидзэн), отправился на охоту в окрестности равнин Мурасакино, Рэйдайно и конского ристалища Укон. С ним была свита — человек тридцать молодых самураев; взяв с собой множество соколов, они целый день гоняли перепелов и жаворонков. Когда же сумерки окутали землю, пустились они в обратный путь, в Рокухару.
А в это время знатный придворный, первый советник царствующего монарха, регент Мотофуса, выехал из своей усадьбы, что стояла на перекрестке двух дорог, Накамикадо и Хигаси-тоин, и направился во дворец государя. Желая прибыть к воротам Благоухания, ехал он сперва по дороге Хигаси-тоин, потом карета свернула к западу, на дорогу Оимикадо; здесь, в местности Инокума, свита вельможи лицом к лицу столкнулась с всадниками юного Сукэмори.
— Кто вы такие? Что за дерзость! Это поезд его светлости регента, прочь с коней! — закричали слуги, но, увы, среди тех, к кому они обращались, не нашлось никого, кто уважал бы правила этикета, ни один самурай не сошел с коня, не проявил почтение к закону. Они вовсе не желали свернуть с дороги, вознамерившись проложить себе путь прямо через поезд вельможи.
Меж тем стало уже совсем темно; не подозревая, что перед ними внук Правителя-инока, — а может быть, и догадавшись, но притворяясь, что это им неизвестно, — слуги его светлости силой стащили юношей с коней, в том числе самого Сукэмори, всех поколотили и осмеяли. Бедняга Сукэмори, едва живой, чуть ли не ползком добрался до Рокухары. Когда же он описал все происшествие деду своему, Правителю-иноку, тот разгневался не на шутку.
— Пусть он хоть трижды регент, но должен почитать родного моего внука! Допустить, чтобы ребенка избили, — ни с чем не сообразное поведение! Нельзя оставить без внимания такой поступок, а то люди, чего доброго, и вовсе потеряют к нам уважение! Нет, я не успокоюсь до тех пор, пока этот вельможа хорошенько не уразумеет, на кого он осмелился поднять руку. Обида должна быть отомщена! — так говорил он, но князь Сигэмори рассудил по-другому.
— Никакой обиды я тут не вижу. Если бы неуважение к моему сыну проявил Ёримаса, Мицумото или кто-нибудь другой из родичей Минамото, это и впрямь было бы оскорблением нашей родовой чести. Мой сын, отрок, не сошел с коня при встрече с каретой уважаемого вельможи — вот это и есть безобразный поступок! — И, призвав самураев, сопровождавших Сукэмори, он сказал им: — Впредь ведите себя осмотрительнее! А за вашу грубость при встрече с поездом регента мне придется принести извинения! — С этими словами князь Сигэмори вернулся в свою усадьбу Комацу.
Спустя несколько дней, втайне от князя Сигэмори, Правитель-инок призвал шестьдесят самураев во главе с Цунэтоо из Намбы и Канэясу из Сэноо, людей необузданных, грубых, родом из захолустья, не ведавших страха и в целом свете боявшихся лишь одного — ослушаться приказаний своего господина, — и сказал им:
— В двадцать первый день этой луны во дворце назначено обсуждение предстоящей церемонии совершеннолетия государя, так что его светлость непременно туда поедет. Повстречайте его где-нибудь по дороге, отрежьте пучки волос форейторам и всей свите и отомстите за позор Сукэмори!
Меж тем регент Мотофуса, ни о чем не подозревая, повелел на сей раз устроить выезд даже более пышный, чем обычно, — ведь он ехал на совет, чтобы обсудить церемонию совершеннолетия государя, предстоящую в новом году, а также церемонию восшествия на престол и новогодние празднества, когда производят очередные назначения на должность. На этот раз регент решил въехать во дворец через ворота Приветствия Мудрости, и потому поезд направился по дороге Накамикадо на запад. Неподалеку от Инокумы его уже поджидали триста самураев из Рокухары, все верхом и в полном боевом снаряжении. Со всех сторон окружили они поезд его сиятельства, грянул боевой клич, и тут же кинулись они стаскивать с коней форейторов и прочих свитских. Напрасно те пытались бежать — самураи гонялись за ними, а поймав, валили на землю, пинали ногами и всем отрезали волосы, собранные в пучок. Среди свитских находился благородный Такэмото из Правой дворцовой стражи — ему тоже срезали волосы. В особенности же гонялись они за благородным Таканори; поймав его и срезав волосы, крикнули: «Эй ты, скотина, это не тебе мы срезали волосы! Считай, что это волосы твоего господина!» Карету регента во многих местах проткнули кончиками боевых луков, сорвали и бросили наземь бамбуковые завесы, обрезали постромки и хомут у вола — словом, бесчинствовали, как только умели, и наконец, ликуя, с победным кличем умчались обратно, в Рокухару.
«Молодцы! Славно!» — похвалил их Правитель-инок.
В свите регента был некий Кунихиса-мару, один из скороходов при карете, родом из селения Тоба, низкорожденный, но добрый сердцем юноша. Обливаясь слезами, кое-как поправил он постромки и помог его сиятельству вернуться в свою усадьбу. Утирая слезы рукавом парадной одежды, возвратился регент домой — словами не описать, какое жалкое зрелище являл теперь собой его поезд!
Никогда еще не бывало, чтобы с отпрыском славного дома Фудзивара, вельможей в самом высоком ранге, обошлись подобным образом, не говоря уж о великих предках его — Каматари, Фубито, Ёсифусе или Мотоцунэ. С этого и начались все злодеяния Тайра.
Узнав о случившемся, огорчился князь Сигэмори! Всех самураев, участников нападения, он строго наказал и прогнал со службы.
— Пусть даже на то был приказ Правителя-инока, но как же вы от меня его скрыли? А виноват во всем Сукэмори! Недаром говорится: «Сандаловое дерево благоухает с первых же двух листочков!» Тебе уже полных тринадцать лет, пора бы знать правила поведения и поступать благоразумно! Дерзость твоя наносит лишь вред славе Правителя-инока. Поступок твой доказывает, что тебе неведомо почтение к старшим! Ты и есть главный виновник! — И, сказав так, князь Сигэмори временно удалил сына в Исэ.
Все — и господа, и вассалы — уважали князя за мудрость и хвалили за справедливость.
Из-за этого происшествия обсуждение предстоящей церемонии совершеннолетия императора Такакуры[98] в тот день отложили. Совет собрался заново во дворце государя-инока двадцать пятого дня той же луны.
В четырнадцатый день двенадцатой луны регенту Мотофусе пожаловали звание Главного министра — не мог же он бесконечно оставаться Левым министром! В семнадцатый день он, как обычно, отблагодарил за новое звание, устроив пир и торжественную церемонию. И все же спокойствие в мире не наступило.
Меж тем год подошел к концу. Наступил 3-й год Као. В пятый день первой луны отпраздновали совершеннолетие государя, в тринадцатый день император Такакура пожаловал во дворец своих августейших родителей. Государь-инок Го-Сиракава с супругой Кэнсюнмонъин ждали его и вышли ему навстречу. Каким же прекрасным показался им сын, когда они впервые увидели его в парадном головном уборе взрослого человека! Дочь Правителя-инока стала его супругой в ранге нёго — младшей императрицы. Лет ей было пятнадцать, для вящего почета считалась она приемной дочерью государя-инока Го-Сиракавы.
Как раз в это время министр Моронага[99] вознамерился отказаться от звания главного военачальника Левой стражи. Прошел слух, что это звание пожалуют вельможе Дзиттэю[100]. Тюнагон Канэмаса[101] также хотел получить это звание. А кроме того, страстно мечтал именоваться военачальником Левой стражи дайнагон Наритика[102], третий сын покойного тюнагона Касэя. Этот Наритика был любимцем государя Го-Сиракавы. Уповая на поддержку своего августейшего покровителя, он отправил сотню монахов в храм бога Хатимана[103] и приказал им в течение семи дней читать перед алтарем от начала и до конца всю Великую сутру Высшей Мудрости[104]. И вот в самый разгар молений с горы Мужей, Отокоямы, слетели три голубя, затеяли драку на ветвях большого померанцевого дерева, растущего перед храмом, и вскоре заклевали друг друга насмерть. Голуби — первые слуги великого бодхисатвы Хатимана. Никогда еще не случалось столь странного происшествия, и потому преподобный Кёсэй, служивший в то время келарем в храме, доложил о драке голубей во дворец государя Го-Сиракавы. Придворные жрецы обратились к оракулу, и оракул предсказал: «Близится смута». И еще возвестил он: «Самому государю-иноку ничего не грозит, но вассалам его надо остерегаться».
Дайнагон Наритика, не убоявшись такого предостережения, семь ночей кряду, по обету, ходил пешком из своей усадьбы в Верхний храм Камо[105]: днем его могли бы заметить люди. В седьмую, последнюю ночь обета он, возвратившись домой усталый, прилег отдохнуть и задремал. Во сне привиделось ему, будто пришел он в храм молиться, отворил двери, ведущие во внутреннее святилище, и вдруг звучный, красивый голос торжественно возгласил:
Но и этому предсказанию не внял дайнагон Наритика. Он послал в Верхний храм Камо знакомого чародея, приказал ему устроить алтарь в дупле огромной криптомерии, растущей позади храма, и сто дней кряду произносить заклятия, взывая к демону тьмы Дакини[106], внезапно в это огромное дерево ударила молния, вспыхнул пожар, храм чуть не загорелся, сбежавшимся жрецам едва удалось погасить огонь. Тут хотели они прогнать чародея, творящего греховные заклинания, но тот и с места не двинулся, говоря: «Я обязан пробыть тут сто дней. Сегодня пошел лишь семьдесят пятый, и потому я отсюда не тронусь». Доложили об этом во дворец. «Действуйте согласно закону, — приказал государь-инок, — гоните его взашей!» Тогда жрецы, вооружившись дубинками, стали колотить чародея по голове и прогнали его прочь. Всем известно, что боги не терпят, когда люди нарушают порядок, установленный Небом; дайнагон молился о звании военачальника, коего по положению своему не был достоин, оттого и случились все эти чудеса.
В те времена продвижение в званиях, назначение на должность совершались не по воле императора или государя-инока Го-Сиракавы, не по решению правителя-регента. Все творилось единственно по усмотрению дома Тайра, а посему ни Дзиттэй, ни Канэмаса так и не получили желанного звания. Оно досталось военачальнику Правой стражи князю Сигэмори Комацу[107], старшему сыну и наследнику дома Тайра, — теперь он возвысился до звания военачальника Левой стражи, а его прежнее звание перешло к следующему за ним брату князю Мунэмори, одним скачком обогнавшему многих и многих вельмож, старше его по рангу. Что сказать о столь дерзком самоуправстве?! В особенности обидно было Дзиттэю — ведь он имел высокое звание дайнагона, происходил из благороднейшего знатного дома Токудайдзи[108], талантами и умом превзошел многих, был старшим сыном и наследником в своем семействе, а его обогнал в звании сын дома Тайра, и при этом даже не самый старший! «Не иначе как он уйдет в монахи!» — шептались между собой люди, но Дзиттэй сказал: «Нет, погляжу еще немного, как пойдут дела в этом мире!» — и, сложив с себя придворный ранг дайнагона, удалился в свою усадьбу.
А дайнагон Наритика — страшно вымолвить! — думал: «Я стерпел бы, если б звание военачальника Правой стражи досталось благородному Дзиттэю или Канэмасе. Но оказаться ниже второго сына из дома Тайра — это уж слишком! Такой произвол нельзя сносить бесконечно. Будь что будет, а я добьюсь своей цели любой ценой! Пусть даже весь их род придется для этого изничтожить!»
Отец его, Иэнари, был всего-навсего тюнагоном. А Наритика, даром что младший сын, носил звание второго ранга, титул дайнагона, получил в дар обширные земли, старший сын его и даже вассалы были осыпаны щедротами трона. Чего же ему не хватало, что замыслил он подобное дело? Не иначе как демон его попутал, другого объяснения не сыщешь! В смуту Хэйдзи его уже приговорили однажды к смерти, когда он примкнул к мятежному Нобуёри, но князь Сигэмори всячески за него заступался, и в ту пору голова дайнагона уцелела. И вот ныне, забыв о прошлом благодеянии, он в укромном месте, втайне от посторонних, готовил оружие, подговаривал воинов-самураев и только этим и занимался.
У подножья Восточной горы, Хигасияма, было место, именуемое Оленья долина. Оно примыкало к владениям монастыря Миидэра. Здесь, в горной глуши, находилось имение Сюнкана — почти неприступная крепость. Часто собирались здесь единомышленники и на все лады обсуждали, оттачивали все подробности заговора против семейства Тайра. Однажды сюда пожаловал даже сам государь-инок Го-Сиракава. Вместе с ним — преподобный Дзёкэн, сын покойного сёнагона Синдзэя[109]. В этот вечер, под шум пирушки, государь посвятил его в заговор.
— Государь, я поражен, — в смятении воскликнул Дзёкэн. — Здесь не я один — многие слышали ваши речи. А раз так, тайна очень скоро выйдет за пределы этого дома, и великая смута начнется в государстве!
Услышав эти слова, дайнагон Наритика изменился в лице, вскочил с места, но в это время широким рукавом кафтана зацепил стоявшую перед ним бутылочку с саке, и она упала на пол.
— Что там такое? — спросил государь-инок, и дайнагон, усаживаясь на место, ответил:
— Тайра пали!
Го-Сиракава рассмеялся и молвил:
— Господа, так давайте же веселиться!
Тут вышел вперед монах Ясуёри и сказал:
— Ох, слишком уж много здесь таких «тайра», немудрено, что я захмелел!
А Сюнкан спросил:
— Как же нам с ними поступить?
И тогда инок Сайко ответил:
— Да лучше всего — голову снять! — И с этими словами, отломив бутылочную головку, удалился.
Преподобный Дзёкэн чуть не лишился дара речи при виде столь дерзостного поступка. С какой стороны ни посмотри, страшное задумали дело! Кто же были эти друзья-сообщники? Инок Рэндзё, в миру Наримаса, Сюнкан, управитель храмов Хоссёдзи, Мотоканэ, правитель земли Ямасиро, придворные Масацуна, Ясуёри, Нобуфуса, Сукэюки, Юкицуна из рода Минамото, боковой ветви, что в Сэтцу; к ним присоединились многие самураи из дворцовой стражи государя Го-Сиракавы.
Сей Сюнкан, управитель монастырских земель Хоссёдзи, храмов Торжества Веры, был внуком дайнагона Гасюна из рода Минамото и сыном преподобного Канги из столичного храма Кидэра. Дед его, дайнагон, хотя и не принадлежал к числу самураев, нрав имел столь свирепый, что даже не разрешал людям проходить и проезжать мимо своей усадьбы: постоянно стоял он у главных ворот и, скрежеща зубами, так и кипел от злобы. Кто знает, может быть, оттого, что Сюнкан был внуком такого человека, он тоже, даром что носил духовное звание, нрав имел крутой, несговорчивый. Это и толкнуло его на безрассудный, опрометчивый шаг.
Меж тем дайнагон Наритика, призвав Юкицуну, сказал ему:
— Мы рассчитываем, что вы, как опытный воин, возглавите наше войско. При благополучном исходе дела вы получите поместья и земли, сколько душе угодно. А для начала возьмите это хотя бы на колчаны для луков! — И преподнес ему пятьдесят танъов[110] дорогой белой ткани.

В пятый день третьей луны 3-го года Ангэн благородный Моронага был назначен Главным министром, а князь Сигэмори Комацу — министром по делам государства, обогнав в звании дайнагона Садафусу[111]. Военачальник Левой дворцовой стражи и одновременно министр — можно ли желать большего! По этому случаю был устроен великий пир. Почетным гостем был, говорят, Левый министр Цунэмунэ[112]. Должность Левого министра была наследственной в семье Моронага, но, памятуя о злосчастной судьбе отца — Левого министра Ёринаги (молва нарекла его Злобным), Моронага не хотел носить это звание и добровольно от него отказался.
В старину государи, уступившие трон сыновьям или внукам, не держали дворцовой стражи. Впервые ее учредили при бывшем императоре Сиракаве: с тех пор и вплоть до нынешних времен многие перебывали на этой службе. С юных лет служили там Тамэёси и Морисигэ, в ловкости и проворстве не имевшие равных. При императоре Тобе отец и сын Суэнори и Суэёри опять-таки вместе несли там службу, передавали прошения на имя бывшего государя. Но все эти люди знали свое место и вели себя, как подобает в их положении. Однако в дворцовой страже государя-инока Го-Сиракавы служили заносчивые, наглые люди, вельмож и придворных не ставили ни во что, предписанные этикетом правила поведения не соблюдали. Многие из них, имевшие ранги самые низкие, теперь продвинулись к самым высоким, а вслед за тем удостоились права бывать во дворце. Столь стремительное продвижение стало ныне самым обычным делом, оно-то и породило в людях непомерные вожделения, оттого и затеяли они безрассудный, преступный сговор.
Были среди них двое, Моромицу и Нарикагэ, в прошлом вассалы покойного сёнагона Синдзэя[113]. Моромицу был когда-то низшим чиновником у правителя земли Ава, а Нарикагэ, хоть и вырос в столице, происходил из подлого звания. В свое время оба служили рядовыми стражниками в знатных домах, далеко от столицы, но, будучи от природы смышлеными, даром что простолюдины, в конце концов попали на службу во дворец государя Го-Сиракавы: Моромицу — в Правую, а Нарикагэ — в Левую стражу, одновременно удостоившись звания лучников.
Когда в смутное время Хэйдзи погиб их господин Синдзэй, оба приняли постриг, однако и после принятия духовного звания они по-прежнему оставались на службе, ведая дворцовыми кладовыми. Моромицу стал именоваться в монашестве Сайко, иноком Левой стражи, Нарикагэ — Сайкё, иноком Правой стражи.
Сайко был сын Моротака. Этот тоже благодаря покровительству государя был в большой силе, стал чиновником Сыскного ведомства пятого ранга, а затем, в конце 1-го года Ангэн, при раздаче должностей по случаю церемонии Изгнания Зла[114], стал правителем земли Кага. Не успел Моротака получить эту должность, как стал чинить беззакония, нарушать установленные порядки, отнимать и присваивать поместья, принадлежавшие буддийским и синтоистским храмам и знатным семействам, — словом, творил дела поистине безобразные. Пусть приблизился конец света, пусть столетия отделяют нас от счастливых времен мудрого Шаогуна[115], все же правителю надлежало бы справедливо управлять вверенным ему краем! Моротака же, не помышляя о том, своевольничал и бесчинствовал.
Летом 2-го года Ангэн правитель Моротака назначил своим наместником младшего брата Мороцунэ. И вот что случилось вскоре после того, как сей наместник прибыл на землю Кага. Неподалеку от усадьбы наместника, в уединенной горной местности, стоял храм Угава. Как-то раз наместник, проезжая мимо этого храма, увидел, что монахи нагрели воду и совершают омовение, купаясь в бочке; он въехал во двор, всех разогнал и сам залез в бадью для купания, а потом приказал своим подчиненным спешиться и вымыть коней водой, приготовленной для монахов. Монахи, понятное дело, разгневались. «С древних времен ни один правитель не смел и ногой ступить за ограду святого храма! — заявили они. — Соблюдайте обычай прошлого и немедленно покиньте пределы монастыря!» Но наместник Мороцунэ дерзко ответил: «Прежние наместники все были дурни, вот вы и своевольничали. Меня вам не удастся морочить. Я заставлю вас повиноваться закону!»
Не успел он договорить, как монахи напали на его подчиненных, пытаясь выгнать их за ограду, те же со своей стороны рвались во двор храма. Любимому коню Мороцунэ перебили тут ноги. Обе стороны обнажили мечи, стали рубить и стрелять друг в друга, и началась сеча. Наместник, как видно поняв, что монахов легко и просто не одолеешь, с наступлением ночи убрался прочь. А наутро скликнул всех чинов земельной управы и во главе тысячи всадников нагрянул в Угаву, где сжег дотла все строения, не пощадив ни единой кельи.
Сей монастырь Угава подчинялся главному храму на Белой горе, Хакусан[116]. Кто же отправился в главный храм с жалобой на бесчинство наместника Мороцунэ? То были престарелые монахи Тисяку, Какумё, Ходайбо, Сёти, Какуон, Тоса и многие другие.
Услышав такое, поднялись как один все монахи трех храмов и восьми обителей монастыря Хакусан и в сумерки девятого дня седьмой луны того же года силой в две с лишним тысячи человек подступили к усадьбе наместника Мороцунэ. «Солнце уже зашло. Отложим битву до утра!» — решили они и затаились в засаде.
Дышал прохладой осенний ветер, росой покрылись листва и травы; и молния пронзала тучи, и в блеске молний сверкали стальные украшения шлемов…
Меж тем наместник, учуяв, верно, что ему несдобровать, той же ночью обратился в бегство и отбыл в столицу. Когда на рассвете монахи приблизились к усадьбе и дружно грянул их боевой клич, из усадьбы не донеслось в ответ ни звука. Послали лазутчика на разведку. «Все убежали!» — доложил он. Делать нечего, пришлось монахам ни с чем воротиться домой.

Тогда решили они подать жалобу монахам Святой горы Хиэй; разукрасив священный ковчег[117], хранившийся в главном храме монастыря Хакусан, они на плечах понесли его в монастырь на Святую гору. В двенадцатый день восьмой луны, в час Коня, в тот самый миг, когда ковчег прибыл к восточному подножью Святой горы, с севера раздался оглушительный удар грома; громовые раскаты с грохотом покатились в направлении столицы. Внезапно повалил снег, и все кругом — и горы, и строения, и вечнозеленые кроны деревьев, — все скрылось под белоснежным покровом.
Ковчег поместили в храме Мародо[118]. Между божествами храмов на Белой горе, Хакусан[119], и Мародо связь глубока и тесна, как крепки узы, соединяющие родителей и детей[120]. Чем бы ни окончилось прошение, которое собрались подать монахи, поражением или успехом, оба великих бога, несомненно, возликовали при неожиданной встрече, и радость эта была превыше счастья рыбака Таро Урасимы, когда, вернувшись из подводного царства Царя-дракона, он повстречал своих правнуков в седьмом колене[121], превыше радости сына, покинутого отцом еще до рождения[122], когда спустя много лет он впервые улицезрел Шакья-Муни на священном Орлином пике[123]. Собрались все три тысячи монахов Святой горы Хиэй, рядами, плечом к плечу, стояли жрецы всех семи синтоистских храмов. Словами не описать, как торжественно звучали громогласно распеваемые молитвы, непрерывное чтение сутры!
Вскоре монахи Святой горы подали государю Го-Сиракаве прошение; Моротаку, правителя земли Кага, требовали они сослать в дальнюю ссылку, а наместника Мороцунэ — заточить в темницу. Но государь-инок колебался, решения не принимал.
— Не к добру это, не следует медлить! — встревоженно шептались умудренные опытом царедворцы. — С древних времен челобитные монахов Святой горы ставили превыше всех прочих жалоб. Уж на что безупречными вассалами были министр-казначей Тамэфуса[124] или наместник правителя Дадзайфу Суэнака, а пришлось обоим изведать горечь ссылки, ибо этого потребовали монахи. Ныне тем более надлежит уважить их просьбу — ведь речь идет о Моротаке, человеке вовсе ничтожном! Тут и рассуждать нечего!
Но ни один не высказал этого открыто и громко, ибо недаром сказано: «Высшие избегают советовать государю, боясь лишиться щедрых окладов; низшие молчат, опасаясь понести наказание…»[125]
«Три вещи мне неподвластны — воды реки Камо, игральные кости и монахи горы Хиэй», — во время оно говорил сам государь-инок Сиракава, признаваясь в своем бессилии обуздать воинственных чернецов. А в царствование императора Тобы, когда монахи Святой горы пожелали, чтобы храм Источник Мира, Хэйсэндзи, в краю Этидзэн, отдали в их владение, государь, глубоко чтивший учение Святой горы, вынужден был исполнить эту своевольную просьбу, с горечью отметив в своем указе, что ради сохранения мира иной раз приходится попирать справедливость и называть черное белым…
Как-то раз Масафуса Оэ[126] спросил у государя-инока Сиракавы: «Государь, как бы вы поступили, если бы монахи горы Хиэй спустились в столицу и, дабы подкрепить свои просьбы, принесли с собой священные ковчеги?»
— Мне пришлось бы удовлетворить любое их прошение! — ответил государь-инок.
Уже несколько раз подавали монахи Святой горы челобитную государю-иноку Го-Сиракаве: Моротаку, правителя земли Кага, требовали они отправить в ссылку, а Мороцунэ, его наместника, заточить в темницу, однако ответа на свою жалобу так и не получили. Тогда монахи отменили праздник в честь бога Хиёси[127], пышно разукрасили паланкины со священными ковчегами трех храмов — Дзюдзэндзи, Мародо и Хатиодзи[128], подняли их на плечи и утром в час Дракона[129] тринадцатого дня четвертой луны 3-го года Ангэн устремились к императорскому дворцу. В окрестностях Сагаримацу, Кирэдзуцуми, Тадасу, Умэтады, Янагихары, у реки Камо к ним присоединилось множество рядовых чернецов, послушников, служки из синтоистских храмов, так что шли они теперь уже несметной толпой. Ковчеги двинулись по Первой дороге. Священные сокровища сверкали на солнце, поражая все взоры: казалось, будто солнце и луна спустились на землю.
Тут был отдан приказ — воинам Тайра и Минамото стать боевым заслоном у дворца со всех четырех сторон, дабы преградить путь монахам. Князь Сигэмори Тайра во главе трех тысяч всадников защищал восточную сторону — ворота Ясного Солнца, Приветствия Мудрости и ворота Благоухания. Его младшие братья Мунэмори, Томомори и Сигэхира вместе с дядьями Ёримори, Норимори, Цунэмори держали оборону с юга и запада. От дома Минамото призван был Ёримаса, служивший в дворцовой страже, вместе с родичами Хабуку и его сыном Садзуку, отпрысками боковой ветви Минамото из местности Ватанабэ. Во главе малочисленного отряда всего в триста с небольшим всадников встали они с северной стороны, у Швейной палаты[130]. Войска здесь было мало, а место обширно, так что воины растянулись цепочкой далеко друг от друга; порвать столь скудную оборону, казалось, не составит труда.
Увидев, что силы Ёримасы невелики, монахи вознамерились внести ковчеги через северные ворота. Но Ёримаса был человеком мудрым. Он спешился, снял с головы шлем и почтительно склонился перед ковчегами; так же поступили все его воины. Затем Ёримаса отправил к монахам посланца — одного из воинов Ватанабэ по имени Тонау.
В тот день Тонау надел поверх светло-зеленого боевого кафтана желтый панцирь с узором из мелких цветочков сакуры; на рукояти и гарде его меча блестела насечка из красной меди, стрелы в колчане были увенчаны белыми орлиными перьями, а под мышкой он держал красный лакированный лук. Сняв шлем, Тонау преклонил колени перед ковчегом.
— Послание к святым отцам от благородного Ёримасы! — провозгласил Тонау и передал:
«Нынешняя жалоба Святой горы обоснованна и бесспорна. Человек посторонний, я и то сожалею, что решение по вашей жалобе задержалось. Ваше желание войти во дворец с ковчегом мне тоже понятно. Но вы видите — войска у меня мало. Если мы откроем ворота и пропустим вас, чтобы вы прошли во дворец без помехи, это не послужит вашей славе в грядущем, ибо назавтра даже малые дети в столице поднимут вас на смех, называя трусами. Если вы внесете ковчег, значит станете ослушниками, нарушите августейшую волю; если мы преградим вам путь — боги Святой горы, которых мы издавна почитаем, отвернутся от нас и путь воина будет нам заказан навеки. Любой выбор представляется мне прискорбным! А с восточной стороны ворота обороняет князь Сигэмори, у него могучее войско. По моему разумению, подобает вам пробиваться через те ворота!»
Так передал Тонау, и, услышав его слова, монахи на мгновенье заколебались.
Многие из числа молодых монахов закричали:
— Что за нелепые доводы! Вносите ковчеги через эти ворота, и дело с концом!
Но тут выступил вперед Гоун, старый монах, первый умник и самый ученый из всех монахов Святой горы.
— Сказано справедливо! — произнес он. — Раз мы взяли с собой ковчеги, дабы подкрепить нашу просьбу, значит славу в веках можно заслужить, только пробившись с боем, одолев могучее войско! Ёримаса — прямой потомок Цунэмото[131], основателя рода Минамото, он прославленный воин, ни разу не ведавший поражения. Но не только воинской доблестью он известен — он и стихотворец прекрасный! Однажды, когда император Коноэ еще сидел на троне, во дворце происходило поэтическое состязание, и государь задал тему: «Дерево в дальних горах». Все затруднялись сразу сложить стихи, а Ёримаса без малейшей заминки, тотчас произнес знаменитую танка:
Государь был восхищен. Так неужели мы опозорим сейчас человека столь утонченной души? Несите ковчеги в другое место! — так рассудил Гоун, и сотни монахов — и в передних рядах, и в дальних — все согласились: «Правильно! Верно!»
Затем монахи, неся впереди ковчеги, попытались пробиться во дворец с восточной стороны, через ворота Приветствия Мудрости. А там дело тотчас обернулось бесчинством и святотатством, ибо самураи стали стрелять по толпе из луков. Десятки стрел вонзились в ковчег храма Дзюдзэндзи. Убито было много послушников, служек, много монахов ранено. Казалось, стоны и вопли доносятся до небесной обители бога Брахмы, а в земной глубине в страхе содрогнулись боги — хранители преисподней. Разбитые наголову монахи побросали ковчеги у ворот и ни с чем возвратились к себе на гору.
В пятый день пятой луны 1-го года Дзисё преподобного Мэйуна, главу вероучения Тэндай, отлучили от участия в молитвенных собраниях во дворце, и один из придворных чинов, курандо[132], вручил ему высочайшее повеление возвратить двору статую Шестирукой Каннон-Нёирин[133], издавна хранимую настоятелем. А днем позже чиновники Сыскного ведомства взяли под стражу главных зачинщиков из числа монахов, пытавшихся пронести во дворец ковчеги. Виной же всему были злые наветы Сайко, отца и сына, нашептавших государю-иноку, будто волнения в монастыре возникли оттого, что личное имение настоятеля перешло во владение правителя Моротака; потому-де настоятель и подстрекал монахов к подаче жалобы… Государь-инок разгневался еще пуще. Прошел слух, что настоятеля ожидает особо тяжкая кара. Ему приказали вернуть печать и ключ от сокровищницы — он прогневил государя и, стало быть, не мог оставаться первосвященником Тэндай.
В одиннадцатый день той же луны назначили нового настоятеля — принца крови, седьмого сына покойного императора Тобы, преподобного Какукая[134], ученика блаженного Гёгэна[135]. Со следующего дня Мэйун уже не считался более настоятелем. Двое чиновников Сыскного ведомства, присланные сторожить настоятеля, забили колодец крышкой, залили водой огонь в очаге: бывший настоятель не смел более пользоваться ни водой, ни огнем[136]. И снова поползли слухи, что монахи, возмущенные столь жестоким обращением с настоятелем, опять нагрянут в столицу, и опять стало неспокойно в столице…
В восемнадцатый день той же луны Главный министр и тринадцать высших сановников собрались на совет, дабы определить наказание Мэйуну. Тюнагон Нагаката[137] (в то время он был всего лишь сёнагоном, младшим советником, и занимал в собрании самое нижнее место) сказал:
— Закон велит заменять настоятелям смертную казнь ссылкой в отдаленную местность[138]. Но бывший настоятель Мэйун в совершенстве постиг оба вероучения — Тэндай и Сингон[139]; это безупречный, благочестивый пастырь, он строжайше соблюдает все заповеди Будды, к тому же он — наставник императора, обучающий его текстам Лотосовой сутры, а в свое время наставлял государя-инока на чистый путь бодхисатв согласно учению Махаяны. Суровое наказание такому святому человеку навряд ли будет угодно Будде! Сдается мне, что не следует лишать его духовного сана и от ссылки нужно избавить! — так смело заявил Нагаката, и все сидевшие в ряд вельможи в один голос подтвердили: «Мы согласны с таким суждением!»
Но гнев государя-инока был столь велик, что в конце концов все же решено было отправить Мэйуна в дальнюю ссылку. Сам Правитель-инок Киёмори прибыл во дворец ходатайствовать за Мэйуна, но государь-инок, под предлогом нездоровья, его вовсе не принял, и Киёмори возвратился домой в превеликой досаде. А с бывшим настоятелем поступили по примеру минувших лет, когда каре подвергались священнослужители: отняли грамоту о принятии духовного сана, объявили снова мирянином и дали мирское имя — Мацуэ Фудзии.

Мэйун, сын дайнагона Акимити Кога, был потомком в шестом колене принца Томохиры, седьмого сына императора Мураками. Это был человек добродетели поистине беспримерной, первейший, самый высокопоставленный иерарх в государстве. Он считался также главой храма Небесных Владык, Тэннодзи[140], и всех шести храмов Торжества Победы Веры, Рокусёдзи. Однако Ясутика Абэ, глава Ведомства астрологии и гаданий[141], сказал однажды с неодобрением: «Непонятно, почему столь мудрый вероучитель взял себе имя Мэйун. В первой части сего имени сияют луна и солнце[142], но вторая-то означает тучи…» Главой секты Тэндай он стал в двадцатый день второй луны 1-го года Нинъан. Тогда же, в пятнадцатый день третьей луны, после торжественной службы, открыли сокровищницу в храме и среди разных драгоценных предметов увидели небольшой четырехугольный ларец, обернутый белой тканью. Настоятель, человек всегда во всем безупречный, открыл ларец; там оказался исписанный иероглифами свиток желтой бумаги. То был перечень будущих настоятелей, некогда составленный самим великим учителем Дэнгё-дайси. По обычаю, каждый вновь назначенный настоятель разворачивал свиток, читал написанное ровно до той строки, где значилось его имя, и, не заглянув дальше, снова сворачивал свиток и клал обратно в ларец. Так же поступил, конечно, и Мэйун. И все-таки даже столь досточтимый праведник не избежал своей кармы, предначертанной в прошлых рождениях! Поистине трепет объемлет душу при мысли о неотвратимости кармы!
В ту же луну, в двадцать первый день, определили и место ссылки — край Идзу. Как ни старались смягчить наказание, лживые наветы отца и сына Сайко сделали свое дело. Приказано было в тот же день изгнать настоятеля из столицы; чиновники, назначенные для выполнения приказа, явились в обитель Мэйуна в Сиракаву и объявили ему решение. Обливаясь слезами, настоятель вышел из кельи и проследовал в молитвенный дом Иссайкё. А монахи Святой горы решили: «Отец и сын Сайко — вот кто наш главный недруг!» — и, написав на бумаге их имена, засунули эту бумагу под левую ногу статуи воителя Компиры, одного из двенадцати хранителей Будды, стоящих в Главном храме. «О двенадцать божественных стражей и вы, послушные им демоны тьмы! Без промедления лишите жизни Сайко, отца и сына!» — громогласно восклицали монахи и слали на головы Сайко с сыном ужасные проклятия; вчуже и то страшно было слышать эти слова!
В двадцать третий день той же луны преподобного Мэйуна отправили в ссылку. Чиновники, погрязшие в грехах, грубо погнали в путь священнослужителя столь высокого ранга, человека поистине святой жизни. «Вперед! Живей!» — кричали они, лягая его ногами, как лошади. Так покинул Мэйун столицу. «Сегодня я вижу ее в последний раз по дороге в восточные земли, что лежат за заставой Аусака!» — думал он; нетрудно понять, как горько было у него на душе!
Из бухты Утида, что в селении Оцу, виднелись ярко озаренные солнцем карнизы пагоды Мондзю[143] на Святой горе Хиэй: не в силах еще раз взглянуть туда, настоятель закрыл лицо рукавом и залился слезами.
Немало почтенных старых монахов, священнослужителей высших рангов, скорбели о судьбе настоятеля, но больше всех горевал монах Тёкэн; он скорбел о разлуке столь искренне, что проводил настоятеля далеко, до самой Курицу. Но всему приходит конец. В Курицу он распростился с Мэйуном и вернулся обратно. Настоятель, растроганный преданностью Тёкэна, изустно поведал ему сокровеннейший закон Триединства[144], который хранил в душе долгие годы. Сей закон, изложенный самим Шакья-Муни, передавался из уст в уста от индийского монаха Мэмёбику[145], ревностного проповедника буддийского вероучения, к бодхисатве Рюдзю, обитавшему на юге этой страны. Так постепенно дошел сей закон и до Мэйуна. Но сегодня Мэйун был так взволнован и тронут, что поведал его Тёкэну. Да, пусть мала страна наша, подобная рассыпанным зернам проса, пусть захирела ныне святая вера и недалек уже конец света, все же добродетель Тёкэна помогла ему приобщиться святой доктрины; утирая слезы рукавом монашеской рясы, возвратился Тёкэн в столицу. Воистину обладал он душой благородной!
Тем временем на Святой горе взволнованные монахи стали держать совет.
— С тех самых пор, как учредили сан настоятеля нашей веры, со времени преподобного учителя Гисина[146], сменилось пятьдесят пять поколений, но ни разу не случалось, чтобы настоятеля обрекали на ссылку. Вспомните — в годы Энряку, когда император Камму основал здесь столицу, великий учитель Дэнгё-дайси, поднявшись на эту гору, положил начало учению, озаряющему все четыре стороны света. С тех самых пор ни одна женщина не ступала сюда ногой, ибо на женщине тяготят Пять Запретов[147]; лишь три тысячи монахов обитают на этой святой вершине. Достославный Орлиный пик в Индии, где пребывал Шакья-Муни, великий Будда, находился к северо-востоку от царского замка; у нас, в Японии, Святая гора Хиэй тоже высится на северо-востоке столицы, у врат Демонов преграждая им путь в столицу. Наша гора — святыня, охраняющая страну! На протяжении долгих веков мудрые государи и подлинно благоразумные их вассалы только к нам сюда и стремились, только здесь и приносили обеты. Пусть недалек уже конец света, но мыслимо ли перенести подобное оскорбление Святой горе, превосходящее все пределы терпения! — так в один голос возопили монахи и устремились вниз, к восточному подножью горы.
— Братья, пойдем в Авадзу и освободим настоятеля! Но его окружает стража, ей приказано препроводить его к месту ссылки, а посему уладить дело миром нам никак не удастся! Будем же уповать на великую силу бога-покровителя нашей Святой горы! Если ему и вправду угоден наш замысел освободить настоятеля, да явит он нам святое знамение! — так от всей души горячо молились старые, прославленные святой жизнью монахи.
Был тут юноша восемнадцати лет, служка преподобного Дзёэна, священника из храма Мудодзи. Вдруг на него напала дрожь, все тело покрылось испариной, судороги свели руки и ноги, и он стал биться, как одержимый.
— Слушайте, великий бог храма Дзюдзэндзи вещает моими устами! — возгласил он. — «Как бы ни захирела ныне святая вера, мыслимое ли дело обречь на ссылку пастыря моей Священной горы? Я буду вечно скорбеть об этом, сколько бы раз ни перерождался в грядущем! Зачем мне по-прежнему обитать у подножья этой горы, если свершится подобное преступление?» — С этими словами юноша закрыл лицо руками и горько заплакал.
Монахи изумились.
— Да будет нам подан знак, если его устами и впрямь вещает божественный оракул Дзюдзэндзи! Раздай эти четки прежним владельцам, да так, чтоб при этом не ошибиться! — И, сказав так, несколько сот монахов бросили свои четки на широкий помост, огибающий храм Дзюдзэндзи.
Бесноватый бегом обежал помост, собрал все четки и без единой ошибки раздал прежним владельцам. Убедившись в божественном чуде сего знамения, монахи молитвенно сложили ладони и прослезились от умиления.
— Так идемте же и отобьем настоятеля! — воскликнули они и тучей ринулись вниз, не теряя более ни мгновения.
Одни устремились вдоль побережья Сига-Карасаки, другие спустили лодки на воды озера Бива у селения Ямада. Увидев монахов, стражники, доселе грозные и жестокие, бросились врассыпную, все как один обратившись в бегство.
Монахи ворвались в Поземельный храм, Кокубундзи[149]. Пораженный их появлением, настоятель подошел к краю помоста:
— Вспомните изречение: «Осужденному государем ни луна, ни солнце не светят!» Высочайший указ, повелевающий изгнать меня из столицы, уже издан, и я ни минуты не смею медлить! Возвращайтесь, скорее возвращайтесь обратно! — сказал он и продолжал: — С тех самых пор, как в поисках святой тишины я оставил семью министра и поселился в смиренной келье, в глубине сумрачных ущелий вершины Хиэй, я досконально изучил законы обоих вероучений Тэндай и Сингон. Об одном лишь заботился я — о процветании нашего храма, неустанно молился о ниспослании покоя и мира в стране и любил вас всем сердцем. Тому свидетели боги наших храмов, коих мы почитаем! Оглядываясь на свое прошлое, я ни в чем не вижу ошибки. Вот и теперь, когда осужден я на ссылку за вину, к коей я непричастен, я не ропщу, не гневаюсь ни на кого в этом мире — ни на людей, ни на богов, ни на будд. Я скорблю лишь о том, что мне нечем отблагодарить вас за доброе сердце, приведшее вас сюда, в эту даль! — И, вымолвив это, настоятель столь обильно увлажнил слезами благоуханный рукав своей рясы, что монахи тоже невольно все прослезились.
— Садитесь, скорее садитесь! — сказали они, приглашая его сесть в паланкин.
— Еще недавно я был старшим среди трех тысяч иноков; ныне я жалкий изгнанник… Как же я могу допустить, чтобы меня несли в паланкине почтенные ученые мужи, мудрые монахи! Если бы и довелось мне вновь подняться на нашу гору, я пошел бы пешком, обутый, как и все, в простые соломенные сандалии! — говорил настоятель и все медлил сесть в паланкин.
Был тут некий Юкэй, монах из кельи Кадзёбо, обитавший при Западной пагоде, известный силач ростом в добрых семь сяку[150]. На нем был черный панцирь необычной длины, украшенный металлическими пластинами. Сняв с головы шлем и передав его одному из служек, он раздвинул толпу, при каждом шаге ударяя об землю вместо посоха алебардой, возглашая: «Дорогу! Дайте дорогу!» Быстрым шагом приблизился он к помосту, где стоял Мэйун, и некоторое время молча взирал на него в упор сверкающими очами.
— Вот из-за такого кроткого нрава с вами и приключилась беда! — сказал он. — Садитесь же в паланкин, время не терпит!
Устрашенный его словами, настоятель сел в паланкин. От великой радости, что удалось наконец заполучить обратно своего пастыря, паланкин понесли не низкорожденные служки, а ученые монахи, известные безупречно праведной жизнью. Ликуя, поднимались они на гору; другие носильщики время от времени сменялись, но Юкэй бессменно держал передний шест паланкина и взбирался по крутому восточному склону так легко, как будто шагал по равнине, а шест паланкина и древко своей алебарды сжимал с такой силой, что, казалось, готов их расплющить!
Опустив паланкин перед залом для Поучений, монахи стали держать совет.
— Итак, мы побывали в Авадзу и отбили нашего владыку! Но государь-инок приговорил его к ссылке. Как же нам восстановить его в должности настоятеля?
Тут опять выступил вперед Юкэй.
— Наша гора Хиэй — первая святыня Японии, сердцевина святого учения, охраняющего страну. Могуч наш бог-покровитель, и закон Будды не менее велик, чем закон государей. Мнение даже самого низкого из монахов горы непререкаемо для мирян! Ныне же осмелились осудить святого, добродетельного владыку всей нашей горы, пастыря, вознесенного над тремя тысячами монахов! Ныне собираются наказывать неповинного — как же не гневаться нам, монахам горы, и народу в столице? Как же не прийти в ярость монастырям Кофукудзи и Миидэра? Разве не прискорбно утратить величайшего учителя обоих вероучений Тэндай и Сингон, разве не обездолены будут наши ученые мужи, лишившись наставника в науках? Пусть мне грозит темница, пусть снесут мне голову с плеч — это лишь прославит меня, и добрая память сохранится обо мне в мире! А посему я предлагаю себя первым в заложники! — так говорил он, и слезы катились из его глаз.
Все монахи с ним согласились. С тех пор Юкэя назвали Гневным Монахом, а его послушнику Экэю дали прозвище Гневный Монашек.
Потом все проводили Мэйуна в келью Мёкобо, в одну из долин на южном склоне горы. И все же многие сомневались — удастся ли даже такому праведному монаху, живому Будде во плоти, избежать горькой участи? Ибо никому, даже самому святому человеку, не дано уберечься от внезапной напасти.
В древности в великом Танском государстве жил праведник И Син, духовный наставник императора Сюаньцзуна; молва оклеветала его, обвинив в любовной связи с Ян-гуйфэй, возлюбленной императора. Ибо и в древности, и в наши времена, в великой ли стране, в малой люди нередко склонны распускать слухи, лишенные всякого основания.
По этому подозрению И Сина сослали в страну Кухара[151]. Три дороги ведут туда: дорога Круглого Пруда — для императоров, дорога Мрачной Земли — для простолюдинов, дорога Темных Ущелий — для самых опасных преступников. А праведник И Син считался совершившим особо тяжкое прегрешение, и потому пришлось ему идти третьей дорогой. Семь дней и семь ночей не светят путнику на той дороге ни солнце, ни луна. Вечный мрак царит там, кругом ни души, идешь, не ведая, куда ступит нога в следующий миг… Вокруг лесная чаща, безмолвные горы, лишь изредка прокричит в ущелье одинокая птица… Не просыхала от слез черная ряса монаха. Но Небо сжалилось над без вины виноватым и, приняв облик девяти светил[152], охраняло праведника. Тогда И Син откусил себе палец на правой руке и кровью нарисовал на левом рукаве рясы девять светил. Это и есть мандала[153] Девяти Светил — главная святыня вероучения Сингон, глубоко почитаемая в обеих странах, в Японии и в Китае.
Услышав, что монахи Святой горы силой отбили прежнего настоятеля, государь-инок разгневался еще пуще. А Сайко все нашептывал: «Монахи горы не в первый раз осмеливаются подавать дерзостные прошения, но ныне их ослушание превзошло все, что бывало в прошлом! Проучите же их хорошенько!» Так говорил он, ничуть не предполагая, что его самого в скором времени ждет погибель, и нисколько не заботясь о святости горы Хиэй и великого божества, ее покровителя. Его речи еще сильнее распалили гнев Го-Сиракавы. Недаром говорится: «Наветы вассала рождают усобицу в государстве!» И в самом деле, это истинно так! И еще сказано:
Тогда государь-инок созвал приближенных во главе с дайнагоном Наритикой и стал держать совет, как поступить. Пошли слухи, что он вознамерился послать против монахов воинские отряды. И еще говорили, будто некоторые монахи, проведавшие об этом, тайно склоняются на сторону государя, толкуя между собой: «Мы родились и выросли на земле государя, мы все его подданные, можно ли противиться монаршей воле?» Услышав о таком двоедушии, настоятель Мэйун, укрывшийся в келье Мёкобо, затрепетав от страха, воскликнул: «Увы, что же теперь будет со мной?» Но повторного приказания отправить настоятеля в ссылку из дворца покамест не поступало.
Эти волнения в монастыре заставили дайнагона Наритику на время отложить свои сокровенные замыслы. Меж тем, хотя тайные совещания и приготовления по-прежнему продолжались, Юкицуна, на которого Наритика возлагал столь большие надежды, поразмыслив, решил, что напрасно он пристал к заговорщикам, ибо войско их недостаточно сильно, чтобы сокрушить могущество дома Тайра.
Из ткани, подаренной дайнагоном Наритикой на колчаны для луков, он велел скроить плащи и накидки, раздал их своим вассалам и домочадцам, а сам погрузился в глубокое раздумье.
«Нет, если присмотреться получше, как процветает дом Тайра, ясно видишь, что в скором времени их не одолеешь… Напрасно я ввязался в эту безрассудную затею. Коли заговор откроется, меня первого ждет погибель! Пока другие не донесли, надо переметнуться на сторону Тайра и спасти свою голову!» — решил он.
И вот в двадцать девятый день пятой луны того же года Юкицуна с наступлением сумерек украдкой пробрался в усадьбу Тайра на Восьмой Западной дороге столицы и попросил стражу передать Правителю-иноку: «Явился Юкицуна, ибо есть нечто, о чем он хочет ему поведать!»
— Бывало, и глаз не кажет, а тут вдруг пожаловал!.. Поди и спроси, в чем дело, — приказал Правитель-инок вассалу своему Морикуни.
Но Юкицуна ответил, что его вести — не для посторонних ушей, и тогда князь Киёмори сам соизволил выйти к нему на галерею, ведущую к главным воротам.
— Ночь на дворе… Что означает столь поздний ваш приход? Что случилось? — спросил он.
— Днем слишком много любопытных, оттого я и пришел под покровом ночи, — ответствовал Юкицуна. — В последнее время во дворце государя-инока готовят оружие, собирают воинов-самураев… Что вы думаете об этом?
— Слыхал я, будто он собрался идти войной на монахов горы, — небрежно промолвил князь Киёмори.
Юкицуна, не вставая с колен, пододвинулся ближе и, понизив голос, сказал:
— Нет, не для этого собирают там войско!.. Боюсь, что все это направлено только против вашего глубокопочитаемого семейства!..
— И государю о том известно?
— Именно так! Оттого-то и собирает воинов дайнагон Наритика, что получил на то высочайшее указание. Вот и на днях они опять собирались… Сюнкан предложил то-то, Ясуёри говорил так-то, Сайко отвечал то-то… — И он выболтал все разговоры заговорщиков, присочинив и прибавив многое против правды, и, сказав в заключение: «На этом позвольте мне удалиться!» — покинул усадьбу Тайра.
Князь Киёмори был потрясен и испуган; громовым голосом принялся он сзывать воинов-самураев. А Юкицуна вдруг испугался, как бы из-за своего необдуманного поступка не попасть и самому в соучастники; он высоко подвернул хакама и, хотя никто за ним не гнался, поспешно выбежал за ворота, словно поджигатель, пустивший огонь в широкое поле.
Правитель-инок призвал в первую очередь Садаёси и сказал:
— Столица кишмя кишит злоумышленниками! Дому Тайра грозит опасность! Спешно оповести моих родичей и собери всех воинов!
И Садаёси, вскочив на коня, объехал и созвал их. Тотчас же прискакали сыновья князя — военачальник Правой стражи Мунэмори, военачальник третьего ранга Томомори, офицер Левой стражи Сигэхира и другие члены семейства Тайра, все в боевых доспехах и шлемах, с луком и стрелами за плечами. Примчалось несметное множество самураев, тучами толпились они на подворье; за ночь в усадьбе на Восьмой Западной дороге собралось, наверное, не меньше семи тысяч всадников.
Был канун первого дня шестой луны. Еще не рассвело, когда Правитель-инок призвал начальника Сыскного ведомства Сукэнари из рода Абэ и приказал:
— Скачи немедля во дворец государя-инока Го-Сиракавы, призови Нобунари и пусть передаст: «При дворе государя нашлись люди, задумавшие погубить наш род Тайра и ввергнуть государство в новую смуту. Всех заговорщиков намерены мы схватить, допросить и поступить с ними по закону. А государь да не будет причастен к этому делу!»
Сукэнари тотчас поскакал во дворец, вызвал управителя Нобунари и передал слово в слово, что велел Правитель-инок. Побледнел Нобунари. Представ перед государем, он доложил ему о случившемся. «Боги! — в страхе подумал тот. — Значит, тайна стала известна!»
— Но как же так?.. Как же так?.. — только и сумел невнятно вымолвить он.
Сукэнари поспешно поскакал назад, доложил обо всем Правителю-иноку, и тогда тот сказал:
— Значит, Юкицуна говорил правду! А промолчи он, может быть, меня и в живых бы уж не было! — И, призвав Тадаёси, правителя земли Тикуго, и Кагэиэ, правителя земли Хида, распорядился схватить всех заговорщиков.
Тотчас же во все стороны помчались отряды в двести, в триста всадников и всех виновных схватили.
Затем Правитель-инок послал юношу-скорохода в усадьбу дайнагона Наритики, повелев передать: «Нужно кое в чем получить ваш совет. Соблаговолите непременно пожаловать!» Дайнагон, не заподозрив ловушки, решил, что князь Киёмори желает, верно, посоветоваться, как отговорить государя Го-Сиракаву от намерения послать войско против монахов… «Только навряд ли это удастся!» — размышлял он, а сам тем временем облачился в мягкие изысканные одежды, уселся в роскошную карету, взял с собой свиту из нескольких самураев, даже пажам и погонщикам волов приказал одеться понаряднее. Увы, только потом он понял, что покидал тогда дом свой навеки!..
Уже за несколько кварталов до усадьбы Тайра, только приблизившись к Восьмой дороге, увидел дайнагон множество воинов в боевых доспехах. «С чего бы это?» — подумал он, и тревога невольно закралась в душу. Выйдя из кареты, он прошел в ворота и увидел, что весь двор тоже до отказа заполнен воинством. У входа в главную галерею его уже поджидали несколько самураев свирепого вида; они схватили дайнагона с двух сторон за руки и потащили. «Вязать?» — спросили они. «Не надо!» — ответил из-за бамбуковой шторы Правитель-инок. Тогда они втащили дайнагона на галерею, втолкнули в тесную каморку и заперли. Дайнагону казалось, будто он спит и видит какой-то страшный сон, в котором непонятно, что и почему происходит. Люди его, оттиснутые самураями, разбежались кто куда: побросав и волов, и карету, все они скрылись, охваченные смертельным страхом.
Тем временем притащили и других заговорщиков — преподобного Рэндзё, Сюнкана, управителя храмов Хоссёдзи, Мотоканэ, правителя земли Ямасиро, придворных Масацуну, Ясуёри, Нобуфусу, Сукэюки…
А инок Сайко, едва услышав дурные вести, вскочил на коня и, нахлестывая его, поскакал во весь опор во дворец. Но самураи Тайра догнали его и, преградив путь, закричали: «Срочный вызов из Рокухары! Велено немедленно поворачивать!»
— Я спешу во дворец с докладом государю Го-Сиракаве. Закончу дело и тотчас прибуду, — ответил Сайко.
— А, подлый монах! Какие еще доклады! Полно морочить голову! — закричали самураи, стащили Сайко с коня, в одно мгновение связали и притащили в усадьбу Тайра.
Связали его с особой жестокостью, ибо Сайко с первого дня был одним из главных зачинщиков заговора. Его приволокли во внутренний двор и, не развязывая, бросили наземь.
Князь Киёмори, стоя на широком помосте, некоторое время молча взирал на Сайко, потом сказал:
— Поделом тебе, негодяю, раз ты поднял руку на меня, Киёмори! Эй, подтащите его поближе! — Самураи подтащили Сайко к самому краю помоста, и тогда Киёмори ногой, обутой в сапог, изо всех сил ударил Сайко прямо в лицо. — Ты и твой сын — оба вы холопье отродье — получили на службе у государя Го-Сиракавы чины и звания не по заслугам, оба, что сын, что отец, зазнались сверх всякой меры, нашептывали государю, чтобы он сослал ни в чем не повинного настоятеля горы Хиэй, затеяли смуту в государстве, да мало этого — стали покушаться на весь мой род и с этой целью вступили в сговор. Признавайся во всем!
Но недаром Сайко отличался твердостью духа — он не дрогнул, не выказал ни малейшего страха. Он выпрямился, насколько позволяли ему веревки, и громко рассмеялся в лицо Правителю-иноку:
— Возможно! Но не я, а ты зазнался сверх меры! Может быть, другие тебе поверят, но передо мной не стоит держать такие речи! Да, я участвовал в заговоре. Я служу при дворе государя Го-Сиракавы, как же мне не участвовать в деле, которое начал дайнагон Наритика, главный его управитель, по его высочайшему указанию? Но твои речи противны слуху! Это тебя, сына начальника сыска, до четырнадцати лет ко двору и близко не подпускали; это ты прислуживал покойному вельможе Касэю[155], — не тебя ли дразнили уличные мальчишки Верзилой Тайра, когда в гэта на высоких подставках[156] ты пешком приходил и уходил с княжеского подворья?! И вот ты вознесся до звания Главного министра — так лучше про себя скажи, что занял чужое место! А нам, рожденным в домах воинов-самураев, не в диковину исполнять должность правителей земель или министров! На этом всегда земля стояла и стоять будет!
Так говорил Сайко, бесстрашно высказывая все, что было на сердце.
Князь Киёмори в гневе не сразу нашелся с ответом, но затем приказал, обращаясь к вассалам:
— Глядите у меня, не вздумайте убить его сразу, легкой смерти он не получит. Проучите его хорошенько!
Повинуясь приказу, Тосисигэ Мацура начал допрос и пытку, дробя руки и ноги Сайко. И Сайко рассказал все как было, ибо он и без того не намерен был запираться, к тому же пытка была жестокой. На пяти листах белой бумаги записали признания Сайко. Затем последовал приказ: «Разодрать ему рот!» И ему разодрали рот, после чего казнили, отрубив голову на берегу речки Камо, у Пятой дороги, к западу от широкого проезда Красной Птицы, Сусяку[157]. Сын его и наследник Моротака отбывал ссылку в Итоде, в краю Овари; но теперь тамошнему жителю Корэтоки, начальнику уезда Огума, приказали зарубить его, что тот и исполнил. Младший сын Мороцуна находился в заключении в темнице — его вытащили оттуда и зарубили на берегу реки у Шестой дороги. Младшему брату Морохире и троим вассалам также снесли голову с плеч.

Этот Сайко и его сыновья выбились из людишек совсем ничтожных, затеяли заговор, коего им никак не подобало бы затевать, обрекли на изгнание ни в чем не повинного настоятеля вероучения Тэндай: оттого-то, видно, и свершилась их карма, унаследованная из прошлой жизни, — скоро покарал их светлый великий бог, покровитель Святой горы Хиэй; вот и постигла их злая участь!
Запертый в тесной, душной каморке, дайнагон Наритика предавался тревожным мыслям: «О горе, ясно, что заговор наш открыт! Кто же нас предал? Наверное, кто-нибудь из самураев дворцовой стражи…» Вдруг откуда-то послышались громкие шаги. Дайнагон вздрогнул: «Боги, это самураи идут, чтобы убить меня!» Двери позади дайнагона с грохотом раздвинулись, и пред ним предстал сам Правитель-инок, в коротком монашеском одеянии из некрашеного сурового шелка, в просторных белых хакама[158] с небрежно заткнутым за пояс коротким мечом, рукоять коего была обтянута акульей кожей. Некоторое время он молча и гневно смотрел на дайнагона, потом промолвил:
— Помните ли вы, что заслужили смерть еще в годы Хэйдзи, но мой сын, князь Сигэмори, заступился за вас, предлагая свою жизнь взамен вашей? Только потому в тот раз ваша голова уцелела! За какие же, спрашивается, обиды замыслили вы погубить наш дом Тайра? Благодарность за добро — вот что отличает человека от бездушной скотины! Скотина, та не ведает благодарности! Но не закатилась еще звезда нашего рода — я сумел встретить вас по заслугам! Послушаем теперь, что вы сами расскажете обо всех ваших гнусных кознях!
— Ничего дурного не было и нет и в помине! — отвечал дайнагон. — Я вижу, меня оклеветали! Прикажите проверить все досконально, и вы сами убедитесь в этом!
Но Правитель-инок, не дав ему договорить, крикнул: «Эй, кто там! Люди!» И на зов вошел Садаёси.
— Подай сюда признание мерзавца Сайко! — приказал князь, и Садаёси исполнил повеление. Правитель-инок взял у него бумагу, несколько раз перечел ее вслух и воскликнул: «Низкий человек! Что ты теперь скажешь в свое оправдание?!» С этими словами он швырнул бумагу прямо в лицо дайнагону и вышел, с грохотом задвинув за собой перегородки. Но гнев, как видно, все еще бушевал в его сердце, и он снова позвал: «Цунэтоо! Канэясу!» И на зов явились два самурая.
— Тащите этого человека во двор! — приказал им князь Киёмори. Однако они не спешили исполнить приказ, колебались, опасаясь: «Что скажет на это князь Сигэмори?»
Тогда Правитель-инок, весь вспыхнув, закричал:
— Ладно же! Вы подчиняетесь Сигэмори, а мои слова не ставите ни во что! Ну так пеняйте на себя!
И тогда, испугавшись, оба поднялись с колен и вытащили дайнагона во двор.
— Повалите его лицом к земле, и пусть подаст голос! — с довольным видом приказал Правитель-инок.
Нагнувшись к дайнагону, оба самурая шепнули ему с двух сторон:
— Кричите, как будто вам больно.
И дайнагон несколько раз жалобно вскрикнул.
Когда демоны Ахо и Расэцу[159] мучают грешников в преисподней, заставляют глядеться в зеркало, где отражаются все прошлые дурные поступки, или ставят на весы, измеряющие все земные их прегрешения, и в зависимости от тяжести содеянного всячески терзают виновных, — даже эти адские муки, пожалуй, не горше тех, что испытывал дайнагон в эти мгновения!
…Было время, когда Сяо и Фань томились в темнице, когда Ханя и Пэна зажарили, как рубленое мясо в соусе, когда уделом Чао Цо стала казнь, а Чжоу и Вэй пострадали от злых обвинений. А ведь и Сяо, и Фань, и Хань, и Пэн[160] были верными вассалами императора Гаоцзу, но, оклеветанные низкими людьми, изведали горечь поражения и погибли. Не сходная ли участь постигла ныне дайнагона Наритику?
Не только о себе он тревожился. Какая судьба ждет теперь его старшего сына Нарицунэ, что станет с младшими детьми? Шестая луна — жаркое время года, но, связанный, он даже не мог сбросить парадное одеяние и задыхался от зноя; казалось, грудь вот-вот разорвется, пот и слезы текли ручьями. «Может быть, князь Сигэмори все-таки меня не оставит!» — шептал он, но не знал способа, как передать Сигэмори свою мольбу.
Меж тем князь Сигэмори тоже пожаловал наконец в Рокухару в одной карете с сыном[161] и наследником своим Корэмори, торжественней и спокойнее, чем обычно, в сопровождении всего лишь нескольких чиновников и двоих-троих слуг, без единого вооруженного самурая. Все, начиная с Правителя-инока, с невольным удивлением смотрели на невозмутимое лицо князя. Когда он вышел из кареты, к нему быстрым шагом подошел Садаёси и спросил:
— Отчего же вы не взяли с собой хотя бы одного вооруженного воина, ведь происходят такие важные события?
Сигэмори ответил:
— Важными называют события, связанные с судьбами государства. А подобное дело, сугубо личного свойства, стоит ли считать важным?
И, услышав эти слова, вооруженные до зубов воины невольно смутились.
«Куда же запрятали дайнагона?» — думал князь Сигэмори, обходя одно за другим помещения. Вдруг он увидел — поверх раздвижных дверей, ведущих в одну из комнат, вкруговую, словно паучьи лапы, прибиты доски. «Не здесь ли?» Он оторвал доски и раздвинул двери; дайнагон находился там.
Задыхаясь от слез, с поникшей головой сидел он и не вдруг заметил вошедшего.
— Что с вами? Что случилось? — спросил князь Сигэмори.
Только тогда дайнагон увидел его, и жалко было глядеть, как просияло его лицо; наверное, так обрадовался бы грешник, неожиданно встретив в аду милосердного бодхисатву Дзидзо![162]
— Не знаю, почему и за что я очутился здесь! Вы всегда были ко мне так милостивы — я и теперь уповаю на вашу помощь! В годы Хэйдзи я был уже однажды на волосок от смерти, но благодаря вашему заступничеству голова моя уцелела. С тех пор я достиг высокого звания дайнагона второго ранга, благополучно дожил до сего дня — уже пошел мне пятый десяток… Но сколько бы лет я ни прожил, сколько бы раз ни суждено мне было вновь родиться к новой жизни в грядущем, никогда не смогу в полной мере отблагодарить вас за ваши благодеяния! Ныне я снова молю вас о милосердии! Пощадите, сохраните мне жизнь, и я уйду от мира, затворюсь в обители Коя[163] или Кокава[164] и буду помышлять лишь о спасении души! — так говорил дайнагон.
— Мужайтесь, не может быть и речи, чтобы вас казнили! Уж если дойдет до этого, я скорее отдам свою жизнь взамен вашей! — ответил князь Сигэмори и с этим удалился.
Представ пред отцом своим, Правителем-иноком, обратился он к нему с увещанием:
— Подумайте хорошенько, прежде чем казнить дайнагона! Сколько предков его служили императорам, вот и он наконец, первый в своем семействе, достиг высокого звания дайнагона второго ранга. Ныне он любимейший вассал государя. Мыслимое ли дело вот так, в одночасье, зарубить его, предать смерти? Достаточно будет выслать его за пределы столицы! Вспомните: в старину Митидзанэ Сугавара[165], оклеветанный министром Токихирой[166], был сослан как преступник на остров Кюсю; Такааки Минамото[167], оклеветанный Мандзю Тадой[168], поверял свою скорбь облакам, плывущим над далекой землей Санъёдо[169]; оба были ни в чем не повинны, однако обречены на изгнание… Так ошиблись мудрые государи, правившие в годы Энги и Анва[170]. Даже в древности случалась такая несправедливость; что же говорить о нынешних временах? Сейчас тем более возможны ошибки! Ведь он уже взят под стражу, чего же вам опасаться? Недаром говорится: «Не тревожьтесь, если недостаточно наказание; недостаточное усердие — вот что должно внушать тревогу!»[171] Не стану напоминать вам, что я, Сигэмори, женат на младшей сестре этого дайнагона, а Корэмори, мой сын, женат на его дочери. Не подумайте, что я веду эти речи из-за родственных чувств… Нет, я говорю это во имя моей страны, во имя государя, во имя нашего дома! Ведь с тех пор, как в древние времена, еще при императоре Сага, казнили Наканари Фудзивару[172], и вплоть до недавних годов Хогэн смертная казнь в нашей стране ни разу не совершалась. Двадцать пять государей сменилось на троне за эти века, но ни разу никого не карали смертью! Но в последнее время, когда покойный сёнагон Синдзэй получил столь большую власть при дворе, он первый стал карать смертью. И еще приказал Синдзэй выкопать из могилы тело Ёринаги Фудзивары, дабы самолично убедиться, он ли там похоронен. Я и тогда уже считал неправедными такие поступки! Недаром мудрецы древности учат: «Если карать людей смертью, заговорщики в стране не переведутся!» И что же? Пословица подтвердилась: миновали всего два года, наступили годы Хэйдзи, и снова в мире возникла смута! И раскопали тогда могилу, в которой укрылся Синдзэй[173], отрубили ему голову и носили ее по улицам на всеобщее поругание! То, что совершил Синдзэй в годы Хогэн, вскоре против него же и обернулось! При мысли об этом страх невольно сжимает сердце! Уж так ли виноват дайнагон по сравнению с Синдзэем? Взвесьте же все хорошенько и действуйте осторожно! Вы достигли вершины славы, большего, пожалуй, и желать невозможно, но ведь хотелось бы, чтобы процветали также и дети, и внуки наши! Им воздастся и за добро и за зло, содеянное дедами и отцами. Недаром говорится: «В дом, где творят добро, снизойдет благодать; в дом, где творится зло, обязательно войдет горе!» С какой стороны ни взглянуть, рубить голову дайнагону никак невозможно!
Так говорил князь Сигэмори, и Правитель-инок, как видно рассудив, что сын прав, отказался от мысли в ту же ночь казнить дайнагона.
Затем князь Сигэмори вышел к главным воротам и, обратившись к самураям, сказал:
— Смотрите не вздумайте погубить дайнагона, даже если Правитель-инок прикажет! В пылу гнева он бывает опрометчив, но потом сам же непременно пожалеет об этом. Если сотворите неправедное дело, пеняйте на себя!
Так сказал Сигэмори, и самураи задрожали от страха. И еще он добавил:
— Нынче утром Канэясу и Цунэтоо жестоко обошлись с дайнагоном. Как объяснить такой их поступок? Знали ведь, что от меня это не скроешь, как же не убоялись? Таковы они все, мужланы!.. — И, оставив трепещущих Канэясу и Цунэтоо, князь Сигэмори возвратился в свою усадьбу Комацу.
Меж тем слуги дайнагона прибежали обратно в его усадьбу, что находилась на пересечении дорог Накамикадо и Карасумару. Узнав о случившемся, супруга дайнагона и все женщины в доме запричитали и заплакали в голос.
— Сюда уже посланы самураи! Мы слыхали, что и молодого господина, и младших детей — всех схватят… Скорее, скорее спасайтесь, бегите куда глаза глядят! — кричали слуги, и супруга дайнагона ответила:
— Дело не в том, грозит мне опасность или нет; зачем жить, когда случилось такое горе? Умереть вместе с мужем этой же ночью, как исчезает роса с рассветом, — вот единственное мое желание… Но больно и горько думать, что сегодня утром я в последний раз видела мужа и не знала об этом! — С этими словами она упала на землю и зарыдала.
Но вот разнеслась весть, что самураи уже неподалеку. Немыслимо было обрекать себя и детей на новый позор и горе, и потому госпожа села в карету вместе с детьми — восьмилетним сыном и десятилетней дочерью — и велела ехать сама не зная куда. Но надо было принять решение, и они пустились по дороге Омия на север и приехали к храму Лес Облаков, Унрин, в окрестностях Северной горы, Китаяма. Высадив мать с детьми вблизи монашеских келий, провожатые, опасаясь за свою жизнь, поспешно простились и уехали.
Нетрудно вообразить, что творилось на сердце у бедной женщины, когда осталась она одна с малыми детьми, всеми покинутая, в горестном одиночестве! Вечерело, и, глядя, как постепенно заходит солнце, она думала о том, что этот день — последний для дайнагона, и ей казалось, что и ее жизнь тоже вот-вот оборвется…
В прежней ее усадьбе осталось множество слуг и служанок, но не нашлось никого, кто толком убрал бы вещи или хотя бы закрыл ворота. Множество лошадей стояло в конюшнях, но не было никого, кто задал бы им корм. Еще вчера у ворот ее дома теснились экипажи, в покоях толпились гости, забавлялись и веселились, плясали и развлекались. В целом свете ничто ее не страшило, люди при ней и слова-то громко сказать не смели… Одна ночь — и все изменилось, и воочию раскрылась ей истина: «Все, что цветет, неизбежно увянет!» Вот когда в полной мере уразумела она слова, начертанные кистью правителя земли Овари Асацуной из рода Оэ[174]: «Радость минует, ей горе приходит вослед…»
Нарицунэ, старший сын дайнагона Наритики, в эту ночь дежурил во дворце государя-инока Го-Сиракавы; он еще не закончил службы, когда прибежали люди дайнагона, вызвали Нарицунэ и рассказали ему все, что случилось. «Странно, почему же тесть мой, сайсё, ничего не сообщил мне?» — сказал Нарицунэ, но не успел он произнести эти слова, как явился гонец с посланием, возгласивший: «От господина сайсё!»
Этот сайсё был не кто иной, как князь Норимори Тайра, младший брат Правителя-инока; его усадьба находилась возле Главных ворот в Рокухаре, отчего и прозвали его Сайсё у Ворот. Нарицунэ был женат на его дочери.
«Правитель-инок приказал немедленно доставить тебя на Восьмую Западную дорогу, в его палаты. С чего бы это?» — гласило послание тестя. Нарицунэ понял, что означает этот приказ, вызвал придворных дам и сказал им:
— Вчера вечером я заметил, что в городе неспокойно, подумал, что это из-за монахов, — уж не решились ли они опять нагрянуть в столицу… Нет, оказалось другое. Отца моего дайнагона сегодня ночью ждет казнь, а значит, и меня, Нарицунэ, наравне с ним сочтут виновным. Хотелось бы еще раз пройти во дворец и проститься с государем, но не смею, ибо на мне уже тяготит преступление!
Дамы сообщили государю эти известия. Тот был потрясен. «Вот оно что! — подумал он, сразу вспомнив слова посланца, переданные ему утром по поручению Правителя-инока. — Значит, все тайные замыслы их открылись!»
— И все же пусть войдет! — приказал он, и Нарицунэ вошел.
Государь-инок молчал, на глазах у него блестели слезы. Нарицунэ тоже хранил молчание, изо всех сил стараясь сдержать рыдания. Однако не мог же он молчать вечно, и вскоре, закрыв лицо рукавом, Нарицунэ удалился в слезах. Долго-долго смотрел ему вслед государь. «Горько жить в эпоху упадка! — сказал он. — Вот и конец, наверное, я больше никогда его не увижу!» И пролились августейшие слезы…
Горевали и все придворные, цеплялись за рукава Нарицунэ, удерживая его за край одежды; не было ни одного человека, кто остался бы равнодушным.
Приехав в дом тестя, Нарицунэ увидел, что супруга его, которая была на сносях и к тому же нездорова, с сегодняшнего утра, когда случилось это несчастье, пребывала в таком расстройстве, что казалось, жизнь вовсе ее покинет. С той минуты, как Нарицунэ выехал из дворца, слезы все время неудержимо текли у него из глаз, теперь же, увидев горе супруги, он совсем упал духом.
У Нарицунэ была кормилица по имени Рокудзё.
— Я впервые пришла к вам в дом, когда нужно было вскормить вас грудью, — плача, сказала она. — Чуть только вы появились на свет, я сразу взяла вас на руки. Годы шли, я радовалась, глядя, как вы растете, и нисколько не горевала, что сама я старею… Как мимолетный сон промелькнуло то время. Но если посчитать, прошел уже двадцать один год, и ни разу я не отлучалась от вас! Даже когда вы уезжали на службу или на праздник ко двору государя-инока и, случалось, поздно возвращались домой, я никогда не знала покоя! Что же теперь-то будет?
— Не убивайся так! Надейся на тестя моего, сайсё. Что бы там ни было, а жизнь мне он вымолит! — утешал ее Нарицунэ, но кормилица, не стыдясь людей, плакала и ломала руки.
А меж тем из усадьбы Тайра непрерывно слали гонцов, требуя скорейшего прибытия Нарицунэ.
— Делать нечего, поедем! — сказал сайсё. — Посмотрим, может, и обойдется!
И они отправились вместе, в одной карете.
Долгие годы, со времен Хогэн и Хэйдзи и вплоть до нынешних дней, отпрыски рода Тайра знали лишь веселье и радость и не ведали ни страданий, ни скорби. Только этому сайсё, по милости неразумного зятя, теперь впервые пришлось изведать горе!
Приблизившись к Восьмой дороге, они вышли из кареты и сразу же попросили доложить о себе. Но Правитель-инок распорядился не допускать Нарицунэ в усадьбу и отвести в один из самурайских домов неподалеку. Сайсё один прошел в ворота, а Нарицунэ тотчас же был окружен самураями и взят под стражу. Нетрудно представить себе, какая тревога охватила душу Нарицунэ, когда его разлучили с сайсё, на которого он только и надеялся!
Сайсё остановился у главных ворот, однако Правитель-инок даже к нему не вышел. Тогда сайсё передал через самурая Гэндаю Суэсаду:
— Я горько раскаиваюсь, что породнился с человеком, недостойным подобной чести, но сделанного уже не воротишь! Дочь моя, которую я выдал за него замуж, сейчас в тягости и хворает. С сегодняшнего утра, когда случилось это несчастье, стало ей и вовсе худо, — кажется, она вот-вот распростится с жизнью… Прошу вас, на время доверьте мне этого Нарицунэ: я, Норимори, возьму его на поруки, и для этого нет, как я полагаю, особых препятствий! Я сам догляжу за ним и, ручаюсь, не допущу никакой промашки! — так сказал сайсё, и Суэсада отправился к Правителю-иноку передать его слова.
— Норимори, как всегда, ничего толком не понимает! — воскликнул Правитель-инок и даже не удостоил брата ответом. Лишь позднее он велел передать: — Дайнагон Наритика задумал погубить весь наш род Тайра и ввергнуть государство в новую смуту. А Нарицунэ — старший сын и наследник этого дайнагона. Чужой ли, родной ли — просьбы тут неуместны! Если б заговор их удался, они бы тебя не пощадили!
Суэсада, возвратившись к сайсё, передал эти слова, и тогда сайсё в отчаянии сказал снова:
— Со времен Хогэн и Хэйдзи я во многих сражениях грудью заслонял князя и не раз готов был пожертвовать жизнью ради его спасения. Я и впредь намерен защищать его так же, как раньше. Пусть я стар, зато есть у меня много молодых сыновей — они будут ему надежной опорой! Я прошу доверить мне Нарицунэ на короткое время; если князь не согласен, значит он считает меня вероломным и двоедушным. Для чего же мне жить в миру, если я недостоин доверия? Распрощусь же навеки с князем, приму схиму, уйду от мира, затворюсь где-нибудь в глухом горном селении и предамся молитвам о спасении души в мире ином! Нет ничего бессмысленнее нашей суетной жизни! Пока живешь в этом мире, душой постоянно владеют желания, но желания не сбываются — и тогда рождается гнев и ропот… Так не лучше ли, отвернувшись от этой юдоли скорби, вступить на путь истины? — так говорил сайсё.
Суэсада отправился к Правителю-иноку и сказал:
— Господин сайсё хочет уйти в монахи! Успокойте же его как-нибудь!
Удивился Правитель-инок, услышав слова Суэсады.
— Из-за такой безделицы постричься в монахи, уйти от мира! Ни с чем не сообразные мысли! Ну, коли так, передай: «Хорошо, на время поручаю тебе Нарицунэ!»
Суэсада вернулся к сайсё, передал ему слова Правителя-инока, и тогда тот воскликнул:
— Нет, не следует человеку иметь детей! Если б не дочь, разве пришлось бы мне пережить подобные душевные муки! — И с этими словами он удалился.
Увидев наконец сайсё, Нарицунэ в нетерпении спросил:
— Что же там было?
— Правитель-инок в ужасном гневе, — отвечал сайсё, — и не пожелал допустить меня пред свои очи. Твердил, что пощадить тебя никак невозможно. Но когда я сказал, что уйду в монахи, велел передать: «Хорошо, пусть Нарицунэ на время остается в твоей усадьбе!» Боюсь, однако, что это еще не конец!..
— Только вам я обязан тем, что еще не распростился с жизнью! А об отце моем, дайнагоне, вы не просили?
— Об этом не могло быть и речи! — ответил сайсё.
И Нарицунэ со слезами на глазах промолвил:
— Поистине я обязан вам жизнью, пусть даже краткой; но ведь оттого-то и жаль мне было расстаться с жизнью, что хотелось еще раз повидать отца! Зачем жить, если отца ожидает казнь? Какова бы ни была его участь, нельзя ли попросить, чтобы мне позволили разделить ее с дайнагоном.
Так сказал Нарицунэ, и жалостью исполнилось сердце сайсё, и он ответил:
— Видишь ли, о тебе я просил, как только мог… Что же касается господина дайнагона, — не знаю, какая судьба его ожидает… Но мне сказали, что нынче утром князь Сигэмори всячески усовещивал Правителя-инока, и потому похоже, что сейчас или, во всяком случае, в ближайшее время смерть ему не грозит!
Услышав эти слова, Нарицунэ, обливаясь слезами радости, молитвенно сложил руки.
Кто, кроме сына, способен так вот радоваться, забыв опасность, нависшую над собственной головой? Узы, соединяющие родителей и детей, — вот истинно глубокий союз! «Нет, человеку обязательно нужно иметь детей!» — подумал на сей раз сайсё, и как отличались эти мысли от недавних его размышлений! Затем они вернулись домой так же, как утром, в одной карете. А там женщины встретили Нарицунэ так, будто он воскрес из мертвых, — все собрались вокруг него и от счастья заливались слезами.
Многих схватили по приказу Правителя-инока, но, как видно, этого ему все еще было мало: сердце его по-прежнему пылало гневом. Он облачился в боевой кафтан из красной парчи, поверх надел плотно облегающий черный панцирь с серебряными пластинами на груди, в руки взял короткую алебарду, рукоять коей была увита серебряными жгутами.
Много лет назад, еще в бытность свою правителем земли Аки, приехал как-то раз Киёмори на богомолье в храм Ицукусима, и там привиделся ему дивный сон: будто богиня вручила ему короткую алебарду. Но то был не сон, а явь, — проснувшись, он увидел, что рядом и впрямь лежит алебарда. С тех пор он никогда с ней не расставался и даже ночью ставил у изголовья.
Грозен был Киёмори. Выйдя к главным воротам своей усадьбы, кликнул он вассала своего Садаёси; и Садаёси, в оранжевом боевом кафтане и алом панцире, тотчас предстал пред своим господином.
Немного помолчав, Киёмори промолвил:
— Суди сам, Садаёси: в смуту Хогэн больше половины моих сородичей под началом дяди моего Тадамасы перешли на сторону прежнего государя Сутоку. Покойный отец мой Тадамори всю жизнь служил его сыну, принцу Сигэхито, начиная с младенческих лет принца. Нелегко мне было в ту пору пойти против всех моих близких! Но, верный заветам покойного императора Тобы, я прежде всех встал на сторону государя Го-Сиракавы. Такова первая моя служба!
Далее, в двенадцатую луну 1-го года Хэйдзи, снова вспыхнул мятеж; Нобуёри и Ёситомо окружили дворец прежнего государя, вторглись во дворец царствующего владыки, снова ввергли страну в черный мрак смуты. Я, Дзёкай, рискуя жизнью, истребил супостатов. Снова и снова подвергал я опасности свою жизнь, дабы послужить государю Го-Сиракаве, пока не одолел бунтовщиков Цунэмунэ и Корэкату[175]. Что бы ни говорили люди о доме Тайра, императорский дом в долгу перед нашим семейством на семь поколений вперед! Так не обидно ли, что ныне государь-инок внял наветам никчемного смутьяна Наритики и низкорожденного негодяя Сайко, одобрил их замысел покончить с семейством Тайра? Чует сердце, что, если снова сыщется какой-нибудь клеветник, государь-инок способен издать указ, направленный против Тайра. А стоит лишь один раз объявить нас государевыми врагами, и поздно будет сокрушаться и плакать! Вот я и мыслю: до тех пор пока в стране снова не утвердится мир и порядок, нужно заключить государя Го-Сиракаву в загородный дворец Тоба, или, если не в Тобу, пусть пожалует к нам сюда, в Рокухару. Что скажешь на это? Но кое-кто из самураев, служащих в государевой страже, пожалуй, вздумает оказать нам сопротивление, не уступит без боя… Передай же приказ моим вассалам — пусть готовятся к битве! Отныне я больше не слуга государю! Оседлай моего коня! Принеси мой боевой панцирь!
Морикуни, конюший, поскакал в усадьбу Комацу и сообщил о случившемся князю Сигэмори. Даже не выслушав до конца, князь Сигэмори прервал его речь вопросом:
— Стало быть, дайнагон Наритика уже обезглавлен?
— Нет, он жив, — отвечал Морикуни. — Но Правитель-инок облачился в боевой панцирь и созвал всех своих самураев, чтобы вести их на дворец государя Го-Сиракавы. Он хочет заточить его в загородную усадьбу Тоба. Однако сдается мне, что в глубине души Правитель-инок намерен сослать государя на остров Кюсю.
«Да мыслимо ли такое?!» — подумал князь Сигэмори, но, вспомнив гнев отца нынешним утром, понял, что такое безумие, увы, вполне возможно. Усевшись в карету, он поспешил на Восьмую Западную дорогу.
У ворот он вышел из кареты и прошел в усадьбу. Там он увидел Правителя-инока в боевом снаряжении, окруженного множеством царедворцев и витязей Тайра. Все в разноцветных панцирях поверх ярких кафтанов, сидели они двумя рядами на галерее у главных ворот. Правители земель, стражники и чиновники земельных управ заполнили галереи, теснились во дворе, крепко сжимая древки боевых стягов, готовые выступить по первому же сигналу; шнуры их шлемов были крепко завязаны, кони оседланы, подпруги затянуты.
А Сигэмори вошел, облаченный всего лишь в просторный кафтан носи и сасинуки[176] из ткани, украшенной крупным узором, в высокой лакированной шляпе; мягко шуршали шелковые ткани его одежды. Сигэмори выглядел столь отлично от прочих, что всех поверг в изумление; Правитель-инок потупил взор и подумал: «Сигэмори, как обычно, не принимает всерьез ничего, что происходит на свете. Следовало бы отчитать его хорошенько!»
Но Киёмори не решился открыто порицать сына, ибо знал: Сигэмори, даром что родной сын, никогда не нарушает Пяти Запретов[177], превыше всего ставит милосердие, свято чтит Пять Постоянств[178] и неизменно соблюдает все ритуалы[179]. Киёмори тихонько притворил раздвижную перегородку и набросил поверх панциря монашеское одеяние из сурового белого шелка — уж не потому ли, что, облаченный в боевые доспехи, устыдился он обратиться с речью к одетому в шелка сыну? Но серебряные пластины панциря блестели сквозь складки рясы, и он то и дело плотнее запахивал ворот, чтобы сверкание их не было заметно.
Сигэмори опустился на свое место, выше князя Мунэмори, младшего брата. Правитель-инок молчал, молчал и князь Сигэмори. Наконец Киёмори промолвил:
— Заговор Наритики — пустяк, о нем и говорить-то не стоит! Но задуман сей заговор с согласия самого государя-инока Го-Сиракавы. А потому, пока в мире снова не утвердится порядок, я намерен поселить государя в загородной усадьбе Тоба, или, если не там, пусть пожалует ко мне, в Рокухару. Что думаешь ты об этом?
Еще не успел Киёмори закончить, как слезы закапали из глаз Сигэмори.
— Что с тобой? — изумленно спросил Киёмори.
— Слушая вас, я явственно понял, что приходит конец счастливой вашей судьбе! — утерев слезы, отвечал ему Сигэмори. — Когда человек замышляет нечто дурное, он сам готовит себе погибель. Ваше появление здесь в полном боевом снаряжении наводит меня на мысль, что рассудок ваш помутился! Пусть далеко отсюда до Индии, пусть мала наша страна и острова ее подобны рассыпанным зернам проса, но с тех пор, как повелителем Японии стал потомок богини Солнца, а бразды правления взял в свои руки род Фудзивара, ведущий начало от бога Ама-но Коянэ[180], никогда еще не бывало, чтобы правитель, стоящий во главе государства, облачался в боевые одежды, надевал шлем и латы! Вам в особенности сие не подобает — ведь вы носите духовное звание! А вы, невзирая на это, готовы, разом изменив облик, сбросить рясу, священное одеяние, символ прозрения бесчисленных будд всех трех миров![181] Вы готовы надеть доспехи, взять в руки боевой лук и стрелы! Вы не только совершаете тяжкий грех, без стыда нарушая Пять основных заветов Будды, но и предаете забвению Пять Постоянств, которым учит Конфуций, — человеколюбие, долг, ритуалы, мудрость и верность. Как сын, я трепещу, обращаясь к вам с такими словами, но нельзя мне утаить то, о чем болит душа!
Четыре милости дарованы человеку, живущему в этом мире, — милость Земли и Неба, милости государя, благодеяние отца и матери, благодеяние всего живого. Но милость государя превыше всего на свете! Ибо недаром сказано: «Нет земли под небесами, неподвластной государю!»[182] Навеки прославился мудрый праведник древности, омывший уши в водах реки Иншуй[183], и два других мудреца[184], добровольно удалившихся на гору Шоуян, чтобы питаться там побегами папоротника, — они понимали глубокий смысл ритуала, знали, что воле государя нельзя перечить! Тем более надлежит понимать это вам, первому в роду Тайра правителю государства!
Вот и я, говорящий ныне эти слова, человек неразумный, не умудренный ученостью и талантом, тоже удостоен звания министра. Но разве только в этом благоденствие Тайра? Семейство наше правит сейчас больше чем половиной всех земель государства, все поместья, сёэн[185], находятся в нашей власти. Разве это не великое благодеяние двора? И если, забыв о великой монаршей милости, вы отправите государя в изгнание, вы поступите противно закону и оскорбите волю богини Солнца и бога Хатимана!
Боги охраняют Японию. Боги не потерпят нарушения гармонии и порядка. А помыслы государя и на сей раз, может быть, справедливы! Да, вы правы, наш род на протяжении нескольких поколений сокрушал государевых врагов, укрощал волны, бушевавшие на всех четырех морях, — то была наша великая служба государю! Но не следует похваляться заслугами, ибо гордыня принижает других людей. В семнадцати положениях Основного закона, начертанных принцем Сётоку[186], сказано: «У каждого есть душа, и в каждой душе — свои стремления. Что верно для одного, неверно в глазах другого. Кто дерзнет рассудить, что хорошо, а что плохо? В каждом суждении содержатся мудрость и безрассудство, подобно кругу, не имеющему конца. А посему, когда человеком владеет гнев, да убоится он прежде всего собственного греха!»
Счастье еще сопутствует вам — заговор удалось раскрыть. Больше того, коль скоро вы взяли под стражу дайнагона Наритику, первого советчика государя, чего же нам опасаться, даже если бы государь вдруг надумал какой-нибудь необдуманный поступок? Накажите всех заговорщиков, как они того заслужили, и предайте забвению все это дело. Доложите обо всем государю, служите ему с еще большим усердием, проявляйте к народу еще большее милосердие, и боги защитят вас, и воля Будды пребудет с вами! Если же боги и будды прольют на вас свою благодать, я уверен, государь-инок тоже сменит свой гнев на милость. Сопоставляя в мыслях государя, моего владыку и господина, и вас, моего отца, я чувствую, что не в силах решить, кому я должен сохранять верность, а от кого отвернуться! Но, выбирая между правдой и кривдой, можно ли выбрать кривду?
— Вот и ныне правда на стороне государя, и потому долг велит мне оборонять его дворец Обитель Веры, Ходзюдзи, даже если это будет мне не под силу. С тех пор как я получил первый придворный ранг и вплоть до настоящего времени, когда я стал военачальником и министром, я всем обязан государю! Милость его дороже горы драгоценных камней, а глубиной подобна пурпурной краске, не единожды, а многократно нанесенной на ткань. Вот почему долг велит мне пойти ко дворцу государя и стоять там насмерть. Есть у меня — хоть и немного их — самураи, давшие клятву не щадить ради меня своей жизни; если вместе с ними я встану на защиту дворца, поистине быть страшной междоусобице!
О горестный выбор! Сохранить верность государю — значит отвернуться от отца, чьи благодеяния превыше горы Сумэру[187]. О скорбный выбор! Избегну греха сыновней непочтительности — значит стану ослушником, нарушившим долг верности государю! Душа моя в смятении, я не в силах отличить правду от кривды! И потому я прошу вас: срубите голову Сигэмори! Вот уж тогда я не смогу оборонять дворец государя, не должен буду встать на его защиту!
Сяо Хэ[188] благодаря великим заслугам, с коими не могли равняться заслуги его соратников, стал первым советником, получил позволение входить во дворец, опоясавшись мечом, не снимая обуви; но, когда он стал перечить монаршей воле[189], император Гаоцзу подверг его тяжкому наказанию. Вспоминая примеры прошлого, видишь: вы, отец, во всем достигли предела, будь то богатство, будь то почет и слава, милости трона или высокие должности в государстве… Теперь же неизбежно наступит закат счастливой вашей судьбы! Ибо недаром сказано: «В богатом доме стремятся еще больше приумножить богатство, но у дерева, что дважды в год плодоносит, корни неизбежно загнивают!»[190]
Душа моя охвачена страхом: неужели суждено мне жить, и жить еще долго, чтобы увидеть, как в мире снова наступит смута? О, как несчастна моя судьба, видно, за грехи мои в прошлой жизни суждено мне было родиться в сей горестный век упадка! Прошу вас, поскорей прикажите кому-нибудь из самураев вывести меня во двор и снять мне голову с плеч — это нетрудно исполнить! И вы все тоже слушайте меня хорошенько! — И, сказав это, князь Сигэмори заплакал так горько, что все приближенные, и знавшие, и не знавшие, о чем он скорбит, невольно прослезились с ним вместе.
Правитель-инок тоже, видимо, несколько поостыл, когда Сигэмори, его опора, обратился к нему с такими речами.
— Нет-нет, — сказал он, — я и в мыслях не держал напасть на дворец государя. Государь прислушался к клевете негодяев, вот я и думал, как бы это не привело к ошибке!
— Что бы ни случилось, особа государя священна! — сказал Сигэмори и, быстро поднявшись с места, подошел к воротам, ведущим во внутренний двор.
— Слышали, о чем сейчас говорил Сигэмори? — обратился он к самураям. — С самого утра я всячески пытался успокоить Правителя-инока, но он так разгневан, что не слушает уговоров, и потому я возвращаюсь в свою усадьбу. Вы же, если хотите, идите с ним на дворец государя, только убедитесь сперва, что скатилась с плеч моя голова! А сейчас следуйте за мной! — И, сказав так, он возвратился в свою усадьбу Комацу.
Призвав Морикуни, князь Сигэмори приказал:
— Государству грозит опасность. Объяви всем, кто предан мне, как себе самому, — пусть возьмут оружие и поспешат ко мне!
И Морикуни передал приказание.
«Не такой человек князь Сигэмори, чтобы ни с того ни с сего отдать такое распоряжение! Наверное, случилось что-нибудь из ряда вон выходящее!» — решили его вассалы в селениях Ёдо, Хацукаси, Удзи, Оканоя, Хино, Кандзюдзи, Дайго, Огурусу, Умэдзу, Кацура, Оохара, Сидзухара и Сэрю. И все примчались, торопясь обогнать друг друга. Многие так спешили, что, облачившись в панцирь, позабыли надеть на голову шлем, взяли колчан со стрелами, но забыли захватить лук, вдели в стремя одну ногу, другая же так и осталась на весу, или прискакали, вовсе оставив стремена.
Услышав, что в усадьбе Комацу творится что-то необычное, несколько тысяч самураев, собравшихся на Восьмой Западной дороге, заволновались, зашумели и, ни слова не сказав Правителю-иноку, один за другим поскакали в усадьбу Комацу. Вскоре в Рокухаре не осталось ни единого человека, хоть сколько-нибудь причастного к воинству.
Правитель-инок в великом испуге кликнул Садаёси:
— Зачем это князь Сигэмори сзывает воинов? Уж не вознамерился ли он, как давеча говорил, пойти на меня войной?
— Неисповедимы сердца человеческие, — уронив слезу, отвечал Садаёси. — Но мыслимо ли заподозрить князя в таком намерении? Я уверен, он сожалеет о словах, сказанных здесь сегодня!
И тогда Правитель-инок, может быть пожалев о размолвке с сыном, отказался от мысли заточить государя в свою усадьбу, снял панцирь, надел поверх белой шелковой рясы монашеское оплечье[191] и начал читать молитвы. Но не от сердца шли те молитвы!
А в усадьбе Комацу Морикуни, повинуясь приказу, составил перечень всех прибывших по зову воинов. Их оказалось свыше десяти тысяч. Просмотрев списки, князь Сигэмори вышел во двор и, обратившись к самураям, промолвил:
— Вы прибыли сюда, храня верность нашему давнему союзу, и это прекрасно! Вот какой сходный случай был однажды в чуждых пределах: у чжоуского государя Ю-вана[192] была горячо любимая супруга по имени Бао Сы, первая красавица в государстве. Одно лишь было не по сердцу Ю-вану: Бао Сы никогда не смеялась, ничто не вызывало ее улыбки. А в той иноземной стране был обычай: если где-нибудь возникал мятеж, зажигали костры и били в большие барабаны, сзывая воинов. Костры эти назывались «фэн хо» — сигнальные огни. Однажды начался вооруженный бунт, и загорелись сигнальные огни. «Как много огней! Как красиво!» — воскликнула Бао Сы, увидев эти огни, и впервые улыбнулась. А в одной ее улыбке таилось беспредельное очарование…[193] Ю-ван так обрадовался, что приказал жечь сигнальные костры день и ночь, хотя никаких причин к тому не было. Всякий раз, когда загорались огни, собирались полководцы и военачальники, но, убедившись, что все спокойно, разъезжались обратно по домам. Так повторялось много раз кряду, и в конце концов никто уже не откликался на эти огни. А потом случилось, что из соседней страны проникли мятежники и осадили столицу Ю-вана. Зажгли костры, но воины не собрались, ибо привыкли, что огни жгут на потеху Бао Сы. Мятежники завладели столицей, и Ю-ван в конце концов был убит. А его супруга — страшное дело! — обернулась лисицей и скрылась… Запомните же: отныне, если я призову вас, вы должны прибыть сюда так же быстро, как сегодня! Я созвал вас, потому что услышал, будто государству угрожает опасность. Но потом разузнал подробней, и оказалось, что сообщение было ложным. Возвращайтесь же по домам! — И с этими словами Сигэмори отпустил собравшихся воинов.
Но если правду сказать, Сигэмори не слышал ни о какой опасности; созвал же он вассалов отца для того, чтобы проверить, встанут ли самураи на его сторону, и таким путем смягчить сердце отца, в глубине души никогда не помышляя затеять с отцом распрю.
Так поступил он, в точности следуя поучению Конфуция: «Даже если государь совершает поступки, недостойные государя, подданный не должен забывать свой долг подданного. Даже если отец совершает неподобающие отцу поступки, сын не должен забывать свой долг сына. Храни верность государю и почтительность к отцу!»
Услышал об этих событиях государь-инок Го-Сиракава и сказал:
— Уже не в первый раз являет нам Сигэмори величие духа! Поистине стыд жжет меня, ибо он отплатил мне добром за зло!
Народ тоже восхищался князем, говоря:
— Ныне он достиг высоких званий военачальника и министра, потому что в предыдущих рождениях добродетель его была совершенной! Силой и красотой, мудростью и ученостью превзошел он всех прочих!
Недаром говорится: «Если вассал не боится советовать государю, страна пребудет в мире! Если сын не боится дать советы отцу, в доме пребудет добродетель!»
И в самом деле, с древних времен и вплоть до нашей печальной поры упадка не бывало второго столь мудрого добродетельного министра, как князь Сигэмори!
На второй день той же шестой луны дайнагона Наритику провели в парадный покой и подали завтрак. Но у дайнагона было так тяжело на сердце, что он даже не прикоснулся к палочкам для еды. Затем подъехала карета, ему велели садиться, и дайнагон, против собственной воли, повиновался. Со всех сторон карету окружили вооруженные самураи, из приближенных же дайнагона не было ни одного человека. «Я хотел бы еще раз увидеться с князем Сигэмори!» — просил он, но и в этой просьбе ему отказали.
— Пусть суров приговор, и я осужден на заточение в дальнем краю, но где это видано — не позволить никому из моих родных или хотя бы слугам сопровождать меня! — так горевал дайнагон, сидя в карете; даже стражники-самураи и те преисполнились к нему сострадания.
Карета покатилась по Восьмой дороге на запад, потом свернула к югу, на дорогу Красной Птицы, Сусяку, и дайнагон увидел дворец — увы, больше ничто не связывало его с дворцом! Люди, сроднившиеся за долгие годы службы, все, вплоть до пажей и погонщиков волов, плакали, горюя о дайнагоне; не было ни одного человека, чьи рукава не увлажнились бы пролитыми слезами. А супруга и малые дети? Тоска с новой силой сжимала душу дайнагона при мысли, что испытывают они в эти мгновения.
Вот миновали уже загородную усадьбу-дворец Тоба — не было случая, чтобы дайнагон не сопровождал государя Го-Сиракаву, когда тот совершал сюда свой выезд… Неподалеку, в долине между горами, находилось и собственное поместье дайнагона Сухама. Но и мимо него он тоже проехал теперь как посторонний.
Выехав из Южных ворот Тоба, самураи заторопились: «Готово ли судно?»
— Куда же вы везете меня? — спросил дайнагон. — Если все равно суждена мне смерть, так уж лучше убейте где-нибудь здесь, поблизости от столицы!
Дайнагона неминуемо ждала казнь, и если его пощадили и заменили казнь ссылкой, то лишь благодаря заступничеству князя Сигэмори. В давние годы, когда дайнагон был еще всего лишь тюнагоном, назначили его правителем земли Мино. И вот зимой 1-го года Као случилось, что к его наместнику Масатомо пришел монах из местного храма Хирано (а храм тот находился в ведении и под покровительством Святой горы Хиэй). Монах предлагал купить ткани, какие изготовляли в монастыре. Наместник же был пьян и под пьяную руку облил ткань тушью. Монах рассердился, стал браниться. Наместник крикнул: «Молчать!» — и обошелся с ним очень грубо. Тогда несколько сот монахов нагрянули в усадьбу чиновника. Тот, как водится, дал отпор; при этом человек десять, а то и больше монахов было убито. Тут уж разгневались монахи Святой горы. На третий день одиннадцатой луны того же года подали они челобитную государю Го-Сиракаве, требуя правителя тюнагона Наритику отправить в ссылку, а его наместника предать смерти. Так случилось, что Наритику приговорили к ссылке в край Биттю и уже было отправили туда под стражей, но доехал он всего лишь до Седьмой Западной дороги в столице, когда государь Го-Сиракава по своему единоличному усмотрению отменил приговор и возвратил Наритику обратно. Говорили, будто монахи горы в отместку прокляли Наритику самым страшным проклятием… Тем не менее в следующем году он получил новое высокое звание, обойдя при этом вельмож Сукэкату и Канэмасу. Сукэката был заслуженным старым придворным, Канэмаса — одним из самых знатных вельмож того времени. Оба были к тому же старшими сыновьями и главами родовитых своих семейств, и то, что их обошли при очередном присвоении рангов, было весьма прискорбно! Тюнагона же Наритику повысили в звании за то, что он построил дворец на Второй дороге, в столице, и преподнес его в дар государю Го-Сиракаве. А еще через год ему вышло новое повышение, он стал дайнагоном. «И это несмотря на проклятие Святой горы!» — дивились люди, наблюдая его стремительный взлет.
Однако на сей раз судьба жестоко обошлась с дайнагоном — кто знает, может быть, именно из-за проклятия монахов… Божья ли кара, людское ли проклятие — рано или поздно непременно настигнут они человека, и никто не знает, в какой час свершится возмездие!
На третий день той же луны в бухту Даймоцу[194] из столицы прибыл гонец. Дайнагон затрепетал, услышав об этом. «Наверное, он привез приказ зарубить меня здесь!» — подумал он, однако приказ был иной: отправить его в изгнание на остров Кодзима, в край Бидзэн. И еще привез гонец дайнагону личное письмо от князя Сигэмори. Письмо гласило:
«Я всячески старался, чтобы место ссылки назначили поближе к столице, и, как мог, пытался усовестить Правителя-инока, но, увы, к великому моему прискорбию, ничего не добился. Теперь вы убедились, сколь я неловок и ни на что не пригоден! Но все-таки удалось хотя бы жизнь вашу вымолить!..»
И еще велел князь Сигэмори гонцу передать его наказ старшему самураю Цунэтоо из Намбы: «Всячески ухаживай за дайнагоном, пекись о нем неустанно и не вздумай пренебречь сим приказанием твоего господина!» К этому присовокуплены были подробные советы, как поступать в тех или иных обстоятельствах, с которыми путники могут встретиться по дороге.
«Куда же меня везут? — думал дайнагон, разлученный и с государем-иноком, столь к нему благосклонным, и с супругой своей, и с детьми, а расставаться с ними, даже на короткое время, всегда было для него мукой. — Нет, видно, не суждено мне вернуться снова в столицу, не видать больше жены и детей! В былые годы меня уже однажды приговорили к ссылке по жалобе монахов горы, но тогда государь сжалился надо мной, и меня вернули назад с Седьмой дороги. Но на сей раз меня ссылают вопреки его воле… Как же это возможно?!» Так горевал он и плакал, припадая к земле, взывая к небу, но, увы, все напрасно!
С рассветом спустили на воду лодку и поплыли, но и в пути дайнагон все время обливался слезами; казалось, смерть ему гораздо милее жизни, и все-таки он не умер, жизнь, недолговечная, как росинка, не покинула дайнагона. Постепенно все дальше становилась столица, все ярче синели белопенные волны — след лодки, уплывшей вдаль[195], как сказано о том в песнях… Дни шли за днями, столица все отдалялась, а край, прежде казавшийся бесконечно далеким, становился ближе и ближе. Наконец лодка причалила к острову Кодзима, что в краю Бидзэн, и дайнагона привели в жалкую хижину под плетенной из сучьев кровлей. Жилище это было таким убогим, что дайнагону оставалось лишь изумляться. А остров был, как все острова, — позади горы, впереди море. Ветер, шумевший в прибрежных соснах, волны, с грохотом набегавшие на берег, — все, что касалось слуха и взора, усиливало и без того неизбывное горе дайнагона.
Наказан был не один дайнагон, многих постигла тяжкая кара. Преподобного Рэндзё сослали на остров Садо, Мотоясу, правителя земли Ямасиро, — в край Хооки, Нобуфусу — в край Ава, Сукэюки — в край Мимасака…
В эти дни Правитель-инок пребывал в своей вотчине Фукухаре[197]. В двадцатый день той же шестой луны отправил он Мотодзуми, одного из вассалов, к брату своему сайсё с посланием: «Без промедления доставь сюда зятя твоего Нарицунэ, ибо в том возникла необходимость».
— Скорее бы хоть как-то решилось дело, я смирился бы и обрел наконец душевный покой! — воскликнул сайсё. — Нет сил снова переживать эту муку!
И он приказал Нарицунэ отправиться в Фукухару. Тот покорно стал собираться, горюя и плача.
Женщины в слезах приступали к сайсё с мольбами:
— Не говорите нам, что это невозможно, попытайтесь еще раз замолвить слово за Нарицунэ!
— Все, что я мог, я уже однажды сказал, — отвечал сайсё, — сверх того мне нечего больше добавить… Разве лишь то, что теперь я твердо решил удалиться от мира. Обещаю вам только — если сам буду жив, навещу Нарицунэ, как бы далеко его ни сослали!
У Нарицунэ был маленький сын, ему скоро должно было исполниться три года. В молодости люди редко чувствуют особенно пылкую любовь к детям; так и Нарицунэ до сих пор не проявлял заметной привязанности к ребенку. Но в минуту тяжкой разлуки он, как видно, остро ощутил отцовское горе, ибо сказал: «Я хочу еще раз его увидеть!» Кормилица принесла ребенка. Нарицунэ посадил мальчика на колени и со слезами на глазах, погладив его по головке, промолвил: «А я-то мечтал: вот исполнится тебе семь лет и после обряда совершеннолетия отдам тебя на службу во дворец… Да что пользы теперь толковать об этом! Если суждено тебе вырасти и уцелеть, ступай в монастырь и молись за упокой моей души!»
И ребенок послушно кивнул, хотя младенческим умом своим не мог, конечно, понять слова Нарицунэ. При виде этого и сам Нарицунэ, и мать дитяти, и кормилица, и все, кто находился при этом, — и слабые, и сильные духом, — все невольно оросили рукава одежды слезами.
Меж тем посланец, прибывший из Фукухары, торопил: «Скорее! Скорее! Нужно засветло прибыть в Тобу!» И тогда сказал Нарицунэ:
— Я не собираюсь оттягивать свой отъезд, но, может быть, можно мне хоть еще одну ночь провести в столице?..
Однако посол торопился, так что в тот же вечер Нарицунэ покинул дом и прибыл в Тобу. Тесть его сайсё, совсем упав духом, на сей раз с ним не поехал.
На двадцать второй день той же луны прибыли они в Фукухару, и Правитель-инок повелел сослать Нарицунэ в край Биттю, поручив сопровождать его в ссылку вассалу своему Канэясу Сэноо. Тот, опасаясь, как бы до ушей сайсё не дошли неблагоприятные слухи, в пути всячески ухаживал за Нарицунэ, стараясь как-нибудь смягчить его горе. Но Нарицунэ был безутешен. Днем и ночью непрерывно твердил он имя Будды и молился о смягчении участи своего отца.
Дайнагона сослали на остров Кодзима, однако самурай Цунэтоо, который отвечал за него, решил самолично, что место это не годится для ссылки: слишком близко имелась большая гавань, куда заходили корабли. Он увез дайнагона с острова и поселил в горах, в уединенном храме Арики, в уезде Нивасэ, неподалеку от границы, разделяющей земли Биттю и Бидзэн. Менее десяти тё[198] отделяли владения Канэясу Сэноо в краю Биттю от храма Арики в Бидзэн. Оттого-то Нарицунэ, живший в поместье Канэясу, с душевным волнением встречал даже порыв ветерка, веявшего со стороны Арики.
Однажды он решился спросить Канэясу:
— Сколько дней пути отсюда до Арики, где находится мой отец?
Тот, рассудив, как видно, что говорить правду не следует, ответил:
— Ближним путем будет дней двенадцать-тринадцать!
Слезы потекли по щекам Нарицунэ, и он промолвил:
— В древности Япония делилась на тридцать три края, потом стало их шестьдесят шесть… Земли Бинго, Биттю и Бидзэн составляли когда-то единый край. Так было и на востоке — прославленные земли Дэва и Митиноку были некогда одним краем и назывались общим именем Митиноку. Лишь недавно выделили двенадцать уездов и создали новый край Дэва. Когда вельможу Санэкату сослали в восточные земли[199], захотелось ему взглянуть на воспетую в стихах достопримечательность тамошних мест — сосну Акоя. Все уголки исходил он в поисках этой сосны, но напрасно. Решив, что поиски его тщетны, он пустился в обратный путь, и тут повстречался ему глубокий старик. «Послушайте! — окликнул его Санэката. — По виду вы человек весьма почтенного возраста. Не знаете ли вы, где находится знаменитая сосна Акоя, достопримечательность здешних мест?» Но старик отвечал: «Здесь нет такой сосны! Наверное, она находится в краю Дэва!..» — «Значит, и вы не знаете! — поразился Санэката. — Поистине недалек конец света, если прославленные места уже позабыты!» И с этими словами он собрался было идти дальше своей дорогой, как вдруг старец остановил его за рукав: «Господин, вы изволите говорить о сосне Акоя, которой славится здешний край? Той самой, о которой поется в песне:
Эту песню сложили в стародавние времена, когда вся здешняя земля называлась единым именем Митиноку. Но потом отделили двенадцать уездов, и сосна очутилась уже не в Митиноку, а в Дэве!» — «Вот оно что!» — сказал Санэката. Он отправился в соседний край Дэва и там увидел сосну Акоя… Оказалось, она была совсем рядом!.. Посол, везущий к государеву двору красную рыбу к новогоднему празднику с далекого острова Кюсю, покрывает весь путь за пятнадцать дней. Ты же говоришь о двенадцати днях пути — да за такой срок можно добраться отсюда до Кюсю!.. Как бы далеко ни было отсюда до Арики, расстояние между Биттю и Бидзэн никак может быть больше двух или трех дней пути. Просто-напросто ты не хочешь, чтоб я знал, где находится мой отец-дайнагон, оттого и выдаешь близкое за далекое!
И, сказав так, Нарицунэ никогда больше не заговаривал об отце, как бы сильно ни тосковал.
Меж тем Сюнкана, Ясуёри, а вместе с ними и Нарицунэ сослали на остров Демонов, что лежит в море Сацума. Остров сей расположен далеко от столицы, морской путь к нему опасен и труден. Без особой нужды туда и корабли-то не посылают. Людей на острове мало. Цвет кожи у них черный, точно у буйволов, тело обросло шерстью, и речи их непонятны. Мужчины не носят шапки, женщины не убирают волос в прическу. Неведома им одежда, оттого и на людей они не похожи. Главный их промысел — убийство всяческих живых тварей, ибо на острове нет растений, годных для пропитания. Они не возделывают поля, оттого и нет у них риса, в садах не сажают деревья тута, оттого и нет у них шелка и других тканей. Посреди острова высятся горы, вечно пылает там неугасимое пламя. В изобилии находят там вещество, именуемое серой, оттого и зовется этот остров еще и другим названием — Иодзима, Сернистый остров[200]. Среди горных вершин непрерывно грохочут раскаты грома, в низины потоками низвергаются ливни. Кажется, ни единого дня, ни краткого мига невозможно здесь прожить человеку!
Тем временем дайнагон, прибыв наконец к месту ссылки, думал, что, как бы то ни было, теперь он немного отдохнет здесь душою, но, узнав, что сына его Нарицунэ сослали на остров Демонов, понял, что отныне надеяться ему больше не на что и счеты с жизнью закончены. И вот, когда представился случай, написал он князю Сигэмори, что решил постричься в монахи. Тот доложил об этом государю Го-Сиракаве, и разрешение было дано. Вскоре свершился обряд пострижения. Вместо пышных нарядов былых времен облачился дайнагон в убогую черную рясу — одежду людей, порвавших все связи с сей юдолью страдания…
Меж тем супруга дайнагона, таясь от людей, ютилась в храме Лес Облаков, Унрин, близ Северной горы, Китаяма. Жить в чужом, незнакомом месте всегда-то печально; тем более сейчас, когда ей приходилось скрываться, каждый день казался ей веком. Много слуг и служанок было у нее прежде, но, боясь людских глаз, теперь никто не приходил ее навестить. Среди них исключением был самурай Нобутоси. Он постоянно наведывался к госпоже, ибо имел на редкость доброе сердце. И вот, призвав сего Нобутоси, сказала она однажды:
— Молва твердила, будто муж мой сослан на остров Кодзима, в край Бидзэн. Но недавно я услыхала, что теперь живет он, кажется, в Арики. О, как хотелось бы мне хоть один-единственный раз написать ему и дождаться его ответа!
Утерев слезы, отвечал Нобутоси:
— С детских лет я был взыскан милостью моего господина и никогда от него не отлучался. Когда предстоял ему отъезд в Бидзэн, я жаждал разделить с ним изгнание, но Тайра не дали на то разрешения. В ушах моих до сих пор слышится его голос; слова, которыми он, бывало, выговаривал мне, поучая, навсегда запали мне в душу… Что бы меня ни ждало — я доставлю ваше письмо моему господину!
Супруга дайнагона обрадовалась, тотчас же написала послание и отдала Нобутоси. Дети тоже написали каждый по письму. Нобутоси взял их послания и пустился в далекий путь, в край Бидзэн, к храму Арики.
Приехав, он прежде всего дал знать о себе самураю Цунэтоо Намбе, которому поручено было сторожить дайнагона. Цунэтоо, тронутый его преданностью, сразу же разрешил свидание. И вот, в то время как дайнагон, погруженный в глубокую скорбь, всеми помыслами летел к столице, ему сказали: «Здесь Нобутоси!»
«Что это, уж не сон ли?» — мелькнуло в голове дайнагона, и, не дослушав, он вскочил, повторяя:
— Сюда! Сюда!
Нобутоси вошел. Убогим было жилище, — первое, что обычно бросается в глаза людям, — но Нобутоси даже не заметил эту убогость, ибо у него потемнело в глазах при виде дайнагона, облаченного в черную рясу, и он едва не лишился чувств.
Подробно передав все, что приказала госпожа, достал он письма и подал. Дайнагон развернул послание жены, но слезы мешали разглядеть начертанные кистью слова.
«Малые дети тоскуют и плачут. Сил нет видеть их горе; я тоже, кажется, не вынесу этой муки…»
Прочитал дайнагон эти строчки, и сердце снова сжалось от боли, и подумал он, что вся его тоска и страдания — ничто в сравнении с горестями, выпавшими на долю его жены и детей.
Прошло несколько дней. «Позвольте не покидать вас до последнего вашего вздоха!» — умолял Нобутоси, но самурай Цунэтоо, которому вверен был дайнагон, упорно твердил: «Нельзя!» Делать нечего, пришлось и дайнагону приказать: «Возвращайся!»
— Меня, наверное, вскоре убьют, — сказал он. — Если услышишь, что меня уже нет на свете, помолись за упокой моей души поусерднее!
Затем дайнагон написал письмо супруге и отдал Нобутоси. Тот взял письмо, распрощался и со словами: «Я еще навещу вас!» — поднялся, чтобы уйти, но дайнагон задержал его.
— Навряд ли я дождусь тебя снова. Побудь же еще немного! Еще недолго! Слишком уж тяжело мне будет после твоего отъезда! — Так несколько раз возвращал он Нобутоси обратно.
Но прощание не может длиться вечно — утирая слезы, Нобутоси покинул дайнагона и возвратился в столицу. Он вручил госпоже письмо дайнагона. Она развернула бумагу и поняла, что дайнагон уже постригся в монахи, — в письмо он вложил прядь волос, снятых при пострижении.
— Не радостно, а горько мне видеть такой подарок! — воскликнула она, не в силах бросить взгляд на послание, и, упав ничком, зарыдала. Дети вторили ей громким плачем.
А дайнагона, как он предчувствовал, и в самом деле вскоре убили. Случилось это в том же году, в шестнадцатый день восьмой луны. О гибели его ходили разные слухи. Говорили, будто поднесли ему отравленное саке, но яд не подействовал, и тогда его столкнули с высокого крутого обрыва, а внизу были воткнуты колья с раздвоенными концами. Поистине подлое и страшное дело! Такого, кажется, и в старину не бывало! Услышав, что дайнагона уже нет в живых, его супруга сказала:
— До сих пор я жила на свете, потому что надеялась когда-нибудь снова на него поглядеть и себя показать, но теперь мне незачем более оставаться в миру! — И она удалилась в храм Прозрения, Бодайин, стала монахиней, возносила молитвы Будде, как предписывает устав, и молилась за упокой души дайнагона.
Госпожа эта, дочь Ацукаты, правителя земли Ямасиро, была писаной красавицей и любимой наложницей государя-инока Го-Сиракавы. А так как дайнагон Наритика тоже был самым преданным и любимым его вассалом, Го-Сиракава пожаловал ее ему в жены.
Младшие дети дайнагона собирали цветы, черпали священную воду и, украшая могилу[201], тоже молились за упокой души отца.
Время шло, миновали дела и страсти людские…[202] Все быстротечно в изменчивом нашем мире, где сами небожители не избегнут Пяти увяданий[203].
Меж тем дайнагон Дзиттэй заперся в своих покоях, удалившись от света, ибо звание военачальника, о котором он так мечтал, досталось князю Мунэмори, второму сыну Правителя-инока. Когда же он объявил, что намерен уйти в монахи, вся его многочисленная челядь и самураи, состоявшие у него на службе, совсем приуныли от горя. Был среди них некто по имени Сигэканэ, человек сообразительный, хорошо смысливший в любом деле.
Как-то раз, лунной ночью, когда дайнагон Дзиттэй, приказав поднять решетчатые ставни на южной стороне дома, в одиночестве распевал стихи, вдохновленный лунным сиянием, Сигэканэ пришел к нему, намереваясь его утешить.
— Кто там? — окликнул Дзиттэй.
— Это я, Сигэканэ! — гласил ответ.
— Зачем ты?
— Месяц светит сегодня особенно ярко, душа омыта красотой лунного света, вот я и пришел… — отвечал Сигэканэ.
— И хорошо сделал, — отвечал дайнагон, — сам не знаю, почему мне сегодня особенно грустно…
Сигэканэ принялся толковать о том о сем, стараясь развлечь Дзиттэя.
— Как посмотришь, что творится ныне на свете, — немного погодя сказал Дзиттэй, — видишь, что Тайра процветают все больше. Старший и второй сыновья Правителя-инока стали военачальниками Левой и Правой стражи. А ведь есть еще третий сын Томомори и внук Корэмори… Если оба, в свой черед, получат звания, людям из других семейств никогда ничего не дождаться! Поэтому я решил — уйду в монахи!

— Если вы уйдете в монахи, — со слезами отвечал ему Сигэканэ, — всех ваших челядинцев, высоких и низких званий, ожидает участь бесприютных скитальцев. Я придумал, как вам поступить, отлично придумал! Вот, к примеру, семейство Тайра весьма почитает храм Ицукусима, что в краю Аки. За чем дело стало? Поезжайте туда и вознесите молитвы! В этом храме много прекрасных танцовщиц-найси[205]. Они удивятся вашему посещению и окажут вам гостеприимство. Найси спросят, ради какой молитвы вы приехали в этот храм, и тогда расскажите им все как есть, без утайки, — дескать, молитесь вы о получении звания. Когда же вы соберетесь в обратный путь, им, конечно, будет жаль расставаться с вами. Тогда возьмите с собой несколько главных найси в столицу. Здесь они наверняка побывают в усадьбе Тайра на Восьмой Западной дороге. Правитель-инок обязательно спросит, зачем это Дзиттэй ездил молиться в Ицукусиму, и они обо всем расскажут. У Правителя-инока чувствительная душа. Я уверен, он отнесется к вам благосклонно, ибо ему будет приятно, что вы ездили на поклон к богине, которую он почитает!
— Вот до чего бы я сам никогда не додумался! — воскликнул Дзиттэй. — Прекрасная мысль! Немедленно поеду туда! — И он тотчас же начал поститься, совершать очищения и без промедления отправился в Ицукусиму.
Там и в самом деле оказалось множество красавиц-найси. Семь суток провел там Дзиттэй, и все это время найси прислуживали ему, плясали и пели, всячески развлекая и днем и ночью. Целых три раза устраивали они в его честь представления — священные танцы бугаку[206], играли на лютне и цитре, пели священные песнопения кагура[207]. Дзиттэй пришел в такое восхищение от их искусства, что и сам, в свою очередь, исполнил песни имаё, фудзоку, сайбара и роэй[208]. Так утешал он дух богини.
— Господа из семейства Тайра часто посещают сей храм, — сказали найси, — но другие придворные, такие как вы, бывают здесь редко. У вас, несомненно, были особые причины для богомолья. Ради каких молитв пожаловали вы сюда?
— Меня обошел соперник, — отвечал Дзиттэй. — Звание военачальника получил другой человек. Об этом звании я и молюсь.
Когда же, закончив семидневный обет моления, Дзиттэй собрался возвратиться в столицу, свыше десятка юных, самых известных найси, жалея о разлуке, приготовили лодки, чтобы проводить Дзиттэя на расстояние одного дня пути. Наконец обменялись прощальными приветствиями. «Мне все еще жаль расставаться с вами. Побудьте со мной еще один день!.. Еще два денька!..» — уговаривал девушек Дзиттэй и в конце концов увлек их с собой в столицу. Здесь он поселил их в своей усадьбе, оказал радушный прием и щедро одарил их на прощание. «Раз уж мы приехали в такую даль, как не навестить Правителя-инока, нашего покровителя!» — сказали найси и отправились в Рокухару, на Восьмую Западную дорогу.
Правитель-инок поспешил выйти навстречу.
— Что случилось, любезные найси? Что привело вас сюда? — спросил он.
— В Ицукусиму приезжал его светлость Дзиттэй и молился там семь дней кряду, — ответили найси. — Мы решили проводить его в лодках по морю на расстояние одного дня пути, но он так жалел о разлуке, что упрашивал нас сопровождать его все дальше и дальше, пока наконец не привез нас в столицу!
— Но о чем же молился Дзиттэй, что ездил в такую даль? — спросил Киёмори.
— О получении звания военачальника, — ответили найси.
Правитель-инок одобрительно кивнул и промолвил:
— А, бедняга! В столице так много могущественных храмов, известных чудодейственной силой, а он отправился в долгий путь к богине, которую я почитаю превыше всех прочих богов, — такой поступок заслуживает величайшего одобрения! Ну, если уже он так сильно желает получить это звание, придется заново подумать об этом!
И вскоре Правитель-инок устроил так, что его старший сын, князь Сигэмори, министр и военачальник Левой стражи, отказался от военного звания и оно было даровано Дзиттэю. Так случилось, что Правитель-инок поставил Дзиттэя выше своего родного второго сына, князя Мунэмори, ведь тот был военачальником Правой стражи…[209]
Превосходно и счастливо поступил Дзиттэй! Дайнагону Наритике тоже надлежало бы действовать так же мудро, вместо того чтобы замышлять безнадежный, бесплодный заговор, понапрасну сгубивший его самого, его детей и вассалов. Он сам навлек на себя погибель, и это поистине прискорбно!
Меж тем изгнанники на острове Демонов все еще чудом оставались в живых, хоть жизнь их была подобна росинке, дрожащей на кончике листа. И не жаль было бы им расстаться с жизнью, но из поместья Касэ, в краю Хидзэн, принадлежавшего тестю Нарицунэ, постоянно слали тому еду и одежду, и благодаря этому держались и Сюнкан, и Ясуёри.
Когда Ясуёри приговорили к ссылке, он еще по пути принял постриг в Мурадзуми, что в краю Суо, и стал именоваться монахом Сёсё. Он давно уже помышлял о том, чтобы уйти от мира, и теперь сложил песню:
Ясуёри и Нарицунэ издавна питали глубокую веру в бога Кумано; и вот задумали они как-нибудь устроить на этом острове молельню, дабы обитали там три священных духа Кумано[210], и молиться о возвращении в столицу. Сюнкан же от природы был первейшим во всей стране нечестивцем, в богов не верил и не разделял желания своих товарищей. Но у Ясуёри и Нарицунэ мысли были общие, и стали они бродить по острову в поисках уголка, похожего на местность Кумано.
Наконец отыскали они возвышенность, поросшую богатым дремучим лесом. Словно нарядной парчой, разукрашены были деревья багряной листвою. Взору их предстали высокие горы; тучи висели на вершинах причудливых очертаний, а склоны, казалось, были одеты тончайшим сине-зеленым шелком[211]. Несказанно прекрасны были и лес, и горы… К югу расстилалось безбрежное море; волны катились вдаль, теряясь в туманной дымке[212]. К северу громоздились крутые скалы; бурля, ниспадал оттуда водопад длиною в сто сяку… Грозный рев водопада и шелест ветра в соснах придавали этому месту таинственность, величавость, и веяло здесь божественным духом, точь-в-точь как на святой вершине Нати, в Кумано, где обитает бог Летучего Водопада[213]. Не колеблясь, решили они назвать это место Вершиной Нати.
«Та гора пусть считается Хонгу, Главным храмом, эта возвышенность да именуется Сингу, Новым храмом…» — каждой вершине дали они название разных храмов Кумано. Ясуёри стал духовником, а Нарицунэ — паствой. Каждый день они дружно ходили туда молиться о возвращении в столицу, как будто шли на поклонение в Кумано.
— О великий бог Конго-додзи[214], бог-хранитель Кумано, молим тебя, яви свою милость, возврати нас в родимый край, сподобь снова увидеть наших жен и детей!..
Время шло, платье их износилось, и вместо чистых белых одежд, подобающих паломникам, приходящим в Кумано, они сшили себе одеяния из конопляных волокон; обряд омовения свершали, черпая болотную воду, будто это чистый поток Иваты[215], а поднявшись в гору, говорили: «Это врата Прозрения!»[216] Не было у них бумаги, чтобы написать и поднести божеству гохэй[217], священные обеты, и потому всякий раз, приходя к священному месту, Ясуёри подносил цветы и читал молитву.
«Сегодня, избрав счастливое утро, в год Петуха[218] — 1-й год Дзисё, когда прошло уже более двенадцати лун и трехсот пятидесяти дней, я, недостойный, взываю к вам, о великие, первейшие, могущественные духи Японии, боги Кумано, и к тебе, грозный и гневный бодхисатва Летучего Водопада, карающий ослушников, нарушивших великий закон Будды! Мы оба, полные веры, ревностные почитатели трех храмов Кумано, Нарицунэ Фудзивара и я, новообращенный монах Сёсё, слив воедино душу и тело, очистив тело, уста и помыслы, смиренно, от всего сердца, обращаем к вам наши молитвы! О великий бодхисатва Амида-Нёрай![219] Ты учитель, спасающий все живое в этом мире страданий; ты, единый в трех ипостасях[220], указываешь грешникам путь ко брегу Прозрения! И к тебе обращаемся мы, о бог Хаятама[221], великий целитель Якуси, избавляющий смертных от всех недугов, владыка райской земли, лазурью сияющий на востоке! И к тебе, бог Мусубу[222], явивший себя в облике бодхисатвы Каннон Тысячерукой, что обращает на путь истины все живое, проповедуя учение Будды на горе Фудараку в полуденной стороне! О бодхисатва Каннон, одиннадцатиликое божество, ты владыка этой юдоли скорби, ты спасаешь все живые создания, ты вселяешь мужество в робких, внемлешь всем молениям смертных!
Каждый, кто молится о покое и мире в этой жизни, будь то сам император или простой народ, каждый, кто жаждет блаженства после кончины, непременно сподобится твоей благодати, если станет провозглашать имя Будды по утрам, совершив омовение, смыв скверну с тела и отбросив томящие душу земные страсти, и по вечерам, обратившись лицом к священным вершинам Кумано. Эти скалистые высокие горы — символ доброты и величия Будды, эти бездонные крутые ущелья глубоки, как стремление Будды спасти все живое, всех смертных! С верой в Будду, пробираясь сквозь тучи, поднимались мы на эти вершины, опускались в ущелья, невзирая на хладные росы, и творили молитву. Если бы не упование на божественную благодать великого бодхисатвы, разве в силах были бы мы свершить путь, столь опасный и трудный? Если бы не верили в чудесную силу святого бога, разве сумели бы прийти на молитву в столь глухое, отдаленное место? А посему, о великие боги, и ты, бог Летучего Водопада, обратите к нам милосердный и ясный взор свой, чистый, как лотос, приклоните слух свой, чуткий, как у молодого оленя, узрите чистоту наших помыслов, в коих нет двоедушия, и внемлите нашему гласу, полному великой любви к вам!
Ради спасения верующих и неверующих покинули вы, о бог Хаятама и бог Мусубу, райские чертоги, сверкающие сокровищами Вселенной, умерили сияние, излучаемое посланцами Будды, и поселились вместе с нами, в нашем грешном мире, в его грязи и скверне. Вот почему без конца стекаются к вам вереницы приносящих дары и священные обеты, и несть числа почитающим вас молящим: „Милосердие божие да изменит предначертание кармы! Да обретет просящий жизнь вечную!“ Приходящие в храм в монашеском рубище приносят к вашему алтарю цветы своего прозрения, и так велико число богомольцев, что прогибается пол в священных чертогах! У почитающих святость храмов Кумано сердца исполнены веры, чисты, как воды, наполняющие райский пруд Спасения всех грешных. Если мы удостоимся благодати и вы, о великие боги, услышите нашу молитву, исполнится все, о чем мы вас просим! Обращая взор ввысь, коленопреклоненно молю — о боги всех двенадцати святилищ Кумано, расправьте крылья спасения, воспарите высоко в небесах над миром суеты и греха и положите конец мукам изгнания! Да исполнится заветная мечта наша — возвращение в столицу! Бьем челом вам снова и снова!»
Так молился Ясуёри.
Нарицунэ и Ясуёри каждый день ходили в созданный ими храм Кумано, а случалось, проводили и ночи в молитвах. Как-то раз всю ночь напролет они распевали песнопения имаё. На рассвете Ясуёри задремал и вдруг увидел во сне, будто из морской дали выплыла ладья под белым парусом и вскоре причалила к берегу; из ладьи вышли женщины в алых хакама и, ударяя в ручной барабан, запели хором:
Они повторили эту песню несколько раз и исчезли, точно растаяли в воздухе. Пробудившись, Ясуёри немало дивился этому сну.
— Думается мне, то явился в преображенном виде Великий дракон, бог — повелитель морей и водоемов. Среди трех святилищ Кумано Западный храм посвящен бодхисатве Каннон. А бог-дракон — не кто иной, как один из двадцати восьми ее божественных стражей. Значит, есть надежда, что молитва наша услышана!
В другой раз, проведя ночь в молитве, они задремали, и обоим приснился одинаковый сон, будто ветер, подувший с моря, принес два древесных листка и опустил их прямо на рукава их одежд. Ни о чем не догадываясь, взглянули они на эти листочки: то были листья дерева хаги[226], что растет на святой вершине, в Кумано. Червяк прогрыз в листьях дырочки, так что ясно складывались слова:
Чтобы хоть как-нибудь заглушить безмерную тоску по родным краям, Ясуёри решил вырезать из дерева тысячу ступ. На каждой ступе он начертал священную санскритскую букву «А»[227], год, месяц, день, свое мирское и духовное имя и две песни[228]:
Эти ступы Ясуёри относил к морю. Всякий раз, когда белопенные волны набегали, разбиваясь о берег, и отступали обратно, он бросал по одной ступе в воду, приговаривая:
— О великие боги Брахма и Индра![229] И вы, стражи четырех направлений![230] Вы, могучие боги земли и пресветлые боги, охраняющие столицу! Особливо же к вам обращаюсь, великие боги Кумано, и к тебе, светлая богиня Ицукусимы! Молю вас, пусть хоть одна из этих ступ достигнет столицы!
Так бросал и бросал он ступы, по мере того как они были готовы. Шли дни, и число ступ росло, приближаясь к тысяче, как и было задумано.
То ли тоскующая душа Ясуёри уподобилась ветерку, несущему вести, то ли помогла чудесная сила богов и будд, но только одну из тысячи этих ступ прибило волнами к побережью земли Аки, в Ицукусиму, туда, где у самой воды стоит храм великого бога морей.
Как раз в это время туда пришел паломник-монах, близкий друг Ясуёри. «Если представится случай, поеду на остров Демонов, узнаю, что с ним!..» С такою думой отправился сей монах в паломничество по святым местам к западу от столицы и прежде всего пришел помолиться в храм Ицукусима. Здесь повстречался ему человек, по виду — мирянин, служка при храме. Монах разговорился с ним и, рассуждая о том о сем, спросил:
— Слыхал я, что будды и бодхисатвы, умерив свое сияние, спускаются к нам, на грешную землю, и творят дивные чудеса… Но скажите, как случилось, что здешний бог стал повелителем всех существ, одетых в чешую и живущих в океанских просторах?
И человек тот ответил:
— Здешний бог — это бодхисатва, принявший облик третьей дочери царя — повелителя соленых морей, дракона Сагара[231], ради спасения всех живых существ пребывает она здесь, снизойдя к нам из мира Истины![232] — И он рассказал о многих поистине дивных и благостных деяниях этого божества, с первых дней появления в этих краях и вплоть до недавних времен.
Стройными рядами вознеслись коньки крыш всех восьми строений, образующих храм, как будто созданный чудодейственной силой, к тому же стоит храм прямо в море, и луна озаряет его в часы прилива и отлива. Прихлынет море — огромные храмовые ворота Тории, Птичий Насест, и ограды[233], покрытые алой краской, сверкают в лунном сиянии, как драгоценные камни; отхлынет море — белый песок блестит в лунных лучах, словно иней, выпавший летней ночью…[234]
Монах, преисполнившись благоговения, стал читать священную сутру; меж тем день постепенно померк, взошла луна, наступил час прилива. Вдруг, среди водорослей, колеблемых волнами, заметил он какой-то предмет, очертаниями похожий на ступу. Ни о чем не догадываясь, он ее поднял, поднес близко к глазам, стал разглядывать и вдруг прочитал: «Ты матушке милой открой — в море Сацума дальнем, на острове я обитаю…» Резьба была глубокой, поэтому волны ее не смыли, и знаки виднелись отчетливо и ясно.
«О чудо!» — подумал монах, положил ступу в ящичек, висящий у паломников за спиной, возвратился в столицу и поспешил туда, где, таясь от людей, жила благородная монахиня — мать Ясуёри и его супруга с детьми. Он показал им ступу. «О, как могло случиться, что волны не унесли эту ступу в Китай и приплыла она сюда, чтобы снова терзать нам душу!» — восклицали они, еще острее ощутив свое горе.
Слух об этом дошел и до государя Го-Сиракавы. «О жалость! Значит, несчастные еще живы!» — промолвил он, взглянув на ступу, и пролились августейшие слезы. Вскоре показали ступу и князю Сигэмори, а тот показал ее своему отцу, Правителю-иноку.
Какиномото Хитомаро[235] пел о лодке, что исчезает за островом, Ямабэ-но Акахито[236] сложил песню о журавлях, улетающих в прибрежные заросли камыша; бог Сумиёси воспел ветхие кровли храма[237], бог Мива в песне рассказал о вратах из древа криптомерии…[238] С тех пор как в древности бог Сусаноо сложил первую песню танка[239], многие боги поверяли стихам все богатство своих чувств и душевных стремлений. Песня движет людскими сердцами, приводя их в волнение[240]. Сам Правитель-инок при виде ступы обронил, говорят, несколько сочувственных слов — ведь и у него, как-никак, в груди было сердце, а не камень, не деревяшка![241]
Сам Правитель-инок преисполнился жалости к Ясуёри, прочитав стихи, вырезанные на деревянной ступе, и все жители столицы, благородные и низкорожденные, старцы и юноши, твердили наизусть эти строки. И впрямь, разве не великое чудо, что одна из тысячи этих ступ — а ведь были они, наверное, совсем крохотного размера! — достигла столицы, доплыла из мест, таких отдаленных! Не иначе как тоска Ясуёри оказалась столь чудотворной!
Давным-давно, когда ханьский государь У-ди пошел войной на варваров-сюнну, во главе войска сперва поставили полководца Ли Лина, дав ему под начало триста тысяч всадников. Но силы были неравными, варвары были сильнее, и ханьское войско все полегло. Мало того, сам полководец Ли Лин живым попал в плен к предводителю варваров.
Тогда вновь отрядили против варваров войско в пятьсот тысяч всадников во главе с полководцем Су У. Но и этих воинов оказалось недостаточно, варвары вновь одержали победу и захватили более шести тысяч пленных. Они отобрали шестьсот тридцать самых выдающихся воинов, в том числе и Су У, каждому отрубили ногу, а затем прогнали их прочь. Некоторые умерли сразу, другие — спустя недолгое время. В живых остался один Су У.
Одноногий калека, он скитался в полях, подбирая плоды деревьев, весной собирал съедобные корни болотных трав, осенью — опавшие колосья в полях и тем кое-как поддерживал жизнь, хрупкую, как росинка. Дикие гуси, во множестве гнездившиеся на равнинах, привыкли к нему и перестали его бояться. «А ведь они каждый год улетают на мою родину!» — с тоской думал Су У; и вот, написав в письме обо всем, что было у него на сердце, он привязал это послание к крылу дикого гуся. «Береги же мое письмо и доставь его императору!» — сказал он и с этими словами отпустил птицу в небо.
Дикие гуси, надежные посланцы, каждую осень непременно улетают с севера в столицу Ханьского государства. Как-то раз император Чжао-ди[243] гулял в дворцовом парке Шанлинь[244]. Легкие облака слегка туманили вечернее небо. Безотчетная грусть охватила душу императора. Вдруг в небе показалась цепочка диких гусей. Один из них внезапно спустился вниз, оторвал клювом привязанное к крылу письмо и уронил послание на землю. Придворный чиновник поднял бумагу и подал императору. Тот развернул письмо и прочел:
«Три первых года я скрывался в горах, в пещере, а ныне блуждаю по бескрайним и бесплодным равнинам. Я стал одноногим калекой. Но даже если тело мое истлеет в этих диких краях, дух мой будет вечно служить моему государю!»
С тех пор и повелось называть письма весточкой гуся или посланием гуся…
— Несчастный! — воскликнул император. — Узнаю прославленный почерк Су У! Значит, он все еще жив там, в стране варваров! — И на сей раз он выслал против варваров миллионное войско во главе с полководцем Ли Гуаном[245]. Наконец-то ханьское войско взяло верх, и варвары были разбиты. Услышав о победе своих, Су У, ковыляя, выполз из степи и назвался: «Я тот, кто некогда был Су У!» Девятнадцать долгих лет провел он в плену, потерял ногу, но теперь вернулся на родину в паланкине.
Когда шестнадцатилетний Су У выступал в поход против варваров, император пожаловал ему знамя. Удивительным образом Су У сумел спрятать это знамя и хранить при себе в течение всех этих долгих лет. Теперь он достал его и представил пред очи императора. Все — и государь, и вассалы — преисполнились глубокого восхищения. И так как заслуга Су У перед государством была поистине беспримерной, император пожаловал ему много поместий и, сверх того, должность правителя всех вновь покоренных земель.
А Ли Лин оставался в стране варваров, ему так и не суждено было вернуться на родину. Он очень тосковал и помышлял только о возвращении, но царь варваров не отпускал его. А ханьский император не знал об этом и думал, что Ли изменник.
В первый день нового, 2-го года Дзисё в Обители Веры, во дворце государя Го-Сиракавы, как обычно, был праздник — придворные приносили поздравления. На четвертый день поздравить отца прибыл сам император. Все шло раз и навсегда заведенным порядком. Но с тех пор как минувшим летом погиб дайнагон Наритика и многие другие верные слуги Го-Сиракавы, гнев неотступно терзал его душу, управление страной стало в тягость. Мрачен был государь. В свой черед Правитель-инок с того самого дня, как Юкицуна донес ему о заговоре придворных, тоже с подозрением относился к государю Го-Сиракаве и, хотя делал вид, будто ничего не случилось, в глубине души считал, что государя надо остерегаться, и все время горько усмехался.
На седьмые сутки первой луны в небе, на востоке, появилась комета, волоча за собой длинный хвост, похожий на знамя; в восемнадцатый день засветилась она особенно ярким блеском.
Меж тем дочь Правителя-инока, государыня Кэнрэймонъин, супруга императора Такакуры — в то время она имела ранг тюгу[246], — захворала. И при дворе, и в народе — все печалились о ее недуге. Во всех буддийских храмах читали священные сутры во здравие государыни. Всем храмам, где чтили японских богов, из Ведомства культа разослали гохэй — священные талисманы. Врачи предлагали все лекарства, какие только существуют на свете, гадальщики, владеющие тайной законов Инь-Ян, прилагали все старания, изощряясь в своем искусстве. Священнослужители провозглашали молитвы, общеизвестные и самые сокровенные. Вскоре, однако, разнеслась весть, что недуг этот болезнью считать нельзя — государыня ждет ребенка. Императору исполнилось восемнадцать лет, государыне — двадцать два, но до сих пор не было у них ни сына, ни дочери. «Если родится наследник-мальчик, вот будет счастье!» — заранее ликовали отпрыски дома Тайра, словно этот мальчик уже родился; прочие тоже твердили: «Тайра процветают все больше. Счастье и на сей раз им не изменит — несомненно, родится мальчик!»
Когда весть о том, что государыня в тягости, подтвердилась, спешно приказали священникам самых высоких рангов, известным силой своих молитв, служить молебны, взывать к звездам, ко всем буддам и бодхисатвам о рождении наследника-принца. В первый день шестой луны совершили обряд надевания пояса[247]. Во дворец прибыл настоятель храма Добра и Мира, Ниннадзи[248], принц крови, преподобный Сюкаку; он читал сутру Фазана[249], отводящую всякую беду и болезни. Прибыл также глава вероучения Тэндай, принц крови, преподобный Какукай, чтобы плод во чреве императрицы — если паче чаяния понесла она девочку — силою молитвы непременно превратился бы в младенца мужеска пола.
Но по мере того как луна сменялась луною, здоровье государыни ухудшалось. Так страдала, наверное, на ложе болезни в Чжаоянских чертогах[250] госпожа Ли из Ханьского царства, та, о которой сказано: «…кинет взгляд, улыбнется и сразу пленит обаянием родившихся чар»…[251] Так грустила, верно, сама Ян-гуйфэй из Танского царства — груши свежая ветка в весеннем цвету[252], что поникла от капель дождя… Но государыня Кэнрэймонъин казалась еще печальнее и слабее. Лотос, сломленный ветром, цветок шафрана, поникший от росы долу… В такое время злые страшные силы тьмы норовят вселиться в тело и в душу болящей[253]. Но священнослужители призывали светлого бога Фудо, силою чар усмиряли злых духов, и те, повинуясь молитвам, вещали устами отрока-ясновидца[254], называя свои имена и звания.
То были духи живых и мертвых — дух покойного государя Сануки[255], сосланного в смутные годы Хогэн в землю Сануки и похороненного у кручи Сираминэ; скорбный дух Левого министра Ёринаги[256], погибшего в ту же смуту; дух убитого дайнагона Наритики; злобный дух монаха Сайко; живые духи изгнанников, томившихся на острове Демонов…
Тогда повелел Правитель-инок успокоить духов, живых и мертвых; и тотчас же покойному государю Сануки посмертно присвоили высокий титул императора Сутоку. Покойного Левого министра Ёринагу повысили в звании, посмертно пожаловав ранг Главного министра и звание вельможи первого ранга. Отвезти сей указ поручили младшему придворному летописцу Корэмото. Могила Ёринаги находилась в краю Ямато, в уезде Сооноками, на кладбище, неподалеку от селения Каваками, на равнине Ханняно. В годы Хогэн могилу раскопали и выбросили останки. С тех пор непогребенные кости так и валялись у дороги. Годы шли, и лишь густые травы шелестели над заброшенной могилой…[257] Как же возликовал, должно быть, дух усопшего, когда прибыл императорский посланец и прочитал указ, дарующий ему новое звание!
Да, недаром страшатся люди гнева усопших! Оттого-то в старые времена провозгласили посмертно императором Сюдо ссыльного наследника-принца Савару[258], а принцессе Игами[259], умершей в заточении, посмертно вернули титул императрицы, и все это с единственной целью — умиротворить гнев усопших. Некогда государь Рэйдзэй помешался в рассудке, а государь Касан сам отрекся от трона, и все это натворил мстительный дух Мотокаты[260], главы Ведомства земель и налогов. А дух покойного Кандзана, священника, служившего при дворе, лишил зрения императора Сандзё…
Услышав об умиротворении покойных, сайсё, тесть Нарицунэ, сказал князю Сигэмори, племяннику своему:
— Каких только молитв не возносят, чтобы государыня выздоровела и благополучно разрешилась от бремени… А только сдается мне — нет лучшего средства снискать благоволение богов, чем объявить внеочередное помилование. Что ни говори, нет и не будет дела богоугоднее, чем возвращение в столицу ссыльных с острова Демонов!
Представ пред отцом своим, Правителем-иноком, князь Сигэмори сказал:
— Князь Норимори молит о зяте своем Нарицунэ — больно глядеть, как он горюет! Слышал я, — и молва толкует о том же, — что порчу на государыню наслал скорбный дух покойного дайнагона Наритики. Если решили утешить и успокоить дух покойного дайнагона, верните же в столицу его старшего сына, еще живого! Утолите чужие печали — и сбудутся ваши собственные стремления, прислушайтесь к чужим мольбам — и ваши собственные молитвы обретут силу: государыня родит сына и род наш будет процветать все больше и больше!
И откликнулся Правитель-инок необычно мягко и тихо:
— А как же тогда поступить с Сюнканом и Ясуёри?..
— Их тоже верните обратно! Великий грех оставить на том острове хотя бы одного человека! — сказал князь Сигэмори, но Правитель-инок не согласился:
— Ясуёри можно простить, а Сюнкана я сам некогда вывел в люди, столько для него сделал! И вот благодарность — не где-нибудь, а у себя в Оленьей долине устроил настоящую крепость, собирал заговорщиков! Нет, о Сюнкане и слышать не желаю!
Возвратившись в свою усадьбу, князь Сигэмори сказал дяде:
— Успокойтесь, считайте, что Нарицунэ уже прощен!
Услышав эти слова, князь Норимори так возрадовался, что, сложив руки, готов был чуть ли не молиться на Сигэмори.
— Когда Нарицунэ уезжал в дальнюю ссылку, — сказал он, — мне все казалось, что в душе он меня упрекает — отчего я не добился, чтобы его оставили у меня, не вымолил для него прощение. Несчастный! Бывало, посмотрит на меня, а сам чуть не плачет… Как вспомню, так сердце замирает от жалости!
И ответил ему князь Сигэмори:
— Поистине я понимаю вас!.. Ведь дети нам дороже всего на свете! Не тревожьтесь, я еще и еще раз напомню отцу о Нарицунэ! — И с этими словами он удалился во внутренние покои.
Так решено было возвратить двух ссыльных с острова Демонов. Правитель-инок велел снарядить посольство и выдать грамоту о помиловании. Посланник уже готов был отправиться в дальний путь. Князь Норимори на радостях вместе с ним послал и своего человека. «Не медлить, торопиться и днем и ночью!» — гласил приказ. Но морские пути неподвластны человеческой воле; прошло немало времени в борьбе с волнами и ветром. В конце седьмой луны покинул столицу посланец, но лишь на двадцатый день девятой луны добрался наконец до острова Демонов.
Посланником назначили Мотоясу Тандзаэмона. Сойдя с корабля на сушу, он возгласил: «Где тут ссыльные из столицы — царедворец Нарицунэ и монах Ясуёри?» Так вопрошал он громким голосом несколько раз. Но Ясуёри и Нарицунэ, как обычно, ушли молиться в свой храм Кумано, и не было их на месте. Оставался один лишь Сюнкан. Услышав голос посла, пришел он в смятение. «Я неотступно думаю о столице, наверное, поэтому мне просто чудится чей-то голос… Уж не демон ли Хадзюн[261] смущает мне душу? Нет, не может быть, чтобы то была правда!..» — так безотчетно твердил он, а сам тем временем в великом смятении, падая, спотыкаясь, бегом подбежал к послу и назвал свое имя: «Я и есть тот самый Сюнкан, сосланный из столицы!» Тогда посол достал из сумки, висевшей у пажа вокруг шеи, грамоту Правителя-инока и подал Сюнкану. Тот развернул, взглянул; там стояло:
«Тяжкую вину, за которую вы наказаны ссылкой, отныне мы вам прощаем. По случаю молебствий во здравие императрицы и дабы благополучно разрешилась она от бремени, объявлено внеочередное помилование. А посему сосланных на остров Демонов Нарицунэ и Ясуёри надлежит возвратить в столицу». Вот и все, что написано было в грамоте, имени же Сюнкана упомянуто не было. «Может быть, на обороте?..» Со всех сторон осмотрел бумагу, но своего имени не нашел. Снова и снова читал грамоту с первых строк до последних, потом еще раз от конца к началу, но все напрасно: упомянуты были двое, о третьем же не говорилось ни слова…
Меж тем вернулись Нарицунэ и Ясуёри. Взял грамоту Нарицунэ, прочитал, за ним прочел Ясуёри, но все напрасно — упомянуты были двое, о третьем же не говорилось ни слова. Только в страшных снах такое может присниться… И Сюнкан невольно думал: «Уж не сплю ли я? Быть может, мне это снится?..» Увы, то была явь, а не сон! Но слишком невероятной казалась такая явь, и снова чудилось: «Нет, это сон!..» Мало того, обоим его товарищам привезли из столицы много писем, Сюнкану же не прислали ни единой весточки, никто не справлялся, как и что с ним… «Стало быть, никого из моих родных и близких уже не осталось в столице!» — думал он, и при мысли об этом нестерпимой болью сжимало сердце.
«Но ведь мы, все трое, наказаны за одну и ту же провинность, все трое сосланы в одно время и в одно место. Отчего же двоих прощают, а третьего — нет? Может быть, Тайра просто забыли обо мне или, может быть, писец ошибся при переписке? Как же так?» — горевал он и плакал, припадая к земле, взывая к Небу, но, увы, напрасно.
— Горькая участь сия постигла меня по вине отца вашего, покойного дайнагона Наритики, — говорил Сюнкан, то хватаясь за рукав Нарицунэ, то ломая в отчаянии руки. — Стало быть, вы не можете отнестись ко мне безразлично, словно к постороннему человеку. Если уж нет мне прощения и нельзя вам взять меня с собою в столицу, то позвольте хотя бы вместе с вами сесть в эту лодку, доставьте меня хотя бы до острова Кюсю! Пока вы оба жили здесь, само собой получалось, что и до меня долетали хоть какие-то вести из родимого края, словно ласточки по весне, словно дикие гуси осенней порой… А теперь как же я их услышу?
— Поистине мне понятно, каково у вас на душе… — отвечал Нарицунэ. — Вся радость нашего возвращения отравлена вашим горем. Будь моя воля, я взял бы вас в лодку, но посол ни за что не дает своего согласия. Вдобавок, если пройдет слух, что мы покинули остров все трое, это может, напротив, повредить вам в дальнейшем. Лучше сначала я возвращусь в столицу, посоветуюсь там с людьми, разузнаю, в каком настроении Правитель-инок, и пришлю за вами посольство. А до тех пор крепитесь, наберитесь терпения и живите, как жили мы здесь до сих пор. Что ни говори, жизнь дороже всего на свете! Пусть на сей раз помилование вас не коснулось, но в конце концов вы обязательно дождетесь прощения, не сомневайтесь! — так утешал он Сюнкана, но тот в отчаянии ломал руки и, не стыдясь свидетелей, плакал.
«Готовьте судно!» — раздался приказ, и началась предотъездная суматоха. Сюнкан то входил в лодку, то снова выходил из нее на берег. По всему видно было, что он жаждет уехать вместе со всеми. Но, увы, чем можно было помочь? Нарицунэ подарил ему на память свое покрывало, Ясуёри оставил несколько свитков священной Лотосовой сутры.
Вот наконец отвязали веревки, столкнули ладью на воду, но Сюнкан все не отпускал свисавший с кормы канат, вцепившись в него руками. Уже вода доходила ему до пояса, потом до шеи, а он все тащился за судном. Когда же вода стала покрывать его с головой и ноги уже не касались дна, он обеими руками уцепился за лодку.
— Вот как поступаете со мною вы оба! Стало быть, все-таки бросаете меня здесь! Не думал я, что вы оба столь бессердечны! Значит, многолетняя дружба ваша на поверку — всего лишь притворство! Возьмите же меня, несмотря на запрет, возьмите, молю вас! Отвезите хотя бы на Кюсю! — так просил он, не умолкая, но посланник сказал: «Никак невозможно!» — оторвал его руки от борта лодки и приказал отчалить.
Сюнкан вышел на сушу, ибо ничего другого не оставалось, упал на землю у самой кромки воды, там, где волны разбивались о берег, и в отчаянии стал колотить оземь ногами, как малый ребенок, в исступлении зовущий мать или няньку. Он вопил, надрывая голос: «Эй, возьмите же меня с собой, слышите! Заберите и меня, говорю вам!» Но лодка уплывала все дальше, и, как поется в песнях, позади шумели лишь белопенные волны…

Лодка была еще близко, но слезы туманили взор, мешая видеть. Сюнкан бегом взбежал на пригорок и оттуда махал руками, обратившись к открытому морю. Поистине сама Саёхимэ из Мадуры[262], махавшая шелковым шарфом вслед ладье, отплывавшей в Миману[263], сокрушалась не больше, чем горевал Сюнкан в эти минуты…
Вскоре лодка скрылась из виду, сумерки окутали землю, а Сюнкан, не возвращаясь под жалкий кров свой, всю ночь так и пролежал на морском берегу, не чувствуя даже, что волны лижут ему босые ноги и ночная роса насквозь пропитала одежду… И если в тот час он не бросился в море, не утопился, то лишь потому, что в душе все-таки уповал на доброту Нарицунэ и верил: а вдруг тот и в самом деле поможет ему вернуться, — увы, несбыточна надежда! Вот когда в полной мере познал он горе близнецов Сори и Сокури, покинутых мачехой на скалистой вершине, на острове, затерянном в море, а случилось то в Индии, в древние времена[264].
Меж тем двое ссыльных покинули остров Демонов и прибыли в Касэ, поместье в краю Хидзэн, принадлежавшее сайсё, тестю Нарицунэ. Сайсё прислал туда человека, велев передать: «Зимой бушуют волны и ветер — дорога морем опасна; отдохни хорошенько в тех краях и возвращайся в столицу с наступлением весны». Так случилось, что Нарицунэ и Ясуёри остались в Касэ до конца года.
Меж тем в одиннадцатую луну, двенадцатой ночью, в час Тигра, пронесся слух, что у государыни начались схватки. В Рокухару сбежались люди; вся столица пришла в волнение. В ожидании августейших родов государыня пребывала в Рокухаре, в отцовских владениях[265], в Усадьбе у Пруда[266]; сам государь-инок Го-Сиракава соизволил прибыть туда же. Все придворные и вельможи во главе с канцлером и Главным министром, все, кто считался в этом мире сколько-нибудь влиятельной и знатной особой, кто мечтал о повышении в ранге и о продвижении в чинах, все, занимавшие мало-мальскую должность на государевой службе, все были здесь, никто не упустил случай!
В минувшие годы тоже бывало, что в предвидении родов императрицы или принцессы объявляли внеочередное помилование. Так, простили всех осужденных в одиннадцатый день девятой луны во 2-м году Дайдзи, накануне родов государыни Тайкэнмонъин[267]. Следуя этому примеру, на сей раз тоже отпустили на волю множество осужденных за тяжкие преступления. Только Сюнкан не был прощен, и это прискорбно!
Императрица дала обет — если роды пройдут благополучно, поехать на богомолье в храмы Яхата, Хирано, Охарано. Слова обета почтительно зачитал пред ликом богов преподобный Сэнгэн. Жрецам более двадцати синтоистских храмов, начиная с главной обители великой богини Аматэрасу в Исэ, приказали возносить молитвы; более чем в шестнадцати буддийских монастырях, начиная с Тодайдзи и Кофукудзи, приказано было читать сутры, дабы боги и будды ниспослали государыне благополучные роды. Передать это повеление поручили старшим чинам, служившим при дворе императрицы. Люди, опоясанные мечом, в разноцветных одеждах, несли всевозможные дары храмам — мечи, ритуальные облачения; непрерывной вереницей шли они от Восточного павильона через Южный сад и выходили из Главных ворот на западной стороне дворцовой ограды. Великолепное зрелище!
Князь Сигэмори, неизменно сохранявший спокойствие, прибыл в Рокухару намного позже других, в сопровождении длинной вереницы карет, вместе со старшим сыном и наследником Корэмори и другими своими сыновьями. Князь привез дары — слуги несли их на подносах, похожих на плоские крышки от ларцов, — сорок разных одежд, семь мечей, украшенных серебром, и двенадцать коней, которых вели под уздцы — в подражание событиям годов Канко, когда во время родин у императрицы Сётомонъин отец ее, канцлер Митинага, преподнес в дар коней. Князь Сигэмори имел все основания поступить так же, ибо, доводясь государыне старшим братом, считался, кроме того, ее приемным отцом. Дайнагон Кунэцуна тоже преподнес двух коней, но люди говорили: «От сердца ли этот дар? Или у дайнагона так много добра, что и девать некуда?» Кроме того, более семидесяти божьих коней[268] пожертвовали во многие храмы, начиная со святилища богини Аматэрасу в Исэ и вплоть до храма Ицукусима, что в краю Аки. Из императорского дворца тоже послали в храмы несколько десятков коней из дворцовых конюшен, разукрашенных гохэй — священными талисманами.
Настоятель храма Добра и Мира, Ниннадзи, принц крови, преподобный Сюкаку читал сутру Фазана; глава секты Тэндай, принц крови, преподобный Какукай возносил молитвы Семи Буддам во главе с Якуси. Настоятель монастыря Трех Источников, Миидэра, принц крови, преподобный Энкэй молился защитнику веры, богу Конго-додзи. Кроме того, возносили молитвы Пяти Буддам, отвращающим напасти, бодхисатве Каннон во всех ее шести ипостасях[269], ритуальные молитвы светлому богу Фудо, служили молебны бодхисатве Мондзю, оберегающему от зла, и бодхисатве Фугэн[270], продлевающему жизнь смертных. Дым очистительных костров[271] застилал все покои, от звона колокольчиков содрогались облака в небе, от голосов, распевавших молитвы, в благоговейном ужасе поднимались волосы дыбом; казалось, никакой злой дух, никакая нечистая сила не посмеет сюда проникнуть! В довершение всего, некоему монаху, обитавшему в слободке ваятелей, поручили изготовить статую целителя Якуси и еще пяти бодхисатв одного роста с императрицей.
Но, несмотря на столь ревностные молитвы, государыня только мучилась схватками и никак не могла разродиться. Правитель-инок и супруга его Ниидоно, прижимая руки к груди, пребывали в великой тревоге. «Отчего это? Почему?» — повторяли они и на все вопросы, с которыми обращались к ним люди, отвечали: «Поступайте как знаете, только бы все обошлось благополучно!»
— На поле боя я бы ни за что так не струсил! — говорил впоследствии Правитель-инок.
Все это время монахи-заклинатели самых высоких рангов — Бокаку, Сёун и Сюнгё, Годзэн и Дзицудзэн, неустанно перебирая четки, усердно молились перед изображениями будд и бодхисатв, покровителей своих храмов; так рьяно взывали они к своим богам, что, казалось, уж теперь-то на роженицу непременно снизойдет благодать. Но самой действенной оказалась молитва государя-инока Го-Сиракавы: как раз в эти дни он постился, совершая обряд очищения, перед тем как отправиться на богомолье в храм Новый Кумано[272]. И вот теперь, усевшись возле парчовой завесы, за которой лежала императрица, он начал громко читать сутру-дарани[273] Тысячерукой Каннон. В то же мгновенье внезапно все изменилось; отрок-ясновидец, бесновавшийся так неистово, что пришлось наложить на него веревки, вдруг перестал биться и замер. Государь-инок говорил:
— Никакой злобный дух, кто б он ни был, да не смеет приблизиться к государыне, ибо здесь на страже я, старый монах! Все злобные духи, ныне о себе объявившие, принадлежат людям, некогда осыпанным милостями двора; пусть нет у них сердца и совести, чтобы воздать добром за наши благодеяния, но помешать благополучному рождению младенца они бессильны! Да сгинут, да расточатся все злые силы! Когда женщине трудно разрешиться от бремени и непереносимы ее мучения, вознесите молитву, и рассеются чары демонов и злых духов, и дитя родится легко и спокойно!
Так от всего сердца молился государь-инок, усердно перебирая хрустальные четки, и роды сразу завершились благополучно; больше того — новорожденный младенец оказался мужеска пола!
Князь Сигэхира быстрым шагом вышел из покоев императрицы во двор.
— Августейшие роды свершились благополучно, родился принц! — громко возгласил он, и тогда государь-инок и все вельможи, придворные и сановники, начиная с его светлости канцлера, все жрецы и монахи со своими многочисленными помощниками, глава Ведомства астрологии и гаданий, глава придворной Лекарской палаты разом закричали от радости, да так, что возглас их громом прокатился далеко за ворота и не умолкал долгое время. А Правитель-инок от чрезмерной радости заплакал в голос. Слезами радости зовутся такие слезы!
Князь Сигэмори приблизился к государыне и положил к изголовью новорожденного принца девяносто девять золотых монет.
— Небо да будет тебе отцом, Земля — матерью! — сказал он. — Живи долго, как мудрец Дунфан Шо[274], а в сердце к тебе да снизойдет великая богиня Аматэрасу!
Затем он взял лук из тутового дерева, вложил стрелу с наконечником из чернобыльника и пустил стрелы на все стороны света[275].
Кормилицей заранее назначили супругу князя Мунэмори, другого брата государыни, но в минувшую седьмую луну она скончалась родами, и потому воспитание младенца поручили супруге князя Токитады, родного дяди императрицы. Впоследствии ее назвали Соцуноскэ — Главная Госпожа.
Спустя некоторое время государь-отец приказал подать карету и возвратился к себе, во дворец Обитель Веры, Ходзюдзи. Правитель-инок на радостях преподнес ему тысячу рё[276] золотого песка и две тысячи рё хлопчатой ваты. Но люди потихоньку шептались между собой: «Не следовало бы так делать!»
Много странного случилось при рождении этого принца. Во-первых, необычно было, что заклинания произносил сам государь-инок Го-Сиракава. Во-вторых, издавна повелось, что при рождении младенца в императорском доме с дворцовой крыши, с самого верхнего конька, сбрасывают на землю глиняную миску для риса, при рождении принца — по южному, а при рождении принцессы — по северному скату[277]. Но на этот раз миску по ошибке сбросили по северному скату. Поднялся шум, переполох, раздались крики: «Ой-ой, ошибка!» — миску подняли и сбросили снова, на сей раз уже так, как надо, однако люди говорили, что не к добру такая оплошность. Удивительным показалось смятение Правителя-инока, а вот поведением князя Сигэмори все восхищались. Всеобщее сожаление вызвало отсутствие князя Мунэмори: разлученный смертью с горячо любимой супругой, он заперся в своих покоях, разом сложив с себя оба звания — дайнагона и военачальника дворцовой стражи. А ведь как прекрасно было бы, если бы ко двору явились одновременно оба старших брата императрицы!
Когда августейшие роды закончились, призвали семерых жрецов Инь-Ян, дабы сотворили они тысячекратное заклинание Великого Очищения[278]. Среди них был старец по имени Токихару, человек бедный, не имевший ни слуг, ни свиты, занимавший скромную должность в Ведомстве двора, где был надзирателем за уборкой. А меж тем народу собралось очень много, люди теснились на подворье, как молодая поросль бамбука, как густо проросшие злаки риса, как стебли конопли, как тростник на болоте. «Пропустите должностное лицо. У меня дело!» — расталкивал Токихару толпу, с трудом продвигаясь вперед, но в это время кто-то наступил ему на ногу, и у него свалился башмак с правой ноги. Когда же он на мгновение остановился, чтобы поправить обувь, в давке с него даже сшибли парадную шапку. Почтенный старец в церемониальной одежде в столь торжественных обстоятельствах предстал перед царедворцами без головного убора, с непокрытой головой! Увидев его, молодые придворные, не в силах сдержаться, невольно покатились со смеху.
А ведь известно, что жрецы Инь-Ян строго соблюдают все ритуалы, даже походка у них особая, и вдруг такое странное происшествие! В то время ему не придали значения, но потом не раз вспоминали. И в самом деле, было над чем призадуматься, невольно сопоставляя в уме цепь дурных предзнаменований!
Теперь, когда подтвердилась сила молитв, объявили награды храмам, в которых совершалось богослужение. Настоятелю храма Добра и Мира, Ниннадзи, в Омуро, преподобному Сюкаку, принцу крови, было обещано заново отстроить Восточный храм, Тодзи, и сверх того даровано право отправлять три службы — семидневное молебствие[279] об охране страны и об урожае, молебен богу Дайгэнсую[280] о спокойствии в государстве и обряд Окропления главы[281]. Кроме того, ученику его, преподобному Какусэю, был дарован очередной духовный сан. Глава вероучения Тэндай, преподобный Какукай, просил пожаловать ему второй придворный ранг, дающий право въезжать и выезжать из дворца, не выходя из кареты. Однако преподобный Сюкаку, глава вероучения Сингон, воспротивился этому, и в конце концов решено было ограничить пожалованием ученику Какукая, преподобному Энре, очередного духовного звания. Были и другие награды, да так много, что все и не перечесть.
Несколько дней спустя государыня вернулась из Рокухары во дворец. С тех самых пор, как дочь стала императрицей, Правитель-инок и его супруга только и мечтали: «Ах, если бы у нее родился сын! Он станет императором, и нас будут почитать как деда и бабку государя с материнской стороны!» И вот, решив молить об этом богиню, обитающую в храме Ицукусима, что в краю Аки, которой они издавна поклонялись, стали они каждый месяц ездить туда на богомолье — и в скором времени государыня понесла, и младенец, как они того и просили, родился мужеска пола.
Если же спросить, отчего Тайра стали почитать богиню в Ицукусиме, то ответ гласит:
В царствование императора Тобы, когда князь Киёмори был еще всего лишь правителем земли Аки, решил он своим иждивением заново отстроить Великую пагоду в монастыре на священной вершине Коя: под присмотром его помощника Ёрикаты работы длились шесть лет. Когда постройка была закончена, Киёмори сам поднялся на святую вершину Коя и молился перед Великой пагодой. Затем он прошел во Внутренний храм, где покоится прах великого учителя Кобо, и тут, явившись неизвестно откуда, внезапно вышел к нему престарелый священник; брови его, казалось, осыпал иней, волны морщин избороздили чело. Опираясь на посох с раздвоенной рукоятью из оленьего рога, обратился он к Киёмори:
— С древних времен и поныне на этой горе исповедуют вероучение Сингон, и слава его не меркнет. Во всей нашей стране нет второй такой священной вершины! Великая пагода наконец отстроена заново. В Ицукусиме, что в краю Аки, и в Кэи, в краю Этидзэн, тоже имеются храмы, где явил себя дух великого бодхисатвы Дайнити, но в Кэи храм процветает, а в Ицукусиме так захирел, что, можно сказать, и вовсе не существует. Внемли же моим словам, восстанови этот храм! Отстрой его заново, и никто не сравнится с тобой в стремительном продвижении в чинах и званиях! — С этими словами старик удалился, а оттуда, где он стоял мгновение назад, повеяло дивным благоуханием. Киёмори послал вслед за ним человека, тот долго следил за старцем, но примерно через три тё старик внезапно исчез, как будто растаял в воздухе.
«Нет, то не простой смертный! То был сам великий учитель Кобо!» — с благоговением подумал князь Киёмори и, дабы оставить память о себе в бренном мире, решил украсить Главный храм монастыря Коя мандалой. Западную мандалу поручили рисовать Дзёмё, художнику из монахов. «Восточную мандалу нарисую я сам!» — распорядился Киёмори и написал ее собственноручно. При этом — отчего и зачем, кто знает? — драгоценный венчик вокруг головы будды Амиды, восседающего в чаше красного лотоса, он написал кровью, взятой из собственной головы.
Возвратившись в столицу, он поведал государю Го-Сиракаве о чудесном явлении старца, и государь чрезвычайно умилился, внимая его рассказу. И снова продлили Киёмори срок управления краем Аки, и он смог заново отстроить также и храм в Ицукусиме. Он перестроил большие ворота Птичий Насест, Тории, заново воздвиг все храмовые строения и обнес их галереей длиной в сто восемьдесят кэн. Когда работы были закончены, Киёмори приехал на моление в Ицукусиму и молился там всю ночь напролет; когда же он задремал, во сне предстал перед ним юноша-небожитель и возгласил: «Я — посланец великой богини Ицукусимы. Возьми это оружие! С его помощью ты утвердишь в стране мир, будешь охранять ее пределы и защищать императорский дом!» С этими словами он подал Киёмори короткую, украшенную серебром алебарду. Когда же Киёмори проснулся, то увидел, что у его изголовья и в самом деле стоит прислоненная к стене алебарда.
И было тогда предсказание — оракул великой богини возвестил: «Помни мое повеление, переданное устами старца на горе Коя! Знай же, если будешь творить дела неправедные, не будет счастья твоим потомкам!»
Поистине святое знамение!
В царствование императора Сиракавы супругой его стала Ясуко, дочь канцлера Мородзанэ; звали ее государыня Кэнси — Дочь Мудреца, и государь души в ней не чаял. Желая, чтобы наследник престола был рожден именно этой его супругой, он призвал из обители Миидэра, Трех Источников, монаха Райго, о котором молва твердила, что молитвы его обладают чудесной силой, и повелел:
— Помолись, чтобы государыня родила сына, и, если молитва твоя исполнится, проси в награду что хочешь!
— Это нетрудное поручение, — ответил монах, возвратился в обитель Миидэра и сто дней кряду молил ревностно и усердно.
И в самом деле, не прошло и ста дней, как государыня понесла и в положенный срок, на шестнадцатый день одиннадцатой луны 1-го года Дзёхо, благополучно родила сына. Государь обрадовался необычайно, призвал Райго и спросил:
— Ну, каково же твое желание?
— Пусть в монастыре Миидэра воздвигнут алтарь новообращенных, вступающих в лоно святого учения Будды! — ответил тот.
— Весьма неожиданное желание! — воскликнул государь. — А я-то думал, ты попросишь пожаловать тебе высокий духовный сан или что-нибудь в этом роде… Я просил о рождении принца, дабы передать ему трон единственно для того, чтобы в стране воцарился покой и мир. Если же ныне я исполню твою просьбу, обидятся монахи Святой горы и в мире снова возникнет смута. Между вашими монастырями начнется распря, и вероучение Тэндай придет в упадок! — И государь отказал монаху.
Разгневанный Райго возвратился в обитель Миидэра и решил уморить себя голодом. Пораженный этим известием, государь призвал Масафусу Оэ — в то времена правителя земли Мимисака — и сказал:
— Я слыхал, что Райго — твой духовный наставник, стало быть, вас связывают тесные узы. Ступай к нему и постарайся как-нибудь его успокоить!
Повинуясь высочайшему приказанию, правитель земли Мимисака отправился в келью Райго и передал все, что повелел государь. Райго, запершись в самой заброшенной, прокопченной курениями часовне монастыря, отвечал ему, не выходя из часовни, и голос его был страшен:
— Негоже государю бросать слова на ветер! Недаром сказано: «Слово государя подобно поту — однажды пролившись, вспять течь не может!»[282] Раз он не хочет выполнить столь малую просьбу, я заберу принца обратно. Ведь не кто иной, как я, этого принца вымолил; теперь же с ним отправлюсь к демонам преисподней! — И, возгласив эти слова, он так и не вышел к посланцу.
Правитель земли Мимисака вернулся во дворец и доложил все как было. Райго вскоре умер голодной смертью. Государь кручинился, пребывая в тревоге и страхе. Спустя недолгое время принц заболел, и, несмотря на всевозможные молебны, ясно было, что молитвы не помогают. Многие видели во сне, что у изголовья принца стоит седовласый старец-монах, опираясь на посох, увешанный железными кольцами; другим наяву чудился этот призрак. Словами не описать, как страшно то было!
Меж тем в шестой день восьмой луны 1-го года Дзёряку принц скончался четырех лет от роду. Звали его принц Ацуфуми. Государь горевал безмерно. Он призвал со Святой горы преподобного Рёсина, известного силой своих молитв, в те годы — настоятеля храма Энъюбо, и спросил: как теперь быть?
— Просьбы о рождении наследника, — отвечал Рёсин, — всегда исполнялись силой молитв, вознесенных не где-нибудь, а только у нас, на Святой горе Хиэй. Вот и у императора Рэйдзэя некогда родился наследный принц, потому что о том молился преподобный Дзиэ, а просил его возносить те молитвы родной дед, Правый министр Мороскэ, отец государыни… Это нетрудно исполнить!
С этими словами он возвратился на гору Хиэй, сто дней кряду усердно молился великому богу, покровителю Святой горы, и не прошло и ста дней, как государыня вновь понесла и на девятый день седьмой луны 2-го года Сёряку благополучно родила сына. Это и был будущий государь Хорикава.
Вот как ужасно было проклятие разгневанных духов даже в стародавние времена! И ныне так же — казалось бы, уж на что благополучно и счастливо завершились роды у государыни, уж на что великодушное помилование объявили в ту пору, однако Сюнкан, один из всех, так и не получил прощения, и это весьма прискорбно!
В том же году, в восьмой день двенадцатой луны, новорожденного принца провозгласили наследником престола. Воспитателем назначили князя Сигэмори, а старшим в свите — князя Ёримори, владельца Усадьбы у Пруда.
Наступил новый, 3-й год Дзисё. В конце первой луны Нарицунэ, торопясь поскорее прибыть в столицу, покинул Касэ, имение своего тестя в краю Хидзэн. Но сильный холод еще держался, море все еще бушевало; пробираясь вдоль побережья от бухты к бухте, от островка к островку, лишь к середине второй луны достиг он острова Кодзима. Здесь отыскал Нарицунэ хижину, где жил ссыльный его отец, и увидел на бамбуковых столбах, на старых бумажных перегородках след кисти, оставленный дайнагоном.
— Письмена — вот лучшая память о человеке! Если б не эти строчки, кто поведал бы нам обо всем, что здесь было? — Вдвоем с Ясуёри читали они надписи, сделанные рукой дайнагона, и плакали, плакали и снова читали…
«В двадцатый день седьмой луны 3-го года эры Ангэн принял постриг…» «В двадцать шестой день той же луны прибыл Нобутоси…» — увидели они среди других и эту надпись. Так узнали они, что Нобутоси навестил дайнагона. Рядом на стенке виднелась другая надпись: «Три великих божества — бодхисатвы Амида, Каннон, Сэйси[283] — встретят истинно верующего на пороге райских чертогов! Верую без сомнения и колебания в воскресение к новой жизни в обители вечного блаженства!»
«Значит, несмотря на все муки, отец все-таки уповал на вечную жизнь в раю!» — подумал Нарицунэ, прочитав эту надпись, и эта мысль облегчила его печаль.
Посетили они и могилу дайнагона, посреди небольшой сосновой рощи увидели не то чтобы настоящее надгробие, а просто небольшой холмик. Подойдя к нему и молитвенно сложив руки, Нарицунэ со слезами на глазах сказал так, словно говорил с живым человеком:
— Отец, смутные вести о вашей кончине дошли до меня еще в то время, когда я находился на острове, в ссылке. Но я не мог сразу же поспешить к вам, ибо был не волен в своих поступках. Конечно, я радуюсь, что, несмотря на два года ссылки, сохранил жизнь, недолговечную, как росинка, но на что мне жизнь, если вас нет на свете? Ныне я возвращаюсь в столицу, но что толку, если вас там не будет? До сих пор меня подгоняла надежда на встречу с вами, теперь же больше некуда торопиться! — так горевал он и плакал.
Будь дайнагон жив, наверное, он сказал бы в ответ: «Здравствуй, сын! Ну, как ты, здоров ли?» Но, увы, безжалостна смерть! Человек уходит туда, где нет ни света, ни мрака! Никто не откликнется из покрытой мхами могилы, только ветер неумолчно шелестит в соснах…
Эту ночь они провели возле могилы вдвоем с Ясуёри, ходили вокруг, читая молитвы; а когда рассвело, заново насыпали холм, обнесли оградой, рядом соорудили хижину и в течение семи дней и семи ночей молились и переписывали священную сутру. Когда же исполнился положенный срок молитв, они выдолбили большую ступу и написали на ней: «Благородный дух почившего здесь да покинет сей бренный мир, где на смену жизни неизбежно приходит смерть! Да обретет он вечное просветление!» — обозначили луну, день, а внизу поставили подпись: «Преданный сын Нарицунэ». При виде сего даже темные землепашцы и дровосеки, обитавшие в этом глухом горном селении, все как один пролили умиленные слезы, говоря: «Нет сокровища дороже родного сына!»
Да, сколько бы лун, сколько бы лет ни прошло, никогда не угаснет память об отце-благодетеле, лелеявшем сына с детства. Как видение, как сон вспоминается теперь всякая ласка… И слезы по умершему отцу все продолжали литься, и не было сил сдержать их. Будды и бодхисатвы всех трех миров, всех десяти направлений[284] с состраданием взирали на доброе сердце Нарицунэ, а уж как возрадовался, верно, дух его отца-дайнагона в потустороннем мире!
— Хотел бы я остаться здесь и молиться, дабы обрели силу мои молитвы, но там, в столице, тоже, наверное, ждут меня! Я еще вернусь сюда! — И, попрощавшись с отцом, Нарицунэ в слезах покинул могилу. А глубоко под землей, под покровом травы и листьев, дух умершего тоже, наверное, скорбел о разлуке с сыном.
Шел шестнадцатый день третьей луны, и солнце уже клонилось к закату, когда Нарицунэ прибыл в Тобу. Здесь находилась усадьба Сухама, имение покойного дайнагона. Годы прошли с тех пор, как обитатели внезапно покинули усадьбу. Ограда еще держалась, но черепичные навесы упали; ворота еще стояли, но створки исчезли. Войдя во двор, увидали Нарицунэ и Ясуёри, что давно не ступала здесь нога человека, все вокруг заросло густым мхом. Над Осенней горкой, устроенной посреди пруда, морща водную гладь, веял весенний ветер, и тихо плавали взад-вперед бесприютные уточки-неразлучницы[285] и белые чайки. «Покойный отец так любил этот вид!» — подумал Нарицунэ, и из глаз его снова хлынули слезы. Дом сохранился, узорные решетки прогнили, ставни и раздвижные двери бесследно исчезли.
— Здесь он сидел, бывало…
— В эти двери, бывало, входил…
— Это дерево посадил своими руками…
Так говорил Нарицунэ, и в каждом слове его звучали любовь и неутешная скорбь.
Стояла середина третьей луны, еще не отцвела сакура; персик и слива, словно встречая приход весны, обильно покрылись цветами разнообразных оттенков. Прежнего хозяина давно уже нет на свете, но цветы цветут, как всегда, помня о наступлении весны…[286]
вспомнил Нарицунэ старинные китайские и японские стихи, и монах Ясуёри, тоже взволнованный до глубины души, невольно смахнул слезу. Они решили повременить с отъездом до вечера, но остались далеко за полночь: так жаль было покидать это место. Чем больше сгущалась ночная тьма, тем ярче озарял все кругом лунный свет, проникая сквозь щели обветшавшей кровли террасы, как всегда в разрушенном, опустевшем жилище. И вот уже засветилась в лучах утренней зари гора Цзилуншань[289], а они все еще медлили уходить… Но всему приходит конец. «Ведь нас ждут в столице, навстречу высланы кареты, оставлять их томиться ожиданием тоже жестоко!» — подумал Нарицунэ; и, с грустью покинув усадьбу Сухама, направились они в столицу, и радуясь, и печалясь.
Монаха Ясуёри тоже встречала карета, но он не сел в нее, а доехал в одной карете с Нарицунэ до Седьмой дороги; там их пути расходились, и долгим было прощание — так не хотелось им расставаться.
Разлука всегда печальна, кто бы ни расставался — люди, всего полдня гулявшие вместе под цветущею сакурой, или друзья, вдвоем скоротавшие ночь, любуясь луною, или случайные спутники, вместе укрывшиеся под сенью одного дерева в ожидании, пока прошумит легкий весенний дождик. Что же говорить о Нарицунэ и Ясуёри! Они вместе страдали, влача тяжкую жизнь изгнанников на острове Демонов, вместе изведали тяготы трудного плавания по волнам: одна участь судила им обоим одинаковый приговор. Их связали прочные узы, уходящие в далекое прошлое; нерасторжимую силу этих уз ощутили они теперь в полной мере!
Нарицунэ прибыл в усадьбу тестя, князя Норимори Тайра. Мать Нарицунэ жила в селении Васиноо, близ горы Хигасияма, но в ожидании сына еще накануне прибыла в усадьбу князя. Увидев входящего во двор Нарицунэ, она только и смогла, что воскликнуть: «Я дожила! Слава богам!»[290] — и, закрыв лицо покрывалом, упала ничком, обливаясь слезами.
Служанки и самураи, все, кто был в усадьбе, окружили Нарицунэ, плача от радости. А уж радость его супруги и кормилицы Рокудзё и вовсе не трудно представить! Волосы Рокудзё, некогда черные, от неизбывного горя совсем поседели, а супруга, некогда прекрасная, как цветок, за эти годы так исхудала и осунулась, что почти невозможно было ее узнать. Младенец, с которым Нарицунэ расстался, когда тому было три года, так вырос, что впору было уже завязывать ему волосы в узел. А рядом с ним стоял трехлетний мальчик. «Кто это?» — спросил Нарицунэ, и кормилица Рокудзё, только и вымолвив: «Это… это…» — прижала рукав к лицу, заливаясь слезами.
И вспомнил Нарицунэ, как, уезжая в ссылку, оставил жену в тягости, едва живую… «Стало быть, все обошлось, ребенок благополучно вырос!» — подумал он, и печаль охватила его при воспоминании о той тяжелой поре.
Нарицунэ стал по-прежнему служить при дворе государя-инока и вскоре получил новое высокое звание.
У монаха Ясуёри близ Восточной горы Хигасияма было поместье Сориндзи; там он и поселился, и заветные свои думы прежде всего поверил песне:
Так вел он уединенную жизнь в своей усадьбе, вспоминая горести прошлого; передают, что он написал сочинение под названием «Собрание сокровищ»[291].
Итак, двое из троих ссыльных, томившихся на острове Демонов, вернулись в столицу, только Сюнкан остался один сторожить постылый остров — прискорбная, горестная судьба!
У него был юноша-паж, которого он жалел и воспитывал с детства. Звали его Арио. Услышав, что ссыльные с острова Демонов сегодня прибывают в столицу, отправился Арио встречать их далеко, в селение Тоба, смотрел во все глаза, но своего господина так и не увидал. «Отчего это?» — спросил он, и ему отвечали: «Слишком велико его преступление, потому и не вышло ему прощения!» Трудно описать, что почувствовал Арио, услышав эти слова. С той поры он все время бродил в окрестностях Рокухары, разузнавал и расспрашивал, но так и не смог узнать, когда же помилуют его господина. Тогда пошел он туда, где, таясь от людей, жила дочь Сюнкана, и сказал: «Господин, батюшка ваш, и на сей раз оставлен без милости, в столицу не возвратился. Я решил во что бы то ни стало поехать на остров Демонов, чтобы своими глазами увидеть, что с ним. Напишите послание, я отвезу его вашему отцу!» И юная госпожа, плача, написала письмо.
Арио распрощался и, ни слова не сказав отцу с матерью (ибо опасался он, что не дадут они позволения), поспешно пустился в путь. Корабли, отплывающие в Китай, уходят не ранее четвертой или пятой луны, но Арио не стал дожидаться, уже в конце третьей луны покинул столицу и, проделав долгий, трудный путь морем, добрался наконец до побережья Сацумы, что на острове Кюсю. В гавани, откуда отплывали корабли на остров Демонов, люди отнеслись к нему недоверчиво, заподозрили в чем-то дурном, да самого же и обобрали до нитки. Но он нисколько о том не сокрушался, тревожился лишь, как бы не пропало письмо юной госпожи, и потому спрятал его в пучке волос, собранных на макушке.
Наконец на купеческом судне переправился он на остров Демонов. Глядит и видит: все здесь еще ужаснее, чем в тех слухах, кои смутно доходили до него в столице. Полей нет, ни заливных, ни сухих; нет ни деревень, ни селений. Изредка встречаются люди, но речи их непонятны. «Может быть, кто-нибудь из этих странных существ все же знает местопребывание моего господина?..» — подумал он и окликнул одного из них:
— Эй, постой-ка!
— Чего тебе? — отвечал тот.
— Не знаешь ли, что сталось с преподобным управителем храма Торжества Веры, Хоссёдзи, сосланным сюда из столицы? — спросил Арио.
Кто знает, может быть, тот и ответил бы Арио, понимай он такие слова, как «управитель» и «храм Хоссёдзи», но так как не имел о них ни малейшего представления, то лишь покачал головой и промолвил: «Не знаю!» Но другой человек, случившийся здесь, понял, о чем спрашивал Арио, и ответил:
— Верно, верно!.. Здесь жили такие люди — их было трое, но двоим разрешили вернуться. А третьего они не взяли с собой, он все бродил по острову, а куда теперь подевался — не знаем!
Тогда решил Арио искать своего господина в горах. Он взбирался на отвесные скалы, опускался в долины; белые облака клубились за ним по пятам, мешая разглядеть тропу под ногами; горные испарения прерывали сон на ночлеге. Но ни следа, ни хотя бы тени Сюнкана не было видно.
Не найдя господина в горах, стал Арио искать его на морском берегу, но некого было расспросить о Сюнкане, кроме чаек, усеявших прибрежный песок следами птичьих лапок, да куликов, щебетавших на белых песчаных отмелях в море…
Однажды утром на каменистом берегу появилось, шатаясь и с трудом передвигая ноги, какое-то существо, похожее на отощавшего кузнечика-богомола. Когда-то, видно, голова у него была обрита, потому что волосы беспорядочно отросли и стояли торчком, вперемешку с сухими водорослями, так что казалось, будто на голове у него шапка, сшитая из колючек. Весь он был кожа да кости, покрытые обрывками какой-то непонятно из чего сшитой одежды, а в руках он сжимал пучок съедобных водорослей арамэ и выпрошенную у рыбаков рыбу. Шел он еле-еле волоча ноги. Много нищих встречал Арио в столице, но такого жалкого видеть еще ни разу не приходилось. «В священных сутрах сказано, что демоны Асюра[292] обитают у моря… — подумал Арио. — А Будда учит, что Три Сферы Зла и Четыре Пути Греха[293] находятся вблизи глухих гор. Уж не забрался ли я в одну из этих сфер — в царство гаки, Голодных Демонов…»[294]
Меж тем человек тот и Арио постепенно приближались друг к другу. «Кто знает, вдруг этому созданию известно что-нибудь о моем господине…» — подумал Арио и окликнул его:
— Эй, послушай!
— Чего тебе? — отвечал тот, и Арио продолжал:
— Не знаешь ли, где искать сосланного на этот остров управителя храма Хоссёдзи?
Арио забыл, как выглядит господин, но мог ли Сюнкан не узнать своего пажа?!
— Я и есть этот Сюнкан… — вымолвил он и, не договорив, выронил свою ношу и свалился на землю.
Так узнал Арио, что сталось с его господином.
Сюнкан тут же лишился чувств; приподняв его и положив к себе на колени, Арио, обливаясь слезами, говорил:
— Это я, Арио, господин мой! Неужели напрасно прибыл я сюда, несмотря на все трудности морского пути? Неужели лишь затем я приехал, чтобы сразу испытать новое горе? — так повторял он плача, и через некоторое время Сюнкан очнулся. Опершись на Арио, поднялся он на ноги и промолвил:
— Поистине прекрасен душевный порыв, приведший тебя в эту даль! И днем и ночью тоскую я о столице; во сне и наяву мерещатся мне милые сердцу жена и дети!.. А с тех пор как я так исхудал и ослаб, я уже плохо отличаю сон от яви. Вот и сейчас: не сон ли твое появление? Ах, если это сон, как мучительно будет для меня пробуждение!
— Нет, это не сон, это правда! — отвечал Арио. — А вот то, что вы, в таком состоянии, еще живы, — это и вправду чудо!
— Ты прав! — сказал Сюнкан. — Подумай, что пережил я с тех пор, как год назад Нарицунэ и Ясуёри бросили меня здесь одного, какое отчаяние меня тогда охватило! Я хотел утопиться, но вероломный Нарицунэ, всячески меня утешая, говорил: «Жди вестей из столицы!» И я, неразумный, поверив его обещаниям, все надеялся — что, если и в самом деле?.. — и старался выжить в надежде на его помощь. Но ведь на острове этом нет совсем ничего, что годилось бы в пищу! Пока я был в силах, я поднимался в горы, добывал серу и менял ее на еду у купцов, приезжающих с Кюсю. Но с каждым днем я слабел, и сейчас ходить в горы мне уже не под силу. В ясную, как сегодня, погоду я прихожу на берег и преклоняю колени перед теми, кто тянет сети, кто забрасывает удочки в море, и они дают мне из милости рыбу; а вечерами, после отлива, собираю ракушки или водоросли арамэ — вот и вся моя пища. Так сохранил я жизнь, недолговечную, как росинки, что блестят на мхах, одевших прибрежные камни. Иначе я не выжил бы в этом ужасном краю! Мне не терпится тут же, на месте расспросить тебя обо всем, но лучше пойдем ко мне в дом!
И, услышав эти слова, Арио с удивлением подумал: «Он в таком жалком виде, а говорит, что имеет дом!»
Он пошел за Сюнканом и увидел под сенью нескольких сосен хижину — столбами служили бамбуковые стволы, выброшенные на берег волнами, стропила и балки заменял связанный пучками камыш, и все кругом — и пол, и навес — было густо усыпано хвоей. Навряд ли такое жилище защищало от непогоды!
Некогда главный управитель всех земель храма Торжества Веры, Хоссёдзи, распоряжался он более чем восемью десятками принадлежавших храму поместий, обитал в пышных покоях за высокими воротами с навесом, в окружении сотен слуг и вассалов. Странно, удивительно было видеть теперь этого человека в столь жалком, горестном положении!
Разная кара ожидает людей за грехи, совершенные в жизни: возмездие в настоящем, возмездие в будущем и возмездие в отдаленном грядущем. Сюнкан повинен в том, что постоянно тратил для личных нужд богатства, принадлежавшие великому храму Торжества Веры. Тем самым впал он в грех, который сам Будда назвал бессовестным присвоением лепты, приносимой верующими во славу храма. Вот за этот-то грех и постигло его жестокое наказание, словно все три возмездия разом обрушились на него уже при нынешней жизни!
Наконец Сюнкан уверился, что и впрямь видит Арио наяву, и промолвил:
— В минувшем году, когда прислали посольство за Нарицунэ и Ясуёри, я не получил никаких вестей от жены и детишек. Вот и теперь ты тоже не привез мне от них ни строчки… Неужели ничего не велели они передать мне?
Задыхаясь от слез, Арио опустил голову и некоторое время не мог вымолвить ни слова. Наконец он собрался с духом и, сдержав слезы, ответил:
— Когда вы находились еще под стражей на Восьмой дороге, в усадьбе Тайра, в дом ваш нагрянули стражники, связали всех, кто был в доме, учинили допрос, а потом замучили до смерти. Госпожа, супруга ваша, спасая детей, пряталась с ними в глубине горы Курама. Только я бывал у нее, прислуживая, как мог. Все они предавались глубокой скорби, но больше всех тосковал об отце маленький господин наш; всякий раз, как я приходил, просил он меня о невозможном: «Послушай, Арио, поедем с тобой на этот остров Демонов, ведь так он называется, правда?» Совсем недавно, в минувшую вторую луну, он захворал и умер. Госпожа наша, оплакивая это несчастье и тревожась о вас, погрузилась в безутешную скорбь, день ото дня слабела и вскоре, на второй день третьей луны, в том же году, скончалась. Сейчас одна лишь юная госпожа живет у своей тетушки, в Наре. От нее письмо я вам привез!
Развернул письмо Сюнкан, прочитал — все описано, как рассказывал Арио. В конце же письма говорилось:
«Из троих сосланных на остров двоих уже вернули обратно. Отчего же только батюшка до сих пор в столицу не возвратился? Ах, нет доли печальнее женской, все равно, женщина высокого или низкого звания! Если бы я была мужчиной, ничто не остановило бы меня, я поехала бы туда, где мой батюшка! Поскорее, поскорее вместе с Арио возвращайтесь в столицу!»
— Взгляни сюда, Арио, прочитай, что пишет наивный ребенок! Сердцу больно — она пишет, чтобы вместе с тобой я поскорее возвращался в столицу! О, если бы мог я поступать по своей воле, разве я томился бы здесь долгих три года! Нынче девочке исполнится, если не ошибаюсь, двенадцать лет, но она так наивна, что не знаю, сумеет ли выйти замуж или служить во дворце, сумеет ли бедняжка прожить на свете?
И залился слезами Сюнкан, ибо
— С тех пор как я здесь, нет у меня календаря, и потому я не ведаю счета ни дням, ни лунам. Вижу, как осыпаются листья, как увядают цветы, и лишь по этим признакам различаю, что пришла осень. Запоют цикады, наступит пора уборки злаков — значит, настало лето. Выпадет снег — стало быть, зима на дворе… Прибывает и убывает месяц — значит, тридцать дней миновало… Загибая пальцы, считал я: в этом году дитяти моему уже исполнилось шесть лет. А его, оказывается, и в живых-то уж нет! Когда меня увозили в усадьбу Тайра, он все тянулся ко мне, плакал: «И я с тобою!» — но я его успокоил, сказав: «Я скоро вернусь!» Кажется, будто только вчера все это было… О, если б знать, что то была разлука навеки! Отчего я не побыл с ним подольше? Связь отца с сыном, брачные узы супругов — все предопределено еще в прошлых наших рождениях. Отчего же родные мои не подали мне никакого знака, во сне, наяву ли, что их уже нет на свете? Я страдал и унижался, стараясь сохранить жизнь лишь затем, чтобы еще раз их всех увидеть! Теперь осталась у меня только дочь, о ней одной болит сердце. Но ее судьба — судьба всех людей в нашем мире: оплакивая горькую свою долю, она как-нибудь да проживет на свете. Ну а мне жить — и жить еще долго, — понапрасну причиняя тебе заботы, кажется греховным и недостойным!
И, сказав так, Сюнкан перестал принимать пищу, устремил все помыслы к Будде и молился, чтобы тот сподобил его отбросить бесплодные, суетные мечтания и возродиться к новой жизни в Чистой райской земле. На двадцать третий день после прибытия Арио на остров Сюнкан, так и не покинув ни разу хижины, расстался с жизнью. Было ему, как передают, тридцать семь лет от роду.
Обхватив руками его бездыханное тело, Арио плакал и горевал, припадая к земле, взывая к небу, но все напрасно. А выплакав свое горе, подумал: «Мне надлежало бы тут же сойти в могилу вместе с моим господином, но осталась еще на свете юная госпожа, и к тому же надобно молиться за упокой души господина. Останусь же пока в живых, дабы о том молиться!» И, не потревожив тела Сюнкана, он обрушил на него хижину, набросал сверху сухой камыш и сосновые ветви и предал останки огню. Когда же погребение в огне закончилось, он собрал в суму белые кости, повесил суму вокруг шеи и снова на купеческом корабле отбыл на Кюсю.
Потом он отправился к юной госпоже и обо всем подробно поведал ей.
— Прочитав ваше письмо, господин опечалился еще больше. У него не было ни бумаги, ни туши, вот почему я не смог привезти вам ответного послания. Все, что наболело на сердце у господина, так и исчезло навеки, невысказанное, с ним вместе. Увы, больше мне никогда не увидеть облик вашего батюшки, не услышать его голос, сколько бы раз ни суждено мне было переродиться в грядущем! — так говорил он, и юная госпожа упала ничком и рыдала в голос.
Тотчас же, всего двенадцати лет от роду, постриглась она в монахини, посвятила себя служению Будде в храме Хокэдзи, в Наре, и молилась за упокой души отца и матери. Арио же, повесив на шею суму с прахом Сюнкана, поднялся на священную гору Коя, похоронил останки Сюнкана в Главном храме, а потом тоже принял постриг в Лотосовой долине[296] и, совершая паломничество по святым местам во всех семи краях и землях Японии[297], молился за упокой души своего господина.
Страшно думать, что ждет дом Тайра, причинивший такие страдания людям!
В пятую луну того же года, в двадцатый день, примерно в час Коня, налетел на столицу свирепый смерч и разрушил много строений. Ветер поднялся у пересечения дороги Накамикадо с дорогой Кёгоку и понесся в юго-западном направлении. Смерч опрокидывал ворота с тяжелыми навесами и без навесов, переносил их вдаль, за четыре, за пять, а то и за десять тё. Балки, перекладины, столбы вперемешку кружились в воздухе. Кипарисовая дранка и доски кровли носились в небе, как листья под порывами зимней бури. Адский вихрь, дующий в преисподней, казалось, воет не громче, чем гул и грохот, сотрясавшие в тот день воздух! Ураган повредил не только строения — погибло много людей. Волов же и лошадей пропало без счета.
«Бедствие сие обрушилось неспроста, нужно вопросить богов!» — повелел государь-инок, и жрецы храмов, посвященных богам Земли и Неба, а также ведуны Инь-Ян, постигшие тайны звезд и законы календаря, совершили гадание, и оракул возвестил и тем и другим одно и то же:
«В течение ближайших ста дней высшим сановникам государства надлежит соблюдать пост и молиться. Стране угрожает опасность: захиреет святое учение Будды, придет в упадок власть государей и наступит нескончаемая кровопролитная смута».
Узнав о таком предсказании, князь Сигэмори поехал на богомолье в Кумано, — наверное, тревога завладела его душой при виде того, что творится на свете. Перед главным храмом Кумано молился он всю ночь напролет.
— Отец мой, Правитель-инок, ожесточился сердцем, действует безрассудно, то и дело повергая в скорбь самого государя; я, Сигэмори, как старший сын, постоянно увещеваю его, но, увы, не наделен я ни даром убеждения, ни красноречием, и словам моим он не внемлет… Уж теперь, при жизни, его поступки угрожают процветанию нашего рода; тем большая опасность подстерегает всех нас после его кончины — ибо если увянет ствол, разве смогут процветать ветви и листья? Смогут ли потомки достойно прославить предка, да и по себе оставить в мире добрую память? Видя все это, я, Сигэмори, дерзновенно принял решение: не подобает истинно преданному вассалу и подлинно почтительному сыну понапрасну носить звание одного из трех важнейших сановников государства, не подобает оставаться в суетном мире, где нынче взлет, а завтра падение! Нет, во сто крат достойнее сложить с себя высокое звание, забыть тщеславие, удалиться от мира и помышлять лишь о спасении в грядущей жизни! Но смертный человек слаб душою, блуждает в сомнениях, колеблется, не зная, на что решиться, — вот почему до сих пор я медлил с выполнением сих заветных моих стремлений! Земной поклон тебе, о грозный бог Конго-додзи, молю тебя, смягчи жестокое сердце Правителя-инока, дабы не угасла слава наших потомков, дабы смогли они по-прежнему служить государю! Даруй нам мир и покой в стране! Если же роду Тайра суждено процветание лишь на то краткое время, пока жив отец мой, Правитель-инок, тогда, молю тебя, лучше сразу пресеки жизнь Сигэмори и поддержи в страданиях, ожидающих каждого смертного в круговращениях жизни и смерти! Такова смиренная просьба, с коей, о великий бог, я к тебе обращаюсь, уповая единственно на твою великую милость! — так горячо молился князь Сигэмори, вложив в молитву весь жар своей души. Вдруг какое-то сияние, похожее на пламя светильника, внезапно отделилось от тела князя и в то же мгновение исчезло, как будто разом погасло. Это видели многие, но, испугавшись, ничего не сказали.
На обратном пути, когда поезд князя переправлялся через реку Ивата, его старший сын и наследник, молодой Корэмори, и другие сыновья князя стали беспечно резвиться у вод реки, ибо стояло лето и день выдался жаркий. Белоснежную одежду паломников надели они поверх лиловых кафтанов; когда же белая ткань намокла, сквозь нее проступила окраска кафтанов, и стала ткань темной, точь-в-точь как если бы облачились они в траурные одежды. Увидев это, Садаёси, правитель земли Тикуго, молвил с упреком:
— Нехорошо! Ваша одежда как будто сулит несчастье! Тотчас же переоденьтесь!
Но князь Сигэмори возразил:
— Боги услыхали мою молитву! Не надо менять одежду! — И отправил с берегов реки Ивата нарочного в Кумано с посланием, в котором сообщал храму, что душе его ниспослана радость.
Все сочли странным это послание, никто не понял, что оно означает. Однако не диво ли, что вскоре сыновьям князя и впрямь пришлось облачиться в траурные одежды?
Спустя недолгое время после возвращения домой князь занемог. «Стало быть, бог услышал мою молитву!» — решил он, отказался от лечения и не стал служить молебны об исцелении. Как раз в эту пору в Японию прибыл из Сунского государства врач, знаменитый своим искусством. Правитель-инок, пребывавший в своей вотчине Фукухара, послал к сыну вассала своего Моритоси, правителя земли Эттю, велев сказать: «Дошло до меня, что ты болен и недуг твой день ото дня становится тяжелее. Недавно в наши края прибыл искусный врач из Сунского царства. Радуюсь, что так кстати он появился! Призови же его, и пусть он тебя излечит!»
Приподнявшись с помощью слуг, князь Сигэмори велел позвать Моритоси и молвил:
— Прежде всего передай Правителю-иноку, что я почтительно выслушал его совет. Однако послушай и мое мнение! Уж на что прославился мудростью император Дайго, правивший в годы Энги, однако же он поступил опрометчиво, допустив в столицу гадальщика-чужеземца, — до скончания веков это будет считаться его ошибкой, позором нашего государства! Что же говорить о таком заурядном человеке, как я, Сигэмори?! Если я призову к себе врача-чужеземца, это будет равнозначно оскорблению нашей страны Японии! Ханьский государь Гаоцзу мечом длиною в три сяку утвердил порядок и восстановил спокойствие в государстве, но во время похода на хуайнаньского князя Цинь Бу был ранен в бою шальной стрелой[298]. Императрица Люй призвала хорошего лекаря, дабы он осмотрел рану. «Я берусь вылечить эту рану, но возьму за это пятьдесят цзиней[299] золота», — сказал врач. Гаоцзу ответил: «Я сражался во многих битвах и не раз бывал ранен, но пока Небо меня хранило, те раны никогда не болели. Теперь же судьба моя, видно, уж решена. Жизнь человека во власти Неба! Пусть врачевал бы меня сам Вянь Цяо[300], что пользы? Однако негоже, если подумают, будто мне жаль денег!» И он дал врачу пятьдесят цзиней золота, но лечиться так и не стал.
Мудрость древних навеки запечатлелась в сердце, и я сейчас восхищаюсь ею! Я, недостойный, стал одним из Девяти избранных[301], взошел на возвышение Троих[302], ибо судьба человека вершится по воле Неба. Зачем же, не разумея сей высшей воли, понапрасну утомлять душу, хлопоча о лечении? Если недуг мой предопределен кармой как возмездие за прегрешения, свершенные в минувших рождениях, то, сколько ни лечись, все напрасно! Если же суждено мне иное, я исцелюсь и без лечения. Недаром оказалось бессильным все искусство знаменитого врача Дживаки[303], и Будда скончался у достославной реки Бацудай[304]; он хотел доказать, что болезнь, предназначенную судьбой, излечить невозможно! Разве он скончался бы, если б врачевание могло исцелять недуги? Я привел пример, когда больным был сам Будда, а врачом — знаменитый Дживака; что же говорить обо мне: ведь мое тело — не тело Будды. Да и лекарь этот тоже навряд ли сравнится с Дживакой! Пусть он выучил наизусть все Четырехкнижие лекарского искусства[305] и применяет все сто способов врачевания, — все равно не в его власти исцелить тело, полное скверны, подвластное закону жизни и смерти, закону бренности всего сущего! Пусть он изучил досконально все Пятикнижие врачевания[306], пусть умеет излечивать всевозможные недуги, все равно он бессилен исцелить немощь, предопределенную кармой в наказание за грехи, свершенные в минувших рождениях! Раз лечение не может увенчаться успехом, стало быть, и звать этого врача напрасно. Но если бы ему все же удалось излечить меня, это было бы равносильно признанию, что в нашей стране не существует науки врачевания! В особенности же не подобает мне, одной из опор Треножника[307], принимать врача, прибывшего к нам из чуждых пределов забавы ради; это позор для нашей страны, забвение долга министра! Пусть тело мое умрет, но можно ли вместе с телом утратить душу, радеющую о достоинстве государства? Передай же отцу моему все, о чем я тебе поведал!
Моритоси возвратился в Фукухару и со слезами передал то, что услышал.
— Даже в древности не бывало министра, так дорожившего честью своей страны! — воскликнул Правитель-инок. — И уж тем более не бывать такой добродетели в грядущие времена! Наша маленькая Япония — слишком тесное вместилище для столь великого духа! — И, сказав так, князь Киёмори, в слезах, поспешил вернуться в столицу.
Той же седьмой луной, на двадцать восьмой день, князь Сигэмори принял духовный сан; имя в монашестве взял Дзёран — Чистый Лотос. А вскоре, в первый день восьмой луны, наступил его смертный час, душа исполнилась просветления, и он тихо скончался. Всего сорок три года минуло князю — возраст расцвета! — и потому кончина его весьма прискорбна!
«Покойный князь всегда старался смягчить жестокость и своеволие Правителя-инока, только благодаря ему страна пребывала в покое. Что же будет теперь? Какие начнутся смуты?» — горевали и тревожились все обитатели столицы, и благородные, и низкорожденные. А приближенные князя Мунэмори, второго сына Правителя-инока, радовались, говоря: «Теперь вся власть в государстве перейдет нашему князю!»
Отцовское сердце болит, теряя даже неразумного сына, князь Сигэмори был главной опорой всего рода Тайра, праведником, явившимся в наше грешное время, и потому, с какой стороны ни возьми, горе его родителей, скорбь жены и детей, печаль всего дома Тайра были поистине беспредельны. Народ скорбел о том, что умер образцовый вассал, а люди Тайра горевали, опасаясь, что кончина князя ослабит могущество их семейства. И то сказать, в этом князе телесная красота сочеталась с душой истинно преданного вассала, с умом и разнообразными дарованиями, и слова его никогда не расходились с добродетельными делами.
Князь Сигэмори был от рождения человеком необыкновенным. Уж не обладал ли он даром предвидения? Ибо седьмой ночью минувшей четвертой луны ему приснился поистине дивный сон. Снилось князю, будто идет он куда-то далеко-далеко, вдоль берега неведомой бухты, и вдруг видит на дороге высокий Птичий Насест, Тории, храмовые ворота. «Что это за ворота?» — спрашивает князь и слышит в ответ: «Это ворота, ведущие в храм великого бога Касуга!»[308] Князь видит толпу людей, и вдруг кто-то подает ему отрубленную голову монаха. «Чья это голова?» — спрашивает князь, и ему отвечают: «Это голова Правителя-инока, главы дома Тайра. Великий бог, покровитель здешнего храма, повелел отсечь ему голову за чрезмерные злодеяния!»
На этом князь Сигэмори проснулся. «Со времен смут Хогэн и Хэйдзи наш род Тайра усмирял многих ослушников государя и был за то осыпан милостями сверх меры; мы породнились с самим властителем Поднебесной по его материнской линии, более шестидесяти членов нашей семьи удостоились высших званий и должностей. Вот уже двадцать лет, как процветает наше семейство, пребывая в несказанной радости и довольстве, однако ныне злодеяния Правителя-инока превзошли все пределы, и судьба нашего рода уже решена, нас ждет погибель!» Так, глотая слезы, размышлял князь о грядущих бедах, нависших над его домом, как вдруг кто-то постучал в ставню.
— Кто там? Поди узнай! — приказал князь.
— Явился Канэясу Сэноо! — гласил ответ.
— В чем дело? Что случилось? — спросил князь Сигэмори у Канэясу.
— Только что со мной приключилось нечто странное и чудесное! — отвечал тот. — Я не мог дождаться рассвета, хочу тотчас же доложить вам об этом. Пусть посторонние удалятся!
Князь велел всем уйти и остался наедине с Канэясу. И тот рассказал ему от начала и до конца сон, который только что видел. Оказалось, все в этом сне точь-в-точь совпадало с тем, что привиделось князю. «Стало быть, на Канэясу тоже снизошла благодать!» — с волнением подумал князь.
На следующее утро, когда его сын и наследник Корэмори уже собрался во дворец на службу, князь призвал его и сказал:
— Не пристало мне, отцу, хвалить сына, но все же скажу: из всех моих детей ты самый достойный! Будущее тревожит меня. Эй, Садаёси! Подай саке молодому князю! — (И Садаёси явился, чтобы исполнить роль кравчего.) — Первую чарку надо бы поднести молодому князю, да ведь знаю, он ни за что не станет пить прежде отца! Поэтому пригублю первым! — И, трижды отхлебнув саке, князь передал чарку сыну. Корэмори тоже отпил из чарки три раза. — А теперь, Садаёси, — приказал князь Сигэмори, — подай сюда меч!
И Садаёси, повинуясь приказу, принес меч в парчовом футляре.
«Это фамильный меч, из поколения в поколение переходящий в нашем семействе, и зовется он Вороненок», — обрадовался Корэмори, глядя на меч веселым взором, как вдруг видит — перед ним совсем другой меч, без насечки, без украшений, в черных лакированных ножнах, из тех, какие носят на похоронах высших сановников государства. Разом переменившись в лице, со страхом и отвращением глядел молодой Корэмори на этот зловещий меч. И князь Сигэмори, роняя слезы, промолвил:
— Нет, Корэмори, не думай, будто Садаёси ошибся! Это и в самом деле траурный меч, который носят во время похорон министра. Я хранил его на случай, если бы мне довелось пережить кончину Правителя-инока. Тогда, опоясавшись этим мечом, я, Сигэмори, проводил бы его в последний путь. Но теперь отдаю этот меч тебе, на случай если суждено мне умереть раньше Правителя-инока!

Услышав такие речи, Корэмори опустил голову, не найдя слов для ответа и молча глотая слезы; в тот день он даже не поехал на службу и целый день пролежал у себя в опочивальне, накрывшись с головой покрывалом. Вскоре после этого князь Сигэмори поехал на богомолье в Кумано, на обратном пути заболел и спустя недолгое время скончался. Поистине цепь этих событий невольно наводит на размышления!
Князь Сигэмори всегда и везде стремился насаждать добро, очиститься от греха. Заботясь о судьбе, ожидающей его после смерти, он воздвиг у подножия Восточной горы, Хигасиямы, храм в память Сорока восьми священных обетов будды Амиды[309]. Был тот храм длиной ровно в сорок восемь кэн, и в каждом пролете висело по фонарю. Прекрасен был храм: трон Амиды в виде золоченого лотоса сверкал прямо перед глазами, бронзовые зеркала, украшенные фигурами фениксов, сияли, многократно повторяя изображение, — казалось, будто воочию видишь Чистую землю рая, вот она, рядом!
И так уж повелось в этом храме, что в четырнадцатый и пятнадцатый день каждой луны собирали сюда красавиц в расцвете лет из рода Тайра и других знатных семейств, по шесть девиц на каждый кэн храма, как бы назначая «временными жрицами» двести восемьдесят восемь этих красавиц. Два дня подряд не умолкали ревностные молитвы, возносимые из глубины чистых, не замутненных грехом сердец; казалось, словно наяву вершится здесь священная клятва Амиды, и сияние Будды озаряет князя, воздвигнувшего сей храм.
В пятнадцатый день, по окончании молебнов, совершалось торжественное богослужение. Сам князь участвовал в шествии, с молитвой обходившем священные изваяния, пагоды и весь храм, и, обратившись лицом на запад, провозглашал: «Славься, о великий учитель, обитающий в Чистой райской земле! Молю тебя — спаси все создания, живущие в нашем греховном мире!»
Во славу рая творил он добро и молился о возрождении к вечной жизни в Чистой райской земле. У всех, видевших это, сердца обращались к добру; у всех, слышавших это, выступали на глазах слезы глубокого умиления. Оттого, среди других прозвищ, носил этот князь также еще одно — Князь Фонарей.
И еще подумал князь Сигэмори: сколько бы добра ни насаждать в нашей стране, трудно надеяться, что не угаснет род Сигэмори, что потомки будут вечно молиться за упокой его души в ином мире; стало быть, надлежит совершать какие-нибудь добрые деяния в чуждых пределах, чтобы и там молились за князя после его кончины. И вот, весной в годы Ангэн, призвал он с острова Кюсю кормчего по имени Мёдэн и встретился с ним с глазу на глаз, удалив посторонних. Достав три тысячи пятьсот рё чистого золота, князь сказал:
— Ты славишься исключительной честностью, поэтому дарю тебе пятьсот золотых из этих денег. Остальные три тысячи отвези в Сунское государство[310]. Поезжай на гору Юйваншань[311] и отдай тысячу золотых монахам, а две тысячи поднеси императору с просьбой даровать монастырю пахотные земли, и пусть монахи молятся за упокой моей души!
Мёдэн взял золото и после долгого трудного пути по туманным морским просторам прибыл в великое Сунское государство. Затем он поехал в монастырь Эюйвансы на горе Юйваншань, посетил келью настоятеля, чаньского монаха Дэгуана. Узнав о поручении князя, настоятель обрадовался, умиленный до слез. Тысячу золотых он роздал монахам, а остальные две тысячи преподнес императору, подробно изложив просьбу князя Сигэмори. Император, тоже растроганный до глубины души, даровал монастырю пятьсот тё[312] пахотной земли. Вот почему на горе Юйваншань и поднесь не умолкают молитвы за упокой души японского вельможи, князя Сигэмори Тайра, дабы возродилась его душа в Чистой райской земле.
Как видно, тоска завладела душой Правителя-инока после кончины князя Сигэмори, ибо он ускакал в свою вотчину Фукухара и затворился там, ни с кем не общаясь. В одиннадцатую луну, в седьмой день, вечером, около часа Пса, внезапно сильно содрогнулась земля и дрожала и сотрясалась довольно долго. Ясутика Абэ, глава Ведомства астрологии и гаданий, бегом прибежал во дворец.
— Гадание указывает, — сказал он, — что нынешнее землетрясение — предвестник событий важных и грозных. Сутра Конкикё[313], одна из трех главных скрижалей нашей науки, учит: «Не пройдет и года, не пройдет и одной луны, не успеет миновать день, как случится беда!» Поскорее доложите об этом государю-иноку, дело не терпит отлагательства! — И, сказав так, он заплакал, роняя слезы. Придворный, передающий вести, затрепетал от страха; омрачился и государь. Но молодые царедворцы стали потешаться над предсказателем, говоря:
— Спятил он, что ли? Чего он плачет? Что там может случиться!
Меж тем сей Ясутика, потомок в пятом колене Сэймэя Абэ, был чрезвычайно сведущ в астрологии, досконально знал все основы этой науки и провидел будущее ясно, как на ладони. Ни разу не ошибся он в своих предсказаниях, оттого и прозвали его жрец-ясновидец. Однажды случилось, что его ударило громом, но он остался целым и невредимым, огонь опалил только рукав одежды. Поистине такого человека, как Ясутика, не было даже в древности, а уж в грядущие времена не бывать и подавно!
Меж тем в четырнадцатый день той же луны пронесся слух, что Правитель-инок, пребывавший в последнее время в своей вотчине Фукухара, как видно что-то надумав, внезапно прибыл в столицу во главе нескольких тысяч всадников-самураев; грозной тучей тянулись они вслед за своим владыкой, и вся столица — и благородные, и низкорожденные — затрепетала от страха. Прошел слух — неизвестно, кто первый его пустил, — что Правитель-инок едет, чтобы свести счеты с императорским домом. Его светлость канцлер, тоже, как видно, украдкой проведав об этих слухах, поспешно прибыл во дворец императора Такакуры.
— На сей раз Правитель-инок жалует в столицу с единственной целью погубить меня, Мотофусу, — сказал он. — О боги, какая же злая судьба уготована мне отныне?
Император был чрезвычайно взволнован.
— Какова бы ни была ваша судьба, — ответствовал он, — я разделю ее с вами! — И при этих словах — страшно вымолвить! — слезы блеснули на глазах государя.
В самом деле, ведь все управление страной должно вершиться по воле императора и его канцлера; что же творилось ныне на свете? Поистине трудно подчас уразуметь промысел божий, волю великой богини Аматэрасу, великого бога Касуги!
Меж тем слух о том, что Правитель-инок гневается на государя-инока Го-Сиракаву и его приближенных, становился все упорнее. И вот в пятнадцатый день той же луны государь-инок, донельзя встревоженный, отправил в Рокухару своего посланца, преподобного Дзёкэна, сына покойного сёнагона Синдзэя, велев ему передать: «В последние годы при нашем дворе нет покоя и благодати, сердца людские пребывают в тревоге, подданные в стране лишены радостей мирной жизни; тем не менее, зная вашу нерушимую верность и твердость духа, мы до сих пор во всем на вас полагались. Однако ныне все изменилось; было бы еще полбеды, если бы вы просто-напросто не прилагали усилий к упрочению спокойствия в государстве; но как понять действия, прямо противные этой цели, поступки, чреватые смутой? Больше того, ныне молва твердит, будто вы за что-то прогневались даже на императорский дом! Как понимать сие?»
Преподобный Дзёкэн отправился с этим поручением в усадьбу Тайра на Восьмую Западную дорогу. С самого утра и до позднего вечера ожидал он свидания с Правителем-иноком, но так и не дождался. «Что ж, придется вернуться…» — подумал он, решив, что все равно, очевидно, ждет понапрасну. Передав смысл высочайшего поручения самураю Суэсаде, приближенному Правителя-инока, он распрощался и уже направился было восвояси, как вдруг вышел Правитель-инок и приказал: «Верните святого отца обратно!» Подозвав преподобного Дзёкэна, он сказал:
— Вот что, святой отец, послушайте и рассудите сами, так ли уж я не прав? После кончины князя Сигэмори пребывал я в великом горе, с горечью размышляя о судьбах нашего рода. Судите сами: начиная с годов Хогэн нет конца смутам, сам император лишен покоя, пребывает в тревоге. На протяжении всех этих лет я давал лишь самые общие советы и указания; не кто иной, как князь Сигэмори, неустанно трудился, не щадя сил, дабы то и дело устранять неудовольствие государя. Больше того, он неизменно улаживал все дела, будь то события чрезвычайные или повседневные, выполнял все управление страной. С какой стороны ни возьми, трудно было бы отыскать более доблестного, заслуженного вассала!
Вот почему невольно приходит на память, как скорбел в древности танский император Тайцзун, когда умер его вассал Вэй Чжэн[314]; он так горевал, что собственноручно написал эпитафию[315] и поместил ее на гробнице Вэй Чжэна: «Некогда иньский государь У-дин во сне обрел доблестного вассала[316], а ныне я наяву утратил драгоценнейшего помощника!» Вот как велика была его скорбь! Нечто сходное бывало и в нашей стране. Не так давно покойный государь Тоба горько оплакивал безвременную кончину министра Акиёри, отменил все празднества с пением и музыкой, отложил выезд на богомолье в Яхату. Все государи всегда скорбели, теряя верных вассалов. Недаром говорится, что связь государя с вассалом теснее, сердечнее и ближе, чем между отцом и сыном! Для вассала государь дороже отца, а государю вассал милее родного сына! А как поступает государь-инок Го-Сиракава? Еще и сорока девяти дней не прошло после кончины князя, а он уже совершил выезд в Яхату, устроил празднества с музыкой… Ни малейших признаков печали! Хорошо, допустим, он не сострадает моему горю, но разве можно забыть, как верно, как преданно служил ему покойный князь Сигэмори? Опять же, допустим, он забыл верную службу князя — но как же вовсе не сочувствовать моей скорби? Если же мы оба, и я, и мой сын, неугодны государеву сердцу, значит честь моя поругана и погибла! Это во-первых.
Теперь второе: край Этидзэн был дарован покойному князю с обещанием, что землю эту не отнимут ни у его внуков, ни у правнуков и отмены этому указу не будет. Однако не успел князь скончаться, как землю эту тотчас отбирают, — за какую же это, позвольте спросить, провинность? Далее: когда освободилось звание тюнагона, прошение о даровании этого сана подал вельможа Мотомити, и я всячески поддерживал его просьбу. Но все напрасно, государь-инок так и не согласился, звание даровали Мороиэ, сыну канцлера Мотофусы, — по какой же это причине? Хорошо, допустим даже, что просьба моя была неразумной, но ведь можно было бы, кажется, хоть раз уважить мое усердие! Тем более что зять мой, Мотомити, — старший сын и наследник знатного рода, занимает высокую должность и уж по одному этому, да и по справедливости, бесспорно заслужил это звание. Тем не менее государь поступил совсем иначе, что мне весьма прискорбно! Это в-третьих.
Дальше: дайнагон Наритика и другие заговорщики собирались в Оленьей долине вовсе не только по своему личному разумению — заговор их возник целиком и полностью с ведома его величества государя. Повторю еще раз — у государя-инока нет и не может быть никаких оснований отвергать наш род Тайра ни ныне, ни присно, вплоть до самых отдаленных потомков… Так нет же, уже теперь, когда я перевалил на седьмой десяток, он того и гляди готов извести весь наш род в тот недолгий срок, который отпущен мне еще жить на свете! Как же мне надеяться, что после моей смерти дети и внуки мои смогут по-прежнему служить при дворе? Терять детей в старости — все равно что сохнущему дереву терять ветви, как погляжу окрест, вижу, что в нашем мире, где век мой уже недолог, вовсе не стоит болеть душой, убиваться, трудиться — все совершенно напрасно! Вот я и решил — пусть все идет как угодно, больше я ни до чего не касаюсь! — так говорил он, то гневаясь, то печалясь, а преподобный Дзёкэн, слушая его речи, то жалел его, то замирал от страха, да так, что пот его прошибал.
Любой человек на его месте не нашелся бы что ответить. Вдобавок он думал: «Ведь я тоже один из самых приближенных людей государя… Я и вправду видел, как собирались заговорщики в Оленьей долине, слышал их речи… Вот сейчас он скажет: „Ты тоже из их числа!“ — и меня схватят…» — и при этой мысли чувствовал себя так, словно теребил за усы дракона или наступал на хвост тигру. Но преподобный Дзёкэн тоже отличался храбростью и бесстрашием и потому, внешне сохраняя спокойствие, с невозмутимым видом ответил:
— Поистине велики, беспредельны ваши многочисленные заслуги и служба трону! И для обиды вашей в какой-то мере, возможно, есть основания! Но ведь и званий, и жалованья — всего у вас вдоволь, в полном избытке! Значит, государь-инок достаточно признает великие ваши заслуги! Когда же вы говорите, будто государь одобрил заговор, затеянный его царедворцами… Позвольте возразить вам — это клевета, измышление зловредных людишек, стремящихся посеять рознь между вами и государем… Мирянам свойственно совершать одну и ту же ошибку[317] — верить тому, что слышат уши, и сомневаться в том, что видят глаза. Придавать значение пустым наветам клеветников и отворачиваться от государя, в то время как двор осыпает вас милостями, о каких не смеют даже мечтать другие, — великий грех и в этой, и в будущей вашей жизни! Взгляните на Небо — синева его беспредельна, трудно уразуметь его волю; так же глубоки и непостижимы помыслы государя! Не пристало вассалу перечить воле монарха — это нарушение долга вассала. Поразмыслите же хорошенько об этом! В заключение скажу — все, что я здесь услышал, я в точности передам государю! — И с этими словами он удалился.
«О чудеса! — подумали присутствовавшие при их разговоре. — Молодец! Не дрогнул, хотя Правитель-инок был в таком гневе! Достойно ответил и с достоинством удалился!» — И все хвалили преподобного Дзёкэна.
Вернувшись во дворец, преподобный Дзёкэн поведал обо всем государю-иноку Го-Сиракаве: ни слова не промолвил в ответ государь, ибо все сказанное Правителем-иноком была сущая правда. А в шестнадцатый день той же луны Правитель-инок свершил наконец то, что давно уже замышлял, — разом лишил должности многих знатнейших вельмож, начиная с его светлости канцлера, Главного министра и прочих, всего сорок три человека, и приказал им безотлучно находиться в своих усадьбах. Его светлость канцлера приговорили к ссылке на остров Кюсю, понизив в должности до скромного чина правителя Дадзайфу. «Будь что будет… Мне уже все равно!» — решил канцлер и по пути в ссылку принял постриг в местечке Фурукава неподалеку от Тобы. Ему было тридцать пять лет. «Человек поистине безупречный, благородный и мудрый… И такая злая судьба!» — говорили люди, чрезвычайно его жалея. Исстари повелось, что, если по пути в ссылку осужденный примет духовный сан, его уже нельзя отправить в первоначально назначенное место; поэтому его светлость сослали в местность Ибасаму, что в краю Бидзэн, хотя раньше собирались поселить в краю Хюга.
В минувшие времена тоже случалось, что министров обрекали на ссылку, — то были Левый министр Акаэ из рода Сога[318], Правый министр Тоёнари[319], Левый министр Уона[320], Правый министр Сугавара, Левый министр Такааки, Средний министр Исю Фудзивара[321] — шестерых министров постигло изгнание. Но отправить в ссылку регента или канцлера — такое случилось теперь впервые!
А канцлером и Главным министром назначили Мотомити, сына покойного Мотодзанэ, ведь он доводился зятем Правителю-иноку.
Когда во времена блаженного императора Энъю, в первый день одиннадцатой луны 3-го года Тэнроку, скончался канцлер Корэтада и новым канцлером назначили его младшего брата Канэмити, — люди и то диву давались при виде столь быстрого возвышения; нынешнее же назначение Мотомити превосходило даже тот случай. Не будучи даже дайнагоном, прямо из офицеров дворцовой стражи перескочить к должности канцлера и министра — о таком до сих пор еще не слыхали! В Ведомстве чинов и званий, где письменно скреплялось новое назначение, все, начиная с главного церемониймейстера и кончая рядовыми писцами, только руками разводили от удивления, ошеломленные этим небывалым событием.
Главного министра Моронагу, лишив звания, сослали в край Адзума. В смуту Хогэн его вместе с тремя братьями уже однажды приговорили к ссылке — они считались виновными, как сыновья Ёринаги. Старший брат Киэнага и двое младших — Таканага и монах Хантё — так и умерли в ссылке, не дождавшись возвращения в столицу. А Моронага после девяти лет, проведенных в изгнании, в местности Хата, что в краю Тоса, был прощен в восьмую луну 2-го года Тёкан; ему вернули прежнее звание, пожаловали новую высокую должность, в первую луну 1-го года Нинъан возвысили до звания дайнагона. В то время как раз не имелось свободного звания дайнагона, но ему все-таки присвоили этот титул; то был первый случай, когда звание дайнагона стали носить не пятеро, а шестеро человек.
Ныне снова опальный, Моронагу был искуснейшим музыкантом, обладал выдающимся дарованием; неудивительно, что его восхождение к высоким званиям и должностям шло гладко, без каких-либо затруднений. Так в конце концов возвысился он до должности Главного министра. Отчего же, за какие грехи, совершенные в прошлых рождениях, подвергся он теперь наказанию и снова был приговорен к ссылке? В минувшую смуту Хогэн его сослали к Южному морю, в дальний край Тоса; ныне, в годы Дзисё, снова пришлось ему отправиться в дальние земли, на сей раз в край Овари, за Восточной заставой!
Конечно, для человека утонченного, умеющего ценить прекрасное, даже радостно любоваться луной в изгнании[322], поэтому в глубине души министр не предавался чрезмерной скорби. Вспоминая о древних временах, когда великий Бо Лэтянь[323], наставник наследника танского престола, блуждал по берегам потока в Сюньяне, Моронага любовался лунным сиянием над необозримым морским простором у побережья Наруми, перебирал струны лютни под шелест ветра, что веял с моря, и, распевая стихи, проводил дни, далекие от грешных мирских печалей.
Однажды пришел он на поклонение в храм, посвященный богу Ацуте[324], один из трех главных храмов здешнего края. В тот вечер, на радость и в утешение богу, он играл на лютне, распевал гимны, но, увы, вокруг не было никого, кто ценил бы изящное, ибо здешний край населен был темным народом. Хотя сельские старцы, деревенские женщины, рыбаки, землепашцы и другой простой люд, поникнув главой, внимали его пению, они не способны были судить ни о чистоте звука, ни о прелести размера и ритма. И все же недаром передают, будто в древности, когда китаец Ху Ба играл на цитре[325], рыбы выпрыгивали из воды, а когда Юй-гун пел, пыль, покрывшая потолочные балки, шевелилась сама собой[326]. Неизъяснимое волнение охватывает человеческие сердца, когда прекрасное искусство достигает высшего совершенства! Так и на сей раз, казалось, от восторга шевелятся волосы на голове у слушателей, внимавших дивному пению Моронаги, и странный таинственный трепет охватил всех.
Когда сумерки еще больше сгустились, он заиграл мелодию «Ароматный ветерок», и кругом внезапно разлилось благоухание, как будто воздух был напоен цветочным нектаром. Когда же он перешел к мелодии «Текущий источник», прозрачные, ясные звуки, казалось, соперничали с сиянием луны.
Под конец, когда он запел гимн «Молю тебя, прости мне грех…»[327] и заиграл на лютне одну из самых сокровенных мелодий, бог, покровитель храма, был так растроган, что храм содрогнулся. И Моронага, невольно прослезившись, с благоговением подумал: без злодеяний Тайра, без этой несправедливой ссылки разве сподобился бы я узреть сие благостное знамение?
У прежнего канцлера Мотофусы служил самурай по имени Тоонари. Тайра к нему тоже относились враждебно. Прошел слух, что стража из Рокухары собирается нагрянуть к нему в усадьбу и схватить. Тогда Тоонари вместе с сыном Иэнари решил бежать куда глаза глядят. И вот, поднявшись на гору Инари, отец с сыном сошли с коней и стали говорить между собой: «Хотелось нам отправиться на восток, в край Идзу, и найти там приют у ссыльного Ёритомо. То была заветная наша мечта, но, увы, Ёритомо тоже сейчас в опале и не волен в своих поступках. Во всей Японии не сыщешь земли, неподвластной Тайра! Но стыдно и горько принять позор в местах, где мы родились и жили! Возвратимся же обратно в усадьбу, а когда из Рокухары пришлют за нами стражу, распорем себе живот и умрем! Вот лучшее, что нам теперь осталось!» — И, сказав так, они возвратились в свою усадьбу, на улицу Каварадзака.
Как и ожидалось, вскоре из Рокухары прискакали к их дому триста всадников-самураев во главе с Гэндаю Суэсадой и Морисуэ из Сэтцу, все в боевом снаряжении, в латах и шлемах, и грянул боевой клич.
Тоонари вышел на галерею и крикнул:
— Глядите же хорошенько, витязи, и передайте в Рокухару все, что увидите!
С этими словами отец и сын подожгли дом и, разом распоров себе животы, вместе приняли смерть в огне пожара.
Как же случилось, что в эти дни столь многих людей, благородных и худородных, господ и вассалов, убили или отправили в ссылку?
Говорят, что все началось из-за спора о звании тюнагона между Мотомити, зятем Правителя-инока, и Мороиэ, сыном прежнего канцлера Мотофусы. Но какой бы каре ни подвергся сам канцлер, мыслимое ли дело, чтобы из-за него одного пострадало свыше сорока человек? Всего лишь год назад вернули сан императора умершему в ссылке государю Сануки, опальному Нобуёри посмертно пожаловали новое высокое звание, а спокойствие в мире так и не наступило.
Люди шептались, что демон вселился в душу Правителя-инока, неукротимый гнев пылает у него в сердце, и вся столица — и благородные, и низкорожденные — ждала, трепеща от страха: какие же новые беды сулит завтрашний день?
В ту пору жил в столице некий Юкитака, старший сын покойного тюнагона Акитоки. При государе Нидзё служил он в одном из дворцовых ведомств, и жизнь ему улыбалась. Но вот уже более десяти лет, как у него отняли должность, так что ныне влачил он поистине жалкое существование, ни утром, ни вечером не ел досыта и не имел даже лишней одежды, дабы переменить ее с приходом весны. И вдруг Правитель-инок прислал к нему посланца, велев передать: «Извольте явиться для разговора!»
— Но ведь минуло уже десять лет с тех пор, как я удалился от света! — заметавшись в страхе, воскликнул перепуганный Юкитака.
Жена и дети его тоже горевали и причитали: «Что-то нас ожидает?» Однако из усадьбы Тайра непрерывно слали гонцов с напоминанием. Делать нечего, одолжив у людей карету, Юкитака отправился в Рокухару.
Вопреки ожиданию, Правитель-инок сразу вышел к нему, не заставив ждать ни минуты.
— С твоим отцом, — сказал он, — я всегда советовался по всем делам, серьезным и малым, оттого и к твоей судьбе не могу отнестись безучастно! Меня весьма огорчало, что тебе пришлось долгие годы терпеть нужду и лишения, но я был бессилен помочь тебе, ибо власть находилась в руках государя Го-Сиракавы, вершившего все дела. Ну а ныне снова ступай на службу! Я замолвлю словечко, чтобы тебе дали должность! Теперь же возвращайся домой! — И, сказав так, он удалился.
Юкитака вернулся домой, а там женщины так обрадовались его возвращению, будто он воскрес из мертвых. Все домочадцы окружили его, заливаясь слезами радости.
Вскоре Правитель-инок прислал к нему Гэндаю Суэсаду со множеством грамот, в которых назначал Юкитаку управителем различных поместий. А на первое время — поскольку, мол, Юкитака терпит, наверное, большую нужду — он прислал ему в дар сто рё золота и сто хики шелка да изрядное количество риса; для выезда же на службу — слуг, карету, погонщиков и вола. От радости Юкитака едва не рехнулся. «Что это, сон? Уж не сплю ли я?» — дивился он. В ту же луну, семнадцатого числа, ему был пожалован пятый придворный ранг, и он снова занял прежнюю должность. Нынче ему пошел уже пятьдесят первый год, но он как будто снова помолодел. «Да только недолго продлится этот расцвет!» — так оно казалось со стороны.
В двадцатый день той же луны резиденцию государя-инока дворец Обитель Веры, Ходзюдзи, со всех сторон окружили вооруженные самураи. Разнесся слух: «Сейчас подожгут дворец и всех сожгут заживо — так же, как поступил Нобуёри в смуту Хэйдзи!» Придворные дамы и девочки-прислужницы в смертельном страхе разбежались кто куда, даже не покрыв головы. Государь-инок тоже был чрезвычайно испуган. Князь Мунэмори прислал во дворец карету. «Скорее, скорее! Садитесь!» — торопил он.
— Что это значит? — спросил государь-отец. — Я не ведаю за собой никакой вины! Уж не собирается ли Правитель-инок сослать меня куда-нибудь в дальний край или на затерянный в море остров, как дайнагона Наритику или Сюнкана? Император еще молод годами, только поэтому я изредка давал ему советы по делам государства. Но если даже такая малость вам неугодна, отныне такого не повторится!
— Нет, дело вовсе не в этом, — отвечал князь Мунэмори. — Отец мой, Правитель-инок, распорядился, чтобы вы изволили пожаловать в загородную усадьбу Тоба и пребывали там, пока в мире не наступит спокойствие!
— В таком случае вы, князь, тоже поезжайте со мной туда! — сказал государь, но князь Мунэмори, боясь отцовского гнева, с ним не поехал.
«Увы, как мало он походит на своего покойного старшего брата! В прошлом году, когда надо мною тоже нависла угроза, покойный князь Сигэмори был готов пожертвовать жизнью и сумел отвратить грозу; благодаря ему я благополучно дожил до сегодняшнего дня. Ныне же творится подобное беззаконие! А все оттого, что нет никого, кто усовестил бы Правителя-инока! Кто знает, что сулит мне грядущее?» С такими мыслями государь-инок в слезах сел в карету. Ни один вельможа, ни один придворный не сопровождал его. Поехал только самый низший слуга, простолюдин из дворцовой стражи, известный силач Канэюки, да позади государя уселась в карету престарелая монахиня, его бывшая кормилица, госпожа Кии. Карета покатилась на запад, по Седьмой дороге, потом свернула к югу, на дорогу Сусяку. Даже самые низкорожденные простолюдины, мужчины и женщины, плакали, говоря: «О жалость, государя-инока увозят в ссылку!» — и не было ни единого человека, кто бы не прослезился. «Вот и землетрясение, случившееся вечером минувшего седьмого числа, предвещало это несчастье! Недаром содрогалась земля до самых глубоких недр, недаром волновались в испуге потревоженные боги — хранители преисподней!» — твердили люди…
Прибыв в Тобу, Го-Сиракава призвал Нобунари, стольничего, который неизвестно как сумел пробраться сюда, чтобы прислуживать государю, и сказал ему:
— Сдается мне, что нынче ночью меня убьют. Хотелось бы совершить омовение. Как это сделать?
Нобунари и без того с самого утра был сам не свой, пребывая в полной растерянности, однако, услышав эти слова, глубоко взволнованный, подвязал рукава шнурками тасуки[328], разломал сплетенную из сучьев ограду, расколол несколько столбиков, подпиравших помост, начерпал, натаскал воду и приготовил некое подобие омовения.
А преподобный Дзёкэн отправился в усадьбу Правителя-инока на Восьмую Западную дорогу и сказал:
— Дошло до меня, что вчера вечером государя-отца заточили во дворец Тоба и возле его величества нет никого из приближенных. Это слишком жестоко! Позвольте хотя бы мне находиться при нем, что в том плохого? Я поеду к нему!
— Что ж, отправляйтесь, да поскорее! — ответил князь Киёмори. — Я знаю, такой человек, как вы, не допустит опрометчивых действий! — И дал свое позволение.
Преподобный Дзёкэн прибыл в усадьбу Тоба. У ограды он покинул карету. Войдя в ворота, он услыхал голос государя — тот как раз в это время читал священную сутру, и голос его звучал как-то необычно проникновенно. Преподобный Дзёкэн приблизился быстрым шагом и увидел, что на свиток сутры одна за другой капали слезы. При виде этого сердце Дзёкэна сжалось от чрезмерного горя; он заплакал и, утирая слезы рукавом своей рясы, подошел к государю. При государе находилась одна лишь старая монахиня Кии.
— Ваше преподобие, — сказала она, — ведь государь как позавтракал вчера утром у себя во дворце, так с тех пор ни вчера, ни сегодня ничего в рот не брал и всю эту долгую ночь не сомкнул глаз. Так и жизни лишиться недолго!
— Вот уже двадцать лет, как Тайра благоденствуют, процветают, — сдержав слезы, сказал преподобный Дзёкэн, — но всему приходит конец, ныне злодеяния их превысили все пределы! Уже близка их погибель! Великая богиня Аматэрасу и великий бог Хатиман не покинут вас! А паче всего — если только по-прежнему будут почитать Лотосовую сутру в семи храмах славного бога Хиёси, — скажется могучая сила святой скрижали! Боги обязательно защитят государя! Власть в стране снова перейдет в ваши руки, а лиходеи исчезнут подобно пене морской! — так и еще на все лады говорил он, убеждая государя, и сумел несколько утешить и ободрить его.
Велико было горе императора Такакуры, когда сослали его канцлера, убили многих его вассалов; теперь же, услышав, что государь, отец его, заточен в загородную усадьбу Тоба, он так огорчился, что вовсе отказался от пищи и, сказываясь больным, безвыходно затворился в опочивальне. Все, начиная с императрицы и кончая придворными дамами, не знали, как к нему подступиться.
С того дня, как государя-отца заточили в усадьбу Тоба, император каждую ночь служил у себя, во дворце Чистоты и Прохлады, особый молебен великой богине Аматэрасу, и молился он только о своем отце-государе.
Покойный император Нидзё был мудрый правитель, однако же говорил, что у императора нет ни отца, ни матери, и постоянно отменял все распоряжения государя-отца Го-Сиракавы. Кто знает, может быть, оттого у него и не осталось прямых потомков, оттого и государь Рокудзё, воспринявший трон от императора Нидзё, скончался тринадцати лет от роду, в четырнадцатый день седьмой луны 2-го года Ангэн. Прискорбные, удивительные события!
Почитание родителей — первейшая из всех добродетелей[329]. Мудрый властитель правит страной силой сыновнего послушания! Недаром Яо почитал мать, дряхлую старуху, а Шунь[330] лелеял отца, своенравного старика. Да будет благословенно сердце императора Такакуры, чтившего пример праведных правителей древности!
В те дни из императорского дворца в опальную усадьбу Тоба тайно пришло послание. Государь Такакура писал: «В нынешние печальные времена зачем мне оставаться на троне? Не лучше ли последовать примеру императора Уды[331], жившего в старые годы Кампэй, или императора Касана, отрекшегося от трона, — оставить дом, бежать от мира и простым странником-богомольцем скитаться по горам и лесам!»
«Нет, оставь подобные мысли! — отвечал сыну государь-инок. — Пока ты на троне, для меня еще есть надежда. Если же ты уйдешь от мира, на что стану я уповать? Я хочу, чтобы ты дождался, увидел, какова будет участь твоего старика-отца…»
Получив это письмо, император прижал его к лицу и залился слезами.
Государь — корабль, вассалы — вода; вода держит корабль, но она же опрокидывает его[332]. Вассалы охраняют государя, но они же и свергают его. В смутные годы Хэйдзи и Хогэн Правитель-инок защищал государя; ныне, в годы Ангэн и Дзисё, вовсе перестал с ним считаться. Все точь-в-точь как написано в древних исторических книгах[333].
Главный министр Корэмити, министр Киннори, дайнагон Мицуёри, тюнагон Акитоки — никого из них уже давно нет на свете… Из прежних умудренных опытом царедворцев в живых остались только Сэйрай и Синхан[334]. Но они тоже решили, что в нынешние печальные времена бессмысленно служить при дворе, добиваться успеха, стремиться к высоким званиям тюнагона и дайнагона, и, несмотря на цветущий возраст, постриглись в монахи и удалились от мира. Синхан поселился среди полей, на убеленной инеем равнине Оохара, Сэйрай скрылся в туманах на священной вершине Коя. Оба, по слухам, всецело предались ревностным молитвам о спасении души в грядущих рождениях, не помышляя ни о чем прочем.
В древности тоже бывали люди, предпочитавшие скрываться в заоблачных высях горы Шаншань[335] или утешать сердце, любуясь лунным сиянием, отраженным в водах реки Иншуй[336]; то были люди возвышенного ума и чистой души, оттого они и бежали прочь от суетного, грешного мира…
— О горе! — воскликнул Сэйрай, услышав о заточении государя-отца. — Хорошо, что я еще раньше покинул свет! Даже здесь скорбит душа при этой вести, а останься я, как прежде, в миру, как больно было бы видеть эти горестные события своими глазами! Уже смуты Хогэн и Хэйдзи внушали мне отвращение, теперь же, когда приблизился конец света, творятся дела и вовсе ужасные! А какие новые беды ждут нас всех впереди! О, если б, раздвинув тучи, подняться еще выше в самое сердце гор, скрыться в самой дальней горной глуши!..
И в самом деле, похоже, что для людей с сердцем и совестью в нашем мире уже нет места!
Меж тем новый настоятель вероучения Тэндай, принц крови, преподобный Какукай настойчиво просил снять с него этот сан, и потому в двадцать третий день той же луны прежний настоятель, преподобный Мэйун, возвратился на свою исконную должность. Правитель-инок творил что хотел, поступал самовластно. Его дочь стала императрицей, зять — канцлером. И вот, решив, как видно, что теперь все устроилось так, как надо, и можно наконец отдохнуть, он отбыл из столицы в свою вотчину Фукухару, распорядившись:
— Управление страной да вершится отныне целиком по воле и усмотрению императора!
Князь Мунэмори поспешил во дворец и доложил об этом императору Такакуре. Но тот ответил: «Я согласился бы, если б власть в стране передал мне прежний государь, мой отец. А так — сам решай все дела, советуясь с канцлером!» — И не дал своего согласия.
А государь-инок тем временем по-прежнему пребывал в отдаленной усадьбе Тоба. Миновала уже половина зимы, лишь громкий посвист зимней бури в горах доносился в усадьбу да ясным светом сияла луна в заледеневшем саду. Снег плотной пеленой заносил сад, но никто не оставлял следов на белом покрове; пруд сковало льдом, исчезли птицы, прежде стаями летавшие над водой… Звон колокола, доносившийся из храма Оодэра[337], напоминал колокольный звон храма Иайсы[338], а покрытая снегом Западная гора Нисияма походила на очертания горы Сянлуфэн. Морозной ночью издалёка чуть слышно долетал к изголовью веявший холодом стук валька[339], да на рассвете, за воротами, раздавался в отдалении скрип повозок, ломавших хрустевшие под колесами льдинки. По дороге спешили путники, ступали вьючные лошади — это зрелище жизни, по-прежнему совершавшейся в бренном мире, навевало печаль на государя. Вооруженные до зубов воины днем и ночью сторожили ворота. «Какая карма судила мне стать их пленником, а им — превратиться в моих стражей?» — думал государь, и тоска грызла душу. Все, что касалось слуха и взора, вызывало лишь сердечную муку. Государь-инок вспоминал прежние, столь частые увеселительные прогулки, выезд на богомолье, счастливые, веселые празднества, и не было сил сдержать слезы тоски о прошлом.
Год ушел, год пришел, и наступил 4-й год Дзисё.
Наступил новый, 4-й год Дзисё, но никто не приехал с поздравлением в усадьбу Тоба, ибо Правитель-инок запретил навещать опального государя. Узнав об этом, тот и сам боялся принимать посетителей, и за все три дня новогодних праздников в усадьбе побывали только два гостя — Сигэнори, тюнагон с улицы Сакуры, сын покойного Синдзэя, и его младший брат Наганори, военачальник Восточной столичной стражи. Только им двоим разрешили навестить государя.
Во дворце между тем, в двадцатый день первой луны, торжественно отпраздновали первое Облачение в хакама наследного принца и первое Подношение рыбы[340]. Обо всех этих празднествах до государя-инока доходили лишь смутные слухи, словно о чем-то далеком, потустороннем.
А в двадцать первый день второй луны императора Такакуру внезапно заставили отречься от трона, хотя он ни в малой мере не страдал каким-либо недугом; трон перешел к наследному принцу. То был произвол Правителя-инока. Все Тайра ликовали, уверенные, что наступило время их высшей славы!
Три императорские регалии — священный меч, зерцало и яшму[341] — перенесли во дворец нового государя Антоку. Все царедворцы собрались в зале Церемоний, дабы по стародавним обычаям свершить подобающие ритуалы. Священный меч несла придворная дама Бэн; у западного входа во дворец Прохлады и Чистоты меч принял Ясумити, военачальник дворцовой стражи. Затем появилась придворная дама Биттю с ларцом, в котором хранилась священная яшма: яшму принял Такафуса, офицер дворцовой стражи. Все понимали, как грустно, должно быть, на сердце у Биттю, ибо сегодня наступил конец ее службе при дворе: испокон веков повелось, что человек, прикоснувшийся к ларцу со священной яшмой или зерцалом, должен навеки оставить двор.
Ларец с зерцалом поручили нести придворной даме Сёнагон, но в последнее мгновенье она вдруг заупрямилась, услышав, как люди толкуют между собой: «Да, больше ей не придется служить при дворе нового императора, ведь она коснулась рукой священного ларца!» Дама Сёнагон была уже в почтенных годах, и поэтому ее порицали: «Ведь молодость все равно не вернешь, а она все еще цепляется за свою придворную должность!» В конце концов вместо Сёнагон нести ларец с зерцалом добровольно вызвалась Бэн — девица в самом расцвете лет — ей едва минуло шестнадцать! Истинно добрая сердцем девушка![342]
Так, все священные регалии доставили во временную резиденцию нового императора, на Пятой дороге. А во дворце Отдохновения, Канъин, обители прежнего государя, казалось, даже светильники потускнели. Умолк голос стража, переходившего от покоя к покою, возвещая наступление очередного часа[343]. Не слышалось больше переклички воинов дворцовой охраны. Люди, долгие годы служившие прежнему государю, печалились и грустили. В самый разгар праздничных церемоний сердце у них сжималось от боли и на глаза навертывались слезы.
Левый министр вышел в зал Церемоний и объявил о передаче трона новому императору[344]. При этой вести люди с сердцем и с совестью не могли сдержать слезы. Ведь даже тот государь, который, по своей воле оставив трон, удаляется в Приют Отшельника на гору Хакоя[345], не может не испытывать грусти; а императора Такакуру силой принудили отречься от трона. Нет слов, чтобы описать его печаль!
Новому государю Антоку исполнилось нынче три года. Люди шептались, что слишком уж рано отец уступает ему престол… Но князь Токитада, чья супруга, госпожа Соцуноскэ, была кормилицей нового государя, сказал: «Кто смеет осуждать столь раннее вступление на трон? В Китае чжоуский император Чэн-ван начал царствовать трех лет от роду, а цзиньский государь Му-ди — двухлетним. Да и в нашей стране император Коноэ вступил на престол трех лет, а императору Рокудзё исполнилось всего лишь два года. Они были еще столь юны, что не могли носить церемониального платья и были в пеленках. При свершении государственных дел император сидел на спине у регента или его держала на руках мать. А Сяо Шан, один из государей Поздней Ханьской династии[346], начал царствовать всего ста дней от роду! И в Японии, и в Китае в прошлом найдется немало примеров столь же раннего вступления на трон, как ныне!»
Но сведущие люди с осуждением шептались: «Увы! Уж лучше бы он молчал. Разве достойны подражания такие примеры?»
С восшествием на престол наследного принца Правитель-инок с супругой госпожой Ниидоно стали дедом и бабкой государя. Высочайшим указом даровали им титул дзюн-санго[347]. Это звание принесло с собой щедрое содержание и право иметь свиту из благородных господ и дам.
Самураи Киёмори разоделись в пышное платье, по шелку были вышиты цветы и пейзажи. Его усадьба не уступала в роскоши дворцу какого-нибудь императора или принца. Киёмори принял постриг, казалось бы, удалился от мирских дел, но и после этого роскошь и блеск дома Тайра ничуть не убавились. Что же касается титула дзюн-санго, то в прошлом тоже был случай, когда лицу духовного звания пожаловали такой титул — это был принявший постриг канцлер Канэиэ[348].

В начале третьей луны прошел слух, что прежний государь Такакура собирается на богомолье в Ицукусиму, в край Аки. Люди дивились, отчего это он собрался в такую даль, вместо того чтобы совершить паломничество в храмы Яхата, Камо или Касуга, куда обычно ездили государи после отречения от трона. Но нашелся некто, сказавший: «Император Сиракава, оставив трон, ездил в Кумано, Го-Сиракава — в Хиёси… Ясно, что ныне прежний государь решил поехать в Ицукусиму по велению сердца! Несомненно, он дал в душе великий обет… Ведь храмы Ицукусимы находятся под особым покровительством дома Тайра: внешне богомолье будет выглядеть так, будто прежний государь находится в полном согласии с домом Тайра, но в глубине души он намерен молить богиню Ицукусимы смягчить жестокий нрав Правителя-инока, заточившего его отца в загородную усадьбу Тоба!»
Однако монахи Святой горы разгневались на прежнего государя.
— Уж если он решил не ездить в храмы Камо, Ивасимидзу или Касуга[349], — говорили они, — пусть пожалует к нам, на Святую гору! С каких это пор государи стали ездить на богомолье в край Аки? В прошлом не бывало таких примеров! Коли на то пошло, мы опять нагрянем в столицу со священным ковчегом и силой принудим его отказаться от этого богомолья! — так роптали монахи.
По этой причине отъезд пришлось временно отложить. Но в конце концов Правитель-инок задобрил монахов ласковыми словами, и волнение их улеглось.
В семнадцатый день той же третьей луны прежний государь Такакура прибыл в усадьбу Киёмори на Восьмую Западную дорогу, чтобы оттуда отправиться на богомолье в Ицукусиму. В тот же вечер он призвал князя Мунэмори и сказал ему:
— Завтра, по дороге в Ицукусиму, мне хотелось бы остановиться в усадьбе Тоба и повидаться с государем-отцом, но, наверное, сперва следует испросить на то позволение Правителя-инока?
— О нет, вы вольны поступать, как пожелаете! — уронив слезу, отвечал Мунэмори.
— Тогда, Мунэмори, — сказал прежний государь, — сегодня же вечером извести о моем прибытии в усадьбу Тоба!
Мунэмори поспешил в Тобу и сообщил государю-иноку о предстоящем приезде сына. Го-Сиракава так мечтал о свидании с сыном, что невольно воскликнул: «Уж не сон ли мне снится?»
На следующий, девятнадцатый день той же луны дайнагон Такасуэ затемно явился к прежнему государю Такакуре сказать, что пора отправляться в путь. Так началось наконец давно задуманное богомолье прежнего императора Такакуры.
Сквозь туманную предрассветную дымку смутно светила луна: все молчало — поля, и луга, и селения, все объяла глубокая тишина. Только клики диких гусей, высоко в небесах вереницей летевших на север, отзывались печалью в душе, навевая унылые думы. Еще не рассеялся сумрак, когда прежний государь Такакура прибыл в усадьбу Тоба.
У ворот он покинул карету и вошел во двор, но там было пустынно. Неясно темнели густые купы деревьев в призрачном сумраке утра. И жилище, и сад — все вокруг дышало такой печалью, что у прежнего государя заныло сердце. Весна была уже на исходе. По-летнему яркая зелень одела деревья, цветы на ветвях поблекли. Где-то в чаще еще пел соловей, но песнь его звучала уныло.
Год назад, когда в шестой день нового года Такакура навестил государя-инока в Обители Веры, Ходзюдзи, целый хор музыкантов приветствовал его появление. Стояли рядами царедворцы, у караульного помещения выстроились воины императорской стражи. Приближенные государя-инока вышли навстречу Такакуре, распахнули ворота, украшенные драгоценной завесой. Дворцовые слуги устелили циновками двор. Ныне же не соблюдалось никаких церемоний, не было ни малейшего торжества… Все походило на какой-то тягостный сон — так невольно подумалось Такакуре.
Тюнагон Сигэнори известил государя-инока о прибытии сына, и тот вышел навстречу, на помост главного павильона, к ступенькам.
Ровно двадцать лет исполнилось нынче прежнему государю. Озаренный неясным светом предрассветной луны, он сиял красотою! Он был так похож на свою мать, покойную государыню Кэнсюнмонъин[350], что государю-иноку невольно вспомнилась обожаемая супруга, и он не мог сдержать слезы.
Сиденья для двух прежних государей составили тесно рядом, дабы никто не услышал их речи. Только старая монахиня, госпожа Кии, прислужница государя-инока, присутствовала при встрече. Долго длилась беседа отца и сына. Солнце поднялось уже высоко, когда Такакура наконец распрощался, чтобы сесть на корабль у причала Кусацу и отправиться в дальний путь. Душа его разрывалась на части при виде отца, обреченного на унылую жизнь в убогом, обветшалом жилище, а тот, в свою очередь, с тревогой думал о сыне, которому предстояло плавание по волнам, где утлый челн станет ему приютом…
Поистине: могла ли светлая богиня Ицукусимы не внять молению прежнего государя Такакуры? Ведь ради нее он отказался от посещения храмов Исэ, Яхата и Камо и пустился в путь, столь далекий! Да, не могло быть сомнений — богиня услышит его мольбу!
На двадцать шестой день третьей луны прежний государь Такакура прибыл в Ицукусиму. Для его временной резиденции убрали дом главной жрицы, фаворитки Правителя-инока. Государь намеревался пробыть в Ицукусиме полных два дня; к алтарю богини он преподнес собственноручно переписанный свиток сутры и сам прочитал ее в храме. Исполнялись также священные пляски бугаку. Службу отправлял преподобный Кокэн из обители Трех Источников, Миидэра. Взойдя на возвышение, он зазвонил в молитвенный колокольчик и громко провозгласил: «О богиня, обрати благосклонный взор к чистым помыслам государя, ибо ради того, чтобы предстать пред тобой, оставил он свой дворец в столице и пустился в далекий путь, преодолев бессчетные морские течения!»
И государь, и вассалы умилились до слез, внимая молитве Кокэна. Такакура обошел все храмы Ицукусимы, начиная с главного храма Оомия и кончая храмами, посвященными Пяти божествам. Когда же, обогнув холм, он посетил храм Водопада, расположенный в пяти тё от главного храма, преподобный Кокэн сложил стихи и начертал их на одном из столбов в молитвенном зале:
Жрецу Сигэхире Сайки государь пожаловал пятый придворный ранг, Арицуне Сугаваре, правителю земли Аки, — четвертый и обоим даровал право являться к его двору. Главный жрец всех храмов Ицукусимы также получил новое высокое звание. Как видно, молитвы жрецов оказались угодны богине, и она снизошла к их желаниям. Наверное, сердце Правителя-инока тоже смягчилось…
В двадцать девятый день разукрашенный корабль государя, заранее готовый к отплытию, пустился в обратный путь, в столицу. Но ветер дул с такой силой, что гребцам пришлось повернуть обратно, возвратиться в бухту Ари и бросить там якорь. «На прощание сложите стихотворение в честь богини!» — приказал Такакура, и, повинуясь его приказу, Такафуса, военачальник дворцовой стражи, сложил:
К полуночи ветер стих, волны улеглись, корабль отчалил от берега и в тот же день прибыл в край Бинго, в местность Сикина. Здешний правитель Тамэнари Фудзивара выстроил там дворец для государя Го-Сиракавы, когда тот приезжал сюда в годы Охо. Правитель-инок приказал привести в порядок этот старый дворец для государя Такакуры, но тот не пожелал сходить на берег. «Сегодня первый день четвертой луны, праздник Смены одежды!»[351] — тосковали о столичных забавах придворные из свиты Такакуры; стали слагать стихи, затеяли всевозможные игры. С палубы корабля Такакура заметил на берегу темно-лиловые гроздья глицинии, обвившей сосну, и, подозвав дайнагона Такасуэ, приказал: «Пошлите кого-нибудь сорвать эти цветы!» Как раз в это время мимо проезжал в лодке Ясусада, чиновник Летописной палаты, — его и послали за цветами. Он сорвал цветущую кисть глицинии и принес ее вместе с веткой сосны. Государь остался очень доволен, похвалил догадливость и вкус Ясусады и повелел сложить стихи об этих цветах. Дайнагон Такасуэ произнес:
Вскоре все собрались вокруг государя, забавляясь разными играми. Такакура рассмешил всех, поддразнивая одного из придворных:
— Кажется, та жрица в белых одеждах воспылала страстью к нашему Кунэцуне!
Кунэцуна стал всячески отпираться, как вдруг появилась служанка с посланием. «Для господина дайнагона Кунэцуны!» — сказала она, подавая письмо.
— Вот видите! — воскликнули остальные, покатившись со смеху. — Любопытно! Любопытно!
Кунэцуна принял письмо, там стояло:
— Как изящно! Вам непременно следует ответить стихами! — промолвил Такакура и тотчас протянул Кунэцуне прибор для туши.
Ответ Кунэцуны гласил:
Вскоре путники прибыли в край Бидзэн, в гавань Кодзима.
На пятый день пути веял ласковый ветерок, ясен был небосвод и море спокойно. Корабли государя и свиты быстро неслись по волнам сквозь легкую дымку и облака, клубившиеся над морем, и в тот же день, в час Петуха[352], прибыли в край Харима, в бухту Ямада. Оттуда Такакура проследовал в паланкине в Фукухару, вотчину Тайра. На следующий, шестой день его свита в нетерпении поспешила в столицу, государь же остался в Фукухаре и удостоил посещением многие тамошние места. Он даже соизволил осмотреть усадьбу князя Ёримори в горах и его новые, впервые распаханные рисовые поля. На седьмой день, покидая Фукухару, Такакура приказал дайнагону Такасуэ составить указ о наградах семейству Тайра: приемному сыну Правителя-инока Киёкуни, правителю земли Тамба, пожаловали пятый придворный ранг, а Сукэмори, внуку Правителя-инока, — четвертый.
В тот же день Такакура прибыл в Тэраи и на следующий, восьмой день въехал в столицу. Царедворцы встречали его в Кусацу, в местности Тоба. На обратном пути государь не стал заезжать в опальный дворец к отцу, а проследовал прямо в покои Правителя-инока, на Восьмую Западную дорогу в столице.
В двадцать второй день той же четвертой луны состоялась церемония восшествия на престол нового императора Антоку. Обычно такие торжества совершались в помещении Государственного совета, однако в прошлом году здание сгорело и еще не было отстроено заново, потому и решили было перенести церемонию в зал Министров. Но, услыхав о таком решении, канцлер Канэдзанэ[353] сказал:
— Зал Министров — все равно что обычный покой в доме рядового вассала! Если уж нельзя совершить церемонию в зале Государственного совета, пусть она состоится во дворце Сисиндэн, Небесном Чертоге!
На том и порешили — и церемония восшествия на престол совершилась во дворце Небесный Чертог, Сисиндэн. Но многие порицали это решение: «Все верно, император Рэйдзэй тоже вступил на трон во дворце Сисиндэн, в первый день одиннадцатой луны годов Кохо. Но так случилось лишь потому, что император был нездоров и не мог пожаловать в покои Государственного совета. Неразумно следовать такому примеру! Почему бы канцлеру Канэдзанэ не взять за образец императора Го-Сандзё, ведь церемония его восшествия на престол в годы Энкю совершалась в зале Министров?»
Но поскольку решение принял канцлер Канэдзанэ, самый ученый человек из всех царедворцев, рассуждать было поздно. На церемонии присутствовали все отпрыски дома Тайра; не было только сыновей покойного князя Сигэмори: они все еще носили траур по отцу, скончавшемуся в прошлом году, и не показывались на люди.
Курандо Саданага на десяти листах лучшей рисовой бумаги подробно описал, как торжественно и прекрасно отметили восшествие на престол нового государя, и подал сей доклад госпоже Ниидоно, супруге Правителя-инока. Прочитав доклад, она просияла. Событие и впрямь было счастливым и радостным, но, увы, спокойствие в мире не наступило.
В ту пору жил в столице принц Мотихито, второй по старшинству сын государя Го-Сиракавы, рожденный дочерью дайнагона Суэнари, правителя земли Kara. Дворец принца стоял на Третьей дороге, в квартале Такакура, отчего и называли принца иногда принц Такакура. Миновало уже немало лет с тех пор, как в шестнадцатый день двенадцатой луны 1-го года Эйман он скромно отметил свое совершеннолетие. В ту пору было ему пятнадцать лет. Принц, выдающийся каллиграф, обладавший многими дарованиями, несомненно, был бы достоин занять престол, но из-за ревности Кэнсюнмонъин, покойной супруги государя Го-Сиракавы, волей-неволей пришлось ему жить уединенно, вдали от света. Весной он утешался душой, слагая стихи под сенью цветущей сакуры и собственноручно записывая их мощными мазками своей поэтической кисти; осенью, пируя при лунном свете, наигрывал нежные мелодии на флейте. Так унылой чередой влачились его дни, когда наконец в 4-м году Дзисё принцу исполнилось тридцать лет.
В эту пору в квартале Коноэ-Кавара жил Ёримаса Минамото, царедворец третьего ранга, принявший духовный сан. Однажды ночью он тайно явился во дворец принца и повел страшные речи:
— Вы — сорок восьмой потомок великой богини Солнца. Согласно порядку наследования престола, вам предстояло бы стать семьдесят восьмым государем, считая от императора Дзимму. Вас должны были назначить наследником, возвести на трон, а вы до тридцати лет остаетесь всего лишь принцем! Неужели неведомо вам, сколь горестна подобная участь? Гляжу я, что творится ныне на свете, и вижу — внешне люди повинуются Тайра, но в душе их все ненавидят. Поднимите же восстание, истребите Тайра и утешьте государя-инока, заточенного в загородную усадьбу Тоба без малейшей надежды на скорое избавление! Вступлением на трон вы лучше всего докажете сыновнее почтение к отцу, прежнему государю. Так решайтесь же, обратитесь к подданным с манифестом, и множество вассалов и сторонников Минамото тотчас с радостью поспешит к вам на помощь!
— Во-первых, — продолжал Ёримаса, — в столице проживают сыновья Мицунобу, прежнего правителя земли Дэва. Это Мицумото, правитель земли Ига, Мицунага, воин дворцовой стражи, Мицусигэ, чиновник Летописной палаты, и юный Мицуёси. А в Кумано скрывается Ёсимори, младший сын покойного Тамэёси. В краю Цу живет Юкицуна, но он человек ненадежный, ибо сперва присоединился к заговору дайнагона Наритики, а потом изменил и предал своих товарищей… Но у него есть младшие братья — Томодзанэ, Такаёри и Ёримото… А в краю Митиноку живет Ёсицунэ, младший сын покойного Ёсимото…
И он перечислил еще многих и многих витязей Минамото.
— Все они, — продолжал Ёримаса, — прямые потомки Цунэмото, основателя рода Минамото, все могучие витязи, некогда сокрушавшие супостатов. В былые времена они занимали высокое положение, ничем не уступая семейству Тайра. Ныне, однако, Тайра возвысились над Минамото, как облака над грязью! Никакой холоп так не унижен перед своим господином, как витязи Минамото унижены перед Тайра. Наши люди, владеющие землями, вынуждены подчиняться наместникам, назначенным Тайра. В собственных своих поместьях приходится им повиноваться надсмотрщикам, присланным из столицы, и трудиться не на благо страны, а единственно ради выгоды Тайра. В непрерывных тяготах проходит их время, свободно вздохнуть — и то невозможно! Скорбью полны их души! Если вы решитесь и напишете манифест, единомышленники поспешат к вам, не слезая с коней ни днем ни ночью; не пройдет и нескольких дней, как Тайра погибнут. Я сам, несмотря на преклонные годы, присоединюсь к вам и приведу с собой сыновей!
Удивленный словами Ёримасы, принц призадумался и не сразу ответил согласием. В ту пору жил в столице некий сёнагон Корэнага, внук дайнагона Корэмити и сын Суэмити, прежнего правителя земли Бинго. С одного взгляда на человека умел он безошибочно провидеть его судьбу, за что и получил прозвище Сёнагон-предсказатель. Как-то раз, встретив принца, этот Корэнага сказал ему:
— На вашем челе я читаю, что вам предстоит воссесть на престоле! Не устраняйтесь же от участия в мирских делах!
И вот теперь, услыхав речи Ёримасы, принц вспомнил пророчество Корэнаги. «Значит, так тому и быть. Это воля самой богини Солнца!» — подумал он и, уверившись в этих мыслях, крепко-накрепко утвердился в своем решении. Он вызвал Ёсимори Минамото из Кумано, назначил своим писцом, дал ему новое имя — Юкииэ и послал, как своего вестника, отвезти манифест в восточные земли.
В двадцать восьмой день четвертой луны того же года Юкииэ покинул столицу. Сперва он отправился в край Оми, а оттуда — в Овари и Мино, повсюду объявляя манифест принца родичам Минамото, жившим на этих землях. В десятый день пятой луны прибыл он в дом Ходзё, на землю Идзу, и передал манифест ссыльному изгнаннику Ёритомо. Затем повез манифест своему старшему брату Ёсинори, в Укисиму, в краю Хитати. Ёсинака из Кисо доводился Юкииэ племянником; и вот пустился он в путь по горной дороге, ведущей в Кисо, чтобы племяннику тоже сообщить о воззвании принца.
Меж тем Тандзо, верховный надзиратель Кумано, сохранял нерушимую верность Тайра. Неизвестно как и откуда, но он сведал о действиях Ёсимори. «Ёсимори из Нового храма, Сингу, развозит воззвание принца родичам Минамото в Овари и Мино, — подумал он. — Ясно, что они замыслили мятеж против Тайра; монахи Кумано тоже, без сомнения, примут сторону Минамото… Но я, Тандзо, многим обязан Тайра — их милость ко мне превыше гор и небес! Могу ли я теперь предать их? Нет, прежде надобно выпустить хоть одну стрелу по смутьянам, разгромить мятежных монахов, а уж затем обо всем подробно донести Тайра!» И, собрав тысячу вооруженных до зубов воинов, он двинулся в гавань Нового храма, Сингу.
Но в Сингу, кроме монахов, ему дали отпор самураи из Уи, Судзуки, Мидзуя и Камэ-Ноко. А в Нати, где храм Водопада, укрепились монахи под водительством главного управителя. Всего сторонников Минамото набралось здесь две тысячи человек.
Грянул боевой клич, и полетели первые стрелы. Противники не уступали друг другу в искусстве владения луком; долгих три дня не умолкая свистели, звенели стрелы. В этой битве Тандзо потерял многих своих вассалов и сам был ранен. Едва унеся ноги, он спасся бегством, отступив через горы назад, в Главный храм, Хонгу.
Меж тем тревога все сильнее томила душу государя-инока Го-Сиракаву: «Неужели меня сошлют куда-нибудь в дальний край или на отдаленный остров, затерянный в океане?» — думал он. Миновало уже два года со времени его заточения в усадьбу Тоба.
В двенадцатый день пятой луны того же года, примерно в час Коня, внезапно откуда ни возьмись появился целый выводок хорьков; с громким писком носились они по залам. Го-Сиракава, не на шутку испуганный, обратился к гаданию. Призвав Накаканэ, правителя земли Оми, он приказал: «Отнеси мое гадание Ясутике, пусть он тщательно его изучит, а затем доставь мне его ответ!»
Накаканэ поспешил к Ясутике Абэ, главе Ведомства астрологии и гаданий, но не застал его дома. «Наш господин отбыл в Сиракаву!» — сказали слуги. Накаканэ отправился на розыски Ясутики, с трудом нашел его и вручил послание государя. Ясутика тотчас написал ответ.
Вернувшись в Тобу, Накаканэ хотел было пройти в усадьбу через главные ворота, но стражники-самураи преградили ему дорогу. Однако Накаканэ хорошо знал каждый уголок в усадьбе. Он перелез через глинобитную стену, забрался под помост и, просунув бумагу сквозь щель в досках пола, вручил государю ответ Ясутики. Государь взглянул — там стояло: «В ближайшие три дня вам предстоит радость, а затем — горе».
— Радость желанна! — сказал Го-Сиракава. — А горе… В моем бедственном положении возможно ли еще большее горе?
Меж тем князь Мунэмори всячески заступался перед отцом за государя, и Правитель-инок в конце концов сменил гнев на милость: в ту же луну, на тринадцатый день, Го-Сиракаву освободили из заточения, и он, покинув усадьбу Тоба, переселился во дворец покойной государыни Бифукумонъин[354], на Восьмую дорогу, в квартале Карасумару. Ясутика предсказал, что в ближайшие три дня государю предстоит радость, и слова его точно сбылись. Как раз в это время Тандзо, надзиратель Кумано, прислал в столицу гонца-скорохода с известием о заговоре принца Мотихито. Князь Мунэмори в великом смятении сообщил эту новость Правителю-иноку, пребывавшему в своей вотчине Фукухара. Даже не выслушав до конца, Правитель-инок тотчас примчался в столицу.
— Сейчас не время размышлять, кто прав, кто виноват. Схватите принца Мотихито и сошлите в Хату, в край Тоса! — приказал он.
Главным управителем императорского дворца был тогда дайнагон Санэфуса, а старшим курандо — Мицумаса. Повинуясь их указанию, два офицера дворцовой стражи, Мицунага и Канэцуна, помчались во дворец принца. Канэцуна был младшим сыном Ёримасы; тем не менее ему доверили схватить принца — случилось так потому, что Тайра еще не знали, что душой и главным вдохновителем заговора был его отец — Ёримаса.
Принц Мотихито в безмятежном расположении духа любовался луной, мелькавшей в просветах туч, как вдруг услышал: «Посланец от благородного Ёримасы!» — и, задыхаясь от спешки, появился гонец с письмом. Мунэнобу, молочный брат принца, принял письмо и подал своему господину. Тот развернул послание, прочел — там стояло: «Заговор ваш раскрыт, и за вами уже выслана стража, дабы сослать вас в Хату, в край Тоса. Немедленно покиньте дворец и укройтесь в обители Трех Источников, Миидэра. Я тоже скоро туда прибуду».
— О ужас! Что делать? — в растерянности и испуге воскликнул принц.
Был тут самурай Нобуцура, вассал, служивший во дворце принца.
— Ничего другого не остается, как бежать, переодевшись в женское платье! — сказал он.
— Хорошо! — согласился принц, развязал волосы, чтобы они свободно падали вдоль лица, надел женское платье и широкополую шляпу с длинной вуалью.
Мунэнобу держал над ним большой зонтик, а отрок Цурумару, связав разные вещи в узел, нес этот узел на голове. Так, притворившись, будто молодой самурай со слугой сопровождают даму, они выскользнули из дворца и устремились в северном направлении. По дороге попалась им глубокая рытвина; принц легко через нее перепрыгнул. При виде этого прохожие в изумлении остановились, говоря: «Поглядите, как эта женщина скачет через канаву! Что за непристойное поведение!» Услышав такие слова, беглецы поспешили как можно скорее миновать это место.
Меж тем Нобуцура остался сторожить покинутый дворец принца. Там еще оставались немногочисленные дамы из свиты; Нобуцура спрятал их в укромном месте, а потом решил обойти покои, чтобы убрать следы беспорядка, как вдруг увидел, что в опочивальне принца, у изголовья постели, лежит флейта «Веточка», которую принц берег как самую большую свою драгоценность, — и надо же было забыть ее в столь неподходящее время! «Вот беда! Ведь это флейта, которой так дорожит принц! — подумал Нобуцура. — Наверное, он так горюет о своем сокровище, что готов, чего доброго, вернуться обратно!» И, схватив флейту, Нобуцура бросился вдогонку принцу. Пробежав добрых пять тё, он наконец догнал беглецов и вручил флейту принцу. Тот был глубоко тронут.
— Если я умру, положите эту флейту со мною в гроб! — сказал он и, обращаясь к Нобуцуре, добавил: — Ступай с нами, назад во дворец не возвращайся!
Но Нобуцура ответил:
— С минуты на минуту прибудет высланная за вами стража — негоже, если во дворце не окажется ни единой живой души. Ведь всему свету известно, что Нобуцура здесь служит, и, если меня не найдут, люди скажут, что я тоже спасся бегством сегодня ночью. А для того, кто неразлучен с луком и стрелами, зазорно утратить честь, пусть даже на короткое время! Лучше я привечу непрошеных гостей, как они того заслужили, разгромлю их в пух и прах и тогда уж не мешкая присоединюсь к вам! — И он бегом вернулся обратно.
В тот день на нем был бледно-голубой кафтан, под кафтаном светло-зеленый панцирь, а у пояса висел большой церемониальный меч. И вот, открыв главные ворота внешней ограды, выходившие на Третью дорогу, и ворота, обращенные к дороге Такакура, стал он поджидать недругов.
В полночь во дворец нагрянули триста с лишним всадников во главе с чинами Сыскного ведомства, офицерами-стражниками Канэцуной и Мицунагой.
Канэцуна — возможно, не без тайного умысла — осадил коня поодаль от внешней ограды. А Мицунага, как был, верхом, въехал в ворота, осадил коня во дворе и громким голосом возгласил:
— Мы явились за вами по приказу главы Ведомства сыска, ибо вы изобличены в заговоре! Выходите без промедления!
При этих словах Нобуцура вышел на широкий помост.
— Принца нет во дворце, — сказал он. — Он уехал на богомолье. Что вам надо? Объясните, в чем дело?
— Что такое? Где ему быть, как не здесь? Я не допущу пустых отговорок! Эй, стража! Ступайте и обыщите дворец! — приказал Мицунага.
— Вот речи скудоумного стражника! — сказал в ответ Нобуцура. — Уже то одно, что ты въехал во двор, не спешившись, — беспримерная наглость! А ты вдобавок еще велишь своим подручным: «Ступайте и обыщите дворец!» Возмутительное, дерзкое приказание! Здесь перед вами я, Нобуцура! Смотрите не просчитайтесь, если отважитесь сунуться ближе!
Был тут среди младших стражников могучий силач по имени Канэтакэ, он одним прыжком вскочил на помост, норовя схватить Нобуцуру. Увидев это, другие стражники, числом более десяти, последовали за ним. Нобуцура развязал шнурки кафтана, сбросил одежду с плеч, и, хотя меч у него был всего лишь церемониальный, он заранее хорошенько наточил лезвие и теперь пошел рубить направо и налево. Его враги сражались настоящими боевыми мечами и длинными алебардами, но под ударами церемониального меча Нобуцуры скатились с помоста назад во двор, как листья под порывами бури.
В этот миг полная луна проглянула из-за туч, ярко озарив все кругом. Стражники не знали расположения дворца, зато Нобуцура отлично знал все закоулки. Он то нападал на своих противников в узком проходе и там рубил беспощадно, то загонял их в конец галереи и снова рубил.
— Как ты смеешь обращать меч против посланца, прибывшего по высокому указанию? — крикнули ему, но он отвечал:
— Знать не знаю никаких указаний!
Когда же меч у него погнулся, он отскочил в сторону, выпрямил лезвие, наступив на него ногой, и тут же, на месте, уложил более десятка достойных, сильных противников. Когда же кончик его меча обломился на добрых три суна[355], он стал шарить рукой у бедра, стараясь нащупать висевший у пояса кинжал, чтобы вспороть себе живот, но в пылу схватки ножны отвязались, и кинжал потерялся. Делать нечего — широко раскинув руки, он хотел было выскочить через задние ворота, но в этот миг навстречу ему ринулся стражник с длинной алебардой наперевес. Нобуцура, подпрыгнув, бросился на него, стараясь оседлать алебарду, но оплошал, и алебарда насквозь пронзила ему бедро. И хоть сердце у него было храброе, но, окруженный многочисленными врагами, он попал в плен живым.
Затем стражники обыскали дворец, но так и не нашли принца. Схватив одного Нобуцуру, они привезли его в Рокухару. Князь Мунэмори, выйдя на широкий помост, приказал притащить Нобуцуру во двор, а Правитель-инок наблюдал за пленником из-за бамбуковой шторы.
— Ты сказал: «Знать не знаю никаких указаний!» — напал на стражу, больше того — ранил и убил многих, — сказал князь Мунэмори. — Допросите же его хорошенько, пусть все подробно расскажет! А потом стащите на берег реки и снесите голову с плеч!
Нобуцура, не выказывая ни малейших признаков страха, отвечал, громко рассмеявшись:
— В последнее время вокруг дворца то и дело слонялись по ночам какие-то подозрительные людишки, но я их не опасался и не считал нужным особо остерегаться. Вдруг во дворец вломились вооруженные люди. «Кто такие?» — спросил я, а они отвечают: «Посланец с приказанием!» — и дальше в таком же роде… А я давно уж наслышан, что разбойники, воры и разные лиходеи всегда говорят: «Прибыл знатный вельможа!» или «Посланец привез высокое указание!». Вот я и ответил: «Знать не знаю никаких указаний!» — и пустил в ход свой меч. Да будь у меня добрый панцирь и настоящий меч из хорошей стали, ни один из этих стражников не ушел бы от меня целым! Что же до местопребывания принца, то где он сейчас — мне неизвестно. А если б даже и знал — воин, достойный самурайского звания, все равно не сказал бы. А уж коли решился молчать, так неужели под пыткой скажет?! — так отвечал Нобуцура и с этой минуты не проронил больше ни единого слова.
— Вот настоящий, подлинно храбрый воин! — сказали стоявшие тут во множестве самураи, вассалы Тайра. — Поистине было бы жаль зарубить столь достойного человека!
А кто-то добавил:
— Он и в прошлые времена, когда служил при дворцовых складах, один сразился с грабителями, которых никак не могла одолеть дворцовая стража, четверых из шести зарубил насмерть, а двоих взял живьем. В награду его повысили тогда в звании… Вот о таких-то людях и говорится: «Один равен тысяче!» — так дружно жалели Нобуцуру вассалы Тайра, и Правитель-инок — уж кто его знает отчего? — пощадил Нобуцуру и приказал сослать его в Хино, в край Хооки.
Спустя много лет, когда властителем страны стал род Минамото, Нобуцура отправился в восточные земли, там, через Кагэтоки Кадзихару, он доложил князю Ёритомо об этом событии. «Замечательный подвиг!» — сказал князь и пожаловал Нобуцуре должность правителя земли Ното.
Меж тем принц продвигался в северном направлении, по дороге Такакура, потом свернул на восток, на дорогу Коноэ, переправился через речку Камо и углубился в заросли на склонах вершины Нёи. В давние времена тоже был сходный случай: императору Тэмму, в бытность его наследным принцем, угрожали мятежники, и он бежал от них в горы Ёсино, переодевшись в женское платье. Вот и ныне принц Мотихито поступил точно так же. Всю ночь напролет блуждая по незнакомым тропинкам, он поранил ноги, ибо не привык ходить пешком по каменистым дорогам, и кровь алым цветом запятнала песок. Пока он пробирался сквозь густые летние травы, обильно унизанные росой, одежда его промокла до нитки, а скорбь, точно влага, казалось, насквозь пропитала душу. Так, на рассвете, добрался он до обители Трех Источников, Миидэра.
— Спасая бренную жизнь, пришел я, уповая только на вашу помощь! — сказал принц, обращаясь к монахам.
Слова эти и потрясли, и обрадовали монахов. Они убрали храм Колеса Закона, Хориндзи, и, проводив туда принца, подали ему приготовленный на скорую руку завтрак.
На следующее утро, с восходом солнца, пронесся слух, что принц Мотихито поднял мятеж и скрылся неизвестно куда; новость вызвала смятение в столице. Услышал об этом и государь-инок. «Меня освободили из заточения, — сказал он. — То была радость. А теперь вот оно, горе, которое предсказал Ясутика!»
Как же случилось, что Ёримаса, столь долго мирившийся со своим печальным уделом, ныне внезапно решился поднять мятеж? Всему виной неправедные поступки князя Мунэмори, второго сына Правителя-инока, Киёмори. Ибо как бы высоко ни вознесла судьба человека, какой бы властью ни наделила, во всем надобна осмотрительность — нельзя совершать неподобающие поступки, бросать на ветер опрометчивые слова!
Причина же сия такова: у Накацуны, сына и наследника Ёримасы, имелся прекрасный конь по кличке Деревце, великолепный скакун, буланый, с черной гривой; не было равных ему в быстроте и благородстве нрава. Прослышал об этом князь Мунэмори и послал к Накацуне человека, велев сказать: «Хотелось бы взглянуть на прославленного коня!» «Это правда, я владелец прекрасного скакуна! — отвечал Накацуна. — Но в последнее время я слишком часто ездил верхом, и конь притомился. А посему я отправил его в деревню на отдых».
— Коли так, делать нечего! — сказал Мунэмори и больше не заговаривал о коне.
Но то один, то другой вассал Тайра твердили наперебой: «Только позавчера я видел этого коня!», или «Да и вчера он был на месте!», или «Только нынче утром Накацуна ездил верхом на этом коне у себя на подворье!».
— Вот оно что! — воскликнул Мунэмори, услышав речи вассалов. — Значит, Накацуна солгал мне! Негодяй! Тотчас же доставьте сюда коня!
Он приказал вассалам отправиться к Накацуне и написал послание с требованием прислать коня. За один день он посылал к Накацуне не меньше семи или восьми раз. Когда Ёримаса услышал об этих письмах, он призвал сына и сказал:
— Да будь твой конь хотя бы из цельного слитка золота, все равно, разве можно отвергать подобную просьбу? Тотчас же отошли коня в Рокухару!
Накацуна не смел ослушаться отцовского приказания; пришлось ему отослать коня к Мунэмори. Вдобавок он послал князю стихотворение:
Князь Мунэмори на стихи не ответил, зато воскликнул:
— Да, славный конь! Но хоть конь и прекрасен, его хозяин меня прогневил — уж слишком он жадничал, даже показать не желал. Поставьте же коню тавро с именем его господина!
Люди Мунэмори изготовили клеймо с именем Накацуны, выжгли это клеймо на крупе коня и отвели его в княжескую конюшню. С тех пор стоило кому-нибудь из гостей в Рокухаре сказать: «Хотелось бы взглянуть на прославленного коня!» — как Мунэмори приказывал: «Оседлайте этого чертова Накацуну! Beдите его сюда! Садитесь верхом на эту скотину Накацуну! Хлещите его! Дайте ему кнута!»
Гневом запылал Накацуна, услышав о таком оскорблении. «Мунэмори, подло использовав свою власть, отнял коня, который был мне дороже жизни! — сказал он. — Я никогда не прощу ему такую несправедливость! Мало того — теперь он бесчестит меня, делая посмешищем в глазах всей страны!»
Узнав об этом, Ёримаса сказал сыну:
— Тайра презирают нас, не ставят нас ни во что, оттого и глумятся! Стоит ли дорожить жизнью в мире, где царит такая несправедливость? Нужно выждать удобный случай и отомстить!
Так решил Ёримаса; но впоследствии говорили, что он задумал мятеж не ради одной лишь мести, а для блага всего государства, оттого он и вовлек в заговор принца Мотихито.
Во время этих событий вспоминался людям покойный князь Сигэмори, прежний Главный министр. Однажды, приехав ко двору, он решил заодно навестить сестру свою, государыню Кэнрэймонъин. В покоях императрицы откуда ни возьмись внезапно выползла змея длиной не менее восьми сяку и запуталась в складках его кафтана. Князь понял, что, если дамы заметят змею, они закричат от страха, государыня испугается насмерть. Крепко схватив змею левой рукой за хвост, а правой — за голову, он тихонько опустил ее в рукав своего кафтана. Потом спокойно встал и кликнул: «Есть здесь кто-нибудь из летописцев шестого ранга?»
На зов откликнулся Накацуна, служивший в дворцовой страже; в ту пору он имел звание всего лишь младшего летописца. Князь Сигэмори передал ему змею. Накацуна принял змею, прошел через книгохранилище во двор, подозвал одного из младших чинов и со словами: «Вот, держи!» — хотел передать ему змею, но тот в страхе покачал головой и убежал прочь. Тогда Накацуна кликнул одного из своих вассалов — то был Киоу, самурай из местности Ватанабэ, — и отдал ему змею. Киоу принял ее, не дрогнув, и уничтожил.

На следующий день князь Сигэмори приказал оседлать прекрасного скакуна и отправил его Накацуне с посланием: «Преподношу вам сего коня в награду за вчерашнее ваше образцовое поведение. Пользуйтесь им, когда, закончив службу во дворце, вы под покровом ночи спешите к вашей красавице».
Накацуна, в свою очередь, послал князю ответ, гласивший: «Я безмерно счастлив, получив ваш драгоценный подарок, и восхищен мудрым поступком вашей светлости вчера вечером. Ваши движения напомнили мне танец Гэндзёраку»[356].
Отчего же князь Сигэмори был так великодушен, так мудр, а князь Мунэмори так мало походил на старшего брата? Даже в малой степени не достиг он величия брата! Больше того, он похитил чужого коня, столь дорогого сердцу владельца, и поступком сим вызвал в стране смятение. Поистине это горестно и прискорбно!
В шестнадцатый день пятой луны, едва лишь пала ночная тьма, Ёримаса с сыновьями — старшим Накацуной и младшим Канэцуной, а с ними — чиновник Летописной палаты Накаиэ со старшим сыном и наследником Накамицу и более трехсот их вассалов предали огню свои жилища и поскакали в монастырь Миидэра.
Киоу, воин дворцовой стражи, был вассалом Ёримасы. Он не успел присоединиться к своему господину. Князь Мунэмори призвал Киоу.
— Отчего ты не последовал за господином твоим Ёримасой и остался в столице? — спросил Мунэмори.
— Я всегда был полон решимости, — почтительно отвечал Киоу, — отдать жизнь за моего господина и первым прийти к нему на помощь, если бы ему грозила опасность. Но сегодня ночью, не знаю почему, мой господин не призвал меня.
Тогда сказал ему Мунэмори:
— Выбирай, следовать ли тебе за Ёримасой, изменником и ослушником государя, или перейти на сторону Тайра? В прошлом ты служил и нашему дому. Взвесь же хорошенько, где ждет тебя в будущем процветание. Говори без утайки.
— Тяжело мне расторгнуть давнюю связь с господином, которому еще предки мои служили, — в слезах отвечал Киоу, — но могу ли я принять сторону человека, ставшего врагом трона? Отныне я буду служить вам!
— Если так, хорошо! Увидишь, я не менее щедр и великодушен, чем прежний твой господин! — сказал Мунэмори и с этими словами удалился в свои покои.
— Здесь ли Киоу?
— Здесь!
— Здесь ли Киоу?
— Здесь! — так весь день напролет, утром и вечером, спрашивал Мунэмори своих вассалов, а Киоу целый день усердно нес службу наравне с самураями Тайра.
Когда же завечерело и князь Мунэмори вышел из своих покоев, Киоу обратился к нему с почтительной просьбой:
— Слыхал я, что Ёримаса укрылся в обители Миидэра. Несомненно, вы пошлете туда войско, чтобы разгромить его. Силы Ёримасы невелики, но к нему придут на помощь монахи Миидэры или воины Ватанабэ. Хотелось бы мне встретить и уложить достойных противников! Был у меня пригодный для битвы конь, да его увел один из моих прежних товарищей. Не соблаговолит ли ваша милость одолжить мне коня?
— Разумеется! — отвечал Мунэмори и дал ему одного из лучших своих коней, мышастого скакуна по кличке Сребреник под дорогим седлом.
Киоу возвратился домой. «Поскорее наступила бы ночь! — думал он. — Я поскачу на этом коне в обитель Миидэра и сложу голову в битве, защищая моего господина!» Болью сжималось его сердце, когда с наступлением ночи он укрыл жену и детей в тайном убежище, а сам поскакал в монастырь Миидэра. На нем был яркий узорный кафтан, украшенный по швам маленькими кисточками из шелковых нитей, поверх кафтана — алый панцирь, наследие отца и дедов. Шлем, украшенный серебряными бляшками, был туго завязан шнурами под подбородком. На боку висел большой грозный меч, за спиной — колчан и в нем двадцать четыре стрелы с черной полосой по белому оперению. Памятуя обычай воина императорской стражи, он даже в спешке не забыл вложить в колчан две особые стрелы, украшенные соколиными перьями. Сжимая в руке лук, крытый лаком, оплетенный пальмовым волокном, вскочил он на дареного скакуна. Один из его вассалов следовал за ним на подменном коне, другой держал щит господина. Киоу предал огню свой дом и пустился вскачь к обители Миидэра.
Когда в Рокухаре заметили пламя, поднимавшееся из усадьбы Киоу, там поднялся великий переполох. Мунэмори опрометью выбежал из покоев.
— Здесь ли Киоу? — спросил он.
Но на сей раз ответ гласил: «Его нет!»
— О! — воскликнул Мунэмори. — Мы поддались на обман, он ловко провел меня. Догоните его и схватите!
Но воины колебались, страшась преследовать Киоу, ибо он славился искусством стрельбы из лука.
«У него двадцать четыре стрелы в колчане, значит двадцать четыре наших воина будут наверняка убиты… Не стоит чересчур торопиться!» — решили они и вскоре прекратили погоню.
Тем временем в обители Миидэра воины Ватанабэ вели речь о Киоу:
— Надо было взять Киоу с собой! Он остался в Рокухаре. Какие жестокие пытки терпит он в этот миг!
Но Ёримаса знал душу Киоу.
— Не такой человек Киоу, чтобы сдаться без боя! Он мне предан всем сердцем! Вот увидите, ручаюсь, он скоро будет здесь!
Не успел он вымолвить эти слова, как пред ними предстал Киоу.
— Ну что, кто был прав? — воскликнул Ёримаса. — Вот он!
Киоу опустился перед ним на колени.
— Взамен коня господина Накацуны я привел из Рокухары Сребреника. Примите коня! — сказал он и передал Накацуне лошадь.
Обрадовался Накацуна; тотчас приказал отрезать Сребренику хвост и гриву и выжечь клеймо на крупе. На следующий день, с наступлением темноты, коня тайно отвели в Рокухару и после полуночи загнали в ворота. Лошадь прибежала в конюшню, где начала грызться с другими конями. Удивленные конюхи заметили лошадь. «Сребреник вернулся!» — закричали они. Мунэмори поспешил взглянуть на коня и увидел клеймо: «Некогда Сребреник, а ныне — монах Мунэмори Тайра»[357].
— Проклятие, негодяй обманул меня! Приказываю захватить его в плен живым, как только мы ударим на Миидэру! Я пилой отпилю ему голову!
В ярости Мунэмори топал ногами как одержимый, да только все понапрасну — ни хвост, ни грива Сребреника обратно не приросли, и клеймо не исчезло.
Меж тем в обители Миидэра ударили в колокол, затрубили в боевые раковины; монахи стали держать совет.
— Воистину сбывается изречение: «…и захиреет учение Будды, и ослабеет власть государей!» Слова эти сказаны о наших гибельных временах! Когда еще представится случай пресечь злодеяния Правителя-инока, если не ныне? Сами великие боги Хатиман и Санара вразумили принца искать убежище в нашем храме: то знамение свыше, дабы мы его защищали! Боги Неба и Земли придут к нам на помощь, бодхисатвы и будды сподобят нас разгромить лиходеев! Святая гора Хиэй к северу от столицы — средоточие вероучения Тэндай; к югу, в древнем городе Нара, монастырь Кофукудзи — священный храм, где миряне, пройдя долгий путь размышлений, вступают в лоно учения Будды. Обратимся же с воззванием к этим монастырям, и они нас поддержат, в том нет сомнения! — так дружно решили монахи и послали воззвания к Святой горе и в монастырь Кофукудзи.
Воззвание к Святой горе гласило:
«Обитель Миидэра — храму Энрякудзи на Святой горе Хиэй.
Взываем о помощи, ибо нам угрожает гибель. Киёмори Тайра, в монашестве Дзёкай, творя произвол, вознамерился ниспровергнуть власть государей, уничтожить учение Будды, чем давно уже причиняет всем нам несказанное горе. Скорбь наша усилилась еще больше, когда в пятнадцатую ночь сей луны принц Мотихито, сын государя Го-Сиракавы и второй по праву наследник его престола, спасаясь от гонений, в поисках убежища тайно прибыл в наш монастырь. Тайра требуют выдать принца, ссылаясь на указ, якобы выданный государем Го-Сиракавой, но мы не можем повиноваться сему указу. Дошло до нас также, что Киёмори готовится выслать войско, дабы нас истребить. Поистине наша обитель Миидэра ныне на волосок от гибели, а это было бы величайшим бедствием и для народа, и для всего нашего государства.
Братья, наши монастыри относятся к разным школам, но мы так же, как вы, исповедуем единое вероучение Тэндай. Мы подобны двум крылам птицы, двум колесам повозки. Если погибнет одно крыло, велика будет скорбь другого! Придите же к нам на помощь, спасите нашу обитель от разрушения, и мы навеки оставим былые распри и отныне будем жить с вами в мире, как в стародавние времена! Таково единодушное решение всей нашей братии.
Дано в восемнадцатый день пятой луны 4-го года Дзисё.
Монахи обители Миидэра».
— Какая дерзость! — сказали монахи Святой горы, прочитав послание обители Миидэра. — Миидэра — всего лишь ответвление нашего храма, а они пишут, будто мы подобны двум крылам птицы или двум колесам повозки! По меньшей мере странные и оскорбительные слова! — И они вовсе не ответили на воззвание.
А вскоре Правитель-инок приказал Мэйуну, главе вероучения Тэндай, всячески задобрить монахов Святой горы, и Мэйун поспешил на Святую гору, говорил с монахами, и те написали принцу Мотихито, что еще не решили, как им поступать дальше. Привез Мэйун монахам также и дары от Правителя-инока — двадцать тысяч коку риса из края Оми и более трех тысяч хики[358] шелка из северных земель. Дары раздали монахам, обитателям всех вершин и долин Святой горы. Монахи возликовали. Но дары прибыли так нежданно, что иные монахи получили много, другим же ничего не досталось. И тут кто-то — имя его так и осталось неизвестным — сложил стихи:
А вот еще одна песня, — возможно, ее сложил монах, оставшийся с пустыми руками:
А в монастырь Кофукудзи, в Нару, монахи обители Миидэра писали:
«Храм Трех Источников, Миидэра, — храму Кофукудзи, в Наре.
Взываем о помощи, ибо нам угрожает гибель. Прекрасно учение Будды, ибо охраняет власть императоров; вечно величие трона, ибо покоится на учении Будды! Однако вассал императора, прежний Главный министр Киёмори, в монашестве Дзёкай, самоуправно вершит дела в государстве, вносит смуту в управление страною, не отличает правды от кривды, причиняет страдания и горе людям. В пятнадцатую ночь сей луны принц Мотихито, второй сын государя Го-Сиракавы, спасаясь от нежданной беды, внезапно прибыл в нашу обитель. Тайра требуют выдать принца, ссылаясь на указ, якобы выданный государем-иноком, но наша братия решительно отвергает это требование. За это Киёмори вознамерился выслать против нас воинов-самураев. Поистине и учение Будды, и власть государей ныне на волосок от гибели!
В давно прошедшие времена, когда танский император У-цзун[359] повелел своим воинам изничтожить учение Будды, монахи обители Цинляншань[360] с оружием в руках встали на защиту святого учения. Так получил отпор даже сам танский император. Насколько же справедливее оказать ныне сопротивление дому Тайра, гнусным заговорщикам и смутьянам! Напомним, что Тайра обрекли на дальнюю ссылку ни в чем не повинного канцлера Мотофусу, старшего в роду Фудзивара, вашего покровителя. Когда же вы смоете сей позор, если не ныне? Братья, молим вас, встанем вместе на защиту вероучения Будды, положим конец злодеяниям Киёмори! Это и будет высшим проявлением единства наших стремлений, осуществлением наших самых заветных чаяний! Таково дружное решение всей нашей братии. С тем и шлем вам это воззвание.
Дано в восемнадцатый день пятой луны.
Монахи обители Миидэра».
Прочитав это письмо, монахи Кофукудзи прислали в храм Миидэра ответ. Он гласил:
«Монастырь Кофукудзи — обители Миидэра.
Мы получили ваше послание с сообщением о том, что Дзёкай вознамерился уничтожить вашу обитель. Хотя наши монастыри исповедуют разные догмы веры — учение Тэндай, Драгоценный Источник, и учение Хоссо, Драгоценный Цветок, — золотые слова священных сутр толкуют о едином вероучении Будды. Точно так же, будь то на Святой горе Хиэй к северу от столицы или к югу от нее, у нас, в Южной столице Наре, все мы в равной мере суть послушники Будды. А посему надлежит нам объединиться, дабы вместе сокрушить Киёмори, сего новоявленного злого демона Дэвадатту![361]
Ибо Киёмори — это плевела рода Тайра, грязь, марающая сословие самураев! Дед его, Масамори, прислуживал в доме курандо пятого ранга, был низшим чиновником в земельных управах. Когда Главный казначей Тамэфуса был правителем земли Кага, Масамори служил у него в местной Сыскной управе; когда Акисуэ, глава Ведомства построек, был правителем земли Харима, Масамори состоял при его конюшнях. Оттого-то все жители в деревнях и в столице, старцы и юноши, сокрушались об ошибке императора Тобы, когда тот даровал его сыну Тадамори почетный ранг царедворца. Горевали и мудрецы, постигшие законы буддийской веры и конфуцианской науки, ибо то было знамение грядущих бед для нашего государства! Высоко, к синим тучам, воспарил Тадамори, но люди по-прежнему презирали рожденного под соломенной кровлей! Юноши, дорожившие честью, не желали служить его семейству.
Когда же, в двенадцатую луну 1-го года Хэйдзи, его сын Киёмори один-единственный раз отличился на поле брани, император Го-Сиракава осыпал его наградами и сразу возвысил. С тех пор Киёмори вознесся до должности Главного министра, стал правителем государства, получил право иметь почетную свиту. Сыновья его стали министрами, военачальниками дворцовой стражи, дочь — супругой государя, императрицей! Многочисленные братья и даже дети его наложниц причислены к знати, все внуки и племянники назначены правителями земель! Больше того, он подчинил себе всю страну, раздает должности и чины по своему единоличному усмотрению и помыкает государственными чиновниками, как своими рабами. Стоит лишь немного ослушаться его воли, как непокорного бросают в темницу, каким бы знатным он ни был, а если кто-нибудь скажет хоть словечко наперекор, его тотчас хватает стража, будь то даже самый знатный придворный. Ныне сам государь Го-Сиракава расточает лесть Киёмори, дабы уберечься от смерти или позора, а благородные господа, потомки древних родов, униженно преклоняют пред ним колена, даже когда у них отнимают наследственные имения! Даже когда Киёмори грабит земли, принадлежащие государю, никто не смеет вымолвить хотя бы слово протеста, ибо все трепещут перед могуществом Тайра! Дерзость Киёмори дошла до таких пределов, что в одиннадцатую луну минувшего года он насильно переселил государя-инока Го-Сиракаву из его собственного дворца в загородную усадьбу Тоба и обрек на ссылку канцлера Мотофусу. Ни в наше время, ни в старину нет и не было столь дерзкого превышения власти!
Нам следовало давно уже выступить и наказать злодея за преступления, но мы молчали, сомневаясь, будет ли на то воля богов. К тому же Тайра утверждали, будто действуют по высочайшему повелению… И вот, сдержав праведный гнев свой, понапрасну проводили мы дни и луны, а тем временем Тайра совершили новое злодеяние — напали на принца Мотихито, второго сына государя Го-Сиракавы. Но боги явили милость, ниспослали принцу священную колесницу, направили его стопы в ваш досточтимый храм, укрыли за вратами святилища бога Сусаноо! Это ли не благое знамение того, что несть и не будет конца могуществу императорской власти! Кто из живущих на земле не прослезился от радости, узнав, что вы, рискуя собственной жизнью, защищаете принца! Мы обитаем вдали от вас, но и к нам уже дошли вести, что Киёмори в злобе своей замыслил поход на вашу обитель, и потому мы уже готовимся к битве. Мы намеревались известить все подведомственные нам монастыри и храмы, собрать в восемнадцатый день, к часу Дракона, надежную воинскую силу и тогда уже поставить вас об этом в известность. Как раз в это время синей птицей прилетело ваше послание[362], вмиг развеявшее давно снедавшую нас кручину!
Монахи обители Цинляншань сумели прогнать воинов танского владыки У-цзуна; тем более нам, монахам северных и южных монастырей страны Ямато[363], под силу разгромить супостата! Укрепите же оборону вашей обители слева и справа, оберегайте принца и ждите известий о нашем прибытии. Обстоятельства благоприятствуют нам, отбросьте все сомнения и колебания!
Дано в двадцать первый день пятой луны 4-го года Дзисё.
Монахи монастыря Кофукудзи».
И снова собрались монахи обители Миидэра, и снова стали держать совет.
— Монахи Святой горы предали нас, а братья из обители Кофукудзи еще не подоспели. Нужно сегодня же ночью ударить на Рокухару, ибо промедление смерти подобно! Разделим надвое наши силы — отряд старших монахов пусть зайдет с тыла, со стороны горы Нёи, и вышлет вперед четыреста-пятьсот пехотинцев. Те подожгут жилища в квартале Сиракава. В столице начнется переполох, самураи Рокухары в тревоге выбегут из усадьбы. Мы заманим их в Ивасаки, Сакурамото, там завяжется битва, а тем временем наши главные силы, наши лучшие бойцы под водительством Накацуны, правителя Идзу, разом ударят на Рокухару и пустят огонь с подветренной стороны. Огонь выкурит Правителя-инока. Тут мы с ним и покончим! — так решили монахи.
Был среди них некий Синкай, монах, обитавший в храме Итикёбо. В прошлом Тайра не раз поручали ему возносить молитвы за процветание их дома. Окруженный учениками, выступил он вперед и молвил:
— Может быть, меня примут за сторонника Тайра, но все же выскажу свое мнение! А уж вы рассудите сами, могу ли я пойти наперекор решению всей братии, могу ли не дорожить честью нашего храма?.. В былые времена Тайра и Минамото состязались в верности государю. Ныне, однако, звезда Минамото угасла; вот уже больше двадцати лет, как Тайра взяли власть в свои руки, по всей стране покорно гнутся пред ними деревья и травы. Неприступна твердыня Рокухары, ее не одолеть малой силой! Нужно обдумать иной, лучший план действий: сперва надобно собрать многочисленное, сильное войско и лишь тогда ударить на Рокухару! — так многоречиво, пространно разглагольствовал он, стараясь оттянуть время.
Тут вышел вперед престарелый Кэйсю из храма Дзёэнбо. Под рясой на нем был панцирь, у пояса висел большой грозный меч, а голову покрывал клобук. Ударяя оземь вместо посоха алебардой на длинном древке, он прошел к месту, где держали совет монахи, и сказал:
— Хватит спорить и колебаться! В былые времена император Тэмму, основатель нашего храма, в ту пору еще наследник, бежал в горы Ёсино, спасаясь от мятежного принца Отомо; всего лишь семнадцать всадников охраняли его, когда он пересекал уезд Уда в краю Ямато. И все же он благополучно достиг земель Ига и Исэ, получил подкрепление в краю Овари и Мино, разгромил войско принца Отомо и в конце концов воссел на престоле! Недаром сказано: «Птица в беде влетает за пазуху; человеколюбие велит пожалеть ее!»[364] Не знаю, что решит ваш совет, но я, Кэйсю, мои ученики и послушники этой же ночью ударим на Рокухару и будем биться, не щадя жизни!
Тут выступил вперед монах Гэнкаку из храма Энманъин и воскликнул:
— Спор затянулся! На дворе ночь; час уж поздний! Поспешим же! Вперед!
Итак, тысячному отряду старших монахов — среди них были Кэйсю, Нитиин, Дзэнти с учениками Гихо и Дзэнъё — предстояло под водительством Ёримасы обрушиться с тыла на Рокухару; с факелами в руках они двинулись по направлению к вершине Нёи.
А главные силы возглавлял Накацуна, правитель земли Идзу, старший сын Ёримасы. Он вел грозных, могучих воинов — своего младшего брата Канэцуну, чиновника Летописной палаты Накаиэ и его старшего сына Накамицу. Были тут и монахи-воины — Гэнкаку из храма Энманъин, Ара Досо из храма Дзёкиин, и многие другие, все могучие воины, из тех, кто один равен тысяче! С мечом в руках не страшны им были ни боги, ни демоны. Вскочив на коней, пятьсот всадников покинули монастырь Миидэра.
После прибытия принца монахи возвели укрепления — вырыли ров, установили щиты-заслоны и частоколы, а на пересечении дорог, ведущих из столицы в Удзи и в Оцу, вбили в землю заостренные рогатины-колья. Теперь пришлось снова навести мост через ров и выкопать колья. Тем временем начало рассветать, и не успело войско достигнуть заставы Встреч, Аусака[365], как послышалось петушиное пение.
— Петух поет! — сказал Накацуна. — Будет совсем светло, прежде чем мы доберемся до Рокухары. Как быть?
Тут снова выступил вперед монах Гэнкаку и молвил:
— В древние времена циньский государь Чжаосян-ван заключил в темницу Мэнчан-цзюня[366], но супруга государя помогла Мэнчану, и ему удалось бежать. Вместе с тремя тысячами своих приспешников он добрался до заставы Ханьгу[367]. А порядок в той чужеземной стране был таков, что ворота на заставах открывали не прежде, чем пропоет петух. Среди людей Мэнчан-цзюня был некий Тянь Цзя. Он так искусно подражал петушиному пению, что его прозвали Цзи Мин — Глас Петуха. Он взбежал на пригорок и громко закукарекал; в ответ один за другим отозвались все окрестные петухи. Ворота открыли, и Мэнчан-цзюнь со своими людьми благополучно миновал заставу. Кто знает, может быть, и на сей раз петушиное пение — всего лишь уловка, нарочно подстроенная врагом! А потому — вперед!
Пока они рассуждали, постепенно стало светать.
— В ночном бою мы, возможно, одержали бы верх, — сказал Накацуна. — В дневном же сражении нам врага не осилить. Верните обратно второй отряд!
Так отозвали назад воинов с вершины Неи, и главные силы тоже повернули обратно от Мацудзаки.
— Вся эта проволочка вышла из-за долгой болтовни Синкая! — роптали молодые монахи. — Зарубить негодяя!
И они яростно обрушились на Синкая. Его ученики и послушники бросились к нему на выручку. В схватке погибло несколько десятков монахов. Сам Синкай, едва живой, чуть ли не ползком добрался до Рокухары. Слезы текли из глаз старика, когда он поведал там о случившемся. Но воины Тайра — а их собралось в Рокухаре уже больше десятка тысяч — не выказали особой тревоги и спокойно внимали его рассказу.
На рассвете двадцать третьего дня той же луны принц покинул монастырь Миидэра и отправился в Нару. «Монахи Святой горы предали нас, а помощь из обители Кофукудзи еще не подоспела; чем больше медлить здесь, тем опаснее!» — решил он.
У принца были с собой две флейты — «Веточка» и «Согнутая цикада». Эта последняя была сделана из цельного куска бамбука, похожего на тельце цикады. В минувшие годы покойный государь Тоба как-то раз послал в дар сунскому императору тысячу рё золотого песка, и тот отблагодарил его, прислав, в свою очередь, кусок бамбука с коленцами точь-в-точь как на тельце живой цикады. «Со столь редкостным бамбуком нужно обращаться с великим тщанием!» — сказал государь Тоба, приказал настоятелю обители Миидэра поместить сей бамбук на алтарь и молиться перед ним семь дней кряду, после чего из бамбука изготовили флейту. Как-то раз в монастырь Миидэра приехал на богомолье тюнагон Санэхира и играл на этой флейте. Но, забыв, что это необычная флейта, он нечаянно опустил ее книзу, так что флейта оказалась ниже его колен; она тут же согнулась — наверное, в отместку за столь непочтительное обращение. Оттого и назвали ее «Согнутая цикада». Принц Мотихито славился искусством игры на флейте, за что и получил «Согнутую цикаду» в вечное владение. Наверное, он предчувствовал, что конец его близок, потому что на сей раз оставил флейту в монастыре, посвятив ее изваянию бодхисатвы Мироку[368] в главном святилище Миидэра. Несчастный, может быть, в душе он молился о том, чтобы снова увидеть ее в час второго пришествия бодхисатвы, когда Мироку вновь снизойдет с Небес на нашу грешную землю!
Всех старых монахов принц отпустил, велев им оставаться в монастыре. Его сопровождали только молодые монахи-воины и отряд самураев во главе с Ёримасой, всего около тысячи человек. Тогда, опираясь на посох с рукоятью, украшенной изображением голубя, выступил вперед престарелый Кэйсю. Слезы струились по лицу старика, когда, обращаясь к принцу, он молвил:
— Я последовал бы за вами повсюду, но мне уже за восемьдесят, и я сокрушен годами. Вместо меня с вами пойдет мой послушник Сюнсю. Отец его, Тосимити Яманоути, уроженец земли Сагами, служил покойному Есимото и в минувшую смуту Хэйдзи пал в бою на берегу реки Камо, у Шестой дороги, в столице. Мы были с ним дружны, и я заменил отца его осиротевшему сыну. Я знаю Сюнсю, как самого себя! Пусть он следует за вами повсюду!
Принц был растроган. «Какая связь в прошлых рождениях побуждает его так заботиться обо мне?» — подумал он, не в силах сдержать непрошеную слезу.
Всю предыдущую ночь принц не смыкал глаз и теперь, по дороге в Удзи, от усталости едва не падал с коня. Переехав мост, перекинутый через реку, люди принца сорвали доски настила и проводили принца в храм Равенства, Бёдоин[369], чтобы он отдохнул хоть краткое время.
Меж тем в Рокухаре услыхали, что принц покинул монастырь Миидэра. «Принц спасается бегством! — воскликнули самураи. — Он бежит в Нару! Скорее поскачем ему вдогонку!»
Двадцать восемь тысяч всадников во главе с сыновьями Правителя-инока Томомори и Сигэхирой, правителем земли Сацума Таданари и Главным конюшим Юкимори преодолели вершину Кохата и во весь опор поскакали к мосту через Удзи. Узнав, что противник укрылся на другом берегу реки в храме Бёдоин, они громовым голосом трижды прокричали боевой клич. Люди принца откликнулись таким же троекратным боевым кличем.
— Они разрушили мост! Они сорвали настил с моста! — кричали воины Тайра, скакавшие в головном отряде.
Но главные силы по-прежнему неудержимо рвались вперед. Под их напором не меньше двух сотен всадников головного отряда свалились в реку и утонули. Наконец противники выстроились по обе стороны моста, и засвистели первые стрелы.
Среди самураев принца особо могучей силой отличались воины Сюнтё Оя, Готиан Тадзима и братья Гэнта — Хауку, Садзуку и Цудзуку; их стрелы пробивали насквозь и щит, и панцирь!
В тот день Ёримаса облачился в парчовый боевой кафтан, поверх надел узорчатый панцирь, скрепленный белым и синим шнуром[370]. Наверно, в глубине души он предчувствовал, что сегодня его последняя битва, потому что нарочно не надел шлема. Его старший сын Накацуна, в красном с золотом парчовом кафтане, в черном панцире, тоже не носил шлема — так сподручней было стрелять из лука, а лук у Накацуны был особенно мощный.
Но вот вперед выбежал Готиан Тадзима, потрясая алебардой на длинном древке, с изогнутым, словно серп, лезвием. «Стреляйте все разом, дружно!» — закричали воины Тайра, увидев, что Тадзима, совсем один, вскочил на перекладину моста. Несколько самых метких стрелков сгрудились плечом к плечу, вложили стрелы в луки и разом спустили тетиву, стреляли снова и снова. Но Тадзима даже не дрогнул. Когда стрелы летели высоко, он нагибался, когда низко — он подпрыгивал, а стрелы, летевшие, казалось, прямо в грудь, отражал алебардой. И друзья и враги дивились его проворству. С того дня прозвали его Отражающим Стрелы.
Был среди воинов принца монах Дзёмё Мэйсю из долины Цуцуи. Панцирь на нем был черный, под панцирем — кафтан темно-синего цвета, шлем с пятью пластинами, закрывавшими шею, туго завязан шнурами под подбородком, у пояса висел меч в черных лаковых ножнах, за спиной — колчан, и в нем ровно двадцать четыре стрелы с черным оперением, а в руке он сжимал свою любимую алебарду с изогнутым лезвием на длинном древке. Выбежав вперед, он воскликнул громовым голосом:
— Раньше вы слух обо мне слыхали, ныне воочию поглядите! Я воин, известный силой, цвет воинства обители Миидэра! Зовут меня Дзёмё Мэйсю из Цуцуи, я воитель-монах, из тех, кто один равен тысяче! Кто из вас считает себя могучим и храбрым? Выходи — и сразимся!
С этими словами он в мгновение ока послал подряд двадцать три стрелы из своего лука, сразив наповал двенадцать и ранив одиннадцать воинов Тайра. Затем он отбросил лук, отшвырнул прочь колчан, хотя там еще оставалась одна стрела, скинул с ног башмаки из медвежьего меха и, босиком прыгнув на балку моста, бегом побежал вперед. Никто другой не осмелился бы ступить ногой на узкую перекладину, но Дзёмё бежал так смело, будто то была не тонкая балка, а широкий проезд Первой или Второй дороги в столице! Он скосил алебардой пятерых и хотел уже поразить шестого, но тут рукоять алебарды расщепилась надвое. Тогда он отбросил прочь алебарду и обнажил меч. Окруженный врагами, он разил без промаха, то рубил мечом вкруговую, то крест-накрест, то приемом «паучьи лапы», то «стрекозиным полетом», то «мельничным колесом» и, наконец, как будто рисуя в воздухе замысловатые петли «ава»[371]. В одно мгновение уложил он восьмерых человек, но, стремясь поразить девятого, нанес слишком сильный удар по шлему врага; меч надломился, выскочил из рукояти и упал в реку. Единственным оружием остался теперь у него короткий кинжал. Дзёмё бился яростно, как безумный.
Был тут отважный, могучий монах по имени Итирай, служка преподобного Кэйсю. Он сражался позади Дзёмё, но балка была узка, и ему никак не удавалось обогнать Дзёмё. Тогда, ухватившись рукой за защитную пластину на его шлеме и бросив: «Не обижайся на меня, Дзёмё!» — он перепрыгнул через него вперед и бился свирепо, пока не пал.
А Дзёмё удалось отступить обратно, к храму Равенства. Там он сел на траву у ворот, сбросил доспехи и сосчитал зазубрины, оставшиеся от ударов воинов Тайра. Всего он насчитал их шестьдесят три, но панцирь был пробит насквозь только в пяти местах, и раны были неглубоки. Он прижег раны пучками моксы, потом обмотал голову куском ткани, набросил белую рясу и, опираясь вместо посоха на сломанный лук, направил стопы в Нару, распевая: «Славься, о будда Амида!»
По примеру Дзёмё монахи Миидэры и воины Ватанабэ наперебой рвались вперед по перекладинам моста. Иные возвращались с оружием, отнятым у врага, другие, раненые, сами кончали с собой, бросившись в реку. Битва на мосту бушевала, как пламя!
Тадакиё, правитель земли Кадзуса, приблизился к князю Томомори.
— Битва на мосту жестока, — сказал он. — Нужно переправиться на тот берег, но из-за весенних дождей вода в реке поднялась. Много людей и коней погибнет, если мы прикажем преодолеть реку вплавь. Не лучше ли отыскать переправу вверх по течению, где-нибудь у Ёдо или в Имоараи, или, может быть, избрать путь на Кавати?

Тут выступил вперед Тадацуна Асикага, уроженец земли Симоцкэ.
— Ёдо, Имоараи, Кавати!.. — воскликнул он. — Ведите туда воинов Индии или Китая, только не нас! Ведь противник здесь, перед нами! Если мы не разобьем их тотчас же, принц успеет укрыться в монастыре Кофукудзи, получит там подкрепление, и наша задача станет вдвое труднее!
Между землями Мусаси и Кодзукэ протекает речка Тонэ; много дней стреляли друг в друга воины Асикаги и Титибу, разделенные водами этой речки. Наконец главные силы Асикаги приблизились к переправе Наги, а тыловые отряды подошли к переправе в Суги. Враги уничтожили все лодки, годные для переправы через реку. Но Асикага не колебался. Он воскликнул:
— Навеки погибнет наша самурайская честь, если мы не преодолеем реку здесь, в этом месте! А утонем в волнах — значит, таков наш жребий! Вперед!
И все воины, цепляясь за лошадей, успешно переправились на другой берег.
— Мы — уроженцы земель востока; противник здесь, перед нами, вот он, напротив, на том берегу! К чему бояться глубин и мелей? Эта речка не быстрее и не глубже, чем Тонэ! За мной!
И с этими словами Тадацуна, не слезая с коня, первым бросился в воду, а за ним — остальные его вассалы. Около трехсот всадников последовало за своим господином, на скаку кинувшись в реку. Обращаясь к ним, Тадацуна воскликнул:
— Могучих коней поверните против течения, а слабосильных — головой по течению! Пока кони ступают по дну ногами, отпустите поводья, пусть идут своей волей! А потеряют дно — бросьте совсем поводья, пусть кони плывут свободно. Если снесет вас течением — нащупайте дно кончиком лука! Возьмитесь за руки и переправляйтесь цепочкой! Опустит голову конь — подтяните уздечку, но не сильно, а то опрокинетесь навзничь! Твердо сидите в седле и крепче упирайтесь ногою в стремя, а где вода глубока — передвиньтесь на круп! С конем будьте ласковы, с течением — тверды! И пока вы в реке, не стреляйте! Даже если противник начнет осыпать вас стрелами, не отвечайте! Нагните голову ниже, опустите защитные пластины у шлема, но слишком не нагибайтесь, чтобы стрела не поразила вас в темя! И не старайтесь двигаться прямо, не то вас снесет течением! Плывите вместе с водою! — так ободрял и наставлял своих воинов Тадацуна. Словно волны прилива, пронеслись триста всадников через реку, и ни один всадник, ни один конь не погиб.
В тот день Тадацуна облачился в кафтан из узорчатой желтой парчи и в красный панцирь. Изогнутые оленьи рога украшали шлем, крепко-накрепко завязанный шнурами под подбородком. У пояса висел меч с позолоченной рукоятью, за спиной — колчан, полный стрел, окаймленных соколиными перьями с черной полосой посредине. В левой руке Тадацуна сжимал лук, туго оплетенный пальмовым волокном, конь под ним был серый в яблоках, по черному лаку седла золотом выписаны фамильные гербы — сова на дубовой ветке. С силой стиснув коня ногами, он привстал на стременах, выпрямился во весь рост и громко провозгласил:
— Дальние да услышат, ближние да увидят! Мое имя — Мататаро Тадацуна, и лет мне семнадцать! Я сын Тосицуны Асикаги, потомок в десятом колене Тодая Хидэсато Тавары, в давние времена со славой сразившего изменника и государева ослушника Масакадо! Нет у меня ни звания, ни титула, и потому страшусь я прогневить Небо, натянув тетиву и посылая стрелу против принца, отпрыска императорского семейства! Но да будет нам судьей сам бог Хатиман, покровитель лука и стрел! Да будет судьба благосклонна к дому Тайра! Здесь я перед вами, готовый к поединку с любым из воинов Ёримасы! Кто из вас считает себя отважным? Выходи — и сразимся!
Бросив этот вызов, Тадацуна с боем стал прокладывать себе путь к воротам храма Бёдоин. Видя его удаль, князь Томомори приказал: «Вперед, через реку! Вперед, через реку!» — и двадцать восемь тысяч всадников разом кинулись в воду. Несчетное множество людей и коней запрудили быстрые перекаты Удзи, так что вверху по течению вода в реке поднялась. И все же так велик был напор воды, что многих снесло непреодолимым потоком. Пешие воины держались за седла всадников; иным удалось достичь противоположного берега, не замочив ноги выше колен. Однако не меньше шестисот пехотинцев из земель Ига и Исэ сбило течением, когда вода разметала коней, за которых они держались, и почти все они утонули — никто не мог бы сказать, как и почему то случилось!
В разноцветных панцирях — красных, алых, светло-зеленых — они то погружались, то всплывали, то вновь исчезали под водой, увлекаемые течением, словно красные кленовые листья, когда дыхание осенней бури над горою Каннаби лист срывает с деревьев и несет к речке Тацута…[372] Вода прибила их к запруде, перегородившей реку; дальше пути им не было. Трое из этих несчастных, все в алых панцирях, безнадежно запутались в вершах для рыбы.
глядя на них, сложил стихи Накацуна.
То были Гохэй Курода, Дзюро Хино и Ясити Отобэ, все родом из Исэ. Рассказывают, что Хино, закаленный, бывалый воин, вонзил конец своего лука в расщелину скалы, выбрался на большой камень-валун, а затем вытащил из воды обоих своих товарищей и так спас их от смерти.
Наконец воины Тайра достигли берега и теперь с боем прокладывали себе путь в ворота храма Бёдоин. Ёримаса уговорил принца воспользоваться сумятицей боя и бежать по дороге, ведущей в Нару. Сам же он, его сыновья и вассалы остались, чтобы задержать преследователей.
Несмотря на преклонный возраст, Ёримаса бился отважно, но стрела вонзилась ему в колено, и рана была глубокой. Тогда он спокойно решил сам лишить себя жизни, но в это время в воротах храма на него напали сразу несколько вражеских воинов. Увидев, что отец в опасности, его младший сын Канэцуна бросился на помощь, дабы отец успел удалиться. Он скакал налево-направо, отчаянно сражаясь, чтобы дать отцу возможность уйти. В тот день на Канэцуне был темно-синий парчовый кафтан и панцирь, скрепленный толстым шнуром крученого китайского шелка; конь под ним был саврасый, а седло украшено позолотой. Но в разгар битвы стрела, пущенная Таро Кадзусой, самураем дворцовой стражи, ударила его прямо в лоб. Пошатнулся Канэцуна; и в этот миг Дзиромару, паж Кадзусы, молодой, сильный воин, ударив хлыстом коня, подскакал к Канэцуне. Поравнявшись, они схватились, и оба рухнули наземь[373]. Канэцуна был тяжко ранен, но недаром славился силой — он сдавил юного Дзиромару, прижал к земле, снял ему голову и уже хотел было снова вскочить на ноги, но тут на него обрушилось больше десятка вражеских воинов, и Канэцуна пал мертвый.
Его старший брат Накацуна тоже был весь изранен; отступив к беседке над прудом, он сам лишил себя жизни. Тосабуро Киётика отрезал голову Накацуне и спрятал под настилом беседки. Накаиэ, чиновник Летописной палаты, и его сын Накамицу тоже бились отчаянно и сразили многих воинов Тайра, пока наконец сами не пали. Отец Накаиэ, Тосиката, был Главным телохранителем при наследнике трона. После его смерти Ёримаса взял Накаиэ на воспитание и взрастил с великой любовью. И вот теперь, храня верность приемному отцу, Накаиэ отплатил ему за многолетнюю заботу собственной жизнью. Поистине горестная судьба!
Ёримаса подозвал Тонау, одного из воинов Ватанабэ.
— Снеси мне голову! — приказал он.
Но Тонау не решался отсечь голову господину, пока тот жив.
— Я не в силах сделать это, господин мой! — ответил он, горько плача. — Я исполню ваш приказ, но только после того, как вы сами лишите себя жизни!
— Понимаю! — отвечал Ёримаса.
Он повернулся лицом к закату, молитвенно сложил ладони и десять раз кряду громко провозгласил: «Славься, о будда Амида!» Потом он произнес прощальные стихи — и было то и прекрасно, и скорбно!
Таковы были его последние слова перед смертью. Затем он приставил кончик меча к животу, нагнулся вперед так резко, что меч, насквозь пронзив его тело, вышел сзади, и Ёримаса испустил дух[374].
Не каждый способен слагать стихи в такую минуту! Но Ёримаса любил поэзию с юных лет и даже в смертный час не забыл своего искусства. Тонау отрезал голову господина и, плача, привязал к ней камень. Таясь от врагов, он пробрался к реке и погрузил голову Ёримасы глубоко в воду.
Самураи Тайра не жалели усилий, стараясь во что бы то ни стало схватить Киоу, взять его в плен живым. Понимая это, Киоу бился отчаянно, тяжко раненный, он сам покончил с собой, вспоров живот. А монах Гэнкаку из храма Энманъин, как видно уверенный, что принц уже отъехал на безопасное расстояние, мечом и алебардой проложил себе путь к реке сквозь гущу врагов, прыгнул в воду и, не выпуская из рук оружия, выплыл у противоположного берега. Там он взобрался на высокое место и крикнул громовым голосом:

— Сюда, витязи Тайра! Или не хватает силенок? — И с этими словами пустился в обратный путь, к обители Миидэра.
Меж тем Кагэиэ, бывалый, опытный воин, догадался, что в сумятице боя принц бежал по дороге, ведущей в Нару; он не стал сражаться, а, нахлестывая коня, горяча его стременами[375], помчался вдогонку принцу; следом за ним устремилось более пятисот его воинов. Вскоре, как и ожидал Кагэиэ, его отряд догнал принца, скакавшего под охраной тридцати всадников. Противники сошлись у ворот храма Комёдзэи. Воины Кагэиэ обрушили на беглецов целый дождь стрел, целясь в принца. Одна из стрел — чья именно, так и осталось неизвестным, — вонзилась принцу в левый бок, он свалился с коня, и ему отрубили голову.
Увидев, что принц убит, воины его свиты — Они Садо, Ара Досо, Ара Дайфу, Ига Кими, Сюнко и еще шестеро могучих монахов-воинов из храма Золотого Сияния, Конкоин, — поняли, что теперь им незачем жить на свете. С громким воплем ринулись они на воинов Кагэиэ и сражались, пока все не приняли смерть в бою.
Мунэнобу, молочный брат принца, тоже был среди воинов его свиты. Увидев, что врагов много, и зная, что конь под ним слабосильный, он еще раньше нырнул в пруд на равнине Ниино, притаился под плавучими водорослями и, дрожа от страха, лежал в воде. Враги промчались мимо, но спустя недолгое время несколько сот всадников с шумом, с победными криками проскакали обратно. Мунэнобу осторожно глянул сквозь водоросли и увидел, что они везут на носилках обезглавленное тело в белой одежде. «Кто бы это мог быть?» — подумал он, но, приглядевшись, понял, что то был принц, ибо за поясом убитого все еще торчала флейта «Веточка», которую принц просил положить с ним в гроб в случае его смерти. Мунэнобу охватило безудержное желание выскочить из укрытия и припасть к телу принца, но страх оказался сильнее. Когда враги скрылись вдали, он выбрался из воды, выжал мокрую одежду и, горько плача, возвратился в столицу; однако там всеобщее презрение стало его уделом.
А в это время более семи тысяч монахов монастыря Кофукудзи, вооруженные до зубов, выступили на помощь принцу. Передовой отряд их уже достиг Кодзу, а главные силы все еще толпились у Южных ворот монастыря. Узнав, что принц убит у храма Комёдзэн, монахи пали духом. Отряды остановились, плача и сокрушаясь.
Да, горестна судьба принца, погибшего, не дождавшись подмоги; а помощь была так близко, всего в пятидесяти тё!
Наступил вечер, и воины Тайра возвратились в Рокухару, высоко подняв на кончиках мечей и алебард сотни отрезанных голов своих недругов. Далеко окрест раздавались их смех и бранные крики. Словами не передать, как страшно то было! Голову Ёримасы не нашли, ибо Тонау отрезал ее и погрузил глубоко в воды реки Удзи; но головы обоих его сыновей удалось отыскать в разных местах. Голову принца опознать было нелегко, ибо мало кому из Рокухары доводилось бывать у него во дворце. Тогда послали за Саданари, главным придворным лекарем. В минувшие годы он не раз лечил принца, и Тайра надеялись, что он сумеет удостоверить, кому принадлежала отрезанная голова. Но Саданари, сославшись на нездоровье, уклонился от участия в таком деле. В конце концов в Рокухару вызвали даму, давнишнюю возлюбленную принца. Принц горячо любил ее, у нее были от него дети. Уж кто-кто, а она бы его узнала… Едва взглянув, она закрыла лицо рукавом и залилась слезами. Так убедились, что отрезанная голова действительно принадлежала принцу.
У принца Мотихито было много детей от разных женщин, в том числе сын семи лет и пятилетняя дочь от некоей госпожи Самми-но Цубонэ, дочери Моринори, правителя земли Иё. Она служила при дворе принцессы Хатидзё[376] и жила во дворце принцессы вместе с детьми. Правитель-инок послал к принцессе князя Ёримори, своего брата, велев сказать: «У принца Мотихито много детей. О дочерях речи нет, а сына извольте тотчас отправить ко мне!»
— На рассвете, едва дошла до нас весть о гибели принца, — отвечала принцесса, — кормилица мальчика, как видно помутившись в рассудке, скрылась неизвестно куда и утащила с собой ребенка. Истинная правда, здесь его больше нет!
Князю Ёримори не оставалось ничего другого, как передать Правителю-иноку слова принцессы.
— Где ему быть, как не у нее во дворце! — сказал Киёмори. — В таком случае возьми самураев и отыщи мальчишку!
Князь Ёримори был женат на госпоже Сайсё, кормилице, воспитавшей принцессу. Он часто наведывался к ней во дворец, навещая свою супругу, и принцесса с детских лет к нему привязалась[377]. Но с той минуты, как он явился, требуя выдать малютку-принца, она охладела к нему, словно к чужому, и ожесточилась против него сердцем.
— Раз уж так вышло, — сказал маленький принц, которого все это время прятали во дворце, — вам навряд ли удастся скрыть меня. Лучше уж выдайте меня этим людям!
— В такие годы, — молвила принцесса, — дети обычно еще не понимают, что творится на свете. Больно слышать его слова! Бедняжка тревожится, что из-за него мне грозит беда! Я лелеяла его с младенческих лет, но, увы, напрасны мои заботы! — И она заплакала, не в силах сдержать слезы.
Когда князь Ёримори вторично потребовал выдать принца, принцесса, бессильная помешать ему, в конце концов передала ему мальчика. Мать ребенка, Саммино Цубонэ, онемела от горя, ибо думала, что расстается с сыном навеки. Словно в каком-то страшном сне, она одела его и, заливаясь слезами, расчесала, пригладила ему волосы. Принцесса, дамы ее свиты, служанки — все проливали горькие слезы. Князь Ёримори принял малютку-принца, усадил в карету и отвез в Рокухару.
Увидев принца, князь Мунэмори предстал пред отцом своим, Правителем-иноком, и сказал:
— Не знаю отчего, но только мне почему-то нестерпимо жаль этого малыша. Прошу вас, пощадите его вопреки всем порядкам и отдайте на мое попечение!
— В таком случае пусть он тотчас же примет постриг! — распорядился Правитель-инок.
Князь Мунэмори сообщил о решении отца принцессе; та, разумеется, с радостью согласилась: «Только поскорее, прошу вас!» Так маленький принц стал монахом, и его отдали в ученики настоятелю храма Добра и Мира, Ниннадзи. Впоследствии он стал настоятелем Восточного храма, Тодзи, в столице. Покойный епископ Досон — это и есть тот самый маленький принц.
Другой сын принца Мотихито жил в городе Нара. Его опекун Сигэхидэ, правитель земли Сануки, тоже поспешил постричь ребенка в монахи, после чего бежал вместе с ним в северные края. Годы спустя, когда Ёсинака из Кисо с войском вошел в столицу, он привез с собой этого принца, намереваясь возвести его на престол. Отпраздновали его совершеннолетие, и принц снова превратился в мирянина. С тех пор его называли принц Кисо. И еще прозвали принцем-расстригой. В последующие годы он жил в Ноёри, в предместье Сага, и потому иногда называли его также принцем Ноёри.
В стародавние времена жил на свете прорицатель Тодзё, умевший по лицу человека провидеть его судьбу. Вельможам Удзи и Нидзё[378] он предсказал: «Каждый из вас займет должность канцлера при трех государях и доживет до восьмидесяти лет!» И слова его сбылись. Министру Корэтике этот Тодзё опять-таки сказал правду[379]: «На вашем челе я вижу опалу!» А принц Сётоку предсказал императору Сюсуну: «Вы умрете насильственной смертью!» — и в самом деле, император пал от руки министра Мумако[380]. Великие мужи древности умели провидеть будущее, хоть и не считались кудесниками. Ныне же Сёнагон-предсказатель Корэнага совершил пагубную ошибку!
В старые времена принцы Кэммэй и Гухэй[381] были отпрысками мудрых, добродетельных государей, но тем не менее ни тот ни другой не унаследовали отцовского трона. Однако разве из-за этого учинили они мятеж? Был еще принц Сукэхито, третий сын императора Го-Сандзё, весьма отличавшийся в науках. Отец завещал передать ему трон после императора Сиракавы. Но император Сиракава почему-то не выполнил этого указания; в виде утешения он пожаловал сыну принца фамильное имя Минамото, сразу даровал третий придворный ранг, хотя тот не имел еще ни четвертого, ни даже пятого ранга, и назначил офицером придворной стражи. Так случилось, что основатель рода Минамото, простой вассал, сразу получил третий ранг. Это был первый случай столь внезапного возвышения, если не считать дайнагона Садаму, сына императора Саги — известного впоследствии как Левый министр Арихито.
Священнослужители, возносившие молитвы о победе над смутьяном — принцем Мотихито, все получили награды. Киёмунэ, малолетнему сыну князя Мунэмори, пожаловали третий придворный ранг. В этом году ему исполнилось только двенадцать лет. Даже сам князь-отец его в таком возрасте не имел столь высокого звания! Ни разу еще не доводилось слыхать, чтобы кто-нибудь, кроме сыновей канцлера, разом попал в вельможи! Указ гласил, что звание это дано в награду за одоление смутьянов — Минамото, Мотихито и Ёримасы. Мотихито Минамото — так именовали теперь покойного принца. Мало того, что Тайра убили отпрыска императорского дома, родного сына августейшего владыки, — теперь они посмертно унизили его до положения рядового вассала. О гнусный поступок!
Ёримаса, потомок в пятом колене славного Райко[383], правителя земли Сэтцу, и внук Ёрицуны, правителя земли Микава, был сыном Накамасы, хранителя Оружейной палаты. В смуту Хогэн он сражался на стороне государя Го-Сиракавы, проявил немалую доблесть, однако не получил никакой награды; в смуту Хэйдзи, покинув своих сородичей, снова встал на сторону государя, но и тут не удостоился никакого вознаграждения. Долгие годы прослужил он в дворцовой страже, но права бывать во дворце так и не получил. Только в преклонном возрасте, когда уже приблизилась старость, он обрел наконец это почетное право. Случилось это благодаря стихотворению танка, в котором он излил свою душу:
Ёримаса долго не продвигался в звании. Он имел младший, четвертый ранг, но мечтал получить следующий, третий и сложил об этом стихотворение:
В награду за это стихотворение ему пожаловали следующий, третий ранг. Вскоре затем он принял постриг. Нынче ему исполнилось семьдесят пять лет.
А прославился Ёримаса вот каким подвигом. В минувшие годы Нимпё, в царствование государя Коноэ, императора каждую ночь мучили таинственные припадки, он терял сознание от страха. Созвали священнослужителей самых высоких рангов, умевших творить заклятья, читали молитвы, самые сокровенные и святые, но все напрасно — каждую ночь, в час Быка[384], у государя начинался припадок. В этот час над рощей за Третьей Восточной дорогой клубами вздымалась черная туча, нависала над дворцом и причиняла государю страдания.
Царедворцы стали держать совет. В былое время, в годы Кандзи, при императоре Хорикаве, тоже случилось нечто подобное — каждую ночь императора мучили припадки. В ту пору встал на страже на широком помосте во дворце Небесный Чертог, Сисиндэн, самурай Ёсииэ Минамото. Когда приблизилось время мучений государя, он трижды со звоном спустил тетиву боевого лука и громким голосом возгласил:
— Я, Ёсииэ Минамото, в прошлом правитель земли Муцу, стою здесь на страже!
И так устрашающе звучал его голос, что у всех, слышавших его слова, волосы встали дыбом, а припадки государя с той поры прекратились.
И вот решено было по примеру былых времен поручить охрану государя кому-нибудь из воинов-самураев из семейств Тайра или Минамото. Выбор пал на Ёримасу, в ту пору хранителя Оружейной палаты.
— С древних времен императорский дом держит на службе воинов-самураев, дабы истребляли они бунтовщиков и расправлялись с ослушниками, — сказал Ёримаса. — Ныне, однако, мне приказано одолеть оборотня, невидимого глазу. О подобном я еще ни разу не слышал!
Тем не менее, повинуясь высочайшему повелению, Ёримаса явился во дворец, взяв с собой одного-единственного, самого надежного потомственного своего вассала Инохаяту, уроженца земли Тоотоми, в колчане у коего были стрелы, украшенные орлиными перьями. Сам же Ёримаса, в одноцветном охотничьем кафтане, взял лук, оплетенный пальмовым волокном, две стрелы с особо острым раздвоенным наконечником, украшенные перьями фазана, и встал на страже на широком помосте дворца Сисиндэн. А взял он всего две стрелы вот по какой причине: когда выбирали, кому поручить расправу с чудищем, первым назвал имя Ёримасы царедворец Масаёри, вот Ёримаса и решил, что если он промахнется и с первого же выстрела не поразит чудище, то второй стрелой пробьет голову этому Масаёри.
Как и ожидал Ёримаса, едва лишь приблизилось время мучений государя, над рощей, за Третьей Восточной дорогой, заклубились черные тучи и нависли над дворцовой крышей. Ёримаса поднял взгляд к небу и увидел в тучах очертания чудища. «Если промахнусь — не жить мне на свете!» — решил в душе Ёримаса. Медлить было нельзя, он вложил в лук стрелу, мысленно произнес молитву «Славься, бог Хатиман!» и что было сил натянул и спустил тетиву. С громким свистом вылетела стрела и поразила цель. «Попал!» — радостно вскричал Ёримаса. Инохаята бросился во двор, схватил чудище в тот самый миг, когда оно падало вниз, и пригвоздил к земле, девять раз кряду пронзив мечом. Тут сбежались придворные высоких и низких рангов с факелами в руках и разглядели чудище — голова обезьяны, тело барсука, змеиный хвост, тигриные лапы… А голос напоминал клики Нуэ, ночной птицы-оборотня. Словами не передать, как страшно было то чудище!
На радостях государь пожаловал Ёримасе меч. Назывался тот меч Царь Лев. Награду вручил Левый министр Ёринага. Он спустился с дворцовой лестницы, чтобы отдать меч Ёримасе: в этот миг в небе над головой пролетела кукушка[385] и несколько раз громко пропела, ибо случилось все это как раз в середине четвертой луны.
сказал Левый министр.
Ёримаса опустился на одно колено и, расстелив по земле широкий рукав одежды, закончил:
Затем он принял меч и удалился.
— Он первый не только в воинской доблести, но и в искусстве стихосложения! — хвалили его и государь, и вассалы.
А чудище положили в долбленый челн и спустили по воде в море.
В годы Охо, в царствование императора Нидзё, снова повадилась летать над дворцом птица-чудище Нуэ, и снова ее крики то и дело тревожили государя. По примеру минувших лет снова послали за Ёримасой. Стояла пятая луна, сумерки уже пали на землю, моросил теплый дождик. Нуэ крикнула только раз и больше не подавала голос. Ночной мрак окутал дворец, не видно было ни зги, куда целиться — неизвестно. Тогда Ёримаса взял большую гудящую стрелу — «репу» и пустил ее наугад, целясь в дворцовую крышу, откуда раньше слышался голос Нуэ. Испугавшись завывания стрелы, Нуэ громко заверещала и с криком взлетела в воздух. Ёримаса проворно вложил вторую, меньшую стрелу, изо всех сил натянул и спустил тетиву. Со свистом прорезав воздух, стрела точно попала в цель, и Нуэ свалилась на землю вместе с пронзившей ее стрелой. Во дворце поднялся шум, крики, все славили Ёримасу. На сей раз ему пожаловали парадное одеяние. Награду вручил Правый министр Кинъёси.
— В древности китаец Ян Ю подстрелил гуся в заоблачных высях[386], — сказал он. — А ныне наш Ёримаса сразил Нуэ, скрытую пеленой дождя!
продолжал Кинъёси.
закончил Ёримаса и удалился, перекинув дарственную одежду через плечо.
В награду за этот подвиг ему даровали землю Идзу, а правителем он назначил туда своего старшего сына и наследника Накацуну. Кроме того, Ёримасе пожаловали третий придворный ранг, дали в собственность поместья Гоканосё в краю Тамба и Томиягаву в краю Вакаса. Он мог бы спокойно доживать век, но вместо этого, увы, безрассудно затеял смуту, понапрасну загубил и принца, и самого себя, и своих потомков.
Еще недавно монахи Святой горы чинили смуты, подавая дерзостные прошения, однако на сей раз они промолчали и, затаившись, хранили полную тишину; монахи же обители Миидэра, напротив, укрыли, приютили принца, а монахи обители Кофукудзи, в древней столице Нара, уже спешили к нему на помощь и, значит, пошли против законной власти. А посему вышло решение проучить монахов Миидэры и Кофукудзи — учинить над ними расправу. В ту же пятую луну, в двадцать седьмой день, отрядили войско, свыше десяти тысяч всадников во главе с князем Сигэхирой, четвертым сыном Правителя-инока. В помощники ему назначили Таданори, правителя земли Сацума. Меж тем не дремали и в Миидэре — вырыли рвы, воздвигли заграждения, вбили раздвоенные колья и приготовились к обороне.
В час Зайца[387] засвистели первые стрелы — сигналы к бою; завязалась битва. Сражение длилось весь день. Полегло не меньше трехсот монахов и служек, защищавших обитель.
Сражение продолжалось и ночью; в непроглядной тьме каратели ворвались в монастырь и пустили огонь. Сгорели дотла все шестьсот тридцать семь строений обители Миидэра — храм Озарения, храм Вечной Радости, храм Воплощения Истины, Лавровых Кущ, молельня бога Фугэна, кумирни Вечного Сокровища и Синего Дракона, ступа-усыпальница, келья преподобного Кёдая и главная святыня обители — изваяние бодхисатвы Мироку; сгорел Большой зал Поучений размером восемь на восемь кэн, погибли в огне колокольня, книгохранилище, все священные сутры, часовня Принятия Обета, кумирня богини Кисимо[388], покровительницы буддизма, сокровищница Нового Кумано… О скорбный миг! В одно мгновенье обратились в пепел жилища в соседнем селении Оцу — сгорели тысяча восемьсот пятьдесят три дома тамошних обитателей. Погибло свыше семи тысяч свитков сутры, привезенных из Танского царства блаженным Тисё, и более двух тысяч священных изваяний Будды. Казалось, от такой беды навечно смолкли звуки Пяти небесных мелодий[389], услаждающих слух небожителей в заоблачных высях, а муки бога-дракона, снедаемого пламенем преисподней, стали еще ужасней!
В далеком прошлом обитель Миидэра была семейным храмом Ётамаро Отомо, правителя земли Оми. Он отдал Миидэру в дар императору Тэмму, и с той поры монастырь считался храмом царствующего дома. Император Тэмму ревностно почитал главную святыню монастыря — изваяние бодхисатвы Мироку, а блаженный Кёдай, о котором молва твердила, будто он и есть живое воплощение этого бодхисатвы, поклонялся этой статуе на протяжении ста шестидесяти лет! Затем он передал ее святейшему Тисёдайси и завещал хранить до тех грядущих времен, когда наступит заветный час рассвета и бодхисатва Мироку, покинув сияющий алмазами чертог в небе Тусита, вновь возродится на земле, дабы обратить людей к вере, проповедуя закон Будды под сенью цветущего Драконова древа[390]. Так не ужасно ли, что ныне погиб в огне сей монастырь, обитель бодхисатвы Мироку!..
Святейший Тисё превратил храм Миидэра в священную обитель, где свершался обряд Окропления главы при вступлении в лоно вероучения Истинного слова — Сингон, где обучали Трем заповедям вероучения[391], — оттого-то и дали монастырю название Миидэра — храм Трех Источников. Здесь поутру учитель Тисё, поднявшись раньше всех прочих, собственноручно черпал святую воду для свершения обрядов Сингон. Вот сколь святой была сия прославленная обитель, а ныне сгорела, исчезла с лица земли! Навсегда погибли учения Сингон и Тэндай, ни следа не осталось от храмов и пагод; исчезли покои, где учили Трем заповедям вероучения Сингон, навечно затих звон молитвенных колокольчиков. Увяли прекрасные цветы, подносимые Будде в дни долгого Летнего Созерцания[392], не стало слышно плеска святой воды! Мудрые, добродетельные монахи отлучены от науки, их ученики и послушники лишены света мудрости святого учения!
Главу монастыря, принца крови Энкэя, лишили должности настоятеля храма Небесных Владык, Тэннодзи. Тринадцать других духовных лиц высокого ранга отлучили от сана и предали в руки чиновников Сыскного ведомства. Свыше тринадцати монахов-воинов, среди них Дзёмё Мэйсю, отправили в ссылку. «Нет, неспроста эта смута, неспроста столь жестокие распри! То предвестие гибели дома Тайра!» — говорили в народе.
В третий день шестой луны 4-го года Дзисё разнеслась весть, что император вчера уже отбыл в Фукухару, и вся столица пришла в волнение. Слухи о переносе столицы ходили уже давно, но никто не ожидал, что это случится так внезапно, так скоро, не сегодня завтра… «Да как же это возможно?» — шумела знать, волновался простой народ. В самом деле, отъезд государя сперва назначили было на третий день, но потом даже этот срок сократили, — оказалось, государь отбыл еще вчера! Императорский паланкин подали ни свет ни заря, в час Зайца. Государю исполнилось ныне всего три года; по-детски наивный, он беспечно уселся в паланкин. Обычно императора всегда сопровождала государыня-мать, она ехала с ним в одном паланкине. На этот раз, однако, было иначе — с государем уселась почтенная кормилица, госпожа Соцуноскэ, супруга князя Токитады. Государыня-мать с супругом, прежним императором Такакурой, государь-инок Го-Сиракава отбыли вместе с императором. За ними, торопясь обогнать друг друга, последовали регент, Главный министр, все придворные и вельможи. В тот же день императорский поезд прибыл в Фукухару. Временным дворцом стала усадьба князя Ёримори Тайра. В четвертый день той же луны князю пожаловали в награду второй придворный ранг. Так случилось, что он оказался по званию выше сына вельможи Кудзё[393]. «Впервые младший сын простолюдина обогнал в звании отпрыска знатнейшего дома, где должность канцлера или регента из поколения в поколение переходит от отца к сыну!» — шептались люди.
Совсем недавно Правитель-инок, наконец-то смягчившись сердцем, повелел освободить государя Го-Сиракаву из заточения в усадьбе Тоба и позволил ему въехать в новую столицу, но после мятежа принца Мотихито снова пришел в великую ярость и, когда государь-инок прибыл в Фукухару, приказал поселить его в помещение, со всех четырех сторон окруженное высоким деревянным забором, имевшим один-единственный вход. Внутри этой ограды сколотили дощатую хижину размером всего в три кэна; туда-то и поселили государя Го-Сиракаву. Сторожить его приставили охранника Танэнао Хараду. Доступ к государю был весьма затруднен, так что местные ребятишки недаром прозвали эту хижину Тюремным дворцом. Вчуже и то скорбно и страшно об этом слышать!
— Но ведь я и не помышлял впредь заниматься государственными делами! — воскликнул государь-инок. — Отныне мне хотелось только утешаться душой, посещая святые монастыри и храмы!
А люди говорили: «Злодеяния Тайра, кажется, достигли предела! Начиная с минувших лет Ангэн сколько царедворцев, сколько вельмож Правитель-инок либо сослал, либо казнил! Его светлость канцлера отправил в дальнюю ссылку, канцлером поставил своего зятя, заточил государя Го-Сиракаву в усадьбу Тоба, принца Мотихито, второго его сына, убил… И вот, в довершение всего, последнее преступление — перенос столицы и столь жестокое обращение с государем-иноком!»
Прекрасна, благословенна была старая столица! Боги со всех четырех сторон света охраняли ее покой. Черепичные кровли святых храмов и монастырей, известных чудодейственной силой, теснились в горах и долах, жители и окрестные землепашцы благоденствовали, семь главных, удобных для проезда дорог соединяли столицу с Пятью Ближними землями[394] и всей остальной страной. Теперь же все перекрестки изрыли, перекопали, так что каретам стало невозможно проехать. Если изредка кто и ехал, то лишь в малой повозке, пробирался окольным путем, объезжая дороги. По мере того как шли дни, разрушались людские жилища, еще недавно выстроившиеся рядами. Дома ломали, доски связывали в плоты и сплавляли по водам рек Камо и Кацура, имущество и домашний скарб грузили в лодки и везли в Фукухару. О горе! — прямо на глазах цветущая столица превращалась в глухое заброшенное селение. Кто-то — имя его так и осталось неизвестным — сложил стихи и начертал их на столбах покинутого дворца:
Решено было начать постройку новой столицы в девятый день той же шестой луны. Вельможам Дзиттэю, Тосину и Юкитаке поручили разметить равнину к западу от Сосновой рощи, Вада, чтобы проложить по ней девять широких дорог-проездов. Но удалось обозначить лишь пять дорог, дальше земли не хватило. Вернувшись, вельможи доложили об этом. Тут стали думать и гадать — быть может, лучше избрать равнину Инамино в краю Харима или устроить столицу на равнине Кояно, что в краю Сэтцу? Долго совещались вельможи, но дело никак не спорилось.
Старая столица уже покинута, в новой — жизнь еще не устроена… Все люди, сколько их есть на свете, пребывают в тревоге, словно утратив под ногами твердую почву. Прежние жители Фукухары горюют, потеряв земли, вновь прибывшие терпят великую муку, не имея пристанища… На тягостный сон похоже все, что творится ныне на свете!
— В древних китайских книгах сказано, — молвил тут вельможа Тосин, — «где проложат три широких дороги и поставят двенадцать ворот, там можно воздвигнуть столицу!»[397]. Стало быть, уж тем паче может считаться столицей город, где нашлось место для целых пяти дорог!
Наконец решили возвести на скорую руку временный дворец, резиденцию императора Антоку. Срочно пожаловали край Суо дайнагону Кунэцуне, с тем чтобы он возвел дворец своим иждивением, — так распорядился Правитель-инок. Этот дайнагон Кунэцуна был необычайно богат, так что построить дворец было ему вполне по силам; но все равно это вовсе не означает, что из-за таких построек государство не скудеет и народ не страдает!.. В нынешнее неспокойное время переносить столицу, строить дворцы, забросив важные, неотложные нужды, не совершив даже Великой церемонии Первого Подношения риса…[398] О безрассудство!
Некто сказал: «В блаженные древние времена дворец крыли камышом[399], не устраивали даже карнизов, а если государь замечал, что дым от огня в очагах его подданных поднимается к небу слишком тонкою струйкой, подати отменялись![400] А все потому, что радели о народе, пеклись о благополучии государства! Недаром передают, что, когда Лин-ван, правитель царства Чу, построил терем Чжанхуа[401], народ разбежался куда глаза глядят, а когда циньский государь Ши-хуан воздвиг в Сяньяне дворец Эфан[402], в Поднебесной настала смута! А ведь задолго до Лин-вана, до Ши-хуана правили добродетельные, мудрые государи; при тех крыши дворцов крыли камышом, не подрезая краев, колонны не покрывали разноцветной резьбой, колесницу и ладью государя не украшали, носили простое, одноцветное платье! Вот почему когда танский император Тайцзун построил дворец Лигун[403], он в конце концов так туда и не ездил, огорченный тем, что эта постройка стала слишком тяжким бременем для народа. Поросли травой крыши, плющ опутал ограды[404], так и разрушился дворец! Увы, у нас поступают совсем иначе!»
В девятый день шестой луны совершилась церемония закладки новой столицы. В десятый день восьмой луны торжественно водрузили коньковую балку на кровлю будущего дворца. Въезд государя назначили на тринадцатый день одиннадцатой луны. Старая столица увядала, новая — расцветала… Но вот миновало полное тревог лето, осень вступила в свои права, и жители Фукухары, новой столицы, устремились в места, прославленные красотой лунных ночей. Иные, подражая стародавним временам принца Гэндзи[405], спешили к заливу Сума и дальше, к бухте Акаси, переправлялись через пролив Авадзи, чтобы полюбоваться лунным сиянием над побережьем Эсимы[406]; другие всю ночь до рассвета проводили в Сираре, в Фукиагэ или на берегах заливов Вака, Сумиёси, Нанива, Оноэ и Такасаго. Те же, кто остался в старой столице, любовались луной, отраженной в окрестных прудах Фусими и Хиросава…
Но вельможе Дзиттэю милее всего было сияние луны над старой столицей. В середине восьмой луны он прибыл туда из Фукухары. Все вокруг неузнаваемо изменилось; кое-где дома еще оставались, но ворота заросли густою травою, в садах обильная роса блестела на кустах и деревьях. Кругом все так заглохло, так одичало, что напоминало не то гнездилище птиц, не то равнину, покрытую высоким, словно лес, чернобыльником, не то унылую пустошь, поросшую дикой травой асадзи, а стрекотание цикад, звеневших среди лиловых орхидей и желтых хризантем[407], еще больше усугубляло печаль.
Одна лишь прежняя императрица, супруга двух государей, еще оставалась в своем дворце в Коноэ-Кавара — единственное напоминание о прошлом!
Туда и направил стопы Дзиттэй и приказал курандо, своему провожатому, постучать в ворота. Изнутри откликнулся женский голос:
— Кто там стучит и кто пришел сюда, где так давно никто не раздвигал кустов, осыпанных росой?
— Вельможа Дзиттэй из Фукухары! — гласил ответ.
— Ворота на замке. Войдите через калитку с восточной стороны! — сказала женщина.
— Хорошо! — согласился Дзиттэй и направился к Восточным воротам.
Он вошел, когда бывшая императрица, велев приподнять решетки на южной стороне дома, утешалась игрой на лютне, быть может предаваясь воспоминаниям о прошлом. «Какими судьбами? Сон это или явь? Сюда, сюда!» — позвала она брата, протянув к нему руку, и Дзиттэю внезапно припомнились строки из «Повести о Гэндзи», та сцена, где дочь принца-монаха, тоскуя о том, что осень уходит, всю ночь играла на лютне, а ближе к рассвету, когда тучи вдруг разошлись и луна засияла особенно ярко, девушка, все не выпуская из пальцев костяной плектр, которым ударяла по струнам, невольно поманила луну рукой, как будто приглашая ее подольше задержаться на небесах[408].
Во дворце бывшей императрицы служила дама по прозванию Ночь Ожидания. Ее прозвали так потому, что как-то раз на вопрос: «Что печальнее — ночь, когда ждешь не дождешься свидания, или утро, когда приходится расставаться?» — она ответила:
С той поры и дали этой даме прозвище — Ночь Ожидания. Дзиттэй попросил сестру позвать ее, и в беседе о делах нынешних и минувших вечер незаметно перешел в ночь. Дзиттэй сложил песню имаё:
Так пропел он три раза, и все женщины, начиная с императрицы, прослезились, внимая его прекрасным стихам и пению.
Тем временем рассвело; распростившись, Дзиттэй пустился в обратный путь.
— Кажется, эту даму огорчил наш отъезд, — немного отъехав, сказал он своему спутнику-курандо. — Ступай обратно, передай ей слова привета!
Тот бегом вернулся во дворец и, промолвив: «Мне велено передать вам привет!» — произнес:
Утерев слезу, женщина ответила стихами:
Курандо, вернувшись, передал ее ответ Дзиттэю.
— Оттого я и послал тебя, что знал — она грустит о разлуке с нами! — растроганный и восхищенный, сказал Дзиттэй.
А его спутника-курандо с тех пор прозвали Печальник Рассвета.
С той самой поры, как столицу перенесли в Фукухару, людям Тайра снились дурные сны, неспокойно стало у них на сердце, и много странного случилось в то время. Однажды ночью в опочивальню Правителя-инока внезапно просунулась огромная, чуть ли не во весь покой, рожа и в упор воззрилась на князя. Но Правитель-инок, ничуть не дрогнув, устремил на нее суровый взор, и привидение исчезло. Или еще: Дворец на Холме[409] был построен совсем недавно, вокруг вовсе не было больших деревьев, но как-то раз, ночью, внезапно раздался громкий треск, будто рухнуло огромное дерево, и вслед за тем послышался оглушительный хохот, как если бы разом смеялось человек двадцать, а то и тридцать! Не иначе, то были проделки тэнгу[410]. Решено было выставлять стражу — днем полсотни, а ночью целую сотню воинов, вооруженных гудящими стрелами. Но когда стрелы летели в сторону тэнгу, не слышно было ни звука, а если в сторону, где не было никого, — снова раздавался оглушительный смех.
И еще случилось, что однажды утром Правитель-инок, встав с постели, отворил раздвижные двери, выглянул во двор, а там видимо-невидимо черепов, целая куча, с громким стуком катаются взад-вперед, верхние — вниз, нижние — вверх. Те, что с краю, катятся к середине, те, что в середине, откатываются к краям… «Эй, люди! Сюда!» — крикнул Правитель-инок, но, как на грех, поблизости никого не оказалось. Внезапно все черепа соединились в один, такой громадный, что он заполнил собой весь двор, наподобие горы высотой не меньше четырнадцати или пятнадцати дзё, и в этом огромном черепе появилось вдруг несчетное множество живых глаз — пристально, не мигая, уставились они на Правителя-инока. Но Правитель-инок и тут нисколько не оробел, а лишь грозно взглянул в ответ, и огромная голова бесследно исчезла под его взглядом, как исчезает под лучами солнца иней или роса.
И еще случилось — в хвосте коня, стоявшего в лучшей конюшне Правителя-инока, мышь в одну ночь свила гнездо и вывела мышат, хотя множество конюхов, приставленных к этому коню, только и знали, что задавать ему корм и всячески холить. «Это неспроста!» — поняли люди, поручили жрецам Инь-Ян обратиться к гаданию, и вышел ответ: «Надобно соблюдать величайшую осторожность!» Коня этого преподнес в дар Правителю-иноку Кагэтика Оба, житель земли Сагами, сказав, что это лучший скакун во всех Восьми землях востока[411]. Был он вороной масти, с белой отметиной на лбу, из-за чего и дали ему кличку Полнолуние. А Ясутика Абэ, глава Ведомства астрологии и гаданий, сказал: «„Анналы Японии“ повествуют: „В древние времена, в царствование императора Тэнти, мышь свила гнездо и вывела мышат в хвосте лошади в царской конюшне, и вскоре дикие племена взбунтовались против императорской власти!“»
И еще — молодому самураю, служившему у тюнагона Масаёри, привиделся страшный сон. Снилось ему, будто в пышном покое, похожем на зал в Ведомстве культа, собрались на совет какие-то знатные вельможи, все в парадном придворном платье. Ниже всех сидел человек, приверженец Тайра, но остальные прогнали его прочь из собрания. «Кто это?» — спрашивает молодой самурай у одного почтенного старца, а тот отвечает: «Это бог Ицукусимы!» Был там еще один благородного вида старец, сказавший: «Меч полководца, который в последнее время находился на сохранении у Тайра, надлежит теперь передать Ёритомо, изгнаннику в Идзу!» А сидевший с ним рядом старец, тоже весьма внушительный с виду, добавил: «А после Ёритомо — моему правнуку!»[412] Молодой самурай стал тут расспрашивать первого старца: кто эти люди? «Тот, кто сказал, что меч надо передать Ёритомо, — сам великий бодхисатва Хатиман, — пояснил старец. — А тот, кто сказал: „После Ёритомо — моему правнуку!“ — великий бог Касуга. А я — великий бог Такэути!» Вот какой сон приснился юноше! Он рассказал о своем сновидении людям; дошли слухи и до Правителя-инока. Тот послал к тюнагону Масаёри вассала своего Суэсаду с приказом немедленно доставить к нему этого самурая, но юноша успел скрыться. Тюнагон Масаёри поспешил к Правителю-иноку доложить, что приказание его выполнить, увы, никак невозможно, и Правитель-инок больше об этом не упоминал. Но вот что странно — короткая алебарда с серебряной рукоятью, та самая, которую князь Киёмори получил от пресветлой богини Ицукусимы еще в бытность свою правителем земли Аки и постоянно держал при себе, даже ночью не расставался, ставя у изголовья, — эта алебарда вдруг бесследно исчезла. Не потому ли отобрала ее богиня, что род Тайра, долгое время служивший опорой трону, теперь осмелился перечить императорской воле? Вчуже и то страшно об этом думать!
Толки обо всех этих происшествиях дошли до советника Сэйрая, ныне пребывавшего на священной вершине Коя.
— Близится конец владычеству Тайра! — сказал советник. — Понятно, почему бога Ицукусимы изгнали из собрания богов, — ведь он долго покровительствовал семейству Тайра. Божество это — третья дочь бога-дракона Сякацуры, владыки соленых морей, иными словами, божество приняло женский облик… Понятны также слова великого бодхисатвы Хатимана, сказавшего, что меч нужно передать Ёритомо. Но почему великий бог Касуга пожелал передать затем меч своему правнуку — этого я в толк не возьму! Может быть, это предсказание, что, когда погибнет дом Тайра и пресечется род Минамото, властителем страны и сёгуном станет отпрыск канцлеров, потомок славного Каматари[413].
А некий монах, слышавший эту речь, добавил:
— Боги, умерив свое сияние, могут преображаться, являясь в разных ипостасях… Бывает, что божество принимает облик смертного человека или является нам в женском обличье богини… Но пресветлый дух Ицукусимы хоть и принял подобие женщины, тем не менее — великое божество, способное провидеть прошлое, настоящее и грядущее. Велика его мощь, и нет ничего невозможного в том, что на сей раз он явился молодому самураю во сне в образе смертного человека!
Казалось бы, преподобному Сэйраю, покинувшему суетный мир и вступившему в лоно учения Будды, отныне безразличны все дела греховного мира, и помыслы его направлены только к грядущей жизни в иных мирах. Но так уж устроены люди, что радуются, услышав вести о праведном, справедливом правлении, и страдают душой, когда узнают о деяниях греховных!
На второй день девятой луны того же года Кагэтика Оба, житель земли Сагами, примчался, нахлестывая коня, с известием:
— В семнадцатый день восьмой луны опальный Ёритомо, сосланный в край Идзу, с помощью тестя своего Токимасы Ходзё ночью напал на усадьбу наместника Канэтики Идзуми и зарубил его, после чего вместе с тремя сотнями своих воинов — среди них были Дои, Цутия, Окадзаки — укрепился на горе Исибаси. Я, Кагэтика, собрал преданных нам вассалов, больше тысячи человек, и ударил по мятежникам. Завязалось сражение, Ёритомо бился отчаянно, но в конце концов потерял почти всех своих воинов — их осталось у него меньше десятка: он бежал с ними в Сугияму, во владения Дои, где и укрепился. К нам вскоре прибыли на подмогу пятьсот всадников Сигэтады Хатакэямы, а на сторону Ёритомо переметнулся Ёсиаки Миура и триста его вассалов. И опять завязалась битва близ бухты Юи, у селения Коцубо… Сперва Хатакэяма потерпел было поражение и отступил в край Мусаси, но в скором времени вновь собрал всех своих родичей и вассалов, больше трех тысяч всадников, и нагрянул в усадьбу Миуры на горе Кинугаса. Самого Миуру в том сражении убили, но вассалам его удалось захватить лодки в бухте Курихама и бежать в земли Ава и Кадзуса…
Меж тем у людей Тайра оживление, вызванное переносом столицы, уже несколько поостыло. Молодые вельможи в запальчивости то и дело твердили: «Хорошо бы началась какая-нибудь смута или мятеж! Тогда мы пойдем походом против смутьянов и разгромим их в пух и прах!» Опрометчивое бахвальство!
Сигэёси Хатакэяма, отец Сигэтады, и его младший брат Арисигэ, а также Томоцуна Уцуномия в эту пору отбывали в столице очередную службу в императорской страже.
— Это ложные слухи! — сказал Хатакэяма, прослышав о восстании, поднятом Ёритомо. — За Ходзё не поручусь, ибо он связан с Ёритомо узами родства, но чтобы другие поддержали изменника — быть того не может! Вот увидите, скоро прибудут новые, достоверные вести!
— В самом деле! — соглашались иные. Но многие потихоньку шептали: «О нет, это начало великой смуты!»
Правитель-инок разгневался не на шутку:
— Ёритомо должны были предать смерти, а приговорили всего лишь к ссылке. Я смягчил наказание только потому, что покойная моя мачеха, госпожа монахиня Икэ-дзэнни, за него заступилась… А теперь неблагодарный обращает лук и стрелы против нашего дома! Боги и будды накажут его за это! Вот увидите, скоро Небеса его покарают!
Если же спросить, с чего пошла крамола в нашей стране, ответим, что впервые это случилось на 4-м году правления государя Ямато Иварэхико-но-микото[414]. Объявился тогда в краю Кисю, в уезде Нагиса, в селении Такао, ослушник по прозванию Земляной Паук. Туловище у него было короткое, руки и ноги длинные, а сила необычайная, никто не мог его одолеть. Многих он загубил, и потому выслали против него государево войско. Зачитали высочайший указ, сплели из волокна лианы крепкую сеть и в конце концов одолели его и убили[415]. С тех пор и вплоть до наших времен свыше двадцати раз супостаты посягали на величие трона, но ни одному из них так и не удалось осуществить свои козни. Мертвые тела их, непогребенные, валялись в поле, под открытыми небесами, головы, выставленные на позор, висели у врат темницы…
В наше время не стало благоговения пред императорским саном; зато в древности, когда читался высочайший указ, увядшие деревья и травы вновь зеленели, покрывались цветами и плодами, а летящие в небе птицы повиновались августейшему слову. Вот какой случай был в годы Энги, в не столь уж отдаленные времена: император Дайго, гуляя в саду Божественного Источника, заметил на берегу пруда цаплю. «Поймай и принеси сюда эту цаплю!» — приказал государь одному из придворных шестого ранга. «Как же ее поймать?!» — подумал тот, но, не смея ослушаться приказания, направился к цапле. Птица стояла неподвижно, сложив крылья. «По велению государя!» — сказал придворный, и цапля распласталась в поклоне. Придворный взял ее и принес. «Ты повиновалась императорскому приказу, это похвально! Жалую тебе, цапля, пятый придворный ранг! — сказал государь. — Будь же отныне царем над всеми цаплями!» И, велев написать указ на табличке, он повесил эту табличку на шею цапле, после чего отпустил ее на волю. Государю вовсе не нужна была эта птица, он приказал поймать ее единственно для того, чтобы все убедились, как могущественно августейшее слово.
Если же обратить взор к чуждым пределам, то вот что случилось там однажды: принц Дань, наследник царства Янь, попал в плен к циньскому императору Ши-хуану и томился в неволе двенадцать лет. В слезах Дань взмолился к императору:
— На родине у меня осталась престарелая матушка. Отпустите меня, дабы я мог о ней позаботиться!
Но император Ши-хуан насмешливо рассмеялся в ответ.
— Я отпущу тебя, когда сыщется рогатая лошадь и ворона с белым оперением на голове! — сказал он.
Дань взмолился, припадая к земле, взывая к небу: «О, пусть на голове у коня вырастут рога, пусть побелеют вороньи перья, дабы я смог вернуться домой и снова увидеть матушку!»
Боги и будды всех миров сострадают истинно преданным сыновьям; недаром бодхисатва Мёон, побывав на Орлином пике, наказал нечестивцев, не почитавших отца с матерью, а Конфуций и его ученик Янь Хуэй научили людей в Китае сыновнему послушанию! И вот во дворец прибежала рогатая лошадь, а на дереве в дворцовом саду свила гнездо ворона с белыми перьями на голове. Император Ши-хуан был поражен при виде такого чуда. А так как он почитал нерушимым царское слово, то помиловал Даня и отпустил на родину.
Но в душе император досадовал, что пришлось ему отпустить принца Даня. Между государствами Цинь и Янь находилось еще третье царство, Чу, где протекала большая река; через нее был перекинут мост, именуемый Чуским. Ши-хуан послал туда войско, приказав воинам подпилить мост, чтобы Дань провалился в реку. Мог ли Дань избежать ловушки? Конечно нет! Он упал в реку, однако не утонул, а, ступая, точно посуху, благополучно переправился на другой берег. Сам удивившись такому чуду, он оглянулся и увидел бессчетное множество плававших в воде черепах; по их панцирям, как по дорожке, и прошел Дань. Это чудо тоже сотворили боги и будды, тронутые его сыновней любовью!
Принц Дань затаил в душе гнев против императора Ши-хуана и больше не хотел ему подчиняться. Тогда Ши-хуан вознамерился послать войско, чтобы погубить Даня. Перепуганный Дань призвал воина по имени Цзинь Кэ, упросил его встать на сторону царства Янь и сделал своим министром. Цзинь Кэ, в свою очередь, призвал на помощь воина по имени Тянь Гуан.
— Вы призвали меня, потому что помните, каким сильным я был в молодые годы, — сказал Тянь Гуан. — Цилинь[417] пробегает в день тысячу ли[418], но, состарившись, не может соперничать даже с клячей! Я уже никуда не гожусь. Лучше я пришлю вам настоящего воина! — И он уже хотел удалиться, когда Цзинь Кэ воскликнул:
— Никому ни слова об этом!
— Нет ничего постыднее недоверия! — сказал Тянь Гуан. — Если враги проведают о ваших замыслах, вы, пожалуй, сочтете, что это я вас предал! — С этими словами он размозжил себе голову о дерево сливы, растущее у ворот, и скончался.
В ту пору жил на свете воин по имени Фань Юйци. Он был уроженцем Циньского царства, но император Ши-хуан убил его отца, всех братьев и дядьев, и потому Фань Юйци бежал в царство Янь. А Ши-хуан разослал указ во все четыре стороны света: «Кто отрежет голову Фань Юйци и доставит эту голову во дворец, получит пятьсот цзиней золота!»
Услышав об этом указе, Цзинь Кэ разыскал Фань Юйци и сказал ему:
— Я слышал, что за вашу голову назначена награда в пятьсот цзиней золота. Отдайте же вашу голову мне! Я отвезу ее Ши-хуану, и, когда он на радостях захочет удостовериться, точно ли эта голова — ваша, я легко сумею вытащить меч и пронзить ему грудь!
Фань Юйци возликовал, услышав его слова.
— Ши-хуан загубил моего отца, дядьев и братьев! — со вздохом промолвил он. — Боль и гнев день и ночь терзают мне душу! Если вы сумеете убить Ши-хуана, я с радостью предоставлю вам мою голову! — И он отрезал себе голову собственными руками.
В ту пору жил на свете еще один воин, по имени У Ян. Он тоже был уроженцем Циньского царства. Тринадцати лет от роду он расправился с убийцей своего отца, после чего бежал в царство Янь. Это был на редкость могучий воин; в гневе он был так грозен, что при виде его взрослые мужи трепетали от страха, когда же он улыбался, к нему тянулись даже малые дети. Цзинь Кэ взял его с собой в Циньское царство. Однажды, когда они остановились на ночлег в глухом горном краю, услышали они звуки струн и флейты, долетавшие из селения неподалеку, и стали гадать, ждет ли их успех или неудача, сопоставляя звуки мелодической гаммы с пятью стихиями[419]. И вышло, что сами они — огонь, а их враг Ши-хуан — вода…[420] Вскоре настало утро, и на посветлевшем небе появилась белая радуга. Она пронзила солнце, но, увы, не полностью. «Замысел наш будет трудно осуществить!» — сказал Цзинь Кэ.
Но возвращаться назад было уже поздно, и они прибыли в Сяньян, пришли ко дворцу и доложили, что доставили карту царства Янь и голову Фань Юйци. Император поручил сановникам принять карту и голову, но Цзинь Кэ сказал: «Нет, ни карту, ни голову я через посторонних не передам! Только самому государю!» Тогда яньских послов с подобающими церемониями провели во дворец.
Город Сяньян тянулся в окружности на восемнадцать тысяч триста восемьдесят ли. Императорский дворец стоял на насыпи высотой в три ли. Был там зал Долгой Жизни, ворота «Запрет для старости», украшенные изображением солнца из чистого золота и луны из чистого серебра. Двор был усыпан жемчугом, золотым песком и лазуритовой крошкой. Со всех четырех сторон дворец окружали железные стены высотой в сорок дзё[421], а сверху он был накрыт железной сетью, дабы ни один злоумышленник, посол смерти, не мог проникнуть внутрь. А чтобы сеть не мешала диким гусям, перелетным вестникам, осенью возвращаться, а с наступлением весны вновь свободно улетать в полночные края, в стене имелись железные ворота Диких Гусей — их открывали, чтобы выпустить птиц.
Был во дворце колонный зал Эфан, где император вершил государственные дела. С заката на восход зал тянулся на девять тё, с полудня на полночь — на пять, а в высоту вздымался на тридцать шесть дзё. Стяг, укрепленный на кончике воткнутого в землю копья длиною в пять дзё, не достал бы до пола этого зала, ибо пол был приподнят над землей. Черепица на крыше сияла цветным стеклом, пол сверкал златом и серебром.
Цзинь Кэ нес карту царства Янь, У Ян — голову Фань Юйци. Когда они поднимались по лестнице, украшенной самоцветами, на У Яна напала дрожь, так ошеломили его роскошь и величие дворца. Приближенные императора заметили смущение У Яна и заподозрили недоброе.
— У Ян замышляет недоброе! — воскликнул один из царедворцев. — Недаром сказано: «Преступника да не приводят пред государевы очи, государь да не приблизится к супостату, ибо общение со злодеем равнозначно погибели!»
Цзинь Кэ, замедлив шаги, ответил:
— У Ян не замышляет измены. Он долго жил в убогой сельской глуши, не привык к роскоши и потому смутился душой!
Придворные успокоились, и Цзинь Кэ с У Яном предстали пред императором. Рассматривая карту царства Янь и голову Фань Юйци, император внезапно заметил лезвие, сверкнувшее ледяным блеском на дне ящичка, где лежала карта; в один миг хотел он обратиться в бегство, но Цзинь Кэ схватил его за рукав и приставил меч к груди. Казалось, императору нет спасения! Десятки тысяч воинов сторожили дворец, но, бессильные помочь своему господину, могли лишь скорбеть при мысли, что их владыка погибнет от руки злоумышленника. Тогда император сказал:
— Подарите мне несколько последних мгновений! Я хочу еще раз услышать, как играет на цитре моя возлюбленная супруга!
И Цзинь Кэ на мгновение заколебался…
У императора Ши-хуана было три тысячи супруг. Одна из них, госпожа Хуаян, славилась искусством игры на цитре. Когда она играла, смягчались сердца суровых воинов, птицы небесные спускались на землю, деревья и травы качались согласно ритму ее мелодий. А уж теперь, когда ее призвали к супругу в последний раз и она играла, заливаясь слезами, и подавно нельзя было без волнения внимать звукам струн ее цитры. Цзинь Кэ тоже невольно склонил голову, весь уйдя в слух, — и дрогнуло его мятежное сердце!..
В это время императрица заиграла новую мелодию. Она пела:
Цзинь Кэ не понял истинного смысла этой песни. Но император все понял. Внезапным рывком он выдернул рукав своей одежды из рук Цзинь Кэ, перескочил через высокую ширму и спрятался за бронзовой колонной. В ярости Цзинь Кэ метнул ему вдогонку свой меч, но в этот миг придворный лекарь швырнул в Цзинь Кэ мешок с лекарственными травами. Мешок повис на лезвии, но меч все же вонзился в бронзовую колонну толщиною в шесть сяку, пробил ее до половины и намертво застрял в колонне. Цзинь Кэ не имел другого оружия — нанести второй удар он не мог. Император, опомнившись, вытащил свой меч и изрубил Цзинь Кэ на куски. У Яна тоже убили. Ши-хуан послал войско в царство Янь; погиб и яньский принц Дань.

— Белая радуга не смогла полностью пронзить солнце… Небо осудило замыслы принца Даня; поэтому император Ши-хуан остался цел и невредим, а принц Дань в конце концов погиб. Точь-в-точь такая же участь ожидает мятежника Ёритомо! — твердили иные люди из лести к семейству Тайра.
Было это давно, в двадцатый день третьей луны 1-го года Эйряку, — юного Ёритомо сослали тогда в край Идзу, в местность Хирутасиму. В ту пору ему исполнилось всего лишь тринадцать лет. Отец его, Ёситомо, Главный Левый конюший, сражался с Тайра и проиграл битву в двенадцатую луну 1-го года Хэйдзи. После гибели отца Ёритомо, как сына мятежника, отправили в ссылку. Двадцать раз сменились с тех пор весна и осень. Как же случилось, что Ёритомо, столь долго мирившийся со своей печальной судьбой, вдруг решил теперь поднять мятеж против Тайра? Говорили, будто подвигнул его на это преподобный Монгаку, настоятель храма Такао.
Монгаку, в прошлом носивший имя Моритоо, самурай из местности Ватанабэ, что в краю Сэтцу, был сыном Мотитоо Эндо, воина Левой дворцовой стражи, и служил при дворе принцессы Сёсаймонъин[423]. Девятнадцати лет Монгаку постригся в монахи. Но прежде чем отправиться в странствия в поисках просветления, задумал он испытать, способен ли он переносить телесные муки. В один из самых знойных дней шестой луны отправился он в бамбуковую чащу, у подножья ближней горы. Солнце жгло беспощадно, не чувствовалось ни малейшего дуновения ветерка, недвижный воздух словно застыл. Чтобы испытать себя, Монгаку улегся на землю и лежал неподвижно. Пчелы, оводы, москиты и множество других ядовитых насекомых роились вокруг него, кусая и жаля. Но Монгаку даже не шевельнулся. Так лежал он семь дней кряду, на восьмой же день встал и спросил: «Достанет ли такого терпения, чтобы стать подвижником и аскетом?»
— Ни один подвижник не смог бы сравниться с вами! — гласил ответ.
— Тогда и толковать не о чем! — воскликнул Монгаку.
Уверившись в своих силах, пустился он в странствия по святым местам. Сперва он направил стопы в Кумано, решив испытать себя у прославленного водопада Нати. Для первого испытания в подвижнической жизни спустился он к подножью водопада, чтобы искупаться в водоеме. Была самая середина двенадцатой луны. Глубокий снег покрыл землю, сосульки льда унизали деревья. Умолкли ручьи в долинах, ледяные вихри дули с горных вершин. Светлые нити водопада замерзли, превратившись в гроздья белых сосулек, все кругом оделось белым покровом, но Монгаку ни мгновенья не колебался — спустился к водоему, вошел в воду и, погрузившись по шею, начал молиться, взывая к светлому богу Фудо на святом языке санскрите. Так оставался он четыре дня кряду; но на пятый день силы его иссякли, сознание помутилось. Струи водопада с оглушительным ревом низвергались с высоты нескольких тысяч дзё; поток вытолкнул Монгаку и снес далеко вниз по течению. Тело его швыряло из стороны в сторону, он натыкался на острые, как лезвие меча, изломы утесов, но вдруг рядом с ним очутился неземной юноша. Схватив Монгаку за руки, он вытащил его из воды. Очевидцы, в благоговейном страхе, разожгли костер, дабы отогреть страстотерпца. И видно, еще не пробил смертный час Монгаку, потому что он ожил. Едва к нему вернулось сознание, как он открыл глаза и, свирепо глядя на окружающих, крикнул: «Я поклялся простоять двадцать один день под струями водопада и триста тысяч раз воззвать к светлому богу Фудо! Сейчас только пятый день. Кто смел притащить меня сюда?»
При звуке его гневных речей у людей от страха волосы встали дыбом; пораженные, они не нашлись с ответом. Монгаку снова погрузился в воду и продолжал свое бдение. На следующий день явилось восемь юношей-небожителей: они пытались вытащить Монгаку из воды, но он яростно противился им и отказался тронуться с места. Все же на третий день дыхание его снова прервалось. На сей раз с вершины водопада спустились двое неземных юношей; освятив воду вокруг Монгаку, они теплыми, благоуханными руками растерли его тело с головы и до пят. Дыхание возвратилось к Монгаку, и он спросил, как будто сквозь сон:
— Вы меня пожалели… Кто вы такие?
— Нас зовут Конгара и Сэйтака[424], мы посланцы светлого бога Фудо и явились сюда по его повелению, — ответили юноши. — Он велел нам: «Монгаку дал нерушимый обет, подверг себя жестокому испытанию. Ступайте к нему на помощь!»
— Скажите, где найти светлого бога Фудо? — громким голосом вопросил Монгаку.
— Он обитает в небе Тусита! — ответили юноши, взмыли к небу и скрылись в облаках.
Монгаку устремил взгляд в небеса и, молитвенно сложив ладони, воскликнул:
— Теперь о моем послушании известно самому богу Фудо!
Сердце его преисполнилось надежды, на душе стало легко, он снова вошел в воду и продолжал испытание. Но теперь, когда сам бог обратил к нему свои взоры, ледяной ветер больше не холодил его тело, и падавшая сверху вода казалась приятной и теплой. Так исполнил Монгаку свой обет, проведя двадцать один день в молитве. Но и после этого он продолжал вести жизнь подвижника. Он обошел всю страну, три раза поднимался на пик Оминэ и дважды — на Кацураги, побывал на вершинах Коя, Кокава, Кимбусэн, Сирояма и Татэяма, поднимался на гору Фудзи, посетил храмы в Хаконэ и Идзу, взбирался на пик Тогакуси в краю Синано и на гору Хагуро в краю Дэва. Когда же он посетил все эти святые места, тоска по родным краям завладела его душой и он возвратился в столицу. Теперь это был святой монах, неустрашимый и твердый, как хорошо закаленный меч. Говорили, что молитва его способна заставить птицу, летящую в поднебесье, внезапно упасть на землю.
Потом Монгаку поселился в ущелье горы Такао. На той горе стоял храм Божьей Защиты, Дзингодзи, воздвигнутый в стародавние времена, в царствование императрицы Сётоку, трудами Киёмаро из рода Вакэ[425]. Много лет никто не исправлял наполовину разрушенное строение. Весной храм заполняли влажные испарения, осенью там клубились туманы. Под напором ветра рухнули двери, створки гнили среди палой листвы. Дождь и росы разрушили черепицу, алтарь стоял обнаженный под открытыми небесами… Не было в том храме ни настоятеля, ни монахов, только лунный свет порой заглядывал туда единственным редким гостем… Монгаку дал великий обет — во что бы то ни стало восстановить этот храм; и вот, сочинив воззвание, стал он обходить людей всех восьми сторон света, знатных и простолюдинов. Так пришел он однажды ко дворцу государя Го-Сиракавы Обитель Веры. «Взываю о подаянии!» — возгласил он, но никто не стал его слушать, ибо как раз в это время государь-инок развлекался музыкой и стихами. Но недаром Монгаку от рождения отличался неустрашимым, воинственным нравом. Не зная ни дворцовых порядков, ни правил пристойного поведения, решил он, что государю просто-напросто не доложили о его приходе, силой ворвался во внутренний двор и громовым голосом крикнул:
— Государь милостив и велик! Не может быть, чтобы он не соизволил выслушать меня! — С этими словами он развернул свиток и начал громко читать: — «Я, инок Монгаку, с почтением взываю к благородным и худородным, к священнослужителям и мирянам — вносите лепту на воздвижение храма на святой вершине Такао, дабы сие благое деяние даровало нам всем мир и покой в этой и в будущей нашей жизни!
Истина всеобъемлюща, непостижима и неизменна! Все живое по сути своей неотделимо от Будды, все мы — его частица. Но, увы, с тех пор как истину заслонили облака людских заблуждений, померкло чистое, как лотос, светлое, как луна, сияние божественной сути, свойственной человеку, угас свет Трех Благодатей[426] и Четырех Мандал. Горе нам! Умер Будда, закатилось солнце, и мир человеческий погрузился во мрак, обреченный на вечное круговращение жизни и смерти! Кто ныне свободен от греха и низменных вожделений? Люди предаются лишь пьянству и похоти, уподобясь бешеному слону или скачущей обезьяне! В злобе клевещут они друг на друга, поносят святую веру! Истинно говорю вам: тем, кто погряз в грехах, не удастся избегнуть посмертных мучений, причиняемых стражами ада, служителями царя преисподней Эммы![427]
Вот и я, Монгаку, отряхнув прах мира суеты и соблазнов, облачился в одежды схимника, но, увы, греховные страсти все еще владеют моей душой. В грехе погрязнув, денно и нощно грешу я, святые слова молитвы терзают нечестивый слух мой, в бездействии проходит мое утро и вечер. Горе нам! Снова ввергнут нас в огненную пещь Трех дорог, снова предстоит нам бесконечно кружить в колесе страдания в новых рождениях! Но ради спасения нашего Шакья-Муни преподал нам святое учение, изложенное в тысячах сутр, ведущее к обретению нирваны. Истинная вера поможет каждому сподобиться великого просветления! Ради этого я, Монгаку, скорбя о бренности сей печальной юдоли, взываю ныне к благородным и худородным, к священнослужителям и мирянам — восстановим святой храм, святилище Будды, дабы возродились мы все в чистом венчике лотоса, в обители рая!
Высоко вознеслась над землей вершина Такао, подобная Орлиному пику. Тишины и покоя полны там долины, одетые густыми мхами, как на горе Шаншань![428] Пробиваясь между камней, светлым шелком струится источник, обезьяны, резвясь меж ветвей, оглашают криком окрестные скалы. Все вокруг исполнено благодати, как нарочно создано для молитвы! Не сыщешь лучшего места, где смертный может обратить все помыслы к небу! Людские селения расположены в отдалении, суета и скверна греховного мира не достигают сей священной вершины. Пусть мала ваша лепта, но кто откажется от участия в столь благом начинании?
Ведь известно, что даже дитя, что, играя, лепит из песка священную пагоду, тем самым уже может приобщиться к нирване. Еще более надежный и верный путь к спасению откроется для того, кто пожертвует хотя бы самую малость на воздвижение святого храма! Восстановим же эту обитель, и сбудутся заветные чаяния государя — благодать снизойдет на императорский дом, и царствование его протечет в покое и мире! Весь народ, священнослужители и миряне, вдали и вблизи, в столице и в самых отдаленных краях, восславят мирную жизнь и обретут долголетнее благоденствие, наслаждаясь покоем, как во времена Яо и Шуня! А паче всего души усопших, будь то души князей или смердов, равно возродятся без всяких помех к новой жизни, в одной и той же Чистой обители рая! Такова цель, ради которой я отправился в путь, дабы собрать пожертвования на восстановление святого храма!
…дня третьей луны 3-го года Дзисё.
Монгаку».
Так говорил Монгаку.
Как раз в это время Главный министр Мороката играл пред государем Го-Сиракавой на лютне и распевал сладкозвучные песнопения. Звенели песни роэй и фудзоку, а дайнагон Сукэката сопровождал пение, постукивая веером в лад поющим. Правый конюший Сукэтоки и царедворец четвертого ранга Морисада перебирали струны цитры и по очереди исполняли песни имаё. Веселье и оживление царили за парчовыми завесами и драгоценными ширмами… Сам государь-инок, подпевая, тоже исполнял стихи-песни. Но при звуках громового голоса Монгаку все сбились с ритма, мелодии оборвались. «Кто там? Гоните его взашей!» — повелел государь. Молодые придворные, скорые на расправу, наперегонки бросились выполнять приказание и окружили Монгаку. «Что ты болтаешь? Ступай прочь!» — крикнул ему Сукэюки, но Монгаку и не подумал повиноваться. «Монгаку не двинется с места, пока не будет пожаловано поместье в собственность храма Божьей Защиты в Такао!» — отвечал он. Сукэюки хотел было вытолкать Монгаку в шею, но тот, перехватив поудобнее свой свиток, с размаху ударил его этим свитком по высокой придворной шапке, сбил шапку с головы, а потом, сжав кулаки, ударом в грудь повалил царедворца навзничь. У Сукэюки растрепалась прическа, и он в самом жалком виде бросился наутек. Монгаку вытащил из-за пазухи сверкавший ледяным блеском меч с рукоятью, обмотанной конским волосом, и встал наизготове, решив поразить каждого, кто посмеет к нему приблизиться. Так бросался он то в одну сторону, то в другую, со свитком в левой руке и с мечом в правой; казалось, будто в обеих руках у него оружие!
— Да что же это? Что это?! — зашумели, всполошились придворные и вельможи.
Вечер, посвященный музыке и стихам, был безнадежно испорчен. Во дворце поднялся невообразимый переполох.
В ту пору во дворцовой охране служил самурай Мигимунэ Андо, уроженец земли Синано. «Что случилось?» — воскликнул он, вбегая с обнаженным мечом. Монгаку с превеликой готовностью хотел было броситься на него, однако Андо, как видно, решил, что негоже вступать с монахом в настоящую схватку; повернув меч, он с силой ударил плашмя по руке Монгаку. От такого удара тот на мгновение дрогнул. «Готов!» — крикнул Андо и, бросив меч, схватился с Монгаку врукопашную. Он сгреб Монгаку в охапку, но тот все же успел ударить Андо. Несмотря на удар, Андо продолжал давить Монгаку. Оба не уступали друг другу в могучей силе; так, сцепившись, катались они по полу, и то один подминал противника книзу, то другой. Но тут уж все, кто был во дворце, разом навалились на Монгаку, так что он не мог шевельнуться.
И все же, не помышляя о смирении, Монгаку бранился все сильнее и громче. Его выволокли за ворота и передали в руки стражников Сыскного ведомства. Те наложили на него путы и потащили прочь, а он, встав на ноги и устремив свирепый взор на дворец, громовым голосом крикнул:
— Ладно, не хотите жертвовать на восстановление храма, и не надо, но за что столь несправедливое, жестокое обращение? Знайте же, все три мира Вселенной станут для вас геенной огненной! Пусть это дворец самого государя, все равно ему тоже не избегнуть огненной кары! Пусть в гордыне своей он кичится императорским троном, осиянным всеми Десятью добродетелями, все равно, когда настанет час сойти в подземное царство, придется ему принять мучения от служителей с конскими и бычьими головами, что стоят у врат преисподней, не удастся избегнуть муки! — так кричал он, увлекаемый стражами, метался и вырывался.
— Дерзкий монах! — прозвучало августейшее слово, и Монгаку тут же заключили в темницу.
Вельможа Сукэюки, у которого Монгаку сбил шапку с головы, от стыда некоторое время не являлся на службу, а самурая Андо в награду за то, что одолел он Монгаку, сразу назначили помощником Правого конюшего, минуя должность старшего самурая дворцовой стражи.
Тем временем по случаю кончины государыни Бифукумонъин объявили помилование, и Монгаку освободили. Ему бы отправиться куда-нибудь в дальний храм продолжать свое послушание, а он, позабыв о молитвах, опять принялся бродить по свету со своим свитком и при этом твердил слова, одни страшнее других:
— Ох, не сегодня завтра начнется кровавая смута в нашем греховном мире! Погибнут и господа и вассалы!
«Оставить этого монаха в столице — покоя не будет! — решили власти. — В ссылку его, да подальше!»
И Монгаку сослали в край Идзу.
В те годы правителем земли Идзу был Накацуна, старший сын Ёримасы. По его указанию Монгаку отправили морем, вдоль Токайдо — Восточной Приморской дороги. Под надзором нескольких младших стражников Сыскного ведомства доставили его сперва в Исэ.
— Когда в ссылку отправляют монаха, обычай позволяет кое в чем оказать ему снисхождение, — сказали стражники. — Слушай, святой отец, велика твоя вина, за что и назначили тебе ссылку, но, может быть, у тебя все же найдутся какие-нибудь знакомцы? Попроси, пусть снабдят тебя в дорогу едой и какими-нибудь дарами!
— Нет у меня знакомцев, к которым я мог бы обратиться с подобной просьбой, — отвечал Монгаку. — А впрочем, пожалуй, сыщется кое-кто близ Восточной горы, Хигасиямы. Что ж, пошлю туда письмецо! — сказал он, и стражники дали ему обрывок грубой бумаги.
— Да разве это бумага?! — воскликнул Монгаку, швырнув ее прочь. Тогда стражники отыскали и подали Монгаку кусок хорошей, плотной бумаги. Усмехнувшись, Монгаку сказал им: — Я писать не обучен. Вы и пишите! — и попросил написать вместо него: — «Я, Монгаку, собирал подаяние, чтобы восстановить святой храм в Такао, но, увы, в наше гиблое время, когда страной правит нынешний государь-инок, я не только не смог выполнить сие заветное стремление, но вдобавок еще угодил в темницу и в довершение всех бед осужден на ссылку в край Идзу. Путь туда дальний, а посему я крайне нуждаюсь в рисе и прочих съестных припасах. Все дары прошу вручить подателю настоящего послания», — такое письмо составил Монгаку, и стражники записали все слово в слово.
— Ну а кому послание? Говори имя!
— Пишите: «Монашке Каннон, в храм Киёмидзу».
— Да ты что, никак морочить нас вздумал?! — в сердцах воскликнули стражники.
— Вовсе нет, — отвечал Монгаку. — Я всем сердцем верую в богиню Каннон и уповаю на ее помощь. Кого же еще могу я просить о том, в чем испытываю нужду?
Прибыв в край Исэ, они сели там на корабль и отплыли из бухты Ано. Но в заливе Тэнрю, в краю Тоотоми, внезапно налетел сильный ветер, вздыбились высокие волны и, казалось, вот-вот опрокинут судно. Кормчий и корабельщики напрягали все силы, но ветер и волны бушевали все злее. Иные путники взывали к богине Каннон, другие читали отходную — Десять славословий Будде. Только Монгаку как ни в чем не бывало знай себе спал и громко храпел во сне. Когда же гибель, казалось, была уже неизбежна, он вдруг вскочил, выпрямился во весь рост на носу корабля, вперил свирепый взгляд в волны и во весь голос крикнул:
— Эй, Царь-Дракон, где ты там, слушай! Как смеешь ты столь невежливо обходиться с судном, несущим праведного монаха? Погоди, вот ужо поразит небесная кара все ваше драконово племя!
По этой ли, по другой ли причине, но только вскоре волны улеглись, и мореплаватели благополучно прибыли в Идзу.
Покидая столицу, Монгаку дал обет: «Если мне суждено вернуться в столицу и восстановить храм в Такао, значит жизнь моя сохранится. Если же это мое стремление невыполнимо, пусть смерть настигнет меня в дороге!» — и, сказав так, он вовсе отказался от пищи. Во все время пути из столицы до Идзу, как на грех, не случилось попутного ветра; судно медленно пробиралось от бухты к бухте, от островка к островку, и за все эти долгие тридцать с лишним дней Монгаку не взял в рот даже зернышка риса, однако нисколечко не пал духом и не нарушал послушания. Поистине много в нем было такого, что не под силу обычному человеку! В Идзу его отдали под надзор Кунитаке Кондо, и он поселился в глубине гор Нагоя.
Монгаку часто навещал изгнанника Ёритомо и всячески утешал его, толкуя о делах нынешних и минувших. Однажды он сказал ему:
— В доме Тайра один лишь покойный князь Сигэмори был духом тверд и умом обширен. Но в прошлом году, в восьмую луну, он скончался — верный знак, что недалек конец владычеству Тайра! Ныне ни в роду Тайра, ни в роду Минамото, кроме вас, не сыщется никого, кто был бы достоин стать сёгуном, военачальником-полководцем! Не теряйте же времени понапрасну, поднимите мятеж и возьмите под свою руку всю нашу страну Японию!

— Мне и в голову не приходили такие мысли, святой отец! — отвечал Ёритомо. — Никому не нужная жизнь моя уцелела только благодаря заступничеству покойной госпожи монахини Икэ-дзэнни, и потому единственная моя забота — ежедневно читать святую Лотосовую сутру за упокой ее души. Ни о чем другом я даже не помышляю!
Тогда Монгаку снова сказал:
— Недаром сказано: «Отвергая дары Небес, навлечешь на себя их гнев; не внемля велению времени, навлечешь на себя беду!»[429] Может быть, вы думаете, будто я всего лишь испытываю вас такими речами? Глядите же, как глубоко и искренне я вам предан! — И с этими словами он вытащил из-за пазухи человеческий череп, завернутый в кусок белой ткани.
— Что это? — спросил Ёритомо.
— Это череп вашего отца, покойного Левого конюшего Ёситомо, — ответил Монгаку. — После смуты Хэйдзи его череп валялся у врат темницы, непогребенный, и никто не молился за упокой души вашего родителя. Я, Монгаку, не без тайного умысла, выпросил этот череп у тюремщиков и все эти десять лет носил на груди. Я обходил храм за храмом, обитель за обителью, молился за его душу — отныне он на вечные времена избавлен от страданий в потустороннем мире… Теперь вы видите, что Монгаку — верный слуга не только ваш, но и вашего покойного отца!
Ёритомо не был уверен, все ли правда в речах Монгаку, но, услышав о черепе отца, невольно прослезился от переполнивших сердце сыновних чувств и стал беседовать с Монгаку более откровенно:
— Да, но как же начать восстание, не имея прощения от государя Го-Сиракавы?
— Это дело нетрудное, — отвечал Монгаку. — Я тотчас отправлюсь в столицу и выпрошу вам прощение!
— Может быть… Но ведь вы сами, святой отец, тоже наказаны государем, как же вы говорите, что испросите мне прощение? Тут концы с концами не сходятся!
— Верно, если бы я просил за себя, это и впрямь было бы невозможно. Но кто может мне помешать просить за другого? До Фукухары, новой столицы, не больше трех дней пути; еще день уйдет на то, чтобы испросить у государя-инока указ. Так что на все про все понадобится не больше семи или восьми дней! — И с этими словами Монгаку поспешно ушел.
Вернувшись в Нагою, он сказал ученикам, будто намерен тайно от всех затвориться на семь дней для молитвы в горном святилище Идзу, а сам тотчас же пустился в путь. В самом деле, на третий день он прибыл в новую столицу Фукухару и направился в дом вельможи Мицуёси[430], с которым в прошлом немного знался.
— Опальный Ёритомо в краю Идзу говорит, что, будь он прощен да имей на то указ государя Го-Сиракавы, он собрал бы своих вассалов во всех Восьми землях востока, сокрушил бы дом Тайра и вернул мир и покой стране! — сказал Монгаку.
— Видишь ли… Я сам нынче лишен всех должностей и прежних придворных званий… — отвечал Мицуёси. — Положение мое весьма затруднительно. Государь-инок тоже находится в заключении, так что боюсь сказать, удастся ли выполнить твою просьбу… Все же попробую разузнать!
И он тайно доложил обо всем государю Го-Сиракаве. Тот сразу же велел составить высочайший указ.
Преподобный Монгаку спрятал государев указ в мешочек, повесил тот мешочек на шею и опять-таки на третий день пути вернулся в Идзу. Тем временем Ёритомо не находил себе места от беспокойства. Он старался гнать от себя тревожные мысли, но против воли не мог не думать: «Монах говорил безрассудные речи. Боги, какая страшная участь теперь меня ожидает!» Но тут на восьмой день, около полудня, вернулся Монгаку и предстал перед Ёритомо. «Вот указ!» — сказал он и подал ему бумагу.
Услышав слова «высочайший указ», Ёритомо, в великом благоговении, вымыл руки, ополоснул рот, надел новую церемониальную одежду и, троекратно отвесив поклон, развернул свиток.
«В последние годы дом Тайра не почитает власть императоров, самоуправно вершит дела в государстве. Тайра вознамерились изничтожить учение Будды, свести на нет власть двора. Но страна наша — обитель богов. Мирно покоятся здесь гробницы наших божественных предков, благословение богов неизменно и вечно. Вот почему на протяжении нескольких тысяч лет, прошедших со дня основания царствующего дома, все злоумышленники, хотевшие сокрушить власть государей и причинить вред стране, всегда терпели поражение. А посему повелеваем вам, уповая на защиту богов и во исполнение нашего императорского указа, истребить врагов царствующего дома, сокрушить семейство Тайра. Вы унаследовали воинское искусство от длинной вереницы ваших предков; продолжайте же нести службу так же верноподданно, как служили нам ваши предки, добейтесь победы и возродите былую славу вашего рода! Таково наше вам указание.
Дано в четырнадцатый день седьмой луны 4-го года Дзисё достославному господину Ёритомо.
Записал Мицуёси».
Рассказывают, что Ёритомо спрятал указ в парчовый футляр, повесил этот футляр на шею и не расставался с ним даже в битве при Исибаси.
Меж тем в Фукухаре вельможи собрались на совет и решили: «Пока Минамото не вошли в силу в восточных землях, нужно немедленно отрядить туда войско, дабы их изничтожить!» И вот, в восемнадцатый день девятой луны, тридцать тысяч всадников покинули пределы новой столицы. Военачальником назначили князя Корэмори, помощником — Таданори, правителя земли Сацума. В девятнадцатый день войско достигло старой столицы и уже назавтра, в двадцатый день, выступило в восточные земли.
Полководцу князю Корэмори исполнилось нынче двадцать три года. Кисть живописца была бы бессильна передать красоту его облика и великолепие доспехов! Фамильный «Китайский» панцирь из тисненной золотыми бабочками тигровой кожи — наследие нескольких поколений предков — несли за ним в лакированном ящике, а в дорогу он облачился в красный парчовый кафтан и поверх него — в легкий светло-зеленый панцирь. Конь под ним был серый в яблоках, седло украшено позолотой. Его помощник Таданори, правитель Сацумы, в темно-синем кафтане и черном панцире, ехал на вороном могучем коне, в лакированном черном седле — по черному лаку были рассыпаны золотистые блестки. Шлемы и панцири, луки и стрелы, мечи, все доспехи, вплоть до седел и конской сбруи, искрились и сверкали. То было поистине великолепное зрелище!
Таданори, правитель Сацумы, уже несколько лет навещал одну знатную даму. Однажды, придя к ней, он увидел, что к даме неожиданно пришла гостья и ведет нескончаемо долгую беседу. Некоторое время Таданори ждал под навесом кровли и в нетерпении с шумом обмахивался веером, ибо наступила уже поздняя ночь, а гостья и не думала уходить. Вдруг дама нежным, ласковым голоском произнесла начальные строчки стихотворения: «О, беспокойно и громко стрекочут цикады в полях!..» Таданори тотчас же спрятал веер и удалился. Когда он посетил даму в следующий раз, она спросила:

— Отчего вы давеча перестали обмахиваться веером?
— Но ведь вы сказали: «О, беспокойно и громко!..» — вот я и перестал! — отвечал Таданори.
Теперь, когда Таданори предстоял дальний поход, эта дама прислала ему в подарок одежду и к ней приложила стихотворение, в котором сожалела о предстоящей разлуке, когда меж ними проляжет дальнее расстояние:
Таданори ответил:
Наверное, он вспомнил о своем предке, сёгуне Садамори Тайра, который отправился на восток, чтобы покарать мятежника Масакадо, вот и сложил это стихотворение — остроумное и изящное!
В древние времена, когда сёгун выступал в поход против врагов трона, он прежде всего являлся во дворец, где ему вручали меч полководца. Император собственнолично прибывал во дворец Небесный Чертог, Сисиндэн; внизу, у лестницы, выстраивались воины дворцовой стражи, шеренгами стояли царедворцы всех рангов, все совершалось по уставу, в соответствии с церемонией Средней важности. Главный военачальник-сёгун и его помощник тоже строго соблюдали все правила ритуала; наконец им вручали меч. Однако уже в годы Сёхэй и Тэнгё стало трудно полностью соблюдать старинный обычай, ибо слишком много лет миновало с той поры, как были установлены эти правила. Поэтому, когда Масамори, правитель земли Сануки[431], выступил в край Идзумо, дабы покарать Ёситику Минамото, вместо меча ему пожаловали всего-навсего дорожный колокольчик[432]; он положил его в кожаный футляр и взял с собой в поход. Вот и на сей раз поступили так же, по примеру минувших лет.
В древности полководец, покидавший столицу, дабы покарать ослушников государя, давал в душе три обета: в день, когда ему жаловали оружие, — забыть навеки дом свой, покидая дом — забыть о жене и о детях, а сражаясь на поле брани — забыть о собственной жизни![433] Поистине нельзя без волнения думать, что ныне князь Корэмори и Таданори, его помощник, тоже дали в душе такую же клятву!
Итак, воины Тайра расстались с девятивратной столицей[434] и отправились вдаль, за тысячи ри, к морям на востоке. Они ночевали в полях, осыпанных росой, забывались коротким сном на ложе из мха, одевшего высокие скалы, пересекали горы, переправлялись через множество рек, и каждый с тревогой думал: удастся ли целым и невредимым возвратиться в столицу? Дни шли за днями, и вот, в шестнадцатый день десятой луны, подступили они к заставе Киёми, в краю Суруга. Тридцать тысяч всадников выступили в поход из столицы, да по пути удалось собрать и повести за собой еще множество воинов, так что стало их теперь уже семьдесят тысяч. Столь велико было войско, что передовые отряды уже достигли равнины Камбара, подошли к реке Фудзи, а тыловые еще стояли в Тэгоэ и Уцуя.

Князь Корэмори призвал старшего самурая Тадакиё, правителя земли Кадзуса, и сказал ему с жаром:
— Нужно преодолеть вершину Асигара, выйти на простор Восточной равнины и там сражаться! Так считаю я, Корэмори!
— Когда мы выступали из Фукухары, — отвечал ему Тадакиё, — Правитель-инок повелел все военные дела доверить мне, Тадакиё! Воины всех Восьми восточных земель перешли на сторону Ёритомо, теперь их не одна сотня тысяч! А наше войско, хоть и насчитывает семьдесят тысяч, состоит из наемников, взятых из разных краев. И люди, и кони изнемогли от усталости. Воинов из Суруги и Идзу тоже еще не видно, хотя давно пора им быть здесь! Нужно раскинуть боевой стан на берегу реки Фудзи и ожидать, пока подойдет подкрепление, — так я считаю! — И когда он сказал так, Корэмори был бессилен ему перечить, и войско остановилось.
Тем временем Ёритомо преодолел вершину Асигара и подошел к речке Кисэ, в краю Суруга. Все родичи Минамото, жители земель Кисэ и Синано, примчались к нему на подмогу и влились в его войско. На равнине Укисима навели порядок, пересчитали отряды, и оказалось — двести тысяч воинов насчитывает теперь рать Минамото!
Таро Сатакэ, один из воинов Минамото, житель земли Хитати, послал своего пажа в столицу с письмом к жене. Передовой отряд Тайра перехватил посланца; Тадакиё, правитель Кадзусы, отнял письмо, развернул, взглянул, — оказалось, письмо жене. «Ну, такое послание можно пропустить!» И письмо пажу возвратили.
— Сколько войска у Ёритомо? — спросил Тадакиё.
— Я в пути уже восемь дней и все это время видел, как непрерывно двигалось войско. И в полях, и в горах, на реке и на море — повсюду полным-полно самураев… Я простой слуга, знаю счет от четырех-пяти сотен и, пожалуй, до тысячи… дальше считать не умею! Сколько там войска — много ли, мало — не ведаю! Вчера у речки Кисэ я слыхал, будто войска у Минамото двести тысяч!
— А, ничто мне так не досадно, как медлительность и беспечность военачальника Корэмори! — услышав такой ответ, воскликнул правитель Кадзусы. — Если бы мы выступили из столицы хоть на день раньше, то сейчас уже перевалили бы через вершину Асигара и вышли бы на равнины востока. Нас обязательно поддержали бы воины из рода Хатакэяма и братья Оба… А стоило им присоединиться к нам, как все Восемь земель востока покорились бы нам, как гнутся под ветром деревья и травы! — так досадовал Тадакиё, да поздно.
Князь Корэмори призвал Санэмори Сайтоо, потому что тот хорошо знал здешний край, и спросил:
— Скажи, Санэмори, много ли в восточных землях таких могучих стрелков из лука, как ты?
Громко рассмеялся в ответ Санэмори.
— Стало быть, ты считаешь меня, Санэмори, сильным стрелком из лука? — сказал он. — А ведь мои стрелы длиной всего-навсего в тринадцать ладоней! Таких стрелков, как я, полным-полно на востоке! Хорошими стрелками здесь называют тех, у кого стрела не короче чем в пятнадцать ладоней. Оттого и луки у здешних стрелков такие тугие, что согнуть их под силу лишь пятерым или шестерым сильным мужчинам, а их стрелы пробивают насквозь даже двойной или тройной панцирь! У тех, кого здесь именуют даймё[435], даже у самых малоимущих и худородных, не бывает меньше пятисот вассалов. А уж когда едут верхом, с коня не упадут, по какой бы крутизне ни скакали, и коня не загонят! Кто бы ни пал в бою — отец ли, сын ли, — скачут все вперед и вперед, прямо по трупам, и продолжают сражаться!
В западных землях воюют иначе: если погибнет отец, служат заупокойную службу и не идут в наступление, пока не окончится траур. А уж если погибнет сын — так сокрушаются и горюют, что вовсе бросают сражаться! Истощится провиант — весной засевают поля, осенью соберут урожай и лишь тогда вспоминают о битве. Летом сетуют: «Жарко!» — зимой недовольны: «Холодно!» На востоке такого нет и в помине! Воинам Минамото, уроженцам Каи и Синано, хорошо знакома здешняя местность. Возможно, они продвинутся по равнине вдоль подножья горы Фудзи, обогнут твое войско и зайдут тебе в тыл… Нет, не думай, будто я хочу запугать тебя такими речами! Вовсе нет! Но недаром говорится — не числом воюют, а хитроумием! Что же до меня, Санэмори, я не собираюсь беречь свою жизнь в предстоящем сражении и не чаю живым вернуться в столицу!
И, услышав такие его слова, воины Тайра задрожали от страха.
Наступил канун двадцать третьего дня десятой луны. Назавтра Тайра и Минамото решили начать сражение у реки Фудзи. Спустилась ночь; поглядели Тайра из своего боевого стана в сторону Минамото — и что же предстало их взору? Испуганные предстоящим сражением, землепашцы и прочие жители земель Суруга и Идзу поспешили покинуть свои жилища; одни убежали в поля или спрятались в горах, другие сели в лодки и отчалили вниз по реке, подальше на взморье. Теперь все они жгли костры, готовя вечернюю трапезу. «О ужас! — увидев эти огни, подумали в страхе воины Тайра. — Сколько огней в боевом лагере Минамото![436] На горах и в полях, на реке и на море — враги так и кишат повсюду! Что делать?!»
Той же ночью, около полуночи, водяные птицы, в великом множестве гнездившиеся в болотах у подножья вулкана Фудзи, как видно чем-то потревоженные, внезапно снялись всей стаей. Как посвист бури, как гром небесный, раздался шум бесчисленных крыльев, взлетевших в воздух. «Беда! — закричали воины Тайра. — Это войско Минамото перешло в наступление! Они зашли нам в тыл, как предупреждал о том Санэмори! Если нас окружат, мы пропали! Прочь отсюда, лучше встанем обороной в Суномате или на берегу речки Овари». И, побросав все как было, они с величайшей поспешностью обратились в бегство, торопясь обогнать друг друга. Так велик был обуявший их страх, такой начался тут беспорядок, что схвативший лук позабыл взять стрелы, взявший стрелы — позабыл схватить лук; тот вскочил на чужого коня, его конь достался чужому, а иной, взгромоздившись на неотвязанного коня, как безумный бессмысленно кружился вкруг коновязи. Многим гулящим женщинам и девам веселья, приглашенным из близлежащих селений, в суматохе пробили голову, многих задавили, и они громко охали и стонали.
Наутро двести тысяч всадников Минамото подступили к берегам Фудзи, и так громко прозвучал их троекратный боевой клич, что покачнулась земля и содрогнулось небо!
Из боевого стана Тайра в ответ ни звука! Послали несколько лазутчиков на разведку. «Все убежали!» — доложили они, вернувшись. Многие подобрали и принесли с собой — кто забытый панцирь, кто брошенный походный шатер. «Во вражеском стане даже мухи не сыщешь!» — доложила разведка. Ёритомо сошел с коня, снял шлем, ополоснул рот и руки, отвесил земной поклон в направлении столицы и молвил:
— В этой победе нет ни малейшей моей заслуги! Великий бодхисатва Хатиман — вот кто ниспослал нам сию победу!
Тотчас же приступили к раздаче взятой земли: край Суруга достался Тадаёри Итидзё, край Тоотоми — Ёсисаде Ясуде. Надо было бы преследовать войско Тайра, но в тылах было неспокойно, и от равнины Укисима отряды Минамото повернули обратно и вернулись в Сагами. А на всех постоялых дворах, вдоль всей Восточной Приморской дороги, гулящие женщины и девы веселья смеялись: «Ах, вот срам-то! Ни одной стрелы не послал полководец столичного войска и удрал восвояси! На войне позорно бежать, увидев врага, а эти даже не увидали, а всего-навсего услыхали, и то удрали!» Много было сложено насмешливых песенок и стихов:

Были стихи и о том, как Тадакиё, правитель Кадзусы, во время бегства бросил в реку Фудзи свой панцирь:
В восьмой день одиннадцатой луны князь Корэмори возвратился в столицу. Правитель-инок был вне себя от гнева. «Военачальника Корэмори сослать на остров Демонов, а старшего самурая Тадакиё, правителя Кадзусы, — предать смерти!» — приказал он. На следующий, девятый день той же луны самураи Тайра, молодые и старые, сошлись на совет и стали судить и рядить — неужели и впрямь казнить Тадакиё? Тут выступил вперед Морикуни, Главный конюший, и сказал:
— Никто никогда еще не называл Тадакиё трусом. Помню, когда ему было всего восемнадцать лет, в дворцовую кладовую, в Тобе, проникли два разбойника, первейшие головорезы во всех Пяти Ближних землях. Никто не решался приблизиться к ним. А Тадакиё в одиночку перепрыгнул средь бела дня через каменную ограду, ворвался внутрь кладовой, одного разбойника зарубил, а второго взял в плен живьем и прославился этим подвигом на долгие времена! Нынешний его промах для него совсем необычен! Все эти события лишний раз напоминают нам, как опасны военные смуты!
А князю Корэмори в десятый день той же луны пожаловали новое, еще более высокое воинское звание.
— Возглавил войско, ничего не добился, не совершил… За что же тогда награда? — шептались люди.
Князю Сигэхире, четвертому сыну Правителя-инока, тоже пожаловали новое высокое звание. В ту же одиннадцатую луну, на тринадцатый день, в Фукухаре закончилось сооружение дворца, и император соизволил поселиться в новых покоях. Подоспела пора церемонии Подношения Первого риса, однако многое препятствовало ее свершению.
Обычно еще в конце десятой луны император выезжал к реке Камо и совершал ритуальное очищение в ее водах. На северной стороне дворцового сада ставили церемониальный павильон, готовили там облачение для государя, все необходимые сосуды и утварь. Перед зданием Государственного совета, у извилистой галереи Драконий хвост[438], сооружали купальню, там император совершал омовение. Рядом ставили священный павильон, где и происходила церемония, здесь устраивали настил для даров, подносимых богам. Затем император давал торжественный пир, звенели струны, звучали песни, исполнялись разные пляски. Церемония восшествия на престол всегда совершалась в зале Государственного совета, а священные танцы и песнопения кагура исполнялись во дворце Летней Прохлады, пировали же во дворце Изобилия и Радости. Так повелось исстари, но, увы, в новой столице Фукухаре не было здания Государственного совета, стало быть, и праздновать восшествие на престол было негде. Не было дворца Летней Прохлады, значит исполнять священные пляски кагура было негде. Не было дворца Изобилия и Радости, стало быть, и пировать было негде… Того ради вельможи, посовещавшись, решили ныне ограничиться только церемонией Подношения Первого риса и закончить ее праздником Пяти мановений. Торжество совершилось, но все же не в Фукухаре, а в старой столице, в зале Ведомства культа.
Праздник Пяти мановений учредили в память события, случившегося в царствование императора Тэмму. Однажды ночью, когда дул сильный ветер и луна светила особенно ярко, во дворце Ёсино император вдохновенно играл на цитре; внезапно с неба спустилась фея и исполнила танец, пятикратно взмахнув рукавами своей одежды.
Нынешний перенос столицы поверг в скорбь и господ и вассалов. И вот все монастыри и все храмы во главе со Святой горой и обителью Кофукудзи дружно обратились с прошением, в коем указывали на неправомерность подобных действий. Тут уж сам Правитель-инок, обычно поступавший наперекор всему свету, и тот согласился. «Что ж, в таком случае придется вернуть столицу на прежнее место!» Заволновалась, зашумела вся Фукухара. В ту же двенадцатую луну, на второй день, внезапно объявили о возвращении. В новой столице на полночной стороне высились горы, на полуденной — тянулась к морю низина. Постоянно шумели здесь неспокойные волны, веял пронзительный, пропитанный солью ветер. Из-за этого ветра как-то незаметно пошатнулось здоровье прежнего императора Такакуры, и он поспешно отбыл из Фукухары. Все вельможи и царедворцы, во главе с канцлером и министрами, наперебой устремились прочь отсюда. Витязи дома Тайра, во главе с Правителем-иноком, тоже умчались в Киото, торопясь обогнать друг друга. Да и кто стал бы хоть на лишний миг оставаться в постылой сердцу новой столице! С шестой луны минувшего года в старой столице ломали строения, перевозили добро и разную утварь, наконец кое-как обосновались на новом месте, а теперь снова в безумной спешке торопились обратно! На сей раз уже ничего не ломали, не разбирали, а побросали все как было и умчались назад, на старое пепелище. Там ни у кого не осталось жилья, и потому пришлось расселиться по окраинам, в Яхате, Камо, Саге, Удзумасе, на Западной горе Нисияме, на Восточной — Хигасияме, временно приютиться в галереях монастырей, в молитвенных залах храмов. Так жили даже знатные люди.
Если же спросить, какова истинная причина нынешнего решения перенести столицу, то все дело в том, что старая столица располагалась слишком близко к монастырям на Святой горе и в городе Наре. Монахи по всякому поводу учиняли смуту и беспорядки, бесчинствовали, угрожая то священным ковчегом Хиёси, то божьим древом Касуга[439]. А Фукухара, отделенная водами и горами, отстояла на значительном удалении, и монахам было бы нелегко затевать новые смуты.
В ту же двенадцатую луну, в двадцать третий день, в край Оми выслали войско, двадцать тысяч всадников под началом князя Томомори и правителя Сацумы Таданори, — усмирить восставших родичей Минамото. Отряды Минамото, по отдельности бунтовавшие в Ямамото, Касиваги, Нисигори и других уездах, удалось разгромить, и вскоре войско Тайра, преодолев перевал, вступило в земли Овари и Мино.
Еще в те дни, когда принц Мотихито укрывался в обители Миидэра, в столице пришли к решению: «Монахи Нары заодно с мятежником-принцем, больше того — они намерены оказать ему помощь, а значит, все они суть ослушники государя! Наказания заслуживает не только монастырь Миидэра, надо проучить и монахов Нары!» Прослышав об этом, зашумели, взволновались монахи. Напрасно взывал к ним канцлер: «Если вам есть что сказать в свое оправдание, говорите! Я доложу обо всем государю Го-Сиракаве, сколько бы раз ни потребовалось!» — но успокоить монахов не удавалось. Тогда канцлер послал к ним для переговоров вельможу Таданари, возглавлявшего Школу поощрения наук[440]. Но монахи не унимались. «Тащите этого скота из его поганой кареты!», «Отрежьте ему пучок!» — кричали они. Перепуганный насмерть, Таданари поспешно бежал из Нары. После Таданари послали к монахам вельможу Тикамасу. Его тоже встретили воплями: «Отрезать ему пучок!» — и он тоже сломя голову бежал прочь. На сей раз поплатились два его свитских из Школы поощрения наук — им отрезали волосы.
Но монахам и этого было мало: они изготовили большой деревянный шар[441] и объявили, что это, мол, голова Правителя-инока. «Бей, пинай его!» — кричали они. Однако недаром сказано: «Кто не в меру болтлив, сам накличет себе беду. Кто неосторожен в речах, сам готовит себе погибель!»[442] Ведь Правитель-инок — напомним с благоговением! — приходился родным дедом ныне царствующему владыке! И если монахи Нары так его поносили, то не иначе как по наущению демонов и злых духов!
Мог ли обрадоваться Правитель-инок, прослышав о подобных бесчинствах? «Немедленно положить конец дерзкому своеволию монахов Нары!» — приказал он и назначил Канэясу из Сэноо, уроженца земли Биттю, главою сыска в краю Ямато. Канэясу отправился в Нару с отрядом в пятьсот всадников. Перед отъездом он наказал своим подчиненным: «Ни шлемов, ни панцирей с собой не берите! Колчаны и луки оставьте дома!» Но монахи, не ведая об этом его приказе, захватили шестьдесят человек из его вспомогательного отряда, всем снесли голову и развесили эти головы вокруг пруда Сарусава.
Великим гневом запылал тут Правитель-инок. «Коли так, ударим же по Южной столице!» — сказал он и послал в Нару войско числом в сорок тысяч всадников, военачальником назначил князя Сигэхиру, своего четвертого сына, а помощником — племянника Митимори. Монахи приготовились к обороне; и стар и млад, все, сколько их было в Наре, туго затянув шнуры шлемов, выкопали рвы на двух главных дорогах, ведущих к холму Нарадзака и к храму Высшей Мудрости, Ханнядзи, соорудили заслоны, вбили в землю заостренные рогатины-колья и стали поджидать карателей. Тайра, разделив свое войско на два отряда, подступили одновременно к храму Мудрости и к холму Нарадзака. Грянул боевой клич. Монахи все были пешие, воины Тайра — все верховые; на конях скакали, здесь догоняли, там настигали, мечом разили, из луков стреляли, дождем стрел поливали… Монахов, державших оборону, становилось все меньше, многие уже полегли. Первые стрелы полетели на рассвете, в час Зайца; весь день длилась битва. К ночи пали оба укрепления монахов — у храма Ханнядзи и у холма Нарадзака.
Среди монахов, обратившихся в бегство, был могучий храбрец Сакано Ёкаку. В искусстве ли владения мечом, в стрельбе ли из лука не было ему равных ни в одном из всех семи храмов и пятнадцати монастырей Нары! Поверх светло-зеленого нательного панциря облачился он в панцирь, скрепленный черным шнуром, поверх легкого шлема надел другой, тяжелый, с пятью пластинами, закрывавшими шею. В одной руке он сжимал длинную алебарду на белом древке с лезвием, заостренным, как лист осоки, в другой — огромный меч в черных лаковых ножнах. Ведя за собой десять монахов, своих собратьев, ринулся он навстречу врагу из ворот Великого Восточного храма. Только он один сумел продержаться долгое время. Многих всадников он перебил, многим коням порубил ноги. Но воинов Тайра было не в пример больше, они рвались вперед, непрерывно сменяя павших, и всех сподвижников Ёкаку, прикрывавших его сзади и спереди, в конце концов перебили. Ёкаку в одиночку продолжал яростно биться, но, когда в тылу у него не осталось никого из своих, он обратился в бегство и скрылся, устремившись на полдень в Ёсино.
Спустилась ночь, не стало видно ни зги.
— Дайте огня! — крикнул князь Сигэхира, стоя в воротах храма Ханнядзи, и тогда Дзиро Томоката, один из рядовых воинов Тайра, уроженец земли Харима, надвое разломал свой щит, чтобы сделать факел, и поджег одну из ближних крестьянских хижин[443]. А дело было в двадцать восьмой день двенадцатой луны, дул сильный ветер, и, хотя сперва огонь вспыхнул в одном лишь месте, ветер перенес пламя на соседние храмы.
К этому часу все, кто дорожил честью, были уже убиты — пали в сражении либо в Нарадзаке, либо в Ханнядзи; все, кто полагался на свои ноги, убежали к реке Тоцугава, в глубину гор Ёсино; а старые, обезножевшие монахи, рядовые послушники, мальчики-служки и женщины в поисках спасения наперегонки кинулись в храм Великого Будды и в монастырь Кофукудзи. Больше тысячи человек взобрались на второй ярус храма и втянули за собой лестницы, чтобы враги не смогли подняться следом. Здесь и настигло их свирепое пламя. Казалось, вопли грешников в кругах ада — Огненном, Раскаленном и Безвозвратном[444] — звучат не громче, чем крики этих несчастных!
Монастырь Кофукудзи, воздвигнутый трудами славного Фубито, был семейным храмом дома Фудзивара. О безутешная скорбь! В пепел и дым обратилась ныне статуя Будды в Восточном храме монастыря — то было первое священное изваяние, прибывшее к нам в давние годы, когда в нашу страну впервые проникло учение Будды! Погибло в пламени изваяние бодхисатвы Каннон в Западном храме, чудом, само собой, возникшее из земли; дотла сгорели разукрашенные драгоценными каменьями галереи, со всех сторон окружавшие храм, погибла двухъярусная, окрашенная в киноварь башня и обе пагоды, вознесшие свои девять ярусов в небо!
В Великом Восточном храме, Тодайдзи, высилось изваяние будды Вайрочаны, воздвигнутое повелением императора Тэмму в подражание подлинному извечному Будде, пребывающему в обоих мирах — «Истинного закона» и «Вечного сияния Нирваны». Сам император украшал эту статую вышиной в шестнадцать дзё, отлитую из меди и золота. Высоко, полускрытая в облаках, высилась божественная Двойная глава[445], дивным сиянием сверкал божественный Серебристый знак[446] меж бровей. И вот исчез без остатка внушавший благоговение священный лик, подобный луне, сияющей в небесах, сгорела и вся голова, упала и лежала теперь во прахе; тело, расплавившись, уподобилось бесформенной груде!
Как осенью луна скрывается в облаках, так в тучах Пяти грехов мгновенно сокрылись, рассеялись бессчетные сонмы будд в небесах; как гонимые ветром ночные звезды, рассыпались развеянные вихрем Десяти прегрешений[447] драгоценные камни ожерелья[448], украшавшего священную грудь, — символы Сорока Одного обета; дым заполнил все поднебесье, языки пламени непрерывно вздымались ввысь. Ближние, видевшие сей огнь, в ужасе отвращали взор; дальние, услышав о сей беде, содрогнулись от страха! Из священных свитков вероучения Хоссо и Санрон[449] не уцелел ни один — все погибли! Казалось, ни в Индии, ни в Китае не бывало худшего поругания святого вероучения!
Первое изваяние Будды, воздвигнутое великим индийским царем Удэном[450] из червонного золота, было размером всего лишь в рост человека. Статуя Будды, вырезанная из благоуханного сандалового древа богом Бисюкацумой[451], покровителем ремесла и искусств, тоже была обычных размеров. А изваяние в Великом Восточном храме было единственным во всем нашем греховном мире, второго такого не сыщешь нигде на свете! Казалось, оно будет выситься вечно! Теперь же во прахе и пыли лежала священная статуя, надолго повергнув в скорбь души людские! Мнилось: в испуге встрепенулись, взроптали Четверо Небесных владык во владениях Брахмы и Индры, Восемь богов-драконов в морях, стражи ада и демоны в преисподней! А великий бог Касуга, покровитель вероучения Хоссо, — что испытал он в эти мгновенья? Недаром потемнела, изменила свой цвет роса на равнине Касуга, а в завыванье ветра на вершине горы Микаса слышались горестные стенанья!
Если же сосчитать, сколько народа приняло смерть в огне, — то в монастыре Тодайдзи, на втором ярусе Великого Восточного храма, погибло свыше тысячи семисот человек, а в обители Кофукудзи — более восьмисот. Многие погибли и в других храмах — здесь более пятисот, там — более трехсот, а всех вместе — свыше трех с половиной тысяч. Да вдобавок больше тысячи монахов пали в сражении; из них многие полегли у ворот храма Ханнядзи, другим же отрубили голову и отвезли эти головы в столицу.
В двадцать девятый день князь Сигэхира, предавший сожжению Нару, возвратился в столицу. Радовался один лишь Правитель-инок, ни следа не осталось от его гнева. Императрица, государь-инок Го-Сиракава, прежний государь Такакура, канцлер и все придворные горевали: «Пусть бы наказали непокорных монахов, но разве можно губить святые храмы?» Разнеслись было слухи, что головы монахов сперва пронесут по улицам, а потом развесят у врат темницы, но слишком велика была скорбь из-за гибели Великого Восточного храма и монастыря Кофукудзи, и этого решили не делать, а побросали головы куда придется, в пруды и канавы.
Некогда император Сёму собственноручно начертал августейшей кистью: «Пока процветает мой храм, будет процветать и страна: придет в упадок мой храм — погибель ждет и страну!» Оттого и казалось, что теперь государство непременно погибнет.
Злосчастный год миновал, и наступил новый, 5-й год Дзисё.
Не утихала военная смута в восточных землях; погибли монастыри и храмы в Южной столице; по сей причине в первый день нового, 5-го года Дзисё в императорском дворце отменили церемонию Утреннего приветствия, император не выходил к придворным. Не слышно было музыки, не исполнялись пляски бугаку, не явились жители селения Кудзу из Ёсино, никто из вельмож Фудзивара не прибыл с поздравлениями во дворец, ибо в Наре сгорел храм, посвященный богу — покровителю их семейства. Отменили большое пиршество, которым обычно отмечали второй день Нового года, придворные, мужчины и женщины, ошеломленные гибелью, постигшей и закон Будды, и законы царствующего дома, затаились, погрузившись в молчание. Мрачно, уныло было во дворце.
— В предыдущей жизни я соблюдал все Десять заветов Будды и в награду за это удостоился высокого звания повелителя десяти тысяч колесниц. Четыре поколения императоров — мои сыновья и внуки — унаследовали мой императорский трон… Как же случилось, что меня полностью отстранили от участия в делах государства и приходится мне бесплодно проводить дни и годы? — с горечью говорил государь-инок Го-Сиракава.
А на пятый день той же первой луны всех священнослужителей Южной столицы Нары лишили духовного сана, запретили участвовать в богослужениях, совершаемых во дворце, отняли должности и приходы. Многие монахи, и молодые и старые, погибли, пронзенные стрелами, порубленные мечами, задохнулись в дыму, сгорели в огне пожара. А немногие уцелевшие рассеялись по горам и лесам, на прежнем месте не осталось ни единого человека. Преподобный Ёэн, увидев, как обращаются в дым свитки священных сутр, потрясенный, воскликнул: «О горе!» — захворал, слег и вскорости умер.
Это был пастырь редкостной доброты. Однажды, услышав пение кукушки, он сложил стихи:
С тех пор преподобному Ёэну дали прозвание Радости Вестник.
Тяжко было на душе у прежнего императора Такакуры. В позапрошлом году отца его, государя-инока Го-Сиракаву, заключили в усадьбу Тоба, в прошлом году убили брата, принца Мотихито; вслед за тем перенос столицы поверг в смятение весь мир. Из-за всех этих прискорбных событий государь захворал, прошел слух, что ему все время недомогалось. Когда же он услыхал о гибели Великого Восточного храма и монастыря Кофукудзи, болезнь и вовсе его сломила, и на четырнадцатый день первой луны, в тот же 5-й год Дзисё, к несказанному горю государя-отца, он в конце концов скончался в Рокухаре, в Усадьбе у Пруда.
Двенадцать лет царствовал Такакура; на всю страну, вширь и вдаль, простиралось его милосердное правление. Он возродил дух человеколюбия, о котором толкуют «Ши цзин» и «Шу цзин»[452], воскресил заповедь «Правя миром, облегчать бремя народа». Но, увы, даже архаты, святые подвижники, владеющие искусством преображения, постигшие Шесть Путей и Три Откровения[453], и те не властны избежать Смерти! Да, смерть неотвратима в сей печальной юдоли, и все же кончина императора Такакуры была столь невосполнимой утратой, что никакие доводы разума не могли служить утешением!
В ту же ночь тело покойного государя перенесли в храм Чистоты и Покоя, Сэйгандзи, у подножья Восточной горы Хигасиямы, и вместе с дымом погребального костра вознесся он к небу, как весенний туман. Преподобный Кёкэн поспешил спуститься со Святой горы, чтобы принять участие в похоронах, но опоздал; увидев, что тело государя уже обратилось в прах, он сложил стихи:
А некая женщина[454], услышав о кончине императора Такакуры, выразила свои чувства в таких стихах:
Покойному государю исполнился двадцать один год. В сердце своем он соблюдал Десять заветов, в деяниях — Пять Постоянств, строго придерживался порядков, предписанных ритуалом. Это был мудрый правитель, явившийся в наше гиблое время, и потому все люди так оплакивали его кончину, словно разом померкли луна и солнце. Но, увы, так уж устроен мир человеческий — здесь тщетны мольбы и горестны судьбы!
«Покойный государь был сердцем так добр, так всеми любим, что сами блаженные микадо годов Энги и Тэнряку[455] и то навряд ли превосходили его!» — твердила молва. Обычно все государи, прославленные мудростью и праведными деяниями, научаются различать зло и добро лишь в зрелые годы; этот же государь с самых юных, младенческих лет отличался удивительно добрым нравом.
В минувшие годы Сёан — в ту пору Такакура только вступил на престол и лет ему было, верно, не более десяти — он питал особенное пристрастие к багряным осенним листьям. По его приказанию в северном углу дворцовой ограды насыпали горку и посадили клены, листва которых особенно красива осенней порой; он назвал эту горку Холм алых кленов и готов был целыми днями без устали любоваться прекрасным зрелищем. Но как-то раз ночью холодный осенний вихрь сорвал с деревьев красный наряд и палая листва беспорядочно усыпала все кругом. Утром дворцовые слуги, желая убрать сад, подмели и выбросили все листья, а остатки ветвей и листвы сгребли в кучу, развели костер близ Швейной палаты и стали греть на этом огне саке, ибо дул ветер и утро было холодное. Дворцовый курандо поторопился выйти в сад раньше государя, глядит — а листьев нет и в помине!
— Что случилось? — спросил он, и слуги пояснили — так, мол, и так…
— Что вы наделали? — перепугался курандо. — Государь так любит алые кленовые листья, а вы их жжете! Не знаю, какое наказание вам выйдет — ссылка или темница, да заодно и меня по голове не погладят!
В это самое время государь, поднявшись раньше обычного, покинул опочивальню, поспешил в сад, взглянул на клены, но на ветках уже не осталось ни единого листика.
— Отчего это? — обратился он к курандо; тот не знал, что и сказать в ответ, пришлось рассказать все как было. Государь ласково улыбнулся и промолвил в самом прекрасном расположении духа: — Молодцы! Любопытно, кто научил этих слуг понимать прелесть китайских строк:
Так случилось, что слуги не только не понесли наказания, но, напротив, удостоились высочайшей похвалы.
А в годы Ангэн, когда по указанию астрологов государь нередко выезжал из дворца для счастливой перемены места, он всегда просыпался в тот ранний час, о котором сказано, что «мудрый правитель пробуждается от сна по голосу стража, возвещающего рассвет», и больше уже никогда не ложился. В одну из таких ночей ему особенно не спалось — стояли холода, землю покрыл ледяной иней, и государю вспомнилась старая быль о том, как император Дайго, правивший в годы Энги, сострадая народу, зябнущему в холодные ночи, отказался от теплой одежды в своей царской опочивальне… И, вспоминая об этом, Такакура сокрушался, что сам недостаточно добродетелен.
Наступила уже глухая полночь, как вдруг откуда-то издали донесся чей-то крик. Придворные не уловили этот голос, но государь ясно его расслышал.
— Кто там кричит? Подите и узнайте, в чем дело! — приказал он.
Придворный, состоявший при государе, передал приказ воинам стражи, которые несли охрану в ту ночь. Стражники поспешили на розыск, — оказалось, у какого-то перекрестка плакала бедная девочка; в руках она держала крышку от ящика для одежды.
— Что случилось? — спросили ее, и она отвечала:
— Моя хозяйка служит при дворе государя Го-Сиракавы. Недавно ей наконец удалось заказать себе парадный наряд. Это платье я ей несла, как вдруг появились какие-то люди, отняли у меня наряд госпожи и скрылись. Но без этого платья моя госпожа не может прислуживать при дворе. А оставить службу и вернуться домой ей тоже никак нельзя, ибо у нее нет никого из близких и ей не на кого опереться в жизни! Оттого я и плачу!
Стражники привели девочку во дворец и доложили обо всем, что случилось.
— Бедняжка, кто ее так обидел? — услышав их рассказ, промолвил государь. — В царствование императора Яо люди брали пример с добродетельного владыки, потому и отличались честностью нрава. А нынешний народ видит мое несовершенство, оттого и встречаются в городе злые люди, творящие преступления… Разве это не позор для меня?
— Какое же это было платье? — спросил он, и девочка отвечала — такого-то цвета.
Государь послал спросить, имеется ли у государыни Кэнрэймонъин такое платье, — и был доставлен наряд, намного более прекрасный, чем похищенная одежда. Государь пожаловал его девочке.
— Час еще поздний. Как бы не случилась с ней опять какая-нибудь беда! — соизволил сказать он и приказал проводить девочку до жилища ее хозяйки, приставив к ней стражника-самурая.
Разве это не великая милость? Вот почему весь народ, вплоть до самых низкорожденных мужчин и женщин, молился — да продлится благая жизнь государя Такакуры тысячу — нет, многие тысячи лет!
Особенно печальной и трогательной была история некоей девицы, служанки одной из придворных дам государыни. Ко всеобщему удивлению, эта девушка стала возлюбленной государя; и то была не минутная прихоть, как нередко случается, нет, он призывал ее постоянно, полюбил искренне и глубоко, так что хозяйка девушки и та больше не требовала от нее никаких услуг, а, напротив, обращалась с ней почтительно, словно с госпожой. Недаром поется в песне:
Да, женщина может стать царицей! Вот и с этой девушкой обращались бережно, как с принцессой или с императрицей, почитали ее, словно священную Мать страны. «Какая удача, вот счастливица!» — говорили все и за глаза шепотом называли госпожой Аой, потому что имя ее было Аой. Однако едва лишь толки эти дошли до государя, как с того же дня он перестал ее призывать — не потому, что разлюбил, а единственно опасаясь людской хулы. Но, расставшись с Аой, он все время пребывал в задумчивости, грустил и не покидал своей опочивальни.
Услышал об этом благородный Мотофуса, бывший в ту пору канцлером.
— Это весьма прискорбно! — сказал он. — Надо его утешить! — и поспешно отправился во дворец.
— Государь, если вы так привязаны к ней, чего опасаться? Тотчас же призовите ее опять! Пусть она незнатного рода, это не имеет значения; я, Мотофуса, немедля удочерю ее! — сказал он.
— Может быть, ты и прав, — возразил ему государь. — После отречения от трона такая связь была бы самым обычным делом. Но пока я на троне, подобным поступком я заслужил бы себе дурную славу в грядущих поколениях! — И он не внял совету канцлера. Тому не оставалось ничего другого, как удалиться, сдержав слезы сострадания. А государь вспомнил старинную песню и написал ее на бумаге темно-зеленого цвета:
Благородный Такафуса Рэйдзэй вручил это стихотворение той самой госпоже Аой. Смущенная, она под предлогом болезни вернулась в родительский дом, слегла и по прошествии всего лишь нескольких дней скончалась. Вот о таких-то делах и говорится:
В древности, когда танский император Тайцзун хотел поселить дочь Чжэн Жэньцзи[460] у себя во дворце, Вэй Чжэн предостерег его, сказав: «Эта девушка уже просватана в семейство Лу!» — и Тайцзун не велел призывать ее во дворец. Точь-в-точь такое же благородное сердце было и у государя Такакуры!
Глубокая тоска завладела душой государя. Чтобы утешить его, государыня прислала к нему женщину по имени Кого. Эта Кого, дочь тюнагона Сигэнори с улицы Сакуры, слыла первой красавицей при дворе и славилась замечательным искусством игры на цитре. Дайнагон Такафуса Рэйдзэй — в ту пору он был младшим военачальником — влюбился в нее без памяти. Сперва он слагал для нее стихи, непрерывно слал письма, страдал и томился, но она, казалось, вовсе не внимала его мольбам. В конце концов, однако, любовь Такафусы все же тронула сердце Кого, и она ему покорилась.
Но теперь, когда Кого состояла при особе самого государя, пришлось ей против воли расстаться с любимым, и от слез разлуки насквозь промокли рукава ее платья. А Такафуса, мечтая хоть издали, хоть одним глазком взглянуть на Кого, постоянно приезжал во дворец и то стоял словно вкопанный, то ходил взад-вперед возле покоев Кого, но она даже через людей не слала ему привета. «Как бы он ни просил, теперь я призвана государем, стало быть, нельзя мне ни говорить с ним, ни читать его писем!» — решила она в душе. А Такафуса, все еще на что-то надеясь, сложил стихотворение и бросил его за плетеную штору, за которой скрывалась Кого:
Кого была бы рада сразу откликнуться, но, видно, подумала, что ответ означал бы измену по отношению к государю: даже не поглядев, не дотронувшись до письма, она приказала девочке-служанке поднять бумагу и выбросить в сад. Горько и больно было на душе у Такафусы, но, опасаясь нескромных взоров, он проворно схватил письмо, спрятал за ворот одежды и пошел было прочь, но затем вернулся и произнес:
Он понял, что отныне вряд ли им снова придется встретиться в этой жизни; лучше умереть, чем жить, так страдая! — вот единственное, чего он теперь желал.
Проведал об этом Правитель-инок. «Государыня — моя дочь. Дайнагон Рэйдзэй — зять. Выходит, Кого свела с ума обоих моих зятьев, — рассудил он. — Ну нет, пока Кого жива, покоя в мире, видно, не будет!» — и приказал: «Схватить ее и убить!» Кого узнала об этом. «О своей жизни я не печалюсь, но мне страшно за государя!» — сказала она и однажды вечером, тайно покинув дворец, скрылась неизвестно куда. Не передать словами отчаяние государя! День он проводил в опочивальне, и слезы лились рекой, а ночью выходил на помост Южного павильона во дворце Небесный Чертог и искал утешения, любуясь сияньем луны. Прослышал об этом Правитель-инок. «Государь слишком много думает о Кого! — сказал он. — Хорошо же!» — и запретил даже придворным дамам прислуживать государю, с подозрением косился на царедворцев, приезжавших во дворец, так что все, боясь его гнева, перестали бывать там. Печально и мрачно стало во дворцовых покоях.
Меж тем наступила середина восьмой луны. Полная луна ярко сияла на безоблачном небосводе, но слезы туманили взор государя, и казалось ему — луна подернута дымкой. Стояла уже глубокая ночь, когда он кликнул:
— Есть тут кто-нибудь? Люди! — но никто не отозвался на его зов.
Этой ночью в охрану дворца заступил самурай Накакуни, находившийся в почтительном отдалении.
— Здесь я, Накакуни! — назвался он.
— Подойди ближе, хочу молвить слово!
Удивленный, Накакуни приблизился.
— Не знаешь ли ты, куда скрылась Кого?
— Могу ли я это знать?! — отвечал Накакуни. — Ни сном ни духом не ведаю!
— Правда ли, нет ли, но говорят, будто Кого скрывается в бедной хижине с одностворчатой дверью, где-то на равнине Сага. Ступай, отыщи ее, хотя имя владельца той хижины неизвестно!
— Но как же найти ее, не зная имени хозяина дома?
— Да, верно! — сказал государь, и слезы заструились по его лицу.
Крепко тут призадумался Накакуни. «В самом деле, ведь Кого — мастерица играть на цитре. В эту ясную ночь, когда лунный свет так прекрасен, не может быть, чтобы, тоскуя о государе, она не взялась за струны! Бывало, когда она играла во дворце, меня не раз призывали сопровождать ее цитру игрой на флейте; где бы я ее ни услышал, я сразу узнаю звук ее струн. Не так уж много жителей в Саге. Объеду все селение, стану повсюду искать ее и непременно найду, иначе и быть не может!» И, рассудив так, Накакуни ответил:
— Хорошо, пусть имя хозяина неизвестно, я все же попробую отыскать Кого. Но даже если мне удастся найти ее, все равно без вашего письма, государь, что бы я ни сказал ей, все будет напрасно, навряд ли она мне поверит! Напишите и дайте мне письмо к ней, и я отправлюсь!
— В самом деле! — сказал государь; он написал письмо и вручил Накакуни, добавив: — Возьми коня в дворцовой конюшне!
«Может быть, она прячется в храме?!» С этой мыслью он объехал все часовни и храмы, начиная с храма, посвященного Шакья-Муни, но нигде не встретил женщины, даже отдаленно похожей на Кого. «Вернуться ни с чем хуже, чем вовсе не возвращаться! — размышлял Накакуни. — Поеду же и я отсюда куда глаза глядят…» Но недаром сказано: «Нет земли под небесами, неподвластной государю!..» Стало быть, нет на свете уголка, где бы нашел он себе приют… «Как быть, что делать? — думал Накакуни. — Неподалеку отсюда есть храм Колеса Закона, Хориндзи; может быть, она пошла туда, влекомая лунным светом?» И он поскакал к храму.
«Так и есть! О нежное сердце! Значит, в думах о государе она выбрала эту мелодию из многих других!» Волнение охватило душу Накакуни, он вытащил из-за пояса флейту, дунул в нее, а потом тихонько постучал в дверь, и струны тотчас умолкли.
— Отворите! Это я, Накакуни, посланец из дворца! — громко возгласил Накакуни, но никто ему не ответил.
Лишь спустя какое-то время во дворе послышались шаги. Обрадованный, Накакуни ждал, и вот заскрипел засов, ворота чуть приоткрылись, и какая-то юная миловидная женщина, просунув голову в щелку, сказала: «Вы, наверное, ошиблись. Не такой у нас дом, чтобы к нам пожаловал посланец из дворца!»
«Насилу дождался я ответа, и обидно будет, если она снова запрет ворота!» — подумал про себя Накакуни и, с силой распахнув створки, вошел во двор. Поднявшись на помост у закрытых дверей хижины, он сказал:
— Зачем ты скрываешься в этом убогом жилище? Государь пребывает из-за тебя в глубокой тоске, похоже, что сама жизнь его того и гляди угаснет. Не думай, что я обманываю тебя. Я привез письмо от него! — С этими словами он достал и подал письмо государя.
Женщина, хозяйка хижины, приняла письмо и передала госпоже Кого. Та развернула — и в самом деле то было письмо государя. Кого тотчас же написала ответ, завязала углы письма и велела женщине передать его Накакуни вместе с подарком — женской одеждой. Накакуни перекинул одежду через плечо и сказал:
— Будь на моем месте другой посланник, он не стал бы, пожалуй, еще о чем-то тебя просить, но вспомни, как часто, в прошлом, когда ты во дворце играла на цитре, меня, Накакуни, приглашали сопровождать твои струны флейтой. Как же ты позабыла про эту мою службу? Обидно и горько вернуться, так и не услыхав от тебя ни слова!
И госпожа Кого, рассудив, наверно, что слова его справедливы, соизволила сама обратиться к нему с речами:
— Ты, верно, тоже слыхал об ужасных угрозах Правителя-инока. В страхе перед ним бежала я из дворца, все это время ютилась здесь и ни разу не играла на цитре. Но вечно оставаться здесь мне нельзя. Завтра я уеду еще дальше, в горы Оохара, и вот здешняя хозяйка, грустя о предстоящей разлуке, упросила меня сыграть что-нибудь на прощание, уверяя, что настала глубокая ночь и никто меня не услышит… И вспомнилось мне былое, и так жаль стало прошлого, что достала я заветную мою цитру, и по звукам ее ты легко меня отыскал! — так говорила она, и слезы лились рекой. Прослезился и Накакуни.

— Итак, ты собралась завтра уехать в Оохару? — спустя немного сказал он. — Стало быть, ты решила принять постриг… И во сне об этом не помышляй! Подумай, какое горе постигнет государя, если ты станешь монашкой! — так на все лады уговаривал он Кого; а потом, крепко-накрепко наказав сопровождавшим его слуге и конюшему не смыкая глаз сторожить хижину, вскочил на коня и возвратился во дворец. А ночь меж тем стала уже светлеть.
«Государь, наверное, удалился в опочивальню… Кто бы смог доложить обо мне?» — размышлял Накакуни. Он привязал коня, повесил полученную в дар одежду на ширмы с изображением скачущих коней, что стоят в галерее, а сам направился к Южному павильону. Оказалось, что государь все еще оставался там. Он читал вслух стихи:
Накакуни приблизился быстрым шагом и подал письмо — ответ госпожи Кого. Государь несказанно обрадовался.
— Приведи же ее немедля, сегодня же ночью! — сказал он.
И хоть страшился Накакуни гнева Правителя-инока, но разве посмел бы он ослушаться приказания самого государя?! Он раздобыл погонщиков, пажей, прекрасную карету — все как положено, — поехал в Сагу, и, хотя Кого твердила: «Во дворец не поеду!» — он всячески ее успокоил, усадил в карету и вернулся вместе с ней во дворец. Государь спрятал Кого в укромном месте и призывал ее к себе каждую ночь. Со временем родилась у нее маленькая принцесса — дочь, ставшая впоследствии госпожой Бомон-но Нёин[462].
Неизвестно как и откуда, но Правитель-инок узнал о возвращении Кого.
— Слухи, будто Кого исчезла, — наглая ложь! — сказал он.
И схватили Кого, насильно постригли и прогнали прочь из дворца.
Госпожа Кого и сама желала когда-то принять постриг, но теперь ее силой принудили стать монахиней, хотя от роду ей было всего лишь двадцать три года. Она поселилась в окрестностях Саги, против воли сменив яркий наряд на черное рубище схимницы. Вот из-за таких-то поступков Правителя-инока и страдал жестоко государь Такакура, оттого-то он в конце концов и скончался — говорили в народе.
А на государя-инока несчастья сыпались одно за другим. В минувшие годы Эйман умер его старший сын, прежний император Нидзё. В седьмую луну 2-го года Ангэн скончался внук — прежний император Рокудзё. Государыня Кэнсюнмонъин, та, с которой, указывая на звезды Ткачиха и Волопас, обменялись они нерушимой клятвой:
уязвленная осенним туманом, исчезла, как роса поутру. С тех пор миновали годы, но казалось, он разлучился с ней только вчера, и слезы скорби все еще не иссякли. Тем временем в пятую луну 4-го года Дзисё убили его сына принца Мотихито. Теперь же, когда в довершение всех бед не стало и последнего сына, прежнего императора Такакуры, — его опоры и в нынешней, и в грядущей жизни, — горю государя-отца не было предела; и некому было поведать об этом горе, и без конца лились слезы.
Теперь в полной мере постиг он чувства советника Асацуны Оэ, когда тот, схоронив сына Сумиакиру, начертал своей прославленной кистью:
Погруженный в глубокую скорбь, государь-инок громко неустанно читал святую Лотосовую сутру, непрерывно исполнял все обряды вероучения Сингон. Государь-инок облачился в траур, и вслед за ним все придворные тоже сменили яркие одеяния на траурные одежды. Мрак и печаль поселились в его дворце.
Вот сколь жестокие дела творил Правитель-инок! Но все же сам, наверное, убоялся своих деяний, потому что решил утешить государя-инока и прислал к нему свою дочь, рожденную от старшей жрицы храма Ицукусимы. Ей исполнилось восемнадцать лет, и она была дивно хороша. В услужение к ней назначили множество знатных дам; множество знатных вельмож и царедворцев состояли в ее свите, так что поезд ее точь-в-точь походил на свадебную процессию законной супруги государя. А меж тем не прошло еще и двадцати семи дней со дня кончины прежнего императора Такакуры, и люди украдкой шептались, что не следовало бы затевать свадьбу в такую пору!
Тем временем разнесся слух, что в краю Синано, в местности Кисо, объявился отпрыск рода Минамото по имени Ёсинака. Отец его, Ёсиката, пал от руки Гэнды-лиходея[465] из Камакуры в шестнадцатый день восьмой луны 2-го года Кюдзю. В то время Ёсинаке было всего два года. Мать, обливаясь слезами, с ребенком на руках бежала в Синано, пришла к Тюдзо Канэтоо, владетелю Кисо, и взмолилась:
— Прошу вас, воспитайте его, сделайте его человеком!
Канэтоо принял мальчика и бережно пестовал больше двадцати лет. Постепенно Ёсинака подрос и теперь силой превосходил любого богатыря на свете и духом был храбр безмерно. Он стал на редкость могучим воином. «Во всем, что ни возьми, сами герои прежних времен — Тамура, Тосихито[466], Ёго-сёгун[467], Тирай[468], Хосё[469] или даже предки его — прославленные Райко и Гика[470] — и те не решились бы тягаться с Ёсинакой!» — твердила молва.
Однажды явился он к своему приемному отцу Канэтоо и сказал:
— Ёритомо уже восстал, покорил все Восемь земель востока и теперь движется Восточным Приморским путем, чтобы разгромить Тайра. Я, Ёсинака, тоже хочу подчинить себе земли обеих областей Тосэн и Хокуроку, разбить Тайра, хоть на день опередив Ёритомо, пусть даже люди скажут, что в Японии разом объявились два сёгуна!
Возликовал Канэтоо, услышав такие речи.
— Ради этого я и пекся о тебе все эти годы! — ответил он. — Теперь я вижу, что ты истинный потомок князя Хатимана! — И, сказав так, он сразу начал готовить восстание.
Ёсинака не раз бывал в столице вместе с Канэтоо, видел, как процветают, как высокомерно держатся отпрыски дома Тайра. Тринадцати лет он поехал в Яхату, посетил храм Ивасимидзу, совершил там обряд совершеннолетия и дал обет перед изваянием великого бодхисатвы Хатимана.
— Предок мой в четвертом колене, благородный Ёсииэ, провозгласил себя сыном этого бодхисатвы и принял имя Таро Хатиман, — сказал он. — Я пойду по его стопам! — С этими словами он завязал волосы в пучок, как носят взрослые люди, и взял себе имя Дзиро Ёсинака из Кисо.
«Прежде всего нужно разослать повсюду воззвания!» — сказал Канэтоо.
Для начала он обратился к Кояте Нэнои и к Юкитико Унно, жителям того же края Синано, и оба ответили согласием. А вскоре все воины Синано присоединились к Ёсинаке и склонились перед ним, как под ветром гнутся деревья и травы. В уезде Таго, что в краю Кодзукэ, все воины, приверженцы покойного Ёсикаты, тоже перешли на сторону Ёсинаки. Всем хотелось увидеть конец владычества Тайра и осуществить заветные мечты Минамото.
Край, именуемый Кисо, самая южная часть земли Синано, граничит с землею Мино, до столицы оттуда рукой подать. Прослышав о возмущении в этом краю, воины Тайра пришли в смятение: «Беда! Мало того что восстали земли востока, так теперь еще и на севере неспокойно!» Но Правитель-инок сказал:
— Пустяки! Не стоит тревожиться, пусть даже все самураи Синано стали бунтовщиками! Зато в краю Этиго живут братья Сукэнага и Сукэсигэ, потомки Корэсигэ Тайра. У обоих большое войско. Мы пошлем им приказ, и они без труда разобьют смутьянов!
Но многие с сомнением шептались: «Да ведь как оно еще выйдет!..»
В первый день второй луны Сукэнагу, жителя Этиго, назначили правителем всего края. По слухам, это сделали нарочно, дабы он истребил крамольника Кисо. В ту же луну, в седьмой день, во всех усадьбах, начиная с дворцов министров, переписывали священные санскритские заклинания, рисовали изображения светлого бога Фудо, служили молебны — все для дарования победы над смутьянами.
В ту же луну, в десятый день, пришла весть, что Ёсимото, житель земли Кавати, и сын его Ёсиканэ изменили Тайра, перекинулись на сторону Минамото и не сегодня завтра собираются бежать на восток. Правитель-инок тотчас же выслал погоню — больше трех тысяч всадников во главе с Гэндаю Суэсадой и Моридзуми из Сэтцу. Ёсимото и Ёсиканэ заперлись в укрепленной усадьбе, с ними было не более сотни воинов. Раздался боевой клич, и полетели первые стрелы. Началась битва. Каратели все время выставляли новых стрелков, осажденные сражались, обороняясь изо всех сил, но из защитников крепости многие полегли. Сам Ёсимото был убит, его сын Ёсиканэ тяжело ранен и захвачен живым. В ту же луну, в одиннадцатый день, голову Ёсимото доставили в столицу и напоказ носили по улицам. Хотя в дни траура по покойному императору не положено выставлять на позор головы преступников и смутьянов, однако в минувшие годы был случай, когда после кончины императора Хорикавы по улицам носили голову Ёситики Минамото, прежнего правителя Цусимы; стало быть, теперь последовали этому примеру.
В ту же луну, в двенадцатый день, прибыл гонец с острова Кюсю с посланием от Киммити, настоятеля храма в Усе; в послании сообщалось, что воины Кюсю во главе с Корэёси Огатой, все, вплоть до самураев из кланов Усуки, Уэцуги и Мацуры, отложились от Тайра и держат сторону Минамото. «Мало того что изменили восток и север, так теперь еще новая беда!» — восклицали охваченные страхом люди Тайра.
А на шестнадцатый день той же луны снова примчался гонец из края Иё, что на острове Сикоку. Самураи Сикоку, во главе с Митикиё Кавано, отвернулись от Тайра еще зимой минувшего года. Только Сайдзяку, житель земли Бинго, до конца сохранял им верность. Он вторгся в край Иё, напал на изменника Кавано в его крепости Таканао, разгромил в пух и прах все его войско, а самого Кавано убил. Сын убитого, Митинобу, в это время отсутствовал — он гостил у Дзиро Нуты, жителя земли Аки, своего дяди с материнской стороны. Услышав о гибели отца, он сказал: «Я не успокоюсь, пока Сайдзяку жив! Не я буду, если с ним не расправлюсь!» — и стал выжидать удобного случая для мести.
А Сайдзяку, зарубив Митикиё Кавано и покончив с изменниками на Сикоку, в пятнадцатый день первой луны этого года возвратился к себе, в край Бинго, в селение Томо, призвал множество дев веселья, стал пировать, пить саке и до того упился, что свалился, мертвецки пьяный. В это время Митинобу, подговорив более сотни отчаянных молодцов, всей гурьбой внезапно нагрянул к нему в усадьбу. У Сайдзяку было более трехсот воинов, но их застали врасплох, они растерялись, перепугались и совсем оплошали. Всех, кто пытался сопротивляться, зарубили, застрелили, самого же Сайдзяку захватили живьем и возвратились в край Иё, притащили в усадьбу Таканао на то место, где погиб отец Митинобу, и там, говорят, отпилили ему голову пилой, по другим же слухам — распяли.
Вскоре после этих событий все воины Сикоку присоединились к Митинобу Кавано. Даже Тандзо, наместник Кумано, уж на что был обласкан семейством Тайра, и тот отвернулся от них и, по слухам, перешел на сторону Минамото. Весь восток и весь север отложился от Тайра. На западе и на юге дело кончилось тем же. Одна за другой доходили в столицу тревожные вести о бунтах и восстаниях, угрожая великой смутой, заставляя сердца сжиматься от страха. «Миру угрожает скорая гибель!» — горевали и сокрушались не только отпрыски дома Тайра, но и все люди с сердцем и совестью.
В двадцать третий день той же луны вельможи собрались на совет. Князь Мунэмори доложил:
— Мы посылали воинов усмирить восточные земли, но они вернулись ни с чем. Нужно снова отрядить туда войско. Я, Мунэмори, сам поведу отряды!
— Прекрасно! — согласились вельможи, раболепно стараясь ни в чем не перечить Тайра.
Высочайшим указом велено было всем благородным и знатным, имевшим воинский чин и владевшим искусством стрельбы из лука, выступить на усмирение севера и востока под водительством князя Мунэмори.
В двадцать седьмой день той же луны, когда войско уже готовилось покинуть столицу, Правитель-инок внезапно заболел и поход отложили. На следующий день разнесся слух, что болезнь его необычна. «Это неспроста!» — шептались в Рокухаре и повсюду в столице.
С того дня, как Правитель-инок заболел, он даже капли воды не мог проглотить. Тело охватил такой жар, словно Правитель-инок горел в огне. Так нестерпим был жар, что никто не мог подойти к ложу Правителя-инока ближе чем на четыре-пять кэн. Он ничего не говорил, только стонал: «Жарко мне! Жарко!» Видно было, что болезнь сия необычна. Начерпали воды со Святой горы Хиэй, из колодца Тысячерукой Каннон, налили в каменный водоем, и Киёмори погрузился в него, дабы остудить жар, но вода забурлила, закипела и вскоре вся испарилась. Тогда, чтобы облегчить его муки, стали поливать его из бамбуковых трубок, но вода шипела, как будто падала на раскаленный камень или железо, и вовсе не достигала тела больного. А те струи, которые все же касались тела, превращались в огонь и пылали; черный дым заволок все покои, пламя, крутясь, вздымалось высоко к небу.
В древности преподобный Ходзо, настоятель Великого Восточного храма, Тодайдзи, отправился проведать свою матушку во владения царя Эммы, властелина подземного мира, где она пребывала после своей кончины. Преисполнившись сочувствия к его сыновнему благочестию, царь Эмма приказал одному из служителей преисподней проводить монаха в ад Раскаленный; монах вошел в железные ворота, а там пламя, как хвост кометы, вздымалось ввысь на несколько тысяч ри… Точь-в-точь так же выглядели теперь покои князя Киёмори!
Госпоже Ниидоно, супруге Правителя-инока, приснился сон — поистине страшное сновидение! Снилось ей, будто в ворота въезжает карета, вся охваченная огнем. Карету окружают служители ада с бычьими и конскими мордами, а на передке кареты виднеется железная доска, и на ней написан один-единственный знак «Без…». «Откуда эта карета?» — спрашивает Ниидоно во сне, и ей отвечают: «Она прибыла за Правителем-иноком Тайра из ведомства царя Эммы!» — «А что это за доска?» — спрашивает Ниидоно, и ей отвечают: «За грех сожжения священной статуи будды Вайрочаны в Южной столице земного мира Правитель-инок будет ввергнут в ад Безвозвратный — так решено в судилище Эммы. Иероглиф „Без…“ уже написан, а слово „возвратный“ — еще нет!» Испугалась Ниидоно, вся покрылась холодным потом, а когда она поведала свой сон людям, у всех от страха волосы встали дыбом.
В синтоистские и буддийские храмы, известные чудодейственной силой, разослали щедрые пожертвования — золото, серебро, всевозможные драгоценности вплоть до копий, седел, панцирей, луков со стрелами и мечей, — чтобы там возносили молитвы во здравие Правителя-инока, но молитвы не помогали. Сыновья и дочери собрались у ложа больного, горюя и плача, но видно было, что моленья их тщетны.
На второй день високосной второй луны Ниидоно, превозмогая нестерпимый жар, исходивший от больного, приблизилась к его изголовью.
— Недуг ваш день ото дня становится тяжелее, — сказала она сквозь слезы. — Если есть у вас на душе какое-нибудь желание, скажите, пока вы в ясном рассудке!
Правитель-инок, обычно столь величавый, теперь, с трудом переводя дыхание, через силу ответил:
— Со времен годов Хогэн и Хэйдзи я не раз усмирял ослушников государя и за то сверх меры осыпан милостями трона. С благоговением скажу — я стал дедом самого императора и первым его министром. Мне нечего больше желать на свете! Лишь об одном жалею: что не довелось мне увидеть отрубленную голову Ёритомо, жителя края Идзу! Только это мешает мне умереть со спокойной душою! После моей смерти не воздвигайте храмов и пагод, не служите заупокойную службу! Без промедления отрядите сильное войско, снесите голову Ёритомо и повесьте над моею могилой! Это будет мне лучшее утешение! — так сказал он, и поистине греховное то было желание!
На четвертый день той же луны устроили дощатый настил, облили водой, и Киёмори катался по этим доскам, чтобы как-нибудь облегчить невыносимые муки, но и это не смягчило его страдания. Так, корчась в нестерпимых мучениях, он в конце концов умер. От грохота карет, от топота верховых лошадей содрогалось небо и сотрясалась земля — то знать спешила в Рокухару с соболезнованиями по случаю его смерти. Казалось, случись беда с самим властителем Поднебесной, шум и суматоха были б не больше!
Нынче Правителю-иноку исполнилось шестьдесят четыре года — не такой уж старческий возраст, чтобы смерть была неизбежной. Но когда вдруг приходит конец назначенному судьбой сроку человеческой жизни, не помогут никакие сокровеннейшие молитвы: тут не властны сами будды и бодхисатвы и боги всех миров не придут человеку на помощь. Тысячи верных воинов, душой и телом преданных Правителю-иноку, рядами теснились в его усадьбе, готовые отдать свою жизнь взамен его жизни, но, увы, не смогли ни одолеть, ни отогнать, пусть хотя бы на короткое время, посланцев подземного мира, невидимых взору, неуязвимых для любого оружия. И пришлось ему в одиночестве пуститься в последний путь, к горе Смерти, к реке Трех Дорог[471], в подземное царство, откуда не бывает возврата. А там, увы, уготовили ему встречу только адские стражи — его собственные земные грехи, принявшие теперь облик служителей преисподней.
Медлить было нельзя, и в седьмой день той же луны тело Киёмори предали огню в Отаги. Кости его собрал в суму и повесил себе на грудь преподобный монах Эндзицу; потом он отправился в край Сэтцу и похоронил останки на острове Сутры.
Был Киёмори могуч и властен, по всей стране гремело его грозное имя, и все же, в одночасье в дым обратившись, рассеялся он в небесах над столицей. Лишь кости недолгое время еще оставались, но вскоре прибрежный песок, играя, засыпал их, и кости, смешавшись с землею, рассыпались прахом.
В ночь похорон случилось много необычных событий. Усадьба Киёмори на Восьмой Западной дороге столицы, сверкавшая золотом и серебром, изукрашенная дорогими каменьями, внезапно сгорела. Людские жилища нередко гибнут в огне, пожары случаются постоянно, но все же ужасно то было! Чьих рук это дело? Пронесся слух, что усадьбу подожгли… И еще случилось, что в ту же ночь, к югу от Рокухары, вдруг послышалось громкое пение, как будто горланили разом человек двадцать-тридцать и при этом плясали, прихлопывая в ладоши. «О радость, о веселье, водопад бежит, бурлит!» — донеслись слова песни, а потом раздался громовой хохот.
В минувшую первую луну скончался император Такакура, и вся Поднебесная погрузилась в печаль. С тех пор не прошло и двух лун, как скончался Правитель-инок. Казалось бы, весь мир, вплоть до самых низкорожденных мужчин и женщин, должен облечься в траур; поэтому решили, что хохот этот и пение не иначе как злые проделки тэнгу. Самые молодые и отчаянные из самураев Тайра, числом более сотни, отправились туда, где слышались голоса, и в конце концов пришли к Обители Веры, Ходзюдзи, — дворцу государя Го-Сиракавы. Миновало уже больше двух лет, с тех пор как государю пришлось против воли покинуть свое жилище, ныне обитал там только хранитель дворца Мотомунэ. Оказалось, что дружки этого Мотомунэ, человек двадцать-тридцать, собрались у него под покровом ночи и стали распивать саке. Вначале они вели себя тихо — мол, негоже шуметь в такое скорбное время, — но постепенно захмелели и пустились плясать и петь. Самураи набросились на пьяных, всех до единого связали, притащили в Рокухару и бросили наземь перед покоями князя Мунэмори. Мунэмори расспросил обо всем подробно, но потом всех простил, сказав: «Таких пьяниц и рубить-то не стоит!»
В нашем мире издавна повелось, что, когда кто-нибудь умирает, хотя бы самый низкорожденный простолюдин, родные утром и вечером звонят в колокольчик и в назначенные часы читают сутру Амиды и сутру Лотоса, но после кончины Правителя-инока никаких молитв, никакого богослужения не совершалось; целыми днями только и знали, что совещаться о грядущих сражениях и битвах.
Да, хоть ужасны были последние часы его жизни, все же много в нем было такого, что не смог бы совершить простой смертный. Бывало, когда в сопровождении множества вельмож из дома Тайра и других знатных семейств выезжал он на богомолье в храмы Хиёси, его поезд выглядел так роскошно, что сам канцлер или регент и то не мог бы соперничать с Киёмори. Но примечательнее всего был созданный его повелением рукотворный остров Сутры близ Фукухары[472]. Остров сей и поныне облегчает путь кораблям, плывущим из столицы или в столицу, и поистине это благое дело! Его начали строить в минувшие годы Охо, в начале второй луны, но в восьмую луну того же 1-го года Охо внезапно налетевший тайфун взметнул огромные волны и все разрушил. В конце третьей луны 3-го года Охо велено было начать постройку сызнова. Возглавить работы назначили Сигэёси из Авы, ведавшего землеустройством в тамошних землях. Совет вельмож предложил было установить в основании «живую сваю»[473], но князь Киёмори сказал, что это греховно. Тогда высекли на камне текст святой сутры и установили тот камень, как сваю. Отсюда и пошло название — остров Сутры.
А еще сказал некто, будто князь Киёмори не сын Тадамори, а в действительности принц крови, родной сын прежнего императора Сиракавы. Вот как это случилось.
В минувшие годы Эйкю жила на свете некая госпожа Гион, возлюбленная императора Сиракавы. Жилище этой дамы находилось у подножья Восточной горы Хигасиямы, в окрестностях храма Гион. Государь Сиракава часто туда наведывался. Как-то раз отправился он на тайное свидание в сопровождении всего лишь одного-двух придворных и немногочисленной стражи. Было это в конце пятой луны, под вечер; кругом нависла густая тьма. Вдобавок, как обычно весной, лил дождь, и от этого мрак казался еще непрогляднее, не видно было ни зги. Неподалеку от жилища дамы имелась кумирня. Внезапно возле нее возникло какое-то сверкающее видение. Вокруг головы сиял ореол из серебристых лучей-иголок, по сторонам виднелись как будто руки; в одной руке привидение держало нечто наподобие молотка, в другой — что-то блестящее. «О ужас, это, кажется, настоящий демон! — затрепетали от страха и государь, и вассалы. — В руке у него пресловутая волшебная колотушка…[474] Что делать?!» Тогда государь призвал Тадамори (в то время он был младшим стражником в дворцовой охране) и повелел: «Застрели оборотня из лука или заруби мечом! Из всей свиты тебе одному под силу справиться с таким делом!» И Тадамори, повинуясь приказу, направил стопы к часовне.
«Это чудище, кажется, не слишком свирепо, — решил в душе Тадамори. — Наверное, это всего-навсего барсук или, может быть, лис…[475] Застрелить или зарубить его было бы, пожалуй, чересчур уж грешно!» И, решив взять оборотня живьем, он потихоньку подошел ближе, глядит — свет то вспыхивает, то снова гаснет. Тадамори бросился вперед и что было сил сгреб оборотня в охапку. «Ай-ай-ай! Что такое?! Кто тут?» — завопил тот. Оказалось, то был вовсе не оборотень, а самый обычный человек. Тут подбежали остальные люди из свиты, зажгли факелы, глянули — перед ними монах, шестидесятилетний старик. Этот монах, служитель храма, шел в кумирню зажечь светильник на алтаре. В одной руке он нес кувшин с маслом, в другой держал горшок с горящими углями. Дождь лил как из ведра, и, чтобы не намокнуть, он вместо зонтика накрыл голову капюшоном из связанной в пук соломы. Озаренные горящими углями, соломинки сверкали, как серебряные иголки. Так рассеялись все страхи. «Зарубить или застрелить его — какой бы это был грех! Тадамори поступил поистине великодушно и мудро. Таким и должен быть истинный самурай!» — сказал государь и в награду пожаловал Тадамори госпожу Гион, хотя, говорят, очень ее любил.
А госпожа эта была в ту пору в тягости, и государь сказал: «Если родится девочка — будет мне дочерью, а если мальчик — пусть Тадамори усыновит его и вырастит самураем!» Родился мальчик. Тадамори хотел было доложить об этом государю, да все не выдавалось удобного случая. Но вот однажды государь отправился в Кумано на богомолье. У холма Итока, что в краю Кии, он приказал остановить паланкин для короткого отдыха. В окрестной чаще росло много горного батата. Тадамори собрал клубни батата, положил полную пригоршню на рукав своей одежды, предстал перед государем и произнес:
Государь тотчас же понял скрытый смысл этих слов и закончил стихотворение:
С той поры Тадамори пестовал дитятю, точно родного сына. Младенец часто плакал по ночам; слух об этом дошел до государя, и он соизволил прислать Тадамори стихотворение:
Оттого и нарекли мальчика Киёмори — Чистое Процветание. Двенадцати лет он уже получил первое воинское звание. Восемнадцати лет удостоился четвертого придворного ранга и военного чина. Люди, не знавшие его подлинного происхождения, говорили:
— Столь быстрое продвижение в званиях больше пристало бы сыну вельможи!
Император Тоба, знавший об истинном происхождении юноши, прослышал об этих толках.
— Благородством Киёмори никому не уступит! — сказал он.
В древние времена тоже был случай, когда император Тэнти пожаловал придворную даму канцлеру Каматари, а дама та была в тягости.
— Если родится девочка — будет мне дочерью, а если мальчик — пусть станет сыном вассала! — сказал император.
Родился мальчик, впоследствии — преподобный Дзёэ, основатель храма на вершине Тафу. Если даже в древности случалось нечто подобное, так уж в наше гиблое время и подавно удивляться тут нечему. Именно потому, что Правитель-инок был сыном императора, а не рядового вассала, сумел он задумать и осуществить такие важные для государства деяния, как перенос столицы и другие многотрудные начинания!
В ту же луну, двадцать второго дня, государь-инок Го-Сиракава возвратился в свой дворец Обитель Веры, Ходзюдзи, постоянную резиденцию после отречения от трона. Дворец, постройка коего завершилась в пятнадцатый день четвертой луны 3-го года минувших лет Охо, находился неподалеку от храмов Новый Хиэ и Новый Кумано; все, вплоть до расположения водоемов, искусственной горки, кустов и деревьев, было устроено там по вкусу Го-Сиракавы; но в эти последние годы злодеяния Тайра вынудили его против воли покинуть свое жилище. Князь Мунэмори предложил было государю возвратиться туда лишь после того, как исправят все разрушения, но тот ответил: «Не надо ничего исправлять, только бы поскорее вернуться!» — и проследовал во дворец.
Прежде всего он бросил взгляд на покои, где обитала когда-то покойная государыня Кэнсюнмонъин. Сосны по берегам пруда, ивы у кромки воды разрослись — видно было, что с той поры миновали долгие годы. «Вид озер и садов все такой же, как в прежние дни, и озерный фужун, как всегда на Тайи, те же ивы в Вэйянском дворце… Так достанет ли сил видеть это и слезы не лить?»[477] — вспомнил Го-Сиракава. Вот когда в полной мере прочувствовал он смысл прославленных строчек: «…государевы Южный и Западный двор зарастали осенней травой…»[478]
В первый день третьей луны всем священнослужителям Нары вернули прежний духовный сан; высочайшим указом были возвращены им все прежние монастыри и угодья. В третий день той же луны началось восстановление Великого Восточного храма. Ведать работами назначили курандо Юкитаку. Этот Юкитака ездил в минувшем году на богомолье в храм бога Хатимана, в Яхату, и молился там всю ночь напролет. Во время ночного бдения привиделось ему, будто из глубины храма вышел юноша с разделенными на прямой ряд, завязанными у висков волосами, как рисуют на священных изображениях, и возгласил: «Я — посланец великого бодхисатвы. Ты будешь ведать постройкой Великого Восточного храма Будды. Вот, держи!» И с этими словами юноша протянул ему жезл. Очнувшись, Юкитака увидел, что то был не сон, а явь. «О чудеса! Зачем бы понадобилось в наше время заново строить Великий Восточный храм? С чего бы поручать мне ведать такой постройкой?» — подивился он, положил жезл за пазуху и, вернувшись домой, бережно его спрятал. Когда же из-за злодейства Тайра погибли в огне все храмы в Наре, то из всех чиновников Ведомства построек выбор пал именно на Юкитаку, ему-то и поручили ведать восстановительными работами. Чудесный и благостный жребий!
В ту же луну, в десятый день, наместник правителя земли Мино прислал в столицу верхового гонца с известием: «Приспешники Минамото из восточных земель уже подступили с боями к земле Овари, перерезали все дороги, не пропускают ни единого человека». Решено было немедленно выслать против них войско, более тридцати тысяч всадников во главе с князьями Томомори, Киёцунэ и Аримори. Еще и двух лун не прошло после кончины Правителя-инока, и, хоть давно уже неспокойно было в стране, эти новые грозные вести заставляли сердца еще сильнее сжиматься от страха! А во главе воинства Минамото, приближавшегося к столице, стояли Юкииэ, дядя князя Ёритомо, и Гиэн, младший брат князя, воинов у них было не более шести тысяч. Оба боевых стана — Тайра и Минамото — встали друг против друга по берегам речки Овари.
В ту же луну, в шестнадцатый день, около полуночи, шесть тысяч всадников Минамото переправились через реку и с громким кличем вторглись в тридцатитысячный лагерь Тайра. На рассвете семнадцатого дня, в час Тигра, полетели первые стрелы, завязалась битва, и длилась она, пока полностью не взошло солнце. Но войско Тайра не дрогнуло. «Противник переправился через реку, значит кони и доспехи у них намокли! Вот признак, по коему легко распознать врага! Бейте же их!» — кричали воины Тайра; они пропустили вражеских воинов вглубь боевого стана и обрушились на них с криками: «Не пропустите! Не упустите!» И полегло воинство Минамото, лишь немногие уцелели. Сам Юкииэ едва спасся и отступил от реки к востоку. А Гиэн слишком далеко вклинился во вражий стан и погиб. Войско Тайра вскоре переправилось через реку и продолжало гнать, преследовать воинов Минамото, осыпая их стрелами. Минамото оборонялись, там и сям отражая их натиск, но бойцов у них было мало, а у Тайра силы были большие, и Минамото поняли, что им не одолеть Тайра. Недаром сказано: «Не начинай сражения, если в тылу водные рубежи!»[479] На сей раз Минамото воевали поистине безрассудно!
Тем временем Юкииэ добрался до края Микавы, уничтожил переправу через речку Яхаги, выстроил укрепления и стал поджидать войско Тайра. Вскоре они нагрянули, но Юкииэ снова не устоял, пришлось ему бежать и оттуда. Если бы Тайра продолжили наступление, к ним, несомненно, примкнули бы все воины в обеих землях — Микава и Тоотоми, но князю Томомори недомогалось, он повернул назад и возвратился в столицу. Хоть и удалось ему на сей раз разгромить передовой отряд Минамото, но, коль скоро не преследовал он противника до конца, толку от этой победы было немного.
В позапрошлом году дом Тайра лишился князя Сигэмори. В этом году скончался Правитель-инок. Ясно было, что приходит конец их счастью. Теперь уже никто не хотел поддержать их, разве что те, кто долгие годы пользовался их милостью. А на востоке перед Минамото покорно гнулись и деревья, и травы!
Сукэнагу, жителя земли Этиго, назначили правителем этого края. Преисполненный благодарности за подобную милость, собрал он тридцать тысяч всадников и в пятнадцатый день шестой луны двинулся с ними на север, на усмирение Кисо. Сражение назначили на завтра, на час Зайца. Сукэнага уже готовился к выступлению, когда с ночи внезапно налетел свирепый тайфун, хлынул проливной дождь, непрерывными раскатами гремел гром, а с рассветом из-за туч раздался хриплый громовой голос, возгласивший:
— Вот он, приспешник злодеев Тайра, предавших огню драгоценную статую будды Вайрочаны в Южной столице земного мира![480] Взять его! — так трижды донеслось из-за туч.
У всех слышавших этот голос от страха волосы встали дыбом.
— После столь грозного предостережения Небес откажитесь от ваших замыслов! Что бы ни было, откажитесь! — стали говорить Сукэнаге его вассалы, но он ответил: «Кто служит луку и стрелам, не станет менять решения из-за такой безделицы!» — и на следующий, шестнадцатый день, как и было задумано, в час Зайца покинул свою усадьбу.
Но не успел он проехать и десяти тё, как в небе вдруг появилась черная туча и нависла над Сукэнагой. И внезапно тело у него онемело, сознание помутилось, и он свалился с коня. Положили его на носилки и вернулись в усадьбу, но он лежал неподвижно и в конце концов часов через шесть скончался. С этим известием послали гонца в столицу, и снова смятение охватило всех Тайра.
В четырнадцатый день седьмой луны того же года изменили название лет — наступили годы Ёва, Сохранения Мира. В этот день Садаёси, правителя земли Тикуго, назначили правителем обеих земель Хиго и Тикудзэн, и он отправился в западные края на усмирение острова Кюсю. В тот же день объявили внеочередное помилование, и всех приговоренных к ссылке в минувшем 3-м году Дзисё возвратили в столицу. Его светлость Мотофуса вернулся из края Бидзэн, Главный министр Моронага — из края Овари, а дайнагон Сукэката — из Синано.

Двадцать восьмого дня той же луны Моронага прибыл во дворец государя Го-Сиракавы. Много лет назад, в годы Тёкан, ему уже случилось отбывать ссылку в краю Тоса. Вернувшись оттуда, он исполнил на помосте императорского дворца мелодии «Возвращение в столицу» и «Благословляю отчую милость!». Ныне же, в годы Ёва, он сыграл в Пещере отшельника мелодию «Осенние ветры». И в прежние времена, и теперь как искусно сумел он выбрать подходящую к случаю музыку!
В тот же день во дворец государя Го-Сиракавы прибыл и дайнагон Сукэката.
— Уж не во сне ли я вижу вас? — обратился к нему Го-Сиракава. — В деревенской глуши вы, наверное, позабыли благозвучие мелодий! Исполните же нам поскорее хоть какую-нибудь песенку имаё!
И дайнагон, постукивая в лад церемониальным жезлом, спел одну из широко известных песен с удивительным искусством, в мгновение ока изменив начальные слова в соответствии с пережитым. «Говорят, в Синано есть речка Кисодзи!» — так начинается эта песня. А дайнагон Сукэката вместо этих слов спел: «Да, и впрямь в Синано есть речка Кисодзи!» В самом деле, ведь в ссылке ему довелось увидеть эту речку собственными глазами!
В седьмой день восьмой луны в зале Государственного совета, по примеру минувших лет, отслужили великое молебствие о ниспослании мира; некогда такой же молебен служили для усмирения крамольника Масакадо. А в первый день девятой луны, так же как во время смуты изменника Сумитомо, послали дары в храм Исэ — железные шлем и панцирь. Дары повез императорский посол Садатака Оонакатоми, помощник главы Ведомства культа[481]. Но не успел он выехать из столицы и добраться до постоялого двора в Коге, что в краю Оми, совсем близко от храма Исэ, как захворал и вскоре умер. Благочестивый монах, по высочайшему велению творивший молитву грозному богу Госандзэ[482] о ниспослании божественной помощи для одоления врагов, внезапно уснул во время молитвы и так во сне и скончался. Ни боги, ни будды больше не внимали молениям Тайра — это было яснее ясного. В храме Ниспослания Спокойствия, Ансёдзи, праведный Дзицугэн по указанию властей молился о победе над супостатами, но по окончании службы оказалось, что запись в реестре состоявшихся в храме богослужений гласит: «Совершено молебствие об истреблении дома Тайра…»
— Что это значит?! — спросили Дзицугэна, и монах отвечал:
— Мне приказали молиться об истреблении врагов трона. А судя по всему, что ныне творится в мире, истинные враги трона — не кто иные, как Тайра. Вот я и молил бога об их истреблении! Что же тут странного?
— Дерзкий бонза! В ссылку его! Казнить!
Хотели было покарать Дзицугэна, но среди многочисленных забот, больших и малых, о монахе в конце концов позабыли. Говорят, что, когда настала пора владычества Минамото, властитель Камакура похвалил Дзицугэна: «Молодец! Отважный поступок!» — и пожаловал ему высокий духовный сан.
В том же году, в двадцать четвертый день двенадцатой луны, императрице-матери пожаловали титул инго, и она стала именоваться государыней Кэнрэймонъин. Впервые императрица-мать получила звание инго, когда сам император находился еще в младенческих летах. Меж тем год подошел к концу, и наступил новый, 2-й год Ёва.
На двадцать первые сутки второй луны Утренняя звезда[483] вторглась в пределы созвездия Хо[484]. В древней китайской книге «О небесных светилах» сказано: «Если Утренняя звезда вторгнется в пределы созвездия Хо, взбунтуются варвары во всех четырех концах света». И еще сказано: «По приказу императора верховный военачальник выступит за пределы страны».

В двадцать четвертый день пятой луны того же года опять изменили название лет, наступили годы Дзюэй — Долгой Жизни. В этот день Сукэсигэ, жителя земли Этиго, назначили правителем этой земли. Напрасно отказывался он от сей чести, ссылаясь на то, что его старший брат Сукэнага, едва получив эту должность, тут же скончался и потому, дескать, и ему, Сукэсигэ, это назначение тоже, несомненно, сулит несчастье; императорскому приказу надо было повиноваться. Чтобы отвратить беду, Сукэсигэ переменил имя на Нагасигэ. И вот на второй день девятой луны того же года сей Нагасигэ во главе воинов земли Этиго, а также земель Дэва и Аидзу, общим числом больше сорока тысяч, двинулся в край Синано на усмирение Ёсинаки из Кисо. В девятый день той же луны его войско встало боевым станом у реки в долине Ёкотагавара. Кисо находился в ту пору в крепости Ёда, но, услышав о приближении врага, покинул крепость и помчался навстречу противнику во главе трехтысячного отряда.
По хитроумному замыслу Мицумори Иноуэ, одного из воинов Минамото, издавна живших в краю Синано, воины Ёсинаки изготовили семь красных стягов, разделились на семь отрядов и, высоко подняв эти стяги, двинулись вперед по долинам и по вершинам навстречу воинам Нагасигэ.
— О радость! — воскликнул Нагасигэ, завидев алые стяги. — Глядите, значит, в здешних краях тоже есть сторонники Тайра! Нашего полку прибыло!
Но пока он так ликовал, воины Ёсинаки постепенно приблизились, по условному знаку соединились, и дружно грянул их громоподобный боевой клич: в то же мгновенье высоко вверх взметнулись заранее заготовленные белые стяги.
— Беда, беда! У противника десятки тысяч бойцов! Мы пропали! Что делать?! — побледнев от страха, закричали воины Этиго, растерялись, перепугались, стали в страхе метаться.
Иных загнали в реку, других сбросили с крутых скал в пропасть: спаслись немногие, убитых же было без счета. Прославленные воины Таро Яма из Этиго и Дзётанбо из Аидзу, на которых так надеялся Нагасигэ, пали в бою. Сам Нагасигэ тоже был ранен и едва унес ноги, бежав назад, в Этиго, по берегу речки Тикума.
А меж тем в столице, в шестнадцатый день той же луны, в доме Тайра, князь Мунэмори, ничуть не тревожась об исходе этих сражений, снова принял звание дайнагона, а в третий день десятой луны был назначен Средним министром. Седьмого дня той же десятой луны он отправился во дворец императора — благодарить за назначение на эту должность. Его сопровождали двенадцать вельмож из дома Тайра и шестнадцать знатных царедворцев во главе со старшим курандо.
На севере и на востоке страны сторонники Минамото восстали, как потревоженный пчелиный рой, не сегодня завтра грозя напасть на столицу, а Тайра как будто и ведать не ведали, что волны и ветер бушуют с каждым днем все сильней. Поэтому все эти пышные торжества казались со стороны пустым тщеславием. Тем временем наступил 2-й год Дзюэй. Новогодние празднества прошли как обычно. Церемонией руководил Средний министр, князь Мунэмори Тайра. В шестой день первой луны император пожаловал с новогодним визитом в Обитель Веры, Ходзюдзи, резиденцию деда, государя-инока Го-Сиракавы. Это было сделано по примеру минувших лет, когда император Тоба в шестилетнем возрасте тоже навестил деда.
В двадцать второй день второй луны князю Мунэмори пожаловали первый придворный ранг. Он тотчас же подал прошение — пожелал сложить с себя должность министра. Говорили, будто он поступил так из соображений скромности, по случаю неспокойного времени.
Монахи Нары и Святой горы Хиэй, служители храмов Кумано и Кимбусэн[485], все, вплоть до жрецов великого святилища Исэ, отвернулись от Тайра и перекинулись на сторону Минамото. Во все четыре стороны света разослали императорские рескрипты, во все края и земли направили указы государя-инока Го-Сиракавы с пожеланием истребить ослушников Минамото, но ни рескриптам, ни указам уже никто не повиновался, ибо всем было ясно, что приказы эти отданы только по наущению Тайра.
В начале третьей луны 2-го года Дзюэй между властителем Камакуры Ёритомо и Ёсинакой из Кисо возникла вражда, и Ёритомо выслал против Ёсинаки войско, больше десяти тысяч всадников. Узнав об этом, Кисо покинул крепость Ёда, где пребывал в ту пору, и стал боевым заслоном у Медвежьего холма, Кумадзака, на границе между землями Синано и Этиго. Туда же, в Синано, прибыл и князь Ёритомо с войском; ставку князя устроили в храме Сияния Добра, Дзэнкодзи. Кисо тотчас отправил к нему молочного брата своего Канэхиру Имаи, велев сказать:
«За что ополчился ты на Ёсинаку? Тебе уже покорны все Восемь земель востока, ныне ты готовишься сокрушить Тайра, продвигаясь к столице по восточным приморским землям Токайдо. Я, Ёсинака, тоже намерен идти в столицу через земли Тосэндо и Хокурокудо[486], чтобы, ударив по Тайра, как можно скорее истребить их. Так зачем бы стал я затевать с тобой ссору на посмешище Тайра? Против тебя я не таю никакого злого умысла. Разве лишь в том вина моя, что дядя наш, курандо Юкииэ, в обиде на тебя, прибыл в мои владения, и я его принял, рассудив, что негоже мне встретить его недружелюбно, и он по сю пору находится в моем войске».
Князь Ёритомо ответил:
«Ты уверяешь меня в добрых намерениях, но словам я не верю. Верные люди доносят, что ты умышляешь против меня заговор», — и вскоре пронесся слух, что властитель Камакуры вот-вот двинет против Ёсинаки из Кисо войско во главе с самураями Дои и Кадзихарой. Тогда, чтобы доказать, что он и впрямь не строит против Ёритомо никаких козней, Кисо отправил к властителю Камакуры в заложники старшего сына и наследника своего, одиннадцатилетнего отрока Ёсисигэ Симидзу, со свитой из прославленных самураев Унно, Мотидзуки, Сувой и Фудзисавой.
— Теперь я убедился, что Ёсинака и впрямь ничего дурного не замышляет! — воскликнул князь Ёритомо. — До сих пор у меня нет взрослого сына[487]. Пусть же сей отрок станет мне сыном! — И он повернул назад и вместе с отроком Симидзу возвратился в Камакуру.
Меж тем Тайра, узнав, что Кисо, покорив земли Тосэн и Хокуроку, движется на столицу с пятидесятитысячным войском, еще в прошлом году объявили, что весной, как только подрастет трава на корм коням, быть большой битве. Из всех краев — Санъиндо и Санъёдо, Нанкайдо и Сайкайдо[488] — примчались к ним на подмогу в столицу тучи воинов-самураев. Прискакали воины и из области Тосэн — из земель Оми, Мино и Хида. Из земель, расположенных к западу от приморских земель Токайдо, прибыли все, но из краев, лежащих восточнее земли Тоотоми, не явилось ни единого человека. В области Хокуроку, из земель севернее Вакасы, ни один самурай тоже не ответил на призыв Тайра.
Итак, решено было прежде всего истребить Ёсинаку из Кисо, а уж потом расправиться с Ёритомо; и вот на север, в край Хокуроку, выступило воинство Тайра. Военачальниками назначили Корэмори, старшего сына покойного князя Сигэмори Комацу, Митимори, правителя Этидзэн, Цунэмасу, правителя Тадзимы, Таданори, правителя Сацумы, Томомори, правителя Микавы, и Киёфусу, правителя Авадзи. Старшими самураями были — Моритоси, прежний правитель Эттю, Тадацуна, судья из Такахаси, Хидэкуни, судья из Кавати, Арикуни, уроженец Мусаси, и Морицугу из Эттю — всего в войске было шестеро главных военачальников и больше трехсот сорока знаменитых воинов-самураев, всего же дружины Тайра насчитывали больше ста тысяч воинов. В семнадцатый день четвертой луны 2-го года Дзюэй покинули они столицу и выступили на север. В пути, от самой заставы Встреч, Аусака, без зазрения совести грабили они все селения, какие встречались им по дороге, не щадили даже государственного добра, подчистую отнимали зерно — подать местной знати императорскому двору. И по мере того как войско продвигалось на север через лежавшие вдоль дороги селения Сига, Карасаки, Микавадзири, Мано, Такасима, Сиоцу и Каидзу, народ, не в силах терпеть обиды и разорение, разбегался и прятался в горах и долинах.
Военачальники Корэмори и Митимори продвинулись уже далеко вперед, а их помощники Цунэмаса, Таданори, Томомори, Киёфуса и остальные еще стояли в краю Оми — кто в Сиоцу, кто в Каидзу. Среди них Цунэмаса считался в особенности одаренным поэтом и музыкантом. Несмотря на военные тревоги и смуты, он вышел на берег озера и ясным взглядом окинул видневшийся вдали остров.
— Что это за остров? — спросил он спутника своего Аринори.
— Это и есть прославленный Бамбуковый остров, Тикубу! — отвечал тот.
— В самом деле! Отправимся же туда! — сказал Цунэмаса и, взяв с собой Аринори, Моринори и несколько самураев, в маленьком челноке отбыл к острову Тикубу.
Стояла середина четвертой луны; в зеленых вершинах дерев уже замирала песнь вестника весны соловья и громче звенел сладкозвучный голос кукушки. Лиловые гроздья глициний цеплялись за ветви сосен. Так красиво было вокруг, что Цунэмаса со спутниками поспешили покинуть лодку и, выйдя на берег, любовались прекрасным видом.
Не описать словами прелести, представшей взору! Точь-в-точь такой была, наверное, гора Пэнлай[489], где в гроте хранится снадобье бессмертия, то самое, на поиски которого властитель циньский Ши-хуан и ханьский император У-ди напрасно слали отроков, и юных дев, и чародеев…[490]
«Мы не вернемся, пока не сыщем гору Пэнлай!» — поклялись посланцы, но тщетны были все поиски, пришлось им так и состариться на корабле, а вокруг них по-прежнему виднелись только безбрежная морская гладь да небеса…[491]
«В средине земного мира есть озеро, — гласит святая сутра. — А в озере — хрустальная гора, возникшая при сотворении мира, — небесных фей обитель…» Поистине то сказано об острове Тикубу!
Преклонив колони у храма богини Бэндзайтэн[492], Цунэмаса промолвил:
— О великая богиня, ты явилась здесь в облике бодхисатвы, ты известна под двумя именами — Бэндзайтэн и Мёонтэн. Да, хоть мы зовем тебя разными именами, ты равно спасаешь все живые существа в этом мире! Каждому, кто хоть раз придет к тебе на поклон, даруешь ты свершение всех надежд и желаний! Оттого и моя душа исполнена ныне радостных упований! — И, сказав так, он надолго погрузился в молитву.
Тем временем сумерки постепенно окутали землю, полная луна восемнадцатой ночи взошла на небо, озеро заблестело в ее лучах, весь храм озарился лунным сиянием, и прекрасная эта картина так взволновала душу, что местный жрец, служитель богини, вынес лютню и подал ее Цунэмасе со словами:
— Мы давно уже наслышаны о вашем искусстве!
Цунэмаса стал перебирать струны; когда же он исполнил мелодию «Земля и Небо», вся внутренность храма внезапно озарилась сиянием. Не в силах сдержать восхищение, богиня обернулась белым драконом и прильнула к рукаву музыканта. И Цунэмаса, невольно прослезившись от радости, в великом благоговении сложил в душе стихотворение:
И, радуясь, что, коль скоро был ему подан священный знак, Тайра сумеют одолеть злых врагов, Цунэмаса снова сел в лодку и покинул остров Тикубу.
Ёсинака из Кисо, сам постоянно пребывая в краю Синано, воздвиг в соседнем краю Этидзэн крепость Хиути; свыше шести тысяч его вассалов держали там оборону. С самого основания Хиути считалась неприступной твердыней. Со всех сторон крепость окружали горные кряжи. Куда ни глянь, всюду высились отвесные скалы. А перед крепостью струились две речки, Нооми и Синдо. У их слияния защитники крепости вбили раздвоенные колья, нагромоздили запруду из могучих деревьев, преградив путь потоку, и вода разлилась, образовав водоем у подножья гор на западе и востоке, как если бы крепость стояла на берегу глубокого озера. Все было здесь точь-в-точь как сказано у поэта[493]:
Говорят, будто в Индии есть прославленный пруд Прохлады, где дно усыпано золотым и серебряным песком, а в Ханьском царстве при мудром правителе боевые суда бороздили гладь водоема Куньмин…[494] Но не таков был рукотворный водоем в Хиути — здесь соорудили плотину и замутили ясные воды лишь для обмана! Остановившись у подножья горы на другом берегу, войско Тайра проводило дни, понапрасну теряя время, ибо без кораблей крепость Хиути была неприступна.
Был среди защитников крепости некий Саймэй, управитель храма Источник Мира, Хэйсэндзи, в сердце своем глубоко преданный дому Тайра. Написав им послание, он вложил записку в полое древко стрелы и, украдкой обогнув подножье горы, тайно пустил эту стрелу в боевой стан Тайра.
«Это озеро — не природный водоем, а просто-напросто временная запруда. С наступлением ночи пошлите рядовых пехотинцев разрушить ее, и вода схлынет мгновенно. Тогда и переправляйтесь без промедления, место здесь для коней удобное. А я приду на подмогу с тыла.
К сему руку приложил Саймэй, управитель храма Хэйсэндзи».
Обрадовался князь Корэмори и тотчас послал пеших воинов разрушить запруду. Саймэй говорил правду — уж на что полноводным казалось озеро, но речки-то были горные, и вся вода ушла очень быстро. Не теряя ни единого мига, войско Тайра подступило к твердыне. Защитникам крепости удалось час-другой держать оборону, но врагов было много, а своих — мало; ясно, что их неминуемо ждало поражение. Один лишь Саймэй сохранял верность Тайра, другие же воины-самураи, хоть и пришлось им оставить крепость, все еще не желали покориться Тайра и бежали в край Кага. Там они укрепились в Сираяме-Кавати. Но Тайра вскоре нагрянули и туда следом за беглецами и сожгли дотла все их заслоны. Казалось, никто и ничто не устоит перед натиском Тайра! Из ближнего селения отправили в столицу гонца с известием о победе, а там князь Мунэмори и все остальные члены семейства Тайра возликовали и снова воспрянули духом!
В восьмой день пятой луны Тайра собрали все свое воинство в долине Синохара, что в краю Кага. Сто тысяч воинов разделили на две дружины — одна составляла главные силы, другой предстояло пойти в обход, чтобы ударить на врага с тыла. Военачальниками главного войска были князья Корэмори и его двоюродный брат Митимори. Старшим самураем назначили Моритоси, прежнего правителя Эттю. Семьдесят тысяч всадников направились к вершине Тонами, разделявшей земли Кага и Эттю.
Вспомогательную дружину — тридцать тысяч всадников — возглавляли Таданори, правитель Сацумы, и Томомори, правитель Микавы, а старшим самураем был у них Сабуродзаэмон, уроженец земли Мусаси. Все они подступили к горе Сиояма, на границе между землями Эттю и Ното.
О ту пору Кисо пребывал в управе земли Этиго. Услышав о приближении Тайра, он поскакал им навстречу, ведя с собой пятьдесят тысяч всадников. Свое войско он разделил на семь дружин, ибо верил, что число семь сулит ему удачу в бою.
Первую дружину — десять тысяч всадников под началом дяди своего Юкииэ — он отправил к вершине Сихо.
Вторую — семь тысяч всадников во главе с самураями Нисиной, Ямадой и Таканаси — послал к Черному холму Курояма.
Третьей дружине — семи тысячам всадников во главе с братьями Канэмицу и Канэюки — велел встать у южных склонов Черного холма.
Еще десять тысяч воинов скрытно встали у подножья Черного холма к югу от вершины Тонами, в Ивовой и Рябиновой рощах.
Шесть тысяч всадников под началом Канэхиры Имаи, молочного брата Кисо, переправились через Ва-си-но-сэ, Орлиные Перекаты, и укрылись в лесу Хиномия.
Сам же Кисо с десятитысячным войском[495], преодолев речные перекаты Оябэ, подошел с севера к отрогам горы Тонами и раскинул боевой стан в Ханю.
И держал тут речь Кисо:
— Тайра идут на нас великою ратью! Они перевалят через вершину Тонами, чтобы навязать нам бой на равнине, заставить нас помериться с ними силой на широком просторе. В такой битве побеждает тот, у кого больше войска… Если Тайра, воспользовавшись своим перевесом в силе, окружат нас, мы пропали! А потому прежде всего вышлем вперед знаменосцев, и пусть они высоко поднимут белые стяги! «О ужас! — подумают Тайра, увидав наши стяги. — Передовые дружины Минамото уже выступили навстречу! Наверное, у них несметное войско! Нам несдобровать, если мы опрометчиво выйдем на широкий простор равнины: ведь противник хорошо знает местность, а мы здесь чужие, все равно что слепые. Враги окружат нас… Лучше останемся в горах. Здесь со всех сторон окружают нас крутые, неприступные скалы, зайти в тыл противник никак не сможет. Спешимся здесь и дадим хотя бы недолго отдохнуть коням!» Приняв такое решение, Тайра сойдут с коней и остановятся в горах. Тогда я, Ёсинака, потревожу их, будто с намерением начать битву: постараюсь весь день отвлекать их мелкими стычками. Когда же ночь окутает землю, я оттесню все бесчисленное воинство Тайра к ущелью Курикара и сброшу в пропасть! — И, сказав так, он выслал вперед тридцать знаменосцев, державших белые стяги, и приказал им встать на Черном холме Куродзака, на самой вершине.
Как и предвидел Ёсинака, Тайра заметили эти стяги.
— О ужас! — испугались воины Тайра. — Дружины Минамото уже двинулись нам навстречу! Наверное, у них несметное войско! Нам несдобровать, если мы опрометчиво выйдем на широкий простор равнины: ведь противник хорошо знает местность, а мы здесь чужие, все равно что слепые. Враги окружат нас… Лучше останемся в горах. Здесь со всех сторон нас защищают крутые, голые скалы, зайти в тыл противник никак не сможет! И трава здесь хороша на корм коням, и водоемы удобны… Давайте спешимся и дадим хотя бы недолго отдохнуть коням!
И, на том порешив, сошли они с коней и остановились в горах, у вершины Тонами, в месте, именуемом Обезьянье Ристалище, Сарунобаба.
Тем временем в Ханю, в лагере Минамото, глянул окрест Ёсинака из Кисо и увидел — на вершине Летней горы Нацуямы, сквозь зелень листвы мелькает ограда алого цвета, за ней виднеется храм с позолоченными стропилами, а перед храмом — священные ворота Птичий Насест, Тории.
— Что это за храм? — спросил Кисо у местного жителя. — Какого бога здесь почитают?
— Это храм бога Хатимана, — отвечал тот. — Вся здешняя округа — владения великого Хатимана!
Возликовал Кисо, услышав такой ответ, призвал письмоводителя своего, преподобного Какумэя, и сказал ему:
— Счастливый случай привел меня увидеть храм Хатимана, родственный главному святилищу Хатимана в Яхате, и я уже принял решение здесь и сразиться с Тайра! Чует сердце, что мы одолеем их в нынешней битве! Для вящего успеха и в назидание будущим поколениям хорошо бы записать мою мольбу о ниспослании победы и поднести ее богу!
— Истинно праведное желание! — отвечал Какумэй, сошел с коня и приготовился записывать моление Ёсинаки.
В тот день облачился он в боевой кафтан темно-синего цвета, поверх него — в панцирь, скрепленный черным кожаным шнуром, опоясался мечом в черных лаковых ножнах, за спиной повесил колчан с двадцатью четырьмя стрелами, украшенными соколиными перьями. Лакированный лук он держал под мышкой, а шлем повесил через плечо на шнурах. Достав из колчана небольшой походный сосуд для туши, опустился он перед Кисо на землю и, коленопреклоненный, записал его молитву, — прекрасно то было! Казалось, Какумэй равно преуспел в обоих искусствах — и в науке, и в ратном деле!
Сей монах Какумэй был в прошлом ученым-конфуцианцем, и звали его Мотихиро. Он имел звание курандо и служил в Школе поощрения наук[496], но впоследствии постригся в монахи, стал именоваться Сайдзёбо Сингё и часто наведывался в монастыри Южной столицы, Нары. В позапрошлом году, когда принц Мотихито укрывался в обители Миидэра и тамошние монахи обратились за помощью к Святой горе и к монастырям Нары, монахи Нары поручили составить ответное послание этому самому Какумэю. «Киёмори — плевелы дома Тайра, отброс сословия самураев!» — говорилось в послании. Неудивительно, что Правитель-инок пришел в великую ярость! «Как смеет этот негодный монашек называть меня, Дзёкая, плевелом дома Тайра, отбросом сословия самураев! Схватить дерзкого чернеца и покарать смертью!» — повелел он. Узнав об этом, Сингё бежал на север; там он стал письмоводителем у Кисо и принял новое имя — Какумэй.
«Слава тебе, о великий Хатиман, бодхисатва! Ты властитель Японии, прародитель многих поколений пресветлых наших владык! Дабы охранялся престол государей, дабы процветала земная поросль — народ наш, явил ты себя в трех божественных ипостасях, в тройном образе бодхисатв!
С недавних пор объявился здесь некий Тайра, Правитель-инок, завладел землями по всей стране нашей, причинил страдания всему народу, восстал против учения Будды, ополчился против императорской власти. Я, Ёсинака, рожденный в семье воинов, где почитают боевой лук и боевых коней, унаследовал, недостойный, от моих предков сие занятие, ибо сказано: „Сын оружейника-лучника, подражая отцу[497], сгибает мягкие прутья ивы и сплетает корзинку, а сын лудильщика, видя, как отец размягчает металл для починки сосудов, латает меховую одежду…“ Но, видя самоуправство Правителя-инока, я не в силах смириться, пренебрегаю опасностью и не могу поступить иначе! Судьбу свою ныне вручаю Небу, жертвую жизнью ради блага отчизны и поднимаю войско, дабы сразиться за правое дело и истребить вместилище зла и порока!
Настал час, когда два войска — Минамото и Тайра — встали друг против друга, готовясь к битве. И что же? В то самое время, когда я, терзаясь сомнениями, опасался, что недостаточно крепок боевой дух моих воинов и нет в них должного мужества, я внезапно узрел совсем близко, у самого поля грядущей битвы, священный храм твой, о великий бог Хатиман! Это ли не явственный знак, что боги услыхали мои молитвы! Теперь уже не осталось сомнения, что злодеи непременно погибнут! Слезы радости туманят мне очи, хвалой тебе переполнено сердце!
Благородный Ёсииэ, мой предок, прежний правитель Муну, с особым рвением почитал храм Хатимана в Ивасимидзу и принял имя Таро Хатиман — Старший Сын Хатимана. С той поры весь наш род Минамото превыше других богов почитает великого Хатимана. Я, Ёсинака, один из отпрысков этого рода, на протяжении долгих лет тоже ревностно чтил Хатимана. Ныне, дерзнув подняться на великое дело, сознаю, что уподобился я младенцу, который хочет ракушкой вычерпать море, или кузнечику-богомолу, что, потрясая слабеньким хоботком, бросил вызов могучей рати… Но не ради собственной выгоды и не ради славы моего рода отважился я начать эту битву, а единственно ради блага страны и благополучия государя! Вижу теперь, что чистосердечие моих помыслов тронуло богов, обитающих в небе, и душа моя исполнилась радости и уверенности в победе! Боги и будды всех миров! Простираясь ниц, к вам обращаюсь с мольбою — явите величие ваше и чудесную силу, ниспошлите Ёсинаке победу! Да рассеются, да расточатся враги на все четыре стороны света!
В одиннадцатый день пятой луны 1-го года Дзюэй
с благоговением говорил Ёсинака».
Такую молитву записал Какумэй. Затем Ёсинака и все тринадцать ближайших его соратников достали из колчанов по гудящей стреле с раздвоенным наконечником и вместе со свитком, на коем начертаны были слова молитвы, поднесли эти стрелы в дар храму великого бодхисатвы. И тут — о радость! — как видно, великий Хатиман склонил светлый взор свой к мольбе Ёсинаки, ибо внезапно три голубя спустились из-за облаков с неба и закружились над белыми стягами Минамото.
В древние времена, когда государыня Дзингу пошла войной на корейское царство Силла[498], войска у нее было мало, врагов же — несметные полчища. Казалось, японских воинов неминуемо ждет погибель. Но императрица взмолилась к Небу, и вдруг откуда ни возьмись слетели три голубя, отразились в ее щите, и вражеское войско было разбито. И еще был случай в давние годы, когда благородный Райги, предок Ёсинаки[499] и один из основателей дома Минамото, шел походом против мятежников Садатоо и Мунэтоо. Войска у него было мало, силы же бунтовщиков неисчислимы. Тогда Райги поджег степную траву и, обратившись лицом к вражьему стану, молвил: «Не рукотворный, а божественный сей огонь!» Мгновенно поднялся сильный ветер, погнал пламя в сторону лиходеев, и все их укрепления сгорели, а вскоре и сами смутьяны были все до одного перебиты, и Садатоо и Мунэтоо оба погибли.
Ёсинака из Кисо помнил эти примеры прошлых времен. Он сошел с коня, снял шлем, ополоснул рот и руки и поклонился трем голубям. И на сердце у него стало спокойно, и душа преисполнилась уверенности в победе.
Итак, встали лицом к лицу оба войска — Тайра и Минамото, придвинулись друг к другу так близко, что всего три тё, не больше, их разделяло. Минамото остановились, и Тайра тоже замерли неподвижно. Но вот из стана Минамото выслали за линию щитов пятнадцать отборных воинов, и те выпустили в сторону Тайра пятнадцать гудящих стрел. Тайра, не догадываясь, что это всего лишь уловка, тоже выставили в ответ пятнадцать всадников и, в свою очередь, послали в стан Минамото пятнадцать гудящих стрел. Тогда Минамото отправили вперед тридцать всадников, и Тайра в ответ выслали тридцать. Минамото выслали пятьдесят, и Тайра выслали столько же. Послали сотню, и в ответ вышла сотня. Так горячились и рвались в бой воины, оспаривая друг у друга победу, но Минамото сдерживали свой пыл и не вступали в решающее сражение, стремясь к единственной цели — оттянуть время, дождаться наступления ночи и оттеснить дружины Тайра к пропасти Курикара. Тайра же, ничуть не догадываясь об этой уловке, неизменно отвечали на вызов. А солнце меж тем клонилось к закату, и, увы, великой бедой обернулся вечер для Тайра!
Ночной сумрак уже сгустился, когда дружины Минамото — свыше десяти тысяч всадников, — обойдя врага с юга и с севера, подступили к окрестностям храма бога Фудо у перевала Курикара и, разом ударив в колчаны, дружно издали боевой клич. Оглянулись Тайра и увидали, что позади тучей взметнулись ввысь белые стяги! Напрасно думали они, что крутые скалы надежно защитят их тылы, и теперь пришли в замешательство: «Что это?! Да как же сие возможно?!» А в это время головные отряды Кисо откликнулись на боевой клич однополчан ответным кличем. И все остальные дружины Минамото — и та, числом более десяти тысяч, что ожидала условного знака, укрывшись в Ивовой и Рябиновой рощах, и дружина Канэхиры Имаи, числом более шести тысяч, ожидавшая в роще у Хиномия, — все разом подхватили прозвучавший вдалеке клич. Со всех сторон дружно грянули голоса сорока тысяч всадников, — казалось, от их грозного крика разом рухнут горы, погребая под обломками реки! Как считал Ёсинака, Тайра оказались в ловушке — ночная тьма постепенно становилась все непрогляднее, а со всех сторон, и сзади и спереди, наступали на них враги.
— Остановитесь! Назад! Нельзя бежать, это позорно! — кричали иные из воинов Тайра, и было таких немало, но большинство уже дрогнуло, и никто не сумел бы повернуть вспять бегущих — торопясь обогнать друг друга, ринулись они вниз, прямо в пропасть, в ущелье Курикара.
В темноте не было видно, что стало с теми, кто первым бросился в пропасть; остальные же решили, что, верно, там, на дне, есть дорога… Вслед за отцом бросается в пропасть сын, младший брат поспешает за старшим, вассалы — за господином… Все смешалось, люди и кони — все катилось вниз вперемешку! Уж на что глубоко ущелье Курикара, а и оно оказалось тесным, когда семьдесят тысяч всадников Тайра рухнули вниз, прямо в пропасть. Кровью заструились горные речки, горы трупов заполнили все ущелье. Сказывают, что и поныне в том ущелье, на скалах, видны следы стрел, царапины от мечей. Тадацуна из Кадзусы, Кагэтака из Хиды, Хидэкуни из Кавати — самураи, на которых Тайра уповали как на главную свою силу, — все погибли, погребенные в этой пропасти. А прославленного силача Канэясу Сэноо, жителя земли Биттю, взял живым в плен Наридзуми из Каги. Схватили и Саймэя, тайно сносившегося с Тайра из крепости Хиути. «Зарубить негодяя на месте!» — приказал Ёсинака, и Саймэя тотчас же зарубили.
Военачальники Тайра, князья Корэмори и Митимори, чудом сохранив жизнь, отступили в край Кагу. Из семидесяти тысяч их всадников уцелело едва ли тысяч двадцать, не больше.
На следующий, двенадцатый день пятой луны Хидэхира, правитель земли Муцу, прислал в дар Ёсинаке двух скакунов — серого в яблоках и гнедого. Кисо сразу же велел поставить коней под золоченые седла и пожертвовал их в храм Хатимана на Белой горе, Хакусан.
— Теперь за здешний край я спокоен, — сказал господин Кисо, — но меня тревожит судьба дяди моего Юкииэ, что сражается в Сихо! Поскачем к нему на помощь! — И, отобрав из сорока тысяч воинов двадцать тысяч самых сильных всадников на самых могучих конях, он поскакал с ними в Сихо.
К заливу Хими подоспели они как раз во время прилива. Не зная, глубоко ли там или мелко, воины Кисо сперва погнали в воду четырнадцать оседланных коней. Вода дошла им только до седел, и все кони благополучно переправились на другой берег.
— Вперед, здесь мелко! — воскликнули всадники, и все двадцать тысяч, разом бросившись в воду, благополучно достигли другого берега.
Как и опасался господин Кисо, Юкииэ, потерпев поражение, отступал, и сейчас его дружина как раз остановилась, чтобы дать отдых коням.
— Вперед! — крикнул Кисо, и свежие силы пришли на смену воинам Юкииэ; двадцать тысяч всадников Кисо с воплями и с криком врезались в ряды тридцатитысячного воинства Тайра, яростно тесня недругов.
Некоторое время Тайра удавалось отражать натиск, но все же они не устояли — в конце концов их выбили и отсюда. В этой битве пал Томомори, правитель Микавы, младший брат Правителя-инока. Погибли многие самураи. А войско Кисо, перевалив через вершину Сихо, остановилось близ Оданаки, у кургана Синно, что в краю Ното.
Тут одарил Кисо все храмы землями и угодьями. Храму на Белой горе, Хакусан, пожаловал угодья Ёкоэ и Миямару, храму Сугоо — имение Нооми, святилищу бога Хатимана, что в Таде, — имение Тёя, храму Кэи — имение Ханбару, а храму Источник Мира, Хэйсэндзи, поднес в дар земли Ситиго — Фудзисима.
Меж тем многие самураи, год назад, в битве при Исибаси, обратившие стрелы против властителя Камакуры Ёритомо, бежали в столицу, где присоединились к воинству Тайра. Среди них главными были Кагэхиса Матано, Санэмори Сайтоо, Сукэудзи Итоо, Сигэтика Укису и Сигэнао Масимоо. В ожидании новых походов они каждый день по очереди собирались друг у друга и утешались за чаркой саке, набираясь сил для предстоящих сражений. И вот когда впервые собрались они в доме у Санэмори, обратился он к друзьям с такими речами:
— Приглядитесь внимательнее, как идут дела в этом мире… Ясно, что сила на стороне Минамото, а дом Тайра, судя по всему, клонится к упадку… Не перейти ли и нам, друзья, на сторону господина Ёсинаки из Кисо?
— Верно! — согласились с ним остальные.
Назавтра товарищи снова встретились, на сей раз в доме у Сигэтики.
— Ну что, друзья, подумали вы о том, о чем я давеча толковал вам? — снова обратился к ним Санэмори.
Тут выступил вперед Кагэхиса:
— Все мы — известные воины, недаром имена наши славятся повсюду в восточных землях. Не подобает нам в поисках выгоды перебегать то на одну, то на другую сторону в нынешней битве! Не знаю, как остальные, а я, Кагэхиса, останусь до конца верен Тайра, и будь что будет!
Рассмеялся одобрительно Санэмори.
— Поистине я лишь испытывал вас своими речами! — сказал он. — Что же до меня, Санэмори, то я твердо решил сложить голову в предстоящем сражении и уже оповестил всех, что больше не придется мне увидеть столицу. Я и князю Мунэмори уже доложил об этом своем решении!
Тут и все остальные с ним согласились.
Увы, как горестно, что во исполнение своего уговора все они как один в скором времени и вправду пали в бою, в северных землях!
Меж тем дружины Тайра, дав передышку людям и коням, встали боевым лагерем в краю Кага, в месте, именуемом Синохара. В двадцать первый день пятой луны того же года, в час Дракона, войско Кисо подошло к Синохаре, и грянул боевой клич Минамото.
В войске Тайра служили братья Хатакэяма, Сигэёси и Арисигэ, призванные в столицу еще в минувшие годы Дзисё для несения очередной службы. С той поры они безвыездно пребывали в столице, но теперь их тоже послали сюда, на север, дабы они, бывалые, опытные воины, руководили сражением. Братья первыми выступили навстречу Кисо с дружиной из трехсот всадников. Минамото выставили против них триста всадников во главе с Канэхирой Имаи. Сперва и те и другие высылали помериться силой в поединках по пять человек, по десять, но вскоре оба войска сошлись, смешались, и началась сеча! А дело было в полдень, в двадцать первый день пятой луны, солнце палило нещадно, в недвижном воздухе не колыхалось ни травинки; воины бились яростно, пот струился ручьями, как будто бойцов окатили водой. В дружине Канэхиры Имаи погибло множество воинов. У братьев Хатакэяма тоже полегло большинство вассалов, в живых осталась малая горстка; не в силах держаться долее, они отступили.
Вслед за тем из стана Тайра выехало пятьсот всадников во главе с Нагацуной. Навстречу им поскакали триста всадников Кисо под водительством Канэмицу и Канэюки. Некоторое время Нагацуне удавалось сдерживать натиск, но дружина его состояла из наемников, взятых из разных земель, ни один не стал сражаться, как должно, и вскоре все они бросились наутек, торопясь обогнать друг друга.
Нагацуна был храбрым воином, но, когда все его воинство разбежалось, волей-неволей пришлось ему отступить. Один-одинешенек скакал он прочь с поля битвы, как вдруг его заметил Юкисигэ, родом из края Эттю. «Вот славный противник!» — подумал Юкисигэ и, нахлестывая коня, горяча его стременами, догнал Нагацуну, поравнялся и крепко-накрепко с ним схватился. Но Нагацуна стиснул Юкисигэ могучей хваткой и прижал к передней луке своего седла.
— Кто таков? Назовись! — сказал он, и тот назвался:
— Я житель земли Эттю, восемнадцати лет от роду, зовут меня Сётаро Юкисигэ из селения Нюдзэн!
— О горе! Моему сыну, павшему в прошлом году в сражении, тоже было бы сейчас восемнадцать! Долг велит мне снять тебе голову, но, так и быть, я пощажу тебя! — сказал Нагацуна, отпустил Юкисигэ и сам тоже сошел с коня, чтобы немного передохнуть, пока не подоспеют свои.
«Он пощадил меня, но все-таки он — завидный противник! — думал между тем Юкисигэ. — Надо убить его во что бы то ни стало!» А Нагацуна тем временем дружески с ним беседовал. Юкисигэ отличался необычайным проворством; он внезапно вытащил меч и дважды ударил Нагацуну, поразив его мечом в голову. Тут как раз подоспели трое вассалов Юкисигэ и помогли господину. Отважен был Нагацуна, да, видно, счастье на сей раз ему изменило — тяжко раненный, окруженный врагами, он в конце концов пал мертвый.
И снова ринулись в бой воины Тайра — триста всадников во главе с Арикуни помчались вперед с воплями, с криком. Навстречу им поскакали воины Минамото — Нисина, Таканаси, Оямада с дружиной в пять сотен всадников. Некоторое время противники бились, не уступая друг другу, но вскоре у Арикуни многих дружинников перебили. Сам Арикуни, глубоко вклинившись в гущу вражеских воинов, истратил все свои стрелы; вдобавок конь под ним был ранен стрелою. Тогда, спешившись, Арикуни выхватил меч и зарубил насмерть многих, но сам, пронзенный множеством стрел, так и принял смерть стоя. Увидев, какая участь постигла военачальника, остальные его воины тотчас обратились в бегство.
Санэмори Сайтоо, житель земли Мусаси, хоть и видел, что все свои уже покинули поле битвы, один повернул коня и продолжал биться, отражая натиск врага. В тот день он с умыслом облачился в красный парчовый кафтан, поверх него надел панцирь, вверху светлый, книзу — темно-зеленый, крепко затянул шнуры двурогого шлема, опоясался мечом с позолоченной рукоятью, вложил в колчан стрелы с черно-белым оперением, взял лук, обвитый пальмовым волокном и сверху покрытый лаком. Конь под ним был серый в яблоках, седло украшено позолотой.
Мицумори Тэдзука, один из вассалов Кисо, заметил Санэмори. «Вот достойный противник! — подумал он. — Доблестный витязь! Все его войско бежало, а он остался и продолжает сражаться — прекрасный, славный поступок!»
— Кто таков? Назовись! — обратился он к Санэмори.
— А ты, желающий знать мое имя, сам-то кто таков?
— Я — Мицумори Тэдзука, житель края Синано! — назвался Тэдзука.
— Значит, мы достойны сразиться друг с другом! Не думай, будто я тебя презираю, но есть причины, по которым я не могу назвать тебе свое имя! Подходи же, сразимся, Тэдзука! — И, сказав так, Санэмори уже поравнял было коня с конем Тэдзуки, но в этот миг, изо всех сил нахлестывая коня, подоспел один из ратников Тэдзуки.
Стремясь защитить своего господина, он вклинился между всадниками и схватился с Санэмори Сайтоо.
— О, вот как?! Ты желаешь сразиться с первым богатырем Японии?! — воскликнул Санэмори, сгреб ратника в охапку, стащил с коня, прижал к передней луке седла, одним взмахом отсек голову и швырнул ее прочь.
Увидев гибель вассала, Тэдзука заехал слева и, приподняв защитную пластину панциря Санэмори, дважды поразил его мечом, когда же тот пошатнулся, схватился с ним, и оба рухнули наземь. Санэмори был храбр душой, но утомился в долгом сражении и к тому же был стар годами; Тэдзуке удалось подмять его под себя. Тут подоспел еще один из вассалов Тэдзуки, и Тэдзука передал ему отрезанную голову Санэмори. Представ перед господином своим, Ёсинакой из Кисо, он сказал:
— Мне, Мицумори, довелось победить в поединке странного, непонятного человека! С виду как будто бы рядовой самурай, но кафтан на нем из красной парчи… Опять же — походит на знатного военачальника, но дружины, которая следовала бы за ним, нет… «Назовись!» — требовал я, но он так и не назвал мне своего имени!
— Да ведь это же Санэмори! — воскликнул Кисо. — Я не раз видел его в детстве, бывая в Кадзусе. Уже в те годы голова у него была наполовину седая. А сейчас он, несомненно, должен был стать и вовсе седым! Странно, что у убитого и волосы, и борода черные… Канэмицу дружил с Санэмори, он знает его в лицо. Эй, позвать сюда Канэмицу!
Как только Канэмицу бросил взгляд на отрезанную голову, он воскликнул:
— Несчастный! Ведь это же Санэмори Сайтоо!
— Но если это и вправду он, ему, верно, сейчас за семьдесят и он должен быть совсем седовласым… Отчего же борода и волосы у этой головы черные?
— Я хотел объяснить вам это, — проливая слезы, отвечал Канэмицу, — но мне стало так жаль его, что невольно заплакал… Каждый самурай, посвятивший себя бранному делу, должен заранее подумать, какие слова оставить на память о себе людям на случай, если смерть внезапно его настигнет… Санэмори часто со мной встречался и всегда говорил в беседах: «Если мне придется воевать на старости лет, я выкрашу волосы и бороду в черный цвет, чтобы выглядеть моложавым. Неразумно соперничать с молодыми и стараться превзойти их в проворстве и силе; но обидно, если станут презирать тебя за старость и пренебрегать тобою в сражении…»
«Вот оно что!» — подумал Ёсинака, услышав эти слова, и приказал вымыть отрубленную голову в воде; и все увидели, что она стала совсем седой.
А красный парчовый кафтан Санэмори надел вот по какой причине: придя к князю Мунэмори для последнего прощания, он сказал:
— В минувшем году, когда мы пошли походом в восточные земли, мы бежали с Камышовой равнины в краю Суруга, испугавшись шума крыльев водяной птицы, так и не выпустив ни единой стрелы по вражьему стану… Пусть не я один тогда обратился в бегство, все равно — это мой позор на старости лет, единственный в жизни поступок, которого я стыжусь. Вот почему на сей раз, выступая в поход на север, я решил лечь костьми на поле сражения. В последние годы я, повинуясь приказу, долго жил в краю Мусаси, в Нагаи. Однако родом я из земли Этидзэн, а ведь есть поговорка: «Вернись на родину в парчовом наряде!» Позвольте же мне надеть кафтан из парчи!
— Хорошо сказано! — ответил князь Мунэмори и разрешил ему носить парчовый кафтан.
В древности Чжу Майчэнь блистал парчовым нарядом[500] на горе Гуйцзишань, а в наши дни Санэмори Сайтоо прославился тем же в селениях севера! Но как горестно, что славой покрыто только его имя, звук пустой и бесплотный, сам же он обратился во прах в далеких северных землях!
Свыше ста тысяч воинов покинули столицу в семнадцатый день минувшей четвертой луны, и мнилось — никто и ничто не сможет противиться такой мощи: ныне же, в конце пятой луны, возвратилось в столицу едва двадцать с небольшим тысяч. Недаром сказано: «Если ловить рыбу, осушив поток, улов будет богатым, но на следующий год рыба исчезнет. Если охотиться, выжигая леса, добыча будет обильной, но на следующий год дичи не станет…»[501]
— Памятуя о будущем, Тайра надлежало оставить про запас хотя бы часть войска… — говорили, качая головой, люди.
В прошлом году, когда скончался Правитель-инок, Кагэиэ и Тадакиё, правители земель Хида и Кадзуса, печалясь о нем, постриглись в монахи. Ныне, узнав, что в северных землях погибли их сыновья, они впали в такую скорбь, что в конце концов оба скончались с горя. Но и этим дело не кончилось: отцы потеряли сыновей, жены — мужей, и так было повсюду, и в ближних и в дальних землях. В столице же чуть ли не в каждом доме за наглухо запертыми воротами читали заупокойные молитвы, громко плакали и рыдали от горя.
В первый день шестой луны курандо Саданага пригласил чиновника Ведомства культа Тикатоси ко входу в личные покои государя, дворца Прохлады и Чистоты, и сообщил: как только стихнет военная смута, император совершит богомолье в храм Исэ.
В храме Исэ почитают великую богиню Солнца Аматэрасу, там обитает богиня, спустившись с неба на землю. В древние времена святилище богини находилось в селении Касануи в краю Ямато; но в царствование императора Суйнина, в третью луну 25-го года, храм перенесли на землю Исэ, в уезд Ватараи, к верховьям речки Исудзу. Здесь воздвигли новый храм на могучих опорах, и люди начали поклоняться богине Солнца.
Свыше трех тысяч семисот пятидесяти храмов, больших и малых, насчитывается в нашей стране Японии, в шестидесяти с лишним ее краях, и почитают в этих храмах богов Земли и Неба, демонов и властителей вод — драконов: но самое главное святилище — храм великой богини в Исэ, нет ему равного! И все же случилось так, что, несмотря на всю его святость, царствующие владыки на протяжении нескольких поколений ни разу там не бывали.
Первым посетил этот храм император Сёму. В царствование этого государя жил на свете некий Хироцугу[503], сын советника Умакаи, внук Левого министра Фубито. В десятую луну 15-го года Тэмпё сей Хироцугу, собрав в уезде Мацура в краю Хидзэн, несколько тысяч ослушников-лиходеев, учинил смуту и угрожал спокойствию государства. Адзумаудо из рода Оно во главе государева войска разбил и истребил крамольника Хироцугу. Тогда-то и состоялось первое августейшее богомолье в храм Исэ. Сказывали, что нынешний государь решил последовать этому благому примеру.
У бунтовщика Хироцугу имелся конь, способный в один день проскакать путь от Мацуры до столицы и вернуться обратно. Рассказывают, что, когда вся шайка смутьянов рассеялась и погибла под натиском государева войска, Хироцугу вместе с конем бросился в море и утопился. Но мертвый дух его не обрел успокоения и натворил множество страшных дел. К примеру, в краю Тикудзэн, в уезде Микаса, жил монах по имени Гэмбо. В 16-м году Тэмпё, в восемнадцатый день шестой луны служил он молебен в храме богини Каннон. Не успел он, поднявшись на возвышение, зазвонить в молитвенный колокольчик, как небо вдруг потемнело, загрохотали раскаты грома. Гром и молния ударили в Гэмбо, голова его оторвалась и скрылась в тучах. Люди говорили, что то была месть Хироцугу, ибо Гэмбо проклял его в молитвах.
Сей монах Гэмбо ездил в Танское государство в свите министра Маби из рода Киби[504] и привез оттуда вероучение Хоссо. Жители Танского царства смеялись над его именем Гэмбо, говоря: «Ваше имя созвучно словам „вернувшись, погибнуть…“[505] Как бы не приключилась с вами какая-нибудь беда после вашего возвращения на родину!»
В те же годы Тэмпё, ровно через три года и опять же в восемнадцатый день шестой луны, во двор монастыря Кофукудзи с неба свалился череп с надписью «Гэмбо» и послышался оглушительный хохот, будто разом смеялась тысяча человек, не меньше! А все оттого, что в монастыре Кофукудзи исповедуют вероучение Хоссо… Собратья и послушники Гэмбо подобрали череп, похоронили и насыпали над могилой курган. Назвали тот курган Могилой головы. Он и по сей день высится там. Все это натворил злобный дух Хироцугу. Тогда, дабы умиротворить его, воздвигли в уезде Мацура храм и назвали Зеркальной кумирней Мацуры.
В царствование императора Саги, когда прежний государь Хэйдзэй, по злому наущению своей супруги, учинил в мире новую смуту, император Сага отправил свою третью дочь, принцессу Ютико, в храм Камо, дабы, став жрицей, она молилась о ниспослании мира. С тех пор и повелось отдавать в жрицы одну из принцесс царствующего дома. А при прежнем государе Судзяку отслужили внеочередной молебен в храме Яхата о прекращении военной смуты, учиненной мятежниками Масакадо и Сумитомо. С того времени и вошло в обычай просить богов о ниспослании мира.
Так и нынче, по благому примеру минувших лет, совершались богослужения в различных храмах.
В четырнадцатый день седьмой луны того же года Садаёси, правитель земли Хиго, усмирив мятеж на острове Кюсю, возвратился в столицу и привел с собой больше трех тысяч всадников-самураев из кланов Кикути, Мацуры и Харады. Южные земли удалось кое-как замирить, но на севере и востоке по-прежнему смуте не видно было конца.
В ту же луну, в ночь на двадцать второе число, зашумела, пришла в волнение вся округа Рокухара. Седлали коней, затягивали подпруги, отовсюду тащили всевозможную поклажу и утварь… переполох был такой, словно в Рокухару вот-вот нагрянут враги! С рассветом по столице разнесся слух, объяснивший причину ночной тревоги.
Среди родичей Минамото, осевших на земле Мино, был некий Сигэсада. В минувшую смуту Хогэн он не погнушался взять в плен и выдать властям родича своего Тамэтомо, когда тот, проиграв сражение, спасался бегством. За это власти наградили Сигэсаду новым высоким званием. Все Минамото считали Сигэсаду предателем, он же всячески льстил и угождал Тайра. И вот сей Сигэсада ночью прискакал в Рокухару с сообщением:
— Ёсинака из Кисо и с ним пятьдесят тысяч всадников уже подступили с северной стороны к столице. Они кишмя кишат в Сакамото, у восточных склонов Святой горы! А вассал его Тикатада и письмоводитель Какумэй, торопясь обогнать друг друга, поднялись на Святую гору, Тяньтайшань[506], с дружиной в шесть тысяч воинов. Монахи сговорились с Ёсинакой, все вместе они вот-вот вторгнутся в столицу!

Великая тревога охватила всех Тайра при этой вести. Дабы отразить врага, решили они разослать во все стороны воинские дружины. Свыше трех тысяч всадников во главе с князьями Томомори и Сигэхирой послали защищать подступы к столице со стороны Ямасины. Князь Митимори, правитель Этидзэн, и его брат Норицунэ, правитель Ното, с отрядом в две тысячи всадников обороняли мост Удзи. Юкимори, Левый конюший, и Таданори, правитель Сацумы, с дружиной в тысячу всадников встали заслоном на дороге Ёдо.
Тут снова пронесся слух, что курандо Юкииэ, дядя Ёсинаки из Кисо, готовится вступить в столицу через мост Удзи. А еще говорили, будто Киёсада, сын Ёсиясу из Митиноку, войдет в город через перевал Оэяма. Целые тучи воинов Минамото беспорядочной толпой хлынут в столицу… Тогда Тайра решили, что ничего другого не остается, как снова собрать воедино все свои силы и положиться на судьбу, а там будь что будет! — и отозвали обратно в город всех своих воинов из Ямасины, Удзи и Ёдо.
Такова столица даже в мирные годы, что же говорить о временах смуты? Поневоле хотелось бы скрыться куда-нибудь в дальнюю даль, в глубину гор Ёсино, но ни в Пяти Ближних землях, ни во всех семи областях Японии больше не осталось у Тайра тихого уголка, где обрели бы они прибежище. Недаром сказано в священной Лотосовой сутре: «Нигде не обрящете вы покоя, все три мира обратятся для вас в пещь огненную!» Поистине ни на волос не грешат против правды эти золотые слова!
В двадцать четвертый день той же луны, когда пала ночная тьма, князь Мунэмори, прежний Средний министр, предстал перед государыней Кэнрэймонъин, пребывавшей в ту пору в одном из дворцов в Рокухаре.
— Мы надеялись, — сказал он, — как-нибудь уладить распрю, положить конец беспорядкам, что нынче творятся в мире, но, увы, сдается мне, что теперь уже поздно! Некоторые из наших людей твердят, что нужно до конца оставаться в столице, а там будь что будет! Но горько, невыносимо подвергнуть вас опасностям и тяготам военной смуты! Вот почему намерены мы покинуть столицу вместе с царствующим владыкой и государем-иноком Го-Сиракавой и направить августейший поезд в западные края!
— Пусть все вершится по вашему усмотрению! — отвечала императрица, не в силах сдержать слезы, обильно оросившие рукава ее одеяния.
Князь Мунэмори тоже, казалось, готов был горько заплакать.
Меж тем в эту самую ночь государь-инок Го-Сиракава, прослышав, наверное, что Тайра вознамерились принудить его вместе с ними тайно бежать из столицы, украдкой выскользнул из дворца и в сопровождении одного лишь Правого конюшего Сукэтоки, сына дайнагона Сукэкаты, устремился к горе Курама. Ни одна душа не знала о его бегстве.
В ту пору служил у Тайра некий самурай по имени Суэясу, человек смышленый, проворный, отчего и государь-инок нередко призывал его для разных услуг. Этой ночью Суэясу как раз стоял на часах во дворце государя-инока, Обители Веры, как вдруг заметил необычную тревогу в главных покоях, уловил приглушенный плач дам-прислужниц… Самурай насторожился, — мол, что случилось? «Государь внезапно исчез! Боги, куда он мог скрыться!» — донеслись встревоженные голоса до его слуха. «Ну и чудеса!» — удивился Суэясу, тотчас же поскакал в Рокухару и передал князю Мунэмори это известие. «Быть не может!» — отвечал князь, однако сразу помчался во дворец, даже не дослушав до конца Суэясу. Глядь — и в самом деле, государя как не бывало! Дамы из его свиты — госпожа Нии и все другие — в полной растерянности, ни от кого никакого толка! «Как могло такое случиться?!» — приступал с расспросами Мунэмори, но не нашлось человека, который знал бы, куда скрылся государь-инок. Все пребывали в полном недоумении.
Меж тем слух о том, что государь Го-Сиракава уже покинул столицу, распространился по городу, породив великое смятение в сердцах. А уж растерянность и замешательство Тайра и вовсе не описать словами! Казалось, если бы в каждый дом уже ворвались враги, и то не поднялось бы такого переполоха! Ведь Тайра уже давно задумали в роковой час захватить и государя-инока, и царствующего владыку и вместе с ними бежать на запад. Теперь же, когда оказалось, что государь-инок их покинул, они уподобились человеку, который, в надежде укрыться от дождя под сенью могучих веток, вдруг ощущает, что уже вымок до нитки и от дождя ему нет спасения…
— В таком случае поедет только его величество император! — решили Тайра.
В час Зайца подали паланкин. Императору исполнилось нынче всего шесть лет. По-детски наивный, он беспечно уселся в паланкин. Августейшая мать, государыня Кэнрэймонъин, ехала вместе с сыном. Дайнагон Токитада распорядился взять с собой три императорские регалии, ключи, водяные часы, лютню «Черный слон», цитру «Колокольчик оленя» и другие сокровища; но в суматохе и спешке многое позабыли, в том числе меч, постоянно хранившийся в покоях императора, во дворце Прохлады и Чистоты.
В этот час только трое — дайнагон Токитада, его сын Токидзанэ, правитель земли Сануки, и Главный казначей Нобумото — облачились, как положено по уставу, в придворные одеяния и церемониальные придворные шапки. А чины дворцовой охраны, державшие паланкин, были все в боевых доспехах, с луком и стрелами за плечами. Августейший поезд проследовал по Седьмой дороге на запад, потом свернул к югу, на дорогу Красной Птицы, Сусяку.
Занималась заря, наступил двадцать пятый день седьмой луны. Потускнел Млечный Путь, сверкавший на небе; над вершиной Восточной горы Хигасиямы протянулись ленты облаков, побледнел предрассветный месяц, суетливо перекликались петухи. Во сне и то не могло присниться такое бегство! И мнилось: суета и спешка, когда в позапрошлом году переносили столицу, предвещали то, что ныне творилось!
Его светлость канцлер Мотомити тоже присоединился к августейшему поезду, но на Седьмой дороге, в Омие, вдруг заметил, как мимо его кареты, неведомо откуда взявшись, быстро пробежал некий отрок с разделенными на пробор, связанными в пучки волосами; на левом рукаве одежды отрока внезапно возникли два иероглифа «Весеннее солнце».
«Эти иероглифы произносятся „Касуга“, — с облегчением подумал канцлер. — Значит, великий бог Касуга, покровитель нашего рода, защитник вероучения Хоссо, по-прежнему охраняет потомков великого Каматари!» Тут внезапно послышался голос — казалось, то был голос этого отрока:
Канцлер подозвал ближе сопровождавшего его слугу Таканао.
— Как приглядишься ко всему, что ныне творится в мире, — сказал он, — то видишь — хоть это императорский поезд, но государя Го-Сиракавы все-таки с нами нет… Кто знает, что нас ждет впереди? Как полагаешь?
Услышав эти слова, Таканао переглянулся с погонщиком, и тот сразу, смекнув, что к чему, повернул карету и погнал вола вскачь. Карета понеслась, как на крыльях, по дороге Омия в северном направлении и вскоре подкатила к храму Полного Постижения, Тисокуин, близ Северной горы Китаямы.
Увидав бегство канцлера, один из вассалов Тайра, Морицугу из Эттю, хотел было помчаться вдогонку, дабы заставить его вернуться, но ему не позволили это сделать, и Морицугу пришлось нехотя подчиниться.
Князь Корэмори в душе давно уже готовился к тому, что рано или поздно роду Тайра придется покинуть столицу, но, когда этот час наступил, его охватило великое горе. Супругой князя была дочь дайнагона Наритики из усадьбы Накамикадо. Как осыпанный росой цветок персика, прекрасен был ее лик, белила и румяна еще ярче оттеняли блеск глаз, а длинные черные волосы напоминали волнуемые ветром гибкие ветви ивы, — казалось, в целом свете не сыщешь другой такой красавицы! У князя были дети — юный господин Рокудай, десяти лет, и восьмилетняя дочь. Все трое плакали и молили князя не оставлять их.
— Я не раз говорил тебе, — сказал князь, обращаясь к супруге, — что мне придется бежать на запад вместе со всем нашим родом Тайра. Я хотел бы никогда не разлучаться с тобой, куда бы ни забросила нас судьба, но враги подстерегают нас в пути, навряд ли мы проедем спокойно… Помни, даже если ты услышишь, что я погиб, не смей и думать уйти в монахини, принять постриг! Снова выходи замуж, устрой свою жизнь и воспитай наших деток! Не может быть, чтобы не нашлось на свете доброго человека, он тебя пожалеет! — так утешал он супругу, но она, не ответив ни слова, закрыла покрывалом лицо и молча упала наземь.
Когда же князь Корэмори уже хотел было удалиться, она уцепилась за рукав его одеяния и сказала:
— В столице нет у меня ни матери, ни отца! За кого мне выходить замуж, если вы нас покинете? Вы сказали: «Выходи замуж!» Горько и обидно слышать эти слова! Вы любили меня, ибо союз наш предопределен еще в прошлых рождениях; кто же, кроме вас, меня пожалеет? Разве мы не клялись друг другу вместе уйти из жизни, как исчезают капли росы на одной и той же равнине, вместе сойти на дно морское, в одну и ту же пучину? Неужели все эти клятвы и ласки на ночном ложе любви были ложны? Но будь я хотя бы одна — что ж, может быть, я смогла бы смириться… Я осталась бы здесь, в столице, считая, что быть покинутой мужем — такова уж, видно, моя скорбная участь… Но как быть с детьми, кому доверить о них заботу — вот что вы мне скажите! Вы бросаете нас — о, как это обидно и больно! — так говорила она, упрекая мужа и сокрушаясь.
— Твоя правда, — отвечал ей князь Корэмори, — мне было пятнадцать, тебе тринадцать, когда мы впервые полюбили друг друга. С тех пор мы готовы были вместе пойти в огонь и в воду и поклялись не разлучаться до самой смерти! Но сейчас, в тяжкий час испытания, когда я ухожу на войну, немыслимо взять тебя и детей с собою, подвергать вас лишениям, обречь на скитания, где повсюду подстерегает опасность, даже самая мысль об этом для меня нестерпима! Ведь на сей раз я даже крова для вас заранее не приготовил. Как только мы укрепимся где-нибудь в глуши, вдали от столицы, я тотчас же пришлю за вами! — И, сказав так, он решительно встал и вышел.
У ворот облачился он в панцирь, приказал подвести коня и уже готовился сесть в седло, когда дети — мальчик и девочка — выбежали из дому и приникли к отцу, ухватившись за края его панциря.
— Куда же ты едешь, батюшка? И мы с тобой! И мы тоже! — горевали и плакали дети.
И князь Корэмори, ощутив с новой силой, сколь всесильны узы любви, коими человек привязан к земной юдоли, совсем пал духом.
В это время в ворота въехали на конях пятеро его младших братьев — старший военачальник Сукэмори, офицер Левой стражи второго ранга Киёфуса, офицер Левой стражи третьего ранга Аримори, Тадафуса, вельможа Танго, и Моромори, правитель Биттю. Осадив во дворе коней, они наперебой принялись укорять Корэмори:
— Императорский поезд отъехал уже далеко! Что ж ты медлишь?
Вскочил тогда на коня Корэмори и совсем уже собрался уехать, как вдруг повернул коня вспять, подъехал к краю помоста и рывком приподнял кончиком лука плетеную бамбуковую завесу.
— Взгляните сюда, витязи, — воскликнул он. — Так велико горе этих малюток, что против воли я задержался! — И, не договорив, он заплакал; братья, ожидавшие во дворе, тоже все прослезились.
У князя Корэмори были вассалы, братья Сайтоо, Го и Року. Старшему Го исполнилось девятнадцать, младшему Року — семнадцать. Ухватившись с обеих сторон за повод княжеского коня, они умоляли: «Возьмите нас с собой, мы пойдем за вами повсюду!»
— Когда ваш отец Санэмори уходил на войну на север, — отвечал им князь Корэмори, — вы тоже просили его взять вас с собой, но он сказал: «Я знаю, что делаю!» — и велел вам остаться, сам же в конце концов пал в сражении в северных землях… Опытный, мудрый воин, он заранее предвидел участь, ожидающую дом Тайра! Ныне я оставляю здесь сына моего Рокудая; нет никого, кроме вас, на кого бы я мог положиться, кто позаботился бы о нем! Поэтому оставайтесь вопреки всем доводам сердца — тогда и я буду спокоен!
И братья Сайтоо, не в силах возразить князю, сдержав слезы, остались.
— Никогда, никогда не могла я подумать, что вы столь жестоки! — воскликнула супруга князя и, упав ниц, зарыдала, в отчаянии катаясь по полу.
Мальчик и девочка, все служанки выбежали из дому и, не стыдясь людей, кричали и плакали в голос. Навсегда остались звучать у князя в ушах эти рыдания; они слышались ему в плеске волн на Западном море, в свисте ветра над безбрежным морским простором!
Покидая столицу, Тайра разом предали огню, сожгли дотла весь посад Рокухары, Усадьбу у Пруда, усадьбу Комацу, дворец на Восьмой дороге и другие строения — больше двадцати усадьб и дворцов вельмож и придворных, дома всех вассалов, а в квартале Сиракава — больше сорока-пятидесяти тысяч жилищ простых людей. Все, сгорев, обратилось в пепел!
Многие из сгоревших покоев удостоились в прошлом августейшего посещения, сам император бывал здесь.
Самураи восточных земель, Сигэёси Хатакэяма, Арисигэ Оямада и Томоцуна Уцуномия, с седьмой луны минувшего 4-го года Дзисё находились в плену в столице. Теперь, когда Тайра решили бежать на запад, все эти пленники подлежали казни. Но князь Томомори сказал, обращаясь к старшему брату:
— Вы не измените судьбу и не вернете ушедшего счастья, если велите обезглавить даже сотню или тысячу человек! Как, наверное, стосковались их жены, дети, все домочадцы! Не лучше ли, вопреки обычаю, отпустить их? Если случится чудо и счастье вернется к нам, они не забудут этих благодеяний!
— Истинно так! — ответил князь Мунэмори и отпустил их.
Касаясь челом земли и проливая благодарные слезы, все трое упорно твердили:
— С минувших лет Дзисё и вплоть до настоящего времени только ваше милосердие сохранило нашу бесполезную жизнь! Позвольте же следовать за вами повсюду, куда направится императорский поезд!
Но князь Мунэмори сказал им:
— Все ваши помыслы устремлены на восток. Душой вы летите на родину, зачем же вести за собою пустую оболочку, лишенное души тело? Ступайте домой, возвращайтесь без промедления!
И, утерев слезы, самураи возвратились на восток, в Канто. Ведь, как-никак, целых двадцать лет князь Мунэмори являлся их господином, что ж удивительного, что слезы разлуки не иссякали!
Таданори, правитель Сацумы, повернул коня вспять — никто не видел когда и как — и возвратился в столицу. Семеро всадников — Таданори, пятеро его самураев-вассалов и отрок-паж — подъехали к усадьбе вельможи Сюндзэя[516] на Пятой дороге, но ворота оказались закрыты, и никто не вышел навстречу.
— Это князь Таданори! — крикнули его провожатые, и в усадьбе поднялся переполох: «Беглецы возвратились!»
Тогда сошел с коня Таданори, правитель Сацумы, и сам громким голосом возгласил:
— Не бойтесь, мы не причиним вам вреда! Я вернулся, потому что надобно молвить слово господину Сюндзэю. Не открывайте, но пусть господин подойдет к воротам!
— Это похоже на правду, — услышав речь Таданори, промолвил Сюндзэй. — Таданори можно не опасаться… Впустите его в усадьбу!
И, приказав отворить ворота, он вышел к гостю. В печальный час довелось им вновь увидеть друг друга!
И сказал тут правитель Сацумы:
— Мне выпало счастье долгие годы внимать вашим наставлениям в искусстве поэзии. Всеми помыслами, искренне и глубоко, предавался я науке стихосложения. Но в эти последние два-три года, с тех пор как смуты и распри поселились в столице, не умолкает шум битвы в краях и землях, и все эти войны тесно связаны с судьбой нашего дома Тайра. Вот единственная причина, по которой я не мог посещать вас так же часто, как раньше, а вовсе не потому, что оставил поэзию в небрежении! Ныне император уже покинул столицу, и счастье изменило нашему дому. Но я давно уже слышал, будто вскоре по августейшему повелению предстоит создание нового сборника стихов танка, и с тех пор мечтал лишь о том, чтобы вы оказали мне милость, включили бы в этот сборник хоть одно из сложенных мною стихотворений. Это было бы для меня величайшей честью! Но тут снова разгорелись сражения, и слухи о создании сборника заглохли. Я могу лишь сокрушаться об этом! Но если когда-нибудь в будущем в мире вновь воцарится спокойствие и порядок и сборник все-таки будет создан… Тогда отберите из этого свитка хотя бы одно-единственное стихотворение, какое сочтете достойным, — об этой милости я пришел просить вас! А я порадуюсь этой вести, даже находясь в заросшей травой могиле, и мертвый дух мой будет из потустороннего мира вечно охранять вас! — С этими словами он достал из-за нагрудной пластины панциря свиток и подал Сюндзэю. Больше сотни стихов было в том свитке, отобранных самим Таданори. Не надеясь вернуться живым из нынешнего похода, он принес сюда этот свиток.
— Вы оставляете мне на память поистине драгоценный подарок! — сказал Сюндзэй, развернув свиток. — Будьте покойны, к этим стихам я отнесусь с величайшим вниманием! Поистине возвышенна и прекрасна ваша любовь к поэзии, приведшая вас сюда в такой час! Красота вашего поступка вызывает у меня невольные слезы, слезы волнения!
Обрадовался правитель Сацумы, услышав эти слова:
— Теперь я готов принять смерть на западе, в морских волнах! Я спокоен, пусть даже тело мое истлеет в полях или кости побелеют в горах! Мне не о чем больше жалеть в этом бренном мире! Прощайте! — И, снова вскочив на коня, он туже завязал шнуры шлема и пустил коня вскачь на запад.
Долго стоял неподвижно Сюндзэй и глядел ему вслед, и внезапно в ушах его громко зазвучал голос, похожий на голос Таданори:
Тоска сдавила сердце Сюндзэя, и, с трудом сдержав слезы, он возвратился в дом.
Со временем, когда в мире вновь воцарилось спокойствие и Сюндзэй отбирал стихи для поэтического сборника «Тысяча танка»[518], он с новой грустью вспомнил о Таданори, вспомнил его слова, сказанные в час их последней встречи, достал тот свиток и, хотя было в том свитке множество прекрасных стихов, отобрал всего лишь одно-единственное стихотворение под заглавием «Цветы родного края» и поместил в сборник, подписав: «Автор неизвестен», ибо опасался неудовольствия государя:
Сюндзэй не мог поступить иначе, ибо Таданори считался теперь преступником, врагом трона. Но все же сколь это горестно и прискорбно!
Цунэмаса, дворецкий императрицы, сын Цунэмори, главы Ведомства построек, в детстве был отдан в служки к настоятелю храма Добра и Мира, Ниннадзи. Несмотря на тревогу и спешку, он вспомнил о любимом наставнике и, взяв с собой несколько самураев, поскакал к храму. У ворот он сошел с коня.
— Счастье изменило нашему дому, нынче мы уже расстались со столицей! — возгласил он. — Если я еще жалею о чем-то в нашем бренном мире, то лишь о разлуке с настоятелем сего храма! Восьми лет впервые пришел я сюда и вплоть до тринадцати, когда стал совершеннолетним, ни на мгновение не разлучался с настоятелем, разве лишь в дни болезни… Но сегодня я уезжаю, отправляюсь на запад скитаться по бескрайним морским просторам, и горестно мне, что не ведаю, когда снова доведется сюда вернуться! Мне хотелось бы еще раз повидаться с преподобным владыкой, но, увы, я в неподобающем облачении, ибо надел уже боевые доспехи, держу в руках лук и стрелы и потому охвачен смущением!..
Настоятелю стало жаль Цунэмасу.
— Ничего, пусть войдет как есть, переодеваться не надо! — сказал он.
В тот день Цунэмаса облачился в боевой кафтан из лиловой парчи и в светло-зеленый панцирь, книзу темно-зеленого цвета, опоясался мечом в украшенных позолотой ножнах, взял стрелы с черно-белым оперением, под мышкой держал лук, туго обвитый пальмовым волокном, крытый лаком. Шлем он снял и повесил через плечо на шнурах. В таком наряде преклонил он колени перед покоями настоятеля. Настоятель тотчас же вышел. «Сюда! Сюда!» — позвал он, высоко приподняв завесу. Тогда Цунэмаса, взойдя на помост, кликнул одного из спутников своих, Аримори, и тот подал ему лютню в красном парчовом футляре. Цунэмаса принял лютню, опустил ее перед настоятелем на пол и промолвил:
— Я принес вам лютню «Сэйдзан» — «Зеленую горку», которую вы пожаловали мне в минувшие годы. Нет слов, чтобы выразить, как мне жаль расставаться с нею, но было бы грешно сокрыть столь прекрасное произведение искусства в пыли и прахе далекого захолустья! Если случится чудо, если к нам снова вернется счастье и я возвращусь в столицу, я надеюсь опять получить от вас эту лютню! — так, проливая слезы, говорил Цунэмаса.
Преисполненный жалости, настоятель ответил ему стихами:
Цунэмаса попросил у настоятеля тушь и кисть и начертал:
Наконец Цунэмаса распрощался и пошел прочь. Обитатели храма — монахи, послушники, мальчики-служки, все, вплоть до монахов-воинов, цеплялись за его рукава, горюя о разлуке, и не было ни единого человека, который не пролил бы слез. Но больше всех скорбел некий Гёкэй, сын дайнагона Мицуёри, в прошлом — учитель Цунэмасы. Предстоящая разлука печалила его столь сильно, что он проводил Цунэмасу до речки Кацура. Увы, сколько ни сокрушайся, всему приходит конец… У реки Цунэмаса распростился с учителем, и оба в слезах расстались.
сказал ему на прощание старый монах.
А Цунэмаса ответил:
Потом Цунэмаса высоко вскинул алый стяг, который по его указанию вез свернутым один из его вассалов. Заметив стяг, другие вассалы устремились к своему господину, и вскоре стало их больше сотни. Подгоняя коней бичами, через короткое время догнали они императорский поезд.
Однажды, когда Цунэмасе было семнадцать лет, его послали в храм бога Хатимана, что в Усе, с подношениями от императорского двора. Тогда и вручили ему лютню «Зеленая горка». По прибытии в Усу он исполнил перед храмом одну из сокровенных мелодий. И хотя сопровождавшие его царедворцы впервые услыхали эту мелодию, они все как один пролили слезы волнения, растроганные до глубины души. Даже простолюдинам-слугам, не понимавшим музыки, и то почудилось, будто в душу к ним снизошла благодать. Так прекрасно было искусство Цунэмасы!
В древние времена, в царствование императора Ниммё, весной 3-го года Касё, вельможа Тэйбин, придворный церемониймейстер, отбыл в великое Танское государство. Там повстречал он Лэнь Цефу, учителя музыки при дворе танского государя, и перенял от него три сокровенные мелодии. Когда же Тэйбин собрался в обратный путь, он получил в дар три лютни. Назывались они: «Черный слон», «Львенок» и «Зеленая горка». Но бог-дракон, наверное, позавидовал Тэйбину, потому что по дороге в Японию разбушевались волны и ветер, на море поднялась буря. Пришлось Тэйбину бросить на дно морское лютню «Львенок», дабы умилостивить царя-дракона; но две другие лютни он благополучно привез в Японию, где они украсили императорскую сокровищницу.
В годы Она, в царствование блаженного императора Мураками, как-то раз, в пятнадцатую ночь, когда полная луна ярко сияла в небе и ветерок веял прохладой, император играл на лютне «Черный слон» во дворце Прохлады и Чистоты. Внезапно какая-то тень предстала пред государем и послышался дивный голос, напевающий песню.
— Кто ты и откуда явился? — спросил император, перестав перебирать струны.
— Я — Лэнь Цефу, учитель музыки из Танского царства, некогда обучивший Тэйбина трем сокровенным мелодиям, — отвечал голос. — Но одну из трех мелодий я утаил и за этот грех ввергнут теперь в обиталище демонов. Ныне я явился сюда, ибо звук этих струн невыразимо прекрасен! Позвольте же мне передать вам эту третью мелодию, дабы я обрел наконец просветление в потустороннем мире. — С этими словами призрак взял лютню «Зеленая горка», стоявшую подле императора, и, настроив струны, обучил его последней из трех сокровенных мелодий. Это и есть мелодия «Земля и Небо».
С тех самых пор ни государь, ни вассалы, трепеща от благоговейного страха, не решались коснуться струн этой лютни. Ее отдали в храм Добра и Мира, Ниннадзи, и, так как ребенком Цунэмаса служил у настоятеля храма и пользовался его особой любовью, он и получил эту лютню в пользование. Она была изготовлена из дерева драгоценной породы, а возле деки была нарисована предрассветная луна, сияющая сквозь верхушки зеленого леса, одевшего гребень Летней горы, Нацуямы. Оттого и назвали лютню «Зеленая горка» — дивное, редкостное творение искусства, ничуть не уступающее лютне «Черный слон»!
Дайнагон Ёримори, владетель Усадьбы у Пруда, предал огню свою усадьбу и покинул столицу вместе с другими Тайра, но в Тобе, у Южных ворот, замешкался и, промолвив: «Я кое-что позабыл!» — сорвал с доспехов алый герб Тайра, бросил его на землю и поскакал обратно в столицу; за ним устремились и все его самураи-вассалы, числом более трехсот всадников.
Морицуги, самурай Тайра, подскакал к князю Мунэмори.
— Глядите, глядите! — сказал он. — Князь Ёримори решил остаться, значит с ним останется множество самураев! Какая низость! Позвольте пустить хотя бы одну стрелу вдогонку предателям!
— Нет, — отвечал ему князь Мунэмори. — Не стоит стрелять в изменников, покидающих нас в час испытания, позабыв о многолетних наших благодеяниях!
И Морицуги пришлось против воли подчиниться его приказу.
— А где же сыновья покойного князя Сигэмори? Здесь ли они? — спросил Мунэмори.
— До сих пор ни один из них не явился! — гласил ответ.
Тогда, проливая слезы, промолвил князь Томомори:
— Еще и дня не прошло, как покинули мы столицу, а в сердца людские, увы, уже закралась измена! Что же ждет нас там, куда мы стремимся? Оттого и говорил я, что нужно оставаться в столице, здесь и встретить свою судьбу, а там будь что будет! — И он с превеликим гневом и горечью бросил взгляд на старшего брата.
А князь Ёримори решил остаться, потому что властитель Камакуры Ёритомо питал к нему добрые чувства и постоянно ласково заверял его в письмах: «Поистине я глубоко вас почитаю! Для меня вы живое воплощение вашей покойной матушки, госпожи монахини Икэ-дзэнни, хозяйки Усадьбы у Пруда. Сам великий бодхисатва Хатиман да будет свидетелем моего к вам чистосердечнейшего расположения!»
Такие клятвенные послания он то и дело присылал Ёримори и всякий раз, отправляя в столицу своих вассалов для истребления семейства Тайра, заботливо наказывал: «Смотрите ни одной стрелы не выпускайте против самураев князя Ёримори, хозяина Усадьбы у Пруда!» Молва твердила, что князь Ёримори оттого и возвратился в столицу, что решил — коль скоро пришел конец благополучию дома Тайра, остается уповать лишь на милость властителя Камакуры Ёритомо…
В столице он направил стопы в монастырь Добра и Мира, Ниннадзи, где в храме Вечный Оплот, Токива, обитала в ту пору принцесса Хатидзё. Кормилица принцессы, госпожа Сайсё, была супругой князя Ёримори.
— Молю вас, заступитесь за меня, если мне будет грозить опасность! — обратился он с мольбою к принцессе, но ответ принцессы не развеял его тревоги.
— Увы, все, что ныне творится в мире, неподвластно моей воле! — отвечала она.
И впрямь, пусть сам князь Ёритомо питал к нему добрые чувства, но кто поручился бы, что остальные многочисленные воины Минамото тоже отнесутся к нему благосклонно? Между тем с родичами он уже разлучился… Тревожно, смутно было на душе у князя Ёримори, как у человека, который и с морем уже расстался, и к берегу еще не причалил!
Тем временем шестеро братьев Комацу во главе с Корэмори и с ними тысяча всадников догнали императорский поезд на отмели Муцуда, где разветвляется речка Ёдо. Князь Мунэмори радостно их приветствовал.
— Отчего вы так запоздали? — спросил он, и Корэмори ответил:
— Уж очень горевали мои малютки, вот я и замешкался, пока старался как-нибудь их утешить!
— Почему же ты не взял с собой Рокудая? Не чересчур ли ты суров сердцем? — спросил князь Мунэмори.
— Потому что слишком уж ненадежно все, что ожидает нас впереди! — ответил князь Корэмори и вновь заплакал, ибо вопросы Мунэмори разбередили его душевные раны.
Сто шестьдесят самураев, вассалов Тайра — наместники правителей различных земель, офицеры дворцовой стражи, чины Сыскного ведомства, — сопровождали своих господ, всего же воинство Тайра насчитывало немногим более семи тысяч дружинников — так мало их уцелело, так мало осталось в живых после непрерывных сражений на севере и востоке за эти последние два-три года!
У древней заставы Амадзаки ненадолго опустили императорский паланкин на землю и остановились, чтобы поклониться священной горе Мужей, Отокояме.
— О великий бодхисатва Хатиман, сподобь нас снова возвратиться в столицу вместе с нашим владыкой — государем! — взмолился дайнагон Токитада.
Горестно звучала эта молитва! Каждый невольно оглядывался назад, и тревожно было на сердце, как в подернутом туманом небе, где тонкими, зловещими струйками поднимался вдали дым пожарищ…
сложил тюнагон Норимори. А Цунэмори, глава Ведомства построек, сложил:
Поистине нетрудно понять, что творилось на сердце у тех, кто, оставив родные края в дыму и огне пожарищ, пустился в бескрайний путь, терявшийся в заоблачных далях… О горькая, злая доля!
Когда Садаёси, правитель земли Хиго, услышал, что воинство Минамото уже приблизилось к устью Ёдо и вот-вот вторгнется в столицу, он устремился туда с дружиной — а было у него более пятисот всадников, — чтобы отбросить врага. Но слух оказался ложным, и Садаёси возвратился в столицу. На равнине Удоно повстречался он с императорским поездом.
Сошел с коня Садаёси и, взяв лук под мышку, опустился на колени перед князем Мунэмори.
— Что это значит? — спросил он. — Куда вы бежите? Не вздумайте искать убежище на острове Четырех Земель, Сикоку, — вас сочтут там беглецами, преступниками, обратят против вас оружие, и дурная слава пойдет за вами повсюду, а это прискорбно! Надобно остаться в столице и встретить здесь свою судьбу, а там будь что будет! Так надлежит поступить вам, только так, не иначе!
— Садаёси, ты, верно, знаешь, — отвечал ему Мунэмори, — что Ёсинака с пятидесятитысячным войском уже подступил вплотную к столице с севера. У восточных склонов Святой горы, в Сакамото, видимо-невидимо его воинов! Нынче в полночь государь-инок покинул столицу и скрылся неизвестно куда. Будь мы одни, куда ни шло — можно было б остаться, но нельзя же подвергать опасности государыню-мать и госпожу Ниидоно! Вот почему мы решили взять с собой государя и всех вассалов и бежать прочь из столицы!
— В таком случае отпустите меня! — промолвил Садаёси в ответ на эти слова. — Я возвращусь в столицу, и будь что будет!
И, передав пятьсот своих воинов под начало сыновей покойного князя Сигэмори, он взял с собой человек тридцать, не более, и с ними возвратился в столицу.
Когда пронесся слух, что Садаёси вернулся, чтобы покарать тех из родичей Тайра, которые остались в столице, князь Ёримори не на шутку перепугался.
— Не иначе как он вернулся по мою душу! — воскликнул он.
А Садаёси раскинул шатер на пепелище усадьбы Тайра на Восьмой Западной дороге и провел там всю ночь в ожидании, но никто из вельмож Тайра не последовал его примеру и назад не вернулся, и глубокая скорбь поселилась в сердце Садаёси. Наутро он раскопал могилу князя Сигэмори — дабы не топтали ее копыта коней Минамото! — и, обратившись к мертвому праху, в слезах промолвил:
— О горе, горе! Взгляни, что сталось с твоим семейством! С древних пор известна нам истина, что все живое неизбежно погибнет и на смену радости придет горе… И все же мир не видел столь прискорбных событий, как те, которым ныне я стал свидетель! Ты, господин, мудрым прозрением предвидел это тяжкое время и заранее вымолил у Будды преждевременную кончину; теперь я вижу, как счастлив удел твой! Мне, Садаёси, тоже надлежало тогда вместе с тобой сойти в могилу, а я сохранил бесполезную жизнь свою и вот дожил до этих горестных дней лишь для того, чтобы увидеть все эти беды! О, как тяжко и больно! Да будет мне дано после смерти встретить тебя в мире потустороннем, да пребудем мы навечно вместе в обители рая! — так, горько плача, изливал он горе, переполнявшее его душу.
Прах князя Сигэмори он отослал на святую вершину Коя, землю из могилы бросил в воды реки Камо, а сам обратился в бегство, держа путь на восток, в сторону, противоположную той, куда ушли его господа.
В минувшие годы самурай Томоцуна Уцуномия, попав в плен к Тайра, был отдан под надзор Садаёси[520], и Садаёси относился к нему заботливо и сердечно. И вот теперь, быть может уповая на эту прежнюю дружбу, Садаёси поехал к нему, и Томоцуна принял его радушно.
Князь Мунэмори и все другие вельможи Тайра, кроме князя Корэмори Комацу, взяли с собой жен и детей, но остальные их приближенные такой возможности не имели и пустились в бегство, побросав своих близких, не ведая, когда доведется вновь свидеться с ними.
Разлука всегда печальна, даже когда час новой встречи заранее известен, определенно назначен: какое же великое горе охватило людей нынче, когда расставаться им пришлось, быть может, навеки и они в последний раз видели своих близких! Немудрено, что и те, кто уходил, и те, кого покидали, проливали горькие слезы. Но нерушимы прочные узы, связующие вассала и господина! Мыслимо ли забыть о благодеяниях господ, которым служили долгие годы?! Оттого и шли вперед стар и млад, то и дело оглядываясь назад, и ноги, казалось, не хотели повиноваться их воле…
Но вот прибыли Тайра в свою вотчину Фукухара, и князь Мунэмори, созвав самых доблестных, прославленных самураев, старых и юных, обратился к ним с речью:
— Настал конец счастью, сопутствовавшему нашей семье благодаря добродетели многих поколений прославленных наших предков! Род наш постигло возмездие за неправедные деяния. Боги отвернулись от нас, государь-инок нас покинул! Оставив столицу, блуждаем мы по дорогам бесприютных скитаний — такова теперь наша участь, и впереди нас ждет неизвестность. Но мы знаем: не случайна связь между теми, кто хоть раз вместе укрывался от дождя под сенью дерева или вместе утолил жажду, зачерпнув воду из одного потока, — даже такая мимолетная встреча предопределена глубокой связью в предыдущих рождениях! Насколько же прочнее и глубже связующие нас узы! Все вы — не случайные люди, служившие нам лишь короткое время; вы — потомственные вассалы нашего дома, как и многие поколения ваших предков! Многие из вас связаны с нами узами родства, осыпаны щедрыми милостями нашего дома на протяжении нескольких поколений. В минувшие годы, когда процветал наш род Тайра, вы тоже благоденствовали и семьи ваши жили в довольстве благодаря нашим щедротам! Ныне пришло время воздать нам за эти благодеяния! Помните, здесь с нами император, владыка, украшенный всеми Десятью добродетелями, с нами три священных символа его власти! Отвечайте же, готовы ли вы следовать за ним на край света, в неведомые поля и горы?
Выслушав эти речи, и стар и млад ответили в один голос, проливая слезы волнения:
— Благодарность за добро свойственна даже несмышленым зверям и птицам! Так неужели же мы, родившись людьми, способны позабыть эту заповедь? На протяжении долгих двадцати лет мы лелеяли наших жен и детей и пеклись о наших вассалах единственно благодаря вашим щедрым благодеяниям. Мы, самураи, всадники, посвятившие себя служению луку и стрелам, почитаем двоедушие в особенности постыдным! Мы пойдем за государем повсюду — не только здесь, в Японии, об этом и говорить нечего, но и дальше, куда угодно, хоть в Силлу, в Пэкче, в Когурё, в Кидань[521], на край света, за моря-океаны, а там будь что будет! — так дружно ответили самураи, и вельможи Тайра воспрянули духом.

Ночь провели они в родном гнезде Фукухара. В небе низко висел тонкий, как натянутый лук, ущербный осенний месяц, нерушимо было безмолвие ночи, все вокруг погрузилось в тишину. Как обычно в пути, изголовье из трав насквозь отсырело от влаги — кто скажет, то роса ли была или слезы? Все вокруг навевало печаль. Не ведали Тайра, когда суждено им вновь вернуться сюда, и грустным взором глядели на многочисленные строения, воздвигнутые покойным Правителем-иноком, — вот Дворец на Холме, где весной любовались цветением сакуры, вот Дворец у Залива, где осенней порой наслаждались лунным сиянием. Дворец «Под сенью сосны», двухъярусный терем с решетчатыми террасами, дворец «Тростниковая кровля», беседка над прудом, павильон у конского ристалища и другой павильон, для любования свежевыпавшим снегом, многочисленные усадьбы знатных родичей Тайра и дворец самого государя, воздвигнутый по августейшему приказанию усердием покойного дайнагона Кунэцуны…
С рассветом Тайра предали огню дворец государя и взошли на корабль вместе с августейшим владыкой. И хоть скорбь была не столь велика, как при расставании со столицей, но и здесь разлука томила душу.
Так, в двадцать пятый день седьмой луны 2-го года Дзюэй, Тайра навсегда расстались со столицей.
В двадцать четвертый день седьмой луны 2-го года Дзюэй, около полуночи, государь-инок тайно покинул свой дворец Обитель Веры, Ходзюдзи, и проследовал в монастырь, на гору Курама. Сопровождал его один лишь Сукэтоки, Правый конюший, сын дайнагона Сукэкаты. Но в монастыре посчитали, что оставаться там для государя опасно, ибо гора Курама расположена слишком близко к столице. Тогда, преодолев крутой, опасный путь через вершины Саса и Якуо, государь направил стопы в обитель Дзякудзё, в долину Гэдацу, в Ёкаву[523]. Но тамошние монахи уговорили его переехать в Восточную башню, в обитель Энъю[524], ибо, считали они, государю больше пристало пребывать в Главном храме. Там и монахи, и самураи стали бдительно охранять его особу.
Так случилось, что, покинув Приют Отшельника, государь-инок укрылся на горе Тяньтайшань; император оставил Фениксовы чертоги и удалился к морю, на запад; канцлер нашел убежище в глубине гор Ёсино, принцессы и принцы покинули столицу и спрятались в окрестностях — одни в храме бога Хатимана, другие — в храмах Камо, Сага, Удзумаса, близ Восточной горы, Хигасиямы, или у Западной горы, Нисиямы… Тайра уже бежали, а Минамото еще не вступили в город — в дом без хозяина обратилась столица! С основания мира не случалось такого, даже помыслить о чем-либо подобном было невозможно! Хотелось бы знать, что написано об этом в сочинении принца Сётоку «О днях грядущих»?[525]
Как только разнесся слух, что государь-инок пребывает на горе Тяньтайшань, все поспешили туда же — прежний канцлер Мотофуса, нынешний — Мотомити, все министры — Главный, Левый, Правый и Средний, дайнагоны, тюнагоны и советники-сайсё, царедворцы третьего, четвертого и пятого рангов, все, кто считался в мире благородным и знатным, кто мечтал о продвижении в чинах и званиях, кто владел имениями и занимал важные должности, — все были здесь, никто не упустил случая! Вельможи так переполнили обитель Энъю, что и на дворе, и в самой обители, у ворот и за воротами яблоку упасть было негде, так много здесь собралось народа! Давка и толчея, казалось, еще больше приумножат славу Святой горы, послужат вящему ее процветанию!
А в двадцать восьмой день той же луны государь-инок возвратился в столицу. Пятидесятитысячное войско Ёсинаки из Кисо сопровождало его почетным эскортом. Ёситака, один из родичей Минамото из края Оми, ехал впереди, высоко подняв белый стяг — фамильный стяг Минамото. Двадцать с лишним лет не видали в столице белого стяга, сегодня впервые за эти годы он развевался на улицах, и дивно то было! Тем временем курандо Юкииэ тоже вступил в столицу через мост Удзи, а Ёсикиё, сын Ёсиясу из Митиноку, вошел в город с дружиной, перевалив через вершину горы Оэяма.
Во дворце государя-инока тюнагон Цунэфуса и глава Сыскного ведомства Санэиэ вышли на помост и пригласили Ёсинаку и Юкииэ приблизиться. В тот день Ёсинака из Кисо облачился в красный парчовый кафтан и поверх него — в панцирь, скрепленный узорным китайским кожаным шнуром, опоясался могучим мечом, за спиной у него висел колчан, полный стрел, украшенных черно-белым оперением, под мышкой он держал лук, туго оплетенный пальмовым волокном, сверху крытый лаком, а шлем он снял и повесил через плечо на шнурах. Юкииэ был в темно-синем парчовом кафтане, алом панцире, с мечом, украшенным позолотой, стрелы у него были с черной полосой по белому оперению, а под мышкой он держал лук, крытый лаком. Он тоже обнажил голову, повесил шлем через плечо на шнурах. Оба преклонили колени перед помостом и, не вставая с колен, выслушали высочайшее повеление — догнать и истребить весь дом Тайра во главе с князем Мунэмори, прежним Средним министром, и всеми остальными сородичами. Склонившись до земли, Кисо и Юкииэ с благоговением выслушали приказ. Потом они сказали, что у них еще нет пристанища в столице, и Кисо получил Западный приют — усадьбу Главного кравчего Наритады на Шестой дороге, а курандо Юкииэ пожаловали Камышовую палату — Южный павильон на подворье Обители Веры. Государь-инок, сокрушаясь, что Тайра, родичи императора по материнской линии, захватили священную особу и теперь император вынужден скитаться по волнам в море, послал на запад высочайший указ, повелевающий возвратить в столицу императора и три священных символа его власти. Однако Тайра не повиновались указу и согласием не отвечали.
У покойного императора Такакуры, кроме нынешнего императора Антоку, было еще трое сыновей. Второго принца Тайра забрали с собой на запад, намереваясь со временем провозгласить наследником трона, а Третий и Четвертый принцы остались в столице. В пятый день восьмой луны государь-инок Го-Сиракава приказал привести к нему этих принцев.
Сперва он подозвал Третьего принца — тому было пять лет.
— Подойди сюда, ближе, ближе! — сказал он. Но принц, увидев государя, закапризничал и уперся. — Не надо, уведите! — промолвил государь-инок и отослал его прочь.
Затем позвали Четвертого принца, и не успел государь сказать ему: «Подойди!» — как тот, ничуть не робея, сразу уселся к нему на колени и доверчиво, ласково прильнул к деду.
— Разве стал бы он так ластиться ко мне, старому чернецу, будь он мне чужой, не родной? — прослезившись от умиления, сказал государь-инок. — Вот мой подлинный внук! Он точь-в-точь походит на покойного государя. И как только я до сих пор ни разу не повидал этого ребенка, живую память, оставленную покойным сыном!
Государю прислуживала монахиня Нии из храма Чистой Земли — в то время она еще звалась госпожой Танго.
— Значит, вы изволите передать престол этому принцу? — спросила она.
— Разумеется! — отвечал государь.
Решено было обратиться к гаданию, и вышел ответ: «Если на престол вступит Четвертый принц[526], сто поколений его потомков будут править Японией!»
Мать принца была дочерью Нобутаки, советника Ведомства построек. Она служила при дворе государыни Кэнрэймонъин, когда та еще не была в ранге старшей императрицы. Государь Такакура часто призывал эту даму, и она родила одного за другим трех принцев. У советника Нобутаки было несколько дочерей, и он мечтал, чтобы одну из них государь взял хотя бы в младшие супруги. Существует поверье: если завести в хозяйстве тысячу белых кур, девушка из этого дома обязательно станет супругой государя. Так ли, иначе ли, но Нобутака и в самом деле собрал и держал у себя в усадьбе тысячу белых кур, и, быть может, поэтому его дочь и впрямь стала матерью принцев. В глубине души Нобутака был очень этому рад, но опасался Тайра и побаивался ревности государыни, а потому не мог лелеять этих принцев так, как ему бы хотелось. Но супруга Правителя-инока, госпожа Ниидоно, сказала:
— Бояться тут нечего! Я сама воспитаю их и сделаю наследными принцами!
И бережно пестовала младенцев, приставив множество нянек.
Один из этих детей, принц Четвертый, рос в доме родного брата госпожи Ниидоно, преподобного Ноэна, настоятеля храма Торжества Веры, Хоссёдзи, но его преподобие бежал на запад вместе с другими Тайра в такой тревоге и спешке, что оставил в столице и супругу свою, и Четвертого принца. Однако вскоре он спешно прислал из западных земель человека, наказав ему забрать супругу и принца и как можно скорее доставить их к нему. Несказанно обрадованная, супруга тотчас же втайне собралась в путь, прихватив с собой принца, и была уже на Седьмой дороге, когда старший брат ее, Норимицу, правитель земли Кии, остановил ее, говоря: «Уж не помутилась ли ты в рассудке?! Ведь именно сейчас судьба, быть может, улыбнется этому принцу!» — и не разрешил ей уехать. А уже на другой день за принцем прислали карету от государя-инока Го-Сиракавы. Само собой разумеется, что избрание Четвертого принца на царство совершилось по воле богов, но все же нельзя не признать, что сей Норимицу сослужил ему поистине великую службу!
Тем не менее, вступив на престол, Четвертый принц, казалось, вовсе позабыл о Норимицу, и тот проводил дни и годы, так и не удостоившись ни малейшей монаршей милости. И вот, излив свою грусть в стихах, он сложил два стихотворения танка и нарочно обронил эти стихи во дворце государя.
Второе стихотворение гласило:
Император увидел эти стихи.
— Бедняга! Значит, он еще жив! Какой грех, что я совсем позабыл о нем! — сказал он и, наградив Норимицу, пожаловал ему третий придворный ранг.
В десятый день восьмой луны того же 2-го года Дзюэй во дворце государя-инока состоялась раздача званий. Кисо стал Левым конюшим и получил в дар край Этиго, а курандо Юкииэ — край Бинго. Сверх того, указом государя Го-Сиракавы приказано было впредь именовать Ёсинаку из Кисо полководцем Восходящее Солнце. Но край Этиго пришелся Кисо не по душе, и тогда ему пожаловали взамен край Иё. А Юкииэ не понравилась земля Бинго, и ему отдали землю Бидзэн. Кроме них, еще десять родичей Минамото удостоились разных придворных званий.
А в шестнадцатый день той же луны более десяти членов семейства Тайра лишили всех должностей и чинов и вычеркнули их имена из списков придворных. Только для троих сделали исключение — для дайнагона Токитады, его сына Токидзанэ, вельможи Танго, и для Главного казначея Нобумото, вельможи Сануки, ибо с дайнагоном Токитадой государь-инок состоял в переписке, то и дело посылая ему письма с требованием возвратить в столицу императора Антоку и священные императорские регалии.
В семнадцатый день той же луны Тайра прибыли на остров Девяти Земель, Кюсю, в Дадзайфу, что в краю Тикудзэн, в уезде Микаса. Самурай Таканао Кикути сопровождал их от самой столицы, но теперь, притворившись, будто едет вперед, чтобы открыть для проезда Тайра заставу Оцуяма, перебрался в край Хюга, затворился в своей усадьбе и, сколько Тайра ни призывали его обратно, не подумал явиться к ним, так что из всех воинов острова Кюсю при Тайра остался только Танэнао Окура из Ивато. Самураи Кюсю и двух прилегающих островов — Цусимы и Ики — обещали Тайра сразу же прибыть к ним на подмогу, однако на деле никто из них не сдержал данного слова.
Тайра совершили паломничество в храм Радости и Спокойствия, Анракудзи[528], все вместе слагали там стихи танка, сплетая их в стихотворные цепочки рэнга[529], и преподнесли стихи к алтарю бога.
Князь Сигэхира сложил:
Услышав эти стихи, все невольно пролили слезы.
В двенадцатый день той же луны, по манифесту государя-инока, во дворце Отдохновения, Канъин, состоялась церемония восшествия на престол Четвертого принца. Должность канцлера осталась по-прежнему за вельможей Мотомити. Когда закончилось назначение главного и всех остальных курандо, присутствующие удалились. Кормилица Третьего принца горевала и плакала с досады, да поздно. Хотя и сказано, что не светят в небе два солнца, а в стране не бывает двух государей[530], теперь, из-за неправедных деяний Тайра, появилось два императора — один в столице, другой — на окраине, в захолустье.
Давным-давно, в старые времена, во 2-м году Тэнъан в двадцать третий день восьмой луны скончался император Монтоку. У него осталось много сыновей-принцев. Все они давно мечтали воссесть на троне и давно уже втайне возносили о том молитвы. Старшего сына звали принц Корэтака, было у него еще и другое имя — принц Охара. Обширным умом своим он был достоин императорского престола, ибо, как сказал поэт:
Второй принц, Корэхито, был рожден государыней Сомэдоно, дочерью князя Ёсифусы Фудзивары, в ту пору канцлера. Все вельможи семейства Фудзивара лелеяли этого принца и служили ему опорой, так что он тоже мог считаться достойным воссесть на троне. Первый принц заслуживал престола своей ученостью, зато у второго было много одаренных умом вассалов, способных мудро управлять государственными делами. И тот и другой никак не заслуживали отказа в своих стремлениях; царедворцы пребывали в растерянности, не зная, кому отдать предпочтение. Первый принц, Корэтака, поручил молиться за него преподобному Синдзэю, настоятелю Восточного храма, Тодзи, ученику святого вероучителя Кобо. За второго принца, Корэхито, молитвы возносил преподобный Эрё со Святой горы Хиэй, давнишний духовный наставник его деда, вельможи Ёсифусы. «Оба монаха известны святостью, оба ничуть не уступают друг другу в высоком духовном сане… Да, нелегко будет решить дело!» — шептались люди.
После кончины микадо вельможи собрались на совет. «Люди осудят нас, если мы назначим нового государя по собственному нашему разумению, — решили они. — Скажут, будто мы руководствовались корыстью или судили слишком пристрастно. Надо устроить состязание в верховой езде и борьбе сумо, и пусть все решит исход состязания!»
Во второй день девятой луны того же года оба принца проследовали на конское ристалище Укон. Толпами собрались вельможи и царедворцы в пышных нарядах. Как звезды, сверкали украшенные драгоценными камнями удила рядами стоявших коней — великолепное, небывалое зрелище! Все придворные замирали в тревоге, от волнения сжимая руки, — каждый держал сторону того или другого принца. Священнослужители, возносившие моленья каждый за своего принца, не уступали друг другу в рвении! Синдзэй установил свой алтарь в Восточном храме, Эрё читал молитвы во дворце, в молитвенном зале Сингон. Внезапно объявили, что Эрё умер. На самом же деле Эрё сам пустил этот слух в расчете на то, что, услыхав о его смерти, Синдзэй ослабит рвение. Напрасное упование! Синдзэй продолжал молиться еще более усердно!
Начались скачки. Было десять заездов. В первых четырех победили сторонники принца Корэтаки, в остальных шести — всадники принца Корэхито. Затем последовало состязание в борьбе. Со стороны принца Корэтаки вышел храбрый Натора, богатырь, обладавший силой шестидесяти человек, стражник Правой дворцовой стражи. Вызов его принял сторонник принца Корэхито, младший военачальник Ёсио. Казалось, Натора одолеет его одной рукой, ибо Ёсио был очень мал ростом. Однако Ёсио заявил, что ему было во сне вещание свыше и потому он решил бороться.
Вот сошлись Натора и Ёсио, крепко-накрепко сцепились руками и снова разошлись в стороны. Но вскоре Натора обхватил Ёсио, поднял на воздух и отбросил прочь от себя на добрых два дзё. Однако Ёсио не упал, а сразу встал на ноги. Одним махом подскочив к Наторе, он с криком схватил его, пытаясь свалить. В тот же миг Натора с криком обхватил Ёсио, тоже стараясь повалить его наземь. Казалось, борцы не уступают друг другу. Но Натора был велик ростом, всем телом навалился он на Ёсио, стараясь подмять его под себя. Казалось, Ёсио не избежать поражения. Видя это, госпожа Сомэдоно, мать принца Корэхито, непрерывно слала гонцов к преподобному Эрё.
Один за другим, как зубья частого гребня, представали гонцы пред монахом, говоря: «Что делать?! Похоже на то, что наша сторона проиграет!» Тогда преподобный Эрё, взывавший к божеству Дайитоку[532], воскликнув: «Это прискорбно!» — схватил свой ритуальный остроконечный жезл, одним ударом сам разбил себе голову, смешал мозг со щепой драгоценного древа и возжег священный костер. Столбом поднялись клубы черного дыма, Эрё стал перебирать четки, и Ёсио победил!
Сказывают, что с тех самых пор монахи Святой горы, чуть что, с гордостью говорят: «Наш Эрё пробил себе голову — так ревностно он молился… Благодаря ему на императорский трон вступил младший из братьев! А наш блаженный праведник Сонъи мечом своей мудрости успокоил гневный дух опального Сугавары!»
Так, один-единственный раз, наследование престола решилось силой буддийской веры; во всех же остальных случаях вступление на трон — и говорить нечего! — всегда вершится только по воле великой богини Аматэрасу!
Весть об избрании нового императора дошла до Тайра, пребывавших в западных землях. «О горе! Надо было захватить с собой Третьего и Четвертого принцев!» — досадовали они, а дайнагон Токитада сказал:
— Наверное, на трон посадят сына покойного принца Мотихито, которого Кисо почитает как своего господина… Опекун мальчика, Сигэхида, правитель земли Сануки, сперва отдал его в монахи, но потом вместе с ним бежал к Кисо на север!
— Да разве можно сделать императором принца, уже принявшего монашеский чин? — возразил ему кто-то.

— Очень даже возможно! — отвечал Токитада. — В чуждых пределах тоже бывали примеры, когда человек вновь становился мирянином и вступал на престол. Да и в нашей стране император Тэмму, в бытность свою наследником, принял постриг из страха перед принцем Отомо и укрывался от него в горах Ёсино, но потом, одолев принца, в конце концов вступил на престол. Государыня Кокэн, обратившись на путь просветления, сняла мирские одежды и стала именоваться инокиней Хооки, но впоследствии снова стала править страной под именем императрицы Сётоку. И уж тем более может поступить подобным образом сей принц-расстрига, которого Кисо почитает за своего господина, — тут никакой помехи не будет!
Во второй день девятой луны того же года государь-инок отправил в храм Исэ своего посланца с молитвенными дарами — по слухам, советника Наганори. В прошлом, при государях Сюдзяку, Сиракаве и Тобе, тоже бывало, что оставившие трон императоры посылали своих придворных с дарами в Исэ. Однако так поступали они до вступления в лоно буддийской веры; но чтобы возносить моления великой богине в Исэ после пострига — такого до сих пор никогда еще не случалось!

Меж тем Тайра объявили, что будут строить на острове Цукуси[533] дворец, резиденцию императора Антоку, однако где быть столице — пока еще не решили. Император временно пребывал в усадьбе Танэнао Окуры из Ивато, остальным же вельможам Тайра пристанищем служили поля и равнины. И вспоминались им стихи:
И чудилось Тайра, будто они находятся в родимом краю Ямато, в селении Тооти, хотя здесь, на острове Цукуси, стук валька, уж конечно, не долетал до их слуха[534]. А временная обитель государя, стоявшая среди гор, напоминала им прославленный Бревенчатый дворец[535] и даже казалась по-своему изысканной и красивой…
Прежде всего император совершил паломничество в храм Уса[536]. Резиденцию его устроили в доме гласного жреца Киммити. Придворные и вельможи разместились в притворах храма, чиновники пятого и шестого рангов — в галереях, а воины с острова Сикоку, все в боевых доспехах, с луками и стрелами за плечами, — прямо во дворе. Казалось, обветшавшие храмовые постройки вновь засверкали яркой алою краской! На седьмой день молебствий, на рассвете, князю Мунэмори было видение. Сами собой растворились двери святилища в Главном храме, и благозвучный, несказанно прекрасный голос возвестил:
Испугался князь Мунэмори, забилось сердце в груди, и он робко произнес старинную танка:
Таданори, правитель Сацумы, сложил:
Цунэмори, глава Ведомства построек, сложил:
А Цунэмаса, дворецкий императрицы, сложил:
Край Бунго был владением Ёрискэ, вельможи третьего ранга. Наместником он поставил там своего сына, благородного Ёрицунэ. И вот теперь этому Ёрицунэ отец прислал из столицы распоряжение, гласившее: «Боги отвергли Тайра, государь-инок от них отвернулся. Бежав из столицы, они превратились в бесприютных скитальцев, преступников, преследуемых законом! Непонятно и странно, что самураи острова Кюсю приютили и ласкают таких отщепенцев! Вам, жители земель Кюсю, не пристало держать сторону Тайра. Надлежит вам дружно прогнать их прочь!» Получив от отца такое распоряжение, Ёрицунэ поручил привести его в исполнение местному жителю, самураю Корэёси Огате.
Сей Корэёси вел свой род от страшного существа. В старые времена жила-была в краю Бунго, в селении Катаяма, девица. Была она единственной дочерью в семье и еще не имела мужа. И вот, ночь за ночью, стал ее навещать какой-то мужчина, и встречи эти были тайной от всех — даже от матери. Прошло время, и девушка понесла. Удивившись этому, мать спросила: «Что за человек тебя навещает? Кто он?» — «Я вижу, как он приходит, — отвечала ей девушка, — но куда уходит — не знаю!» Тогда мать научила ее: «Прикрепи к его одежде какую-нибудь отмету и, когда он уйдет, ступай за ним следом!» Дочь так и поступила. Утром, когда мужчина собрался уходить, она, по материнскому наущению, воткнула в ворот его голубого кафтана иголку с ниткой, целым клубком, и, держась за эту нитку, пошла следом туда, куда удалился ее возлюбленный. И вот, на самой границе между землями Бунго и Хюга, у подножья высокой скалы — утеса Старухи, Убагатакэ, увидела она глубокую пещеру. Девушка остановилась у входа в пещеру, прислушалась и услыхала громкие стоны.
— Покажись мне! Ведь я последовала за тобой в такую даль! — сказала она.
— У меня не человеческое обличье! Увидев меня, ты, пожалуй, умрешь от страха! — отвечал голос. — Возвращайся домой! Во чреве ты носишь мальчика. Когда он вырастет, опояшется мечом и возьмет лук и стрелы, не будет равных ему в силе воинов ни на острове Кюсю, ни на островах Цусима и Ики!
— Каким бы ни был твой облик, — снова сказала девушка, — разве могу я забыть любовь, что давно уже нас связала? Позволь же мне на тебя поглядеть и себя показать!
— Хорошо! — отвечал голос, и из пещеры выполз змей, в поперечнике не меньше пяти или шести сяку, длиной в четырнадцать или пятнадцать дзё, — столь огромный, что сама земля под ним содрогалась!
Иголка, которую девушка, как ей думалось, воткнула в ворот кафтана, торчала у него в горле. Увидев змея, девушка в ужасе едва не лишилась жизни, а сопровождавшие ее слуги попадали от страха на землю, завопили, заголосили и бросились наутек. Девушка вернулась домой и вскоре родила мальчика. Ее отец, дед мальчика, сказал: «Я его воспитаю!» — и взял ребенка к себе. Мальчику не исполнилось еще и десяти лет, а уже стал он ростом высок, в плечах широк, с крупной головой. Когда ему исполнилось семь лет, отпраздновали его совершеннолетие и нарекли Дайтой в честь деда, которого звали Дайтаю. А прозвали мальчика Дайта-заусенец, потому что и летом и зимой у него всегда были заусенцы-трещины на руках и ногах. Змей же тот был не кто иной, как бог Такатио, которому поклоняются в краю Хюга.
От этого Дайты-заусенца и вел свой род в пятом колене Корэёси Огата. Немудрено, что, будучи потомком столь страшного человека, он лживо выдал приказ правителя земли Бунго за императорский манифест и разослал круговую грамоту по всему острову Кюсю и по островам Цусима и Ики, и все самураи этих земель повиновались сему приказу.
Итак, Тайра решили учредить столицу на земле Цукуси и уже готовились к постройке дворца, но, услыхав об измене Корэёси, пришли в смятение: «Да как же это? Как быть, что делать?!»
— Корэёси — вассал покойного князя Сигэмори, — сказал дайнагон Токитада. — Пошлем же к нему кого-нибудь из сыновей покойного князя и попробуем с ним поладить!
«В самом деле!» — решили Тайра, и князь Сукэмори с дружиной в пятьсот всадников отправился в край Бунго, чтобы как-нибудь уговорить Корэёси, но тот не стал его даже слушать. Больше того, он прогнал прочь Сукэмори с дружиной, промолвив:
— По правде сказать, надлежало бы тут же на месте окружить всех вас и взять в плен, да не стоит тратить время на пустяки, когда есть дела поважнее… Возвращайтесь же поскорее в Дадзайфу и ступайте оттуда на все четыре стороны! — И он отправил в Дадзайфу сына своего, Корэмуру, велев сказать:
— Дом Тайра — наши давние благодетели, долг велит нам явиться к вам, сняв шлем и ослабив тетиву лука, но указом государя-инока велено изгнать весь ваш род с острова Кюсю. А посему собирайтесь без промедления и уезжайте!
Дайнагон Токитада вышел к Корэмуре в алых хакама, в длинном парадном платье и в высокой придворной шапке.
— Наш государь — сорок девятый потомок божественных предков по прямой линии и восемьдесят первый император среди смертных владык Японии, — сказал он. — Великая богиня в Исэ и бог Хатиман охраняют его благополучие! Покойный Правитель-инок, усмиривший смуты Хогэн и Хэйдзи, не раз призывал воинов острова Кюсю в государево войско. Ныне лиходеи из земель севера и востока, по наущению Ёритомо и Ёсинаки, сулят вам: «Если мы победим, мы назначим вас правителями земель, наградим землями и имениями!» — а вы принимаете их слова на веру и повинуетесь приказаниям этого носатого правителя Бунго!
У Ёрискэ, правителя земли Бунго, был очень длинный нос, оттого Токитада и сказал так.
Возвратившись к отцу, Корэмура передал ему слова Токитады, но тот ответил:
— Что было, то прошло, а что есть — то есть! А посему не мешкая гони их прочь с острова Кюсю!
И вскоре пронесся слух, что Корэёси уже собирает войско для изгнания Тайра.
— Отныне мы стыдимся числить его среди наших соратников! — воскликнули вассалы Тайра, самураи Суэсада и Моридзуми. — Надо схватить его и взять в плен! — И, собрав три тысячи воинов, они поскакали в край Тикуго, в селение Такано. Напав на Корэёси, бились они весь день и всю ночь, но у Корэёси воинов было великое множество, и пришлось Суэсаде и Моридзуми ни с чем отступить обратно.
Услыхали Тайра, что Корэёси вот-вот нагрянет в Дадзайфу, что в войске у него больше тридцати тысяч всадников, и вновь сломя голову обратились в бегство. Тревога охватила сердца, когда покинули они обитель бога Тэммана[538], на которого возлагали все свои упования!
Не было у них ни карет, ни паланкинов. Фениксов паланкин только по названию мог таковым считаться — государь ехал в простых носилках. А нежные дамы, начиная с Матери страны — государыни, и все вельможи и царедворцы, подвернув края хакама и сасинуки, миновали плотину Мидзуки и пешком устремились к заливу Хакодзаки, торопясь обогнать друг друга. На беду, как раз в это время хлынул проливной дождь, ветер вздымал песок. Проходя мимо храмов Сумиёси, Хакодзаки, Касии и Мунакаты, они преклоняли колени и молились лишь об одном: чтобы государь снова возвратился в столицу. Наконец, преодолев крутые скалы Тарумиямы и Улзурахамы, вышли они к бескрайней песчаной равнине. Непривычные столь долго ходить пешком, они поранили ноги, и алые капли крови запятнали песок. Еще краснее стали кромки алых хакама, а белые окаймились алой полоской… Поистине Сюань Цзан, монах из Танского царства[539], преодолевший пески и горы на пути в Индию, терпел не бо`льшие муки! Но Сюань Цзан страдал во имя постижения законов Будды, и, стало быть, те страдания пошли на благо и ему, и всем людям; а Тайра терпели муку из-за врагов, дышавших лютою злобой! Увы, еще при жизни довелось им познать мучения, уготованные грешникам на том свете!
Танэнао, житель Харады, выступил было на помощь Тайра с дружиной в две тысячи всадников. Хидэто из Ямаги тоже поспешил на подмогу с дружиной в несколько тысяч воинов. Но Танэнао и Хидэто враждовали между собой. «Если здесь Хидэто, значит мне тут нечего делать!» — решил Танэнао и с полпути повернул обратно.
Когда Тайра проходили через селение Асия, вспомнилось им, как, бывало, по дороге из столицы в вотчину свою Фукухару проезжали они мимо селения с тем же названием, — и еще горше стало на сердце при этом воспоминании. Они готовы были бежать на край света — в Силлу, в Пэкче, в Когурё, хоть в Кидань, но, увы, встречные ветры, буйные волны преграждали дорогу… Наконец, в сопровождении Хидэто, укрылись они в его укрепленной усадьбе, в Ямаге, но вскоре пронесся слух, что и сюда вот-вот нагрянут враги. Тогда, разместившись в жалких маленьких суденышках-лодках, пустились Тайра в море, плыли всю ночь и добрались наконец до Ивовой бухты, что в краю Бунго. Здесь собирались они когда-то строить дворец для государя Антоку, но, не получив земли для постройки, так и не сумели ничего сделать… Тут снова пронесся слух, что из Нагато готовится выступить против них отряд Минамото, и снова пришлось им пуститься вплавь по волнам в утлых рыбачьих челнах.
Киёцунэ, третий сын покойного князя Сигэмори, офицер Левой стражи, от рождения обладал нежной душой и все невзгоды принимал близко к сердцу.
— Из столицы прогнали нас Минамото, с острова Кюсю пришлось бежать из-за Корэёси… Мы уподобились рыбе, попавшей в сети! — сказал он. — Где же искать нам теперь спасения? Куда бы мы ни пристали, нигде не обрести нам убежища и не укрыться от бедствий!
И вот лунной ночью, выйдя из-под навеса, устроенного на лодке, он долго с просветленной душой утешался пением стихов, играя на флейте, а потом, вполголоса прочитав слова святой сутры, вознес моление Будде и бросился в море. Горевали и плакали женщины и мужчины, но помочь горю уже были бессильны.
Край Нагато был владением князя Томомори. Наместником служил там некий Митискэ из края Кии. Услыхав, что Тайра плывут на лодках, он собрал и прислал им сотни больших судов. Пересев на эти корабли, Тайра прибыли на остров Сикоку, в Ясиму. Здесь по указанию Сигэёси из Авы собрали людей Сикоку и принялись на скорую руку возводить дворец для государя и помещения для его свиты. Пока же, поскольку невозможно было поселить императора в хижине смерда, дворцом для него временно остался корабль.
Меж тем указом государя-инока Го-Сиракавы князю Ёритомо пожаловали титул сёгуна, великого полководца — покорителя варваров, хотя князь никуда из Камакуры не отлучался и в столицу так и не прибыл. Вручить приказ поручено было Ясусаде Накахаре, письмоводителю Государственного совета. В четырнадцатый день десятой луны Ясусада прибыл в Камакуру.
— В былые годы император покарал меня, — сказал князь Ёритомо. — Ныне же далеко прогремели наши подвиги и военная слава, благодаря чему удостоился я звания полководца — покорителя варваров! Не подобает получать столь высокий указ в обычном жилище. Я приму его в новом храме бога Хатимана!
Храм бога Хатимана находился на Журавлином холме, Цуругаоке[540]. Обширные галереи и двухъярусные ворота были точь-в-точь такие же, как в храме Ивасимидзу на горе Мужей, Отокояме, в столице. Вымощенная камнем дорога длиной почти в десять тё вела от ворот к Главному храму.
Был созван совет, чтобы решить, кто примет указ от посла. Выбор пал на Ёсидзуми Миуру, ибо он был потомком Тамэцугу Миуры, искусного стрелка из лука, прославленного во всех Восьми землях востока, а также и потому, что отец его, Ёсиаки Миура, пал в битве, сражаясь за князя Ёритомо, своего господина. И вот, чтобы утешить мертвый дух павшего воина, решено было оказать честь его сыну.
Посла Ясусаду сопровождали два потомственных вассала и десять воинов-самураев. Указ хранился в парчовом футляре, висевшем на груди у пажа. Ёсидзуми Миура тоже вышел навстречу в сопровождении двух вассалов, связанных с ним кровными узами, — звали их Мунэдзанэ и Ёсикадзу, — и десяти самураев. Этих самураев прислали ему нарочно на этот случай местные владетельные господа. Чтобы достойно принять указ, Ёсидзуми облачился в коричневый кафтан и панцирь, скрепленный черным шелковым шнуром, опоясался мечом в черных лаковых ножнах. Двадцать четыре стрелы в его колчане имели белое оперение с черной полосой посредине. Под мышкой он держал боевой лук, оплетенный пальмовым волокном и крытый лаком, а шлем снял и повесил на шнурах через плечо. Склонившись в поклоне, принял он указ.
— Кто принимает государев указ? — спросил посол Ясусада. — Пусть назовет имя свое и звание!
Миура был вторым сыном, но, чтобы не произносить слово «младший», он назвался Арадзиро Миурой — Могучим Вторым сыном из рода Миура. Положив указ в предназначенный для этого ларец, он отнес его к Ёритомо. Спустя короткое время ларец вернули Ясусаде. Почувствовав, что он стал необычно тяжелым, Ясусада приподнял крышку; оказалось, что в ларце лежат сто рё золотого песка. Затем Ясусаде предложили подкрепиться в одном из залов храма. Тикаёси, помощник настоятеля храма, наливал ему саке, за трапезой прислуживал придворный пятого ранга. Угощение было обильным, убранство — изысканным.
Сверх того Ясусада получил в дар трех коней. Один был оседлан, и вел этого коня самурай Сукэцунэ, прежде служивший в страже вдовствующей императрицы. Резиденцию Ясусады устроили в старом доме под камышовой кровлей, который заранее поправили и убрали. Там он нашел новые подарки — два длинных ватных стеганых кимоно и десять с короткими рукавами — все в лакированном ящике. Рядом горой громоздились ткани — тысяча хики белой и узорчатой синей…
На другой день Ясусада посетил князя Ёритомо в его усадьбе. Там он увидел два просторных строения для самураев, каждое длиной не меньше шестнадцати кэн, одно здание за воротами, другое внутри ограды. В первом, скрестив ноги, сидели рядами, плечом к плечу, самураи — вассалы Ёритомо. В другом на верхних местах восседали родичи Минамото, а пониже — местная знать. Ясусаде отвели место выше всех господ Минамото. Спустя недолгое время его провели во внутренние покои, выложенные циновками, окаймленными полосой из парчи с черным узором. Примыкающий к покоям открытый помост был устлан циновками, окаймленными парчой пурпурного цвета. Не успел Ясусада усесться, как драгоценная завеса в верхней части зала приподнялась, и Ясусада увидел сидящего перед ним Ёритомо. Он был в коричневом кафтане и высокой лакированной шапке. Голова казалась непомерно большой для короткого туловища. Ликом был он очень красив, и речь звучала изящно.
— Тайра бежали из столицы, устрашенные моей силой, — сказал он. — На их место в столицу вторглись Ёсинака и Юкииэ. Но обоих обуяла гордыня, они слишком много о себе возомнили, потребовали больше, чем заслужили… Мало того, осмелились привередничать, когда им пожаловали земли… Это великая дерзость! Хидэхиру из Осю они назначили правителем земли Муцу, Такаёси Сатакэ — правителем земли Хитати, и теперь и тот и другой не повинуются моим приказаниям. Я хотел бы незамедлительно получить от государя-инока августейший указ об их истреблении!
— Со своей стороны, — отвечал Ясусада, — я был бы счастлив занести свое имя в список ваших вассалов, но, будучи государевым посланцем, обязан сперва вернуться в столицу, а уж оттуда немедленно пришлю вам свое прошение в письменном виде. Мой младший брат, чиновник Государственного совета, тоже хочет просить о том же!
Князь Ёритомо улыбнулся:
— В моем нынешнем положении я и не помышляю о такой чести… Но если вы говорите правду, я этого не забуду!
Ясусада сказал, что хочет сегодня же пуститься в обратный путь, но князь уговорил его погостить еще хотя бы денек и не позволил уехать.
На другой день Ясусада снова побывал у Ёритомо в усадьбе. Князь подарил ему легкий панцирь зеленовато-желтого цвета, меч, украшенный серебром, лук, крытый лаком, и к нему охотничьи стрелы. Вдобавок Ясусада получил тринадцать коней, в том числе трех — под седлами. Сопровождавших Ясусаду вассалов и стражников тоже одарили разнообразной одеждой и даже оседланными конями. Понадобилось тридцать лошадей, чтобы навьючить все эти подарки. Когда же Ясусада покинул Камакуру, то на обратном пути в столицу на каждом постоялом дворе вплоть до местечка Кагами, что в краю Оми, был заготовлен для него рис — ровно по десять коку. И так много было этого риса, что, говорят, путники творили добро, раздавая излишки нищим и странствующим монахам.
Возвратившись в столицу, Ясусада проследовал во дворец государя-инока Го-Сиракавы и подробно доложил обо всем, что довелось ему увидеть в Камакуре. Государь-инок остался как нельзя более доволен его рассказом. Вместе с государем радовались все вельможи и царедворцы. Да, князь Ёритомо показал себя и великодушным, и обходительным, зато Ёсинака из Кисо, Левый конюший, ныне охранявший столицу, был вовсе на него не похож — словами не описать грубость его речей и деревенское обхождение! Оно и неудивительно — с двухлетнего возраста и вплоть до тридцати лет жил он в глухом селении Кисо, в горном краю Синано, где же ему было научиться подобающему светскому обхождению?

Как-то раз по какому-то делу навестил его тюнагон Мицутака из усадьбы Нэкома, Кошачьи Покои.
Слуги доложили Кисо:
— Пожаловал вельможа из Кошачьих Покоев, желает побеседовать с господином по какому-то делу!
Кисо громко расхохотался:
— Что такое? Кот пожаловал в гости к человеку?
— Нет, это тюнагон Мицутака, вельможа из Кошачьих Покоев. Очевидно, таково его фамильное имя, по названию его усадьбы! — ответили слуги, и тогда Кисо, сказав: «Пусть войдет!» — вышел навстречу гостю. Но и тут, не умея правильно произнести имя гостя, он сказал:
— Так-так… Значит, прибыл вельможа Кот! Такой гость — большая редкость! Эй, подать сюда угощение!
— Не надо, благодарю вас, я не голоден! — сказал тюнагон, услышав подобное приветствие, но Кисо возразил:
— Да ведь сейчас время обеда, значит обойтись без еды никак невозможно! У меня как раз имеются пресные грибы… Эй, подать сюда, живо! — добавил он, ибо воображал, что всякая свежая пища называется пресной.
Коята Нэнои, вассал Кисо, принес угощение в огромной деревянной посудине с крышкой. Чашка была очень глубокой, тем не менее рис был навален горой до самого верха и полит грибным наваром. Подали и закуску трех сортов. Такое же угощение на таком же низеньком столике поставили и перед Кисо. Он взял палочки и принялся за еду. Но у тюнагона при виде неаппетитной чашки пропало всякое желание даже отведать блюдо.
— Это мои чашки для постной пищи! — пояснил Кисо.
Тогда тюнагон, подумав, что невежливо будет совсем не притронуться к еде, взял палочки и сделал вид, будто ест. Кисо заметил это.
— А господин Кот, видать, малоежка! — сказал он. — Правду говорят, что кошки никогда не съедают все до конца… Да ты ешь, бери вторую чашку!
При таком обороте дел настроение у тюнагона совсем упало, и он удалился, так и не сказав ни слова о том, ради чего приезжал к Кисо.
Услышав, что вельможам высоких рангов не подобает являться ко двору в будничном платье, Кисо впервые в жизни облачился в придворное одеяние, но все, от парадной шапки до шаровар сасинуки, сидело на нем поистине неуклюже. Зато ему очень нравилось ездить в карете. Но и тут выглядел он не в пример хуже, чем верхом на коне, в панцире, с боевым луком и колчаном, полным стрел, за спиной. Его карета и вол раньше принадлежали князю Мунэмори, ныне пребывавшему в Ясиме. Погонщик тоже был прежний. Оставшись в столице, пришлось ему против воли служить у Кисо, ибо так уж повелось в нашем мире, что силе приходится подчиняться… Но в душе у него все кипело, и потому, как только карета выкатилась за ворота, он разок-другой поддал волу хлыста, а тот и без того был известный резвостью скороход… Ясно, что добром это окончиться не могло! Вол пустился вскачь, и Кисо повалился в карете навзничь. Раскинув в обе стороны широкие рукава, наподобие бабочки, распластавшей крылья, он тщетно пытался подняться, да не тут-то было!
— Эй, погоняйщик! — закричал Кисо, не умевший правильно произнести слово «погонщик».
А тому послышалось: «Эй, погоняй-ка!» — и он еще пуще пустил карету, так что добрых несколько тё она неслась, вздымая целые клубы пыли. Канэхира Имаи, молочный брат Кисо, нахлестывая коня бичом, колотя его стременами, догнал карету и гневно крикнул:
— Как смеешь ты так непочтительно обращаться с каретой господина!
— Вол взбесился! — отозвался погонщик, но, верно подумав, что хорошего понемножку, добавил: — Там есть поручни, за них можно держаться!
— Замечательное устройство! — воскликнул Кисо, изо всех сил уцепившись за поручни. — Это ты, погоняйщик, сам такое придумал или так завел твой прежний хозяин, бывший вельможа?
Когда же, приехав ко дворцу государя-инока, вола выпрягли, Кисо собрался выходить из кареты сзади. Его приближенный, столичный житель, служивший у Кисо пажом, заметил:
— В карету садятся сзади, а выходить надо вперед!
Но Кисо возразил:
— Ну и что с того, что это карета? Обязательно насквозь ее проходить, что ли? — И, заупрямившись, вышел сзади.
Много было и других смешных происшествий, но люди помалкивали, потому что боялись Кисо.
Меж тем дружины Кисо заполонили всю столицу, врывались без разбора в дома, учиняли грабежи и разбой. Не пощадили даже владений храмов Яхаты и Камо, косили в полях недозревший рис на корм своим коням, взламывали кладовые, подчистую забирали добро, грабили прохожих на улицах, раздевали донага, отнимали одежду. «При Тайра все трепетали перед господами из Рокухары, — роптали люди. — Но чтобы раздевать прохожих — до этого дело не доходило! Теперь Минамото сменили Тайра, да только от такой перемены один убыток!»

Государь-инок направил Левому конюшему Кисо посланца. «Прекратите бесчинства!» — повелел государь. Посланцем назначили Томоясу, сына Томотики, правителя края Ики. Сей Томоясу прославился на весь мир искусной игрой на ручном барабанчике, отчего и прозвали его господином Барабанчиком. Кисо вышел к нему и, не ответив на послание государя-инока, первым делом спросил:
— Это по какой же причине дали тебе прозвище господин Барабанчик? Наверно, оттого, что всякий, кому не лень, тебя колотит и колошматит?
Томоясу, не найдясь с ответом, возвратился во дворец и сказал государю:
— Ёсинака — беспутный малый! Еще немного — и придется объявить его врагом трона! Без промедления издайте августейший указ об его истреблении!
Услышав такой совет, государь тотчас же принял решение. Но вместо того чтобы поручить расправу с Кисо воинам-самураям, которым было бы по плечу выполнить его приказание, он послал свой указ преподобному Мэйуну, главе вероучения Тэндай, на Святую гору Хиэй и настоятелю обители Трех Источников, Миидэра, принцу крови, преподобному Энкэю, призвав на помощь монахов-воинов из обоих этих монастырей. Вельможи и царедворцы со своей стороны тоже собрали на подмогу государю свое особое ополчение; но то был разный сброд, уличные забияки и драчуны, ни на что не пригодные бродяги и нищие монахи-побирушки.
Как только разнесся слух, что государь-инок гневается на Кисо, самураи во всех Пяти Ближних землях, поначалу изъявившие было покорность Кисо, сразу же от него отвернулись и приняли сторону государя. Даже Сабуро Мураками, родич Минамото, житель края Синано, и тот примкнул к государеву войску.
— Вот события, чреватые великой бедой! — сказал тут Канэхира Имаи. — Мыслимое ли дело выступить против самого государя, украшенного всеми Десятью добродетелями? Ведь против него и воевать-то никак нельзя! Снимите шлем, ослабьте тетиву лука и ступайте к нему с повинной!
Но Кисо, запылав ярым гневом, ответил:
— С тех пор как я покинул Синано, во всех сражениях, будь то на севере, в Оми и Хиде, у горы Тонами, у Черного холма, Куродзака, в Сиосаке и Синохаре, или на западе, в Фукурюдзи-Наватэ, Саса-но-сэмари, в крепости Итакуре, — я ни разу не показывал врагу спину! Даже к самому государю, украшенному всеми Десятью добродетелями, не пойду я сдаваться на его милость как побежденный, сняв шлем и ослабив тетиву лука! Из-за чего дело стало? Разве тот, кто охраняет столицу, не имеет права прокормить коня, на котором скачет? Ну и что из того, если мои воины скосили кое-где недозревший рис, ведь полей-то этих здесь уйма! Да, у нас не было провианта, и мои молодцы иногда наведывались на склады вблизи столицы… Только вряд ли государь-инок изменил свое ко мне расположение по такой ничтожной причине! Вот если бы мои самураи ворвались в имения вельмож или принцев крови, — ну тогда дело другое, тогда бы он рассердился… Все это наветы и происки зловредного Барабанчика, который нарочно старается навредить мне! Надо изловить негодяя и заколотить его до смерти! Наступает час моей последней и решительной битвы! Помните, весть об этом сражении дойдет и до Ёритомо! Так бейтесь же отважно, мои воины! — И, сказав так, он приготовился к битве.
Все самураи северных земель уже покинули Кисо, так что войска у него осталось мало — тысяч шесть-семь воинов, не больше. Он разделил их на семь дружин, ибо верил, что число семь всегда сулит ему счастье. Две тысячи всадников под водительством Канэмицу Хигути он отправил в окрестности храма Новый Кумано, чтобы ударить по врагу с тыла. Остальным же шести дружинам приказал по условному знаку выйти с улиц и из переулков, где они обычно стояли, и соединиться у Седьмой дороги, на берегу речки Камо. Затем, договорившись об условном знаке, он поскакал вперед.
Битва началась утром, в девятнадцатый день одиннадцатой луны. Сказывают, что оборонять дворец государя собралось больше двадцати тысяч воинов. Все они прикрепили к шлемам сосновые веточки — отличительный знак государева войска. Подступив к Западным воротам дворца, Кисо глянул и увидал Томоясу, вельможу Барабанчика, поставленного во главе обороны, — в красном парчовом кафтане, без панциря, но в боевом шлеме, украшенном изображениями Четырех Небесных владык, тот взобрался на глинобитную стену на западной стороне дворцовой ограды. В одной руке он держал копье, в другой — молитвенный колокольчик и, непрерывно потрясая сим колокольчиком, время от времени даже приплясывал от волнения, так что молодые вельможи и царедворцы потешались над ним, говоря:
— До чего он смешон! В Томоясу вселился тэнгу!
— В древности, когда читали государев указ, — громовым голосом закричал Томоясу, обращаясь к воинам Кисо, — увядшие деревья и травы вновь расцветали, покрываясь цветами и плодами, сами злые духи и демоны смиренно повиновались высочайшему слову! Пусть захирела ныне святая вера, но как достало у вас дерзости обращать лук и стрелы против владыки, украшенного всеми Десятью добродетелями? Стрелы, которые вы пошлете, в вас же вонзятся! Мечи, что вы обнажите, вас же самих изрубят! — так кричал он, бранясь и понося воинов Кисо, пока Кисо не сказал: «Заставьте его умолкнуть!» И по этому его знаку разом грянул боевой клич его дружинников-самураев.
Этот клич подхватила дружина Канэмицу Хигути, посланная в тыл дворца, к храму Новый Кумано. Начинив огнем луковицы гудящих стрел, они стали стрелять по дворцу. А в то утро дул сильный ветер, и свирепое пламя разом взметнулось к небу, все кругом запылало. Томоясу, главный военачальник, обратился в бегство прежде всех своих подчиненных. А коль скоро сам военачальник бежал с поля боя, то и все двадцать тысяч защитников государя стремглав бросились наутек, торопясь обогнать друг друга. Так велик был переполох, так силен всеобщий испуг, что схвативший лук позабыл стрелы, а схвативший стрелы позабыл лук! Иные, держа алебарду лезвием вниз, сами поранили себе ноги, другие, зацепившись за что-нибудь тетивой, убегали, так и бросив лук висеть где придется…
В конце Седьмой дороги оборону держали воины Минамото из края Сэтцу, изменившие Кисо и перешедшие на сторону государя. Теперь они тоже обратились в бегство, устремившись по Седьмой дороге в западном направлении. Но еще до начала битвы местным жителям поступило из дворца указание поджидать беглецов и убивать всех подряд! Теперь они ждали в засаде, загородившись щитами-заслонами и вооружившись камнями, которыми укрепляют крышу на случай бури. Когда же самураи Минамото из Сэтцу пустились в бегство, эти люди с криком: «Вот они, беглецы!» — стали подбирать камни и со всей силы швырять в бегущих.
Напрасно те кричали: «Мы из государева войска! Вы нас приняли не за тех, вы ошиблись!» Простолюдины в ответ твердили свое: «Полно болтать пустое! Бей их, бей по государеву приказанию!» — и продолжали забрасывать бегущих камнями. Иные, соскочив с коней, удирали чуть не ползком, а многих забили насмерть.
В конце Восьмой дороги оборону держали монахи Святой горы, но те, в ком не угасла совесть, пали в бою, а кому стыд неведом, малодушно бежали.
Вельможа Таканари, глава Водяного приказа, бежал из дворца к северу вдоль реки. Поверх бледно-голубого придворного одеяния он надел легкий светло-зеленый панцирь, а конь под ним был буланый. Канэхира Имаи догнал его, поразил стрелой прямо в затылок, и Таканари замертво свалился с коня. Он был сыном Ёринари, главного придворного летописца. «Если ты занят науками в Высшей школе, нечего облачаться в доспехи!» — осуждающе высказался некто, услышав о его смерти… Сабуро Мураками, уроженец Синано, из тех Минамото, которые, изменив Кисо, перешли на сторону государя, тоже погиб. Но это было лишь началом побоища — пронзенные стрелами, пали Тамакиё, военачальник из края Оми, Нобукиё, правитель земли Этидзэн, Мицунага, правитель земли Хооки, и его сын Мицуцуна, Масаката, внук дайнагона Сукэкаты из Адзэти, сражавшийся в боевом панцире, но в высокой придворной шапке, попал живым в плен к Канэмицу Хигути. Преподобный Мэйун, глава вероучения Тэндай, и принц крови Энкэй, настоятель обители Трех Источников, Миидэра, оба прибыли во дворец, чтобы участвовать в обороне, но, когда все вокруг заволокло черным дымом, поспешно направили своих коней к речному берегу. Самураи Кисо осыпали всадников целым дождем стрел. Мэйун и принц-монах свалились с коней на землю, и тут же обоим отсекли голову.
Среди защитников дворца был и Ёрискэ, правитель Бунго. Когда огонь заполыхал уже совсем близко, он пустился бежать к реке. По пути напали на него челядинцы самураев Кисо и ограбили дочиста, отняли всю одежду, оставив Ёрискэ нагишом. А дело было в одиннадцатую луну, ранним утром в двенадцатый день, речной ветер пронизывал насквозь… У Ёрискэ был шурин, монах в малом чине. Сей монашек вышел к речке поглазеть на сражение и вдруг заметил Ёрискэ, совсем нагого. «Вот чудеса!» — воскликнул он, подбегая к нему. Одежда монашка состояла из двух белых нижних косоде, поверх которых была наброшена короткая ряса. Ему бы скинуть одно косоде и дать Ёрискэ, а он вместо этого отдал ему короткую рясу. Ёрискэ закутался в нее с головой, даже не потрудившись завязать пояс. Зрелище, особливо со спины, получилось такое, что, как говорится, глаза бы не глядели! Вместе с монашком, оставшимся в длинной нижней одежде, он зашагал вперед, однако нисколько не торопился, то и дело замедлял шаг и, останавливаясь то тут, то там, расспрашивал: «А это что за улица?», «А это чей дом?», «А здесь кто живет?» — так что люди, видевшие эту картину, от удивления всплескивали руками и чуть не помирали со смеху.
Государя-инока Го-Сиракаву усадили в паланкин и понесли прочь из дворца. Его сопровождал Мунэнага, в темно-пурпурном придворном платье и высокой парадной шапке. Самураи продолжали стрелять, поэтому Мунэнага крикнул: «Это паланкин государя-инока! Побойтесь греха!» — и тогда все самураи сошли с коней и преклонили колена. «Кто вы такие?» — спросил Мунэнага. «Юкицуна, житель края Синано!» — назвался один из самураев. В тот же миг остальные подхватили паланкин государя, препроводили его во дворец на Пятой дороге и взяли там под неусыпную стражу.
А царствующего малолетнего императора Го-Тобу усадили в лодку и отчалили на середину пруда. Самураи все продолжали стрелять, и потому вельможи Норимицу и Нобукиё, сопровождавшие императора, закричали: «Это августейшее судно! Побойтесь греха!» — и все самураи тотчас же сошли с коней и пали ниц, а потом переправили императора во дворец Отдохновения, Канъин. Словами не описать, каким убогим и жалким был на сей раз императорский выезд!
На другой день — то был двадцатый день одиннадцатой луны — Кисо, Левый конюший, прибыл на берег реки, к Шестой дороге, и приказал развесить в ряд, пересчитать и переписать все головы, отрезанные во вчерашнем сражении. Их оказалось более шестисот тридцати. В том числе выставили на позор голову Мэйуна, главы вероучения Тэндай, и голову принца-монаха Энкэя, настоятеля обители Миидэра. При виде этого зрелища никто не мог сдержать слезы! А воины Кисо, числом более семи тысяч, оборотив коней головой к востоку, издали троекратный боевой клич, столь громогласный, что содрогнулась земля и откликнулось эхом небо… И снова затрепетала в страхе столица! Но, к счастью, на сей раз то был клич радости, а не призыв к бою.
Советник Наганори, сын покойного сёнагона Синдзэя, отправился во дворец на Пятой дороге, где пребывал государь-инок.
— Я прибыл к государю с докладом! Отворите ворота! — сказал он, но самураи не разрешили ему войти.
Тогда, бессильный воспротивиться им, Наганори зашел в первую попавшуюся хижину и там, ко всеобщему удивлению, обрил голову, облачился в одежду схимника — черную накидку и хакама — и превратился в монаха!
— Уж теперь-то меня можно не опасаться! Пропустите! — снова попросил он, и на сей раз самураи позволили ему пройти во дворец.
Представ пред государем Го-Сиракавой, он подробно доложил ему обо всех убитых в нынешней битве.
— Мог ли я думать, — сказал государь-инок, проливая обильные слезы, — что Мэйуна постигнет столь незаслуженная, ужасная участь! Он принял смерть за меня, но мой смертный час тоже близок! — И, говоря это, он опять не мог сдержать слезы.
В двадцать первый день Кисо созвал на совет своих вассалов.
— Итак, — сказал он, — я, Ёсинака, вышел на бой против самого государя и выиграл битву! Вот я и думаю — кем бы мне теперь стать? Царствующим монархом или, может быть, императором-иноком… Хотелось бы стать царствующим монархом, но не могу же я снова превратиться в ребенка… Мог бы стать императором-иноком, но не хочется быть монахом… Вот я и решил — буду канцлером!
Услышав такие речи, Какумэй, письмоводитель Кисо, молвил:
— Канцлером может стать только член рода Фудзивара, потомок славного Каматари! А вы, господин, происходите из семейства Минамото, и потому стать канцлером вам никак невозможно!
— Что ж, тогда ничего не поделаешь! — сказал Ёсинака, произвел себя в Главные конюшие при дворе государя-инока Го-Сиракавы и взял себе во владение землю Тамба.
Как постыдно, что ему невдомек были даже такие простые вещи, как то, что прежний император именуется государем-иноком только после принятия монашеского обета, а царствующий владыка — государем-дитятей лишь до свершения обряда совершеннолетия!
Кисо взял в жены дочь прежнего канцлера Мотофусы, навязав себя в зятья благородному дому. А в двадцать третий день той же луны он внезапно лишил придворных званий и должностей сорок девять вельмож, начиная с тюнагона Мотокаты. Во времена владычества Тайра разом отняли звания у сорока трех вельмож, ныне же Кисо одним махом разжаловал сорок девять царедворцев, так что его самоуправство даже превзошло злодеяния Тайра!
Меж тем князь Ёритомо, властитель Камакуры, отрядил в столицу братьев своих Нориёри и Ёсицунэ, приказав положить конец бесчинствам Ёсинаки. По пути в столицу братья услыхали, что Ёсинака сжег дворец государя-инока и снова вверг страну во мрак смуты. Эти новости заставили Нориёри и Ёсицунэ на время отложить выполнение приказа старшего брата. Они сочли неразумным торопиться в столицу и решили повременить, задержавшись в краю Овари, в храме Ацута. Братья готовили послание князю Ёритомо, когда два всадника, Кинтомо и Токинари, стражники из дворца государя Го-Сиракавы, примчались к храму Ацута и рассказали обо всем, что случилось в столице.
— Лучше сами поезжайте в Камакуру и доложите князю Ёритомо все, о чем вы нам рассказали, — ответил им Ёсицунэ. — Посланец, везущий столь важные вести, должен быть сам человеком осведомленным, иначе князю будет трудно рассудить, как поступить дальше!
Услыхав такой совет, Кинтомо устремился в Камакуру. Все его слуги разбежались, и в спутники он взял только пятнадцатилетнего сына своего Киммоти.
Прибыв в область Канто, он подробно рассказал обо всем князю Ёритомо. Известия потрясли князя, но потом, успокоившись, он сказал:
— Прежде всего виновен вельможа Барабанчик. Это из-за его дерзких наветов сгорел дворец государя и погибли благородные первосвященники! Он нарушил закон государей! Если государь оставит этого Барабанчика при себе, он вскорости навлечет новую беду на страну! — И он послал государю-иноку письмо с выражением своего гнева.
Вельможа Барабанчик, стремясь доказать свою невиновность, день и ночь без передышки скакал в Камакуру, где и попросил свидания с князем. Но князь Ёритомо крикнул своим вассалам:
— Пусть не смеет являться! Не позволяйте ему входить!
Не убоявшись столь грозного отказа, вельможа Барабанчик день за днем приходил к усадьбе князя Ёритомо, моля о встрече. Но все его усилия были тщетны, и он возвратился в столицу, пристыженный и униженный. Сказывают, что вскоре затем он удалился в Инари и уединился вдали от света, дабы уберечь свою жизнь-росинку.
Меж тем Кисо, Левый конюший, отправил посланца к Тайра, велев сказать: «Возвращайтесь в столицу, вместе ударим на восточное войско!»
Князь Мунэмори возликовал, но дайнагон Токитада и князь Томомори не согласились.
— Пусть недалек уже конец света, — сказали они, — но не пристало нам возвращаться в столицу в сговоре с Ёсинакой! Ведь с нами здесь император, украшенный всеми Десятью добродетелями! Это нам надлежит приказывать Ёсинаке: сними шлем, ослабь тетиву лука и сам изволь пожаловать к нам в Ясиму с повинной!
Такой ответ и был послан в столицу, но Ёсинака на это не согласился.
Канцлер Мотофуса призвал Ёсинаку и сказал ему:
— Уж на что беспощаден был покойный Правитель-инок, но вместе с тем свершил множество прекрасных деяний! Оттого и сумел он на протяжении долгих двадцати лет держать всю страну в порядке и в подчинении. Одними злодеяниями нельзя управлять государством! Надо простить всех людей, у которых вы ни за что ни про что отняли звание и должность!
И Кисо, хоть был он диким варваром, все же последовал совету канцлера и всех лишенных сана вельмож простил. По его указанию канцлером и министром назначили сына Мотофусы, благородного Мороиэ. В ту пору как раз не имелось свободной должности министра, так что пришлось «занять» ее у Среднего министра Дзиттэя, отчего Мороиэ и прозвали Заемным Министром.
В десятый день двенадцатой луны государь-инок покинул дворец на Пятой дороге и проследовал в усадьбу Главного кравчего Наритады. В тринадцатый день той же луны состоялось молебствие по случаю окончания года. Затем последовала церемония раздачи новых званий и должностей — всецело по усмотрению и прихоти Ёсинаки.
Так случилось, что Тайра владели островом Сикоку, Кисо правил столицей, а князь Ёритомо — землями на востоке, подобно тому, как в междуцарствие между Ранней и Поздней Ханьской династией Ван Ман завоевал страну и в течение восемнадцати лет был властителем государства[541]. Все заставы со всех четырех сторон света перекрыли, государственные подати больше не поступали в столицу, плоды осеннего урожая не доставлялись, и все жители столицы, и благородные, и низкорожденные, уподобились рыбе, издыхающей в мелководье.
Так, в треволнениях и смутах, год подошел к концу, и наступил новый, 3-й год Дзюэй.
Наступил новый, 3-й год Дзюэй, но при дворе государя-инока не устраивали никаких праздничных церемоний, ибо двор временно разместился в усадьбе Главного кравчего Наритады на Шестой дороге, в Ниси-но Тоин, в помещениях, вовсе не пригодных для резиденции государей. А коль скоро не отмечали праздник при дворе государя Го-Сиракавы, в императорском дворце тоже отменили все торжества, даже церемонию Утреннего приветствия[542]; никто из вельмож и придворных не посетил дворец в новогоднее утро.
Тайра проводили минувший год и встретили новый на скалистых берегах Ясимы, в краю Сануки. Наступил праздник, но они сочли неуместным соблюдать обряды Трех новогодних дней[543]. Император пребывал с ними, но никаких церемоний не совершалось — ни Подношения риса, ни Поклонения четырем сторонам света[544]. Из Дадзайфу не доставили ко двору красную рыбу, как то повелось исстари; жители селения Кудзу, в Ёсино, не пришли, как обычно, ко дворцу распевать песни под звуки флейты… «Бывало, в прежние годы, даже в неспокойные времена, в столице все было совсем иначе!» — с горечью думал каждый.
И вспоминали они:
И вспоминали они:
О бесчисленных забавах и развлечениях вспоминали они, и дни тянулись для них нескончаемой унылой чередой.
В одиннадцатый день той же первой луны Ёсинака из Кисо доложил государю-иноку, что выступает на запад, дабы покончить с Тайра. Но в тринадцатый день, когда, по слухам, он уже готовился покинуть столицу, внезапно разнеслась весть, что князь Ёритомо отрядил из Камакуры десятитысячное войско, дабы покарать Ёсинаку за беззакония и бесчинства, и воинство это якобы уже достигло земель Мино и Исэ. Великий страх обуял Кисо при этой вести; приказав разрушить мосты в Сэте и Удзи, он послал своих вассалов оборонять подступы к переправам. На беду, как раз в это время у него не было под рукой достаточно войска, ибо он уже отправил свои дружины на запад сражаться с Тайра. Мост Сэта стоял на главном пути в столицу, и потому Кисо отрядил туда восемьсот самураев под началом молочного брата своего Канэхиры Имаи. К мосту Удзи он отправил пятьсот воинов во главе с самураями Ямадой, Нисино и Таканаси, а к переправе в Имоараи, где водоем Огури сливается с речкой Ёдо, — триста воинов под водительством дяди своего Ёсинори. В войске же князя Ёритомо, наступавшем на столицу с востока, основные силы возглавлял Нориёри, родной брат князя, а вспомогательные дружины вел Куро Ёсицунэ, самый младший из его братьев, и с ними более тридцати знатных и владетельных витязей. Всего же восточное воинство Минамото насчитывало, по слухам, шестьдесят тысяч всадников.
У князя Ёритомо, властелина Камакуры, были в ту пору два славных скакуна, Живоглот и Черныш. Самурай Кагэтоки Кадзихара страстно желал завладеть Живоглотом, но князь отказал ему, молвив: «В решающий час я сам поскачу в бой на этом коне! Черныш тоже прекрасный конь, ничем не уступит он Живоглоту!» — и пожаловал Кадзихаре коня Черныша.
Когда же к князю пришел проститься самурай Такацуна Сасаки, властитель Камакуры, — кто скажет, отчего и зачем? — подарил ему Живоглота, сказав при этом: «Многие мечтали завладеть этим конем, хорошенько помни об этом!» Сасаки, не поднимаясь с колен, ответил:

— На этом коне я, Такацуна, первым переправлюсь через реку Удзи! Если ты услышишь, что меня нет в живых, это будет означать, что кто-то опередил меня! А если скажут, что я все еще жив, знай — то верная весть, что я был первым при переправе! — И, сказав так, он удалился, а все витязи — и владетельные, и худородные, — слышавшие его слова, шептались между собой: «Дерзкие, нескромные речи!»
Но вот наконец войско выступило в поход. Иные двинулись по равнине Асигара, другие — через горы Хаконэ, каждый избрал путь по своему усмотрению. В краю Суруга, на равнине Укисима, Кадзихара поднялся на пригорок, остановил коня и некоторое время смотрел, как мимо все шли да шли кони — все под разными седлами, украшены разноцветной сбруей; не счесть, как много их было, десятки тысяч! Одних вели под уздцы, других слуги держали на поводу с двух сторон. И все же ни одного не нашлось такого, который превзошел бы княжеский дар — пожалованного ему Черныша! Веселым взором глядел Кадзихара на это шествие, как вдруг показался конь, похожий на Живоглота, — под седлом, украшенным позолотой, в сбруе, увешанной маленькими шелковыми кисточками, грызет удила, все в белой пене, и так и пляшет, так и пляшет, — слуги едва могут его сдержать…
Как только Кадзихара его заметил, он ринулся вперед.
— Чей это конь? — спросил он и услышал в ответ: «Это конь господина Сасаки!»
И подумал тут Кадзихара: «Какая несправедливость! Ведь мы оба одинаково служим князю, а он отдал предпочтение Сасаки! Обидно! А я-то мечтал вместе с войском вступить в столицу и сразиться с кем-нибудь из прославленных витязей Ёсинаки из Кисо — с Имаи или с Хигути, с Тонэ или с Нэнои, коих молва нарекла четырьмя богами — защитниками Кисо… И еще одну мечту я лелеял — отправиться в западные края и сложить там голову в поединке с кем-нибудь из самых могучих воинов Тайра, из тех, о ком говорится — один равен тысяче… Но несправедливый поступок князя развеял мои мечты! Я сейчас же, не сходя с места, вызову Сасаки на поединок, и пусть мы оба погибнем, насквозь пронзив друг друга мечами! Понапрасну примут смерть два славных воина-самурая — то будет немалый урон для князя!» И, прошептав эти слова, он стал ждать, чтобы Сасаки подъехал ближе. Когда тот, ничего не подозревая, приблизился, Кадзихара на мгновенье заколебался, не зная, как поступить — вызвать ли Сасаки на поединок и, поравняв коней, свалить на землю или молча, без всяких предупреждений, поразить его в грудь копьем? Но все же он решил сперва окликнуть соперника:
— Что, господин Сасаки, никак князь пожаловал тебе Живоглота?
Припомнил тут Сасаки слова князя, ясно припомнил… «Ведь Кадзихара тоже мечтал об этом коне!» — подумал он и ответил:
— Да, конь — мой. Видишь ли, в нынешнем великом сражении всем нам предстоит с боями пробиваться в столицу. Враги наверняка разрушат мосты в Удзи и Сэте… Между тем не было у меня могучего коня для переправы через реку. Не скрою: хотелось мне стать хозяином Живоглота, но, узнав, что князь отказал в такой просьбе даже самому господину Кадзихаре, я понял, что мне тем паче нечего надеяться получить в дар этого коня. Тогда я решил — будь что будет, пусть князь потом казнит меня любой, самой лютой казнью, а только я подговорил конюхов и ночью, накануне похода, ухитрился выкрасть коня, как ни сторожили они это сокровище! Ну как? Что скажешь на это?
При этих словах всю досаду Кадзихары как рукой сняло.
— Проклятие! Надо было и мне не зевать и еще раньше его похитить! — сказал он и от души рассмеялся.
Конь, пожалованный самураю Сасаки, был карий, необычайно рослый, могучий: ни людей, ни коней близко не подпускал, сразу кусался, так и норовил съесть живьем, оттого и прозвали его Живоглотом. А конь, подаренный Кадзихаре, тоже рослый, могучий, был вороной, без единого светлого волоска, оттого и дали ему кличку Черныш. Оба знатные были кони!
Меж тем войско, выступившее против Ёсинаки из Кисо, двигаясь вперед, в краю Овари разделилось надвое: основные дружины — больше тридцати пяти тысяч витязей — пошли прямиком на столицу под водительством Нориёри и вскоре достигли селений Нодзи и Синохара. Вспомогательной же дружине предстояло ударить по врагу с тыла, ее вел Куро Ёсицунэ, и с ним — больше двадцати пяти тысяч отборных воинов. Миновав землю Ига, подступили они вплотную к мосту, перекинутому через реку Удзи. Как и ожидалось, дощатый настил с моста был сорван, на дно речки в беспорядке вбиты заостренные сваи, между сваями растянуты сети, а к сетям привязаны рогатины-колья — они свободно плавали на воде, во все стороны крутясь на волнах.
Миновал уже двадцатый день первой луны: снега и льды, скопившиеся в верховьях Удзи, на скалистых вершинах и в ущельях гор Хира и Сига, растаяли под лучами весеннего солнца. Вода в реке поднялась высоко, неслась с громким ревом, едва не выходя из берегов. Устрашающе бурлили на перекатах белопенные волны, образуя водовороты. Уже брезжил бледный рассвет, но над рекой низко стелился густой туман, так что нельзя было различить ни масти коней, ни разноцветных доспехов.
Куро Ёсицунэ подъехал к самому берегу и устремил взгляд на бегущие воды.
— Как же нам теперь быть? — сказал он, быть может желая испытать своих воинов. — Не лучше ли поискать переправу в Ёдо или в Имоараи? Или подождем, пока вода спадет?
Тут выступил вперед Сигэтада Хатакэяма; двадцать один год исполнялся ему о ту пору.
— В Камакуре мы достаточно наслышались об этой речке! — сказал он. — Повстречайся нам на пути незнакомая река или море, тогда, быть может, и впрямь пришлось бы призадуматься. Но эта речка вытекает из озера в краю Оми, а потому, сколько ни жди, вода навряд ли убудет. Да и доски обратно на мост нам никто не настелит! Сумел же Мататаро Асикага одолеть переправу[546] в битве, что кипела здесь в недавние годы Дзисё! Что ж, по-твоему, он был демоном или богом? Я, Сигэтада, берусь переправиться на тот берег!
И не успел он вымолвить эти слова, как пятьсот его воинов во главе с самураями клана Тан тесно сомкнули ряды и поставили коней голова к голове, готовые по первому знаку броситься с воду. В этот миг, вдали, у храма Равенства, Бёдоин, внезапно показались два всадника, мчавшиеся во весь опор. То были Сасаки и Кадзихара. Со стороны казалось, будто скачут они мирно и дружно, на самом же деле они соперничали друг с другом, оспаривая первенство при переправе. Кадзихара скакал впереди, обогнав Сасаки примерно на шесть кэн.
— Эй, господин Кадзихара! — крикнул ему Сасаки. — Удзи — самая большая река в западных землях! Осторожней, у тебя ослабла подпруга, затяни-ка ее потуже!
Кадзихара, как видно, поверил, что подпруга и впрямь ослабла. Он бросил стремена, закинул повод коню на шею, распустил и заново затянул подпругу. Тем временем Сасаки промчался мимо и на всем скаку бросился в реку. Кадзихара понял, что соперник обманул его, и поспешил вдогонку.
— Эй, господин Сасаки, ты жаждешь славы, но берегись — на дне реки протянуты сети! — закричал он.
Сасаки, вытащив меч, стал наотмашь рубить сети, опутывающие ноги коня. Да, видно, недаром сидел он на лучшем в мире скакуне Живоглоте! Уж на что широка река Удзи, а конь молниеносно переплыл на другой берег, и путь его был прям, как натянутая струна. А коня Кадзихары посреди реки течением отнесло в сторону, и он выбрался на берег гораздо ниже. Выпрямился на стременах во весь рост Сасаки и громким голосом возгласил:
— Я, Такацуна Сасаки, четвертый сын Хидэёси Сасаки, потомка в девятом колене императора Уды, первым переправился через Удзи! Кто из вас считает себя отважным и сильным? Выходи, и сразимся! — так, крича во весь голос, он помчался вперед.
Вслед за ним переправился и Хатакэяма с пятью сотнями своих воинов. Но вдруг стрела, посланная с противоположного берега самураем Дзиро Ямадой, угодила его коню прямо в лоб. Стал слабеть конь. Тогда Хатакэяма соскочил посреди реки в воду и пошел вброд, опираясь вместо шеста на лук. Волны, разбиваясь о камни, перекатывались поверх его шлема, заливая его чуть ли не с головой, но он продолжал идти и уже достиг было противоположного берега, как вдруг кто-то тяжело повис на нем сзади.
— Кто это? — спросил Хатакэяма.
— Это я, Сигэтика Огуси, — прозвучало в ответ.
— Что?! Это ты, Огуси?
— Я самый, — гласил ответ. — Течение такое быстрое, что коня моего снесло… Ничего не поделаешь, пришлось мне уцепиться за вас…
Хатакэяма хорошо знал Огуси, ибо не кто иной, как он сам, надел на Огуси шапку взрослого при обряде совершеннолетия.
— Вот всегда так! Вечно приходится мне выручать всех вас! — молвил Хатакэяма и, схватив Огуси в охапку, вытолкнул его на берег.
А тот, едва коснувшись земли, вскочил на ноги и закричал во весь голос:
— Я, Сигэтика Огуси, житель земли Мусаси, первым преодолел реку Удзи в пешем строю!
И, услышав эти его слова, и враги и союзники дружно покатились со смеху.
А Хатакэяма пересел на подменного коня и выбрался на берег. Панцирь у него был алого цвета, на парчовом кафтане выткан узор — рыбки в волнах, а конь — серый в яблоках, под седлом, украшенным позолотой. Навстречу ему из вражьего стана выехал всадник.
— Кто таков? Назовись! — крикнул Хатакэяма.
— Родич господина Кисо. Сигэцуна Нагасэ! — назвался всадник.
— Так стань же первым моим подношением богу войны в сегодняшней битве! — воскликнул Хатакэяма, поравнял коня с конем противника, схватился с ним, сбросил с седла на землю, одним взмахом снес ему голову и передал ее вассалу своему Хонде, велев привязать к седлу.
Этим поединком началась битва. Воины Кисо бились храбро, обороняя мост Удзи, и некоторое время держались, отражая натиск восточных воинов, но тех было не в пример больше, они яростно рвались вперед, и защитникам моста, разбитым наголову, пришлось обратиться в бегство. Пала и другая переправа, у Сэты: здесь восточному войску помогла сообразительность Сигэнари Инагэ, указавшего переправу по мелководью, близ Танаками.
Войско Кисо было разбито. Властелину Камакуры послали с нарочным донесение о битве.
— А что Сасаки? — первым делом спросил князь у посланца.
— Он первым преодолел реку Удзи! — гласил ответ.
Князь Ёритомо развернул свиток с донесением, взглянул, а там и впрямь значилось: «Первым переправился через Удзи господин Сасаки, вторым — господин Кадзихара».
Узнав, что враги уже захватили обе переправы, Сэту и Удзи, Кисо Ёсинака помчался на Шестую дорогу, во дворец государя Го-Сиракавы, чтобы проститься с ним навсегда. А там вельможи и царедворцы, во главе с самим государем, в отчаянии ломали руки и, взывая ко всем богам, твердили: «Все погибло, наступил конец света! Как быть? Что делать?!» Ёсинака уже подъехал к дворцовым воротам, когда внезапно разнеслась весть, что восточное войско уже переправилось через реку и битва кипит теперь на берегу реки. Тогда Ёсинака повернул обратно, ибо на сей раз ему было нечем похвастаться перед государем-иноком.
На Шестой дороге, в квартале Такакура, жила женщина, с недавних пор ставшая его возлюбленной. Он приехал к ней в дом, чтобы навеки с ней распроститься, но все медлил ее покинуть. В свите Ёсинаки находился некий Иэмицу из Этиго, недавно поступивший к нему на службу.
— Как можете вы нежничать и любезничать в такой час? — обратился он к Ёсинаке, но тот все никак не мог покинуть жилище дамы. — Коли так, я первым отправлюсь в обитель смерти и буду там ожидать вас! — И с этими словами Иэмицу распорол себе живот и скончался.
— Он лишил себя жизни, чтобы пробудить во мне мужество! — воскликнул Ёсинака, покинул наконец дом и поскакал прочь.
При нем была немногочисленная дружина, не больше сотни всадников, во главе с Хиродзуми Навой, жителем земли Кодзукэ. На берегу реки, у Шестой дороги, заметили они десятка три вражеских воинов, скакавших навстречу; впереди ехали двое — Сиоя и Тэсигахара.
— Подождем, пока подойдет наше войско! — сказал Сиоя.
— Нет, поедем вперед! — ответил Тэсигахара. — Раз главные силы врага разбиты, значит остальные тоже все пали духом! — И он с криком понесся навстречу всадникам Ёсинаки.
Закипело сражение. Ёсинака бился отчаянно, напрягая все силы. Воины из восточных земель, в свой черед, храбро рвались вперед; каждый стремился первым одолеть Ёсинаку из Кисо.
Меж тем Куро Ёсицунэ, заботясь о безопасности государя, доверил руководство битвой своим вассалам, а сам, взяв с собой нескольких витязей в полном вооружении, поскакал во дворец, на Шестую дорогу. Тем временем во дворце Главный кравчий Наритада, взобравшись на глинобитную стену, смотрел вдаль, дрожа всем телом от страха, как вдруг увидел: несколько всадников, высоко подняв белые стяги, несутся вскачь ко дворцу; шлемы сдвинуты набок, защитные пластины панцирей колышутся на ветру, из-под копыт вздымаются клубы черной пыли.
— О ужас! Ёсинака вернулся! — воскликнул Наритада, и тут все вокруг — и государь, и вассалы — закричали в испуге:
— Боги, теперь уже нет сомнения — мы все погибли!
— Нет, у самураев, которые скачут сюда, совсем другие значки на шлемах! — снова вскричал Наритада. — Сдается мне, что это воины восточных земель, впервые вступившие в столицу!
Не успел он вымолвить эти слова, как Куро Ёсицунэ подъехал к ограде, спрыгнул с коня, постучал в ворота и громким голосом возгласил:
— Куро Ёсицунэ, младший брат князя Ёритомо, властелина Камакуры, прибыл из восточных земель! Отворите ворота!
Вне себя от радости, Наритада так поспешно спрыгнул со стены, что изрядно отшиб себе поясницу, но на радостях даже не почувствовал боли и, прихрамывая, поспешил к государю-иноку с этой вестью. Го-Сиракава, тоже воспрянув духом, приказал тотчас же открыть ворота и впустить Ёсицунэ.
В тот день Ёсицунэ облачился в красный парчовый кафтан и панцирь, пластины коего скреплял шнур лилового цвета, книзу переходивший в темно-лиловый. Двурогий шлем был туго завязан под подбородком, у пояса висел меч с золотой насечкой, а под мышкой он держал красный лакированный лук. Полоска белой бумаги, привязанная к середине лука, указывала, что он старший в дружине. Государь-инок взглянул на него сквозь зарешеченное окно у Средних ворот.
— Славные, надежные воины! — молвил он. — Пусть назовутся!
И они назвались, первым объявил свое имя Куро Ёсицунэ, главный военачальник, за ним — Ёсисада Ясуда, Сигэтада Хатакэяма, Кагэсуэ Кадзихара, Такацуна Сасаки, Сигэскэ Сибуя, шестеро самураев. И хоть панцири у них были разного цвета, но храбростью и могучим телосложением никто не уступил бы друг другу, все были равны как на подбор.
По указанию государя кравчий Наритада пригласил Ёсицунэ приблизиться к краю помоста и подробно расспросил о ходе сражения. Ёсицунэ, не поднимаясь с колен, почтительно отвечал:
— Князь Ёритомо, крайне опечаленный известием о непокорности Ёсинаки, выслал в столицу войско под водительством тридцати храбрых витязей, во главе с братьями своими Нориёри и Ёсицунэ, а всего в нашем войске больше шестидесяти тысяч всадников. Нориёри наступает со стороны переправы Сэта, но еще не вошел в столицу. А я, Ёсицунэ, сломил оборону у моста Удзи и прежде всего поспешил сюда, дабы защитить дворец государя. Ёсинака обращен в бегство, он бежит вдоль реки, устремившись вверх по течению, но наши воины преследуют его, и сейчас он наверняка уже пойман и обезглавлен! — так скромно доложил Ёсицунэ, как будто речь шла о самых заурядных событиях.
— Прекрасно! — промолвил государь-инок, весьма обрадованный этим сообщением. — Однако разбитые дружины Ёсинаки еще могут нагрянуть сюда и вновь учинить разбой. А посему хорошенько охраняйте дворец!
Почтительно повинуясь приказу, Ёсицунэ поставил охрану у ворот со всех четырех сторон дворцовой ограды, а спустя недолгое время подоспели и остальные его вассалы, так что вскоре стало их больше десяти тысяч.
Меж тем Ёсинака вознамерился было захватить государя-инока и вместе с ним бежать на запад, дабы воссоединиться там с Тайра, и уже отобрал для этого двадцать самых могучих своих вассалов, но, услыхав, что Куро Ёсицунэ опередил его и уже взял дворец под охрану, воскликнул: «Значит, конец всему!» — и с громким воплем врезался в гущу вражеских воинов, коих были десятки тысяч. Много раз казалось, что смерть вот-вот его настигнет, но все же ему удалось пробиться и вырваться из вражьего окружения.
Тут, проливая горькие слезы, сказал Ёсинака из Кисо:
— О, если б знал я, что все так обернется, я не послал бы Канэхиру Имаи держать оборону в Сэте! Еще в детские годы, когда мы играли в лошадки, мы обменялись клятвой: если придется нам принять смерть, то умрем вместе! Больно думать, что теперь нас убьют порознь, далеко друг от друга! Нет, я должен узнать, что сталось с Канэхирой Имаи!
С этой мыслью гнал он коня вверх по течению вдоль берега реки, как вдруг на отмели между Шестой и Третьей дорогой наскочил на вражескую дружину, и ему пришлось повернуть обратно, ехать назад, все дальше и дальше, скудными силами отражая нападение врагов, — не счесть, как много их было, целые тучи!
Наконец, поспешно переправившись через речку Камо, выехал Ёсинака к Сосновому холму, Мацудзака, в Авадагути. Год назад, когда выступал он в поход из родного края Синано, пятьдесят тысяч всадников насчитывали, по слухам, его дружины; ныне же, на берегу реки в Синомии, всего шестеро вассалов осталось при господине. И тоска так сильно томила душу Ёсинаки оттого, что уже мерещилась ему иная дорога — путь в царство смерти, куда предстояло ему вскоре сойти и вовсе без спутников…
Ёсинака привез с собой из Кисо двух красавиц — Ямабуки и Томоэ[547]. Но Ямабуки захворала и теперь осталась в столице. Особенно хороша была Томоэ — белолица, с длинными волосами, писаная красавица! Была она искусным стрелком из лука, славной воительницей, одна равна тысяче! Верхом ли, в пешем ли строю — с оружием в руках не страшилась она ни демонов, ни богов, отважно скакала на самом резвом коне, спускалась в любую пропасть, а когда начиналась битва, надевала тяжелый боевой панцирь, опоясывалась мечом, брала в руки мощный лук и вступала в бой в числе первых, как самый храбрый, доблестный воин! Не раз гремела слава о ее подвигах, никто не мог сравниться с нею в отваге. Вот и на сей раз — многие обратились в бегство или пали в бою, Томоэ же уцелела.
Меж тем прошел слух, будто Кисо бежит по дороге в край Тамба и якобы уже миновал Нагасаки. Другие говорили, что он устремился на север через перевал Рюгэ. На самом же деле Кисо спешил в Сэту, ибо тревожился о судьбе Канэхиры Имаи, своего молочного брата. Канэхира держал оборону в Сэте, но из восьмисот его воинов в живых осталось не больше пяти десятков. Тревожась о своем господине, он свернул знамя и поскакал было обратно в столицу, как вдруг, у залива Оцу, повстречался с Кисо. Они еще издали узнали друг друга и, подгоняя коней, устремились вперед, торопясь приблизить миг встречи.
Взял господин Кисо за руку Канэхиру и сказал:
— В битве на берегу реки, у Шестой дороги в столице, мне надлежало разделить судьбу моих воинов, но столь велика была моя о тебе тревога, что я пробился сквозь тучи вражеских полчищ и вот сумел добраться сюда!
— Поистине спасибо за эти речи! — отвечал ему Канэхира. — Мне тоже надлежало бы сложить голову в Сэте, но не хотелось принимать смерть, пока не узнал, что стало с вами!
— Да, наша клятва всегда быть вместе по-прежнему нерушима! Под натиском врага мои воины разбежались, рассыпались по лесу и, может быть, блуждают сейчас где-нибудь здесь, поблизости… Подними же знамя, которое ты, спрятав, вынес из боя!
Канэхира высоко поднял знамя, и воины Кисо, бежавшие из столицы, — а может быть, и остатки дружин Канэкиры, разбитых у переправы Сэта, — заметив знамя, поспешили к ним, и стало у них свыше трех сотен всадников.
Возликовал Ёсинака:
— С такой силой не страшно вступить в последнюю битву! Там, вдали, виднеется кучка воинов, кто бы это мог быть?
— Кажется, это войско из края Каи, вассалы господина Итидзё.
— Много ли их?
— Говорят, более шести тысяч.
— Тогда это достойный противник! Раз уж все равно погибать, сразимся же с почетным врагом, врежемся в их ряды и погибнем со славой! — воскликнул Ёсинака и первым ринулся в бой.
В тот день Ёсинака надел красный парчовый кафтан и поверх него — панцирь, пластины коего скреплял узорчатый шнур китайского шелка. Двурогий шлем был туго завязан под подбородком. В колчане за спиной торчали выше головы длинные стрелы, украшенные орлиными перьями, еще не все истраченные в сегодняшней битве, а ехал он в золоченом седле, на могучем прославленном скакуне по кличке Серый Дьявол. Встав на стременах во весь рост, он громогласно воскликнул:
— Я — Ёсинака из Кисо! Ты, наверно, давно обо мне наслышан, погляди же теперь воочию! Пред тобой Ёсинака из рода Минамото, правитель земли Иё, Левый конюший, полководец Восходящее Солнце! А ты, как слышно, зовешься Дзиро Итидзё из Каи? Так попытайся же одолеть Ёсинаку, покажи свою удаль правителю Камакуры Ёритомо! — И с этими словами он помчался вперед.
— Тот, кто объявил сейчас свое имя, — главный военачальник! Не пропустите, не упустите, храбрые молодцы! Дружно ударим! — закричал Дзиро Итидзё и поскакал вперед, а за ним устремилась его многочисленная дружина.
Шесть тысяч всадников окружили триста воинов Ёсинаки. Пробиваясь сквозь их ряды, вассалы Ёсинаки прокладывали себе путь мечами, рубили вдоль, поперек, крест-накрест, «паучьей лапой», неслись вперед, скакали назад, и, когда наконец вырвались на свободу, в живых осталось у Ёсинаки всего лишь пятьдесят всадников. А впереди снова ждала засада — то был Санэхира Дои с дружиной в две с лишним тысячи всадников. Но и сквозь их ряды сумел Ёсинака проложить себе путь мечом. И снова поджидал его враг — здесь четыреста-пятьсот человек, там двести-триста, и снова — сотня, но и эти преграды преодолели Ёсинака и его воины, и вот осталось их всего пятеро — господин и четверо вассалов. Томоэ была в числе уцелевших.
И сказал тут господин Кисо:
— Ты — женщина, беги же прочь отсюда, беги скорей куда глаза глядят! А я намерен нынче пасть в бою. Но если будет грозить мне плен, я сам покончу с жизнью и не хочу, чтоб люди смеялись надо мной: мол, Ёсинака в последний бой тащил с собою бабу! — так говорил он, а Томоэ все не решалась покинуть Ёсинаку, но он был непреклонен.
«О, если бы мне встретился сейчас какой-нибудь достойный противник! — подумала Томоэ. — Пусть господин в последний раз увидел бы, как я умею биться!» — и, с этой мыслью остановив коня, стала она поджидать врагов. В это время внезапно появился прославленный силач Моросигэ Онда, уроженец земли Мусаси, и с ним дружина из тридцати вассалов. Томоэ на скаку вклинилась в их ряды, поравняла коня с конем Онды, крепко-накрепко с ним схватилась, стащила с коня, намертво прижала к передней луке своего седла, единым махом срубила голову и швырнула ее на землю[548]. Потом сбросила боевые доспехи и пустила коня на восток. Из других вассалов Ёсинаки Таро Тэдзука пал в бою, а Бэтто Тэдзука скрылся бегством.
Теперь, когда их осталось всего лишь двое — господин и вассал, — Ёсинака сказал, обращаясь к Канэхире Имаи:
— Не знаю отчего, но доспехи, тяжесть коих я прежде никогда не замечал, сегодня гнетут мне плечи!
— Господин, вид у вас очень бодрый! — отвечал ему Канэхира. — И конь у вас еще совсем свежий! Почему же вы говорите, что доспехи вам тяжелы? Вам это только кажется, ибо вы пали духом, лишившись войска… Но ведь с вами я, Канэхира, считайте же, что я один равен тысяче! У меня и стрел еще осталось довольно, семь или восемь. Я задержу врагов, а вы скачите к соснам, что виднеются там, вдали, и зовутся Сосновой рощей, Авадзу. Там, среди сосен, вы сможете спокойно кончить счеты с жизнью! — И он погнал вперед своего коня, а навстречу показался отряд противника, пятьдесят сильных, свирепых воинов. — Господин, скачите же в Сосновую рощу! А я, Канэхира, задержу этих недругов! — опять повторил Канэхира, но Ёсинака ответил:
— Мне следовало пасть в бою там, в столице, а я бежал сюда, в эту даль, только затем, чтобы умереть с тобой рядом! Зачем же нам погибать от руки врагов порознь? Лучше умрем здесь оба, друг подле друга! — И он поравнял своего коня с конем Канэхиры, намереваясь скакать бок о бок, но Канэхира соскочил на землю и, схватив коня Ёсинаки под уздцы, молвил:
— Какой бы славой ни покрыл себя воин в недавнем иль в отдаленном прошлом, вечный позор станет ему уделом, если он умрет недостойной смертью! Господин, вы устали. Ваше войско разбито. Враги оттеснят нас друг от друга, и вы падете от руки ничтожного простого наемника! Разве не обидно, если прославленный Ёсинака из Кисо погибнет от руки какого-то безвестного челядинца? Молю вас, поезжайте же туда, в рощу, и не помышляйте ни о чем прочем!
— Тогда прощай! — сказал Ёсинака и поскакал к Сосновой роще, Авадзу.
А Канэхира, один как перст, врезался в гущу противника, встал во весь рост на стременах и громовым голосом назвал свое имя:
— Раньше вы слух обо мне слыхали, теперь воочию поглядите! Я — Канэхира Имаи, молочный брат господина Ёсинаки из Кисо, тридцати трех лет от роду! Самому властелину Камакуры, наверное, хорошо ведомо мое имя! Так попробуйте же одолеть Канэхиру, поднесите его голову вашему господину! — И с этими словами он выпустил на все четыре стороны восемь стрел, которые у него еще оставались. Неизвестно, убил ли он своих врагов или ранил, но только тут же на месте восемь всадников свалились с коней на землю. Затем он обнажил меч и рубил на скаку наотмашь, мчался то в одну сторону, то в другую, и никто не смел к нему подступиться. Многих он уложил!
— Застрелите его! Убейте! — кричали враги и, окружив Канэхиру, обрушили на него целый дождь стрел, но панцирь у него был добрый, стрелы не пробивали доспехи, ни одна стрела в щелки между пластинами не попала — Канэхира оставался неуязвимым.
Меж тем Ёсинака, один-одинешенек, мчался к соснам Авадзу. А дело было в двадцать первый день первой луны, уже пали ранние сумерки, земля подернулась тонким льдом. Не заметив, что впереди раскинулось глубокое заливное поле, он направил туда коня и провалился в жидкую грязь так глубоко, что конь погрузился в воду чуть ли не с головой. Привстав на стременах, Ёсинака понукал и хлестал коня, но тот не двигался с места. Тревожась о судьбе Канэхиры, Ёсинака оглянулся, и в этот самый миг скакавший за ним вдогонку Тамэхиса Исида, самурай из клана Миура, с силой натянув тетиву, послал стрелу прямо ему в лицо. Тяжко раненный, Ёсинака поник, рухнул вперед, уткнувшись головой в конскую шею. Тут к Ёсинаке подскочили два челядинца Исиды и в конце концов сняли ему голову с плеч.
Исида надел голову Ёсинаки на кончик меча, вскинул высоко вверх и громовым голосом возгласил:
— Я, Тамэхиса Исида, одолел Ёсинаку из Кисо, чья слава давно гремела по всей Японии!
Тем временем Канэхира все продолжал сражаться, но, услышав голос Исиды, воскликнул:
— Зачем же мне теперь биться, кого теперь защищать?! Глядите же сюда, восточные витязи! Глядите, как принимает смерть первый храбрец Японии! — И, вложив кончик меча в рот, он прыгнул с коня вниз головой, так что меч пронзил его насквозь, и Канэхира пал мертвый.
Так закончилась битва у Сосновой рощи, Авадзу.
Канэмицу Хигути, старший брат Канэхиры, отправился в край Кавати, в крепость Нагано, чтобы разгромить Юкииэ, но упустил врага — оказалось, что Юкииэ уже покинул Нагано и укрылся в селении Нагуса, в краю Каи. Канэмицу бросился было за ним вдогонку, но по пути узнал, что в столице идет война, и поспешил обратно. У реки Ёдо, возле моста Оватари, повстречался ему челядинец его младшего брата Канэхиры, сказавший: «О горе, господин, куда же ты скачешь? Наш военачальник Ёсинака убит, а Канэхира Имаи сам лишил себя жизни!»
Заплакал Канэмицу, услышав эти слова, и сказал, обращаясь к своим вассалам:
— Слушайте меня, воины! Все, любившие господина нашего Ёсинаку, ступайте отсюда куда глаза глядят! Примите постриг, возьмите чашу для подаяний, умерщвляйте плоть постом и молитесь за упокой души нашего господина! А я, Канэмицу, поеду в столицу и приму смерть в бою, дабы снова повстречаться с господином Кисо в царстве мрака, да заодно и с братом там повидаться!
И когда он сказал так, пятьсот его воинов, один за другим, постепенно покинули Канэмицу, и к тому времени, как проехал он Южные ворота в Тобе, осталось при нем не больше двадцати человек.
Меж тем самураи из восточных земель — и знатные, и рядовые воины кланов, — прослышав, что Канэмицу сегодня возвратится в столицу, и в надежде перехватить его, поскакали к воротам Красной Птицы, Сусяку, к Ёцудзуке и на Седьмую дорогу. Завидев их, Мицухиро, один из вассалов Канэмицу, пустил коня вскачь, вклинился в их ряды и громким голосом закричал:
— Есть среди вас вассалы Тадаёри, жители земли Каи?
Услышав такой вопрос, воины громко засмеялись.
— Почему ты желаешь сразиться непременно с кем-нибудь из вассалов Тадаёри? Выбирай любого из нас! — сказали они.
В ответ Мицухиро объявил свое имя:
— Я — Мицухиро Тино, сын Мицуиэ Тино, жителя селения Сува Каминомия, в краю Синано! Я не ищу противника только среди воинов Тадаёри — дело вовсе не в этом: просто мой младший брат Ситиро служит в его дружине. В Синано, на родине, осталось у меня двое сыновей. Они будут горевать, не зная, какой смертью пал их отец, почетной или бесславной. Вот почему хотелось бы мне вступить в смертельную схватку на глазах у брата, дабы он рассказал моим сыновьям, что отец их принял смерть с честью! А противника я вовсе не выбираю и готов сразиться с любым и каждым!
Вперед и назад, влево и вправо скакал Мицухиро и зарубил насмерть трех вражеских всадников, а когда поравнял коня с четвертым и схватился с ним, оба упали с коней на землю. Здесь, на земле, они насквозь пронзили друг друга мечами, и оба скончались.
В прошлом Канэмицу водил дружбу с воинами клана Кодама. Теперь, собравшись вместе, они сказали:
— Уж так повелось у нас, воинов, посвятивших себя бранному делу, что мы всегда стремимся заручиться друзьями, ищем товарищей повсюду на белом свете, дабы, полагаясь на узы дружбы, в роковую минуту уберечься от смерти и продлить краткую нашу жизнь… Канэмицу тоже, наверное, уповал на это, когда в минувшие годы заключил с нами союз… Давайте же вымолим ему жизнь в награду за наши заслуги в недавней битве! — И они послали Канэмицу письмо, гласившее:
«В прошлом братья Канэмицу и Канэхира славились верной службой у Ёсинаки, ныне, однако, Ёсинака уже погиб, и, стало быть, теперь ты волен в своих поступках! Сложи оружие, и мы спасем тебе жизнь, ссылаясь на наши заслуги в недавней битве, за кои положена нам награда! Ты сможешь тогда вступить на путь Будды и молиться за упокой души твоего господина!»
И уж на что храбрым, могучим воином был Канэмицу, да, видно, счастье от него отвернулось, и он сдался на милость клана Кодама. О его пленении доложили Ёсицунэ, и тот, в свою очередь, обратился к государю Го-Сиракаве с просьбой помиловать Канэмицу.
Но приближенные государя, вельможи, царедворцы и придворные дамы, дружно воспротивились этой просьбе:
— Когда воины Ёсинаки ворвались во дворец государя, дикими воплями устрашив августейшего властелина, повсюду только и раздавались имена Канэхиры и Канэмицу! Они подожгли дворец, превратили его в настоящий огненный ад, загубили много людей… Нет, было бы слишком досадно даровать жизнь такому злодею!
В двадцать второй день той же луны нового канцлера Мороиэ лишили сана и вернули звание прежнему канцлеру — Мотомити. Всего лишь шестьдесят дней занимал Мороиэ высокую должность — точь-в-точь внезапно прерванный сон, да и только! Правда, во время оно тоже случилось однажды, что канцлера Митиканэ лишили должности спустя всего лишь семь дней после того, как он приезжал во дворец благодарить за высокое назначение… А Мороиэ за недолгие шестьдесят дней своего правления удалось, как-никак, участвовать и в новогодних празднествах, и в церемонии раздачи новых званий и должностей, так что на старости лет ему все-таки было что вспомнить!
В двадцать четвертый день той же луны головы Ёсинаки и четырех его ближайших соратников доставили в столицу и напоказ носили по улицам. Канэмицу был в заключении, но он так настойчиво просил позволить ему сопровождать в этом шествии покойного господина, что просьбу уважили и вели его, в синем кафтане, в высокой шапке, позади, за отрубленными головами. Назавтра его казнили. Говорят, что Нориёри и Ёсицунэ всячески заступались за Канэмицу, но государь Го-Сиракава не внял их просьбе, сказав:
— Канэмицу, так же как Канэхира, Нэнои и Татэ, один из четырех богов-защитников[549] Ёсинаки… Пощадить его — все равно что выкормить тигра…[550]
Оттого его и казнили.
В давние времена, когда пошла на убыль мощь жестокого Циньского государства и по всей стране, как потревоженный пчелиный рой, восстали князья, Пэйгун первым вошел в столицу и занял Сяньянский дворец. Но, зная, что ему еще предстоит схватка с Сян Юем, он отказался от встреч с красавицами, не жаждал золота, серебра и драгоценных каменьев[551], а помышлял лишь об укреплении заставы Ханьгу. Благодаря такой предусмотрительности он сумел разбить одного за другим всех своих недругов и подчинить себе всю страну. Ёсинака тоже первым вступил в столицу и, если бы только повиновался велениям князя Ёритомо, мог бы сохранить и жизнь, и власть, как Пэйгун!
Меж тем Тайра еще зимой минувшего года покинули берег Ясимы в краю Сануки, переправились морем в край Сэтцу, в заливе Нанива, и снова обосновались в своей старой вотчине Фукухара. Здесь, в местности, именуемой Ити-но-тани, они построили крепость: на западе воздвигли укрепления, защищавшие тыл, а с востока поставили главную оборону у рощи Икута. Сюда, в эту крепость — в Фукухару, Итаядо, Хёго и Суму, — Тайра собрали воинов из всех восьми земель, входящих в область Санъёдо, из всех шести краев, составляющих область Нанкайдо. Сто тысяч воинов насчитывало их войско!
В Ити-но-тани с севера высились горы, на юге простиралось море. Вход в залив был узким, зато побережье — просторно, отвесный берег высок и крут, словно ширма. От самых гор и вплоть до дальних отмелей в море Тайра нагромоздили огромные камни; нарубив большие деревья, изготовили из них заостренные колья. А в заливе, на взморье, щитом-заслоном поставили в ряд большие суда. На вышках, вдоль укрепления, разместились воины с островов Сикоку и Кюсю, все в полном вооружении, с луками и мечами наготове — каждый равнялся тысяче; словно грозовые тучи, теснились они на башнях, так много их было! Внизу, под башнями, стояло видимо-невидимо оседланных коней. Непрерывно звучал грохот боевых барабанов, раздавались воинственные, громкие клики! Каждый боевой лук походил на полумесяц, упавший в руки, а сверкание мечей у бедра напоминало блеск инея осенней порой… На возвышении установили множество алых стягов — словно языки пламени, трепетали они в небе под дуновением весеннего ветра…
После того как Тайра переправились в Фукухару, многие самураи Сикоку им изменили. В числе этих изменников были чиновники, служившие в управе земель Сануки и Ава. «До вчерашнего дня мы были слугами Тайра, а сегодня переходим на сторону Минамото, но вряд ли те нам поверят. Докажем же нашу искренность, хоть разок выстрелив в Тайра!» — решили они. И вот, сведав, что князь Норимори, по прозванию Тюнагон у Ворот, с сыновьями Митимори и Норицунэ пребывают в краю Бидзэн, в гавани Симоцуи, они поплыли туда на более чем десяти боевых ладьях, дабы с ними покончить.
— Негодяи! — воскликнул Норицунэ, правитель Ното, услышав об их измене. — До вчерашнего дня эти мужланы довольствовались тем, что косили траву на корм нашим коням. Быстро же они предали нас! Коли так, ни один не уйдет живым!
И в небольших челнах он с дружиной поплыл навстречу изменникам.
— Не пропустите, не упустите, молодцы! — крикнул своим воинам Норицунэ и так яростно обрушился на врагов, что самураи Сикоку, намеревавшиеся лишь для вида выпустить одну-две стрелы и затем убраться подобру-поздорову, почуяв, что им несдобровать, не приняли бой и поспешили назад, признав свое поражение и решив укрыться в столице.
По пути прибыли они в гавань Фукура, в Авадзи. Здесь обитали два родича Минамото — Ёсицугу, младший сын покойного Тамэёси, и Ёсихиса, один из его младших братьев. Самураи Сикоку встали под их начало, построили укрепление и приготовились к бою. И в самом деле, правитель Ното нагрянул сюда без промедления. Целый день длилась битва. Ёсицугу был убит, а Ёсихиса ранен, всех их триста воинов перебили. Правитель Ното приказал отрезать голову всем убитым и, составив список своих вассалов, отличившихся в битве, возвратился в Фукухару с победой.
Князь Норимори, Тюнагон у Ворот, остался на сей раз в Фукухаре, а оба его сына снова поплыли на остров Сикоку — теперь собрались они проучить самурая Митинобу Кавано, ибо тот, несмотря на призывы Тайра, так и не явился к ним на подмогу. Первым прибыл в край Ава, в крепость Ханадзоно, старший брат Митимори. Младший, Норицунэ, поплыл в Ясиму. Услышав об этом, Митинобу поспешил в край Аки, к Дзиро Нуте, дяде своему по материнской линии, дабы общими силами отразить наступление Тайра. Узнав об этом, Норицунэ тотчас покинул Ясиму и устремился следом за Митинобу. Быстро миновав Миносиму, что в краю Бинго, он на следующий день подступил к укрепленной усадьбе Путы. Дзиро Нута вместе с племянником упорно оборонялись. Весь день, всю ночь длилась битва. В конце концов Дзиро Нута, поняв, наверное, что ему не осилить Тайра, добровольно снял шлем и сдался на милость правителя Ното. А Митинобу Кавано, его племянник, все еще не желая покориться, продолжал сражаться, так что из пятисот его воинов осталось не больше пяти десятков. Покинув крепость, они обратились в бегство, но воины Тайра во главе с Тамэкадзу, вассалом правителя Ното, окружили беглецов, и после схватки осталось их всего семеро — сам Митинобу и шестеро его воинов. Тогда поскакали они к морю, надеясь спастись на лодках, но тут погнался за ними Ёсинори, сын Тамэкадзу, могучий стрелок из лука, и застрелил пятерых всадников. Уцелели лишь двое — сам Митинобу и один из самых любимых его вассалов. Увидев, что Ёсинори догнал этого вассала, схватился с ним, прижал к земле и уже готов снять ему голову, Митинобу повернул коня вспять, зарубил Ёсинори, швырнул его голову в грязь заливного поля и громовым голосом возгласил:
— Так воюет Митинобу из Кавано, двадцати одного года от роду! Кто из вас считает себя могучим и храбрым? Пусть попробует задержать меня!
И, взвалив своего вассала на спину, ускакал прочь, сел в лодку и переправился в край Иё. А правитель Ното, хотя и упустил Митинобу, все же возвратился в Фукухару с пленником — Дзиро Нутой.
И еще была битва — житель земли Авадзи, Тадакагэ Ама, тоже изменил Тайра и переметнулся на сторону Минамото. Погрузив на два больших судна провиант для воинов и много оружия, он отплыл в столицу. Услышав об этом, правитель Ното, пребывавший в то время в Фукухаре, в небольших челнах погнался за ним вместе со своей дружиной. Бой закипел на взморье близ Нисиномии. Обороняясь, Тадакагэ сражался отчаянно, но так свиреп был натиск правителя Ното, что Тадакагэ, поняв, что ему несдобровать, повернул назад и укрылся в бухте Фукэи, в краю Кии. Там примчался ему на помощь житель земля Кии, самурай Тадаясу Сонобэ, и привел с собой сотню всадников. Но правитель Ното вскоре настиг их в бухте Фукэи. И опять весь день и всю ночь длилась битва. В конце концов Тадакагэ и Тадаясу, не в силах противостоять правителю Ното, обратились в бегство и оба укрылись в столице, оставив сражаться своих вассалов. А правитель Ното, перебив двести человек и приказав всем им отрезать голову, возвратился с победой в Фукухару.
И еще была битва: сговорились трое — Митинобу Кавано из края Иё, Корэтака Усуки и Корэёси Огата из края Бунго — и, переправившись с двухтысячным войском в край Бидзэн, затворились в крепости Имаки. Услышал об этом правитель Ното и осадил крепость с трехтысячной дружиной.
— У этих негодяев — большая сила! Пришлите нам подкрепление! — попросил тут правитель Ното, и на помощь ему из Фукухары выслали десятки тысяч воинов.

Долго и упорно сражались защитники крепости, проявляя чудеса храбрости, но в конце концов сказали:
— У Тайра — великая сила, а у нас войска мало. Нам не выдержать их осады. Надо бежать отсюда, чтобы перевести дух хотя бы на короткое время!
Усуки и Огата погрузились на корабли и уплыли на остров Кюсю, а Митинобу Кавано переправился в Иё.
— Теперь у нас врагов не осталось! — воскликнул правитель Ното и возвратился в Фукухару с победой.
Все вельможи и царедворцы Тайра, во главе с князем Мунэмори, собрались вместе и, радуясь, дружно восхваляли многократную доблесть Норицунэ, правителя Ното.
В двадцать девятый день первой луны Нориёри и Ёсицунэ явились во дворец государя-инока доложить, что выступают на запад, дабы покончить наконец с Тайра.
— При нашем дворе, — соизволил обратиться к ним государь, — начиная с эры богов из поколения в поколение передавались три священных сокровища — яшма, меч и зерцало. Верните же их в целости и сохранности обратно, в столицу!
Почтительно выслушав высочайшее повеление, Нориёри и Ёсицунэ удалились.
А в Фукухаре, в четвертый день второй луны того же года, отмечали годовщину смерти Правителя-инока и отслужили скромную заупокойную службу. В непрерывных сражениях и битвах незаметно промчались дни и луны, и вот уже целый год миновал со дня его смерти, и в положенный срок наступил новый… Но то было печальное обновление! Если бы в мире все шло заведенным порядком, как повелось исстари, какие храмы, какие пагоды воздвигли бы в память Правителя-инока! Теперь же вся поминальная служба свелась к тому, что собрались вместе его потомки, мужчины и женщины, и не было других приношений, кроме проливаемых ими слез…
По случаю поминок состоялась раздача новых званий и должностей. Всем — и мирянам, и духовенству — пожаловали новые почетные звания. Говорят, что князю Норимори, Тюнагону у Ворот, хотели пожаловать второй придворный ранг, но, когда князь Мунэмори, его племянник, сказал ему об этом, Норимори ответил стихотворением:
и отказался от нового ранга.
Мородзуми, правитель земли Суо, сын Моронао, Главного придворного летописца, получил теперь отцовское звание. Масаакира, помощник Главы Оружейного ведомства, получил звание летописца пятого ранга.
В стародавние времена, когда Масакадо захватил власть в Восьми землях востока и учредил столицу в уезде Сома, в краю Симоса, он провозгласил себя принцем крови из рода Тайра и завел двор с доброй сотней придворных, однако на должность Главного летописца и составителя календарей все-таки никого не назначил… Не в пример Масакадо, Тайра были вправе жаловать новые почетные звания в своей вотчине Фукухара, ибо император, хоть и вынужденный покинуть столицу, пребывал с ними и три священные императорские регалии тоже хранились здесь, в Фукухаре.

Когда прошел слух, что Тайра вернулись в Фукухару и вскоре, наверное, проложат себе мечом путь обратно, в столицу, их семьи, оставшиеся дома, снова воспрянули духом и преисполнились надежды. Преподобный Сэнсин[552], покинувший столицу вместе с Тайра, издавна дружил с настоятелем храма Кадзии[553] и при каждом удобном случае посылал ему вести. Настоятель тоже постоянно писал Сэнсину. «Сердце сжимается от боли, как подумаешь о вашей скитальческой доле, — писал он. — У нас, в столице, тоже не стало покоя…» Письмо заканчивалось стихотворением:
Прочитав письмо, Сэнсин прижал бумагу к лицу и долго не мог унять горючие слезы.
По мере того как проходили дни и луны, князь Корэмори Комацу все сильнее тосковал по супруге и малым детям, которых покинул в столице. Хотя ему нет-нет да и удавалось обменяться весточкой с супругой, посылая письма со странствующими купцами, но всякий раз, с болью в сердце убеждаясь, как тяжко живется в столице его любимым, он думал: «Нет, лучше взять их сюда и жить всем вместе, а там будь что будет!» Но тут же думалось ему по-другому: «Я-то уж как-нибудь стерплю все лишения, а каково будет ей, бедняжке?» — и в этих душевных муках сказывалась вся глубина горячей любви Корэмори к жене и детям.
Меж тем Минамото намеревались дать бой Тайра в четвертый день второй луны, но, услыхав, что в этот день исполняется годовщина смерти Правителя-инока, отложили наступление, дабы не мешать поминальной службе. Пятый день тоже пришлось пропустить: направление на запад сулило неудачу. В шестой день и вовсе не следовало предпринимать каких-либо начинаний. Так случилось, что первую перестрелку решено было начать в седьмой день, в час Зайца, ударив на крепость Тайра в Ити-но-тани одновременно с запада и с востока.
Но все же четвертый день считался счастливым, и потому Минамото, разделив свое воинство на главную и вспомогательную дружины, в тот же день выступили из столицы. Главную дружину вел Нориёри, и с ним шли многие славные витязи, всего больше пятидесяти тысяч всадников; в четвертый день, в час Дракона, выступили они из столицы. Вспомогательную дружину, которой предстояло обойти Тайра с тыла, возглавлял Куро Ёсицунэ и с ним — многие славные витязи, всего же воинов было у Ёсицунэ больше десяти тысяч: они выступили в поход в тот же день, в тот же час, что и главное войско. Продвигаясь по дороге, ведущей в Тамбу, в один день преодолели они двухдневный путь и подступили с востока к горе Микуса, на границе между землями Харима и Тамба, где и раскинули боевой стан в местности Онохара.
Тайра, в свой черед, раскинули боевой стан к западу от горы Микуса, в трех ри от Онохары. Войско их насчитывало больше трех тысяч всадников; возглавляли войско сыновья покойного князя Сигэмори — Сукэмори, Аримори и Моромори, старшими самураями были Киёиэ и Мориката.
В эту ночь, около часа Пса[554], Куро Ёсицунэ призвал Санэхиру Дои и сказал:
— Тайра стоят наготове в трех ри отсюда, на западном склоне горы Микуса. Как думаешь, что лучше — ударить ли нам сегодня же ночью или отложить сражение на завтра?
Тут выступил вперед юный Тасиро и сказал:
— Завтра к Тайра подойдут подкрепления. Сейчас у них всего три тысячи воинов, у нас же более десяти тысяч! На нашей стороне великое преимущество. Сдается мне, нужно дать им бой ночью!
— Хорошо сказано, господин Тасиро! — воскликнул Дои. — Надо начинать сражение немедля! — И, сказав так, он двинул вперед свою дружину.
— Темно, хоть глаз выколи! — взроптали тут воины, и Куро Ёсицунэ спросил:
— Где же наши привычные факелы?
— И то правда! — воскликнул Дои и поджег крестьянские хижины в долине Онохара, а потом пустил огонь и в горы, и на поля.
Загорелись трава и деревья, да так ярко, что войско смогло продвигаться столь же быстро, сколь и во время дневных походов, — в один миг преодолели воины путь через гору длиной в три ри.
Этот юноша Тасиро был сыном тюнагона Тамэцуны, прежнего правителя земли Идзу. Его мать, дочь Мотимицу Канэноскэ, происходила из сословия самураев, но муж-тюнагон так любил ее, что, когда она родила ему сына, отдал мальчика деду с материнской стороны, чтобы тот воспитал его самураем. Однако истинное свое происхождение по отцовской линии Тасиро вел от принца Сукэхито, третьего сына императора Го-Сандзё, иными словами, был потомком этого принца в пятом колене, а значит, не только отличался в ратном деле, но мог гордиться благородным происхождением.
А Тайра, вовсе не ожидая, что Минамото ударят на них этой ночью, думали: «Наверное, битва начнется завтра. Нет ничего хуже, чем идти в бой полусонным! Надо хорошенько выспаться перед боем и тогда уже воевать!»
Разумеется, сторожевой дозор не дремал, но остальные воины, опустив голову кто на шлем, кто на колчан или на рукав панциря, погрузились в глубокий сон.
Около полуночи внезапно грянул громовой клич и на спящих обрушились десять тысяч всадников Минамото. Воины Тайра так испугались, так растерялись, что схвативший лук позабыл стрелы, взявший стрелы позабыл лук, и, чтобы не попасть под копыта вражеских коней, все они бросились врассыпную, открыв путь в крепость Ити-но-тани. А воины Минамото преследовали, догоняли бегущих, так что войско Тайра потеряло убитыми более пятисот человек, раненых же было без счета…
Военачальники князья Сукэмори, Аримори и Тадафуса — уж не от великого ли стыда? — бежали к бухте Такасаго, в краю Харима, сели там на корабль и укрылись в крепости Ясима, в краю Сануки. А младший из братьев, Моромори, правитель Биттю, вместе с самураями Киёиэ и Морикатой бежали в крепость Ити-но-тани.
Князь Мунэмори послал Ёсиюки Абэ к вельможам Тайра, велев сказать им: «Куро Ёсицунэ сломил нашу оборону в Микусе и уже вторгся в наши пределы. Под угрозой наш боевой стан в предгорье. Выходите все на битву, дабы воинство Ёсицунэ отбросить!» Но никто не согласился выступить против Ёсицунэ, все отказались. Тогда Мунэмори отправил посланца к Норицунэ, правителю Ното, велев сказать: «Прости, что всякий раз призываю тебя на помощь, но не выйдешь ли против Ёсицунэ?» И правитель Ното ответил: «Каждый должен считать ратное дело своим главным, первейшим долгом! Разве можно добиться победы, если перебирать, словно на охоте или на рыбной ловле: „Туда не пойду, там улова не будет!“ или „Это место сулит удачу, туда — согласен!“… Я, Норицунэ, повинуясь приказу, готов сражаться в самом трудном месте! Ручаюсь, мы отразим врага и обратим его в бегство!» Возликовал Мунэмори, услышав такой ответ, и прислал правителю Ното десять тысяч воинов во главе с Моритоси, прежним правителем земли Эттю. Норицунэ вместе со старшим братом своим Митимори встали обороной у подножья перевала Хиёдори, защищая крепость Тайра в Ити-но-тани со стороны горного кряжа.
Князь Митимори вызвал в боевой стан свою супругу, чтобы в последний раз свидеться с нею в хижине, служившей временным пристанищем правителю Ното. Узнав об этом, разгневался Норицунэ:
— Я послан сюда, потому что здесь трудное, опасное место! Нам и впрямь предстоит нелегкая битва! Того и гляди мы опомниться не успеем, как сверху, с гор, обрушатся на нас воины Минамото! Даже если схватим лук, да не успеем вложить стрелу, много ли будет проку? А вложим стрелу, да не успеем натянуть тетиву — что с того толку? Мыслимое ли дело миловаться с супругой в такое время? На что же ты будешь годен? — так упрекал он старшего брата, и Митимори, как видно рассудив, что он прав, поспешно облачился в доспехи, а жену отослал обратно.
На закате пятого дня Минамото покинули равнину Кояно и подступили совсем близко к роще Икута. Поглядели Тайра в ту сторону и увидали — повсюду Минамото встали боевыми заслонами и зажгли сигнальные костры. По мере того как сгущалась ночная тьма, свет костров казался лунным сиянием, как будто луна поднималась из-за горной вершины. Тайра тоже решили, по обычаю, зажечь сторожевые огни и тоже развели костры в роще Икута; по мере того как приближался рассвет, их огни казались звездами, угасающими на светлеющем небе. И невольно вспоминались им строчки старинной песни:
Куда ни глянь — повсюду раскинули стан боевые дружины Минамото; воины кормили коней и, казалось, вовсе не торопились. А Тайра с замиранием сердца ожидали: вот сейчас, вот сейчас враги начнут наступление! — и тревожно было у них на сердце.
На рассвете шестого дня Куро Ёсицунэ разделил свое войско надвое: Санэхира Дои и с ним семь тысяч всадников он отправил к западным пределам долины Ити-но-тани, а сам во главе более трех тысяч всадников двинулся в обход, по дороге Тамба, чтобы ударить на Ити-но-тани с тыла, через перевал Хиёдори.
— Эти горы славятся крутизной! — говорили друг другу воины. — Если все равно умирать, так уж лучше сложить голову в честном бою с врагом! А погибнуть, сорвавшись в пропасть, — незавидная доля!
Тут выступил вперед Суэсигэ Хираяма, уроженец земли Мусаси.
— Я, Суэсигэ, хорошо знаю эти горы! — сказал он.
— Ты родился и вырос в восточных землях и сегодня увидал эти горы впервые в жизни. Как же ты говоришь, что они тебе хорошо известны? Никак невозможно тебе поверить! — отвечал ему Ёсицунэ.
— Господин, тебе не подобают такие речи! — дерзостно возразил ему Хираяма. — Как любому поэту известно о цветении сакуры в Хацусэ или в Ёсино, так и воину, искусному в ратном деле, должна быть известна обстановка в тылу вражеских укреплений!
Вслед за Хираямой выступил вперед Киёсигэ Бэппу, юноша восемнадцати лет.
— Мой отец, монах Ёсисигэ, — сказал он, — учил меня: «Заблудившись в горах, на охоте ли, на войне ли, пусти вперед старую лошадь и ступай за ней следом! Она обязательно выведет тебя на дорогу!»
— Хорошо сказано! — воскликнул Ёсицунэ. — Недаром существует предание о том, как старый конь отыскал дорогу на засыпанном снегом поле![555] — И с этими словами он поставил вперед старого мышастого коня под легким золоченым седлом, надел ему серебристую уздечку, закинул повод за переднюю луку и двинулся за конем в неведомую горную глушь.
Уже наступила вторая луна, белый снег на вершинах местами растаял, кое-где зацветали цветы, птицы уже пели в долинах. Пробираясь сквозь весеннюю дымку, воины то поднимались к вершинам, сиявшим ослепительной белизной, то спускались в ущелья, где стеной стояли крутые скалы и громады гор поросли густыми лесами. Здесь снег, одевший сосны, еще не растаял; чуть заметно вилась среди мхов тропинка, и, как сливовый цвет под порывами бури, сыпались с неба снежные хлопья… Нахлестывая коней, поспешали воины по дороге, петлявшей то на восток, то на запад, а тем временем застала их ночь, и, сойдя с коней, встали они на ночлег в горах. Тут Мусасибо Бэнкэй привел в стан какого-то старца.
— Кто таков? — спросил Ёсицунэ.
— Я охотник, живу здесь в горах, — отвечал тот.
— Стало быть, ты хорошо знаешь эти горы. Отвечай без утайки!
— Как не знать, знаю, конечно!
— Мы хотим спуститься отсюда вниз, к укреплениям Тайра в долине Ити-но-тани. Что скажешь на это?
— Ох, боюсь, это вам никак не удастся! Здесь ущелья глубоки, а скалы высоки, человеку не осилить такие преграды! А верхами — тем паче этого и вообразить невозможно! К тому же Тайра вырыли вокруг своих укреплений ямы-ловушки, вбили в землю раздвоенные рогатины-колья. Наверное, там уже приготовились к обороне! — отвечал старый охотник.
— А олени по этим кручам проходят?
— Да, олени проходят. С наступлением тепла олени из Харимы приходят в край Тамба подкормиться на густых травах, а ударят холода — снова уходят в поисках корма туда, где снег лежит неглубоко, убегают обратно из Тамбы в край Харима, на равнину Инами.
— Вот и будет славное ристалище нашим коням! Где олени проходят, почему бы не пройти коням? А ты будешь нам провожатым! — сказал Ёсицунэ, но старик пояснил, что по преклонным своим летам в проводники уже не годится.
— А нет ли у тебя сыновей?
— Есть! — отвечал старый охотник и прислал к Ёсицунэ сына, юношу восемнадцати лет по имени Кумао.
Тотчас завязали ему волосы на макушке, как подобает взрослому мужчине, нарекли Ёсихисой, по отцу Такэхисе Васио, дали ему коня и двинулись за ним следом. Это и был тот самый Ёсихиса-Васио, который годы спустя принял смерть вместе с Ёсицунэ, когда, уже после победы над Тайра, между Ёсицунэ и его старшим братом, властелином Камакуры Ёритомо, возникла распря и Ёсицунэ пал в сражении в северных землях Осю.
Накануне шестого дня перед решающей битвой Наодзанэ Кумагай и Суэсигэ Хираяма до полуночи оставались в дружине Куро Ёсицунэ. Назавтра им предстояло обрушиться на стан Тайра с тыла. Глубокой ночью Кумагай призвал сына своего Наоиэ и сказал:
— Когда наше войско ринется вниз с крутизны, все смешается и никто не сможет сказать, кто был первым, а кто последним… Вот я и думаю — давай поскачем в дружину Дои, что наступает на Ити-но-тани по дороге Харима, и оттуда первыми ударим на крепость Тайра!
— Превосходно! — отвечал Наоиэ. — Я и сам хотел сказать вам о том же! Так не будем же терять время, едем!
— Здесь вместе с нами Суэсигэ Хираяма. Он тоже не из тех, кто любит сражаться в куче… — сказал Кумагай и послал слугу на разведку, наказав ему: «Ступай погляди, что он?»
А Хираяма и впрямь собрался в путь еще раньше, чем Кумагай.
— Пусть другие поступают, как им угодно, — бормотал он себе под нос, — а я никому не уступлю ни на шаг первенства в битве!
Тем временем челядинец Хираямы задавал коню корм, приговаривая при этом:
— Чертова скотина, жрет и жрет и никак не насытится… — и в сердцах ударил коня.
— Не бей коня, — сказал слуге Хираяма. — Ведь и для него эта ночь тоже, может быть, будет последней!
Челядинец Кумагая поспешно вернулся к господину и доложил обо всем, что видел и слышал.
— Так я и знал! — воскликнул Кумагай и без промедления пустился в путь.
В темно-синем кафтане, в панцире, скрепленном красным кожаным шнуром, с алым защитным капюшоном, ехал он на прославленном гнедом скакуне по кличке Гонда. Его сын Наоиэ облачился в кафтан из ткани, сплошь затканной круглыми гербами с изображением стрелолиста, панцирь его был скреплен пестрым, синим с белым, кожаным шнуром, а ехал он на чалом коне по кличке Сэйро — Западный Терем. Вассал, державший фамильный стяг отца и сына Кумагая, надел зеленоватый кафтан и панцирь, на пластинах коего были выбиты желтенькие цветочки сакуры, а конь под ним был каурый. Оставив слева обрыв, куда назавтра предстояло спуститься воинам Ёсицунэ, все трое поскакали направо, миновали заброшенную дорогу Юинохата, по которой давно уже никто не ходил и не ездил, и выехали туда, где волны бились о побережье Ити-но-тани.
Стояла глухая полночь; семь тысяч воинов под началом Санэхиры Дои в ожидании рассвета остановились в Сиое, неподалеку от Ити-но-тани. Никем не замеченный в темноте, Кумагай проехал мимо вдоль берега, у самой кромки воды, к западной стороне крепости Тайра. Было еще совсем темно, и в крепости царила глубокая тишина. Кроме трех всадников, кругом не было ни души.
— Не думай, будто только мы с тобой стремимся быть первыми в битве! — сказал Кумагай сыну. — Многие мечтают о том же и где-нибудь поблизости тоже ожидают рассвета. Так давай же не будем медлить, назовем свои имена! — И, сказав так, он подъехал к самому заграждению и громовым голосом крикнул: — Наодзанэ Кумагай и сын его Наоиэ, уроженцы земли Мусаси, первыми вышли на битву в Ити-но-тани!
— Пусть кричат… Не отвечайте! — сказали друг другу воины Тайра. — Пусть уморят своих коней и понапрасну истратят стрелы! — И на вызов Кумагая никто не ответил.
В это время сзади показался еще один всадник.
— Кто таков? — спросил Кумагай.
— Суэсигэ Хираяма, — ответил тот. — А ты кто таков?
— Наодзанэ Кумагай!
— Что я слышу! Господин Кумагай? Давно ли ты здесь?
— С вечера! — отвечал Кумагай.
— Я тоже не отстал бы от вас, — сказал Хираяма, — но Горо Нарита обманул меня, из-за него я так запоздал! Он клялся мне в верности, говоря: «Если придется умирать, умрем вместе!» Я дал согласие. Но по дороге он сказал мне: «Господин Хираяма, ты хочешь во что бы то ни стало быть первым в битве, но не надо чересчур горячиться! Хорошо быть первым, когда сзади уже подошло свое войско, тогда все увидят твой подвиг и о славе твоей узнают! А в одиночку врезаться в гущу врагов и пасть убитым — много ли в этом толку!» «В самом деле!» — подумал я и, заметив на пути невысокий холм, направил туда коня и стал поджидать, когда подоспеет наша дружина. Тут следом подъехал и Горо Нарита. Я думал, что он тоже остановится рядом и, наверное, захочет посоветоваться со мной о предстоящем сражении, но оказалось совсем другое — бросив на меня равнодушный, холодный взгляд, он вскачь пронесся мимо. «Негодяй! Ты вознамерился обмануть меня и быть первым? Нет, этому не бывать!» — подумал я, и, хоть он, обогнав меня, умчался вперед на пять или на шесть танъов, конь у него был как будто послабей моего; я помчался следом, изо всех сил нахлестывая коня, догнал Нариту и крикнул: «Низкий обманщик! Кого ты отважился обмануть? Суэсигэ не проведешь!» — и вот я здесь, перед вами, а он остался далеко позади. Наверное, изрядно отстал, пожалуй, и след-то мой потерял! — так поведал им Хираяма.
Тем временем стало светать. Пятеро всадников во главе с Кумагаем и Хираямой ожидали начала битвы. Кумагай уже посылал противникам вызов, но теперь решил снова объявить свое имя, чтобы и Хираяма услышал, и, подъехав к заграждениям поближе, громовым голосом крикнул:
— Давеча я уже называл себя — мы, уроженцы земли Мусаси, Наодзанэ Кумагай с сыном Наоиэ, — первыми вышли на битву в Ити-но-тани! Эй, самураи Тайра! Кто из вас считает себя могучим и храбрым? Выходи, и сразимся!
— Ладно же, притащим их сюда, этого Кумагая и его сына, что всю ночь орут здесь, выкликая свои имена! — воскликнули самураи Тайра.
Кто ж из них принял вызов? Морицугу из края Эттю, Тадамицу из Кадзусы, Акуситибёэ Кагэкиё, Садацунэ Готонай — больше двадцати отборных витязей Тайра выехали из крепости, отворив проход в заграждении.
Навстречу им поскакал Хираяма, в пестром — темном с белым — кафтане, в панцире, скрепленном алым кожаным шнуром, с полосатым защитным капюшоном, на прославленном чалом коне по кличке Светлоокий. За ним следовал его знаменосец в панцире, скрепленном черным кожаным шнуром, в слегка сдвинутом набок шлеме с длинными защитными пластинами, прикрывавшими шею, а конь под ним был чубарый.
— Перед вами Суэсигэ Хираяма, уроженец земли Мусаси, первый в битвах минувших лет Хогэн и Хэйдзи! — назвал он свое имя и, поравняв своего коня голова к голове с конем своего знаменосца, ринулся вперед с воинственным криком.
Кумагай стремился вперед, Хираяма скакал за ним следом, Хираяма вырывался вперед, Кумагай мчался следом; оба соперника, не уступая друг другу, обгоняли один другого, состязались в первенстве, напрягая все силы, и оба обрушились на врага с такой яростью, что только искры посыпались! Столь сокрушительный натиск заставил самураев Тайра поспешно укрыться в крепости; как видно, решив, что им не устоять, они не приняли боя, а стали изо всех сил поливать врагов дождем стрел из-за ограды.
Коню Кумагая стрела угодила в брюхо, конь взвился на дыбы, и Кумагай, перекинув ногу через седло, спрыгнул на землю. Меж тем его сын Наоиэ, объявив врагам свое имя и возраст, — а было ему в ту пору шестнадцать лет, — бился так храбро, что его конь почти упирался мордой в ограду крепости, но тут стрела ранила Наоиэ в левую руку. Тогда он соскочил с коня и, обнажив меч, стал биться плечом к плечу с отцом в пешем строю.
— Что с тобой, Наоиэ? Ты ранен?
— Да.
— Осторожней, следи, чтоб стрела не поразила тебя в спину! Непрерывно встряхивай панцирь, чтоб пластины сошлись плотнее! И нагни защитную пластину, берегись, чтоб стрела не попала в темя! — поучал Кумагай сына.
Потом, рывком выдернув стрелы, застрявшие в панцире, он бросил свирепый взгляд на крепость и громовым голосом крикнул:
— Зимой минувшего года, покидая Камакуру, я, Наодзанэ, поклялся отдать жизнь за князя Ёритомо и теперь готов лечь костьми здесь, в Ити-но-тани! Нет ли среди вас Дзиробёэ из Эттю, что прославился в битвах при Мурояме и Мидзусиме? Нет ли среди вас Горобёэ из Кадзусы или, может быть, Акуситибёэ? Не здесь ли находится господин Норицунэ, правитель Ното? Только победа над достойным противником приносит славу! Я не намерен сражаться с любым и каждым! Отвечайте же на вызов Наодзанэ, выходите на битву!
Услышав эти слова, из крепости выехал Дзиробёэ из Эттю, верхом на мышастом коне, в излюбленном своем облачении — пестром темно-синем кафтане и панцире, скрепленном красным кожаным шнуром. Отец и сын Кумагай приложили кончик меча ко лбу и, тесно прижавшись плечом к плечу, чтобы противник не вклинился между ними, не дрогнув, двинулись навстречу врагу, ни на шаг не отступая назад, и Дзиробёэ из Эттю, убоявшись, быть может, что не сумеет их одолеть, повернул коня вспять.
— Я узнал тебя, Дзиро Эттю! — закричал Кумагай. — Разве, по-твоему, я недостоин с тобой сразиться? Подъезжай сюда, померься силами с Наодзанэ!
— Нет, нечего понапрасну время терять! — ответил тот и возвратился обратно в крепость.
— Позор! Глаза бы не глядели! — воскликнул Акуситибёэ, увидев, что товарищ вернулся, и уже готов был броситься в бой, но Дзиро Эттю схватил его за нарукавник панциря и сказал:
— Оставь! Тебе предстоит еще не раз биться за нашего господина!
И Акуситибёэ на бой не вышел.
А Кумагай сел на подменного коня и с громким криком ринулся вперед. Хираяма, конь которого отдохнул, пока сражались Кумагай с сыном, тоже снова бросился в бой. Среди воинов Тайра лишь немногие умели сражаться верхом на конях. Зато на башнях их воины дружно обрушили на противника целый дождь стрел. Однако нападавших было всего лишь пятеро, а своих — великое множество, в свалке и тесноте трудно было целиться точно, и стрелы не причиняли вреда.
— Садитесь верхом, поравняйте коней, схватитесь с ними! — гласил приказ, но кони у Тайра устали, кормили их скудно, к тому же они застоялись на кораблях и теперь не двигались с места, точно изваянные из камня.
А Кумагай с Хираямой кормили коней досыта, да и от природы столь могучи были их кони, что способны были смять, затоптать любого; немудрено, что ни один из воинов Тайра не решался вступить в поединок с таким противником.
У Хираямы застрелили знаменосца, которого он любил больше жизни; верхом на коне Хираяма врезался в гущу врагов и вскоре вернулся назад с головой стрелка, убившего его друга. Кумагай тоже перебил многих. Кумагай первый вышел на битву, но перед ним ворота не распахнули, и ему не удалось проникнуть за ограду. Хираяма прибыл на поле брани позже, чем Кумагай, но для него ворота открыли, и ему удалось проникнуть за заграждение. Вот почему впоследствии Кумагай и Хираяма оспаривали друг у друга честь первенства в этом сражении.
Меж тем подоспел и Горо Нарита, а затем и Санэхира Дои с дружиной — семью тысячами воинов, все верхами. Высоко вскинув разноцветные боевые знамена, с воинственным криком ударили они на крепость Ити-но-тани.
В роще Икута, откуда предстояло начать главную битву, стояли наготове пятьдесят тысяч всадников Минамото. Были среди них братья Кавара из клана Сино — старший, Таканао, и младший, Моронао, уроженцы земли Мусаси. Подозвал тут Таканао младшего брата и сказал ему:
— Владетельные витязи-даймё, даже не вступая сами в сражение, славятся подвигами своих вассалов. А худородным, таким как мы, приходится добывать славу только собственными руками! Противник перед нами, а мы стоим в ожидании, не смея послать хоть бы одну стрелу. Это слишком досадно! Ныне я, Таканао, решил ворваться в крепость и хотя бы раз выстрелить в неприятеля — пусть это послужит началом битвы… Навряд ли я уцелею. Поэтому ты оставайся здесь, чтобы после моей смерти засвидетельствовать мой подвиг!
Заплакал младший брат Моронао.
— Обидны твои речи! — сказал он. — Нас всего двое братьев. Как же могу я, младший, допустить, чтобы на моих глазах убили старшего брата? Что скажут обо мне люди? Зачем нам погибать порознь, далеко друг от друга? Лучше сразимся вместе, а там будь что будет!
И, подозвав челядинцев, братья велели им рассказать женам и детям об их последних минутах, а затем, не садясь на коней, обулись в соломенные сандалии и, опираясь вместо шеста на лук, перелезли через раздвоенные колья и проникли внутрь вражеских укреплений. Было еще темно: в неясном свете звезд не различить было даже цвета их панцирей. Старший, Кавара, громовым голосом возгласил:
— Мы, братья Кавара, старший, Таканао, и младший, Моронао, уроженцы земли Мусаси, первыми из воинов главной дружины Минамото начинаем сражение у рощи Икута!
— Поистине в целом свете нет никого страшнее воинов из восточных земель! — воскликнули воины Тайра, услышав эти слова. — Они отважились всего лишь вдвоем проникнуть в стан врага, в гущу воинов Тайра, и могут натворить здесь немало бед! Ладно же, давайте некоторое время позабавимся с ними!
И ни один воин Тайра не стал стрелять в них. А братья между тем были знатными стрелками из лука и стреляли дружно и метко.
— Нет, долго забавляться с ними опасно! Убейте их! — раздался приказ.
Были среди воинов Тайра два могучих лучника, прославленных в западных землях, братья Сиро и Горо Манабэ, жители земли Биттю. Сиро находился среди защитников крепости в Ити-но-тани, а Горо — у рощи Икута. Прицелясь в братьев Кавара, он что было сил натянул тетиву и послал стрелу. Со звоном полетела стрела и пробила насквозь защитную пластину на груди старшего из братьев Кавара. Пошатнулся Таканао и, чтобы не упасть, оперся вместо шеста на лук. Тут подбежал к нему младший брат Моронао, взвалил старшего брата на спину и хотел было перебраться через колья назад, к своим, но вторая стрела, посланная Манабэ, угодила прямо в щелку между защитными пластинами панциря Моронао, и он рухнул на землю рядом со старшим братом. Тут подбежали челядинцы Манабэ и сняли голову обоим братьям Кавара.
— Славные, храбрые воины! — сказал князь Томомори, когда ему показали эти головы. — О таких-то и говорят: «Один равен тысяче!» Жаль, что не удалось спасти доблестных воинов!
Меж тем в боевом стане Минамото челядинцы братьев сообщили: «Братья Кавара пали смертью храбрых в крепости Тайра!»
Эти слова услыхал Кадзихара.
— По нерадивости клана Сино погибли братья Кавара! Время приспело! Вперед! — воскликнул он, и пятьдесят тысяч воинов Минамото, мгновенно подхватив его приказ, разом издали боевой клич.
Пешим воинам приказано было убрать заграждения-колья, и пятьсот всадников Кадзихары с криком и воплями помчались вперед. Кагэтака, младший сын Кадзихары, стремясь быть первым, оказался слишком далеко впереди, и отец послал к нему челядинца, велев сказать:
— Помни приказ нашего главного полководца: «Кто стремится быть первым, не получит награды за доблесть, если сразу же вслед за ним не вступит в бой вся дружина!»
Кагэтака на мгновенье придержал коня и произнес:
Так и передай отцу! — И с громким криком вновь поскакал вперед.
— Охраняйте Кагэтаку, молодцы! Скачите следом! Не дайте ему погибнуть! — закричал Кадзихара и помчался вдогонку вместе с сыновьями — старшим сыном-наследником Кагэсуэ и самым младшим Сабуро.
Пятьсот дружинников Кадзихары врезались в самую гущу врага и бились отчаянно, когда же отступили назад, в живых осталось не больше пяти десятков. Глядь, а Кагэсуэ среди них нет!
— Где Кагэсуэ, молодцы? Что с ним случилось? — спросил Кадзихара.
— Он слишком глубоко вклинился в стан врага и, наверное, пал в бою!.. — ответили воины.
— Я живу на свете только ради моих детей, — промолвил Кадзихара, услышав такой ответ. — Если Кагэсуэ погиб, зачем мне оставаться в живых? Вернемся!
И, сказав так, он снова ринулся в бой.
— Мое имя — Кагэтоки Кадзихара, я один равен тысяче! — громовым голосом крикнул он. — Я потомок Кагэмасы Гонгоро из Камакуры! Когда в давние времена, во Второй Трехлетней войне[556], Ёсииэ Минамото по прозванию Таро Хатиман взял приступом твердыню Канадзаву в краю Дэва, предок мой Кагэмаса в том сражении был первым! Стрела, пробив шлем, вонзилась ему в правый глаз, но он, не дрогнув, ответной стрелой поразил насмерть ранившего его стрелка и прославился воинской доблестью в грядущих веках! Кто из вас считает себя могучим и храбрым? Выходи, и сразимся! Поднесите голову Кагэтоки вашему господину! — И, сказав так, он с громким криком погнал вперед своего коня.
— Слава Кадзихары гремит повсюду в восточных землях, — сказал князь Томомори. — Не пропустите, не упустите, убейте его, молодцы!
И, повинуясь приказу, воины Тайра напали на Кадзихару огромной силой, но Кадзихара, не заботясь о своей жизни, один, окруженный тысячами врагов, думал только о том, чтобы отыскать Кагэсуэ, и, размахивая мечом, рубил вдоль, поперек, «паучьей лапой», крест-накрест, скакал вперед и назад, кружился и возвращался, стараясь отыскать сына. Меж тем у Кагэсуэ застрелили коня, ослабли завязки шлема, пришлось ему соскочить на землю и сражаться в пешем строю. Прижавшись спиной к скале, он вместе с двумя челядинцами отражал натиск пятерых вражеских воинов, бился отчаянно, не на жизнь, а на смерть, не пытаясь уйти и чувствуя, что близок последний час. Кадзихара заметил сына. «Слава богам, он еще жив!» — подумал он и поспешил соскочить с коня.
— Я здесь! — закричал он. — Эй, Кагэсуэ, даже под страхом смерти не показывай врагу спину!
Тут отец вместе с сыном зарубили троих и ранили двоих из нападавших на них пятерых врагов. Затем, воскликнув: «Самурай и наступает, и отступает, смотря по обстоятельствам! Эй, идем, Кагэсуэ!» — Кадзихара обнял сына и вывел его из вражьего стана.
Таковы два подвига Кадзихары.
И закипела битва! В бой вступили воины Титибу, Асикага, Миура и Камакура, самураи всех семи кланов востока — Иномата, Кодама, Ноиё, Ёкояма, Ниси, Судзуки, Сино; сошлись, беспорядочно смешались дружинники Тайра и Минамото, все новые воины вставали на смену павшим, заменяли убитых, возглашали свои имена, и от криков и воплей содрогались окрестные горы, а топот коней, во все стороны скакавших по полю битвы, походил на раскаты грома! Иные, взвалив на спину раненых, отступали назад, другие, поравнявшись конями, вместе падали наземь и умирали, пронзив друг друга мечами, иные, сдавив противника, снимали ему голову с плеч. Оба воинства отвагой не уступали друг другу; и было видно, что без подмоги главному войску Минамото не удастся сломить оборону Тайра.
Тем временем Куро Ёсицунэ, зайдя в тыл Тайра, на рассвете седьмого дня поднялся на перевал Хиёдори, нависший над равниной Ити-но-тани, и уже готовился к спуску, как вдруг два оленя и лань, как видно вспугнутые конским топотом и голосами людей, прыгнули с утеса прямо вниз, в укрепленный стан Тайра у подножья горного кряжа. Воины Тайра увидали животных.
— Странно! — зашумели они в тревоге. — Даже привычные к человеку олени и те убежали далеко в горы, испугавшись шума сражения, а тут олени бегут вниз, прямо в гущу военного стана! Как бы Минамото тоже не обрушились на нас сверху!
Тут выступил вперед самурай Киёнори из края Иё.
— Все, что приходит из вражьего стана, подлежит истреблению! — сказал он и застрелил обоих оленей, а лань прогнал.
Увидал это Моритоси, прежний правитель Эттю, и молвил с упреком:
— Безрассуден поступок твой, господин Киёнори! Зачем понапрасну губить оленей? Этой стрелой ты мог бы задержать десять вражеских воинов! И грех сотворил, и стрелу зря истратил!
Поглядел Куро Ёсицунэ на лежавшую внизу крепость и сказал:
— Сперва на пробу попытаемся спустить коней! — И погнал вниз несколько оседланных лошадей. Иные, поломав ноги, скатились вниз; другие благополучно спустились с крутизны. Два или три коня свалились прямо на крышу хижины Моритоси, прежнего правителя Эттю, и стояли там, содрогаясь всем телом. Увидев это, опять сказал Ёсицунэ: — Пусть всадники внимательно смотрят под ноги коням, и все обойдется благополучно, кони не расшибутся! Садитесь же верхом, и — вперед! Берите пример с меня!
Первые тридцать всадников ринулись вниз, за ними все остальные. Так крут был спуск, что стремена ехавших позади касались шлемов тех, кто был впереди! Ноги коней скользили по песку и гальке, покрывавшим утесы; в одно мгновенье всадники пролетели почти два тё и задержались на небольшом плоском выступе. Отсюда, на глубине четырнадцати-пятнадцати дзё, взору открылись островерхие, одетые мхами отвесные скалы. Назад путь уже был отрезан, но и вперед, казалось, двинуться невозможно… «Тут нам конец!» — думали воины, стоя в немом оцепенении. Тогда выступил вперед Ёсицура Сахара и молвил:
— Мы, люди клана Миура, целыми днями скачем и лазаем точь-в-точь по таким же кручам, охотясь хотя бы за одной-единственной птицей! Эти скалы для нас всего лишь конское ристалище, и не более! — И, не слезая с коня, первым ринулся вниз, а за ним и все остальные.
Приглушенным голосом ободряя коней, летели они вниз, зажмурив глаза, — такая страшная была крутизна! Казалось, не смертным людям, а только демонам и богам под силу прыгнуть в такую пропасть! И не успели они спуститься, как громом грянул боевой клич! Всего три тысячи всадников было у Ёсицунэ, но горное эхо подхватило их голоса, и казалось, будто разом издали клич больше десяти тысяч воинов!
Самурай Мураками высек огонь и поджег все строения в крепости Тайра — все хижины, шалаши. А день выдался ветреный, и клубы черного дыма мгновенно заволокли все вокруг. Перепуганные воины Тайра в поисках спасения бросились к побережью. У берега качалось на волнах множество судов Тайра, но так велик был испуг, такая началась тут неразбериха, что в одну ладью набивалось четыреста, пятьсот человек, все в тяжелых доспехах, — мудрено ли, что напрасно было надеяться на спасение! Три больших судна затонули прямо на глазах, даже на три тё не успев отойти от берега. Тогда стали брать на суда только благородных и знатных, рядовых же дружинников не принимали, отталкивали алебардами и мечами. А те хоть и видели это, хоть и знали, что их все равно не посадят, все-таки хватались за лодки, цеплялись за борт, и многим отрубили тут руки, кому по плечо, а кому по локоть, и кровь их алым цветом окрасила все побережье Ити-но-тани.
Норицунэ, правитель Ното, во многих битвах еще ни разу не ведал горечи поражения, но на сей раз — кто знает, отчего так случилось? — предпочел обратиться в бегство и умчался в западном направлении на своем коне Сером. В краю Харима, в бухте Акаси, сел он на корабль и отплыл в край Сануки, в крепость Ясима.
Там, где кипела главная битва, и на морском побережье — повсюду воины Минамото, уроженцы земель Мусаси и Сагами, рвались вперед, бились свирепо, не щадя своей жизни. Князь Томомори Тайра мечом прокладывал себе путь к востоку, когда воины клана Кодама, теснившие Тайра со стороны горной цепи, прислали к нему гонца, сказавшего:
— Господин, в минувшие годы ты был правителем края Мусаси. Памятуя о старой дружбе, самураи Кодамы велели предостеречь тебя: «Оглянись, посмотри, что у тебя в тылу!»
Князь Томомори и его воины оглянулись — позади все заволокло черным дымом.
— О ужас, наша оборона на западе рухнула! — воскликнули воины и в тот же миг сломя голову обратились в бегство, торопясь обогнать друг друга.
Моритоси, прежний правитель Эттю, был старшим самураем в дружине, защищавшей стан Тайра у горного перевала. Решив, что бежать все равно уже поздно, он остановил коня в ожидании противника; тут его и заметил Норицуна Иномата. «Вот достойный противник!» — подумал он и, нахлестывая коня, поскакал к Моритоси. Поравнявшись, они схватились, и оба грузно рухнули наземь. Иномата славился силой во всех Восьми землях востока. Говорили, что он с легкостью ломает оленьи рога у самого основания. Моритоси, в свой черед, был такой богатырь, что способен был в одиночку столкнуть на воду или поднять на берег ладью, сдвинуть с места которую могли бы разве что шестьдесят или семьдесят человек! Он сгреб Иномату в охапку и сдавил его с такой силой, что тот не мог шевельнуться. Прижатый к земле, Иномата старался дотянуться рукой до меча, но пальцы онемели, и ему не удавалось сжать рукоять. Он пытался вымолвить слово, но Моритоси давил его мертвой хваткой, и слова застревали в горле. Иномата уже приготовился к тому, что сейчас ему снимут голову, но хоть он и уступал Моритоси в силе, зато духом был тверд и потому, через силу набрав в грудь воздух, хладнокровно промолвил:

— Разве ты слыхал, чтобы я назвал тебе свое имя? Прежде чем убить врага, положено и самому назваться, и противнику позволить объявить свое имя. Только при этом условии победа приносит славу! А отрезать голову неведомо чью — какая в том доблесть!
«В самом деле, он прав», — как видно, рассудил Моритоси, услышав эти слова.
— Раньше я был членом семейства Тайра, — ответил он, — но по своему нерадению ныне стал простым самураем, вассалом. Зовут меня Моритоси, я прежний правитель Эттю. А ты кто таков? Назовись, послушаю!
И тот назвался:
— Мое имя — Норицуна Иномата… Присмотрись-ка получше, как идут дела в нашем мире… Разве ты не видишь, что превосходство на стороне Минамото, а Тайра, по всему видать, клонятся к упадку? Что с того, что ты отрежешь мне голову и поднесешь ее своему господину? Все равно награда тебе выйдет только в том случае, если господин твой будет опять благоденствовать, как в прежние времена! Смени гнев на милость и пощади Норицуну! За это я выпрошу пощаду тебе и твоим вассалам, даже если их наберется много десятков!
Великим гневом загорелся Моритоси, услышав такие речи.
— Пусть я человек недостойный, но все же принадлежу к роду Тайра и не собираюсь полагаться на милости Минамото! — отвечал он. — Да и Минамото навряд ли ожидают, что я стану просить у них снисхождения! Подлые речи твои противны слуху! — И, сказав так, он уже хотел было отсечь голову Иномате, но тот воскликнул:
— Погоди! Разве пленника убивают?!
— Так и быть, оставайся в живых! — сказал Моритоси и с этими словами поднял Иномату с земли.
Оба сели перевести дух на межу, разделявшую поле. Перед ними тянулась сухая, твердая пашня, но позади поля были заливные, покрытые глубокой водой и грязью.
Вскоре вдали показался всадник — воин в черном панцире на коне игреневой масти. Моритоси, насторожившись, взглянул на всадника, но Иномата промолвил:
— Это мой закадычный друг Сиро Хитоми. Он едет узнать, что со мной приключилось. Не бойся, тебе нечего опасаться! — а сам подумал: «Когда Хитоми подъедет ближе, я схвачусь с Моритоси, и, уж конечно, Хитоми мне подсобит!» — И он стал ждать, а всадник тем временем уже приблизился на расстояние примерно одного тана.
Сперва Моритоси не спускал глаз с обоих своих врагов, но по мере того, как всадник, скакавший во весь опор, все приближался, он только на него и смотрел и невольно упустил из виду сидевшего рядом Иномату. А тот, улучив мгновение, когда Моритоси отвернулся, внезапно вскочил и с громким криком изо всех сил толкнул Моритоси в грудь, прямо в защитную пластину панциря, так что Моритоси кувырком полетел назад, в жидкую грязь заливного поля. Не успел он подняться, как Иномата с размаха прыгнул на него сверху, выхватил меч, висевший у пояса Моритоси, трижды ударил его — глубоко, насквозь! — и мощным ударом снял-таки голову Моритоси. В это время подъехал Сиро Хитоми. «Как бы он не стал оспаривать у меня этот подвиг!» — подумал Иномата и, надев голову Моритоси на кончик меча, высоко вскинул меч и громовым голосом возгласил:
— Я, Норицуна Иномата, победил Моритоси, самурая Тайра, прежнего правителя земли Эттю, не уступавшего силой ни демонам, ни богам!
И в списке отличившихся, заслуживших награду за особую доблесть в битве этого дня, имя Иноматы поместили на первом месте.
Таданори, правитель Сацумы, возглавлял оборону Тайра с западной стороны. В синем парчовом кафтане и в черном панцире, верхом на могучем вороном коне, в седле, украшенном золотыми блестками по черному лаку, скакал он прочь с поля битвы под охраной сотни своих вассалов и, ничуть не поддавшись страху, то горячил, то сдерживал поводьями бег своего коня, как вдруг его заметил Тададзуми Окабэ из клана Иномата. «Вот славный противник!» — подумал Тададзуми, помчался вдогонку, подгоняя коня хлыстом, колотя стременами, и, приблизившись, крикнул:
— Что за человек, кто таков? Назовись!
— Свой! — оглянувшись, отвечал Таданори, но в этот миг Тададзуми заметил блеснувшие из-под шлема покрытые чернью зубы.
«Среди наших воинов нет ни одного, кто чернил бы зубы. Это вельможа Тайра!» — подумал он и, поравнявшись, схватился с правителем Сацумы. Увидев это, все воины Таданори врассыпную бросились наутек, ни один не пришел на помощь своему господину, ибо все они были наемниками, взятыми из разных земель.
— Негодяй! Сказано было — свой! Неужели тебе этого мало?! — воскликнул Таданори, молниеносно обнажил меч и знаменитым своим ударом, которому его обучили в Кумано, дважды поразил Тададзуми, когда тот еще сидел на коне, а третий удар нанес, когда Тададзуми уже свалился на землю.
Два первых удара пришлись по панцирю, но не пробили насквозь доспехи, а третий проник под пластины, но не глубоко, рана оказалась пустячной, и Тададзуми остался жив. Таданори сдавил противника, прижал к земле и уже хотел было снять ему голову, но в этот миг подоспел другой всадник — паж Тададзуми, выхватил короткий меч и одним взмахом отрубил правителю Сацумы правую руку по самое плечо.
Понял тут, видно, Таданори, что настал его смертный час, потому что, сказав: «Погоди, я прочитаю молитву!» — оттолкнул Тададзуми прочь от себя на расстояние длины лука. Потом, обратившись лицом к закату, произнес: «О, лучезарным сиянием озаряющий мир! Прими, не отринь все живое, взывающее к тебе!» Не успел он договорить эти слова, как Тададзуми, зайдя сзади, снес ему голову с плеч. «Славного воина я победил!» — подумал он, но кто убитый — не знал. Развязав свиток, привязанный к колчану, он увидел стихотворение. Оно называлось «Ночлег в пути под сенью цветущей вишни».
Стихотворение было подписано: Таданори.
Так узнал Тададзуми, что убитый — правитель Сацумы.
Тогда он высоко поднял меч с надетой на кончик лезвия отрубленной головой и громким голосом возгласил:
— Я, Тададзуми Окабэ, сразил Таданори, правителя Сацумы, чья слава давно гремела среди родичей Тайра!
«Несчастный! — сказали и друзья, и враги, услышав эти слова. — Он равно блистал талантами и в ратном деле, и в стихотворном искусстве! Жаль доблестного витязя!» — и не было ни единого человека, кто не пролил бы о Таданори слезу.
Князь Сигэхира был младшим военачальником в битве у рощи Икута, но все его воины погибли или рассеялись, на поле боя остались двое — князь и его вассал. В тот день Сигэхира облачился в темно-синий кафтан — по синему фону белой и желтой нитью были вышиты летящие стаи чаек и куликов, — поверх кафтана надел лиловый панцирь, вверху светлый, книзу — темно-пурпурный, а сидел он на прославленном буланом коне по кличке Малыш. Его молочный брат Моринага, в пестром кафтане и алом панцире, ехал на прекрасном коне игреневой масти, тоже принадлежавшем князю. Кадзихара и Такаиэ заметили всадников. «Это знатный военачальник!» — решили они и помчались вдогонку, горяча коней хлыстом, колотя стременами.
На взморье виднелось множество судов Тайра, — казалось, спасение близко, но добраться до них времени уже не осталось: сзади настигали враги. Тогда Сигэхира и его спутник пересекли речки Минато и Карумо, миновали Итаядо и Суму и поскакали на запад. Кони у них были отменные, и Кадзихара понял, что усталым коням нипочем не догнать беглецов. Привстав на стременах, он с силой натянул тетиву и, понадеявшись на удачу, послал стрелу. Стрела глубоко вонзилась в заднюю ногу княжеского коня. Конь стал слабеть. И тут Моринага, испугавшись, как бы князь не отнял у него коня, ударил своего жеребца хлыстом и вскачь понесся вперед. «Моринага, постой! — увидев это, закричал ему Сигэхира. — Ведь мы клялись друг другу в верности навсегда и повсюду! Куда же ты скачешь и бросаешь меня?» Но Моринага, не слушая, сорвал с себя красный герб Тайра и продолжал мчаться во весь опор, подгоняя коня.
Конь под князем слабел, враги приближались… Тогда, решив покончить с собой, Сигэхира въехал в воду, но, как на грех, в этом месте тянулась отмель, и утонуть было невозможно. Сигэхира соскочил с коня, разрезал верхний пояс у панциря, развязал шнуры, сбросил доспехи, но в тот самый миг, когда он уже готовился распороть себе живот, Такаиэ, подгоняя коня хлыстом, колотя стременами, обогнал Кадзихару, первым подскакал к Сигэхире и крикнул: «Не надо, постой!.. Я отвезу тебя, куда скажешь!» Затем, усадив Сигэхиру на своего коня, он привязал его к передней луке седла, а сам пересел на подменного коня и вместе с пленником вернулся к своим.
У Моринаги конь был отличный, и он без труда ушел от погони. Потом он приютился у некоего Онаки, одного из жрецов в Кумано. Впоследствии, когда сей Онака скончался и его вдова, монахиня, отправилась с челобитной в столицу, Моринага прибыл туда с ней вместе. Но многие — и знать, и простой народ — помнили, что он приходился князю Сигэхире молочным братом, и, указывая на него пальцем, говорили: «Бессовестный! Князь так любил его, а он даже умереть вместе со своим господином и то не смог и теперь явился сюда с какой-то монашкой! Какой позор!» — так что Моринага в конце концов все-таки устыдился и, говорят, закрывался со стыда веером.
Когда не осталось сомнений, что Тайра проиграли сражение, Наодзанэ Кумагай рассудил: «Витязи Тайра побегут к берегу, дабы спастись на кораблях. Вот бы сразиться с кем-нибудь из их прославленных полководцев!» С этой мыслью он пустил своего коня к побережью и вдруг увидел: какой-то воин на скаку бросился в воду вместе с конем и уже проплыл несколько танъов, направляясь к судну, плававшему поодаль. На всаднике светло-зеленый панцирь, книзу переходящий в темно-зеленый, на кафтане вышиты журавли, на голове двурогий шлем, у пояса меч с золотой насечкой и серый в яблоках конь под седлом, украшенным позолотой. «Несомненно, это знатный военачальник!» — подумал тут Кумагай.
— Эй, вернись! Стыдно показывать врагу спину! — крикнул он и, развернув веер, стал махать им, призывая беглеца возвратиться.
И тот принял вызов, повернул коня и вернулся. Едва он поднялся на берег, как противники поравняли коней, схватились, и оба рухнули наземь. Кумагай сдавил врага, прижал к земле и уже сдвинул с него шлем, чтобы снять голову, как вдруг видит: перед ним юноша не старше семнадцати лет, лицо слегка набеленное, зубы покрыты чернью, почти ровесник Наоиэ, его собственному родному сыну… Потемнело в глазах у Кумагая, дрогнула рука, ударить он не решился.
— Кто ты, кто таков? Назовись! Я пощажу тебя! — сказал он, но юноша на вопрос ответил вопросом:
— Сам-то ты кто таков?
— Я человек незнатный, зовут меня Наодзанэ Кумагай, я житель земли Мусаси! — назвал себя Кумагай.
— Стало быть, я вправе не объявлять тебе свое имя! А для тебя — великая честь сразиться со мной! Снимай мне голову, хоть и не ведаешь, кто я! После спросишь у людей, они скажут!
«Доблестный витязь! — подумал Кумагай. — Убить одним врагом больше — этим не спасти проигранной битвы, а пощадив одного врага — победы не умалишь! Как я сокрушался, когда ранили Наоиэ, хотя рана была пустячной! Велико же будет горе отца этого юного господина, когда он узнает о смерти сына! О, если бы я мог пощадить его!» С этой мыслью он оглянулся и увидел, что к ним приближаются Кадзихара и Дои во главе полусотни всадников.
— Мне хотелось бы пощадить тебя, — утерев слезу, сказал Кумагай, — но ты видишь — наших воинов много, целые тучи! Раз уж все равно тебе погибать, лучше умри от моей руки, а я буду молиться за твою душу!
— Не медли же, рази поскорей! — отвечал юноша.
От великой жалости сердце Кумагая, казалось, остановилось; не в силах собраться с духом, он не знал, куда направить удар. Но бесконечно медлить было нельзя — и, обливаясь слезами, он снял юноше голову.
— Увы, нет доли прискорбней, чем удел самурая! Разве пришлось бы мне испытать столь горькую муку, родись я не в семье самурая? Какое безжалостное убийство я совершил! — так изливал он горе, переполнявшее сердце, и, закрыв лицо рукавом, проливал горючие слезы.
Но что толку без конца плакать. Немного погодя он снял шлем с отрезанной головы и хотел уже завернуть ее в кусок ткани, как вдруг заметил флейту в парчовом футляре, заткнутую за пояс убитого.
«Несчастный! Это он играл сегодня утром на флейте в крепости Тайра! Велико наше войско, десятки тысяч воинов, но не сыщешь ни одного, кто взял бы с собой флейту в боевой стан! У знатных вельмож и впрямь нежная, утонченная душа!» — подумал Кумагай. Потом он показал эту флейту Ёсицунэ, и все, кто был при этом, пролили слезы. И узнал тогда Кумагай, что убитый — юный Ацумори, семнадцатилетний сын Цунэмори, главы Ведомства построек.
Эту флейту получил Тадамори, дед убитого юноши, искусный игрок на флейте, в дар от императора Тобы. Затем ее унаследовал Цунэмори и отдал в собственность сыну, ибо Ацумори отличался особым талантом к музыке. Называлась та флейта «Веточка». И внезапно в душе Кумагая созрела решимость уйти от мира.
Спору нет, и музыка и стихи суть пустые звуки, вздорные, суетные забавы[557], но все же случается иногда, что они способны подвигнуть человека на путь служения Будде. Звуки флейты, на которой играл Ацумори в утро той битвы, привели Кумагая к прозрению. При мысли об этом волнение объемлет душу!
Наримори, младший сын Тюнагона у Ворот Норимори, сразился в поединке с Сигэюки Дои, уроженцем земли Хитати, и пал в бою. Цунэмаса, старший сын Цунэмори, главы Ведомства построек, устремился к берегу, чтобы спастись на лодке, но на пути его перехватили вассалы Сигэфусы Кавагоэ, и в сражении с ними он был убит. Его младший брат Цунэтоси, правитель земли Вакаса, вместе с князьями Киёфусой, правителем Авадзи, и Киёсадой, правителем Овари, втроем врезались на конях в гущу вражеских воинов, бились храбро, сразили многих, но вскоре все трое вместе приняли смерть и пали мертвые друг подле друга.
Князь Томомори возглавлял дружины Тайра в роще Икута, но все его воины рассыпались кто куда; при князе остался только старший сын и наследник Томоакира, правитель земли Мусаси, а из самураев — Ёриката Кэммоцу. Тогда князь Томомори обратился в бегство и, в поисках спасения, поскакал к берегу, чтобы укрыться на корабле. Но тут заметили его всадники — судя по всему, дружинники клана Кодама — и с криками, воплями помчались за ним вдогонку, высоко подняв стяг, украшенный гербом-веером; было их никак не меньше десятка.
Самурай Кэммоцу славился искусством стрельбы из лука; со свистом вонзилась его стрела прямо в голову скакавшего впереди знаменосца, и тот навзничь свалился с коня на землю. Но другой воин, по виду — старший в отряде, желая сразиться с князем, догнал Томомори и уже поравнял коня с княжеским скакуном. В этот миг Томоакира, правитель земли Мусаси, стремясь заслонить отца, вклинился между ними и схватился с врагом. Оба тяжко рухнули наземь. Томоакира сдавил недруга, прижал к земле, снял ему голову, но не успел вскочить на ноги, как подоспел вражеский челядинец и ударом меча срубил правителю Мусаси голову с плеч долой…

Самурай Кэммоцу обрушился на убийцу, снес ему голову, а потом стрелял по врагам из лука, пока не кончились стрелы. Тогда он обнажил меч и продолжал сражаться, перебив многих, но вскоре сам был тяжко ранен в колено и уже не мог стоять на ногах. Так, сидя на земле, он и пал смертью храбрых.
Пока шла эта схватка, князь Томомори, сидевший на отличном скакуне, проплыл вместе с конем больше двадцати тё и сумел добраться до корабля брата своего Мунэмори. Там уже собралось великое множество воинов, места для коня не осталось, и Томомори прогнал его прочь.
— Ваш конь достанется неприятелю! — сказал тут Сигэеси из Авы. — Лучше я пристрелю его! — И, взяв в руки лук, уже собрался было стрелять.
— Пусть достается кому угодно! — отвечал князь Томомори. — Нельзя губить создание, которому я обязан жизнью!
И Сигэеси пришлось нехотя подчиниться.
А конь, тоскуя о разлуке с хозяином, долго плыл вслед за судном в открытое море, но корабль уплывал все дальше, и конь вернулся назад на опустевший, безлюдный берег. Но, и коснувшись ногами дна, он все еще поворачивал голову в сторону уплывавшего судна, несколько раз огласив воздух тоскливым ржанием, после чего вышел на берег и стоял как вкопанный, отдыхая. Там и нашел его Сигэфуса Кавагоэ и преподнес государю Го-Сиракаве, а тот велел поместить коня в дворцовой конюшне.
В прошлом этот конь принадлежал государю и считался первейшим сокровищем на его конном дворе. В былые годы Го-Сиракава пожаловал его князю Мунэмори, когда тот прибыл во дворец изъявить благодарность за назначение Средним министром, а Мунэмори подарил коня брату своему Томомори, и тот так полюбил коня, что в первый день каждого месяца молился за его здравие богу — повелителю Великой горы Тайшань[558]. Кто знает, может быть, благодаря сей молитве конь все время оставался здоровым и резвым и в конце концов спас жизнь своему господину. Взрастили коня в Синано, в селении Иноуэ, отчего и прозвали его Черныш-Иноуэ, но с тех пор, как его поймал и привел Кавагоэ, коня переименовали и дали кличку Черныш-Кавагоэ.
— Я пережил сына моего Томоакиру, правителя земли Мусаси! — сказал князь Томомори, представ пред братом своим Мунэмори. — Кэммоцу, вассал мой, тоже погиб. Тоска терзает мне душу! Какой же я отец после этого?! На моих глазах сын, спасая мне жизнь, сразился с врагом, а я… Да разве я отец после этого? Я обратился в бегство, даже не попытавшись спасти сына, гибнущего в бою, и вот я здесь, целый и невредимый!.. О, если бы кто-нибудь другой совершил подобный поступок, как бы я презирал его! Но лишь теперь я впервые понял, сколь драгоценна жизнь, как она дорога, когда дело идет о собственной жизни! Что скажут обо мне люди? Стыд жжет меня при мысли об этом! — И, закрыв лицо рукавом, он горько заплакал.
— Правитель Мусаси ради отца пожертвовал жизнью! — выслушав брата, сказал князь Мунэмори. — Беспримерный, прекрасный подвиг! Это был доблестный, славный воин, храбрый и твердый духом! Ему было шестнадцать лет, так же как моему Киёмунэ! — И он бросил взгляд туда, где стоял его сын, и на глаза навернулись слезы.
И множество сидевших тут в ряд самураев Тайра — и суровых, и добрых сердцем — все увлажнили слезами рукава боевых доспехов.
Моромори, правитель Биттю, младший сын покойного князя Сигэмори Комацу, вместе с шестью вассалами спасался бегством в маленькой лодке, когда их заметил Сэйэмон Киннага, вассал князя Томомори, тоже искавший спасения на берегу. «Это лодка князя Моромори, — подумал он и закричал: — Возьмите меня!» Тогда Моромори приказал снова направить лодку поближе к берегу, в мелководье. Рослый мужчина, к тому же в тяжелых доспехах, с размаху соскочил с коня прямо в лодку — понятно, что к добру это привести не могло! Лодка была мала и сразу перевернулась вверх дном. Правитель Биттю боролся с волнами, то всплывая, то вновь погружаясь в воду, а в это время появилось десятка полтора всадников во главе с Дзиро Хондой, вассалом Хатакэямы; Хонда подцепил князя Моромори боевой железной рогатиной, вытащил на берег и отсек ему голову. Моромори исполнилось всего лишь четырнадцать лет.
Митимори, правитель земли Этидзэн, возглавлял дружины Тайра в предгорье. В красном парчовом кафтане, в панцире с китайским узором, ехал он на кауром коне, в седле, украшенном серебром. Митимори был ранен в голову; враги оттеснили его от остальных дружин Тайра. Своего младшего брата Норицунэ, правителя Ното, он потерял из виду. Тогда, обратившись в бегство, он поскакал на восток, чтобы покончить с собой где-нибудь подальше от людских глаз, но тут его окружили семеро вражеских воинов, среди них Сасаки из края Оми и Таманои, житель земли Мусаси, — и в сражении с ним князь Митимори в конце концов был убит. При князе находился один из его вассалов, но в решающий миг он не успел прийти на помощь своему господину; так случилось, что никто из своих не видел, как погиб Митимори.
Битва все продолжалась, и убитых с обеих сторон стало так много, что и не счесть! Перед башнями, между кольями, трупы людей и коней громоздились горой. Зелень в долине Ити-но-тани стала багровой. В роще Икута, у подножья горного кряжа, на морском берегу — всюду валялись тела убитых. Одних лишь голов, отрезанных рукой дружинников Минамото, и то насчитали потом больше двух тысяч!
В битве этого дня погибло больше десяти самых знатных витязей Тайра — князь Митимори, правитель земли Этидзэн, его младший брат Наримори, Таданори, правитель Сацумы, Томоакира, правитель Мусаси, Моромори, правитель Биттю, Киёсада, правитель Овари, Киёфуса, правитель Авадзи, и трое сыновей Цунэмори, главы Ведомства построек, — Цунэмаса, Цунэтоси и Ацумори, самый младший из братьев.
У Митимори, правителя земли Этидзэн, служил самурай по имени Токикадзу. Явившись на корабль, к супруге князя, он сказал ей:
— Возле устья реки Минато господина моего окружили семеро вражеских всадников, и в сражении с ними он в конце концов пал убитый. Из числа этих семерых смертельные удары нанесли ему двое — Нарицуна Сасаки, житель земли Оми, и Сукэкага Таманои, житель земли Мусаси, — так они себя называли… Я, Токикадзу, всей душой стремился разделить участь моего господина, вместе с ним сойти в обитель смерти, но еще задолго до битвы он приказал мне: «Что бы ни случилось со мной, — сказал он, — ты должен сохранить жизнь! Любой ценой оставайся в живых и разыщи мою жену!» Вот почему моя жизнь все еще не прервалась, и вот почему я здесь, перед вами!
Ни слова не сказала в ответ супруга князя, закрыла лицо рукавом и упала ничком на ложе.
И хоть услыхала она верную весть, что муж убит, но в первые дни ее все еще не покидала надежда — вдруг это неправда, и муж вернется целый и невредимый. Но день проходил за днем, надежда постепенно угасла, и глубокая скорбь переполнила ее сердце. Вместе с госпожой горевала ее кормилица, единственная близкая ей родная душа.
С того самого вечера, в седьмой день, когда впервые дошла до супруги Митимори страшная весть, и вплоть до ночи тринадцатого числа не поднималась она с постели. Так лежала она до наступления сумерек. Назавтра судну предстояло прибыть в Ясиму. Сгущалась ночь, и, когда жизнь на корабле постепенно затихла, супруга Митимори сказала, обратившись к кормилице:
— Давеча я узнала, что муж убит, и не могла поверить, что это правда, но теперь, увы, убедилась, что его, как видно, и впрямь уже нет на свете. Говорят, многие полегли возле устья той речки — Минато, что ли, ее название, — и с тех пор никто из них не вернулся… Накануне сражения я свиделась с мужем, мы встретились в убогой лачуге. Он был необычно печален и казался таким удрученным! Он сказал мне: «Чует сердце — меня ждет гибель в завтрашней битве. Что станет с тобой, бедняжка, когда меня не будет на свете?» Но я уже привыкла, что война идет постоянно, и никак не ждала, что сбудется его предсказание, — вот о чем я сейчас больше всего горюю! О, почему я не знала, что то последняя наша встреча! Почему не обменялась с ним клятвой снова соединиться навеки в будущей жизни? Как вспомню сейчас об этом, нет сил терпеть сердечную муку! С недавних пор у меня под сердцем шевельнулся ребенок, но от мужа я это скрывала. Но в тот час, опасаясь, как бы он не подумал, будто у меня могут быть какие-то тайны, я открылась ему, и как же велика была его радость! «Мне уже тридцать лет, — сказал он, — а детей до сих пор не имею! Вот хорошо, если б родился мальчик! Пусть он станет живой памятью обо мне в нашем неверном и бренном мире!.. Но давно ли ты в тягости? Сколько месяцев? Вполне ли здорова? Сможешь ли благополучно разрешиться от бремени в бесконечных скитаниях на корабле по безбрежным морским просторам — вот что меня тревожит!» И в самом деле, ведь родами умирает множество женщин, и страшно мне думать, что смерть настигнет меня в столь безобразном, постыдном виде… О да, мне тоже хотелось бы спокойно родить младенца, лелеять его и видеть в нем облик покойного мужа! Но ведь всякий раз, как я взгляну на ребенка, тоска по ушедшему будет с новой силой терзать мне душу! Нет, дитя никак не станет мне утешением! Значит, кроме смерти, нет для меня исхода! Но даже если б чудом я уцелела, укрывшись где-нибудь в глуши, подальше от людских взоров, кто знает, какой позор, быть может, мне уготован? Ведь так уж повелось в нашем мире, что все вершится здесь не по собственной воле… Как помыслю об этом, мне и страшно, и больно! Стоит мне задремать — я вижу мужа во сне; проснусь — он и наяву призраком стоит предо мною! Вот я и решила — лучше броситься в воду, на дно морское, чем жить в такой тоске, в такой муке! Мне жаль тебя, ты останешься здесь одна, будешь горевать обо мне, но все же прошу — возьми все мои одеяния, отдай какому-нибудь монаху, и пусть он молится за спасение души моего покойного мужа, да и мой скорбный путь на том свете пусть облегчит молитвой! А письмо, что я написала, отправь в столицу… — так говорила она, подробно и долго.
— Как же ты бросаешь меня? — обливаясь слезами, отвечала кормилица. — Ради тебя я покинула престарелых родителей, малых деток и последовала за тобой сюда, в эту даль! Подумай, разве ты одна горюешь и плачешь? Многих женщин постигла такая же злая участь! К тому же помни — ты теперь не одна; придет срок, ты благополучно родишь младенца, взрастишь его — пусть в расщелине скалы, в лесной чаще — и, приняв монашеский сан, станешь молиться, взывая к Будде, за упокой души твоего супруга. Как бы ты ни стремилась повстречаться с ним в новом перерождении, как бы ни мечтала вновь соединиться с ним на вечные времена в едином венчике лотоса, в обители рая, кто знает, по какому из Шести путей и Четырех превращений суждено пойти человеку в загробном мире? Кто поручится, что ты непременно встретишь мужа после твоей кончины? Ты утопишься, но, может статься, смерть твоя будет совсем напрасной! А твои родные в столице? Кому же ты собираешься поручить заботу о них, что заводишь такие речи? Горько и больно мне слышать эти твои слова! — так, рыдая, причитала она, в три ручья заливаясь слезами, и тогда госпожа, пожалев, наверное, в душе, что поведала ей свои думы, сказала:
— Ах, сама посуди, каково у меня на сердце! Когда женщина теряет супруга, жизнь становится не мила и на ум невольно приходят мысли о смерти, так уж повелось в нашем мире. На самом же деле редко кто кончает с собою. Если б я и впрямь задумала утопиться, я бы ничего тебе не сказала… Час уж поздний; усни и ни о чем не тревожься!
Кормилица вспомнила, что вот уж несколько дней, как госпожа даже маковой росинки не проглотила, а теперь заводит такие речи — стало быть, и впрямь задумала утопиться.
— Как ни дорога мне столица, — сказала она со скорбью, — но, если ты утвердилась в мысли о смерти, я тебя не оставлю, вместе с тобой сойду в бездонную пучину морскую! Без тебя я ни единого часа, ни единого мгновения не останусь жить в этом мире!
Не отходя от госпожи, она ненадолго забылась сном. В тот же миг госпожа тихонько поднялась с ложа и приблизилась к краю судна. Кругом расстилалось безбрежное море, и непонятно было, где восток, а где запад, но, наверное, ей показалось, что запад там, где луна опускалась за далекие горные цепи; обратившись туда лицом, она тихо прочитала молитву, стократно повторив имя Будды.
Уныло поскрипывал руль, и на отмели в море стонали чайки, как бы вторя ее печали. «Славься, о будда Амида, учитель, обитающий на закате в обители рая! Да исполнится твоя священная клятва — отведи меня прямо в твои пределы! Вновь навсегда соедини безвременно разлученных супругов! Сподобь снова повстречаться с любимым в едином венчике лотоса!» — так, в слезах, она жалобно причитала. «Славься!» — в последний раз прозвучал ее голос, и в тот же миг, обливаясь слезами, она погрузилась в морскую пучину.
Стояла глухая полночь, на корабле все уснуло, затихло, и никто не заметил ее падения в воду. Не спал лишь один из кормчих на соседнем судне. «Что это, с того корабля какая-то красавица-женщина сейчас бросилась в воду!» — закричал он. Вздрогнула, пробудилась кормилица, в испуге стала шарить вокруг руками, но рядом никого не было. «Ох! Ох!» — только и стонала она бессвязно. Многие бросились в воду, стараясь найти и вытащить госпожу, но стояла глубокая ночь, и к тому же, как обычно весной, над водой стелилась туманная дымка, и облака заволокли небо. Один за другим бросались ныряльщики в воду, но луна скрылась в тучах, и густая тьма нависла над морем.
Вскоре госпожу все же отыскали и подняли на корабль, но жизнь уже почти отлетела. Вода струилась с ее волос и одежды — белых хакама и двойного атласного платья, и, хоть удалось вытащить ее из воды, все усилия вернуть ее к жизни были, увы, напрасны. Кормилица схватила госпожу за руки, прижалась лицом к лицу, повторяя в отчаянии: «Если уж такова была твоя воля, почему ты не взяла и меня с собой? Зачем покинула меня здесь, жестокая? Вымолви же хотя бы одно словечко, дай еще хоть раз услышать твой голос!» Но ни звука не донеслось в ответ на эти мольбы, и слабое дыхание вскоре совсем угасло.
Тем временем закатилась за тучи луна короткой весенней ночи, мало-помалу посветлело туманное небо, и, как ни скорбно было расставание с усопшей, ничего другого не оставалось; чтобы тело не всплыло на волнах, надели на нее панцирь, принадлежавший Митимори, ее покойному мужу, и опять погрузили в море.
— Уж на сей-то раз я тебя не покину! — вскричала кормилица и хотела броситься следом, но ее удержали, и ей пришлось покориться.
Чтобы как-нибудь облегчить неизбывное горе, она в бессильной тоске сама отрезала себе волосы, а преподобный Тюкай, брат покойного князя, обрил ей голову, посвятив в монашеский сан. Плача, принесла она священный обет и стала молиться за упокой своей госпожи.
С древних времен многим женщинам случалось терять супруга, но обычно они принимали постриг, а чтобы с горя топиться — такое бывает редко! «Верный вассал не служит двум господам: честная женщина двух мужей не имеет!» — о таких верных женах сложена эта старинная поговорка.
Эта госпожа, дочь Норикаты, сановника Сыскного ведомства, служила при дворе принцессы Сёсаймонъин и слыла первой красавицей во дворце. Звали ее Кодзайсё. Как-то раз, весной, в годы Ангэн, когда Кодзайсё было шестнадцать лет, принцесса отправилась в храм Торжества Веры, Хоссёдзи, любоваться цветением сакуры. Князь Митимори, в ту пору служивший при дворе принцессы, сопровождал ее выезд. С первого взгляда он без памяти влюбился в Кодзайсё. Ее образ постоянно витал в его воображении, ни на мгновение не мог Митимори позабыть о красавице, тосковал и томился, непрерывно слал ей любовные письма, слагал стихи, но все напрасно — Кодзайсё не внимала его признаниям. Так продолжалось целых три года, и вот, отчаявшись, князь Митимори решил написать Кодзайсё в последний раз.
Случилось так, что посланец князя не нашел во дворце никого из женщин, чтобы передать письмо госпоже Кодзайсё, и уже возвращался назад, так и не выполнив поручения, как вдруг повстречал карету Кодзайсё, как раз в это время ехавшей во дворец на службу. Чтобы не возвращаться к господину, не исполнив приказа, слуга быстро пробежал мимо кареты и бросил письмо за плетеную штору. «Кто этот человек?» — спросила Кодзайсё у сопровождавших ее людей, но те отвечали: «Не знаем!» Тогда она развернула письмо, взглянула — то было послание Митимори. Оставить письмо в карете было неудобно, выбросить на дорогу — тем более невозможно; она засунула бумагу за пояс хакама и так приехала во дворец.
День проходил как обычно, но, как на грех, Кодзайсё обронила письмо прямо на глазах у принцессы — и надо же было потерять его в столь неподобающем месте! Принцесса заметила бумагу, тотчас велела поднять и спрятала в складках широкого рукава.
— Взгляните, какая удивительная находка! — сказала она. — Кто хозяйка этого письма?
Но дамы, клянясь всеми богами, твердили в ответ: «Не знаем!» — и только Кодзайсё, залившись краской смущения, не проронила ни слова. Принцесса давно уже знала о любви князя Митимори. Она развернула письмо, оно было написано изысканным почерком на бумаге, пропитанной несказанно дивным благоуханием. «Ты слишком жестока, но теперь я, напротив, даже радуюсь этому…» — так начиналось послание, а заканчивалось оно стихотворением:

— Это письмо — жалоба на безответную любовь, — сказала принцесса. — Чересчур жестокое сердце никогда не ведет к добру!
И она рассказала о некоей женщине по имени Комати из рода Оно, жившей в старые времена. То была первая красавица на свете, наделенная к тому же редкостным поэтическим даром. Никто не мог устоять перед ее красотой и талантом, все изнывали от любви к ней. Но молва недаром прозвала ее жестокой — слишком многим людям причинила она сердечные муки и, может быть, по этой причине в конце концов осталась одна-одинешенька. Сквозь слезы глядела она на луну и звезды, светившие сквозь прохудившуюся кровлю ее жилища, и негде было ей укрыться от дождя, защититься от ветра; а чтобы кое-как поддерживать жизнь, хрупкую, как росинка, собирала она травы в полях и съедобные корни в болотах…
— На это письмо непременно надо ответить! — закончила свой рассказ принцесса и, приказав подать тушь, сама милостиво начертала ответ:
…Огонь любви, пылавший тайно в сердце, открылся взору, неугасимый, как дымок, что вьется над вершиной Фудзи; слеза любви, упав на рукава, волною страсти стала, неизменной, как те волны, что непрерывной чередой о берег плещут у заставы Киёми… Красота — залог счастья в брачном союзе; князь Митимори получил Кодзайсё в супруги, и они любили друг друга искренне и глубоко. Оттого он и взял ее на запад, в странствия по морям, и она, в свой черед, последовала за ним в обитель смерти.
Норимори, Тюнагон у Ворот, разом потерял двух сыновей — старшего сына и наследника Митимори и самого младшего, Наримори. Теперь единственной опорой в жизни остались у него второй сын Норицунэ, правитель Ното, и третий — преподобный Тюкай. Кодзайсё была для него живой памятью о погибшем наследнике-сыне, но вот и ее не стало, и не было предела его отчаянию.
На седьмой день второй луны 3-го года Дзюэй, через двенадцать дней после битвы в Ити-но-тани, головы витязей Тайра, отрубленные в бою, привезли в столицу. Все люди, близкие дому Тайра, предавались глубокой скорби. «Что теперь с нами будет? Какая горькая участь нас ожидает?» — думал в тревоге каждый. В особенности трепетала от страха супруга князя Корэмори в тайном своем убежище, храме Великого Прозрения, Дайкакудзи. Услышав, что в битве при Ити-но-тани погибли многие отпрыски дома Тайра, а один знатный военачальник, вельможа третьего ранга, даже взят в плен и его живым привезут в столицу, она уверилась: «Это он! Несомненно!» — и, упав ничком, лежала, не поднимаясь, закрыв лицо покрывалом.
Но одна из прислужниц вышла в город и, вернувшись, сказала:
— Нет, этот вельможа третьего ранга — не наш господин! Это князь Сигэхира!
— Стало быть, голову мужа надо искать среди мертвых! — ответила супруга Корэмори, по-прежнему не находя себе места от тоски и тревоги.
В тринадцатый день той же луны Накаёри, чиновник Сыскного ведомства, выехал на берег реки к Шестой дороге принять трофеи. Нориёри и Ёсицунэ обратились к государю Го-Сиракаве за позволением пронести снятые головы по широкой дороге Хигаси-Тоин, а затем развесить их на деревьях, у врат темницы. Государь, в великом смущении, не зная, на что решиться, стал совещаться с министрами — Главным, Левым, Правым и Средним, а также с дайнагоном Тадатикой, советником.
— С древних времен не бывало примера, чтобы головы вельмож столь высокого ранга носили на позорище по улицам, — в один голос сказали все пятеро царедворцев. — Тем более невозможно предать поруганию отпрысков дома Тайра! Ведь они доводились родней царствующему владыке и долгое время несли придворную службу! Пожелание Нориёри и Ёсицунэ исполнить никак невозможно!
Казалось, все обойдется, головы не выставят на позор. Но Нориёри и Ёсицунэ продолжали настаивать на своем и снова обратились с прошением:
— Еще в старые годы Хогэн Тайра стали врагами деда нашего Тамэёси, а в минувшие годы Хэйдзи воевали против нашего отца Ёситомо. Мы сражались с врагами трона, не щадя собственной жизни, ради благоденствия государя, но также и затем, чтобы смыть позор с отцовского имени… Если ныне головы Тайра не выставят на всеобщее обозрение, где мы впредь найдем вдохновение, истребляя крамольников?! — так непрерывно твердили оба, и государю-иноку пришлось против воли ответить согласием на их просьбу.
В конце концов головы все-таки пронесли по дорогам столицы. Зрелище собрало толпы народа! Немало нынешних зрителей в прежние времена, сидя во дворце бок о бок с вельможами Тайра, трепетали перед ними от страха, однако ныне, когда мертвые головы Тайра несли по улицам на всеобщее поругание, многие жалели убитых и искренне горевали.
Братья Сайтоо, Го и Року, приставленные к Рокудаю, юному сыну князя Корэмори, тоже вышли на улицу посмотреть на процессию. Из предосторожности они переоделись в рубище нищих, ибо опасались, что их узнают. Они хорошо знали в лицо всех вельмож Тайра, но головы своего господина так и не увидали. Тем не менее горе так переполняло их души, что слезы градом лились у них из очей, и, опасаясь возбудить подозрение, братья поспешили вернуться.
— Ну что там? Что? — приступила к ним с расспросами госпожа.
— Из сыновей покойного князя Сигэмори Комацу мы видели только голову правителя Биттю… Остальные — такой-то и такой-то… — отвечали ей братья Сайтоо.
— Кто бы ни был, все они для меня не чужие! — воскликнула супруга Корэмори и зарыдала.
— Вот уже второй год, как я живу, скрываясь, и мало кто знает меня в лицо, — немного погодя сказал Го Сайтоо, утерев слезы. — Я мог бы посмотреть подробнее на все, что там происходит, но какой-то человек, судя по всему хорошо осведомленный во всех событиях, рассказал мне: «В этой битве сыновья покойного князя Сигэмори Комацу стояли в обороне у горы Микуса, на рубеже между землями Тамба и Харима. Куро Ёсицунэ разгромил их дружины, и тогда князья Сукэмори, Аримори и Тадафуса отплыли на корабле из бухты Такасаго в Хариму, в край Сануки, в крепость Ясима… Погиб один лишь князь Моромори — непонятно, как случилось, что он отделился от своих братьев!.. Только Моромори, правитель Биттю, погиб в битве при Ити-но-тани!» — так рассказывал незнакомец. «А что же князь Корэмори?» — спросил я. «Он тяжко занемог еще до начала сражения, возвратился в Ясиму и на сей раз вовсе не участвовал в битве!» — так растолковал он мне все подробно…
— Стало быть, он заболел, потому что слишком о нас тоскует! — воскликнула госпожа. — Стоит подуть ветерку, а я уже сама не своя от страха — боюсь, что в этот день он плывет по бурному морю! А в дни сражений я терзаюсь душой при мысли, что, может быть, в этот самый миг его убивают! Как же велика моя тревога теперь, когда я узнала, что он тяжко болен! Кто позаботится о нем, кто приглядит за ним с любовью и лаской? Ты должен был расспросить обо всем подробней!
Услыхав слова матери, дети тоже вскричали:
— Отчего ты не спросил, чем он болен? — И детский лепет их трогал сердце.
А в это самое время князь Корэмори — сердце сердцу весть подает! — думал в тревоге: «Как они, наверно, сейчас терзаются душой там, в столице! Пусть не нашли моей головы среди мертвых, все равно, — значит, боятся, что я утонул или пронзен стрелою… Наверняка уже не чают увидеть меня живого! О, если б как-нибудь подать им весть, что моя жизнь-росинка все еще не исчезла…» И, написав три письма, он послал одного из своих челядинцев отнести эти письма в столицу.
«В столице кругом враги, — писал он в письме супруге, — тебе и одной-то нелегко от них укрываться, а с малыми детьми, понимаю, какую муку ты терпишь! Хотелось бы взять вас сюда, чтобы жить нам всем вместе, а там будь что будет… Но один я уж как-нибудь снесу все лишения, а тебя мне жаль нестерпимо…» — так писал он ей подробно и долго и закончил письмо стихотворением:
Малым детям своим, сыну и дочке, он написал: «Чем утешаетесь вы в эту печальную пору? Я постараюсь как можно скорее взять вас к себе!» Посланец взял письма, прибыл в столицу и отдал письма супруге, но, получив послание мужа, она еще острее ощутила неутешное горе.
По прошествии нескольких дней посланец пришел к ней проститься. Супруга Корэмори, в слезах, написала мужу ответ.
— А нам что написать батюшке? — взяв в руки кисточки, спросили у нее дети.
— Пишите все, что у вас на сердце! — отвечала она.
И дети написали одно и то же: «Почему ты до сих пор не забрал нас? Мы так по тебе скучаем! Поскорее пришли за нами людей и возьми нас к себе!»
Посланец взял письма и возвратился в Ясиму. Князь Корэмори прежде всего прочитал детские письма и, казалось, почувствовал себя еще более несчастным.
— Теперь я уж вовсе не в силах покинуть сей грешный мир! — в слезах проговорил он. — Когда столь неразрывны узы, привязывающие человека к земной юдоли, молитвы об обретении рая совсем не идут на ум! Одно желание в душе — всеми правдами-неправдами проберусь сквозь горную глушь в столицу, еще раз погляжу на любимых, им себя покажу… А потом покончу с собой! Вот единственное, что теперь мне осталось!
В четырнадцатый день той же луны пленного князя Сигэхиру провезли в карете по Шестой дороге с запада на восток. Подняли узорные циновки, закрывавшие карету сзади и спереди, открыли окошки слева и справа. Карету сопровождала стража — Санэхира Дои, в темно-красном кафтане и легких доспехах, с дружиной человек в тридцать. Они окружали карету со всех сторон.
— Несчастный! — говорили столичные жители, и благородные и низкорожденные. — За какие грехи ниспослана ему столь жестокая кара? Из всего многочисленного семейства Тайра лишь ему одному выпала столь горькая участь! А ведь он был самым любимым сыном Правителя-инока и госпожи Ниидоно, оттого и другие Тайра почитали его больше всех прочих! Наверное, это наказание за то, что он предал сожжению святые храмы в Наре, Южной столице! — так толковали между собой люди.
Сигэхиру провезли до берега реки Камо, потом карета повернула обратно и остановилась в квартале Хорикава, на Восьмой дороге. Сигэхиру поместили в усадьбе покойного тюнагона Касэя, сторожить пленника поручили Санэхире Дои и его самураям.
Государь-инок послал на Восьмую дорогу курандо Саданагу. Тот прибыл к пленнику в алом придворном платье, при мече и с церемониальным жезлом. Князь Сигэхира был в темно-синей одежде и в высокой шапке эбоси. На этого Саданагу, которого в былые времена Сигэхира и вовсе не замечал, он глядел теперь с тем же страхом, с каким грешник встречает в аду подручных царя преисподней Эммы… Саданага на словах передал ему послание государя Го-Сиракавы:
— Если вы хотите возвратиться в Ясиму, напишите, чтобы Тайра вернули в столицу три священные императорские регалии, и тогда вас отпустят!
— Никто из моей семьи, и прежде всего сам глава рода, князь Мунэмори, Средний министр, не согласится отдать священные регалии, не только чтобы спасти меня одного, но даже если бы дело шло о жизни десяти тысяч таких людей, как я, Сигэхира!.. Пожалуй, только мать, госпожа Ниидоно, по доброте женского сердца, изъявит свое согласие… Но, не смея отвергнуть августейшее повеление, что ж, попробую написать! — ответил князь Сигэхира.
Отвезти послание в Ясиму назначили чиновника Сигэкуни и придворного слугу Ханакату. Обращения к родным Сигэхира передал на словах, ибо личные письма посылать запрещалось. Супруге своей он просил передать изустно: «Под небесами странствий мы утешали друг друга, теперь же, в разлуке, как ты, верно, страдаешь! Говорят, что узы супружества нерасторжимы и вечны; стало быть, мы непременно соединимся навеки в мире ином!» — так, обливаясь слезами, просил он сказать супруге, и Сигэкуни, тоже растроганный, с тем и отправился в путь.
В минувшие годы был у Сигэхиры вассал, самурай по имени Томотоки. Он служил у принцессы Хатидзё. Теперь, придя к Санэхире Дои, он обратился к нему с такими речами:
— Я — такой-то, в прошлом долгое время служил у князя. Я всей душой стремился сопровождать его в странствиях по западным землям, но не смог уехать вместе с ним и остался в столице, ибо состоял на службе также и у принцессы. Сегодня, увидев, как князя ведут по широким дорогам столицы, мне стало так жаль его, что не было сил вынести это зрелище! Вот почему прошу вас: если можно, дозвольте навестить князя и хоть немного утешить его беседой о былых временах! Я не бог весть какой лихой воин, не мог пригодиться ему в сражениях, лишь верой и правдой прислуживал ему днем и ночью, вот и все, на что я пригоден! Но если вы все-таки питаете ко мне недоверие, возьмите мой меч, которым я опоясан, и прошу вас — вопреки всем правилам и уставам, — не откажите мне в моей просьбе!
У Санэхиры Дои было доброе сердце.
— Что плохого может случиться, если пленника навестит один-единственный посетитель… Но все же предосторожности ради… — сказал он и, отобрав у Томотоки меч, допустил его к князю.
Несказанно обрадованный, Томотоки поспешно вошел, Сигэхира сидел поникший, в глубокой задумчивости. С болью в сердце увидал Томотоки, сколь неузнаваемо изменился облик его господина, и не в силах был сдержать слезы. Сигэхире тоже почудилось, что он спит и видит Томотоки во сне; в первые мгновенья он не мог вымолвить ни словечка, только молча лил слезы. Лишь некоторое время спустя, когда они уже вдоволь наговорились о делах нынешних и минувших, Сигэхира сказал:
— Помнишь даму, с которой ты помогал мне встречаться? Я слыхал, будто она все еще по-прежнему служит во дворце…
— Да, говорят…
— Уезжая на запад, я не смог ни послать ей письмо, ни хотя бы на словах передать прощальный привет. Мне стыдно при мысли, что она, наверно, считает обманом все наши клятвы вечно любить друг друга в этой и в будущей жизни… Хотелось бы написать ей, но не знаю, позволят ли?.. А ты смог бы отнести ей послание?
— Дайте мне письмо, и я доставлю его! — отвечал Томотоки.
Сигэхира, обрадованный, тотчас набросал послание.
— Что это за письмо? — спросили самураи охраны. — Пока не проверим — не пропустим!
— Покажи! — сказал Сигэхира, и Томотоки отдал страже послание.
— Ну, такое письмо неопасно! — сказали стражники и возвратили письмо.
Томотоки взял его и отправился во дворец. Чтобы укрыться от любопытных глаз, он, в ожидании вечера, спрятался в маленькой хижине вблизи дворца. Когда стемнело, он подошел к боковому входу в женские покои, прислушался и услышал голос, похожий на голос той самой дамы:
— Подумать только, что из столь многих витязей Тайра один лишь князь Сигэхира взят в плен живым и его возили напоказ по дорогам! Люди говорят, что это кара за сожжение Нары, Южной столицы… А меж тем князь не раз объяснял мне: «Я и в мыслях не держал сжигать святую обитель, но нашлись зловредные люди, пустившие огонь в молельни и храмы, и все сгорело дотла! Вину же целиком возложили на меня одного… Недаром сказано: „Из-за малых росинок, висящих на самых кончиках листьев, и сам ствол становится влажным…“[559]» Теперь я вижу, что все так и вышло, как он сказал! — так говорила женщина, заливаясь слезами, и Томотоки с состраданием подумал: «Она тоже жалеет князя!»
— Дозвольте слово молвить! — позвал он даму.
— Откуда ты? — спросила она.
— Письмо от князя Сигэхиры! — ответил Томотоки, и, верно, очень уж велика была тоска дамы, потому что, обычно застенчивая, избегавшая показываться на люди, теперь она сама выбежала к нему со словами: «Где оно? Где?!» — сама приняла у Томотоки письмо, развернула…
В письме Сигэхира подробно описал все, что случилось с ним с тех пор, как его взяли в плен. «Судьба моя скоро решится, — писал он, — не сегодня завтра меня уже не будет на свете…» Заканчивалось письмо стихами:
Прочитав письмо, женщина спрятала его на груди и, не в силах вымолвить слова, молча заливалась слезами. Но нельзя молчать бесконечно… Спустя некоторое время она написала ответ и, поведав о том, как она страдала и тосковала два этих долгих года, закончила послание стихотворением:
Томотоки взял у нее письмо и отнес князю. Самураи-стражники снова приказали: «Покажи письмо, мы проверим!» — и он показал послание дамы.
— Ну, такое письмо неопасно! — сказали стражники и возвратили послание.
Сигэхира прочел письмо, и, верно, тоска стала еще сильнее томить ему душу, ибо он обратился к Санэхире Дои с такими словами:
— Мне хотелось бы в последний раз свидеться с женщиной, с которой я был близок долгие годы. Возможно ли это?
У Санэхиры Дои было доброе сердце.
— Поистине если дело идет о женщине, тут нечего опасаться, — сказал он. — На это запрета нет… — И дал свое позволение.
Несказанно обрадованный, князь одолжил у людей карету. Послали за дамой. Без долгих сборов она тотчас же села в карету и приехала. Карету подкатили вплотную к помосту и доложили князю. Он вышел к подъезду и встретил карету.
— Не выходи! — сказал он даме, приподняв плетеную штору. — Здесь самураи…
Взявшись за руки, они прижались щекой к щеке и, не в силах вымолвить слова, молча заливались слезами. Спустя некоторое время Сигэхира сказал:
— Уезжая на запад, мне хотелось с тобой проститься, но кругом царила такая суматоха и спешка, что даже весточки и то не удалось тебе переслать. С тех пор я много раз хотел написать тебе и получить от тебя привет, но в скитальческой жизни трудно следовать велению сердца… День и ночь непрерывно длились сражения, не выдавалось ни единого свободного часа, а меж тем пробежали месяцы, годы… Ныне, в моем горестном положении, когда душа полна такой скорби, какую другому даже вообразить невозможно, сдается мне: судьба уготовила мне эту горькую участь словно нарочно для того, чтобы я снова тебя увидел!.. — И, сказав так, он закрыл лицо рукавом и поник головою. Бедные, они хорошо понимали, что творилось на душе у каждого в эти мгновенья!
Меж тем уже миновала половина короткой ночи, и, сказав: «Пора, нынче на дорогах опасно!» — князь Сигэхира отослал даму. Карета уже готова была тронуться в путь, когда он, в слезах, ухватился за рукав одеяния дамы и произнес:
Сдержав слезы, женщина отвечала:
С этими словами она возвратилась во дворец. Самураи больше не разрешали им видеться, и с тех пор они только слали друг другу письма.
Эта дама была дочерью Токиёри, чиновника Гражданского ведомства. Красотой, добрым сердцем и нежной, чувствительной душой она превосходила многих. Впоследствии, узнав, что князя Сигэхиру увезли в Нару и там казнили, она тотчас же ушла от мира, облеклась в грубое, черное рубище и молилась за упокой его души в потустороннем мире. Грустно и трогательно слышать об этом!
Меж тем посол Сигэкуни и придворный слуга Ханаката прибыли в Ясиму с посланием государя-инока. Все вельможи и царедворцы Тайра во главе с князем Мунэмори собрались вместе и развернули свиток. Послание гласило:
«Господину дайнагону Токитаде Тайра
Прошло уже несколько лет с тех пор, как император, наш верховный владыка, покинул свои чертоги и, к великому горю всего царствующего дома и на погибель всей стране, скитается в далеких краях и землях, а три священных сокровища, императорские регалии, погребены в захолустной глуши на острове Сикоку, у южных морей.
Князь Сигэхира — величайший преступник, предавший сожжению Великий Восточный храм, Тодайдзи; по настоянию властителя Камакуры Ёритомо он, безусловно, подлежит смертной казни. Разлученный со всеми своими родичами, он уже пленник.
Как птица в клетке тоскует о небесах, так тоскует он о далеком острове Сикоку, за тысячи ри от столицы лежащем; как дикий гусь, отставший от стаи по пути в родные края, так стремится он к вам, в заоблачную даль, за многослойные тучи. А посему объявляем: если вы возвратите три священные регалии, князя Сигэхиру помилуем. Таков наш августейший указ.
Дано в четырнадцатый день третьей луны 3-го года Дзюэй.
Записал: Главный кравчий Наритада».
В письмах старшему брату, князю Мунэмори, и дяде, дайнагону Токитаде, князь Сигэхира повторял содержание августейшего послания. В письме же к матери, госпоже Ниидоно, он писал обо всем подробно: «Если хочешь снова увидеть меня живым, упроси Мунэмори возвратить священное зерцало в столицу! В противном случае нам больше не придется свидеться в этом мире!..» Прочитав письмо сына, Ниидоно, не в силах вымолвить слова, спрятала послание на груди и пала ничком на землю. Поистине нетрудно понять, что творилось у несчастной на сердце!
Меж тем собрались все вельможи Тайра во главе с дайнагоном Токитадой и стали держать совет — что ответить государю Го-Сиракаве? Ниидоно раздвинула перегородки позади сидевших в ряд царедворцев, пала ниц перед князем Мунэмори и, прижимая к лицу письмо Сигэхиры, сказала, обливаясь слезами:
— О горе, горе! Какую скорбную весть прислал он мне из столицы! Как жестоки, должно быть, его душевные муки! Молю тебя, внемли материнской просьбе, уважь мои слезы, верни в столицу три священные регалии!
— Поистине я сам хотел бы того же! — ответил князь Мунэмори. — Но надобно принять во внимание, что скажут об этом люди! Да и перед Ёритомо зазорно было бы согласиться… Нет, так просто и легко вернуть регалии невозможно! Больше того, ведь вся власть императора зиждется целиком на обладании тремя священными сокровищами. Жалость к сыну тоже должна быть в меру! Можно ли ради него одного подвергнуть опасности жизнь остальных сыновей и всех наших родичей?
Тогда Ниидоно снова сказала:
— После кончины Правителя-инока я не стала бы жить ни мгновенья… Но я видела, как страдает император в скитаниях, и хотела снова лицезреть его на престоле — вот единственная причина, по коей жизнь моя еще не прервалась. Однако, с тех пор как до меня дошла весть о пленении Сигэхиры в Ити-но-тани, душа моя изнывает от горя, на сердце одна лишь дума — свидеться с ним еще раз на этом свете! Увы, даже во сне он ко мне не приходит, и грудь моя рвется от боли, глоток воды — и тот не идет в горло! Теперь же, когда я прочитала его послание, страдания мои стали еще ужасней, и нет им исхода! Если я узнаю, что Сигэхиры уже нет на свете, я тоже последую за ним дорогою смерти. Лучше убей меня, чем причинять мне новые муки, и пусть наступит конец моим терзаниям! — так кричала и вопила она, рыдая.
И, понимая всю глубину ее горя, присутствующие потупили взор, проливая слезы.
— Даже если мы возвратим в столицу три священные регалии, — рассудил тут князь Томомори, — навряд ли они вернут нам брата! Нужно без всяких обиняков так и написать об этом в ответном послании!
— Вот самое правильное решение! — сказал князь Мунэмори и написал ответ.
Ниидоно, в слезах, принялась писать письмо Сигэхире. Слезы застилали ей взор, кисть не повиновалась руке, но, движимая материнской любовью, она все же подробно обо всем написала. Супруга Сигэхиры, Дайнагонноскэ, только заливалась слезами и даже писать была не в силах. Поистине каждый поймет, сколь велико было ее горе в эти мгновенья! Посол Сигэкуни тоже заплакал и, получив ответ, удалился. А дайнагон Токитада призвал слугу Ханакату и спросил:
— Как тебя звать? Ханаката?
— Да, ваша милость.
— Ты прибыл к нам в эту даль по приказу государя Го-Сиракавы, проделав трудный путь по волнам, и, стало быть, заслуживаешь подарка, который сохранился бы на всю жизнь! — И, сказав так, он приказал выжечь на лбу Ханакаты клеймо с новым именем — Намиката[560].
Когда слуга вернулся в столицу, государь Го-Сиракава увидел это клеймо.
— Ну и ну! — сказал он. — Что ж, ничего не поделаешь, отныне придется звать тебя Намикатой! — И очень смеялся.
Ответное письмо Мунэмори Тайра, вельможи первого ранга.
«Августейший указ государя-инока от четырнадцатого дня второй луны получен нами в Ясиме, в краю Сануки, двадцать восьмого дня той же луны. Почтительно ознакомившись с его содержанием, пришли мы по тщательном размышлении к нижеследующему решению.
Многие витязи Тайра, начиная с Митимори, правителя земли Этидзэн, уже пали в битве при Ити-но-тани. Так можем ли мы радоваться помилованию одного Сигэхиры?
Владыка наш император унаследовал трон от покойного императора Такакуры и вот уже четыре года царствует, следуя мудрым путем Яо и Шуня, добродетельных правителей древности. А в это время нечестивцы и варвары с севера и востока, столкнувшись между собой, вместе вторглись в столицу. По сей причине глубока печаль юного императора и его августейшей матери, велик гнев его верных вассалов и родичей с материнской стороны. Из-за сей смуты император вынужден был в поисках спокойствия временно оставить столицу, чтобы осчастливить своим присутствием остров Кюсю. Пока император не возвратился в столицу, может ли он выпустить из августейших рук три священные регалии, символы своей власти?
Ибо сказано: „Государь — душа подданных; подданные — плоть государя. Если государь пребывает в благополучии, благоденствуют подданные. Когда благоденствуют подданные, процветает и вся страна. Если государь наверху в кручине, то и подданные внизу горюют. Если скорбит душа, плоть не вкушает радость…“[561] С той поры как в давние времена предок наш, сёгун Садамори Тайра, истребил ослушника Масакадо и покорил Восемь земель востока, внуки и правнуки его, сиречь весь наш род Тайра, следуя его завещанию, всегда замиряли смуты, истребляя врагов государя, и стояли на страже благоденствия царствующего дома. Оттого и покойный отец наш, Правитель-инок, глубоко почитая августейшую волю, не щадил собственной жизни в битвах годов Хогэн и Хэйдзи и, ничего не желая для себя лично, помышлял только о спокойствии государя. Паче же всего упомянем, что в двенадцатую луну 1-го года Хэйдзи государь-инок неоднократно повелевал отцу нашему предать смерти этого самого Ёритомо в наказание за мятеж, поднятый его отцом Ёситомо. Он же, не помышляя о благодарности, забыв о прошлых благодеяниях, уподобился хищному зверю и с оружием в руках дерзновенно затеял беззаконную смуту. Не описать словами, сколь это преступно и безрассудно! Недалек час, когда обрушится на него небесная кара, в скором будущем постигнет его неизбежная гибель!
Недаром сказано: „Солнце и луна не станут сиять иначе ради одной-единственной живой твари; мудрый государь не изменит законов ради одного человека…“[562] Из-за одного неправедного поступка не подобает забывать о многократных благих деяниях. Один ничтожный промах не может заслонить бесчисленные заслуги! Если бы вы, государь, не забыли, как служили трону многие поколения нашего рода, если бы помнили о неоднократных подвигах покойного отца нашего, Правителя-инока, разве соизволил бы император ныне пребывать на острове Сикоку? Дабы смыть позор поражения, мы, верные ваши подданные, желаем ныне получить августейший указ, повелевающий нам возвратиться в родную столицу. В противном случае мы полны решимости удалиться отсюда куда угодно — на остров Демонов, в Корею, в Индию или в Китай. И тогда, хоть и горько об этом думать, погибнут священные сокровища нашего государства, переходившие из поколения в поколение в императорском доме, на восемьдесят первом царствовании превратятся в пустую игрушку в чужеземных краях!
Все, изложенное в этом письме, да удостоится полно и без остатка августейшего слуха!
С почтением и трепетом писал Мунэмори, вельможа младшего первого ранга.
Двадцать восьмого дня второй луны 3-го года Дзюэй».
Так гласило послание.
— Иначе и быть не могло! — сказал князь Сигэхира, узнав содержание ответа. — Как презирают меня, должно быть, все мои родичи! — И он раскаивался, что согласился писать им, да ведь сделанного уже не воротишь!
В самом деле, ведь он и сам знал заранее, что из жалости к нему одному невозможно расстаться с тремя священными регалиями императорского дома, но все же, пока не прибыл отказ, невольно надеялся на спасение. Теперь же, когда ответ был получен и пленника решили отправить в Камакуру, на восток, в область Канто, все надежды Сигэхиры угасли, страх объял душу и нестерпимо больно было расставаться с родной столицей.
— Я хотел бы принять постриг. Но возможно ли это? — призвав Санэхиру Дои, спросил Сигэхира.
Дои сообщил Куро Ёсицунэ о желании пленника, но, когда о просьбе Сигэхиры доложили государю Го-Сиракаве, тот ответил:
— Как поступить с ним дальше, мы решим после того, как он предстанет пред Ёритомо. А сейчас нет ему моего позволения!
Князю Сигэхире сообщили о решении государя.
— В таком случае мне хотелось бы повидаться с праведным старцем, наставником, у которого я учился долгие годы, и побеседовать с ним о том, что ждет меня после смерти. Возможно ли это? — спросил он.
— Кто этот старец?
— Его зовут Хонэн, он обитает в Куротани, Черной долине.
— Ну, если это Хонэн, думаю, препятствий не будет… — сказал Дои, и вскоре разрешение на встречу было получено.
Несказанно обрадованный, Сигэхира призвал старца и со слезами на глазах молвил:
— Видно, плен мой — предначертание кармы, дабы я смог еще раз повидать вас, учитель! Скажите, что мне делать, как быть в чаянии того, что ожидает меня после кончины? Пока я жил обычной жизнью в миру, я был занят воинской службой, поглощен событиями, происходившими в государстве, я был полон высокомерия и не помышлял о превратностях, предстоящих человеку в грядущей жизни. Особливо же с тех пор, как настало смутное время и счастье отвернулось от дома Тайра, я только и делал, что сражался и воевал в различных краях и землях и все время губил людей, весь во власти одной-единственной греховной заботы — сохранить собственную жизнь, чистых же помыслов не упомню… Но из всех моих прегрешений самый страшный грех — сожжение Нары, Южной столицы! Но ведь я направился в Нару, чтобы усмирить мятежных монахов, на то был указ государя, приказание моей потомственной военной семьи… Я не властен был ослушаться государя, не мог не повиноваться мирским законам. И вот, помимо моей воли, вышло так, что сгорели в огне все храмы, — помешать этому я был бессилен! Но я был тогда старшим военачальником и, стало быть, один в ответе за все, что там случилось. Оттого, наверное, всю вину за это злодейство возложили лишь на меня… Теперь я вижу, что неслыханный позор, выпавший мне на долю, позор, о коем другому трудно даже помыслить, есть не что иное, как возмездие за мои прегрешения! Ныне у меня одно-единственное желание — обрить голову, соблюдать все заветы Будды, всеми помыслами стремиться только к служению Будде, но вы сами видите — в моем нынешнем положении я не волен следовать даже этому стремлению! Я не знаю даже, когда наступит мой смертный час — завтра или сегодня… Мысленно перебирая поступки, совершенные мною в жизни, вижу, что грехи мои превыше горы Сумэру, добрых же дел не наберется даже с пылинку… И если жизнь моя внезапно прервется, нет сомнения, что в грядущем существовании ожидает меня возмездие — мучения в Трех Сферах ада. О святой учитель, сжальтесь надо мной хотя бы из милосердия и, если есть еще путь спасения для такого, как я, злодея, — укажите мне этот путь!
Задыхаясь от слез, святой праведник долго не мог вымолвить слова, но немного погодя произнес:
— Поистине нет ничего прискорбнее, чем, однажды сподобившись редкостного счастья родиться на свет в облике человека[564], снова низвергнуться в пропасть ада! Но теперь вы презрели земную юдоль, возмечтали о Чистой райской земле, отринули дух греха, и в душе вашей родилось доброе начало… Будды всех трех миров, несомненно, возрадуются вашему обращению! В наше гиблое время, когда пришла в упадок святая вера, надлежит нам прежде всего возглашать имя будды Амиды, обитающего в Чистой земле, обрести которую вы так стремитесь! Все деяния, все помыслы выражайте всего лишь тремя словами: «Будда Амида, славься!» — такая молитва доступна даже самому темному, неразумному человеку! Не принижайте себя, полагая, будто грех ваш чрезмерен; помните — даже повинный в Десяти грехах и Пяти ослушаниях возродится к жизни иной, если, раскаявшись, встанет на путь добра! Не отчаивайтесь, полагая, будто добродетель ваша слишком ничтожна; если будете молиться от всего сердца, будда Амида встретит вас у врат рая! Ибо сказано: «Провозглашающий от чистого сердца святое имя обретет жизнь вечную в обители рая!» Это означает: если человек будет искренне, от всего сердца, провозглашать имя Будды, он достигнет Чистой райской земли, что лежит на закате… И еще сказано: «Покайся чистосердечно!» Это означает: если человек будет постоянно призывать имя Амиды, сердце его очистится от греха… Ибо сказано: «Имя будды Амиды подобно острозаточенному мечу, отсекающему все греховные страсти!» Соблюдайте эту заповедь, и демоны не посмеют приблизиться к вам! И еще сказано: «Провозглашай имя будды Амиды, и развеются все твои прегрешения!» Соблюдайте эту заповедь, и отпустятся все грехи! Простота — вот главный смысл вероучения Дзёдо — Чистой земли. Все, о чем я только что вам поведал, его главная суть. Но сподобится ли человек возрождения к новой жизни — целиком зависит от того, есть ли вера в его душе. Нужно веровать искренне и глубоко, паче же всего — не питать никаких сомнений! Уверуйте всей душой в эти главные догматы веры, постоянно помышляйте о Будде, и пусть уста ваши не забудут при этом провозглашать его благодатное имя! Призывайте его всегда, в любой час, в любом месте, при любых обстоятельствах, во всех четырех состояниях — идете или стоите, лежите или сидите; поминайте его при каждом из трех деяний — тела, уст, помыслов, — и нет ни малейших сомнений, что в час кончины вы навеки покинете мир сей, где несть предела страданиям, и вновь возродитесь к вечной жизни в обители рая, откуда уже нет возврата в мир скорби! — так поучал его святой старец.
— Я хотел бы воспользоваться этой счастливой встречей, — сказал князь Сигэхира, несказанно обрадованный словами старца, — чтобы получить от вас посвящение в духовное звание и соблюдать все заветы… Но для этого нужно, наверное, прежде принять постриг?
— Нет, это самое обычное дело, когда человек, не ставший монахом согласно всем правилам и обрядам, посвящается в духовное звание и соблюдает заветы веры! — ответил старец и, приложив ко лбу Сигэхиры бритву, сделал вид, будто сбривает ему волосы, а затем преподал ему все Десять заветов, и Сигэхира, прослезившись от радости, воспринял эти заветы и соблюдал их.
Старец, тоже растроганный до глубины души, со стесненным сердцем, обливаясь слезами, разъяснил ему смысл всех заветов. Сигэхире очень хотелось преподнести старцу какой-нибудь дар, как то положено при посвящении в монахи. Он попросил Томотоки доставить в темницу прибор для туши, хранившийся у одного знакомого самурая, и преподнес эту тушечницу старцу.
— Не отдавайте ее никому, пусть она постоянно будет у вас на глазах! При взгляде на нее думайте: «Вот тушечница, принадлежавшая Сигэхире!» — и молитесь за мою душу! А если будет у вас свободное время, прочитайте за упокой моей души хотя бы один свиток сутры! — так говорил он, проливая обильные слезы, и старец, не в силах найтись с ответом, молча спрятал тушечницу на груди, в складках одежды, и удалился, утирая слезы рукавом монашеской рясы.
Сказывают, что отец Сигэхиры, покойный Правитель-инок, как-то раз преподнес Сунскому двору[565] много золотого песка, и сунский император прислал ему эту тушечницу в качестве ответного дара. Надпись на тушечнице гласила: «Великому правителю Японии, на мыс Вада».
Меж тем решено было отправить Сигэхиру в Камакуру, ибо князь Ёритомо настойчиво требовал доставить пленника к нему в ставку. Сперва Сигэхиру передали из-под стражи Санэхиры Дои в усадьбу Куро Ёсицунэ, а в десятый день третьей луны того же года отправили в Камакуру под охраной Кагэтоки Кадзихары. Уже тогда, когда, пленного, его привезли из западных земель в родную столицу, сердце его сжималось от боли, теперь же, когда ему предстояло миновать заставу Встреч, Аусака, и держать путь на восток, нетрудно понять, что творилось у несчастного на душе!
Ночь провели они в доме госпожи Дзидзю; ее мать Юя была здешней хозяйкой дев веселья.
— О диво! — воскликнула Дзидзю, увидав Сигэхиру. — Бывало, в прежние времена я не смела даже через людей послать ему робкий привет, а теперь он сам очутился здесь, в таком захолустье! — И она преподнесла Сигэхире стихотворение:
Сигэхира ответил стихотворением:
— Кто эта женщина? — спросил он. — Изящные стихи!
— Как, неужели вы не знаете? — почтительно отвечал ему Кагэтоки. — Князь Мунэмори, глава рода Тайра, пребывающий ныне в Ясиме, в бытность свою правителем здешней земли[575] так любил эту женщину, что увез ее с собой в столицу, когда его отозвали назад. Она же все время молила его отпустить ее обратно на родину, потому что здесь оставалась ее престарелая мать. Но князь Мунэмори не соглашался. Тогда она сложила стихотворение — а было это как раз в начале третьей луны, в пору цветения сакуры.
Тогда князь отпустил ее, и она опять вернулась сюда. Это лучшая поэтесса на всей Приморской дороге!
Мать Сигэхиры, госпожа Ниидоно, сокрушалась, что у сына до сих пор нет потомства, о том же горевала и супруга его Дайнагонноскэ; обе молились богам и буддам, но молитвы не помогали. Теперь, вспомнив об этом, Сигэхира промолвил:
— Хорошо, что боги не услышали их молитвы! Если б у меня были дети, я страдал бы еще сильнее!
Князь Ёритомо без промедления встретился с Сигэхирой.
— Да, я принял решение успокоить гнев государя и смыть позор с имени моего покойного отца Ёситомо, — сказал он. — Для этого вознамерился я разгромить весь дом Тайра, но вот уж никак не думал, что доведется встретить вас здесь, в Камакуре, в положении пленника! Если и дальше так пойдет дело, то, пожалуй, и с князем Мунэмори, ныне пребывающем в Ясиме, тоже здесь повидаюсь… Скажите, как случилось, что вы загубили храмы в Наре, Южной столице? Совершилось ли это по приказу покойного Правителя-инока, или вы сами приняли такое решение в пылу сражения? То было страшное преступление!
— Прежде всего скажу о сожжении Южной столицы… — отвечал Сигэхира. — Это случилось не по велению Правителя-инока и не по моему личному безрассудству. Я отправился в Нару, чтобы усмирить непокорных монахов и положить конец их бесчинству, и тут неумышленно вышло так, что храмы сгорели; я не в силах был этому помешать. В давние времена обе наши семьи, Минамото и Тайра, соревновались в усердном служении трону, но потом счастье отвернулось от Минамото — это известно, не стоит сейчас вновь вспоминать былое… А наше семейство, напротив, начиная с годов Хогэн и Хэйдзи постоянно усмиряло врагов государя и было за это осыпано монаршими милостями сверх меры. Промолвлю с благоговением — через августейшую государыню-мать мы породнились с самим императором! Свыше шестидесяти человек из нашего рода удостоились высоких придворных званий; словами не описать, как благоденствовало и процветало наше семейство в эти последние двадцать лет! Но теперь и от нас отвернулось счастье, и вот я здесь, перед вами, пленный… Говорят, будто тот, кто истреблял врагов государя, удостоится милости трона до седьмого колена… Неправда, тысячу раз неправда! На наших глазах Правитель-инок не однажды, не дважды рисковал жизнью ради спокойствия государя, однако счастье длилось только при его жизни… Кто мог думать, что потомкам его выпадут на долю такие беды?! С тех пор как настал конец счастливой нашей судьбе и нам пришлось покинуть столицу, я был уверен, что костям моим суждено лежать непогребенными где-нибудь в долинах или в горах или память обо мне поглотят волны морские, омывающие западные земли нашей страны… Но уж никак не думал, что доведется очутиться здесь, на востоке… С горечью помышляю о жестокой судьбе моей, предначертанной еще в прошлых рождениях! Но из книг достоверно известно, что иньский властитель Тан был заключен в темницу Сятай[579], а чжоуский правитель Вэнь-ван томился в заключении в Юли…[580] Стало быть, даже в глубокой древности такое случалось… А уж в наше гиблое время, когда приблизился конец света, тем более возможна такая участь! Пасть от руки врага в плену — не позорная смерть для воина! Прошу вас о единственной милости — велите поскорей отрубить мне голову! — И, сказав это, он умолк и больше не произнес ни слова.
— Доблестный воин! — со слезами на глазах воскликнул Кагэтоки, услышав речь Сигэхиры, и все сидевшие в ряд самураи, преисполненные сочувствия, увлажнили слезами рукава своих боевых кафтанов.
Князь Ёритомо тоже был тронут.
— Мне и во сне не снилось считать дом Тайра моим личным врагом, — сказал он. — Я всего-навсего повинуюсь приказаниям государя-инока!
И так как он был уверен, что монахи Нары, Южной столицы, без сомнения, потребуют выдать им Сигэхиру, виновника гибели святых храмов, то временно отдал его под надзор Мунэмоти, жителя земли Идзу, — точь-в-точь как в преисподней десять властителей ада каждые семь дней передают грешника из рук в руки для новых мучений!
Но у этого Мунэмоти было доброе сердце, он жалел Сигэхиру и не обращался с ним жестоко, напротив, всячески ухаживал за пленным. Истопив баню, он предложил ему искупаться. «За время пути я весь покрылся потом и грязью, — подумал Сигэхира. — Надо омыть тело, ибо, наверное, меня сейчас убьют!» Но не успел он это подумать, как дверь бани отворилась и вошла женщина лет двадцати, белолицая, ясноликая, поистине нежная и прекрасная, в ярком наряде, поверх которого было накинуто банное одеяние из белого шелка с синим узором, а следом за ней — девочка-служанка лет четырнадцати-пятнадцати, с распущенными волосами, ниспадавшими ей до пояса, в легкой белой одежде, на которой, как тучки, кое-где синели узоры. Она держала в руках бадейку с желобком для сливания воды; в бадейке лежали гребни. С помощью этих женщин Сигэхира тщательно вымылся горячей водой, очистил тело и волосы. Наконец купание было закончено. Женщина попрощалась и собралась уходить.
— Я пришла, потому что князь Ёритомо сказал, что услуги женщины здесь более уместны и, если прислать мужчину, вы, пожалуй, сочтете его невеждой… И еще он велел мне спросить, не нужно ли вам чего, и доложить ему, в чем вы испытываете нужду! — сказала она.
— Теперь, когда я омыл тело, чего мне еще желать! — отвечал Сигэхира. — Но если уж говорить о желаниях, то единственное, о чем я мечтаю, — это принять постриг!
«Об этом и речи не может быть! — сказал князь Ёритомо, услышав о просьбе Сигэхиры. — Будь он моим личным врагом — дело другое, но сейчас он враг государя, лишь временно отданный мне под стражу. Не в моей власти дать подобное разрешение!»
— Какая приветливая, добрая женщина! — сказал Сигэхира стражникам-самураям. — Кто она?
— Это дочь хозяйки дев веселья в Тэгоси, — ответили стражники. — И лицом, и осанкой, и ласковым, добрым нравом она поистине превосходит всех здешних женщин! Поэтому вот уже год-другой, как князь Ёритомо приблизил ее к своей особе! Ее имя — госпожа Сэндзю.
В тот же вечер, когда стал накрапывать дождик и все кругом казалось печальным, эта женщина вновь явилась, а за нею несли лютню и цитру. Мунэмоти прислал пленнику саке, пришел сам и привел с собой десяток своих вассалов. Все они расположились в одном ряду с Сигэхирой. Госпожа Сэндзю стала разливать саке. Князь Сигэхира принял из ее рук чарку, но вид у него был грустный. Тогда Мунэмоти сказал:
— До вас, наверно, уже дошло, что властитель Камакуры приказал мне: «Старайся всячески утешать князя! И если со всем усердием не выполнишь моего приказания, после на меня не пеняй!..» Я, Мунэмоти, родом из земли Идзу; здесь, в Камакуре, я чужак, но служу моему господину не за страх, а за совесть! Так спой же нам что-нибудь и поднеси князю саке! — приказал он госпоже Сэндзю, и та, поставив бутылочку с саке, спела песню, дважды повторив начальные строфы:

— Поэт Сугавара, небожитель Китано, поклялся охранять того, кто споет эту песню, трижды в день пролетая над его головой… Увы, я, Сигэхира, забыт богами! Ничто не поможет мне, даже если б я спел эту песню вместе с госпожой Сэндзю! Но если песня способна облегчить мои прегрешения, что ж, продолжу!..
Не успел он произнести эти слова, как Сэндзю запела новую песню роэй: «Тот, кто имя Будды возглашает, вечное блаженство обретает… Помощь Будды, всеспасенье — грешным душам утешенье…»
Она повторила эту песню дважды и трижды, а князь Сигэхира тем временем разом осушил чарку.
Сэндзю приняла у него чарку и передала Мунэмоти. Пока Мунэмоти пил, она играла на цитре.
— Эту мелодию обычно называют Пять постоянств[582], — сказал Сигэхира. — Но для меня она звучит скорее как «Песнь о легкой кончине»! Сыграю же ее как можно быстрее! — И с этими словами он взял лютню, настроил струны и исполнил заключительную быструю часть мелодии.
По мере того как сгущалась ночь, на сердце у него полегчало.
— Мог ли я думать, что в краю Адзума[583], так далеко на востоке, живут столь одаренные, утонченные люди! Спой еще что-нибудь, все равно что!
И Сэндзю чистым, звонким голосом спела:
Она так прекрасно исполнила эту песню, что Сигэхире тоже захотелось что-нибудь спеть, и он исполнил песню роэй:
А смысл этой песни был такой: в древности ханьский властитель Гао-цзу и чуский владыка Сян Юй[584], споря о троне, семьдесят два раза вступали в битву, и всякий раз побеждал Сян Юй. Но в конце концов Сян Юй все-таки потерпел поражение и погиб. Когда он проиграл битву, то вскочил на своего коня по кличке Чжуй-Пегий, пробегавшего в день тысячу ли, и пытался бежать с супругой, происходившей из рода Юй. Но тут конь, неведомо отчего, вдруг заупрямился, уперся ногами в землю и не двинулся с места! Заплакал Сян Юй и сказал: «Пришел конец моей власти! Мне уж нет спасения! Но не врагов я страшусь: я горюю о разлуке с любимой супругой!» Всю ночь предавался он скорби и сокрушался. Когда же светильник потускнел, Юй-ши, оробев, заплакала. Глубокой ночью враги окружили их, и со всех четырех сторон раздался победный вражеский клич…[585] Об этом сложил стихи советник Хироскэ Татибана, и пленный князь, недаром вспомнив их в этот час, с особым чувством, проникновенно спел эту песню.
Тем временем уже стало светать, и самураи, распрощавшись, ушли. Удалилась и Сэндзю. Наутро, когда князь Ёритомо, как обычно, читал священную сутру в семейном храме, явилась Сэндзю. Улыбнувшись, князь сказал ей:
— Хорошее знакомство я устроил для Сэндзю!
— О чем это вы? — спросил Тикаёси, письмоводитель князя, что-то писавший в присутствии господина.
— Я всегда думал, — сказал Ёритомо, — что люди Тайра помышляют только о боевых доспехах, луке и стрелах, но оказалось, что этот Сигэхира — превосходнейший музыкант! Я всю ночь слушал украдкой, как он пел и играл на лютне!
— Мы все собирались вчера пойти туда, — сказал Тикаёси, — но, как на грех, мне нездоровилось и потому не довелось послушать его игру. Отныне я не пропущу такой случай! Эти Тайра из поколения в поколение прирожденные поэты и музыканты. Когда в прежние годы вельмож Тайра сравнивали с цветами, князя Сигэхиру называли пионом![586]
— Да, это человек поистине утонченный! — сказал князь Ёритомо и добавил: — Его игра на лютне и прекрасное пение будут славиться в веках еще долго!
Наверное, искусство Сигэхиры глубоко запало в душу госпоже Сэндзю, ибо, когда Сигэхиру увезли в Нару и она услыхала, что его там казнили, она тотчас удалилась от мира, облеклась в убогие монашеские одежды и всецело предалась молитвам в храме Сияния Добра, Дзэнкодзи, в краю Синано. Там молилась она за упокой души Сигэхиры в мире ином и, говорят, сама удостоилась возрождения в обители рая.
Меж тем князь Корэмори, телом пребывая в Ясиме, душою летел к столице. Образы милых деток и любимой супруги, покинутых в родном краю, неотступно стояли перед его глазами, даже на краткий миг не мог он позабыть своих близких. И вот, решив, что жизнь его все равно никому не нужна, бесполезна, он тайно покинул крепость Ясиму и, взяв с собой трех спутников — самурая Сигэкагэ, отрока Исидо-мару и слугу Такэсато, искусного в морском деле, — на рассвете пятнадцатого дня третьей луны 3-го года Дзюэй тайно отчалил в маленькой лодке от берега бухты Юки, что в краю Ава, и, преодолев пролив Наруто, устремился в край Кии. Беглецы миновали заливы Вака и Фукиагэ, проплыли мимо храмов Хинокума, Куникакасу и Тамацусима, где поклоняются богине Сотори-химэ[587], и добрались наконец до земли Кии. Отсюда Корэмори хотелось горными тропами пробраться в столицу, к милым сердцу жене и детям, еще хоть раз на них поглядеть и себя показать, но его остановила память о судьбе брата. «Сигэхиру взяли живого в плен, — подумал он, — его выставили на всеобщее поругание, возили по улицам в столице и в Камакуре. При одной мысли об этом сердце обливается кровью! А если вдобавок и меня схватят, каким позором покроем мы память покойного отца нашего! Я не переживу такого бесчестья!» И хотя он по-прежнему всеми помыслами стремился в столицу, но пришлось ему смирить нетерпеливое сердце и направить стопы к вершине Коя.
Там, на священной вершине, обитал отшельник, давний его знакомец, праведный монах Токиёри, по прозвищу Такигути, в прошлом вассал-самурай покойного князя Сигэмори Комацу. Тринадцати лет Такигути начал службу в дворцовой страже. Там, во дворце, он встретил девушку Ёкобуэ, служанку государыни Кэнрэймонъин, и полюбил ее горячей любовью. Отец Такигути сведал об этом.
— Я мечтал видеть тебя зятем знатного человека, дабы ты преуспел в жизни, — сказал он. — А ты влюбился в низкорожденную девку! — Так строго выговаривал отец сыну.
И подумал тут Такигути: «В древние времена была, говорят, на свете Владычица Запада Си-ванму[588], владевшая секретом бессмертия, однако ныне она исчезла… Каждый слышал о долгожителе Дунфан Шо, но никто из смертных не видел его своими глазами… Жизнь человеческая короче искры, высекаемой кремнем! Все в ней превратно — никто не знает, кто раньше сойдет в могилу, юноша или старец… Самый долгий век, отпущенный человеку, длится не дольше семидесяти или восьмидесяти лет, да и то на годы расцвета приходится лет двадцать, не больше… Мир наш подобен сну, призрачному видению! Так зачем же, пусть хоть на краткий срок, брать в жены ту, к которой не лежит сердце? А брак с любимой был бы нарушением отцовской воли… Не лучше ли вовсе уйти на этой юдоли скорби и вступить на путь праведный!» — И девятнадцати лет от роду он принял постриг и, поселившись в Одзёин, обители Новой Жизни, всей душой предался молитвам.
Сведала о том Ёкобуэ.
— Пусть бы он покинул меня, — сказала она, — но горько мне слышать, что он уже постригся в монахи! Но и с этим я бы смирилась, только как же он мог не сказать мне о том ни слова? Он решил навсегда со мною расстаться, но душа моя не может с этим смириться! Пойду же в последний раз его повидаю, выскажу ему мою боль и обиду! — И однажды вечером, украдкой покинув город, она отправилась в окрестности Саги навестить Такигути.
Тогда Ёкобуэ велела своей спутнице передать:
«Здесь стоит Ёкобуэ… Вы удалились от мира, но она все же пришла, чтобы в последний раз на вас поглядеть и себя показать!»
Удивился Такигути, дрогнуло сердце, тихонько глянул сквозь щелку в бумажных ставнях и видит: печальная, исхудавшая, стоит Ёкобуэ, край одежды насквозь пропитан росною влагой, а рукава промокли от слез… Так печален был ее облик, что даже самое непреклонное сердце смягчилось бы при виде бедной девицы!
Но Такигути велел послушнику передать ей:
«Вы, верно, ошиблись кельей. Здесь и в помине нет того, кто вам нужен!»
Горько стало на душе у Ёкобуэ, обидно и больно, но — делать нечего! — пришлось ей, утирая слезы, возвратиться в столицу.
А Такигути, обратившись к монаху, обитавшему в той же келье, сказал:
— Тишины и покоя исполнены здешние земли, ничто не мешает здесь возносить моления к Будде! Но об этом моем жилище сведала женщина, с которой мне пришлось разлучиться против собственной воли… На сей раз скрепившись душою, я сумел уклониться от встречи, но, если, в тоске обо мне, она станет приходить сюда снова и снова, боюсь, сердце мое в конце концов дрогнет… А посему я ухожу отсюда, прощайте!
И, покинув окрестности Саги, он поднялся на святую вершину Коя и там, в храме Чистого Сердца, Ходзёин, неустанно молился и ревностно свершал послушание. А когда до него дошла весть, что вскоре Ёкобуэ, приняв постриг, тоже удалилась от мира, праведный Такигути послал ей стихотворение:
И Ёкобуэ ответила:
С той поры Ёкобуэ обитала в Наре, Южной столице, в храме Хокэдзи, но спустя недолгое время навсегда покинула этот мир — наверное, оттого, что слишком сильно страдала! Услыхав о ее кончине, праведный Такигути стал еще усерднее предаваться молитвам и умерщвлению плоти, так что в конце концов отец простил ему грех своеволия, а все близкие люди, знавшие Такигути, прозвали его Отшельником с Горы Коя.
К нему-то и направил стопы князь Корэмори. Глядит и видит: бывало, в столице носил Такигути охотничий кафтан, высокую шапку, одевался нарядно, следил за прической, был цветущим красавцем. А теперь, хотя ему не исполнилось еще и тридцати лет, перед князем предстал старый, изнуренный постом монах в черной рясе и таком же черном оплечье, с вдохновенным лицом подвижника, обретшего путь к прозрению. И позавидовал ему в сердце своем князь Корэмори! Казалось, благочестивой жизнью своей праведный Такигути не уступал Четырем седовласым старцам из Ханьской земли[589] или Семи мудрецам в Бамбуковой роще из Цзиньского государства![590]
— Уж не сон ли мне снится?! — воскликнул праведный Такигути, увидав Корэмори. — Как вам удалось добраться сюда из далекой Ясимы?
— Я оставил столицу и бежал на запад вместе со всеми, — отвечал князь Корэмори, — но тоска по малым детям, покинутым в родном краю, совсем меня одолела! Я молчал, но, видно, уныние и печаль слишком явственно читались в моем лице, во всех моих словах и поступках… Может быть, по этой причине князь Мунэмори и госпожа Ниидоно держались со мной отчужденно, полагая, что, подобно двоедушному князю Ёримори, дайнагону из Усадьбы у Пруда, я, наверное, замыслил измену. И подумалось мне: «Что с того, что я здесь, в Ясиме? Я и здесь никому не нужен!» От этих мыслей с каждым днем тоска моя все росла, и, не в силах оставаться там долее, я покинул Ясиму, и вот я здесь, перед вами! Я мечтал как-нибудь пробраться в столицу по горным тропкам, еще хоть раз поглядеть на моих дорогих, любимых, но, как вспомню о судьбе Сигэхиры, горечь сжимает сердце. Стало быть, и в столицу мне путь заказан! Раз уж все равно умирать, лучше постригусь здесь в монахи и приму смерть, все равно где — на дне ли морском, в огне ли… Вот только есть у меня давнее заветное желание — помолиться перед смертью в храмах Кумано!
— Мир наш подобен сну, призрачному видению, — отвечал ему праведный Такигути. — Не столь уж важно, как проживешь свою жизнь в этом мире, но, если не покаяться перед смертью, страшные муки уготованы нам в бесконечном мраке после кончины!
Руководимый праведным Такигути, князь Корэмори поклонился всем святыням и храмам вершины Коя, а затем вместе с отшельником посетил заповедную долину Окуноин, где похоронен сам великий учитель Кобо.
…На двести ри от имперских чертогов, далеко от шумной столицы, отстоит святая вершина Коя. Не долетает сюда суетный людской ропот, тихий воздух не колеблет верхушки деревьев, кротким светом сияет закатное солнце. Восемь вершин здесь и восемь долин, словно лотос, цветок восьмилистный… Поистине благодать нисходит здесь в сердце! Цветы веры расцветают в лесу, повитом туманом, звон молитвенных колокольчиков отражается в облаках, плывущих над горными высями. Сквозь черепицу проросли травы, ограды оделись мхами… Мнится — века пронеслись над этой вершиной!
В годы Энги, в царствование императора Дайго, было государю однажды видение во сне, и он послал в дар на вершину Коя одеяние — коричневую монашескую рясу. Императорский посланец, тюнагон Сукэтака, вместе с Кангэном, настоятелем храма Высшей Мудрости, Ханнядзи, поднялись на святую вершину, открыли врата усыпальницы, чтобы надеть на учителя принесенную рясу, но тут внезапно спустился густой туман, и учитель не предстал пред их взором. Тогда заплакал в горести Кангэн и молвил: «С самого моего рождения, с тех пор как я вышел из материнской утробы и поселился в келье наставника, ни единого раза не нарушал я святых обетов. Так неужели же я недостоин лицезреть великого учителя Кобо?!» — и, упав на землю, предался глубокой скорби. И что же? — постепенно туман рассеялся, и, подобно ясной луне, явился пред ними великий учитель Кобо. Прослезившись от радости, Кангэн надел на него облачение и удостоился счастья обрить ему голову, ибо волосы учителя отросли. Императорский посланец и настоятель Кангэн поклонились учителю, но ученик настоятеля, Дзюнью из храма на Каменной горе, Исияма, — в ту пору еще всего лишь отрок-послушник, — не смог видеть учителя и весьма об этом скорбел. Тогда Кангэн взял его руку, приложил к колену учителя, и в одно мгновение рука послушника стала источать аромат! Аромат сей пропитал все священные свитки в храме на Каменной горе, Исияме, до которых касался Дзюнью. Говорят, эти свитки и по сей день все так же благоухают! А великий учитель в ответ на дар государя промолвил: «Некогда встретил я бодхисатву Фугэна и от него самого воспринял святое учение. Тогда я принес беспримерную клятву, согласно которой прибыл сюда, на край света, в эту страну, подобную рассыпанным зернам проса. День и ночь пекусь я о всех смертных, выполняя заветы бодхисатвы Фугэна. Здесь, на этой вершине Коя, удостоился я нирваны и ожидаю теперь второго пришествия милосердного нашего владыки!»
Поистине, великий учитель Кобо точь-в-точь походил на достославного Маха-Кашьяппу[591], первейшего из десяти учеников Будды, что поселился в пещере Кукхрите в ожидании священного часа, когда в мире вновь повеет весною и бодхисатва Майтрея снова сойдет на землю с неба Тусита! Великий учитель Кобо достиг нирваны в час Тигра, в двадцать первый день третьей луны 2-го года Сёва. С тех пор прошло триста лет; стало быть, ему предстояло ожидать еще долго-долго — пройдет пять миллиардов шестьсот семьдесят миллионов лет, прежде чем милосердный Майтрея вновь появится в нашем мире, чтобы трижды прочитать проповедь святого закона под сенью Драконова древа!
— Когда же придет мой конец? Поистине как птица в Снежных горах[592], что жалобно стонет в предчувствии близкой кончины, так и я ожидаю, что не сегодня завтра наступит смерть! — в слезах говорил Корэмори.
Почерневший от морского соленого ветра, исхудавший от неизбывной кручины, он неузнаваемо изменился, но и теперь все еще обликом превосходил людей заурядных. В этот вечер он вернулся в келью преподобного Такигути, и всю ночь они провели за беседой о делах нынешних и минувших. Глядя на отшельника, Корэмори понял, что жизнь подвижника открыла тому глубины сокровенных истин вероучения Будды, а неустанные молитвы, возносимые под звон колокола, возвещающего наступление ночи и утра, помогли стать превыше законов жизни и смерти… И захотелось Корэмори тоже освободиться от горькой своей кармы и жить так, как жил праведный Такигути. Когда рассвело, он послал за монахом Тикаку из храма Тодэнин, дабы совершить обряд пострижения. Затем, призвав спутников своих Сигэкагэ и Исидо-мару, он сказал им:
— Тоска извела меня, тесно мне стало в миру: вижу, что нет для меня исхода! Но даже если меня не станет, помните — есть немало людей на свете, прежде служивших семейству Тайра и тем не менее процветающих и поныне… Непременно оставайтесь в живых, не помышляя о смерти! Проводите меня в мир иной, будьте свидетелями моей кончины, а потом без промедления возвращайтесь в столицу, обзаведитесь семьями, лелейте ваших жен и детей и молитесь за упокой Корэмори!
Услышав такие речи, Сигэкагэ и Исидо-мару заплакали и долго не в силах были вымолвить слова. Наконец, утерев слезы, Сигэкагэ сказал:
— Неужели я, Сигэкагэ, хуже отца моего Кагэясу? В смутные годы Хэйдзи мой отец воевал в дружине князя Сигэмори, вступил в поединок с Камадой Хёэ, но пал от руки Гэнды-лиходея у Второй дороги, неподалеку от Хорикавы, в столице. В то время мне было всего два года, ничего этого я, конечно, не помню. Когда мне исполнилось семь лет, умерла моя мать. К моему великому горю, не осталось у меня никого из близких. Но покойный князь Сигэмори сказал: «Его отец отдал за меня жизнь!» — и воспитал при себе. Когда же мне стукнуло девять лет, в тот самый вечер, когда праздновали ваше, господин, совершеннолетие, меня тоже впервые причесали по-взрослому и князь Сигэмори милостиво промолвил: «Имя Мори переходит из рода в род в доме Тайра. Теперь я даю его моему сыну, пятому поколению. А имя Сигэ дарую тебе, Мацуо!» — и назвал меня Сигэкагэ. Мое детское имя Мацуо тоже было даровано князем. Ровно через пятьдесят дней после моего рождения отец, по обычаю, взял меня на руки, принес к князю, и тот сказал: «Люди называют мою усадьбу Домом Комацу, поэтому нареку его Мацуо!» Вспоминая теперь об этом, думаю — для меня это счастье, что отец пал в бою такой доблестной смертью! Благодаря его подвигу все его соратники меня опекали… На пороге смерти князь Сигэмори без сожаления отрешился от мира и все время хранил молчание, но меня, Сигэкагэ, призвал близко к своему ложу и сказал: «Бедный! Ты почитал меня за отца, для меня же ты всегда был живой памятью о твоем покойном родителе! Я хотел повысить тебя в чинах при очередном присвоении званий и дать тебе отцовское имя. Горько мне, что я не смог выполнить это желание! Служи теперь верой и правдой моему сыну!» Так завещал мне князь, но из ваших слов, господин, вижу теперь — вы считаете, что я способен покинуть вас в беде.
Как жжет меня стыд при одной только мысли, что вы принимали меня за столь низкого человека! Видно, я и впрямь немногого стою, коль скоро вы могли так подумать! Вы сказали: «Сейчас многие процветают!» — но ведь благоденствуют только те, кто служит у Минамото! Даже если б мне суждено было купаться в радости и довольстве тысячу лет подряд, разве мыслимо жить после вашей кончины? Да проживи я на свете не тысячу, а десяток тысяч лет, все равно ведь и самой долгой жизни когда-нибудь наступит конец! Нет, вот лучший пример для меня! — И с этими словами он сам отрезал себе волосы и, заливаясь слезами, попросил праведного Тикаку посвятить его в монашеский чин.
Увидев это, Исидо-мару тоже отрезал себе пучок волос под самые корни. Этот отрок с восьмилетнего возраста служил князю, и Корэмори любил его не меньше, чем Сигэкагэ. Теперь, когда оба его спутника, опередив своего господина, уже постриглись в монахи, робость еще сильнее охватила душу Корэмори. Но нужно было решиться, и он трижды провозгласил молитву:
и после этого дал обрить себе голову.
— О если б еще до принятия духовного сана смог бы я в последний раз повидать моих любимых, на них поглядеть, им себя показать! Больше я ни о чем не жалел бы в этом мире! — сказал он, и греховное то было желание!
Корэмори и Сигэкагэ исполнилось в этом году двадцать семь лет, Исидо-мару — всего восемнадцать…
Затем Корэмори подозвал слугу Такэсато.
— А ты ступай отсюда в Ясиму! В столицу не возвращайся! — сказал он. — И вот почему: жена моя в конце концов все равно узнает, конечно, о моей смерти, но, услышав эту весть от тебя, сразу поймет, что это правда, и, я знаю, тотчас примет постриг… Поэтому ступай отсюда в Ясиму и передай там моим братьям и всем родным: вы сами видели, что жизнь в миру мне постыла. Все, все, казалось мне, сулит лишь новое горе, и потому, не сказав никому ни слова, я постригся в монахи. В западном море утонул мой брат Киёцунэ. В Ити-но-тани пал в бою самый младший из братьев — Моромори. Знаю, велика будет ваша печаль и тревога, когда теперь и меня не станет, — вот единственное, что омрачает мне душу! Но если счастье снова вернется к нашему дому, прошу — передайте сыну моему Рокудаю мой панцирь «Китайский» и меч Вороненок, что переходят от отца к сыну на протяжении девяти поколений в нашем семействе, начиная с сёгуна Садамори! — так наказал Корэмори слуге своему Такэсато.
— До последнего вашего мгновенья я буду с вами и лишь потом поеду в Ясиму! — отвечал Такэсато.
— Хорошо! — согласился Корэмори и позволил ему остаться.
Преподобного Такигути он также позвал с собой, дабы получить от него предсмертное наставление. Переодевшись паломниками, они покинули вершину Коя и направились в Санто, местность, расположенную в том же краю.
Сперва они поклонились храму Фудзисиро, а затем с молитвой переходили от одного святого места к другому. У храма Ива-сиро, к северу от бухты Сэнри, повстречались им всадники — господин и несколько слуг в охотничьих одеяниях. Испугавшись, что их узнают и схватят, Корэмори и его спутники уже сжимали рукояти кинжалов, готовые распороть себе живот, но всадники, приблизившись, не стали причинять им вреда. Напротив, они поспешно соскочили с коней, поклонились монахам низким поклоном и проехали мимо.
— Как видно, этот человек меня знает… Кто бы это мог быть? — удивился князь Корэмори и прибавил шаг, торопясь поскорее миновать это место.
А человек тот был Мунэмицу Юаса, сын местного самурая Мунэсигэ Юасы.
— Кто этот путник? — спросили у Мунэмицу его вассалы, и он, проливая слезы, ответил:
— О, я недостоин даже произносить его имя! Ведь это князь Корэмори, старший сын и наследник покойного князя Сигэмори Комацу! Как сумел он добраться сюда из Ясимы? И он уже стал монахом! Его спутники Сигэкагэ и Исидо-мару тоже уже постриглись… Мне хотелось подойти к нему ближе, чтобы он тоже узнал меня, но я не решился. Несчастный! — И, закрыв лицо рукавом, он горько заплакал, и вассалы его тоже все прослезились.
Так продвигались богомольцы все дальше и дальше к заветной цели. Меж тем дни шли за днями, и вот наконец паломники достигли речки Ивата. Говорят, будто каждый, кто хоть раз перейдет через воды этой реки, мгновенно очистится от всех прегрешений, свершенных в прошлых рождениях, отринет заблуждения и страсти земного существования и навсегда избавится от злой кармы, мешающей возрождению в раю. Вспомнив об этом, воспрянул духом князь Корэмори. В Хонгу, главном святилище, преклонил он колени перед храмом Свидетельства Истины, Сёдзёин, и долго молился духу священной вершины Юя. Не передать словами благоговения, объявшего его душу!
Великое милосердие Будды, спасителя всего сущего, одело туманом вершину Юя, несказанное величие богов, преображенных будд, струилось в волнах Безмолвной реки, Отонаси. По берегам паломники громко читали Лотосовую сутру, и боги и будды отзывались на моления верующих сердец сиянием луны в безоблачных небесах. У храмов, где богомольцы каялись в Шести грехах, к коим приводят шесть чувств, свойственных человеку, — зрение, слух, обоняние, вкус, осязание и помыслы, — все былые грехи отпускались быстрее, чем роса, не успевшая выпасть… Каждый уголок, каждая пядь земли рождали здесь душевный покой и надежду.
Спустилась ночь, уснули, затихли люди, закончил молитвы и Корэмори. И вспомнилось ему, как отец его, покойный князь Сигэмори, тоже молился здесь, перед этим же храмом: «О великий будда Амида! Внемли заветной мольбе недостойного, не дай заблудиться на пути к обители рая!» И горестные то были воспоминания! Но печальней всего, что среди молитв Корэмори была и такая: «Даруй покой и благополучие жене и детям моим на родине!» Несчастный, он и сам сознавал, что даже теперь, когда он вступил на путь истинный, преисполнившись отвращения к сей грешной мирской юдоли, земные страсти все еще не покинули его душу!
С рассветом Корэмори и его спутники отплыли в ладье из Хонгу, прибыли в Новый храм, Сингу, и молились у горы Каннокура. Здесь, на поросших сосною скалистых вершинах, под дуновением горного ветерка исчезают сны мирских заблуждений, волны чистых водяных потоков смывают прах и скверну земных прегрешений… Преклонив колени перед храмом Асука, они миновали Сосновую рощу Сано и приблизились к священной вершине Нати. Бурно низвергался водопад, разделившись на три потока; казалось, словно брызги взлетают на тысячи дзё, а над вершиной, словно над священной горой Фудараку[593], реет благостный лик бодхисатвы Каннон. Из туманных глубин доносились голоса богомольцев, читавших Лотосовую сутру. Все вокруг точь-в-точь походило на священный Орлиный пик!
С той поры как в глубокой древности божество явило себя на этой вершине, шли и шли сюда люди со всей нашей страны, благородные и низкорожденные, склоняли главу, молитвенно соединяли ладони, и все, сколько ни было их, сподобились благодати. Оттого и возникли здесь ряды черепичных крыш, монашеских келий, и схимники поселились здесь, а миряне вереницами приходили на богомолье. В годы Канна император Кадзан, отказавшись от трона, ниспосланного ему за соблюдение в предыдущих рождениях всех Десяти заветов, молился здесь о возрождении в Чистой обители рая. У руин древней кельи, где он молился, как напоминание о прошлом, все в цвету, стояло старое дерево сакуры.
Один из монахов, обитавших у водопада Нати, как видно, знал князя в лицо.
— Гляжу я на этого паломника и думаю — кто такой? — сказал он, обратившись к своим сподвижникам. — А ведь это Корэмори, старший сын и наследник покойного князя Сигэмори Комацу! Как-то раз, в годы Ангэн, когда господин этот был вельможей еще только четвертого придворного ранга, во дворце Обитель Веры, Ходзюдзи, праздновали пятидесятилетие государя-инока Го-Сиракавы. Отец Корэмори, князь Сигэмори, был в ту пору Средним министром и военачальником Левой стражи, а дядя его, князь Мунэмори, носил звание тюнагона и был военачальником Правой стражи… Оба занимали почетные места возле самой дворцовой лестницы. Присутствовали и все остальные родичи Тайра — князья Томомори, Сигэхира и остальные, все в самом зените славы их дома. Сидя в ряд, они играли на флейтах, лютнях — на всех, какие есть, инструментах… Тогда поднялся из их рядов князь Корэмори; с веткой цветущей сакуры в руке исполнил он пляску под названием «Синие волны морские» и при этом сам походил на цветок, когда от росы, блестящей на лепестках, цветок еще более прекрасен! Так превосходен был его танец, что казалось, от его рукавов, развевавшихся на ветру, льется свет, озаряя небо и землю! В награду императрица пожаловала ему парадное одеяние. Тут встал со своего места его отец, князь Сигэмори, принял подарок, перекинул одежду через правое плечо и поклонился императрице. Такой дар был редкостной, невиданной честью! Как, должно быть, завидовали Корэмори все прочие царедворцы! Одна из придворных дам сравнила его с деревом сливы, что белеет цветами среди безвестных деревьев на дальних горных вершинах! Да, в ту пору казалось, что судьба уготовила ему стать военачальником и министром… А сейчас исхудалый, в лохмотьях… Можно ли было помыслить о чем-то подобном в прежние времена? Да, так уж повелось в нашем мире, что все здесь изменчиво, быстротечно, но все-таки от жалости к нему сжимается сердце! — И, сказав так, он закрыл лицо рукавом и горько заплакал, и множество стоявших рядами здешних монахов тоже увлажнили слезами рукава своих монашеских одеяний.
Благополучно закончив молитвы на всех трех священных вершинах Кумано, Корэмори со спутниками спустился к Храму у Залива; отсюда в утлом челне устремились они в беспредельный простор синего моря. Вдали на взморье виднелся гористый островок Яманари. К нему направил Корэмори ладью и, выйдя на берег, вырезал памятную надпись на стволе могучей сосны: «Корэмори, двадцати семи лет от роду, военачальник Левой дворцовой стражи, вельможа третьего ранга, в иночестве Дзёэн, внук благородного князя, Главного министра, Киёмори Тайра, в иночестве Дзёкая, сын Сигэмори, Среднего министра и военачальника Левой стражи, в иночестве Дзёрэна, обрел здесь смерть в волнах взморья Нати, в двадцать восьмой день третьей луны 3-го года Дзюэй». Затем он снова сел в лодку, и они снова отплыли в море. Он сам добровольно избрал сей путь, и твердым было его решение, но вот приблизилось роковое мгновенье, и страх невольно закрался в душу, и скорбью переполнилось сердце…
«Что со мной? — думал он. — Видно, земные страсти все еще волнуют мне душу!» Скрепясь духом, обратил он взор в сторону заката и, молитвенно сложив руки, начал произносить слова сутры, но в то же время невольно думал: «Там, в столице, они и ведать не ведают, что наступает мой смертный час! Ждут не дождутся, наверное, весточки от меня, надеются: „Вот сейчас, вот скоро придет письмо!..“»
И неотвязные мысли эти прервали слова молитвы, разомкнулись сложенные ладони, и, обратившись к праведному Такигути, он молвил:
— Увы, не следует человеку иметь жену и детей! Мало того что неустанно печешься о них, пока живешь в миру, — горько, что любовь к ним мешает достичь нирваны в грядущей жизни! Даже сейчас мысль о них неотступно меня терзает! Но коль скоро на сердце у меня такая кручина, стало быть, я снова впадаю в грех и каюсь вам в этом!
Отшельнику стало жаль Корэмори, но, подумав: «Что же будет, если я тоже окажусь малодушным?» — он с усилием принял спокойный вид и, утерев слезы, ответил:
— Поистине мне понятно, что творится у вас на сердце! Бремя любви с равной силой гнетет и низкорожденных, и знатных. Особливо же крепки узы, соединяющие супругов! Связь супругов глубже и крепче всех прочих связей, ибо предопределена еще в прошлых рождениях! Говорят, что даже одна ночь, проведенная вместе на одном изголовье, и то предначертана за пятьсот рождений до этой встречи… Но все в нашем бренном мире подвластно закону, гласящему: за расцветом следует увяданье, за каждой встречей — разлука…
Союз, заключенный осенним вечером в прославленном Лишаньском дворце[594], закончился тем, что разбились сердца влюбленных! Любовь ханьского властителя У-ди к госпоже Ли[595], чье изображение он повелел запечатлеть на стене в павильоне Сладкого Источника, в Ганьцюаньских чертогах, тоже, увы, имела конец! Даже святые Чжун-цзы и Мэй Фу[596] должны были умереть. Сами бодхисатвы не властны избегнуть закона жизни и смерти. Сколь бы долго и счастливо ни длилась ваша жизнь, все равно скорбь смерти неотвратима! Даже если бы вы прожили на свете сто лет, расставаться с жизнью было бы так же горько! Демон Мара, владыка зла, повелитель Шестого неба[597], в особенности злобствует, когда для живых существ в этом мире наступает последний миг, навсегда избавляющий их от круговращения жизни и смерти; в эти мгновенья он превращается то в жену, то в мужа, чтобы помешать умирающему достичь нирваны. Зато будды всех Трех миров любят всех живущих на земле, словно родных детей, и стремятся направить их на путь, ведущий в Чистую обитель рая! От самого сотворения мира любовь к женам и детям — помеха в круговращении жизни и смерти. Именно по этой причине Будда строжайше запрещает человеку обзаводиться семьей!.. Но не падайте духом! Ёриёси, инок из Иё[598], основатель дома Минамото, выступив по приказанию императора походом на север против смутьянов и варваров Мунэтоо и Садатоо Абэ, за двенадцать лет отрубил в сражениях шестнадцать тысяч голов! А сверх того, сколько зверей убил он в горах и долах, сколько чешуйчатых созданий изничтожил в потоках и реках — и сосчитать невозможно! И все же говорят, что накануне кончины в сердце его пробудилась жажда спасения, проснулась вера и ему удалось возродиться к жизни новой и вечной! Особливо же велика благодать, нисходящая на того, кто примет монашеский чин, — ему отпускаются все грехи, совершенные в прошлом! Ибо святое учение гласит, что один день, проведенный в монашестве, угоднее Будде, чем воздвижение пагоды, даже если, украшенная всеми сокровищами мира, она достигнет высотой неба Тридцати Трех![599] Оттого-то и Ёриёси, великий грешник, сподобился рая, ибо был преисполнен твердой воли к спасению. А уж вы — и тем паче, ведь на вас и особых грехов-то нет… Стало быть, рай уготован вам, без сомнения! К тому же божество вершины Кумано — будда Амида. Его священные клятвы все направлены к одной-единственной цели — спасению всего живого. Такова и первая его клятва: «Уберечь все живое от Трех путей греха в этом мире!» — такова и последняя: «Помочь им обрести Три заповеди терпения!» Особливо же благостна восемнадцатая священная клятва: «Если я стану буддой, все живые твари уверуют в мои клятвы и возрадуются, стремясь обрести новую жизнь в моей Чистой обители рая! Если же, прочитав молитву — безразлично, один ли раз или десять, — они не обретут рая, значит я не достиг настоящего просветления, не стал истинным буддой!» Стало быть, можно всецело уповать на молитву, произнесете вы святые слова один ли раз или десять… Веруйте искренне, и пусть даже во сне не зародится в душе сомнение! Произносите слова молитвы, и будда Амида, уменьшив свой облик, огромный, беспредельный, как миллиарды песчинок на дне священного Ганга, встретит вас под звуки божественной музыки у восточных врат Обители рая, в сопровождении бодхисатв Каннон, Сэйси[600] и бесчисленного сонма других бодхисатв и будд! Вам кажется, будто тело ваше погрузится в синие волны моря, — на самом же деле оно вознесется к пурпурным облакам! А когда вы станете буддой и достигнете просветления, тогда, возможно, вы снова родитесь на этой земле, чтобы направить на праведный путь супругу вашу и деток. В этом нет и не может быть ни малейших сомнений, ибо сказано: «Снова возвратившись в мир скверны, спасешь людей для неба и рая!» — И, ударив в гонг, святой отшельник призвал Корэмори к молитве.
«Да, наступает час моего просветления!» — подумал тут Корэмори, оставил смятенные мысли, обратил взор к закату и, молитвенно сложив ладони, сто раз громко прочел молитву. Но вот в последний раз прозвучал его голос: «Будда Амида, славься!» — и в тот же миг он погрузился в море. Его спутники Сигэкагэ и Исидо-мару, также возгласив имя Будды, следом за ним бросились в море.
Такэсато тоже хотел вдогонку за ними броситься в воду, но отшельник удержал его в лодке, и ему пришлось подчиниться.
— Как же ты смеешь нарушить волю твоего господина? Как ненадежны все-таки слуги! Отныне твой единственный долг — молиться за упокой души господина! — так, сам в слезах, наставлял его праведный Такигути, но Такэсато, не слушая поучений, упал на дно лодки и, горюя, что не умер вместе со своим господином, в отчаянии катался по доскам, громко крича и плача.
Поистине скорбь его не уступала горю слуги Чандаки[601], когда тот в одиночестве возвратился в царский дворец, ведя под уздцы коня, которого царевич Сиддхартха подарил ему, навсегда удалившись в лесные дебри…
Некоторое время праведный Такигути и Такэсато кружили по воде, глядя, не всплывут ли утопленники, но все трое погрузились глубоко на дно морское и больше не появились. Праведный Такигути непрерывно читал молитвы, повторял слова святой сутры. «Да сподобятся души усопших Чистой обители рая!» — произнес он на помин душ утопленников, и скорбно то было!
Меж тем вечернее солнце склонилось к закату, мгла окутала море, и, как ни тяжело было расставание, они возвратились на берег, привели назад опустевшую лодку, и слезы падали на рукава монашеской рясы так же обильно, как капли с весел… Отшельник вернулся назад, на святую вершину Коя, а Такэсато, в слезах, возвратился в крепость Ясиму.
— О горе! — промолвил князь Сукэмори, когда Такэсато подал ему письмо Корэмори. — Как больно, что старший брат не так полагался на меня, как я, во всем ему доверявший! Князь Мунэмори и госпожа Ниидоно думали, будто он, подобно вероломному Ёримори, предался душой: Ёритомо и бежал отсюда в столицу. Оттого они косо смотрели и на нас, его братьев, а он, оказывается, бросился в воды Нати! Как горестно, что он не взял нас с собой, дабы мы вместе обрели конец в волнах, и теперь нашим мертвым телам суждено лежать порознь, далеко друг от друга! А на словах он ничего не велел передать нам? — спросил Сукэмори.
— Вот о чем он велел сказать вам изустно: «В Западном море мы потеряли витязя Киёцунэ, в Ити-но-тани пал в бою Моромори. А теперь, когда я, самый старший из братьев, тоже решил покончить с собой, как тяжко и тоскливо вам будет! Вот единственное, что камнем лежит на сердце…» — И Такэсато подробно передал слова Корэмори, вплоть до распоряжения о «Китайских» доспехах и о мече Вороненок.
— Теперь мне тоже осталось недолго жить на свете! — сказал князь Сукэмори и, закрыв лицо рукавом, заплакал горючими слезами.
Несчастный, у него и впрямь была причина для горя! Лицом он очень походил на старшего брата, и все, видевшие его отчаяние, тоже невольно прослезились. Собрались все самураи и тоже горевали с ним вместе.
«А мы-то думали, что он, как князь Ёримори, перекинулся на сторону Ёритомо и убежал в столицу! На самом же деле оказалось совсем иное!» — сказали князь Мунэмори и госпожа Ниидоно, и снова все скорбели и сокрушались.
В первый день четвертой луны прежнему изгнаннику Ёритомо был пожалован четвертый придворный ранг. Раньше он имел всего лишь младший разряд пятого ранга, теперь же разом перескочил через пять ступеней — блестящее возвышение! Сказывали, что это награда за одоление Ёсинаки из Кисо.
В ту же луну, в третий день, вышел высочайший указ, повелевавший причислить к лику богов покойного императора Сутоку. В конце дороги Ои-микадо, где в минувшие годы Хэйдзи кипела битва, воздвигли в его честь храм и посвятили новому богу. Все это совершилось по велению государя-гшока Го-Сиракавы, императорский двор даже не известили.
В четвертый день пятой луны князь Ёримори Тайра, владелец Усадьбы у Пруда, выехал в Камакуру, на восток. Князь Ёритомо и в прошлые годы не раз присылал к нему посланцев, клятвенно заверяя: «Я ни в малой степени не питаю к вам враждебного чувства! Для меня вы живая память о вашей покойной матушке, госпоже монахине Икэ-дзэнни. Мне хотелось бы отблагодарить господина дайнагона за милость, оказанную мне вашей покойной матушкой!»
Уповая на эти клятвы, князь Ёримори покинул всех своих родичей и бежал обратно в столицу, но в глубине души трепетал от страха. «Сам Ёритомо, быть может, и впрямь не питает ко мне вражды, но как-то встретят меня остальные родичи Минамото?» — думал он, постоянно пребывая в тревоге. Но, получив из Камакуры письмо, гласившее: «Извольте же наконец приехать, в вашем лице я увижу вашу покойную монахиню-мать!» — дайнагон волей-неволей должен был собраться в дорогу.
Среди вассалов дайнагона был самурай по имени Мунэкиё. Предки его на протяжении четырех поколений служили дому Тайра верой и правдой; тем не менее на сей раз Мунэкиё отказался поехать с князем. «Почему?» — спросил его Ёримори, и Мунэкиё ответил:
— Господин, мне бы не хотелось ныне сопровождать вас, и вот по какой причине: вы, господин, пребываете в покое и благоденствии, а другие члены вашего рода скитаются по воле волн на закате… Мне тяжко об этом думать, душа томится! Я приеду в Камакуру, вам вдогонку, когда немного отляжет от сердца!
Горько и стыдно было дайнагону услышать эти слова.
— Поистине я и сам понимаю, что нехорошо поступил, покинув мое семейство и оставшись в столице, — сказал он. — Но что ни говори, нелегко пожертвовать жизнью… Да, мне было жаль расставаться с жизнью, поэтому я вернулся, хоть и с тяжелым сердцем! А уж коль скоро так получилось, я должен ехать. Как же ты отказываешься сопровождать меня, когда мне предстоит столь дальнее путешествие? Если ты меня осуждаешь, отчего ты молчал, когда я решил остаться в столице? Ведь я всегда советовался с тобой по всем делам, и важным, и пустяковым!
Мунэкиё выпрямился, принял торжественную, строгую позу и почтительно отвечал:
— Для всех людей, и благородных, и низкорожденных, в равной мере нет ничего драгоценнее жизни! Говорят, люди предпочитают удалиться от мира, принять постриг, лишь бы избежать смерти! Господин, я не сужу вас за то, что вы остались в столице. Ведь сам князь Ёритомо тоже достиг теперь такого величия только потому, что в свое время бренная жизнь его уцелела! Когда его отправляли в ссылку, я по приказанию вашей покойной матушки сопровождал его вплоть до постоялого двора в Синохаре, и, как говорят, он по сию пору не забыл о той моей службе… Стало быть, поезжай я с вами в Камакуру, меня, без сомнения, ожидал бы радушный прием, я удостоился бы подарков. Это-то мне и тяжко! Что скажут, услышав такие вести, господа из нашего дома, что скитаются сейчас в западных землях, и вассалы их, самураи, что находятся вместе с ними? Мне стыдно и больно при этой мысли! Вот почему, вопреки велению долга, на сей раз я с вами не еду! А вам, господин, коль скоро вы покинули своих близких, остались в столице и здесь живете, разумеется, придется поехать! Путь предстоит вам дальний, нелегкий; поистине это меня тревожит… Но если бы вы собрались в поход на врага, тогда и говорить нечего — я был бы в боевом строю рядом с вами — нет, даже впереди вас! Однако на сей раз никакая опасность вам не грозит, даже если меня не будет рядом. А коли князь Ёритомо обо мне спросит, скажите: «Он болен!»
Так отвечал Мунэкиё, и все самураи с сердцем и совестью, растроганные его речами, пролили слезы. Сам дайнагон тоже был взволнован его словами, но отказаться от поездки все же не мог и, хоть в душе, наверное, испытывал стыд, собрался в дорогу.
На шестнадцатый день той же луны прибыл он в Камакуру. Князь Ёритомо принял его тотчас же.
— А Мунэкиё прибыл с вами? — прежде всего спросил он.
Когда же дайнагон ответил: «К несчастью, он заболел и не смог приехать…» — князь воскликнул:
— Как же так, чем он болен? Нет, это неспроста, у него, наверное, что-то есть на уме… В минувшие годы, когда я был вверен его охране, он так заботливо ко мне относился! Я до сих пор помню об этом! Я был уверен, что он тоже приедет с вами… Мне так хотелось поскорее его увидеть! Я с нетерпением ожидал нашей встречи!
Князь Ёритомо заранее приготовил для Мунэкиё множество самых разнообразных подарков — дарственные грамоты, коней, доспехи; по его примеру все владетельные самураи, соревнуясь друг с другом в щедрости, тоже готовились одарить Мунэкиё, но, ко всеобщему разочарованию, он так и не прибыл.
В девятый день шестой луны дайнагон собрался назад, в столицу.
— Погостите еще немного! — уговаривал его князь Ёритомо, но дайнагон ответил:
— Меня, наверное, уже заждались в столице! — И поспешно пустился в обратный путь.
Князь Ёритомо обратился к государю-иноку с посланием, в котором просил возвратить дайнагону его личные и жалованные угодья, а также вернуть прежнее звание дайнагона. Он подарил гостю тридцать оседланных и тридцать неоседланных коней, а также тридцать сундуков, полных перьев, золота и свитков окрашенного и некрашеного шелка. Видя любезный прием, оказанный дайнагону, все знатные самураи тоже наперебой поспешили одарить его разными подношениями; одних лошадей он получил целых три сотни, так что не только сохранил жизнь, но и возвратился в столицу с немалой прибылью!
В восемнадцатый день той же луны самураи, уроженцы земель Ига и Исэ, вторглись в край Оми под водительством Садацугу Хироты, дяди Садаёси, правителя земли Хиго. Но родичи Минамото, с давних времен осевшие в краю Оми, выступили навстречу, завязалось сражение, и воины Иги и Исэ, разбитые наголову, вскоре все до одного обратились в бегство. Потомственные вассалы Тайра, они служили своим господам на протяжении четырех поколений и не забыли прошлых благодеяний. Такая верность была прекрасна, но, дерзновенно поднявшись на битву с врагом, они, увы, переоценили свои слабые силы… «Три дня Тайра» — так назвали это сражение.
Меж тем супруга князя Корэмори, давно уже не имея вестей от мужа, не находила себе места от беспокойства, тревожась, что с ним случилось.
«Пусть всего лишь раз в месяц, но ведь раньше весточки приходили!» — думала она и по-прежнему ждала писем; однако миновала весна, на исходе было уже и лето. Услышав толки, будто князь покинул Ясиму, она так встревожилась, что решила во что бы то ни стало послать туда человека. Долго не возвращался посланец, а тем временем лето прошло, настала осень. Наконец на исходе седьмой луны посланец вернулся в столицу. «Ну что там? Что?» — приступила к нему с расспросами госпожа.
— Пятнадцатого дня минувшей третьей луны, на рассвете, — отвечал посланец, — князь покинул Ясиму и отправился на святую вершину Коя. Там он принял постриг, оттуда пошел в Кумано и, вознеся ревностные молитвы, утопился на взморье Нати. Так поведал мне его слуга Такэсато, который до последнего мига оставался при господине!
— Вот оно что! — промолвила госпожа, услышав эти слова. — То-то я думала — странно, что нет от него известий! — И, закрыв лицо покрывалом, упала наземь.
Дети, мальчик и девочка, тоже горевали и плакали.
— Теперь уже не надо так сокрушаться! — сквозь слезы сказала кормилица юного господина. — Он давно хотел смерти. Ужасно, если бы его взяли в плен и привезли в столицу, как князя Сигэхиру! А он сумел избегнуть такой злой доли, стал монахом на святой вершине Коя, побывал и в Кумано, успел помолиться о своей будущей жизни и встретил свой смертный час с верой в сердце! Это нам радость и утешение в сей скорбный час! Успокойтесь же сердцем и лелейте ваших детей хоть в расщелине скалы, хоть в лесных дебрях! Вот о чем теперь надлежит вам думать! — так утешала она госпожу, но та, вовсе не внемля ее словам, казалось, вот-вот готова расстаться с жизнью.
Вскоре она приняла постриг, возносила молитвы Будде, как предписывали обряды, и молилась за упокой души усопшего мужа.
Когда князь Ёритомо в Камакуре услыхал, что Корэмори утопился, он воскликнул:
— О жалость! Если бы он с открытой душой сдался на мою милость, я, конечно, смог бы сохранить ему жизнь! О его покойном отце, князе Сигэмори, я всегда вспоминаю с благоговением. Ведь это он по поручению госпожи монахини Икэ-дзэнни упросил своего отца заменить мне казнь ссылкой… Я всецело обязан ему этим благодеянием! Разве мыслимо забыть подобную милость? Оттого и к судьбе его сыновей я никак не могу отнестись равнодушно. А уж тем паче, коль скоро Корэмори постригся в монахи, сохранить ему жизнь было бы и вовсе не трудно!
С тех самых пор, как Тайра вернулись в край Сануки, в крепость Ясиму известия приходили одно хуже другого. «С востока идет против нас новое войско, — гласила очередная новость, — воинов там много — десятки тысяч! Они уже прибыли в столицу и теперь движутся сюда, чтобы разгромить нас!» А то вдруг доносилась другая весть: «Самураи кланов Мацура, Хэсуги и Усуки, на острове Кюсю, сговорились между собой и теперь все вместе идут против нас походом!» Эти слухи рождали в душе тревогу, заставляли сердца сжиматься от страха. Совсем недавно, в битве при Ити-но-тани, погибли многие отпрыски дома Тайра, пали в бою многие славные самураи; мало сил осталось у Тайра… Вот почему, когда Сигэёси из Авы с братом согласились примкнуть к их стану и убедили других самураев острова Сикоку последовать их примеру, Тайра возложили на этих воинов все свои упования, понадеялись на них, как на каменную гору, на глубокие воды… Дамы, собираясь вместе, только и знали, что сокрушаться. Так наступил двадцать пятый день седьмой луны. «Ровно год назад в этот день мы покидали столицу! Как быстро пронеслось время!» — говорили женщины и, вспоминая пережитые горести и лишения, плакали и смеялись…
В двадцать восьмой день той же луны в столице состоялось восшествие на престол нового императора. Впервые со времен императора Дзимму, за восемьдесят два царствования, эта церемония совершалась без священных регалий — меча, зерцала и яшмы. А в шестой день восьмой луны жаловали новые должности и придворные звания. Нориёри, брат князя Ёритомо, получил звание правителя края Микава; Куро Ёсицунэ, другой брат, — третий придворный ранг и звание военачальника Левой стражи. Императорский посланец вручил ему высочайший указ, повелевавший Ёсицунэ возглавить Сыскное ведомство, и с того дня его стали именовать Куро-Хоганом — главой Сыскного ведомства, вельможей третьего ранга.
А князь Юкимори свои сокровенные думы поведал в стихотворении:
В двенадцатый день той же луны князь Нориёри, правитель Микавы, выступил в поход против Тайра. Больше тридцати тысяч всадников насчитывалось в его дружинах, и было среди них много выдающихся самураев. Покинув столицу, прибыли они в край Харима, в гавань Муро.
Не дремали и Тайра; прошел слух, что боевые ладьи их, числом более пятисот, прибыли в Кодзиму, что в краю Бидзэн. Военачальниками поставили сыновей покойного князя Сигэмори — Сукэмори, Аримори и Тадафусу, а старшими самураями назначили Кагэцунэ, Морицугу, Тадамицу и Кагэкиё. Узнав об этом, Минамото покинули гавань Муро и тоже устремились в край Бидзэн, где и встали боевым станом к западу от устья реки, у пролива Фудзито.
Всего лишь пять тё, не больше, разделяло противников, но без кораблей преодолеть такое пространство не так-то просто, и многочисленная рать Минамото, расположившись у пролива, в горах, день за днем понапрасну теряла время. А в войске Тайра молодые воины, самые задорные и отчаянные, то и дело выплывали в море на небольших ладьях, размахивали высоко поднятыми веерами и дразнили: «Что ж вы медлите? Пожалуйте сюда, просим!» «Вот незадача! Что же нам делать?!» — в сердцах роптали воины Минамото.
В это самое время, двадцать пятого дня той же луны, ночью, Морицуна Сасаки, самурай Минамото, подкупил местного жителя, одарив его белым косоде, штанами и кинжалом в дорогих ножнах. И, задобрив столь щедрым даром, спросил:
— Нет ли здесь, в этом море, мелкого места, где можно верхом на коне перебраться на другой берег?
И тот ответил:
— Много жителей населяет берега этой бухты, но брод известен немногим! Я-то как раз знаю отлично! К примеру, в новолуние отмель, смахивающая на мелководную речку, находится на восходе, а в конце луны, на закате, — этак на десяток тё дальше… По этим отмелям проще простого перебраться на коне на тот берег!
Обрадованный таким ответом, Сасаки, не сказав ни слова даже своим вассалам, украдкой покинул ночью боевой стан и, раздевшись донага, вместе с проводником попытался отыскать переправу. В самом деле, море оказалось здесь неглубоким. В иных местах вода доходила до колен, до поясницы, до плеч, однако ноги касались дна; в других — покрывала с головой. Где было глубоко, там они плыли, но вскоре снова добирались до мелководья.
— К югу отсюда гораздо мельче, чем к северу… — сказал проводник. — Однако мало проку нагишом явиться туда, где ждут в засаде враги с луком и стрелами наготове! Нужно возвращаться обратно!
«В самом деле!» — согласился Сасаки и повернул назад. И еще он подумал: «Нельзя доверять смерду! Кто-нибудь другой тоже его подкупит, он и тому укажет брод… А надо, чтобы переправу ведал один лишь я!» — и, рассудив так, он пронзил кинжалом своего провожатого, отрезал ему голову и швырнул ее прочь.
В двадцать шестой день той же луны, близко к часу Дракона, Тайра опять выплыли в море на небольших ладьях и, размахивая веерами, стали звать и манить: «Что ж вы медлите? Сюда, витязи Минамото!» Но Сасаки уже знал брод: поверх пестрого боевого кафтана облачился он в черный панцирь, вскочил на мышастого коня и, взяв с собой семерых вассалов, на скаку бросившись прямо в воду, устремился вперед.
— Остановите их! — приказал князь Нориёри, военачальник.
Санэхира Дои, подгоняя коня хлыстом, колотя стременами, догнал всадников.
— Что с тобой, господин Сасаки? — воскликнул он. — Уж не спятил ли ты с ума? Без позволения князя?! Какая дерзость! Остановись!
Но Сасаки, вовсе не слушая его речи, продолжал гнать коня, и Дои, не в силах остановить его, сам невольно последовал за другими. В иных местах кони погружались в воду по грудь, по брюхо, в других — вода покрывала седла. На глубине кони плыли, но в конце концов все всадники выбрались на мелкое место.
— Сасаки опередил нас всех! — увидев это, воскликнул сёгун князь Нориёри. — Здесь мелко! Вперед! Вперед!
И, повинуясь его приказу, все великое войско — тридцать тысяч всадников — в одно мгновенье кинулось в воду и разом очутилось на мелководье.
— О ужас! — испугались тут Тайра и, сомкнув лодки, обрушили на недругов целый дождь стрел; вложив стрелу, натянув тетиву, стреляли без передышки!
Но воины Минамото, нагнув защитные пластины шлемов, без малейшего колебания, с воплями, с криком один за другим прыгали в лодки Тайра. Сошлись, беспорядочно смешались воины Тайра и Минамото. Иные лодки тонули, и многие гибли в воде; другие лодки опрокидывались, и люди метались в растерянности, барахтались, пытаясь спастись… Весь день длилось сражение; когда же настала ночь, Тайра увели свои суда в открытое море. А Минамото возвратились на побережье Кодзимы, чтобы дать передышку людям и коням. С рассветом Тайра уплыли назад, в Ясиму. И как ни храбры духом были воины Минамото, кораблей они не имели, а потому преследовать недругов не могли.
— С древних времен и вплоть до нынешних дней не раз случалось воинам преодолевать речные преграды верхом на конях. Но чтобы так переправиться через море?! Не знаю, как в Индии или в Танских пределах, а для нашей страны это редкостный подвиг! — сказал властитель Камакуры Ёритомо и пожаловал Сасаки землю Кодзима в краю Бидзэн. И еще приказано было записать об этом событии в Памятную тетрадь сёгуна.
Меж тем в столице, в двадцать седьмой день той же луны, Куро Ёсицунэ удостоился пятого ранга по Ведомству сыска. Теперь его стали именовать Куро Таю-но хоган[602].
Тем временем уже наступила десятая луна. Все сильнее дул ветер в бухте Ясима, высокие волны бились о прибрежные скалы, и странствующие купцы все реже заглядывали сюда, а посему, как ни хотелось Тайра знать, что творится в столице, вести оттуда не долетали. Тучи одели небо, то и дело падал снег или моросила ледяная крупа, и на сердце стало совсем уныло…
А в столице император совершил церемонию Великого очищения, ибо в скором времени предстоял праздник Первого Подношения риса. Возглавлять церемонию назначили Дзиттэя, военачальника Левой стражи, в то время назначенного Средним министром. В позапрошлом году, когда император выезжал для Великого очищения, церемонией руководил князь Мунэмори Тайра. Когда он прибыл к императорскому шатру, раскинутому по случаю церемонии, и водрузил перед шатром шест, на коем был укреплен стяг в виде дракона, весь его облик, от головного убора до рукавов парадного одеяния, вплоть до кончиков длинных хакама, был поистине безупречен! Да и другие родичи Тайра — князь Томомори, князь Сигэхира и остальные — все, вплоть до чинов дворцовой стражи, державших шнуры императорского паланкина, поражали столь пышным убранством, что, казалось, затмевали всех прочих! Ныне церемонию возглавлял Куро Таю-но хоган; не в пример Ёсинаке, он знал порядок и столичное обхождение, но при всем том все-таки уступал даже самому низшему из родичей Тайра…

В восемнадцатый день той же одиннадцатой луны состоялась церемония Первого Подношения риса. Но вот уже много лет кряду, начиная с минувших годов Ёва и Дзисё, повсюду, во всех краях, земледельцы и простой люд терпели урон от Минамото или гибли от меча Тайра, бежали в леса и горы, покидая родной очаг; весной не сеяли злаков, не собирали урожай осенью, так что невольно одолевало сомнение — удастся ли соблюсти как должно обряд Первого Подношения риса? Но немыслимо было пренебречь столь важной, торжественной церемонией, и празднество все-таки состоялось, хотя бы только для вида…

Все надеялись, что правитель Микавы, князь Нориёри, вскоре начнет сражение и покончит наконец с домом Тайра. Но Нориёри с войском остановился на отдых в гаванях Муро и Такасаго и, призвав множество дев веселья, беспечно проводил дни, понапрасну тратя время в забавах и развлечениях. В его дружинах было много прославленных самураев, и знатных и худородных, из земель и краев востока, но, вынужденные повиноваться приказам военачальника, они были бессильны что-либо предпринять. Поход этот приносил лишь разорение стране и несчастье народу. Так подошел к концу и нынешний год.
В десятый день первой луны 2-го года Гэнряку Куро Ёсицунэ явился во дворец государя-инока и через Ясуцунэ, главного казначея, доложил государю:
— Боги отвергли семейство Тайра, сам государь-инок от них отвернулся. Покинув столицу, превратились они в скитальцев, блуждающих по воле волн в море! Прискорбно, что вот уже три долгих года все еще не удается с ними покончить, оттого и многие земли, захваченные Тайра, для нас закрыты. Ныне я, Ёсицунэ, принял решение: я не вернусь в столицу, пока окончательно не разломлю Тайра, даже если придется гнать и преследовать их вплоть до острова Демонов, до страны Когурё, до Индии и Китая! — так говорил он, и слова его звучали твердо, надежно.
Государь, несказанно обрадованный, соизволил ответить:
— Спеши же, не разбирая дня и ночи, поскорее решить дело победой!
Возвратившись в свою усадьбу, Ёсицунэ сказал, обращаясь к своим вассалам, уроженцам востока:
— По поручению властелина Камакуры, я, Ёсицунэ, ныне получил приказание от государя покончить с семейством Тайра и буду гнать и преследовать их — на суше, пока достанет места поставить копыто коням, на море — пока весла смогут загребать воду! Те же из вас, кто хоть в малой степени питает сомнения в успехе, ступайте прямо отсюда домой без промедления!
Меж тем в Ясиме[603], словно конь быстроногий, уносились прочь дни и луны[604]. Вот уже первая луна миновала, наступила вторая… Казалось, лишь вчера увяли весенние травы, а уж на смену им повеял осенний ветер. Улеглись осенние вихри, и вновь зазеленели весенние злаки… Год встречали, год провожали, оглянуться не успели, как миновали долгих три года. Вот тогда-то и разнеслись внезапно недобрые вести: «Из восточных земель в столицу прибыло новое войско, десятки тысяч могучих воинов-самураев, чтобы идти на нас походом!» И еще говорили: «Самураи острова Кюсю — кланы Хэцуги, Мацура и Усуки — все перешли на сторону Минамото и тоже нагрянут сюда, в Ясиму!» В испуге внимали Тайра этим известиям, сердца замирали от страха, а женщины, во главе с государыней Кэнрэймонъин и госпожой Ниидоно, собираясь вместе, горевали и сокрушались: «Какие новые беды доведется нам всем увидеть? Какие новые печальные вести доведется услышать?»
— Воины севера и востока видели от нас немало щедрых благодеяний, — сказал князь Томомори, — но забыли добро, нарушили обет верности и переметнулись к Ёритомо и Ёсинаке… Я заранее предвидел, что и в западных землях самураи проявят такое же вероломство! Оттого-то и твердил я, что надобно оставаться в столице — и будь что будет, пусть судьба наша там и решится! Но другие со мной не согласились, а я не проявил достаточного упорства… Безрассудно покинули мы столицу, направляясь неведомо куда, и теперь — о досада, о горечь! — воочию видим, в сколь бедственном положении мы очутились!
В третий день второй луны того же года Куро Ёсицунэ покинул столицу и, собрав корабли в гавани Ватанабэ, что в краю Сэтцу, готовился ударить оттуда на крепость Тайра в Ясиме. Нориёри, правитель Микавы, тоже выступил в тот же день из столицы и собрал боевые суда в краю Сэтцу, в заливе Кандзаки, чтобы отплыть оттуда в земли Санъёдо.
В тринадцатый день той же луны из дворцового Ведомства культов отправили государственных посланцев с гохэй — ритуальными дарами в храм Великой богини в Исэ, в храмы Ивасимидзу, Камо и Касуга, с августейшим указом всем жрецам возносить молитвы богам в главных храмах и в подведомственных кумирнях: «Да помогут боги благополучному возвращению в столицу императора и трех священных регалий!»

В шестнадцатый день той же луны Минамото уже готовились отвязать кормовые канаты на боевых судах, стоявших рядами в обеих гаванях, Кандзаки и Ватанабэ, как вдруг налетел, ломая деревья, ураганный северный ветер, взметнул бурные волны и так сильно повредил корабли, что и думать нельзя было о том, чтобы выйти в море. В тот день решили остаться, дабы исправить поломки. В гавани Ватанабэ собрались самураи, и владетельные, и худородные, и стали держать совет.
— Правду сказать, мы неопытны в сражениях на море, — говорили они. — Как же нам быть?
— Что, если в предвидении битвы поставить на суда «оборотные» весла? — предложил Кадзихара.
— Что такое «оборотные» весла? — спросил Ёсицунэ.
— Когда скачешь верхом, — отвечал ему Кадзихара, — коня нетрудно повернуть и влево и вправо. Но повернуть вспять корабль — нелегкое дело! Оттого я и говорю — давайте поставим весла и на носу, и на корме, установим руль и слева и справа, чтобы в случае надобности легко и быстро поворотить судно!
— На войне нередко бывает, — сказал Ёсицунэ, — что при неблагоприятном ходе сражения приходится отступать, даже если, отправляясь на битву, поклялся не делать назад ни шагу… Таков обычный закон войны! Но хорошо ли заранее готовиться к бегству? Это дурное предзнаменование, сулящее неудачу в самом начале похода! Господа, «оборотные» весла, «возвратные» весла — называйте их как угодно, а мне, Ёсицунэ, хватит обычных весел!
— Хорошим полководцем называют того, — сказал Кадзихара, — кто скачет впереди войска там, где это необходимо, и отступает там, где надлежит соблюдать осторожность, кто бережет свою жизнь и громит врага; такой полководец — истинно совершенный военачальник! Тот же, кто знай себе ломится напролом, не полководец, а просто-напросто дикий кабан, такого не назовешь настоящим сёгуном!
— Не знаю, кабан ли, баран ли, — отвечал Ёсицунэ, — но битва приносит радость лишь тогда, когда движешься все вперед и вперед, наступаешь и побеждаешь!
И, услышав его ответ, все самураи не решились громко смеяться, опасаясь вызвать гнев Кадзихары, но переглянулись с понимающим видом и стали шептаться, что между Ёсицунэ и Кадзихарой, кажется, уже возникла размолвка.
Меж тем постепенно стемнело; с наступлением ночи Ёсицунэ сказал:
— Повреждения исправлены, корабли опять стали как новые! По этому случаю поднесите всем закуску и саке! Давайте же, господа, поднимем заздравную чару и отпразднуем это событие! — И он притворился, что готовится к пиршеству, а сам тем временем приказал под шумок доставить на корабли оружие, провиант и коней и подгонял неустанно: «Скорей! Скорей!»
— Ветер хоть и попутный, но сила его необычна! — сказали гребцы и кормчий. — В открытом море ураган, наверно, свирепствует еще больше! Разве можно пускаться в плавание при такой непогоде?
Услышав эти слова, разгневался Ёсицунэ.
— Где кому суждено погибнуть — на равнине, в горах ли, утонуть в реке или в море, — все во власти кармы, унаследованной из прошлых рождений! А что бы вы стали делать, если бы ураган застиг нас в открытом море? Я был бы не прав, если б вздумал плыть против ветра, но сейчас-то ветер как раз попутный! Невелика беда, если он дует чересчур сильно! Застрелите всех до единого этих смердов, если они тотчас же не выйдут в море!
Повинуясь его приказу, вперед выступили Цугинобу Сатоо из Осю и Ёсимори из Исэ. Вложив стрелы в луки, они сказали:
— Что за неуместные речи! Поживей управляйтесь, таков приказ господина! А не захотите повиноваться, не отправите судно — перестреляем всех до одного человека!
— Погибать ли здесь от стрелы или утонуть в море — все едино! — сказали корабельщики, услышав такие речи. — Если ветер окажется слишком сильным, что ж, пусть он мчит нас в объятия смерти! Так и так умирать!..
Но все же из двухсот судов только пять отважились выйти в море, а прочие все остались, то ли испугавшись сильного ветра, то ли опасаясь вызвать гнев Кадзихары.
— Если другие не решаются выйти, это не означает, что мы тоже должны остаться! — сказал Ёсицунэ. — При обычной погоде враг начеку, врасплох его не застанешь. Но в такой ураган, в такую свирепую бурю противник никак не ждет нападения! Тут-то мы и нагрянем! Только так и нужно разить врага!
Из пяти судов, вышедших в море, первой отплыла ладья самого Ёсицунэ, за ней следовали Нобуцуна Тасиро, отец и сын Готоо, братья Канэко, и последним плыл Тадатоси, ведавший всеми судами.
— Пусть никто не зажигает огней! — приказал Ёсицунэ. — Считайте мой корабль главным и следите за огнями, горящими на носу и на корме. Слишком много огней привлекут внимание противника, и он приготовится к отражению атаки…
Так всю ночь напролет неслись они по волнам, и путь, обычно отнимающий целых три дня, покрыли за три часа. В час Быка отплыли они из гавани Ватанабэ, а уже на следующее утро, в час Зайца, ветер прибил их к берегам земли Ава.
При свете утра видно было, что на берегу там и сям мелькают алые стяги.
— Глядите! — сказал Ёсицунэ. — То готовится праздник нашей победы! Но если мы причалим суда к самому берегу, чтобы спустить на сушу коней, то станем мишенью для стрел врага! Сгоните коней прямо в воду, хорошенько привяжите их к кораблям, и пусть они плывут за кормой. Когда же кони коснутся ногами дна и вода будет им всего лишь по брюхо, садитесь верхом и скачите вперед, воины!
На всех ладьях везли доспехи и провиант, коней же удалось разместить не больше пяти или шести десятков. Как только суда приблизились к берегу, все вскочили в седло и поскакали вперед с громкими криками. Вражеские воины даже короткое время не смогли противостоять натиску и поспешно отступили от берега на расстояние примерно трех тё.
Ёсицунэ остановился у кромки воды, чтобы дать коню передышку, и, призвав Ёсимори из Исэ, сказал:
— В этом вражеском отряде есть, наверно, полезные для нас люди… Доставь сюда одного из них. Есть о чем его расспросить!
Поклонился Ёсимори и, повинуясь приказу, совсем один, без спутников, помчался к вражьему стану. Неизвестно, что и как он сказал там, но назад он вернулся вместе с самураем лет сорока, причем тот уже снял шлем и ослабил тетиву лука.
— Кто таков? — спросил Ёсицунэ, и самурай ответил:
— Я уроженец здешнего края, округи Бандзай, зовут меня Тикаиэ Кондо!
— Как бы тебя ни звали, это мне безразлично… Оставьте ему доспехи! Будешь нам провожатым в Ясиму. А вы, воины, не спускайте с него глаз и, если вздумает бежать, — убейте! — приказал Ёсицунэ. — Как называется это место? — спросил он.
— Кацуура, залив Победы!
Ёсицунэ засмеялся.
— Стараешься угодить нам! — сказал он, но самурай возразил:
— Нет, это правда. Кацуура, залив Победы. Иногда говорят Кацура, потому что простолюдинам так легче произнести это слово, но пишется оно двумя иероглифами — «залив» и «победа».
— Слышите, воины? — воскликнул Ёсицунэ. — Счастливое предзнаменование! Ёсицунэ, собираясь на битву, пристает к берегу в заливе Победы!.. Скажи, а нет ли здесь, в окрестностях, вассалов Тайра, способных послать нам стрелы в спину?
— Есть! Это Ёситоо, младший брат Сигэёси из Авы.
— Что ж, коли так, прежде всего расправимся с Ёситоо! — сказал Ёсицунэ и, отобрав из сотни челядинцев этого Тикаиэ десятка три самых могучих всадников, присоединил их к своей дружине.
И вот нагрянули они в усадьбу Ёситоо. Оказалось, что с трех сторон там болото, с четвертой — ров. Отсюда и ударили на крепость воины Ёсицунэ, разразившись дружным боевым кличем. Защитники крепости, выставив луки, разом стреляли, дождем стрел поливали, но воины Минамото, ничуть не дрогнув, накренив защитные пластины шлемов, с воплями, с криками наступали и вскоре ворвались в крепость. Поняв, как видно, что ему не выдержать натиск, Ёситоо приказал челядинцам прикрывать его, стреляя из луков, а сам вскочил в седло и, хоть был, казалось, на волосок от гибели, все-таки сумел ускользнуть, ибо конь под ним был могучий. Ёсицунэ приказал отрезать голову двум десяткам воинов Ёситоо, прикрывавших бегство своего господина, и принес эти головы в дар богу войны.
— Удачное начало похода! — ликовал он, и все его воины на радостях издали дружный боевой клич.
— Много ли войска у Тайра? — спросил Ёсицунэ у Тикаиэ.
— Никак не больше тысячи всадников!
— Отчего же так мало?
— Оттого что Тайра разослали отряды по пятьдесят — по сто всадников по всем соседним заливам и бухтам, по многочисленным ближним островкам. Вдобавок Дэннайдзаэмон Нориёси, сын Сигэёси из Авы, во главе трех тысяч всадников отправился в край Иё, дабы покарать вассала своего, Митинобу Кавано, за то, что тот, вопреки приказанию, не явился в Ясиму, сколько его ни звали…
— Выходит, мы прибыли в удачное время! А далеко ли отсюда до Ясимы?
— Примерно два дня пути.
— Тогда вперед, пока враг о нас не проведал! — И Ёсицунэ двинул коня — сперва шагом, потом рысью, галопом…
Так, всю ночь проведя в седле, преодолели они перевал Оосаку, разделяющий земли Сануки и Ава.
Около полуночи повстречался им человек с письмом в руках, и они с ним разговорились. Стояла темная ночь, и человек этот, приняв их, как видно, за своих воинов, что едут назад, в Ясиму, откровенно, доверчиво обо всем рассказал, не подозревая ни сном ни духом, что перед ним враги.
— Кому и куда несешь письмо?
— Князю Мунэмори в Ясиму.
— От кого?
— От супруги князя в столице.
— Что она пишет?
— Да ничего особенно важного… Дескать, воинство Минамото выступило в поход и уже приблизилось к устью реки Ёдо. Об этом она и пишет.
— В самом деле! Так оно, наверно, и есть… Мы тоже едем в Ясиму, но дороги не знаем. Укажи путь!
— Я часто хожу этой дорогой и хорошо знаю местность, так что дозвольте сопровождать вас!
Тогда Ёсицунэ приказал: «Отнимите у него письмо! А его свяжите, да смотрите не убивайте, зачем грешить понапрасну!»
У посланца отняли письмо, а самого привязали в лесу к дереву и поехали дальше.
Ёсицунэ развернул письмо. Почерк и впрямь походил на женскую руку. «Куро Ёсицунэ ловок, проворен, скор на решения, — гласило послание. — Сдается мне, что он не устрашится ни урагана, ни бури на море, того и гляди нагрянет он к вам, в Ясиму. Будьте начеку, войско свое не распыляйте!»
— Это письмо послало мне само Небо! Я покажу его властелину Камакуры! — воскликнул Ёсицунэ и бережно спрятал послание.
На следующий, восемнадцатый день, в час Тигра, спустились они в Хикэду, в краю Сануки, спешились и дали передышку людям и коням. Отсюда, через селения Нюноя и Сиротори, подступили они наконец совсем близко к укреплениям Ясимы. Тут Ёсицунэ снова призвал Тикаиэ.
— Какие укрепления в Ясиме? — спросил он.
— Да будет вам известно, что море там очень мелко. В часы отлива между крепостью и сушей воды недостанет даже по брюхо коням!
— Так не будем же медлить! Вперед! — воскликнул Ёсицунэ, и, предав огню хижины в селении Такамацу, вся дружина помчалась вперед к Ясиме.
Меж тем Дэннайдзаэмон Нориёси, сын и наследник Сигэёси из Авы, возвратился в Ясиму. С отрядом в три тысячи всадников ездил он в край Иё проучить вассала своего Митинобу Кавано, ибо тот, не подчинившись приказу, так и не прибыл в Ясиму, сколько его ни звали. Самого Кавано захватить не удалось, он скрылся. Отрезав головы более чем сотне его дружинников, Дэннайдзаэмон с трофеями вернулся в Ясиму. Но смотр мертвым головам не подобает производить близ покоев, где обитает сам император, и потому головы выставили возле резиденции князя Мунэмори. Всего насчитали сто пятьдесят шесть голов, когда внезапно раздался тревожный крик: «Над селением Такамацу виднеется зарево!»
— Днем?! Такой пожар — не простая оплошность!.. Не иначе как враг нагрянул и поджег селение! Сомнения нет, на нас идет огромная сила! Если нас окружат, мы погибли! Скорее, скорее на корабли, отплывем в море!
У Главных ворот, у самого берега, стояло на привязи множество кораблей. К ним-то и поспешили все Тайра, торопясь обогнать друг друга. На корабль взошла государыня Кэнрэймонъин, госпожа Ниидоно и все прочие дамы. Князь Мунэмори с сыном вскочили вместе в одну ладью. Другие сели куда придется и не успели отплыть, кто подальше, кто ближе, как на берегу, у Главных ворот, появились всадники Минамото — несколько десятков вооруженных до зубов воинов. А время было — самый разгар отлива, на мелководье вода едва доходила коням до брюха, а то всего лишь до задних бабок, местами было даже еще помельче. Сквозь брызги, взлетающие из-под конских копыт, смешанные с туманной утренней дымкой, смутным видением разом взметнулись ввысь белые стяги, и Тайра — видно, счастье окончательно от них отвернулось! — решили, что у Минамото несметное войско! А Ёсицунэ, дабы враг не понял, как мало у него войска, нарочно продвигался вперед небольшими отрядами — по пять, по семь, по десять всадников. Стремя к стремени, тесным строем неудержимо мчались они вперед!
В тот день Куро Ёсицунэ облачился в кафтан из красной парчи и поверх него — в панцирь, скрепленный шнуром лилового цвета, вверху светлым, а книзу — темным, опоясался мечом с золотою насечкой, взял стрелы с оперением, вперемешку белым и черным. Сжимая в руке лук, туго оплетенный лакированным пальмовым волокном, устремил он грозный взгляд на корабли Тайра и громким голосом возгласил свое имя:
— Я посланец государя-инока, чиновник пятого ранга Сыскного ведомства Куро Ёсицунэ!
Вслед за ним объявили свои имена самураи Нобуцуна Тасиро из Идзу, братья Иэтада и Тиканори Канэко из края Мусаси, Ёсимори из Исэ. Тут подоспели, примчавшись один за другим, громко выкликая свои имена, Санэмото Готоо и его сын Мотокиё, братья Цугинобу и Таданобу Сатоо из Осю, Гэндзо Эда, Таро Кумаи и Мусасибо Бэнкэй.
— Стреляйте, стреляйте в них! — закричали Тайра, и с кораблей полетели стрелы, иные — редко, с дальнего расстояния, другие, ближние, — непрерывным дождем.
В свою очередь, воины Минамото тоже стреляли по вражеским кораблям со всех сторон, и слева и справа. Укрыв коней за кораблями, оставшимися на суше, с громким криком рвались они в бой. Только Санэмото Готоо, старый, бывалый воин, не участвуя в перестрелке, прямиком поскакал ко дворцу, поджег его сразу в десятке мест, и дворец мгновенно сгорел дотла, обратившись в пепел и дым.
Князь Мунэмори призвал своих самураев.
— Велико ли войско у Минамото? — спросил он.
— Покамест вражеских всадников не больше семи или восьми десятков! — отвечали вассалы.
— О горе! У нас достало бы силы одолеть их! Ведь у нас больше воинов, чем волос на голове у врагов! Надо было окружить их и уничтожить, а мы в страхе поспешили на корабли и позволили врагам сжечь дворец! Где Норицунэ, правитель Ното? Пусть он выйдет на берег и примет вызов!
— Слышу и повинуюсь! — ответил правитель Ното и, усевшись в небольшую ладью вместе с самураем Морицугу из Эттю, подплыл к берегу и причалил ладью напротив сгоревших Главных ворот.
Ёсицунэ с дружиной подъехали на расстояние полета стрелы и остановили коней. Морицугу, поднявшись во весь рост на носу ладьи, крикнул громовым голосом:
— Донеслось до ушей моих, будто вы объявляли свои имена, но за дальностью расстояния, в море, не расслышал я ни настоящих имен, ни прозвищ! Кто сегодня главный военачальник в воинстве Минамото?
Тут выступил вперед Ёсимори из Исэ:
— Праздный вопрос! Разве и так не ясно, что это Куро Ёсицунэ, потомок императора Сэйвы в десятом колене, младший брат властителя Камакуры Ёритомо!
— Вот как! — отвечал Морицугу. — Уж не тот ли это юнец, у которого убили отца в смуту Хэйдзи?[605] Сироту отдали в служки в храм на горе Курама, потом он стал мальчишкой на побегушках у торговца золотом, таскал на спине поклажу, а после удрал в далекий край Осю… Не об этом ли юнце идет речь?
— Не смей оскорблять нашего господина, не то язык у тебя отсохнет! — отвечал Ёсимори. — А ты, выходит, тот самый, кто едва унес ноги после разгрома в битве в Тонами и, как нищий побирушка, скитался по дорогам в северных землях, пока наконец, обливаясь слезами, не приполз обратно в столицу!
— С какой стати мне побираться? — снова отвечал Морицугу. — Я служу достаточно щедрому господину! А вот ты-то как раз и промышлял разбоем на горе Судзука, в краю Исэ, и тем кормил своих домочадцев, да и себе грабежом добывал пропитание!
Тут вмешался Иэтада Канэко.
— Господа, прекратите бесполезную перебранку! — сказал он. — Если станете поносить друг друга, выдумывая всякие небылицы, вряд ли удастся вам переспорить друг друга! Воины Тайра, ужели весной минувшего года, в битве при Ити-но-тани, вы недостаточно нагляделись на молодецкую удаль уроженцев Мусаси и Сагами, земель востока?
И не успел он договорить, как стоявший рядом младший брат его, Ёити Насу, вложил длинную, в двенадцать пядей, стрелу в мощный свой лук и, с силой натянув тетиву, спустил стрелу. Со свистом полетела стрела и вонзилась в нагрудную пластину панциря Морицугу, пробила ее, да так в панцире и застряла. На этом сразу закончилась словесная перепалка.
Норицунэ, правитель Ното, надел панцирь, скрепленный узорным китайским шнуром, не на боевой кафтан, как обычно, а прямо на узорчатую нижнюю одежду косоде, ибо, сказал он, «в битве на море — свои порядки!», опоясался могучим мечом, вложил в колчан двадцать четыре стрелы с оперением из темных орлиных перьев, взял в руки лук, туго оплетенный лакированным пальмовым волокном. Во всей столице не было равных ему стрелков из лука, его стрелы всегда разили без промаха. Вот и теперь он целился только в Ёсицунэ, пренебрегая другими. Но воины Минамото — братья Цугинобу и Таданобу, Ёсимори из Исэ, Хироцуна Гэмпати, Гэндзо Эда, Таро Кумаи, Мусасибо Бэнкэй и все другие, каждый из коих равнялся тысяче, понимая, к чему стремится правитель Ното, дружно закрывали своего господина, равняя головами коней, и правителю Ното никак не удавалось прицелиться в Ёсицунэ.
— Эй, прочь с дороги, расступитесь вы, смерды! — кричал он, вкладывая стрелу одну за другой, спуская тетиву, без перерыва стрелял в разные стороны, и там, куда долетали его стрелы, больше десяти всадников свалились с коней, несмотря на то что все одеты были в доспехи. Упал и Цугинобу Сатоо из Осю, пронзенный насквозь с левого плеча до правого бока, тяжко рухнул на землю, не удержавшись в седле даже на короткое время.
У правителя Ното был паж, могучий богатырь Кикуо. Обнажив алебарду на белом древке, он бросился вперед, чтобы снять голову упавшему Цугинобу, но в этот миг Таданобу, стремясь не допустить, чтобы враг отрезал голову брату, с силой натянул тетиву и послал стрелу. Вонзившись между защитными пластинами панциря, стрела пронзила пажа насквозь, так что кончик вышел наружу между лопатками. Смертельно раненный, рухнул Кикуо на колени, упершись в землю руками. Увидев это, правитель Ното поспешно выскочил из ладьи; не выпуская лука из левой руки, правой ухватил он раненого пажа и одним рывком втащил его назад в ладью. Хоть не удалось врагам снять голову Кикуо, но рана была глубока, и паж скончался. Раньше служил он князю Митимори, правителю Этидзэн, но после гибели князя перешел на службу к его младшему брату, правителю Ното. Ему было всего восемнадцать лет. Гибель пажа повергла правителя Ното в столь глубокую скорбь, что он потерял охоту продолжать битву.
Ёсицунэ приказал отнести Цугинобу на носилках подальше от берега.
— Как чувствуешь себя, Цугинобу? — спросил он, сойдя с коня и взяв раненого за руку.
— Умираю… — чуть слышно отвечал Цугинобу.
— Скажи, может, есть у тебя какие-нибудь желания?
— Чего мне желать!.. Одно лишь обидно — умереть, так и не увидев, как вы, господин, будете процветать в этом мире! Для того, кто служит луку и стрелам, смерть от руки врага — обычный конец! Воин должен быть постоянно готов принять смерть на поле брани… А для меня, Цугинобу Сатоо из Осю, — великая честь отдать свою жизнь за жизнь господина в великом сражении между Тайра и Минамото, в битве на побережье Ясима, в краю Сануки! Повесть об этом переживет века… Нет большей чести для воина и при жизни, и после смерти! То будет мне драгоценным воспоминанием в стране вечного мрака… — так замирающим голосом говорил он, слабея на глазах и с каждым мгновением теряя силы.
— Нет ли в здешних краях праведного священника? — спросил Ёсицунэ, проливая горючие слезы, и, когда таковой отыскался, сказал ему: — Только что скончался раненый воин. Созови монахов, пусть в один день перепишут святую сутру и молятся за усопшего! — И отдал священнику в дар вороного коня под седлом, украшенным позолотой. А был это тот самый конь, рослый, могучий, которому Ёсицунэ, получив пятый придворный ранг, тоже присвоил почетное звание, дав кличку Таю Черныш[606]. На этом коне преодолел он перевал Хиёдори в сражении при Ити-но-тани.
Все воины, начиная с Таданобу, младшего брата убитого Цугинобу, прослезились, растроганные столь щедрым даром.
— Поистине за такого господина не жаль пожертвовать жизнью! — говорили они.
Меж тем с окрестных гор, из соседних долин один за другим прибывали к Ёсицунэ отряды по десять — по двадцать всадников, изменивших Тайра и ожидавших прихода воинства Минамото, и вскоре стало их у Ёсицунэ больше трех сотен.
— Сегодня солнце уже садится, исход борьбы решим завтра! — сказал он и хотел было ехать прочь, как вдруг на взморье показалась небольшая, роскошно разукрашенная ладья.
Она подплывала все ближе, ближе, и, когда до берега осталось не больше семи или восьми танъов, гребцы поставили лодку боком к суше. «Что сие означает?» — недоумевали воины Минамото, разглядывая ладью, как вдруг там появилась девица лет восемнадцати-девятнадцати красоты поистине дивной, в белом кимоно на светло-зеленой подкладке и в алых хакама. Она воткнула между досками борта шест, на котором был укреплен развернутый алый веер с золотым кругом солнца, и, обратившись к берегу, стала призывно махать рукой, как бы приглашая к чему-то.
Ёсицунэ призвал Мотоцунэ Готоо.
— Что это значит? — спросил он.
— Это значит, — отвечал Мотоцунэ, — что они приглашают нас выстрелить и попасть в этот веер… Сдается мне, однако, что сделано это с умыслом: они нарочно подплыли на расстояние полета стрелы, чтобы сам военачальник загляделся на эту девицу, красота которой способна покорять крепость[607], и тогда кто-нибудь из самых искусных стрелков поразит его стрелою из лука… Но все же хорошо было бы приказать кому-нибудь прострелить этот веер!
— А есть ли среди наших воинов искусный стрелок, способный попасть в веер? — спросил Ёсицунэ.
— Прекрасных стрелков сколько угодно, но самый меткий из всех — Мунэтака Ёити Насу, сын Сукэтаки, уроженца земли Симоса. Ростом он невелик, но стреляет отлично!
— Какие же тому доказательства?
— Когда он целится в летящую по небу стаю, то из трех птиц двух собьет непременно!
— Если так, позвать его! — приказал Ёсицунэ, и Ёити предстал перед господином.
В ту пору было ему лет двадцать, не больше. В темно-синем кафтане, окаймленном алой парчой по вороту и рукавам, в светло-зеленом панцире, опоясанный мечом с серебряной насечкой, преклонил он колени перед Ёсицунэ. Стрелы с орлиным оперением, темные с белой полоской, он почти все уже истратил в сегодняшней битве, но несколько стрел еще оставалось, концы их торчали выше головы из висевшего за спиной колчана, среди них — гудящая стрела «репа», украшенная соколиными и орлиными перьями вперемешку. Шлем Ёити снял и повесил через плечо на шнурах, а под мышкой он держал лук, туго оплетенный лакированным пальмовым волокном.
— Скажи, Мунэтака, сумеешь ли ты послать стрелу в самую сердцевину этого веера? Пусть Тайра увидят наше искусство!
— Ручаться трудно! — почтительно отвечал Ёити. — Но если я промахнусь, я покрою позором все наше войско! Лучше прикажите настоящему умельцу, такому, кто наверняка стреляет без промаха!
Услышав такой ответ, разгневался Ёсицунэ.
— Все воины, покинувшие Камакуру, чтобы следовать за мною на запад, должны повиноваться моим приказам! А кто хоть самую малость думает по-другому, пусть немедля возвращается домой прямо отсюда! — сказал он.
И Ёити, решив, что негоже отказываться вторично, промолвил:
— Не знаю, сумею ли попасть в веер, но, раз таков ваш приказ, попытаюсь! — И с этими словами он удалился.
Конь у Ёити был вороной масти, рослый, могучий, сбруя увешана кисточками из шелковых нитей, лакированное седло украшено круглыми гербами — с выложенным перламутром цветком омелы. Крепко сжав в руке лук, тронул он коня по направлению к взморью, а товарищи-воины, провожая его глазами, говорили: «Сдается нам, что этот юноша непременно попадет в цель!» — и сам Ёсицунэ тоже взирал на него с надеждой.
Расстояние до веера было, пожалуй, чересчур дальним, и Ёити въехал в воду примерно на целый тан, но все же казалось, что от веера его все еще отделяют не менее семи танов. А дело было в середине второй луны, примерно в час Петуха; как на грех, подул сильный ветер, высокие волны разбивались о берег. Ладья плясала на волнах, то поднимаясь, то опускаясь, да и веер на верхушке шеста не был неподвижным, а трепетал на ветру. Вдали, в море, Тайра, выстроив в ряд корабли, следили за испытанием; вблизи, на суше, Минамото, стремя к стремени равняя коней, смотрели во все глаза. И те и другие с замиранием сердца следили за волнующим зрелищем!
Зажмурил глаза Ёити и вознес в сердце своем молитву:
«Слава тебе, великий Хатиман, бодхисатва! Славьтесь и вы, боги родного края, — Онамути, Тагокоро, Такахиконэ и ты, Уцуномия, великий светлый бог — покровитель моей родины, земли Насу в краю Симоцкэ! Молю вас, помогите послать стрелу в самую сердцевину этого веера, ибо если я промахнусь, то сломаю лук и покончу с собой, потому что не посмею взглянуть в лицо людям! Если угодно вам, чтобы я снова увидел родимый край, не дайте пролететь мимо моей стреле!»
И когда он открыл глаза, ветер немного стих, веер перестал трепетать, и стрелять стало удобно. Ёити достал гудящую стрелу «репу», вложил ее в лук и, что было сил натянув тетиву, со свистом спустил стрелу. И хоть был Ёити невысок ростом, но стрела у него была длиной в двенадцать ладоней и три пальца, а лук — мощный. С протяжным гудением полетела стрела, так что звук разнесся над всем заливом, без промаха вонзилась под самую рукоять веера и сшибла его прочь с громким звоном. Стрела пала в море, а веер взлетел ввысь, в небо. Подхваченный порывами весеннего ветра, мгновенье-другое парил он в воздухе, сверкая в лучах заката, но в конце концов упал в воду.

Сияло вечернее солнце, алый веер с золотым кругом, увлекаемый белопенным потоком, трепетал на волнах, то всплывая, то погружаясь. Далеко в море Тайра от волнения стучали по дощатой обшивке своих судов, а на суше Минамото восхищенно шумели и стучали в колчаны в знак одобрения.
Вдруг в ладье во весь рост поднялся пожилой воин в черном панцире, с длинной алебардой на белом древке и, как видно, не в силах сдержать восторг, вызванный прекрасным зрелищем, принялся плясать на том месте, где все еще торчал шест. Ёсимори из Исэ приблизился к Ёити.
— Приказ полководца — сними его! — сказал он.
На сей раз Ёити вложил в лук простую стрелу, с силой натянул тетиву, и стрела, просвистев, поразила плясавшего прямо в голову, так что он кувырком покатился на дно ладьи. Ни звука не донеслось с моря, из стана Тайра, а Минамото опять зашумели, застучали в колчаны.
— Попал! — кричали иные; но другие говорили: — Бедняга!..
Тут, не стерпев обиды, три самурая Тайра высадились на берег. Один держал щит, другой лук, у третьего была алебарда. Уперев щит в землю и укрывшись за ним[608], они стали звать:
— Эй, недруги, сюда!
— Скачите туда, лихие наездники, растопчите их! — приказал Ёсицунэ, и пятеро всадников — Сиро Мионоя, уроженец земли Мусаси, с братьями Тосити и Дзюро, Сиро из Ниу, уроженец земли Кодзукэ, и Накацугу из Кисо, уроженец Синано, — с громким криком поскакали вперед.
Из-за щита со свистом вылетела большая стрела с лакированным древком, украшенным орлиными перьями, поразила коня Дзюро Мионоя, скакавшего впереди, и вонзилась так глубоко, что ушла коню в грудь почти по самое оперение. Как падает опрокинутая ширма, так рухнул мгновенно конь, а всадник, перекинув ногу через седло, соскочил на землю и тотчас обнажил меч. Вражеский воин выскочил из-за щита и бросился на Дзюро, но тот, как видно рассудив, что мечом не одолеешь длинную алебарду, пригнувшись, обратился в бегство, а враг пустился за ним вдогонку и уже почти настигал. Казалось, он вот-вот поразит бегущего алебардой, но нет — вместо этого, зажав алебарду под мышкой и протянув руку, он пытался ухватить Дзюро за пластины шлема, защищавшие затылок и шею. А тот бежал что есть мочи! Трижды пытался враг схватить Дзюро, и трижды это ему не удавалось, но на четвертый раз он крепко ухватил Дзюро за пластину. Дзюро вырывался, сопротивлялся и вдруг, одним взмахом короткого меча отрезав пластину в том месте, где она прикреплялась к шлему, снова пустился в бегство. Остальные четверо всадников, опасаясь, как бы не подстрелили под ними коней, не помчались на выручку, а издали следили за поединком. Наконец Дзюро подбежал к ним и, тяжко переводя дыхание, укрылся за конями товарищей. А противник бросил погоню, остановился, опираясь на алебарду, словно на посох, и, отогнув защитную пластину у шлема, громким голосом возгласил:
— Раньше вы слух обо мне слыхали, теперь воочию поглядите! Я тот, кого знают в столице даже малые дети и зовут храбрым Кагэкиё из Кадзусы! — И, назвав свое имя, он возвратился назад, к своим.
Тайра, воспрянув духом, закричали: «Не дайте подстрелить Кагэкиё! Вперед, следуйте за ним, молодцы!» — и на берег высадились еще две сотни их воинов. Загородившись длинным рядом щитов, составив их наподобие крыльев у курицы, чтобы один край щита заходил за другой, стали они звать и манить: «Эй, сюда, наступайте же, недруги!»
— Это обидно! — воскликнул Ёсицунэ и сам помчался навстречу.
Впереди него скакали отец и сын Готоо, слева и справа — братья Канэко, а позади — юный Тасиро. Следом за ними с криком и воплями устремились остальные восемь десятков всадников Минамото. У Тайра не было коней, они выслали вперед рядовых воинов, привычных только к пешему строю, и теперь все эти челядинцы в страхе, как бы не растоптали их кони, поспешно попрыгали обратно в лодки.
А воины Минамото, разбросав щиты, как легкие дощечки для счета, окрыленные успехом, преследуя врага, на скаку въехали в воду, продолжая наступать и сражаться. Заехав глубоко в воду, бился и Ёсицунэ. Из вражеской ладьи высунули боевые железные вилы и уже несколько раз ударили его прямо по шлему, но вассалы Ёсицунэ мечами и алебардами всякий раз отводили вилы прочь, как вдруг — и как только могло такое случиться? — Ёсицунэ обронил в воду лук. Перегнувшись в седле, он старался хлыстом подтянуть лук поближе. «Оставьте, бросьте!» — твердили его вассалы, но он в конце концов все-таки поднял лук и, смеясь, вернулся к своим. Старшие воины осуждающе говорили:
— Досадное дело! Да урони вы сокровище, равное тысяче или даже десяти тысячам луков, разве стоит оно того, чтобы рисковать жизнью?
— Я поступил так не потому, что дорожу луком! — отвечал Ёсицунэ. — Будь у меня мощный лук, согнуть который под силу разве лишь двоим или троим людям, или такой же огромный лук, какой был у дяди моего Тамэтомо[609], я нарочно уронил бы его, чтоб враги подобрали… Но не хотел я, чтобы враг поднял слабенький лук и насмехался: «Глядите, вот, оказывается, каков лук у Куро Ёсицунэ, военачальника Минамото!» Это был бы позор для меня! Оттого я и готов был вернуть его ценой жизни!
И, услышав такие слова, все воины Минамото пришли в восхищение.
Меж тем стемнело, лодки Тайра уплыли далеко в море, а воины Минамото возвратились на берег и раскинули боевой стан на горах и в долах между селениями Мурэ и Такамацу. Уже трое суток они не спали; третьего дня, покинув гавань Ватанабэ, не сомкнули очей, всю ночь качаясь на бурных волнах; вчерашний день провели, сражаясь в Кацууре, заливе Победы; потом всю ночь напролет скакали верхом через горный перевал Накаяма, и наконец, сегодня опять пришлось им весь день сражаться. Теперь, устав до изнеможения, уснули они мертвым сном, подложив под голову кто нарукавник панциря, кто шлем, кто колчан. Не спали только Ёсицунэ и Ёсимори из Исэ. Ёсицунэ, поднявшись на холм, глядел вдаль, высматривая, не крадется ли враг, а Ёсимори, притаившись в лощине, прислушивался, не собираются ли недруги нагрянуть внезапно ночью, и готовился прежде всего стрелять в брюхо вражеским коням.

А Тайра и впрямь хотели послать войско во главе с Норицунэ, правителем Ното, чтобы застать врага врасплох, ночью. Но пока Морицугу из Эттю и Мориката из Эми спорили о первенстве в предстоящем сражении, ночь сменилась рассветом и время было упущено понапрасну. А ведь стоило им нагрянуть, разве устояли бы Минамото? Но нет, так и не собрались Тайра в поход — еще одна роковая ошибка на пути к гибели неизбежной!
С рассветом корабли Тайра уплыли к заливу Сидо, в том же краю Сануки, а Ёсицунэ, отобрав из трехсот своих всадников самых отважных воинов на самых могучих конях, погнался по суше за ними следом. «Враг малочислен, — завидев его дружину, решили Тайра. — Окружим их и уничтожим!» И снова больше тысячи человек высадились на берег и с криками, воплями ударили на воинство Минамото. Как раз в это время на подмогу к Ёсицунэ подоспели две с лишним сотни всадников, еще остававшихся в Ясиме. Заметив их приближение, Тайра подумали: «О ужас, это прибыло следом все великое воинство Минамото! Если они окружат нас, мы погибли!» — и, поспешно вернувшись на корабли, опять обратились в бегство, поплыли, сами не зная куда, вверившись ветру, увлекаемые морским течением.
Весь остров Сикоку оказался под властью Ёсицунэ; на остров Кюсю Тайра податься уже не смели; и были они подобны неприкаянным душам, блуждающим после смерти по дорогам преисподней во мраке!
Сойдя с коня, Ёсицунэ произвел смотр отрубленным головам и, призвав Ёсимори из Исэ, сказал ему:
— Дэннайдзаэмон Нориёси, сын и наследник Сигэёси из Авы, ездил в край Иё, с дружиной в три тысячи всадников, дабы проучить вассала своего Митинобу Кавано, ибо тот, не вняв приказанию, не явился в Ясиму. Самого Кавано ему не удалось настичь, но вассалов его он порубил, отрезал сто пятьдесят голов и вчера возвратился назад, в Ясиму. Дошло до меня, что сегодня он прибудет в эти края. Поезжай же ему навстречу, постарайся уговорить и приведи его сюда, к нам!
Почтительно выслушал Ёсимори приказ, вскинул белый стяг, пожалованный ему Ёсицунэ, и, взяв с собой всего лишь шестнадцать всадников, надевших белые одеяния, поскакал навстречу Нориёси. Вскоре повстречал он его дружину. Всего два тё разделяли волнуемые ветром алые и белые стяги.
Ёсимори отправил к Нориёси посланца, велев передать:
«Я — Ёсимори из Исэ, ближний вассал полководца Куро Ёсицунэ, военачальника Минамото, нарочно прибыл сюда, чтобы нечто тебе поведать. Не для войны, не для битвы пришли мы, сам видишь, — не надели доспехов, не взяли ни стрел, ни луков. Прикажи расступиться твоей дружине, дабы мы могли подъехать поближе!»
И расступились три тысячи всадников Нориёси и пропустили отряд Ёсимори.
Поравнял коня Ёсимори с конем Нориёси и обратился к нему с такими словами:
— Тебе, верно, уже известно, что Куро Ёсицунэ, младший брат властелина Камакуры Ёритомо, повинуясь указу государя-инока, прибыл сюда, в западные земли, чтобы разгромить Тайра. Третьего дня, в Кацууре, заливе Победы, пал в бою господин Сакураманоскэ, твой дядя. А вчера Ёсицунэ ударил на крепость Ясиму и сжег дотла дворец и всю крепость. Князь Мунэмори с сыном взяты живыми в плен, правитель Ното сам лишил себя жизни, а все прочие вельможи Тайра либо пали в сражении, либо утонули, бросившись в море. Немногие уцелевшие убиты в сражении, в заливе Сидо… Твой отец, господин Сигэёси из Авы, добровольно сдался в плен и отдан мне под охрану. Всю минувшую ночь пребывал он в великом горе, говоря мне: «Увы, сын мой Нориёси, ни сном ни духом не ведая, что я остался в живых, будет завтра сражаться и падет мертвый! Сколь это скорбно!» И стало мне жаль твоего отца, так жаль, что я прибыл сюда, дабы встретиться с тобой и поведать тебе эти вести. Решай же сам, как тебе поступить — либо принять бой и погибнуть, либо добровольно сдаться нам в плен и вновь свидеться с отцом… От тебя самого зависит твоя дальнейшая участь!
И на что уж прославленным храбрецом считался Нориёси, да, видно, пришел конец его военному счастью, ибо он ответил:
— Ваш рассказ точь-в-точь совпадает с тем, что я слышал! — И с этими словами снял шлем, ослабил тетиву лука и передал оружие челядинцам.
А уж если так поступил сам военачальник, то и все три тысячи его воинов тоже разоружились и покорно-смиренно, пленниками, явились к Ёсицунэ под охраной всего лишь шестнадцати самураев.
— Замысел Ёсимори увенчался поистине блестящим успехом! — восхищался Ёсицунэ хитроумной уловкой своего вассала.
А самурая Нориёси тут же передали Ёсимори под стражу.
— Как же мы поступим с его дружиной? — спросил Ёсицунэ, и Ёсимори ответил:
— Все они — уроженцы дальних земель, им безразлично, кого считать господином… Кто установит мир и будет править страною, тому они и будут повиноваться!
— Твоя правда, — согласился Ёсицунэ. — Так оно, наверно, и есть! — И принял все три тысячи всадников в свою дружину.


В двадцать второй день той же луны, в час Дракона, двести судов, оставшихся в бухте Ватанабэ, прибыли к берегам Ясимы во главе с Кадзихарой.
— Полководец Куро Ёсицунэ уже покорил весь остров Сикоку, — смеясь говорили воины Ёсицунэ. — Какой толк теперь с Кадзихары и его войска! Вот уж подлинно — цветы, поднесенные, когда праздник окончен! Стоит ли после драки размахивать палкой?!
Вскоре после того, как войско Ёсицунэ выступило в поход из столицы, Нагамори, жрец храма Сумиёси, явился во дворец государя-инока и через Ясуцунэ, главного казначея, доложил:
— В минувший шестнадцатый день, в час Быка, в нашем храме, в третьем приделе, внезапно послышалось гудение стрелы и постепенно затихло, устремившись в западном направлении!
Государь-инок, несказанно обрадованный этим сообщением, преподнес через жреца Нагамори великому светлому богу Сумиёси меч и много других сокровищ.
В древности, когда императрица Дзингу шла войной на корейское царство Силла, ей сопутствовали два грозных бога из храма великой богини Аматэрасу в Исэ. Один бог стоял на носу корабля императрицы, другой — на корме, и Силлу удалось легко покорить. После возвращения в Японию первый бог избрал своей обителью уезд Сумиёси, что в краю Сэтцу; это и есть великий светлый бог Сумиёси. А второй бог явил себя в уезде Сува в краю Синано; это великий светлый бог Сува.
Вот и теперь государь и вассалы вспоминали об этом древнем походе, и сердца их исполнились надежды на скорое одоление всех врагов трона.
Меж тем Ёсицунэ переправился в край Суо и соединился там со старшим братом своим Нориёри, правителем Микавы. А Тайра прибыли в край Нагато, и корабли их встали у Хикусимы, острова Отступления. Совсем недавно воины Минамото, высадившись в Кацууре, заливе Победы, одержали верх в битве у крепости Ясима; теперь, узнав, что Тайра стоят у острова Отступления, устремились вдогонку и — вот поистине удивительный перст судьбы! — встали боевым станом в Опцу, заливе Погони.
Тандзо, наместник Кумано, был многократно осыпан милостями Тайра, но теперь, мгновенно позабыв об этих благодеяниях, колебался: к кому примкнуть, к Тайра иль к Минамото? В храме Новый Кумано, в Танабэ, устроил он священные пляски и песнопения, вознес молитвы, и оракул возвестил ему: «Переходи на сторону белых стягов!» Но Тандзо, все еще сомневаясь, взял семь петухов красных и семь петухов белых и устроил петушиный бой перед храмом. Ни один красный петух не одержал верх, все оказались биты. «Перехожу на сторону Минамото!» — решил Тандзо и, собрав две тысячи челядинцев, отплыл в залив Данноура в ладьях, коих было у него больше двух сотен. На своей ладье поместил он изваяние бодхисатвы Каннон, на знамени начертал имя бога Конго-додзи. Завидев корабли Тандзо, и Тайра, и Минамото пали ниц и поклонились священному изваянию, но, когда стало ясно, что Тандзо плывет в стан Минамото, Тайра приуныли и пали духом.
Еще сто пятьдесят судов привел к Минамото житель края Иё Митинобу Кавано. Обрадовался Куро Ёсицунэ, легко стало у него на сердце. Теперь у Минамото оказалось три тысячи судов, а у Тайра — немногим более тысячи, среди них — несколько больших, какие строят в Танском государстве. У Минамото силы прибыло, у Тайра — убыло.
В двадцать четвертый день третьей луны 2-го года Гэнряку решено было начать битву между Тайра и Минамото у заставы Акама, близ Модзи, что в краю Бидзэн. Перестрелку назначили на час Зайца. В этот день вышла ссора между своими — Куро Ёсицунэ и Кагэтоки Кадзихарой.
Кадзихара обратился к Ёсицунэ:
— Первенство в нынешней битве поручите мне, Кагэтоки!
— Да, если б здесь не было меня, Ёсицунэ! — отвечал ему Ёсицунэ.
— Но ведь вы — сёгун, главный военачальник! — сказал Кадзихара.
— И в мыслях не держу считать себя таковым! — отвечал Ёсицунэ. — Властелин Камакуры — вот кто подлинный и великий сёгун! А я, Ёсицунэ, всего лишь исполняю его веления и потому равен всем прочим воинам-самураям, не более!
Тогда Кадзихара, разочарованный в стремлении быть первым, прошептал:
— Нет, сей господин по самой своей природе не способен возглавлять самураев!
Слова эти донеслись до слуха Ёсицунэ.
— Вот первейший глупец Японии! — воскликнул он и уже схватился за рукоять меча.
— Нет у меня господина, кроме властелина Камакуры! — вымолвил Кадзихара и тоже протянул руку к мечу, а его сыновья — старший, Кагэсуэ, второй, Кагэтака, и третий, Кагэиэ, — подбежали к отцу и стали с ним рядом.
Увидев гнев Ёсицунэ, его вассалы — Таданобу, Ёсимори, Хироцуна, Гэндзо, Таро Кумаи, Мусасибо Бэнкэй и другие, каждый из коих был равен тысяче, — окружив Кадзихару, угрожающе надвинулись на него, готовые в любое мгновение поразить его насмерть. Но тут к Ёсицунэ подошел самурай Ёсидзуми, а Санэхира Дои удержал за руку Кадзихару, и оба с мольбой сказали:
— Нам предстоит огромной важности дело! Ссора между своими пойдет лишь на пользу Тайра! А когда об этом узнает властитель Камакуры, несдобровать вам обоим!

И, услышав эти слова, Ёсицунэ утих, и Кадзихаре не удалось на него напасть. Но люди говорили потом, что с этого часа он возненавидел Ёсицунэ, оклеветал его и в конце концов погубил.
Тридцать с лишним тё разделяло боевые корабли Тайра и Минамото. Морские течения бушуют в проливе Модзи, и тщетны были все усилия Минамото — как они ни старались, их ладьи сносило течением, суда же Тайра, напротив, неслись вперед, увлекаемые потоком.
Кадзихара повел свою ладью ближе к берегу, чтобы избежать волн, бурливших в открытом море, и, когда вражеский корабль мчался мимо, зацепил его боевыми вилами. Затем отец с сыновьями и десятка полтора их вассалов перескочили на судно Тайра и, обнажив мечи, принялись что было мочи косить всех и вся, от носа и до кормы; возвратились они на свой корабль со множеством снятых голов, за что и были занесены первыми в список отличившихся в битве.
Но вот сблизились ладьи Тайра и Минамото, и грянул боевой клич, столь мощный, что вверху донесся он, казалось, до обители бога Брахмы, а внизу встрепенулись, зашумели в испуге боги морей — драконы! Князь Томомори вышел на палубу корабля и громким голосом возгласил:
— Сегодняшняя битва решает все! Воины, не помышляйте об отступлении! Знайте, даже самый прославленный полководец, равного которому не сыщешь ни в нашей стране Японии, ни в Индии, ни в Китае, бессилен, если пришел конец его счастью! Но честь превыше всего и всего нам дороже! Прочь малодушие, не выкажем слабости перед восточными дикарями! Будем биться, не щадя жизни! Вот и все, что я хотел сказать вам!
И когда он закончил, стоявший рядом Кагэцунэ из Хиды воскликнул:
— Воины, внимайте и повинуйтесь!
Тут выступил вперед Кагэкиё из Кадзусы.
— Люди востока искусны в конном сражении, но к морскому бою они непривычны, да и когда им было этому научиться! — сказал он. — Они подобны рыбам, что забрались на дерево! Мы перебьем их поодиночке, всех до единого, и сбросим в море!
А Морицугу из Эттю сказал:
— Прежде всего надо схватиться с Куро Ёсицунэ, их полководцем! Куро лицом бел, ростом мал, зубы торчат вперед — по этим признакам можно его узнать. Вот только кафтан и панцирь он то и дело меняет, так что отыскать его будет, пожалуй, не так-то просто!
— Каким бы храбрым он ни был, — опять сказал Кагэкиё, — на что он способен, этот молокосос-коротышка! Зажать его под мышкой, только и всего, да и утопить в море!
Отдав приказание, князь Томомори предстал перед братом своим Мунэмори.
— Сегодня все самураи полны боевого духа, — сказал он. — Но Сигэёси из Авы, сдается мне, замыслил измену. Надо снести ему голову с плеч долой!
— Но как же рубить голову без явных доказательств измены? — ответил князь Мунэмори. — К тому же он давно верой и правдой служит нашему дому… Эй, позвать сюда Сигэёси! — приказал он, и Сигэёси, в темно-пурпурном кафтане и красном панцире, склонившись, предстал перед князем. — Скажи, Сигэёси, ты по-прежнему верен нам сердцем? Ты необычно мрачен сегодня! Прикажи отважно биться своим воинам, уроженцам Сикоку! Что с тобой, отчего ты так унываешь? — спросил князь Мунэмори.
— С чего бы мне унывать? — отвечал Сигэёси и удалился, не прибавив больше ни слова.
«Проклятие, надо отсечь ему голову!» — подумал князь Томомори и, стиснув рукоять меча так сильно, словно собирался ее расплющить, устремил пристальный взгляд на князя Мунэмори, но тот так и не дал своего позволения, и князь Томомори не смог ничего поделать.
Свою тысячу кораблей Тайра разделили на три отряда. Первым двинулся Хидэто из Ямаги с отрядом в пятьсот судов. За ним плыли воины клана Мацура, у них было свыше трехсот судов, и вслед за ними — вельможи Тайра, они вели двести с лишним судов. Хидэто из Ямаги славился как лучший стрелок во всех девяти землях острова Кюсю. Его вассалы, хотя и уступали в меткости господину, стреляли тоже весьма искусно. Выстроившись плечом к плечу на носу и на корме своих кораблей, они разом выпустили пять сотен стрел по ладьям Минамото.
У Минамото было три тысячи кораблей. Казалось бы, преимущество на их стороне. Но стреляли они беспорядочно, стрелы летели со всех сторон, и непонятно было, где находятся их отборные воины. Военачальник Куро Ёсицунэ наступал в числе первых. Но стрелы Тайра летели так густо, что ни щит, ни панцирь не могли служить надежной защитой.
— Мы побеждаем! — решили Тайра, ударили на радостях в барабаны и разразились ликующим, боевым кличем.
Ёсимори из Вады, самурай Минамото, не взошел на корабль, а остановил коня на берегу, у самой кромки воды, снял шлем, передал его челядинцу и, привстав на стременах, с силой натягивая тетиву лука, так метко посылал стрелу за стрелой, что в пределах трех тё ни разу не промахнулся. Одна из его стрел полетела особенно далеко, и он стал звать и кричать: «Эй, верните-ка мне эту стрелу!»
Князь Томомори приказал подать стрелу, взглянул и увидел, что была она длиной в тринадцать ладоней и два пальца[610], с некрашеным древком, украшена черно-белыми журавлиными и лебедиными перьями вперемешку, а на древке, на расстоянии примерно кулака от стального острия, лаком сделана надпись: «Ёсимори из Вады».
Много превосходных стрелков было среди воинов Тайра, но все же лишь немногие смогли бы послать стрелу на столь дальнее расстояние… Наконец призвали Тикакиё из Нии, жителя земли Иё, и вручили ему эту стрелу, чтобы он отправил ее обратно. Ему тоже пришлось стрелять на дальнее расстояние, ибо ладья, на которой он находился, отстояла от берега больше чем на три тё. Тем не менее посланная им стрела глубоко вонзилась в предплечье самурая Исиды из дружины Миуры, который стоял даже дальше на добрый тан, чем Ёсимори из Вады. При виде этого остальные дружинники подняли Ёсимори на смех:
— Ёсимори из Вады думал, что никто не сможет выстрелить дальше его, и глядите, как осрамился!
Услышав эти насмешки, раздосадованный Ёсимори въехал в маленькой лодке в расположение кораблей Тайра и стрелял там без передышки, многих убив и ранив.
Тайра тоже послали стрелу на корабль Минамото, на котором плыл Ёсицунэ, и, так же как Вада, стали звать и кричать: «Эй, верните-ка нам эту стрелу!» Ёсицунэ велел вытащить стрелу, взглянул и увидел, что была она длиной в четырнадцать ладоней и три пальца, с некрашеным древком, окаймлена перьями фазана, а надпись гласила: «Тикакиё из Нии, житель земли Иё».
Ёсицунэ призвал Санэмото Готоо.
— Есть ли кто-нибудь в нашем войске, кто смог бы возвратить эту стрелу назад, на корабль Тайра? — спросил он.
— Самый могучий стрелок — Ёити из Асари, он из тех отпрысков Минамото, что живут в краю Каи!
— Если так, позвать его! — приказал Ёсицунэ, и Ёити из Асари явился. — Эту стрелу прислали нам Тайра с моря, — сказал Ёсицунэ, — и теперь призывают вернуть ее… Сможешь ли ты выстрелить на такое дальнее расстояние?
— Пожалуйте мне эту стрелу, я взгляну! — сказал Ёити и, помяв ее кончиками пальцев, промолвил: — Древко у этой стрелы несколько слабовато, да и коротковата эта стрела… Если уж стрелять, так у меня есть на случай стрелы не хуже! — С этими словами взял он свой лук длиной в девять сяку, вложил стрелу длиной в пятнадцать ладоней, с лакированным древком и с силой натянул тетиву.
Со свистом вылетела стрела, пронеслась больше четырех тё, вонзилась в грудь Тикакиё и свалила его на дно ладьи. Остался ли он в живых или умер — за дальностью расстояния разглядеть было невозможно. Да, недаром слыл могучим стрелком этот Ёити из Асари, с расстояния в два тё без промаха попадал он в бегущего оленя!
Закончилась перестрелка, и теперь Тайра и Минамото с криками, с воплями ринулись в бой, не щадя собственной жизни. Казалось, ни одна из сторон не уступает друг другу. Но на стороне Тайра находились три священные императорские регалии и сам император, украшенный всеми Десятью добродетелями, и потому сомнительно было, чтобы Минамото удалось одержать верх. Но как раз в то время, когда Минамото уже готовы были усомниться в своей победе, все увидали, что в воздухе плывет нечто похожее на белое облако. Оказалось, однако, что то не облако, а летящий по воздуху белый стяг, не имевший владельца. Спустившись с неба, стяг парил над кораблем Минамото, почти коснувшись шеста на носу.
— Это знамение Хатимана, великого бодхисатвы! — возликовал Ёсицунэ, вымыл руки, ополоснул рот, поклонился белому стягу, и все его самураи последовали его примеру.
И еще было знамение: великое множество морских свиней — рыб-дельфинов, внезапно появившись возле кораблей Минамото, поплыли в сторону Тайра. Увидев их, князь Мунэмори призвал ученого мудреца Харунобу Абэ, ведавшего законы Инь-Ян.
— Морские свиньи обычно плывут стадами, но столь огромного стада мне еще ни разу видеть не доводилось… Погадай же, что сие предвещает?
И Харунобу ответил:
— Если дельфины повернут вспять, Минамото погибнут, но если они поплывут вперед, под днищами наших судов, тогда нам угрожает опасность. — И не успел он договорить эти слова, как все дельфины дружно пронеслись под днищами судов Тайра, и Харунобу воскликнул: — Свершилось!.. Решена судьба Поднебесной!
Сигэёси из Авы все последние три года служил Тайра верой и правдой, неоднократно бился, не щадя жизни, в сражениях, но, когда сын и наследник его Нориёси очутился живым в плену, Сигэёси в сердце своем мгновенно изменил Тайра и перешел на сторону Минамото.
У Тайра был хитроумный замысел: императора и всех знатных вельмож поместить на простые суда, а рядовых бойцов — на большой корабль, какие строят в Танских пределах, и, когда воины Минамото яростно набросятся на этот большой корабль, — окружить их и перебить. Но после измены Сигэёси Минамото, не обращая ни малейшего внимания на танское судно, рвались только к простому кораблю, где, кроме императора, находился также сам глава рода Тайра, князь Мунэмори, в доспехах простого самурая. И в тысячный раз сокрушался и досадовал князь Томомори: «Проклятие! Надо было зарубить этого негодяя Сигэёси!» Но поздно — уже ничем нельзя было помочь беде.
Тем временем все самураи, уроженцы островов Сикоку и Кюсю, отвернулись от Тайра и перекинулись на сторону Минамото. Воины, еще мгновенье назад плечом к плечу сражавшиеся в едином строю, теперь обращали стрелы против прежнего господина, обнажали меч против прежнего повелителя. Тщетны были усилия Тайра выйти на берег — бурные волны преграждали им путь к спасению; напрасны попытки пристать к противоположному берегу — там уже поджидали наготове враги, дружно обратив против них свои боевые луки. По всему было видно, что сегодня приходит конец борьбе между Тайра и Минамото за владычество в государстве.
Уже воины Минамото перепрыгнули на корабли Тайра. Уже кормчие и гребцы, убитые, лежали на дне судов, застреленные, порубленные, и некому было направить ход кораблей. Князь Томомори в маленькой лодке переправился на корабль, где пребывал император Антоку.
— Час нашей гибели наступил, — сказал он, — уберите, сбросьте в море все, что нечисто и оскорбительно для взора! — С этими словами он носился по судну, от носа и до кормы, убирая, сметая грязь, самолично наводя чистоту.
— Господин тюнагон, как идет битва? — наперебой приступили к нему с расспросами дамы.
Громко засмеялся им в ответ Томомори:
— Скоро вы собственными очами узрите доблестных самураев востока!
— Как можете вы насмехаться над нами в такое время? — воскликнули дамы, стеная и плача в голос.
Госпожа Ниидоно давно уже в душе приняла решение. Переодевшись в темные траурные одежды и высоко подобрав край хакама из крученого шелка, она зажала под мышкой ларец со священной яшмой, опоясалась священным мечом, взяла на руки малолетнего императора Антоку и сказала:
— Я всего лишь женщина, но в руки врагам не дамся! И не разлучусь с государем! Не медлите, следуйте за мной все, кто решился!
Императору Антоку исполнилось восемь лет, но на вид он казался гораздо старше. Черные прекрасные волосы ниспадали у него ниже плеч. Он был так хорош собой, что, казалось, красота его, как сияние, озаряет все вокруг.
— Куда ты ведешь меня? — удивленно спросил он, и Ниидоно, утерев слезы, отвечала юному государю:
— Как, разве вам еще неведомо, государь? В прежней жизни вы соблюдали все Десять заветов Будды и в награду за добродетель стали в новом рождении императором, повелителем десяти тысяч колесниц! Но теперь злая карма разрушила ваше счастье. Сперва обратитесь к восходу и проститесь с храмом великой богини в Исэ, а затем, обратившись к закату, прочитайте в сердце своем молитву Будде, дабы встретил он вас в Чистой земле, обители райской! Страна наша — убогий край, подобный рассыпанным зернам проса, юдоль печали, плохое, скверное место! А я отведу вас в прекрасный край, что зовется Чистой землей, обителью райской, где вечно царит великая радость! — так говорила она, а сама заливалась слезами.
Государь, в переливчато-зеленой одежде, с разделенными на прямой ряд, завязанными на ушах волосами, обливаясь слезами, сложил вместе прелестные маленькие ладони, поклонился сперва восходу, простился с храмом богини в Исэ, потом, обратившись к закату, прочел молитву, и тогда Ниидоно, стараясь его утешить, сказала:
— Там, на дне, под волнами, мы найдем другую столицу! — и вместе с государем погрузилась в морскую пучину.
О горе! Ветер бренности веет в нашем мире непостоянства; под его дуновением мгновенно осыпался благоуханный цветок!
О скорбь! Волны злобы бушуют в греховной нашей юдоли, где жизнь и смерть во власти неумолимого рока; мгновенно поглотили они священную императорскую особу!
Дворцом Долголетия называли его чертоги, дабы жил он там долго-долго; вратами Юности назвали ворота и написали на них: «Да не войдет сюда старость!» Еще и десяти лет не исполнилось государю, а он уже погрузился на дно морское! Словами не описать, сколь непрочной, сколь бренной оказалась его участь, судившая ему родиться для трона! Дракон, обитающий в поднебесье, вмиг обратился в рыбу, жительницу морских глубин!
Некогда, окруженный вельможами и министрами, обитал юный государь во дворце, подобном высокому терему Брахмы или замку Радости Индры, повелевая бесчисленными родичами, близкими и далекими, а ныне в одно мгновение лишился жизни, бросившись с корабля в глубокие волны. О скорбная, скорбная участь!
Государыня Кэнрэймонъин опустила за ворот с правой стороны каменную грелку, с левой стороны — тяжелый прибор для туши и бросилась в море, но воин Муцуру из дружины Ватанабэ подцепил ее боевыми вилами за длинные волосы и вытащил из воды, хотя и не ведал, кто перед ним.
— О святотатство, ведь это императрица! — наперебой закричали дамы.
О пленнице доложили Ёсицунэ и поспешно переправили ее на главный корабль. Госпожа Дайнагонноскэ, супруга князя Сигэхиры, тоже хотела броситься в море вместе с драгоценным китайским ларцом, в котором хранилось священное зерцало, но стрела пригвоздила подол ее длинного одеяния к краю судна. Споткнувшись, она упала, и тут ее схватили воины Минамото. Самураи сбили замок со священного ларца и уже хотели было приподнять крышку, но в тот же миг в глазах у них потемнело и кровь хлынула носом.
— Это священное зерцало! — воскликнул пленный дайнагон Токитада. — Простым смертным не дано его лицезреть!
И, услышав эти слова, все самураи попятились, объятые страхом. Тогда Ёсицунэ, переговорив с дайнагоном, снова завернул ящичек в ткань, как и был он завернут прежде.
Тем временем братья покойного Правителя-инока — Норимори, Тюнагон у Ворот, и Цунэмори, глава Ведомства построек, — поверх панциря навесили каждый по тяжелому якорю и, взявшись за руки, бросились в море. Сыновья покойного князя Сигэмори Комацу, Сукэмори и Аримори, с двоюродным братом Юкимори, взявшись за руки, тоже все вместе погрузились в пучину.
Так поступали многие, но князь Мунэмори с сыном неподвижно стояли у края судна, растерянно озираясь по сторонам, и не похоже было, чтобы они решились топиться… Тогда самураи, не в силах сдержать негодования, пробежав мимо, как будто нечаянно столкнули князя Мунэмори в воду. Увидев это, его сын Киёмунэ тотчас же сам прыгнул в море. Все другие тонули, ибо поверх тяжелых доспехов взваливали на себя еще какой-нибудь груз или прижимали к груди какой-нибудь тяжелый предмет, но князь Мунэмори с сыном не последовали примеру других, и к тому же оба превосходно умели плавать и потому не ушли под воду. «Я утоплюсь, если Киёмунэ утонет, — думал князь Мунэмори, — а если он спасется, спасусь и я!» А Киёмунэ, в свой черед, думал: «Я утоплюсь, если отец утонет, но, если он останется жив, останусь в живых и я!» Так, глядя друг на друга, плавали они по волнам, а тем временем Ёсимори из Исэ в маленьком челноке подплыл к ним вплотную и, первым подцепив вилами Киёмунэ, вытащил его из воды. Увидев это, князь Мунэмори уж тем паче не решился пойти ко дну и точно так же очутился в плену живым.
Молочный брат его, Акацунэ из Хиды, подплыв в челноке к кораблю Ёсимори, перепрыгнул на палубу и, обнажив меч, бросился к Ёсимори, воскликнув:
— Кто дерзнул пленить моего господина?!
Казалось, Ёсимори угрожает неминуемая гибель, но в этот миг его паж вклинился между противниками, стараясь защитить господина. Взмах меча Акацунэ — и надвое раскололся шлем пажа! Второй удар — и слетела с плеч его голова! И снова смерть нависла над Ёсимори, но тут засвистела стрела, пущенная с соседнего судна самураем Тикацуной Хори, вонзилась в Акацунэ, угодив ему под шлем, в голову. Пошатнулся Акацунэ… В тот же миг с соседнего судна перепрыгнул на корабль Ёсимори самурай Ятаро Хори, схватился с Акацунэ, сбил его с ног, а вассал Хори, перепрыгнув следом за господином, приподнял защитную пластину панциря Акацунэ и дважды поразил его мечом. Славился силой Акацунэ из Хиды, да, видно, пришел конец его счастью — тяжко раненный, окруженный многочисленными врагами, он в конце концов пал мертвый. А князь Мунэмори — что испытал он, видя, как у него на глазах убивают молочного брата?
Никто не решался выйти против стрел Норицунэ, правителя земли Ното. Но вот расстрелял он все свои стрелы и, верно, решив, что настал его смертный час, облачился в красный парчовый кафтан и в панцирь, скрепленный узорным китайским шнуром, обнажил грозный, могучий меч, вытащил из ножен секиру на длинном древке белого цвета и с оружием в обеих руках с такой силой косил врагов вокруг себя, что подступить к нему никто не решался. Многих он перебил! Но тут князь Томомори прислал к нему человека, велев сказать:
— Правитель Ното, не греши понапрасну! Разве достоин тебя такой противник?
«Ясно, он велит мне схватиться с самим Ёсицунэ!» — понял правитель Ното, перехватил оружие поудобнее, перепрыгнул на вражеский корабль и продолжал биться, испуская крики и вопли. Но, ни разу не видев ранее Ёсицунэ, он не знал его в лицо и, заметив воина в нарядных доспехах, гонялся за ним, принимая за Ёсицунэ.
Ёсицунэ понял, что правитель Ното ищет с ним встречи, и готов был принять его вызов, но в пылу сражения они разминулись, и ему все не удавалось схватиться с правителем Ното. Но вдруг правитель Ното каким-то чудом перепрыгнул на корабль, на котором находился Ёсицунэ, и, заметив его, бросился на него с мечом. Однако Ёсицунэ — уж не потому ли, что опасался не совладать с правителем Ното? — зажал под мышкой секиру на длинном древке и одним прыжком ловко перепрыгнул на соседнее судно. Правитель же Ното, может быть, оттого, что не отличался таким проворством, не стал преследовать Ёсицунэ и даже не пытался прыгнуть ему вдогонку.
«Конец!» — решил он, бросил меч и секиру в море, сорвал с головы шлем, швырнул его прочь, сбросил доспехи, остался в одном лишь легком нагрудном панцире и остановился, широко раскинув руки в стороны.
Так стоял он как вкопанный, с распростертыми вширь руками, с беспорядочно спутанными волосами, подавляя все кругом грозным видом. Словами не описать, как страшен был он в эти мгновения!
И воскликнул тут Норицунэ, правитель Ното, громовым голосом:
— Подходите, кто считает себя могучим и храбрым, схватитесь с Норицунэ и попробуйте взять его в плен живым! Охота мне съездить в Камакуру, повидаться там с Ёритомо, перекинуться с ним словечком! Подходите же, подходите! — так кричал он, но приблизиться к нему никто не решался.
Был тут некий Санэмицу из Аки, сын Санэясу, правителя уезда Аки, что в краю Тоса, храбрец, равный силой тридцати самураям, а с ним — один из его вассалов, не уступавший силой своему господину, и младший брат Дзиро, тоже могучий воин. Бросив взгляд на правителя Ното, сказал тут сей Санэмицу:
— Какой бы ни был силач, хоть сам дьявол ростом в десяток дзё, неужели мы не одолеем его, если набросимся все втроем?
С этими словами господин и вассалы сели втроем в маленький челн, поравнялись с судном, на котором стоял правитель Ното, с криком перепрыгнули туда и, обнажив мечи, накренив защитные пластины у шлемов, дружно двинулись прямо на него. Но правитель Ното даже не дрогнул; как только вассал Санэмицу, подступивший первым, коснулся его краешком панциря, он пинком ноги свалил его и сбросил в море. Потом зажал Санэмицу, наступавшего следом, под правой рукой, его младшего брата Дзиро — под левой, стиснул обоих что было силы и, воскликнув: «Так ступайте ж вы оба со мною вместе на гору Смерти!» — со всего размаха прыгнул с корабля в воду, тяжко рухнув в морскую пучину, двадцати шести лет от роду.
И сказал тогда князь Томомори:
— Все, что рок судил мне увидеть, ныне увидал я сполна! Настало время покончить с жизнью! — И, обратившись к молочному брату своему Иэнаге, спросил: — Помнишь ли давнишний уговор наш? Ты ему по-прежнему верен?
— Разумеется! — отвечал Иэнага.
Он помог князю надеть один панцирь поверх другого, облачился и сам в тяжелые двойные доспехи, и, взявшись за руки, они вместе бросились в море. Увидев это, более двадцати самураев, вассалов Тайра, не желая покидать господина, взявшись за руки, тоже погрузились вслед за ним в волны. Только Морицуги из Эттю, Тадамицу из Кадзусы, Кагэкиё и Сиробёэ — неизвестно, когда и как? — сумели бежать и скрыться.
О скорбный вид! Алые знамена, алые стяги, брошенные, изорванные, плавали в море, как багряные кленовые листья, что устилают воды реки Тацута, сорванные порывами бури. Алым цветом окрасились белопенные волны, набегающие на берег. Опустевшие судна, потерявшие кормчих, гонимые ветром, увлекаемые течением, качались на волнах и уносились в неведомые морские дали…
Были взяты живыми в плен — князь Мунэмори, его старший сын и наследник Киёмунэ, дайнагон Токитада, его сын Токидзанэ, главный казначей Нобумото, чиновник Военного ведомства Масаакира и восьмилетний отрок Ёсимунэ, младший сын князя Мунэмори, а из лиц духовного звания — епископ Сэнсин, управитель храма Торжества Веры, Ноэн, тюнагон Тюкай и преподобный Юэн. Из самураев в плен попали Гэндаю Суэсада, Моридзуми из Сэтцу, а также Сигэёси из Авы с сыном Нориёси и другие — всего тридцать восемь воинов-самураев. Таканао Кикути и Танэнао Харада вместе с вассалами сами добровольно сдались в плен еще до сражения. Из женщин в плену оказалась государыня-мать Кэнрэймонъин, а также супруги вельмож Мотомити и Канэмасы, князей Сигэхиры, Токитады и Томомори — общим числом сорок три дамы.
Шла к концу третья луна 2-го года Гэнряку, весна была на исходе — злосчастная весна злосчастного года, когда сам император погрузился на дно морское, когда игралищем волн стали его вельможи всех ста самых высоких рангов! Когда Мать страны и ее придворные дамы очутились во власти восточных варваров, западных дикарей, а их верные слуги превратились в пленников воинственных восточных дружин! Не в парчовом наряде, как Чжу Майчэн, а в одеждах печали возвращались они теперь в родные края, и женщины, охваченные скорбью, вспоминали, как горевала красавица Ван Чжаоцзюнь[611], когда ее против воли увозили в страну варваров-сюнну…
В третий день четвертой луны Куро Ёсицунэ отрядил в столицу самурая Гэмпати Хироцуну с донесением во дворец государя-инока:
«Двадцать четвертого дня минувшей третьей луны у заставы Модзи, что в краю Бидзэн, и у заставы Акама, в заливе Данноура, в краю Нагато, было сражение, в коем мы нанесли дому Тайра окончательное и полное поражение и благополучно вернули священные императорские регалии».
Как только разнеслась эта весть, весь дворец пришел в волнение. Хироцуну позвали во внутренний двор, и государь-инок подробно расспросил его о ходе сражения. На радостях пожаловали Хироцуне новый высокий ранг офицера Левой придворной стражи. В пятый день той же луны государь-инок отправил на запад придворного Нобумото, повелев: «Поезжай, догляди, точно ли удалось вернуть священное зерцало целым и невредимым?» Тотчас же дали Нобумото коня из дворцовой конюшни, и он, даже не заходя домой, пустился в дорогу, поспешал, нахлестывая коня, держа путь на закат.
В четырнадцатый день той же луны Куро Ёсицунэ вместе с пленными Тайра, мужчинами и женщинами, прибыл по дороге в столицу в край Харима, в бухту Акаси.
Недаром славится красотой эта бухта! По мере того как сгущалась ночная тьма, луна на небе засияла так ярко, как в других краях сияет лишь осенней порой.
— Когда в прошлом году мы проезжали эти места, кто мог думать, что нас постигнет столь злая участь? — горевали женщины, проливая украдкой слезы.
Супруга дайнагона Токитады, госпожа Соцуноскэ, устремив взор в небеса и предаваясь бесконечным воспоминаниям, в слезах сложила:
А супруга князя Сигэхиры, госпожа Дайнагонноскэ, сложила:
— Как у них, должно быть, тяжко на сердце! Как тоскуют они о былом! — всей душой сострадал женщинам Ёсицунэ, ибо хоть был он суровый воин, но сердце имел отзывчивое.
Когда стало известно, что священное зерцало и священная яшма в двадцать пятый день той же луны прибудут в Тобу, государь-инок отправил туда придворных во главе с тюнагоном Цунэфусой и отряд самураев во главе с Ёриканэ, дабы встретить и принять священные регалии.
Того же числа, около полуночи, священное зерцало и ларец с яшмой водворили в помещение Государственного совета. Священный меч погиб безвозвратно, но ларец с яшмой не утонул и плавал по волнам в море. Передают, что заметил и подобрал его самурай Цунэхару из Катаоки.
Начиная с эры богов, три священных меча передавались из поколения в поколение в нашей стране — меч Десять Дланей, Небесный Быстросекущий меч и меч Коситрава. Меч Десять Дланей хранится в краю Ямато, в храме Исо-но-Камифуру; Небесный Быстросекущий меч покоится, говорят, в краю Овари, в храме Ацута. А меч Коситрава сберегают во дворце императора. Это и есть тот драгоценный меч, о котором ведется речь.
Вот как появился сей меч на свет: в древние времена, когда бог Сусаноо строил терем в селении Сага, что в краю Идзумо, в небе над его головой постоянно клубились многоцветные облака, и, взглянув на них, бог сложил песню:
Эта песня считается началом всей поэзии танка. По этой же причине, говорят, зовется тот край Идзумо, сиречь Клубы Облаков.
В те далекие времена бог спустился с небес к истокам речки Хи, что течет в краю Идзумо; там повстречалась ему супружеская чета; то были местные боги — Асинадзути и Тэнадзути, и с ними красавица-дочь, дева Инада. Все трое обливались слезами. «Отчего вы плачете?» — спросил бог Сусаноо, и они отвечали:
— Было у нас восемь дочерей. Всех пожрал змей-дракон. Осталась последняя дочь, но ее тоже скоро проглотит змей. У этого змея восемь голов, восемь хвостов, туловище ползет-тянется через восемь гор, восемь долин, спина поросла дремучим лесом, травой диковинной… Лет сему змею, наверное, больше тысячи, глаза сверкают, как солнце или луна! Каждый год он пожирает людей. На горе детям, пожирает родителей, на горе родителям, поедает детей. Стон и плач стоит по всей деревне, и к югу, и к северу!
Пожалел их бог Сусаноо, превратил девушку в частый гребень, воткнул-спрятал гребень у себя в волосах, потом налил саке в восемь бочонков, изваял статую красивой девицы и водрузил ту статую на высоком холме так, чтобы тень от изваяния отражалась в бочонках саке. Змей принял тень за человека, выпил все вино без остатка, захмелел и, пьяный, уснул. Тогда бог Сусаноо обнажил висевший у пояса меч Десять Дланей и изрубил змея в мелкие куски. Только один из хвостов никак не удалось ему разрубить. Бог удивился, рассек хвост вдоль, глядь — а там спрятан чудесный меч! Взял он тот меч и преподнес великой богине Аматэрасу, Озаряющей Небо.
— В давние времена обронила я этот меч на равнине Высокого Неба! — сказала богиня.
Пока меч находился в хвосте у змея, густые тучи постоянно клубились в небе, поэтому назвали его Небесным мечом Клубящихся Облаков. Богиня хранила его, как сокровище, в своем Небесном дворце. Впоследствии, когда она послала на землю своего правнука, дабы правил он Срединным царством Обильных Тростников и Тучных Колосьев, она вручила ему сей меч вместе со священным зерцалом.
Вплоть до царствования девятого императора, микадо Кайки, оба священных предмета хранились вместе, в одном и том же дворце, но в правление десятого микадо Сюдзина, когда, в благоговейном трепете перед величием богини, перенесли ее обитель в новый храм, воздвигнутый в Касануи, в краю Ямато, меч тоже поместили в ее святилище. Для дворца же изготовили новый меч, взамен прежнего, дабы стал он талисманом-хранителем императорского дома. Священной силой своей новый меч ничуть не уступал прежнему.
На протяжении трех царствований, от микадо Сюдзина до микадо Кэйко, Небесный меч Клубящихся Облаков хранился у священного алтаря великой богини Аматэрасу. Но случилось так, что на сороковом году правления микадо Кэйко взбунтовались варвары на востоке. У императора был сын Ямато Такэру, превосходивший всех могучей силой и твердым духом. На него и пал выбор возглавить войско, посланное в Адзуму, восточные земли, на усмирение варваров. Прежде чем выступить в поход, пришел он проститься в храм великой богини. И тут младшая сестра его, принцесса Ицуки, жрица, вручила ему меч и сказала: «Береги сей меч, не забывай почитать его!» Сама великая богиня повелела ей дать такой наказ брату и вручить ему меч.
Когда Ямато Такэру достиг земли Суруга, тамошние жители — а были они злодеи! — сказали:
— В наших краях много оленей. Поезжай на охоту, отдохни, позабавься!
Обманом заманив его на равнину, пустили они огонь по траве и уже готовы были сжечь-погубить, до смерти уморить Ямато Такэру, но тот обнажил меч, висевший у пояса, и скосил траву. Там, куда обращал он лезвие своего меча, трава исчезала на целый ри! Потом он, в свой черед, пустил в поле огонь, ветер тотчас понес пламя на варваров-чужеземцев, и все злодеи, сколько их было, сгорели в огне. С тех пор и прозвали сей меч — Коситрава. А Ямато Такэру с боями продолжал идти на восток все дальше и дальше и за три года повсюду усмирил и изничтожил бунтовщиков. По всем краям и землям привел он к повиновению шайки злодеев и наконец повернул обратно, но в пути занемог и в окрестностях Ануты, в краю Овари, в седьмую луну в конце концов скончался тридцати лет от роду. О чудо! — душа его вознеслась к небу, превратившись в белую птицу! Варваров-эбису[613], взятых живыми в плен, представил императору сын покойного, Такэхико, а меч Коситраву поместили на сохранение в храм Ацута.
В седьмой год правления императора Тэнти монах Догё из корейского царства Силла похитил сей меч, задумав приобщить его к сокровищам своего государства. Спрятав меч на корабле, он уже отчалил от берега, но внезапно поднялся ветер, разбушевались волны, и корабль готов был пойти ко дну. Тут понял Догё, что буря эта — проклятие богов за похищение меча, и, взмолившись о прощении за содеянный грех, отказался от своих замыслов и вернул меч обратно, поместив на прежнее место в храм.
В 1-м году Сютё император Тэмму взял меч из храма, дабы хранить его во дворце. С той поры меч считался драгоценным достоянием императорского семейства. Священная сила его поразительно велика! Когда император Ёдзэй, пораженный безумием, однажды ночью вытащил меч из ножен, дворцовые покои озарились так ярко, как будто сверкнула молния! В великом испуге император отбросил меч, и тот с громким звоном сам вскочил обратно в ножны. Дивные дела творились в далекой древности!
Оттого-то и надеялся государь-инок Го-Сиракава, что столь чудесный меч не может погибнуть в одночасье, пусть даже госпожа Ниидоно, опоясавшись сим мечом, вместе с ним погрузилась в пучину моря. И вот собрали самых искусных ныряльщиков — сборщиков раковин и моллюсков — и поручили им искать меч в воде; поднесли богам множество ценных даров, призвали самых благочестивых жрецов и монахов, дабы те молились, но, увы, все напрасно — меч так и не удалось отыскать.
Но люди, сведущие в таких делах, в один голос твердили:
— Великая Аматэрасу, Озаряющая Небо богиня, дала в древности клятву охранять сто поколений императорского семейства, и клятва ее по-прежнему неизменна! Не прервался еще род государев, не упало еще солнце на землю! Хоть дела в нашем мире идут так скверно, что и впрямь кажется иной раз, будто недалек уже конец света, все-таки не похоже покамест, чтобы счастье изменило императорскому дому!
Был тут некий чародей, ведавший науку Инь-Ян. Обратившись к гаданию, он сказал:
— Змей-дракон, коего в древние времена рассек на куски бог Сусаноо в верховьях речки Хи, в краю Идзумо, очень сокрушался о потере священного меча. Вспомните, недаром бог-дракон принял облик змея о восьми головах и восьми хвостах… Вот и ныне, в соответствии с сим магическим числом, воплотился он в восьмилетнего государя, вступившего на престол после восьмидесяти земных императоров, и вернул себе заветный меч, вместе с ним погрузившись на дно морское!
Да, отныне стал сей меч достоянием бога-дракона в бездонных морских глубинах, и, пожалуй, в мир людей он больше никогда не вернется.
Тем временем Второй принц тоже возвратился в столицу. Государь-инок выслал за ним карету. Тайра увезли Второго принца против его воли, три года пришлось ему скитаться по волнам на Западном море, к великой тревоге его родных — матери, деда, кормилицы; но теперь, когда принц благополучно возвратился в столицу, все домочадцы, собравшись вокруг него, проливали слезы радости.
В двадцать шестой день той же луны пленные Тайра прибыли наконец в столицу. Их везли по улицам в «восьмилистьях» — малых каретах. Занавески сзади и спереди подняли, окошки слева и справа открыли. Князь Мунэмори был в белоснежном монашеском одеянии. Его старший сын и наследник Киёмунэ, тоже весь в белом, сидел позади отца в той же карете. За ними, в такой же карете, везли дайнагона Токитаду. Его сын Токидзанэ должен был ехать вместе с отцом, но в пути занемог, и больного везти не стали. Главного казначея Нобумото, тяжко раненного в бою, доставили в столицу другой дорогой.
Князь Мунэмори, некогда столь величавый, цветущий, теперь исхудал до неузнаваемости и выглядел изможденным, но тем не менее озирался по сторонам и, казалось, не слишком удручен свалившимся на него несчастьем. Зато сын его, Киёмунэ, сидел, опустив голову, не поднимая глаз, всецело погруженный в отчаяние. Кареты окружала стража — тридцать воинов-самураев во главе с Санэхирой Дои, одетым в темно-вишневый кафтан и всего лишь в легкий боевой панцирь. Посмотреть на пленных собрались не только столичные жители; отовсюду, со всех окрестных вершин, из всех храмов, ближних и дальних, сбежались и стар и млад. Толпа стояла плотной стеной от самых Южных ворот в селении Тоба до ворот Расёмон, на южной окраине столицы. Не счесть, как много людей собралось, десятки тысяч! В тесноте, в давке не повернуть было головы, не проехать каретам! В голодные годы Дзисё и Ёва, в битвах на западе и востоке, вымерло-погибло без счета людское племя, и все же в живых еще осталось, как видно, очень много народа…
Еще и трех лет не прошло с тех пор, как покинули Тайра столицу. Люди еще не забыли, как они процветали: и ныне, при виде столь жалкого состояния тех, кто еще так недавно внушал каждому страх и трепет, все невольно думали — уж не во сне ли им это снится?! Не было ни единого человека, кто не утирал бы рукавом слезы, плакал даже грубый сердцем простой народ, женщины и мужчины. А уж о горе тех, кто в прошлом был близок Тайра, и говорить нечего! Многие потомственные вассалы, служившие дому Тайра на протяжении нескольких поколений, ныне присягнули на верность новым господам, Минамото, — увы, ведь не каждый в силах добровольно расстаться с жизнью! — и все же разве в один миг забудешь многолетнюю преданность и любовь? Сердца сжимались от боли… Немало людей в толпе стояли с опущенной головой, закрыв лицо рукавом.
У погонщика вола, некогда служившего князю Мунэмори, того самого Дзиромару, который подшутил над Ёсинакой из Кисо по дороге во дворец государя (за что и поплатился, бедняга, жизнью), был младший брат по имени Сабуромару. В западных землях на скорую руку отметили его совершеннолетие, и теперь он горел желанием в последний раз сопровождать карету пленного князя Мунэмори, своего господина.
— Я знаю, что погонщики волов — самые ничтожные среди всех челядинцев и недостойны даже упоминания, — на все лады молил он. — Но я долго служил у князя, позвольте же мне в последний раз вести вола при его карете!
— Это не возбраняется! — сказал Ёсицунэ. — Ступай скорее!
Несказанно обрадованный, Сабуромару облачился в нарядные одежды, вытащил из-за пазухи поводья, прикрепил их к упряжке. Слезы застилали ему взор, и он вел карету, закрыв лицо рукавом, положившись на то, что вол сам отыщет дорогу.
Государь-инок смотрел на пленных, не выходя из кареты, велев поставить ее у пересечения Шестой дороги и проезда Хигаси-Тоин. Кареты вельмож и придворных рядами стояли там же. Тайра были так приближены к государю, что, должно быть, он в душе тоже жалел их и на сердце у него было грустно. Придворным же из его свиты и вовсе казалось, что они спят и видят сон, да и только!
— Бывало, в прежние времена мы мечтали как-нибудь попасть на глаза этим людям, перемолвиться с ними хотя бы словечком! Кто мог думать, что их постигнет такая участь?! — проливая слезы, говорили и высокопоставленные, и низшие царедворцы.
В минувшие годы, когда князю Мунэмори пожаловали должность Среднего министра и он отправился во дворец благодарить государя, его сопровождали двенадцать вельмож во главе с дайнагоном Кунэцуной, а впереди, в каретах, ехали шестнадцать придворных во главе с курандо Мунэтакой. Все царедворцы блистали пышными одеяниями, сияние их нарядов, казалось, затмевало солнце! В свите князя Мунэмори было трое вельмож-тюнагонов, трое военачальников третьего ранга, а дайнагон Токитада, которого ныне везли под стражей, был в ту пору военачальником Левой дворцовой стражи… Князь Мунэмори встретил у государя милостивый прием, получил августейший дар — парадное одеяние… Весь ритуал был совершен поистине безупречно, великолепно! Увы, сегодня ни единого вельможи, ни единого царедворца не было в свите князя — только десятка два самураев в белых одеждах, так же как он, взятых в плен в битве при Данноуре, ехали следом на лошадях, привязанные веревками к седлам…
Кареты покатились по Шестой дороге к востоку, доехали до берега реки Камо, потом повернули обратно. Князя Мунэмори с сыном поместили в усадьбе Ёсицунэ, в Хорикаве, на Шестой дороге. Им подали ужин, но на сердце у обоих лежала такая тяжесть, что они даже не притронулись к пище. Они молчали, лишь изредка встречаясь глазами, и князь Мунэмори непрерывно лил слезы. Наступила ночь, они легли рядом, даже не скинув одежды, и князь Мунэмори бережно прикрыл сына рукавом своего кафтана.
— Отцовская любовь сильнее всего на свете, будь то простолюдин или знатный вельможа! — сказали стражники-самураи, увидев, как князь Мунэмори старается потеплее укутать сына. — Много ли толку с того, что он накрыл его рукавом? Но так велика его любовь к сыну, что ему хочется хоть что-нибудь для него сделать! — И воины, суровые сердцем, невольно все прослезились.
Двадцать восьмого дня той же луны князю Ёритомо пожаловали второй придворный ранг младшей степени. Повышение в звании сразу на два разряда — и то считается редкостным монаршим благоволением, а тут властителя Камакуры повысили сразу на целых три! При соблюдении обычного порядка ему полагался бы третий ранг, но нарочно было сделано исключение — чтобы не следовать порядкам, заведенным при Тайра.
Той же ночью, в час Крысы, священное зерцало перенесли из помещения Государственного совета во дворец, в павильон Тепла и Света. На торжественной церемонии присутствовал сам император, три ночи кряду исполнялись священные песнопения и пляски кагура — утеха богов. По высочайшему указанию Ёсиката, чиновник из управления Правой дворцовой стражи, исполнил самое заветное из песнопений кагура — «Царедворец с боевым луком», за что удостоился милостивой награды. Эта песня передавалась из поколения в поколение в его роду и считалась сокровенным достоянием его семейства. Никто не знал этой песни, кроме деда его Сукэтады, придворного музыканта, а тот так ревностно берег тайну, что не обучил даже родного сына своего, Тикакату. Сукэтада скончался в царствование императора Хорикавы, перед смертью поведав мелодию только самому государю, а уж государь соизволил великодушно передать секрет песнопения сыну покойного, Тикакате. Поистине нельзя без волнения думать о благих помыслах государя, радевшего о сохранении и процветании искусства!
Что до священного зерцала, то история его такова: в древности, когда Аматэрасу, Озаряющая Небо богиня, скрылась в Небесном гроте, она велела отлить зерцало, дабы сохранить для потомков свой облик, отраженный в бронзовом диске. Но зерцало не понравилось богине, и она приказала изготовить другое. Первое зерцало хранится в храме Солнца, Хинокума, что в краю Кии, а второе богиня соизволила вручить сыну своему, богу Осихомими, повелев: «Построй для сего зерцала дворец и сам живи там же!»
Когда же великая богиня Аматэрасу затворилась в Небесном гроте и весь мир погрузился в непроглядную тьму, бессчетные сонмы богов собрались у входа в грот и стали распевать священные песни, исполнять священные пляски. Не сдержав любопытства, великая богиня чуть приотворила дверь, закрывавшую вход в Небесный грот, и увидела в щелку, что у всех богов лицо раскрашено белой краской. Говорят, будто отсюда и пошло слово «омосиро», означающее «забавно», и составлено оно из двух слов: «омо» и «сиро» — «белые лики»… В этот миг могучий богатырь — бог Коянэ-но-Тадзикара, испустив громкий крик, с силой распахнул дверь настежь, и с той поры богиня уже не могла затворить ее снова.
Вплоть до царствования девятого микадо Кайки священное зерцало пребывало в одном дворце с государем, но при десятом микадо Сюдзине, в благоговейном трепете перед магической силой зерцала, его перенесли в особое помещение; с недавних же пор оно хранилось в павильоне Тепла и Света. Через сто шестьдесят лет, когда августейшие государи переселились в новую столицу — город Хэйан, в царствование императора Мураками, в двадцать третью полночь девятой луны 4-го года Тэнтоку, внутри Большой дворцовой ограды впервые случился пожар. Огонь занялся в помещении Левой дворцовой стражи, совсем близко от павильона Тепла и Света. Как обычно бывает, беда случилась в глухую полночь; ни жриц, ни придворных дам на месте не оказалось, без них вынести зерцало из огня было никак невозможно. Вельможа Санэёри, испуганный, поспешно прибежал на пожар.
— О горе, священное зерцало погибло в огне! Наступил конец света! — воскликнул он, проливая слезы.
В этот миг зерцало само выскочило из пламени и повисло на верхушке сакуры, растущей возле дворца Сисиндэн, Небесный Чертог, ослепительно сверкая, словно солнце, восходящее из-за горных вершин! И понял тут Санэёри: нет, не пришла еще пора погибнуть нашему миру, и от радости прослезился. Опустившись на правое колено, расстелил он рукав по земле и, проливая слезы, промолвил:
— В древности великая богиня дала клятву охранять сто поколений императорского семейства! Если воля ее до сих пор неизменна, да опустится священное зерцало на рукав Санэёри!
И не успел он договорить, как зерцало само спрыгнуло с дерева к нему на рукав. Он тотчас же обернул его рукавом и перенес в Утренний зал Государственного совета. В последние же годы зерцало хранилось в павильоне Тепла и Света. Но разве в наше время кто-нибудь достоин принять зерцало? Ныне такого человека не сыщешь! Да и зерцало не спустится к теперешним людям! Только в добрые старые времена было это возможно!
Дайнагона Токитаду с сыном поселили неподалеку от резиденции Куро Ёсицунэ. Столько бед обрушилось на дом Тайра, что, казалось бы, можно уж махнуть рукой на свою личную участь, однако дайнагон, как видно, все еще не хотел расставаться с жизнью; призвав сына своего Токидзанэ, он сказал ему:
— Куро Ёсицунэ отобрал у нас ящик с письмами, которые ни в коем случае не должны попасть на глаза посторонним людям! Если князь Ёритомо увидит эти письма, многие пострадают, да и моя жизнь будет в опасности! Что делать?
— Ёсицунэ от природы сердцем отзывчив, — отвечал Токидзанэ. — К тому же я слыхал, что, если с просьбой к нему обратится женщина, он никогда не откажет, о каком бы важном деле ни шла речь. Чего ж вам стесняться? У вас множество дочерей, выдайте за него одну из них и, когда они полюбят друг друга, поручите ей выпросить эти письма!
Заплакал дайнагон, услышав такие речи.
— Когда я находился у власти, — сказал он, — я мечтал видеть своих дочерей супругами государя! Я не мог и помыслить, чтобы выдать дочь за простолюдина! — И, сказав так, он снова заплакал.
— Сейчас не время для таких рассуждений! — ответил ему Токидзанэ. — Выдайте за него вашу дочь от теперешней вашей супруги, ту, которой нынче исполнилось восемнадцать!
Таков был его совет, но дайнагон посчитал подобный союз слишком уж большим для себя несчастьем и выдал за Ёсицунэ дочь от прежней супруги. Этой дочери исполнилось в ту пору уже двадцать три года, она тоже была прекрасна и лицом, и осанкой, хотя и считалась уже несколько перезрелой. У Ёсицунэ уже имелась законная супруга, дочь Сигэёри Кавагоэ, одного из его вассалов, однако он очень обрадовался невесте, поселил новую супругу отдельно, окружил роскошью и относился с любовью.
И когда эта женщина завела речь о тех самых письмах, Ёсицунэ сразу же поспешил вернуть их дайнагону, даже не распечатав. Несказанно обрадованный, дайнагон тотчас сжег письма и выбросил пепел.
— Что же было в тех письмах? Тревожно все это!.. — в беспокойстве шептались люди.
Дом Тайра сгинул; повсюду, в краях и землях, мирная жизнь постепенно вступила в свои права, люди снова могли без помех ездить кто куда хочет. Оттого и пошли толки в народе: «В мире нет человека лучше Куро Ёсицунэ! А князь Ёритомо в Камакуре — что особенного он сделал? Хорошо, если б над миром властвовал Ёсицунэ!»
Слух об этом дошел до властителя Камакуры Ёритомо.
— Как это понимать? — сказал он. — Ведь Тайра удалось изничтожить легко и быстро только благодаря моему хитроумию и войску, которое я собрал и отправил. Разве Ёсицунэ способен был бы в одиночку положить конец смуте? Наслушавшись подобных речей, он, чего доброго, возгордится и впрямь захочет властвовать в мире! На свете немало женщин, так нет же, он берет в жены не кого-нибудь, а дочь дайнагона Тайра и всячески ласкает своего тестя! Этого я никак не могу одобрить! Да и дайнагон тоже хорош — в его положении затевает свадьбу, не стыдясь всего света! Если так пойдет дальше, то Ёсицунэ, даже возвратившись в Камакуру, станет, пожалуй, держать себя не по заслугам высокомерно!
В седьмой день пятой луны разнеслась весть, что Куро Ёсицунэ собирается в путь, в Камакуру, вместе с теми членами дома Тайра, что были взяты живыми в плен. Князь Мунэмори отрядил к Ёсицунэ посланца, велев сказать: «Я узнал, что на завтра назначено отбытие в Канто. В списке пленных среди прочих числится восьмилетний отрок Ёсимунэ. Жив ли он еще? Мне хотелось бы хоть однажды с ним повидаться! Ведь узы любви, соединяющие отца и сына, вовеки нерасторжимы!»
— Поистине я могу понять ваши чувства! Узы отцовской любви нерушимы для каждого человека! — отвечал Ёсицунэ и приказал доставить к князю Мунэмори юного господина, пребывавшего под охраной самурая Сигэфусы Кавагоэ.
Одолжив у людей карету, посадили в нее ребенка, с ним — двух женщин, кормилицу с нянькой, и отправили к князю.
Еще издали увидев отца, мальчик весь просиял от радости.
— Поди ко мне, ближе, ближе! — позвал князь Мунэмори, и ребенок тотчас же взобрался к нему на колени.
Гладя сына по волосам, князь Мунэмори, проливая слезы, сказал, обращаясь к стражникам-самураям:
— Послушайте, что я скажу вам, воины! У этого ребенка нет матери. Когда пришло ему время родиться на свет, мать благополучно разрешилась от бремени, но тут же захворала, слегла и больше уже не встала. «Сколько бы ни было у вас в будущем сыновей, — сказала она мне перед смертью, — берегите его, не лишайте своей любви, пусть он будет вам живой памятью обо мне! Оставьте его при себе, не отсылайте на воспитание к кормилице!» И мне стало так жаль ее, что я ответил: «Когда придет время воевать против недругов государя, мой старший сын Киёмунэ будет военачальником, а этого мальчика я назначу его помощником!» — и дал ему детское прозвание Помощник. Она очень обрадовалась моим словам и вплоть до смертного часа все ласкала младенца, повторяя его имя Помощник, но на седьмой день после родов скончалась. Всякий раз, взглянув на ребенка, я вспоминаю об этом…
И, говоря так, он неудержимо лил слезы, и все стражники-самураи тоже увлажнили свои рукава слезами. Заплакал и старший сын князя, молодой Киёмунэ, обе женщины тоже утирали горькие слезы.
— Ну, Помощник, теперь тебе пора возвращаться, — сказал князь Мунэмори спустя какое-то время. — Я рад был тебя увидеть! — Но мальчик не хотел уходить. Тогда Киёмунэ, сдержав слезы, сказал ему: — Ну-ну, юный Помощник, сегодня ты должен вернуться. К нам сейчас пожалуют гости. А завтра утром снова придешь пораньше!
Но ребенок, изо всех сил уцепившись за отцовское платье, плакал: «Нет, не пойду!»
Так прошло много времени, а меж тем уже стало смеркаться, наступил вечер. Кормилица обхватила ребенка — не могло же бесконечно длиться прощание! — посадила его в карету, обе женщины сели вместе с ребенком, распрощались, обливаясь слезами, и уехали. Князь Мунэмори долго смотрел им вслед, и сердце его сжималось от горя, ибо любовь, которую он обычно питал к младшему сыну, и в сравнение не шла с тем чувством, которое сейчас владело его душой!
«Как вспомню о предсмертных словах его матери, я еще сильнее жалею этого мальчугана!» — постоянно говорил он и не отдал сына на воспитание кормилице, безотлучно держал его при себе, не расставаясь ни днем ни ночью. Когда мальчику исполнилось три года, ему впервые надели шапку и дали взрослое имя — Ёсимунэ. По мере того как мальчик подрастал, становился он красивым и статным, нрав имел добрый, ласковый, и князь так любил и жалел его, что не отпускал от себя даже на короткое время — ни в странствиях под небесами на западе, ни в скитаниях на корабле по волнам. Но со времени последней злосчастной битвы он сегодня впервые увидел сына.
Представ перед Куро Ёсицунэ, Сигэфуса Кавагоэ спросил:
— Какое решение изволите вы принять относительно отрока Ёсимунэ?
И Куро Ёсицунэ ответил:
— Везти его в Камакуру незачем! Распорядись сам как положено здесь, на месте!
Вернувшись к себе, Кавагоэ позвал обеих женщин.
— Князь Мунэмори поедет в Камакуру, но юный господин останется здесь, в столице, — сказал он. — Я, Сигэфуса, тоже обязан ехать со всеми вместе, и потому решено сдать мальчика с рук на руки самураю Корэёси Огате. Быстро приведите сюда юного господина! — И приказал подавать карету.
Ни о чем не догадываясь, Ёсимунэ уселся в карету.
— Я опять, как вчера, поеду к отцу, да? — радовался он.
Увы, напрасно радовался бедняжка!
Карета покатилась по Шестой дороге, к востоку. Женщины встревожились, от страха замерло сердце: «Что бы это значило? Странно!» Вскоре они увидели на речном берегу, немного поодаль, несколько десятков всадников-самураев. Карету остановили, расстелили на земле оленью шкуру, сказали: «Выходите!» — и мальчик вышел. «Куда вы меня ведете?» — спросил он, как нельзя более удивленный, но обе женщины были не в силах ему ответить. Один из вассалов Кавагоэ обнажил меч и, пряча его за спиной, зашел с левой стороны, сзади, готовясь уже нанести удар, но юный господин заметил его и, в поисках спасения, опрометью кинулся к кормилице, бросился к ней в объятия и спрятался у нее на груди. Она же, ясное дело, не была столь жестокой, чтобы безжалостно оторвать от себя ребенка, и, прижимая его к себе, не стыдясь людей, кричала и причитала, припадая к земле, взывая к Небу. Горестно думать, что творилось у нее при этом на сердце!
Так длилось долго. Наконец Сигэфуса Кавагоэ сказал, сдержав слезы:
— Как бы вы ни просили, теперь уж поздно. Кончайте скорее! — И, вырвав ребенка из объятий кормилицы, повалил его на землю, сдавил и, достав кинжал, висевший у пояса, в конце концов снял ему голову.
Плакали даже свирепые воины — ведь и у них, как-никак, сердца были не из дерева, не из камня! Голову они забрали с собой, сказав, что надо предъявить ее Куро Ёсицунэ. Кормилица босиком бросилась бежать следом. «Отдайте хотя бы голову! Уж это-то, кажется, дозволяется! Я похороню ее и буду молиться за упокой его души на том свете!» — сказала она, и Куро Ёсицунэ, преисполнившись жалости, произнес, проливая обильные слезы:
— Поистине ее горе понятно! Поскорее исполните ее просьбу!
Кормилице отдали голову, она спрятала ее на груди и удалилась, заливаясь слезами, в направлении столицы.
Миновало несколько дней, и в речке Кацура нашли двух утопленниц. У одной на груди была голова ребенка — то была кормилица юного Ёсимунэ. Вторая прижимала к себе мертвое тельце — то была нянька. Отчаяние кормилицы понятно, подобное случается часто, но чтобы нянька утопилась с горя по убитому ребенку — поистине трогательный и редкостный случай!
На рассвете седьмого дня Куро Ёсицунэ вместе с пленным князем Мунэмори и его сыном отбыл на восток, в Канто. Вскоре миновали они Авадагути, вот и дворец уже скрылся в заоблачных далях… При виде чистого ключа, бегущего у заставы Встреч, Аусака, князь Мунэмори, прослезившись, сложил стихи:

В пути князь Мунэмори совсем оробел душой, и Ёсицунэ, сердцем отзывчивый, все время утешал его.
— Молю вас, спасите жизнь мне и сыну! — обратился к нему князь Мунэмори, и Ёсицунэ ответил:
— Скорее всего, вас сошлют куда-нибудь в дальний край или на какой-нибудь остров, но не может быть и речи о том, чтобы лишить жизни! Даже если, паче чаяния, вышло бы такое решение, что-что, а уж жизнь я сумею вам вымолить, хотя бы взамен наград, кои полагаются мне за мои заслуги! — так обнадеживал он пленного князя.
— Пусть сошлют нас куда угодно, хоть в Эдзо, хоть на Тисиму[615], лишь бы сохранили жизнь! — отвечал ему Мунэмори, и досадно было слышать из уст воина такие слова!
Меж тем дни проходили чередой, и наконец на двадцать четвертый день той же луны путники достигли Камакуры.
За день до прибытия Ёсицунэ Кагэтоки Кадзихара сказал властелину Камакуры:
— Страна наша Япония, вся без остатка, находится сейчас в вашей власти. Если остались еще у вас недруги, то, по моему разумению, последний и единственный враг — это почтенный младший брат ваш, господин Куро Ёсицунэ! Ибо он говорил: «Если бы я, Ёсицунэ, не обрушился сверху, с гор, в долину Ити-но-тани, не удалось бы сломить оборону Тайра одновременно с запада и с востока!» И еще он сказал: «Убитых и пленных надлежало прежде всего предъявить мне, а вовсе не князю Нориёри, от коего ни малейшей пользы не было в этой битве! А поступили совсем иначе! Какая несправедливость!» И, говоря так, он уже готов был затеять свару, но мне, Кагэтоки, удалось договориться с самураем Санэхирой Дои и отдать пленного князя Сигэхиру под стражу Дои… Только после этого Ёсицунэ угомонился!
Властитель Камакуры, согласно кивнув в ответ, промолвил:
— Сегодня Ёсицунэ прибывает в Камакуру… Будьте все начеку!
И по этому его приказанию все вассалы, и владетельные, и худородные, примчались к князю, и вскоре собралось в Камакуре несколько тысяч всадников.
На дороге, близ Канэ-Араидзавы, воздвигли заставу, приняли пленных — князя Мунэмори с сыном, а Ёсицунэ прогнали назад, в Косигоэ, селение у Перевала. Князь Ёритомо окружил себя несколькими рядами охраны, а сам находился все время в середине, под их защитой, сказав:
— Куро — шустрый малый! Он способен выскочить прямо из-под этой циновки! Но меня он не проведет!
А Ёсицунэ меж тем думал: «С тех пор как в начале прошлого года я победил Ёсинаку и вплоть до сражений в Ити-но-тани и в заливе Данноура, я, не щадя жизни, воевал с Тайра… В целости и сохранности вернул я в столицу священное зерцало и ларец с яшмой, взял в плен князя Мунэмори и его сына и доставил их сюда, в Камакуру… Какая бы размолвка ни вышла между мною и старшим братом, мыслимо ли, что он ни разу не допустил меня к своей особе? Я думал, что меня назначат верховным военачальником над всем островом Кюсю или поручат моей охране всю область Санъиндо, Санъёдо или Нанкайдо, а он пожаловал мне всего лишь скудную землю Иё и, мало того, даже не позволяет войти в Камакуру! Не обидно ли это? Что сие означает? Кто принес мир в нашу страну Японию? Разве не Ёсинака, не Ёсицунэ? Мы с Ёритомо — сыновья одного отца; кто родился раньше, тот считается старшим, кто позже — младшим, вот единственное различие! А управлять Поднебесной может каждый, если захочет! Мало того, он гонит меня обратно, даже не удостоив встречи, вот что всего обидней! А ведь я ни в чем перед ним не провинился, и просить прощения мне не в чем!» — так роптал про себя Ёсицунэ, но изменить что-либо было не в его власти. И клялся он всеми буддами и богами и посылал князю множество писем, заверяя, что не таит в сердце ни малейшей измены, но властитель Камакуры, поверив клевете Кадзихары, вовсе не обращал внимания на эти письма. Тогда Ёсицунэ, в слезах, написал еще одно послание и отправил его Хиромото из рода Оэ, приближенному советнику князя.
Послание гласило[616]:
«Господину Хиромото Оэ, правителю края Инаба.
С почтением и трепетом обращается к вам Ёсицунэ Минамото. Повинуясь августейшему указанию, я, как один из представителей князя, истребил врагов трона и смыл позор поражения с нашего дома. За эти заслуги причиталась бы мне награда, но вместо этого из-за злобной клеветы многочисленные подвиги мои оставлены без внимания, меня сочли виноватым, хотя я не ведаю за собой никаких проступков. Ныне бесплодно лью я кровавые слезы, ибо, не совершив никаких ошибок и, напротив, имея заслуги, я тем не менее навлек на себя гнев князя.
Не дознавшись, истинны или ложны наветы, возведенные клеветником, не допустили меня в Камакуру, тем самым лишив возможности оправдаться и доказать чистоту моих помыслов. Лишенный права лицезреть благодетеля моего, старшего брата, уже много дней провожу я здесь понапрасну. Кровная братская связь меж нами прервалась, и участь моя представляется мне печальной. Неужели это возмездие, ниспосланное мне за грехи, свершенные в прошлых рождениях? Душа моя скорбит и горюет, но некому поверить горькие думы, разве лишь дух покойного отца моего в новом воплощении вновь возродится на свете! Кто подтвердит мою невиновность? Кто меня пожалеет?
Знаю, сетования мои докучны, но все же повторю еще раз: с самого моего рождения, с тех пор как я, Ёсицунэ, появился на свет, обязанный отцу с матерью всей моей плотью, волосами и кожей, с тех самых пор ни единого дня, ни единого часа не провел я в покое. Я был младенцем, когда отца моего не стало на свете. Сиротой, в материнских объятиях, очутился я в уезде Уда в краю Ямато. Правда, бесполезная жизнь моя уцелела, но в столице мне грозила опасность. Я вынужден был скрываться в глухих краях, в дальних землях, прислуживать там мужланам. Но пробил час, приспело время снова завязать священные узы братства! Вступив в столицу, дабы истребить Тайра, я в первой же битве победил Ёсинаку. С того часа, преследуя государственных преступников Тайра, я то скакал на коне быстроногом по горным кручам, не щадя жизни в сражениях с врагами трона, то терпел бедствие в безбрежных морских просторах, среди бушующих волн и ветра, ежеминутно рискуя стать добычей морских чудищ — китов. Ночи проводя в полях, где доспехи и шлем служили мне изголовьем, своим главным, первейшим долгом почитал я бранное дело, всеми помыслами стремился к единой цели: развеять скорбь покойного отца нашего, отмстить за него врагам — такова была моя давнишняя заветная мечта! Когда же мне, Ёсицунэ, двор пожаловал звание пятого ранга, я воспринял это как величайшую честь для всей нашей семьи Минамото. И все же, несмотря на былые заслуги, ныне велика моя скорбь и горе безмерно! Кому, кроме будд и богов, могу я поведать свои печали? Ведь я лишен возможности излить душу в беседе с братом!
На священных листках всех храмов, буддийских и синтоистских, написал я клятвы и заверения, что душе моей чужды малейшие помыслы об измене, о чистосердечии своем поведал я всем японским богам и буддам, представил брату моему множество клятвенных заверений, но все напрасно — я так и не получил прощения!
Боги, владыки нашей страны, не допустят нарушения порядка. Я одинок, мне не на кого положиться. Только на вас, благородный господин мой, возлагаю я ныне все свои упования, только на ваше великодушие еще надеюсь! Выберите удобный час и поведайте о чистосердечии Ёсицунэ моему старшему брату. Пораскиньте мудрым вашим умом, когда и как лучше всего это сделать, и если он отпустит мне вину, в коей — истинно говорю! — я неповинен, счастье снизойдет на ваш дом и слава ваша воссияет в ваших потомках, вплоть до самых отдаленных колен вашего рода![617] А на моем челе разгладятся горестные морщины, и я обрету наконец душевный покой!
В одном послании не расскажешь всего, что накопилось на сердце, а посему позвольте на этом закончить.
В пятый день шестой луны 2-го года Гэнряку с почтением и трепетом писал Ёсицунэ Минамото».
Тем временем князя Мунэмори привели в усадьбу властелина Камакуры и усадили на противоположном конце двора. Властелин Камакуры смотрел на него сквозь бамбуковую завесу и через самурая Ёсикадзу Сики обратился к пленнику с такими речами:
— Мне и во сне не снилось питать к дому Тайра какую-то особую неприязнь или злобу, ибо, как бы ни заступалась за меня в свое время госпожа монахиня Икэ, разве удалось бы мне, Ёритомо, сохранить жизнь, не будь на то согласия покойного Правителя-инока? И если смягчили мне наказание, заменив смертную казнь ссылкой, то этим я всецело обязан милосердию Правителя-инока! Только благодаря его доброте благополучно прожил я двадцать лет с лишним… Но когда Тайра стали врагами трона, августейшим указом велено было мне изничтожить дом Тайра. Как всякий смертный, рожденный на земле государя, я не смел ослушаться высочайшего повеления, тут уж я был не волен… Но я рад, что ныне мне довелось вот так встретиться с вами! — так соизволил сказать властитель Камакуры, и, когда Ёсикадзу приблизился к князю Мунэмори, дабы передать эти слова, тот, весь сжавшись, почтительно склонился в смиренной позе — жалкое, постыдное зрелище!
Сидели тут в ряд самураи, и владетельные, и худородные, из разных земель, в том числе многие уроженцы столицы, и все они, осуждая поведение пленного князя, говорили с презрением:
— Неужели он надеется спасти жизнь тем, что склоняется до земли в столь униженной позе? Но чему удивляться? Ему следовало погибнуть достойной смертью в западных землях, а он вместо этого предпочел, чтобы его живым взяли в плен и привезли сюда, в эту даль!
Но нашлись и такие, что пролили слезу, и кто-то из них прошептал:
— Недаром сказано: «Пока свирепый тигр находится в горных дебрях, все звери трепещут перед ним в страхе; но, попав в клетку, он виляет хвостом, выпрашивая подачку у человека»[618]. Так и самый храбрый, могучий военачальник, попав в плен, падает духом! Вот и с князем Мунэмори случилось то же!
Меж тем, несмотря на все старания Куро Ёсицунэ доказать свою невиновность, князь Ёритомо, поверив клевете Кадзихары, все не давал Ёсицунэ сколько-нибудь ясного и определенного ответа.
— Пусть без промедления возвращается обратно в столицу! — приказал он, и в девятый день шестой луны Ёсицунэ пустился в обратный путь вместе с пленным Мунэмори и его сыном.
Князь Мунэмори радовался, что жизнь продлилась еще на какое-то время, но в пути его сердце то и дело сжималось от страха: «Наверное, здесь нас казнят! А может быть, здесь…» Однако они продвигались все дальше и дальше, оставляя позади край за краем, один постоялый двор за другим.
В краю Овари есть место, именуемое Уцуми. В минувшие годы там казнили Левого конюшего Ёситомо, отца властелина Камакуры и Куро Ёсицунэ. «Уж здесь-то наверняка!..» — думал князь Мунэмори. Но они благополучно миновали и эту местность, и слабая надежда затеплилась в душе пленного князя.
— Может быть, нас все-таки пощадят! — сказал он.
Увы, напрасные упования!
«Нет, не может быть, чтобы нас пощадили! — подумал сын его Киёмунэ, услышав слова отца. — Просто погода сейчас стоит очень жаркая, и, чтобы сохранить в целости наши головы, нас казнят поближе к столице!» Но ему было больно видеть, как трепещет отец от страха, и он промолчал и только все время читал молитвы.
Дни шли за днями, и вот уже осталось до столицы недалеко. Наконец прибыли они в край Оми, на постоялый двор в Синохаре.
Куро Ёсицунэ, сердцем отзывчивый, за три дня до прибытия в Синохару послал вперед человека пригласить преподобного Танго для последнего наставления. До вчерашнего дня отец и сын были вместе, но с сегодняшнего утра их разлучили и поместили раздельно. «Значит, сегодня — конец!» — подумал князь Мунэмори, и страх объял его душу.
— Где же Киёмунэ? — спросил он, проливая обильные слезы. — Пусть голова моя падет с плеч, но я лелеял надежду, что тела наши лягут рядом, на одну и ту же рогожу, и скорбно мне, что нас разлучили еще при жизни! Все семнадцать лет я не расставался с сыном ни на единый день, ни на час! И если я не утопился в море, что омывает земли на западе, и покрыл позором свое родовое имя, то ведь поступил так только ради него! — И, говоря так, он плакал.
Праведному монаху было жаль князя, но, подумав, что будет и вовсе худо, если он тоже выкажет слабость, он утер слезы и, приняв спокойный вид, молвил:
— Сейчас не надо об этом думать… Видеть смерть сына было бы для вас, да и для него, только лишним страданием. Жизнь ваша от рождения проходила в радости и в веселии, какие даже в древности редко выпадали на долю людям! Вы породнились с самим микадо, достигли ранга министра. Вся слава мира принадлежала вам без остатка! А нынешняя печальная ваша участь — это карма, унаследованная из прошлых рождений, поэтому не надо гневаться ни на людей, ни на весь белый свет. Подумайте, ведь не вечно даже блаженство, в коем пребывает бог Брахма в своих небесных чертогах! Что же говорить о нашем греховном мире? Здесь все непрочно, все быстротечно, как утренняя роса, как блеск молнии в небе! Тысячи лет живут небожители в небе Тридцати Трех[619], но и эта их долгая жизнь — всего лишь сон мимолетный! Вам дано было жить на свете целых тридцать и девять лет, но и этот срок тоже подобен краткому мигу! Никому не дано вкусить снадобье вечной юности и бессмертия![620] Никому не суждена жизнь столь же долгая, как жизнь Дунфан Шо или Си-ванму! Вершины славы достиг циньский государь Ши-хуан, но в конце концов был погребен в могиле на вершине горы Лишань; ханьский властитель У-ди не хотел расставаться с жизнью, но прах его истлел в Дулине, в заросшей мохом могиле… Смерть — неизбежный удел всего живого! Сам Шакья-Муни и то не избежал смерти, и прах его вознесся к небу в благоуханном дыму костра, сложенного из сандаловых веток! Ибо сказано: «Радость недолговечна, ей горе приходит вослед…»[621] Даже небожителям суждены Пять увяданий! Оттого и учит нас Будда: «Ничто, пустота — вот что такое дух наш[622]. Ни грехов, ни богатства и счастья не существует, ибо и то и другое суть порождения сознания, а оно есть Ничто. Попытайтесь постичь сущность сознания, и обнаружите Пустоту и Ничто!» Зло и добро суть пустота! Кто понял это, тот постиг закон Будды! Пять долгих кальп[623] обдумывал Будда эту мудрую истину, мы же, неразумные люди, коим поведал он свое откровение, миллионы, триллионы лет по-прежнему остаемся в плену круговращения жизни и смерти, уподобясь тому, кто, войдя в полную сокровищ пещеру, выходит оттуда с пустыми руками! Вот что поистине достойно глубокой скорби, вот величайшее из безрассудств наших! Не жалейте о нашем мире, он ни в малой степени не стоит печали! — так говорил монах, наставляя князя Мунэмори на путь праведный и побуждая его читать молитвы.
И князь Мунэмори оставил земные помыслы, оборотил лицо к закату, сложил ладони и стал громко возглашать имя Будды, а в это время Киннага, младший Правый конюший, обнажил большой меч и, пряча его за спиной, зашел сзади слева и уже было поднял меч, готовясь ударить, как вдруг князь Мунэмори прервал молитву и спросил, горемыка: «А Киёмунэ уже убили?»
Киннага зашел ему за спину, и в тот же миг голова князя Мунэмори скатилась с плеч. Праведный монах горько заплакал. Даже суровые воины и те не могли сдержать слезы. А уж скорбь Киннаги и вовсе была великой, ибо в прошлом был он потомственным вассалом дома Тайра и нес безотлучную службу при князе Томомори.
«…Да, силе приходится угождать, сильным — повиноваться, так уж повелось в нашем мире, — со стыдом говорили люди, — но Киннага совсем уж забыл совесть!..»
Затем монах обратился к Киёмунэ и, так же как наставлял князя Мунэмори, призвал и его молиться Будде.
— Как принял смерть князь Мунэмори? — спросил Киёмунэ, и горестно было слышать эти его слова.
— Он принял смерть достойно, будьте спокойны! — ответил монах, и Киёмунэ обрадовался до слез.
— Тогда мне больше не о чем печалиться в этом мире! — сказал он.
На сей раз мечом взмахнул Таро Хори. По приказу Ёсицунэ головы подобрали и привезли в столицу. А тела, заботой Киннаги, похоронили вместе, в одной могиле, как о том просил князь Мунэмори, сказавший: «Пусть я грешник, но мне хотелось бы не разлучаться с сыном и на том свете!»
В двадцать третий день той же луны головы Мунэмори и Киёмунэ, отца и сына, доставили наконец в столицу. Принять их прибыли на берег реки к Третьей дороге чиновники Сыскного ведомства, провезли головы по широким главным дорогам, а потом повесили на дереве слева от врат темницы. Никогда еще не бывало, чтобы головы вельмож выше третьего придворного ранга носили по дорогам и выставляли на позор у входа в узилище. Быть может, в чуждых пределах и бывали тому примеры, но в нашей стране такого не случалось еще ни разу! В смутные годы Хэйдзи уж на что злодеем был Нобуёри, и то — хотя голову ему отрубили, у тюремных врат все-таки не повесили. Столь позорная участь впервые постигла вельмож из семейства Тайра. Пленниками вернувшись в родную столицу из западных земель, они, живые, ехали по Шестой дороге к востоку, теперь же, по возвращении из восточных земель, их мертвыми провезли по Третьей дороге на запад…
Так великий позор стал их уделом еще при жизни, и столь же великое поругание выпало им на долю посмертно.
Князь Сигэхира, вельможа третьего ранга, отданный под надзор самураю Мунэмоти Кано, с прошлого года пребывал в краю Идзу, но монахи Нары, Южной столицы, непрерывно требовали выдать им пленника, и потому вышел приказ: «Отослать его в Нару!» Так случилось, что князя в конце концов отправили в Нару под охраной Ёриканэ, внука старого Ёримасы. Из города Оцу, не заезжая в столицу, свернули они в край Ямасина и направились в Нару дорогой Дайго. Совсем близко оттуда лежало селение Хино.
Супруга князя, госпожа Дайнагонноскэ, дочь тюнагона Корэдзанэ и приемная дочь покойного дайнагона Кунэцуны, состояла при особе юного императора Антоку. Она продолжала служить малолетнему государю и после пленения князя Сигэхиры в битве при Ити-но-тани. В заливе Данноура бросилась она в море, стремясь утопиться, но грубые самураи вытащили ее из воды. Так возвратилась она в родную столицу и поселилась у старшей сестры своей Дафу-но-Самми, в местности Хино. С тех пор как она услыхала, что жизнь ее мужа, как росинка, повисшая на кончике лепестка, все еще длится, она мечтала лишь об одном — еще хоть раз не во сне, а наяву снова с ним повидаться, на него поглядеть и себя показать. Но, увы, напрасны были ее мечты, и ей оставалось только безутешно лить слезы. Так, в слезах, проводила она все дни и ночи.
— Я благодарен вам за доброе отношение, — сказал князь Сигэхира, обращаясь к стражникам-самураям. — Но окажите мне еще одну, последнюю, милость! У меня нет детей, и потому я покидаю сей мир без сожаления. Но дошло до меня, что жена моя, супруга, с коей я давно уже связан брачным союзом, обитает в местности Хино. Мне хотелось бы еще раз с ней повидаться, поручить ей молиться за упокой моей души, когда меня не будет на свете! — И он попросил отпустить его к ней на самое короткое время.
— Это не возбраняется! — ответили самураи, ведь и у них сердца были не из дерева, не из камня! И, прослезившись, уважили его просьбу.
Несказанно обрадованный, князь Сигэхира послал вперед человека, велев спросить:
— Здесь ли пребывает госпожа Дайнагонноскэ? Князь Сигэхира, проездом в Нару, желал бы ненадолго повидаться со своею супругой!
— Где он? Где? — воскликнула супруга, даже не дослушав до конца слова посланца.
Опрометью кинулась она навстречу, глядит и видит — облокотившись на помост, стоит перед ней мужчина, исхудалый, почерневший, в темно-синей одежде и высокой придворной шапке.
— Что это, сон или явь? Входи же! — сказала госпожа, приблизившись к бамбуковой завесе, и когда князь Сигэхира услыхал ее голос, то прежде всяких слов хлынули слезы…
У супруги потемнело в глазах, сердце в груди, казалось, остановилось, она не в силах была вымолвить слова. Князь Сигэхира, приподняв плетеную завесу, плача, сказал ей:
— Мне надлежало погибнуть год назад в битве при Ити-но-тани, но, верно, в наказание за грехи, свершенные в прежних рождениях, меня взяли живого в плен, возили по широким дорогам столицы на всеобщее поругание… Мой позор был выставлен напоказ и в Камакуре, и в столице. О, как это больно! А теперь, в довершение моих страданий, предстоит мне принять смерть от рук монахов Нары — вот почему я здесь очутился… Я мечтал еще раз тебя увидеть, и теперь мне не о чем больше жалеть в этом мире! Мне хотелось принять постриг, оставить тебе хотя бы прядь волос на память, но я был не властен исполнить это желание, ибо не получил на то дозволения! — С этими словами он отделил прядь волос, растущих впереди над челом и достававших до уст, перегрыз прядь зубами и подал супруге, а она, и без того терзаясь душой, в этот миг ощутила горе еще сильней.
— Поистине, разлучившись с тобой, мне лучше было бы утопиться, как утопилась Кодзайсё, — сказала она. — Но, не зная, жив ли ты, или тебя уже нет на свете, я все думала — вдруг каким-нибудь чудом удастся свидеться вновь, еще раз на тебя поглядеть и себя показать! Только по этой причине, несмотря на всю тоску, дожила я до этого дня! О, как скорбно, что сегодня — последняя наша встреча! До сих пор я жила надеждой, но отныне…
И они стали говорить о минувшем и настоящем, и, о чем бы ни говорили, слезы лились рекой.
— Как изношена, как помята твоя одежда! Переоденься! — сказала супруга, достала и подала ему нижнее косоде и белое монашеское одеяние. Князь Сигэхира облачился в новое платье, а прежнее оставил супруге.
— Вспоминай меня, глядя на это платье! — сказал он.
— О да, — отвечала ему супруга, — но лучший памятный дар — след, оставленный кистью! — С этими словами она достала прибор для туши, и князь Сигэхира, в слезах, написал ей на память стихотворение:
Супруга, не в силах до конца дослушать стихи, ответила:
— Нас связали брачные узы, стало быть, нам непременно уготована встреча в грядущей жизни! — сказал князь Сигэхира. — Молись, чтобы возродиться нам вместе, в одном венчике лотоса! Уже вечереет, до Нары путь дальний… Нельзя заставлять самураев ждать слишком долго!
И он пошел было прочь, но супруга, цепляясь за рукава его платья, твердила: «Но как же, как же так?.. Побудь еще немножко!» — и не давала ему уйти.
— Подумай, каково у меня на сердце! — сказал ей князь Сигэхира. — Судьба моя решена, изменить ее невозможно. Увидимся в жизни грядущей!
И с этими словами он вышел, но при мысли, что это свидание и впрямь последнее, захотелось ему остановиться, вернуться, однако он подумал: «Что же будет, если я тоже выкажу слабость?» — и, пересилив себя, удалился решительным шагом. А супруга упала на пол у самого края бамбуковой завесы, и далеко, даже за воротами, все еще слышались ее рыдания и стоны, и не хватало духа у Сигэхиры торопить коня, и слезы туманили взор, мешая видеть дорогу. Он даже раскаивался в своем поступке — уж слишком мучительным оказалось это свидание! А супруга хотела было броситься за ним следом, но было то невозможно, и она осталась лежать, закрыв лицо покрывалом.
Приняв Сигэхиру, монахи Нары стали совещаться, как поступить с пленным князем.
— Этот князь Сигэхира — великий грешник! Любая из трех тысяч и пяти казней[624] будет ему недостаточным наказанием! Он сам заслужил суровую кару, вина его очевидна! Он преступник, враг Будды, враг святой веры! Сперва нужно обвести его вдоль ограды обоих храмов — Тодайдзи и Кофукудзи, а потом предать смерти, отпилив голову пилой. Или сперва закопать его живым в землю по шею, а потом отрубить голову! — говорили монахи.
Но старые монахи не согласились: «Нет, монахам не пристала жестокость! Нужно предать его в руки стражников-самураев, и пусть ему отрубят голову неподалеку от речки Кицу!» И, на том порешив, они снова передали Сигэхиру стражникам-самураям. Те приняли пленника, и, когда повели казнить, посмотреть на казнь собралось несколько тысяч монахов и прочего люда без счета…
Среди самураев, долгие годы служивших Сигэхире, был некий Томотоки, младший Правый конюший. Ныне он состоял на службе у принцессы Хатидзё, но, желая проводить в последний путь своего прежнего господина, примчался, нахлестывая коня, когда казнь должна была уже вот-вот свершиться. Раздвинув многотысячную толпу, приблизился он к Сигэхире.
— Я, Томотоки, прибыл, чтобы проводить вас в последний путь! — сказал он, обливаясь слезами.
— Поистине благороден порыв твоего сердца! — отвечал ему Сигэхира. — Послушай, Томотоки, мне хотелось бы перед смертью вознести моления Будде. Но как это сделать? Я слишком великий грешник!..
— Это легко устроить! — отвечал Томотоки и, договорившись со стражниками, принес изваяние Будды, которое отыскалось в этих местах.
На счастье, это оказалась статуя будды Амиды. Установив изваяние на прибрежном песке, Томотоки, быстро выдернув шнур из широкого рукава своего кафтана, прикрепил один конец к руке Будды, а другой подал Сигэхире. Сжимая в руках шнурок, Сигэхира сказал, обращаясь к статуе Будды:
— Слыхал я, что Дэвадатта трижды впадал в величайший грех, сжег-погубил священные книги, содержащие все заветы святого вероучения, и все же, несмотря на столь тяжкие прегрешения, сам Шакья-Муни предсказал, что после смерти он возродится буддой на небесах. Так святотатственные его деяния, напротив, послужили прозрению… Я, Сигэхира, тоже совершил греховный проступок, но не по собственному моему безрассудству, а лишь потому, что следовал обычаям сего мира… Кто из родившихся в стране нашей посмеет ослушаться императорского указа? Кто из живущих на сей земле осмелится нарушить отцовское приказание? Ибо нерушимо веление государя, и воле отца должно повиноваться! Так пусть же светлый взор Будды прозрит, прав я или виновен! Ныне приходит конец моей жизни, воздаяние за свершенные мной поступки наступило без промедления. Горе мое беспредельно, сердце полно раскаяния! Но мир Будды — это мир милосердия, различны пути, коими ведет он смертных к спасению! В душу мне глубоко запали слова святого вероучения Тэндай: «То, что представляется нам греховным, напротив, приводит человека к спасению. Стоит хотя бы один-единственный раз воззвать к Будде, и самый страшный грех мгновенно исчезнет…» Ныне я взываю к тебе с мольбою — да превратится злая карма моя в благую, дабы я возродился к жизни в Чистой обители рая! — И, десять раз кряду громко взмолившись Будде, он вытянул шею, сам подставив ее под удар меча.
Да, греховны были в прошлом его деяния, но теперь, глядя, как достойно держится он перед казнью, вся многотысячная толпа, в том числе и стражники-самураи, как один человек, пролили слезы. Голову его прибили гвоздями над воротами храма Высшей Мудрости, Ханнядзи, на том самом месте, где в годы Дзисё стоял князь Сигэхира, когда во время битвы сгорели-погибли святые храмы.
Госпожа Дайнагонноскэ, его супруга, прислала за останками казненного носилки, желая получить хотя бы безголовое тело, чтобы похоронить его и молиться. В самом деле, тело оказалось брошенным без присмотра; его положили на носилки и доставили в Хино. Можно понять, что творилось на сердце у несчастной женщины, ожидавшей и встретившей это тело! До вчерашнего дня труп оставался без изменений, но погода стояла жаркая, и как-то незаметно он страшно переменился. Медлить было нельзя, и она упросила монахов, знавших подобающие молитвы, отслужить заупокойную службу. По ее просьбе праведный Сюндзёбо, по прозванию Великий Будда, выпросил у монахов Нары голову казненного и отослал ее в Хино. Голову вместе с телом предали сожжению, прах отослали на святую вершину Коя, а могильный памятник воздвигли в Хино. Супруга постриглась в монахини и молилась за упокой души Сигэхиры. Печально, скорбно все это!
Погиб, истреблен был весь род Тайра, и в западных пределах страны наконец воцарился мир. Края и земли повиновались наместникам, имения — своим господам, живущим в столице. С облегчением вздохнули и благородные, и низкорожденные, как вдруг в девятый день седьмой луны того же года, ровно в полдень, сильно содрогнулась земля и тряслась и колебалась долгое время. В окрестностях столицы, в «Красной черте»[625], в округе Сиракава, обрушились все шесть храмов Торжества Веры. Упала и девятиярусная пагода — шесть ее верхних ярусов обвалились от сотрясения. Тридцать три кэна в длину насчитывал храм Долголетия; едва ли не семнадцать из них погибли. Рушились все строения — императорский дворец, кумирни японских богов и буддийские храмы, усадьбы вельмож и хижины простолюдинов, грохот падавших зданий был подобен раскатам грома, а пыль вздымалась к небу, как клубы дыма. Небо померкло, не стало видно даже сияния солнца. И стар и млад обомлели от страха, птицы и звери метались в тревоге, и так было повсюду — и в ближних, и в дальних землях.
Земля разверзалась, из трещин била вода; трескались скалы и падали вниз, в долины. Рушились горы и погребали под обломками реки, море бурлило и затопляло берег… Корабли, плававшие на взморье, качались на волнах; коням, ступавшим по тверди, некуда было поставить копыто…
От наводнения можно спастись, поднявшись в горы; от пожара — укрыться за рекой. Но самое ужасное из всех бедствий — землетрясение! Ведь люди не птицы, в воздух взлететь не дано им, не драконы — к тучам им не подняться! Не счесть, сколько народа погибло под развалинами в кварталах Сиракава, Рокухара, по всей столице!
Из четырех великих стихий вода, огонь и ветер часто приносят несчастье, однако земля до сих пор особых бедствий не причиняла. «Что означает сие?» — терзались тревогой и благородные, и низкорожденные и, закрыв ставни, задвинув перегородки, целыми днями только и знали, что читать отходные молитвы Будде; и всякий раз, как грохотало небо и содрогалась земля, люди ждали, что смерть вот-вот их настигнет, и жутко было слышать их стенания и вопли. «Всем известно, что конец света неизбежно наступит, — твердили даже девяностолетние старцы, — но все же кто мог думать, что это случится так скоро!» — и пребывали в великом страхе; а юноши и малые дети, слыша их речи, горевали и сокрушались.
Государь-инок в ту пору совершал молебствие в храме Новый Кумано, но там тоже оказалось много убитых, место было осквернено, и он поспешил возвратиться во дворец, в Рокухару. По пути и государь, и вассалы замирали от страха! Императора доставили к берегу пруда в паланкине. А государь-инок велел раскинуть шатер в Южном саду и в том шатре поселился. Государыня-мать и принцессы пребывали в паланкинах или в каретах, ибо все дворцы развалились. Сбежались ученые — астрологи-звездочеты и предсказали, что к вечеру, примерно в час Вепря[626], земля непременно затрясется снова. Не описать словами ужас, объявший души!
Передают, что в древности, в царствование императора Монтоку, в восьмой день третьей луны 3-го года Сайко, тоже случилось великое землетрясение. Тогда, говорят, свалилась голова у статуи Будды в Великом Восточном храме. Сказывают также, что в великое землетрясение пятого дня четвертой луны 2-го года Тэнгё император покинул свой дворец и поселился в шатре, раскинутом в пяти дзё от дворца Неизменного Покоя, Дзёнэйдэн. Но то случилось в далекой древности, что толку сейчас вспоминать об этом! Нынешнее же землетрясение было столь ужасным, что мнилось, даже в грядущие времена никогда не повторится такое!
Люди с сердцем и совестью, горько вздыхая, говорили:
— Император, украшенный всеми Десятью добродетелями, повелитель десяти тысяч колесниц, покинул свою столицу, священная особа его погрузилась на дно морское… Министров и вельмож на позор возили по улицам, головы их вывесили у врат темницы на всеобщее поругание… С древних времен и до наших дней грозен был гнев мертвых духов! Кто знает, что будет теперь с нашим миром?! — и все, до единого человека, сокрушались и горевали.
В двадцать второй день восьмой луны того же года преподобный Монгаку, настоятель храма в Такао, прибыл в Камакуру. На груди у него висела сума, а в той суме лежал подлинный череп Левого конюшего Ёситомо, родного отца властителя Камакуры Ёритомо. Послушник, сопровождавший Монгаку, вез череп Масакиё Камады, верного вассала покойного Ёситомо. Оказалось, что череп, привезенный Монгаку в минувшем 4-м году Дзисё, был вовсе не настоящим. Подобрав чей-то достаточно старый череп, он завернул его в кусок белой ткани и предъявил князю Ёритомо, чтобы подвигнуть того к восстанию. Князь поверил монаху, поднял восстание и покорил всю страну, убежденный, что Монгаку доставил ему подлинные останки отца, как вдруг снова появился Монгаку и привез новый череп.
Этот череп сохранил некий красильщик, долгое время служивший покойному Ёситомо и пользовавшийся его расположением. Скорбя о том, что череп господина вот уже несколько лет висит у врат темницы и некому молиться за упокой души убиенного, он отправился к тогдашнему начальнику сыска, выпросил у него череп, снял с дерева, а затем рассудил, что сын покойного хотя и находится сейчас в ссылке, но кто знает, как повернется в дальнейшем его судьба? Человек он надежный, и если преуспеет в мире, то, несомненно, захочет отыскать отцовские кости… И вот, приняв все это в соображение, красильщик тайно от всех спрятал череп в храме Энкакудзи, на Восточной горе Хигасияма. Монгаку проведал об этом, взял череп и вместе с красильщиком отбыл в Камакуру.
Когда стало известно, что сегодня Монгаку прибудет в Камакуру, князь Ёритомо самолично выехал встретить его к речке Катасэ и возвратился оттуда со слезами на глазах, в траурном одеянии. Праведного Монгаку проводили на помост, а князь остался стоять во дворе и так, стоя ниже монаха, принял отцовский череп — трогательное, прекрасное зрелище! Все самураи, присутствовавшие при этом, — и владетельные, и худородные, все как один пролили слезы волнения!
Расчистили островерхие скалы, воздвигли новое святилище в честь покойного отца князя и назвали эту молельню обителью Победоносной Жизни. При дворе государя-инока тоже, как видно, были тронуты этим событием и прислали в Камакуру высочайший указ, жалующий Левому конюшему Ёситомо посмертно должность Среднего министра и звание вельможи второго ранга. Передают, что отвезти сей указ поручили Левому советнику Канэтаде.
Как прекрасно, что князь Ёритомо благодаря своей воинской доблести не только преуспел сам и возродил былую славу своего рода, но стараниями сына дух отца тоже удостоился почетного придворного звания и получил высокую должность!
В двадцать третий день девятой луны того же года властитель Камакуры Ёритомо прислал ко двору государя-инока распоряжение отправить в ссылку в различные края и земли всех отпрысков дома Тайра, кто еще оставался в столице. Прошел слух, что дайнагона Токитаду сошлют в край Ното, его сына Токидзанэ — в край Кадзуса, Нобутомо, Главного казначея, — в край Аки, чиновника Военного ведомства Масааки — в край Оки, епископа Сэнсина — в край Ава, настоятеля храма Торжества Веры Ноэна — в край Бинго, преподобного Тюкая — в край Мусаси… Глотая слезы разлуки, разъезжались они в разные стороны, не зная, что ждет их впереди, не ведая, суждено ли свидеться вновь… Нетрудно понять, как скорбно было у них на сердце!
Осужденный на ссылку, дайнагон Токитада навестил государыню Кэнрэймонъин, обитавшую в Ёсиде.
— Мне, Токитаде, — со слезами на глазах сказал он, — назначена суровая кара, уже сегодня меня отправляют в ссылку. Пока я находился в столице, я заботился о вас, меня тревожила ваша участь. Вот почему тяжко мне покидать столицу…
— Да, это правда, из близких мне людей, родных и знакомцев, только вы один у меня остались… Кто теперь меня пожалеет, кто навестит, кто захочет проведать? — не в силах сдержать слезы, ответила императрица.
Этот дайнагон Токитада был внуком Томонобу, прежнего правителя земли Дэва, и сыном Токинобу, Левого министра и сановника Военного ведомства. Он доводился старшим братом покойной государыне Кэнсюнмонъин, родным дядей покойному императору Такакуре. Слава его гремела, он считался первым человеком в стране, не было предела его величию! К тому же супруга Правителя-инока, госпожа Ниидоно, была его старшей сестрой, так что любая должность, любое звание были ему доступны. Оттого он и продвигался в чинах так быстро, стал дайнагоном, вельможей второго ранга, а должность главы Сыскного ведомства исполнял целых три раза кряду. По его приказу всем пойманным ворам и разбойникам рубили правую руку по локоть, не разбирая правых и виноватых, за что и прозвали его в народе Свирепым… Когда государь-инок послал на запад указ, повелевая возвратить в столицу царствующего владыку и три священные регалии императорского дома, не кто иной, как сей Токитада, приказал выжечь на лбу государева посланца Ханакаты клеймо с новым именем Намиката. Раньше государь-инок хотел оставить дайнагона в столице в память о любимой супруге — ведь дайнагон был старшим братом покойной государыни Кэнсюнмонъин, — однако из-за столь жестокого злодеяния разгневался чрезвычайно! Куро Ёсицунэ тоже пытался как-нибудь вымолить дайнагону прощение — ведь они породнились! — но ничего не добился.
Токииэ, шестнадцатилетний сын дайнагона, избежал ссылки; он пребывал у дяди своего Токимицу. В час последнего свидания с отцом, вместе с матерью своей, госпожой Соцуноскэ, цеплялись они за рукав дайнагона, держались за край одежды, скорбя о предстоящей разлуке.
— Раньше ли, позже — все равно пришлось бы расстаться! — твердо произнес дайнагон, однако в душе он, наверное, очень страдал. На склоне лет пришлось ему разлучиться с женой и сыном, с которыми он жил душа в душу, и, обращая взор к родимой столице, исчезающей в заоблачных далях, пуститься в неблизкий путь, в далекий северный край, о котором раньше знал он лишь понаслышке. «Там вдали виднеется Сига… Вот Карасаки… А это — залив Мано, бухта Катада…» — говорили сопровождавшие его люди, и дайнагон, прослезившись, сложил стихи:
Только вчера, казалось, скитался он по волнам в Западном море, терпя муки от беспощадных врагов, а сегодня, погребенный в снегах на севере, глядел на тучи, плывущие по небу в родные края, и горечь разлуки с любимыми причиняла ему еще большие муки.
У Куро Ёсицунэ служили десять знатных самураев, присланных властителем Камакуры, но, как только пронесся слух, что между князем Ёритомо и Ёсицунэ возникла размолвка, все они, один за другим, дружно отбыли обратно в Камакуру.
Ёритомо и Ёсицунэ — родные братья; сверх того, их соединяет союз отца и сына… С тех пор как весной минувшего года Ёсицунэ одолел Ёсинаку из Кисо, он неоднократно победоносно сражался с Тайра и нынешней весной окончательно разгромил их. Он замирил страну, укротил бурю, бушевавшую во всех концах света. Казалось бы, за это надлежит его наградить. «Отчего же, по какой такой причине прошел этот слух о ссоре?» — в недоумении дивились все, от государя до самого ничтожного из людей. А вся причина заключалась в том споре — ставить или не ставить «оборотные» весла, — который возник между Кадзихарой и Ёсицунэ, когда минувшей весной, готовясь ударить на крепость Тайра в Ясиме, снаряжали они корабли в краю Сэтцу, в гавани Ватанабэ. Кадзихара посчитал тогда, что Ёсицунэ нанес ему смертельное оскорбление и оклеветал его перед князем, — из-за этого и вышла размолвка.
«Ёсицунэ, без сомнения, замышляет измену! — уверился князь Ёритомо. — Если послать против него знатных воинов-самураев, он разрушит мосты через реку в Сэте и в Удзи, и снова начнется в столице военная смута. Это мне не на пользу…» И, рассудив так, призвал он монаха по имени Сёсюн Тосабо и сказал ему:
— Почтенный отец, поезжайте в столицу якобы для молитвы в кумирнях и храмах, обманите Ёсицунэ и убейте!
Почтительно выслушав приказание, Тосабо удалился от князя и тотчас же пустился в путь, даже не заходя к себе в келью.
В двадцать девятый день девятой луны Тосабо прибыл в столицу, но в усадьбу Ёсицунэ явился только назавтра. Услышав о прибытии Тосабо, Ёсицунэ сам послал за ним своего вассала Бэнкэя, и вскоре оба явились.
— Привез ли ты письмо ко мне от властелина Камакуры? — спросил Ёсицунэ.
— Нет, никаких особых поручений мне не дано, оттого и письма никакого нет. Князь велел только передать на словах: «Уже долгое время в столице царят мир и порядок. Полагаю, что это твоя заслуга. Охраняй же со всем усердием покой столицы!» — так велел он на словах передать вам!
— Сдается мне, что на деле все обстоит иначе… — отвечал Ёсицунэ. — Тебя послали с поручением убить меня, Ёсицунэ. Если бы князь прислал сюда знатных воинов-самураев, я мог бы разрушить мосты через реки в Сэте и в Удзи, столица снова пришла б в волнение, а это пошло бы лишь во вред князю… Нет, он повелел тебе: «Притворись, будто приехал для молитвы в кумирнях и храмах, обмани его и убей!»
Тосабо, пораженный, ответил:
— Да мыслимо ли нечто подобное?! Просто я собрался пойти по обету на богомолье в Кумано.
— Из-за клеветы Кадзихары, — продолжал Ёсицунэ, — меня не допустили в Камакуру, прогнали назад в столицу, не позволив даже встретиться с князем. По какой причине так со мной поступили?
— Ума не приложу, отчего могло такое случиться! Что до меня, то совесть моя чиста, в этом я готов письменно вам поклясться!
— Как бы то ни было, а властитель Камакуры что-то против меня замышляет! — сказал Ёсицунэ, и чело его омрачилось.
Чтобы избежать опасности хоть на время, Тосабо тут же, не сходя с места, написал семь клятв на семи листах бумаги, часть листов сжег и проглотил пепел, остальные послал на сохранение в храмы, и тогда Ёсицунэ позволил ему удалиться. Тосабо решил в ту же ночь напасть на Ёсицунэ, предварительно позвав на подмогу самураев из дворцовой охраны, отбывавших очередную службу в столице.
У Куро Ёсицунэ была горячо любимая женщина — танцовщица Си`дзука, дочь монахини Исо-дзэнни, в прошлом тоже танцовщицы сирабёси. Сидзука неотлучно находилась при Ёсицунэ, никогда с ним не расставалась. И сказала тут Сидзука:
— На всех дорогах полным-полно самураев! Ведь от нас никто их не призывал, отчего же так волнуются и шумят эти сменные самураи?[627] Странно!.. Ах, мне кажется, все это дело рук давешнего монаха, писавшего клятвы! Пошлю-ка кого-нибудь разузнать!..
И так как на службе у нее состояло несколько юношей-кабуро, прежде служивших Правителю-иноку в Рокухаре, она отобрала из них несколько человек и послала разведать, что происходит, но время шло, а они все не возвращались. «Пожалуй, лучше послать женщину…» — подумала Сидзука и послала служанку. Вскоре та бегом возвратилась.
— Двое человек, похожих на кабуро, лежат зарубленные у ворот дома Тосабо… — сказала она. — А во дворе полным-полно оседланных коней… Самураи готовы выступить по первому знаку… Колчаны у них полны стрел, луки с натянутой тетивой, все вооружены до зубов… А чтобы готовились к богомолью — нисколечко не похоже!
Как только Ёсицунэ услышал эти слова, он тотчас же вскочил, Сидзука проворно подала ему длинный боевой панцирь. Завязав только верхний шнур, Ёсицунэ схватил меч и вышел. У главных ворот стоял наготове оседланный конь. Ёсицунэ вскочил в седло и, крикнув: «Отворите ворота!» — стал поджидать врагов.
В самом деле, не прошло и часа, как к воротам примчались сорок-пятьдесят всадников в полном вооружении и громко грянул их боевой клич. Ёсицунэ выпрямился на стременах и крикнул громовым голосом:
— Не родился еще в Японии человек, который сумел бы легко и просто одолеть Ёсицунэ, будь то в ночном бою или в дневном сражении! — В одиночку погнал он вперед своего коня, и в страхе расступились перед ним пятьдесят всадников, позволив проехать.
Тем временем подоспели вассалы Ёсицунэ — Гэндзо Эда, Таро Кумаи, Мусасибо Бэнкэй — всяк равен тысяче! Следуя за своим господином, ударили они на врага. Сбежались и рядовые самураи, обитавшие по соседству. Вскоре набралось их человек шестьдесят-семьдесят, и, как ни храбро бился Тосабо, сражение длилось недолго — в один миг была разбита его дружина. Спастись удалось немногим, убитых же было множество. Самому Тосабо тоже грозила смерть, но он все-таки сумел ускользнуть и бежал на гору Курама, где и спрятался в одном из ущелий. Но монастырь на горе издавна состоял в тесной дружбе с Куро Ёсицунэ: монахи схватили Тосабо и на другой же день доставили к Ёсицунэ. Передают, будто он укрывался в лощине, именуемой Долиной монахов.
Тосабо притащили во двор и бросили наземь. На нем был темно-синий кафтан, на голове — капюшон такого же цвета.
— Что, почтенный монах, видно, не впрок пошли тебе твои клятвы? — усмехнувшись, сказал Ёсицунэ.
Тосабо выпрямился и, нисколько не дрогнув, громко расхохотался.
— Да, то были ложные клятвы. Боги карают меня за это! — ответил он.
— Приказ господина ты ставил дороже жизни… Такая преданность достойна награды! Скажи, что тебе жаль расставаться с жизнью, и я отпущу тебя обратно, в Камакуру!
— Нет, не выйдет! — отвечал Тосабо. — Вы готовы пощадить меня, если я скажу, что дорожу жизнью? Повелитель Камакуры сказал мне: «Ты монах, но тем не менее способен одолеть Ёсицунэ!» Я подчинился его приказу и, стало быть, отдал свою жизнь господину. Как же я могу теперь изменить ему? Если хотите быть милосердным, велите поскорее отрубить мне голову — вот моя единственная просьба!
После таких его слов последовал приказ: «Зарубить!» — его оттащили на речной берег, к Шестой дороге, и там казнили.
Все хвалили мужество Тосабо.
У Ёсицунэ служил паж по имени Синдзабуро Адати. Властитель Камакуры прислал его к Ёсицунэ, сказав: «Он всего лишь низкорожденный слуга, но умен чрезвычайно. Возьми его к себе на службу!» — а сам втайне велел пажу: «Следи за всем, что делает Ёсицунэ, и доноси мне!» Увидев, что Тосабо зарубили, Синдзабуро поскакал в Камакуру, мчался днем и ночью без передышки и сообщил эту весть властителю Камакуры. Тот сразу же приказал младшему брату своему, князю Нориёри, отправиться в столицу, дабы покарать Ёсицунэ. Нориёри отказывался, как мог, но последовал вторичный приказ, тут уж он был бессилен сопротивляться. Облачившись в воинские доспехи, пришел он к князю Ёритомо проститься.
— Смотри не вздумай ты вести себя так же, как Ёсицунэ! — сказал властитель Камакуры.
Услыхав такие слова, испугался Нориёри, сбросил доспехи, в столицу не поехал и стал писать клятвенные обеты, уверяя, что нет у него ни малейших помыслов об измене. Днем он писал обеты, по десять на день, а вечером непрерывно читал их во дворе, перед княжескими палатами. За сто дней подал он тысячу письменных заверений, но это его не спасло, и в конце концов князя Нориёри убили.
Прошел слух, что на расправу с Ёсицунэ пошлют в столицу войско во главе с Токимасой Ходзё. Тогда Ёсицунэ решил бежать на остров Кюсю. Однако, вспомнив, что в свое время Корэёси Огата не только не допустил Тайра ни в одну из девяти земель острова, но и обладал достаточной силой, чтобы вовсе прогнать их с Кюсю, Ёсицунэ предложил Корэёси: «Присоединяйся к моей дружине!»
— Я согласен, но в вашем войске служит мой враг Таканао Кикути, — отвечал Корэёси. — Выдайте его мне! Когда я срублю ему голову, я стану вашим вассалом!
И тотчас выдали ему Таканао Кикути, вытащили на берег реки к Шестой дороге и отрубили голову. После этого Корэёси стал верно служить Ёсицунэ.
Во второй день одиннадцатой луны того же года Куро Ёсицунэ явился во дворец государя Го-Сиракавы и через вельможу Ясуцунэ, Главного казначея, доложил государю:
— Незачем сызнова повторять, что я, Ёсицунэ, — верный слуга государю, однако, несмотря на мою верную службу, Ёритомо поверил клевете подлых своих вассалов и вознамерился убить меня… По этой причине решил я временно удалиться на остров Кюсю, но прежде хотелось бы получить на то письменное предписание из государевой управы!
«Но что скажет Ёритомо, когда узнает об этом?» — встревожился государь-инок и призвал на совет своих приближенных.
— Если Ёсицунэ не покинет столицу, — в один голос сказали все царедворцы, — с востока вышлют против него боевые дружины и снова начнутся в столице бесчинства и беспорядки! А если он удалится в далекий край, мы убережемся от сей напасти, пусть хотя бы на время!
И вот был изготовлен указ, повелевавший всем жителям острова Кюсю, начиная с Корэёси Огаты, а также самураям кланов Хэцуги, Мацура и Усуки считать Ёсицунэ военачальником и повиноваться всем его приказаниям. На следующий, третий день, в час Зайца, все воины Ёсицунэ, общим числом пять сотен, тихо и мирно покинули столицу, не причинив никому ни малейшего беспокойства.
Только один из родичей Минамото, некий Ёримото Ота, из края Сэтцу, поскакал за ними вдогонку и напал на них, сказав: «Они проезжают как раз мимо моих ворот, как же не послать им вдогонку хотя бы одну стрелу!» Но у Ёсицунэ было пятьсот всадников, а у Оты всего лишь шестьдесят с небольшим. Воины Ёсицунэ пропустили их внутрь дружины, окружили и с криком: «Не пропустите, не упустите!» — обрушились на них с неистовой силой. Многих воинов Оты тут перебили. Коню его стрела угодила в брюхо, да и сам Ота тоже был ранен, и пришлось ему отступить восвояси. Ёсицунэ велел отрезать голову всем убитым и поднести эти головы в дар богам войны.
— Удачное начало похода! — ликовал он.
В бухте Даймоцу Ёсицунэ взошел на корабль и отплыл в море, но, на беду, как раз в это время поднялся сильный ветер, корабль прибило к берегу в бухте Сумиёси, и пришлось Ёсицунэ с вассалами укрыться в глубине гор Ёсино. Там напали на них монахи Ёсино, и снова вынужден был Ёсицунэ спасаться бегством. На сей раз устремился он в Нару. Однако монахи Нары тоже встретили их враждебно, и беглецам не осталось ничего другого, как снова возвратиться в столицу. Оттуда Ёсицунэ направил стопы на север и в конце концов обрел пристанище в краю Осю.
Покидая столицу, Ёсицунэ взял с собой десять женщин, но в бухте Сумиёси всех их покинул. Под соснами, на корнях, на каменистой прибрежной гальке лежали они и плакали, подстелив под голову рукава, или брели куда глаза глядят, путаясь в подолах длинных хакама. Монахи Сумиёси сжалились над ними и отправили обратно в столицу. А корабли вассалов Ёсицунэ — его дядьев Ёсинори и Юкииэ и самурая Корэёси Огаты, на коих возлагал он все свои упования, — бурей разметало в разные стороны, разбросало по заливам и бухтам, и, потеряв друг друга из виду, не ведали они, какая судьба постигла их соратников. И чудилось им, что сей внезапно налетевший с запада ураган накликали на них мстители — духи погибших Тайра.
А в седьмой день той же одиннадцатой луны в столицу вступил Токимаса Ходзё, наместник властителя Камакуры, во главе шестидесятитысячного войска. На другой, восьмой день он явился во дворец государя-инока, и тотчас был ему выдан высочайший указ, повелевавший учинить расправу над Ёсицунэ, правителем земли Иё, и дядьями его Юкииэ и Ёсинори. Всего лишь шесть дней назад Ёсицунэ получил указ, повелевавший ему выступить против Ёритомо, а на восьмой день той же луны, по письму князя Ёритомо, пожалован был новый указ, повелевавший истребить Ёсицунэ. О скорбный мир наш, где расцвет сменяется увяданием так же быстро, как вечер приходит на смену утру!
Тем временем властителю Камакуры пожаловали должность Главы надзора над всей страной и разрешили взимать налог рисом с каждого тана пахотной земли, дабы обеспечить воинство провиантом. С древних времен повелось дарить полцарства тому, кто изничтожил государевых недругов, говорится в священной сутре. Однако в нашей стране до сих пор не бывало таких примеров.
— Требование Ёритомо чрезмерно! — сказал государь-инок.
Но вельможи, посовещавшись, единодушно решили, что прошение князя Ёритомо обоснованно и резонно, и разрешение было дано. Во всех краях и землях поставил Ёритомо своих чиновников, в каждое из личных имений назначил надсмотрщиков-старост, так что никто не мог утаить хотя бы зернышко риса. Обо всех этих новшествах властитель Камакуры доложил двору через дайнагона Цунэфусу.
Токимаса Ходзё, пораскинув умом, объявил: «Каждый, кто выследит и укажет отпрысков Тайра, получит в награду все, что пожелает!» И вот, обуянные корыстью, местные жители, знавшие каждый закоулок в столице, принялись выслеживать и выискивать, много жестоких дел тут творилось! И коль скоро вышло такое распоряжение, многих отыскали и выдали Ходзё. Тащили даже детей низкорожденной челяди, пригожих и белолицых, говоря: «Это сын такого-то князя… Такого-то военачальника…» Как ни горевали, как ни плакали отец с матерью, напрасны были мольбы и слезы; доносчики говорили: «Это просто человек из княжеской свиты хочет за него заступиться!» или «Это всего лишь кормилица жалеет ребенка!..». Малых детей сих топили в воде или зарывали живыми в землю, а кто постарше, тех душили или пронзали кинжалом. Словами не описать отчаяние матерей, горе кормилиц! Сам Ходзё отнюдь не одобрял в душе такие расправы — ведь у него самого было много детей и внуков, но что поделаешь, он не мог действовать по-другому: обычаям, принятым в мире, надо повиноваться…
Среди малолетних потомков Тайра был и Рокудай, сын князя Корэмори Комацу, самый прямой из всех наследников Тайра и вдобавок не такой уж младенец. Его нужно было отыскать во что бы то ни стало, и множество людей искали его повсюду со всем усердием, но так и не смогли обнаружить. Ходзё уже собрался было возвращаться в Камакуру, как вдруг в Рокухару явилась некая женщина и сказала: «Супруга князя Корэмори с сыном и дочерью прячутся в месте, именуемом Ирисовой долиной, к западу отсюда, за храмом Всеобъемлющего Сияния, к северу от горного храма Великого Прозрения!»
Ходзё тотчас же отрядил туда человека разузнать и разведать, и тот увидел: в одной из келий живут несколько женщин и с ними дети; заметно было, что они всячески таятся от посторонних взоров. Пока он глядел сквозь щель в ограде, из дома выбежал беленький щенок и следом за ним — красивый мальчик. Мальчик старался поймать щенка, но какая-то женщина, с виду похожая на кормилицу, поспешно увела его в дом, промолвив: «О ужас! Не ровен час, кто-нибудь вас увидит!»
«Они и есть, не иначе!» — подумал посланец, бегом возвратился назад и доложил Ходзё — так, мол, и так… Назавтра Ходзё отправился в эту местность, приказал окружить храм со всех четырех сторон и послал за ограду человека, велев сказать:
— Мне, Токимасе Ходзё, наместнику властителя Камакуры, стало известно, что здесь пребывает Рокудай, сын князя Корэмори Комацу, вельможи Тайра. Я прибыл за ним. Пусть выходит без промедления!
Услышав эти слова, мать ребенка, казалось, на мгновенье оцепенела.
Братья Сайтоо — Го и Року — бросились туда-сюда в надежде отыскать лазейку для бегства, но самураи окружили храм со всех сторон, и бежать было невозможно. Кормилица, упав ничком перед мальчиком, рыдала и причитала в голос. Все это время они прятались и таились, боялись вымолвить вслух хотя бы словечко, но теперь все в доме громко плакали и кричали. Ходзё и сам терзался душой, слыша эти рыдания, и терпеливо ждал, утирая слезы. Наконец немного погодя он снова сказал:
— Я прибыл за Рокудаем, потому что в мире все еще неспокойно, всякое может случиться — разбой или какая-нибудь иная обида… Никакой опасности ему не грозит, никто не причинит ему зла. Пусть выходит. Быстрей, быстрей!
Услышав эти слова, юный господин сказал, обращаясь к матери:
— Видно, убежать мне все равно не удастся, уж лучше выдайте меня поскорее! Если самураи войдут сюда и станут меня искать, сколько унижения мы испытаем! Я уйду, но вскоре попрошусь отпустить меня ненадолго и непременно вернусь! Не надо так убиваться! — так ласково утешал он мать, и трогательно звучали его слова.
Делать нечего, мать, в слезах, причесала ему волосы, переодела и уже готова была выдать самураям, но в последний миг достала мелкие красивые четки черного дерева и подала ему со словами:
— Храни эти четки до последнего вздоха, перебирай их, читая молитву, и обретешь рай!
— Сегодня я уже расстаюсь с вами, матушка, — отвечал юный господин, беря четки. — Теперь, чего бы это ни стоило, отправлюсь туда, где находится наш отец. — И горестно звучали эти слова!
Услышав их, юная госпожа, его сестра, — в ту пору ей исполнилось десять лет, — бросилась за ним следом, воскликнув: «Я тоже хочу к батюшке!» — но кормилица ее удержала.
В этом году юному Рокудаю минуло только двенадцать лет, но он казался старше обычных отроков даже четырнадцати- или пятнадцатилетних; лицо его и весь облик были прекрасны! Стараясь не выказать малодушия перед врагами, он закрывал лицо рукавом, но неудержимые слезы лились так обильно, что капали сквозь складки одежды.
Но вот он сел в паланкин, самураи окружили паланкин со всех сторон и тронулись в путь. Го и Року шли рядом, по обе стороны паланкина. Ходзё велел спешиться двоим самураям, ехавшим на подменных конях, и предложил братьям: «Садитесь!» — но они отказались и продолжали идти пешком от самого храма Прозрения до Рокухары.
Мать Рокудая и кормилица метались в отчаянии, припадая к земле, взывая к Небу.
— Слыхала я, что в последнее время забирают детей — отпрысков дома Тайра, — сказала госпожа, — иных топят в воде, других зарывают живыми в землю, душат, закалывают, убивают разными способами… Какой же смертью умрет мой мальчик? Наверно, его зарубят, ведь он уже почти взрослый. Бывает, родители отдают ребенка на воспитание кормилице и лишь изредка его видят, но и тогда горячо любят и жалеют свое дитя… Что же говорить обо мне и о моем сыне! С того самого дня, как он родился, мы не разлучались ни на единый день, ни даже на краткий миг! Мне казалось — у меня есть сокровище, какого нет ни у кого в целом свете! Вместе с мужем мы лелеяли его днем и ночью! С тех пор как судьба против воли разлучила меня с супругом, только эти дети были мне утешением… И вот одно дитя по-прежнему здесь, со мною, а другого не стало! Как мне жить теперь дальше? Все эти три года душа моя замирала от страха, сердце сжималось от опасений, и все же не ждала я, что беда стрясется так скоро! С давних пор я всем сердцем уповала на бодхисатву Каннон из Хасэ, но, несмотря на мои молитвы, все-таки отняли у меня ребенка! О горе, может быть, в этот самый миг его убивают! — так причитала она, проливая неутешные слезы.
Настала ночь, но ей казалось, что грудь ее вот-вот разорвется, и сон не шел к ней, однако спустя какое-то время она сказала кормилице:
— Сейчас я ненадолго вздремнула, и во сне ко мне явился мой мальчик, он сидел верхом на белом коне и говорил мне: «Я так соскучился по тебе, что отпросился на час-другой, и видишь — приехал!» Потом он сел рядом и отчего-то выглядел таким грустным… И плакал так горько-горько… Тут я проснулась, подумала — уж не явь ли? — стала искать его, шарить вокруг — никого нет… Пусть это только сон, но зачем же он был столь кратким? О скорбь пробуждения! — так говорила она, рыдая.
Заплакала и кормилица. Долго тянулась ночь, мрак казался им бесконечным, и влажным стало промокшее от слез ложе. Когда петух возвестил наступление утра и настал день, вернулся Року Сайтоо.
— Ну что там? Что? — приступила к нему с расспросами госпожа.
— Покамест ничего страшного не случилось, — ответил Року. — Я принес вам письмо! — И он подал госпоже послание от юного господина.
Она развернула, взглянула… Письмо гласило: «Матушка, как ты, должно быть, страдаешь! Ничего дурного со мной пока не случилось, но я уже очень скучаю по всем домашним!» — так писал он, совсем как взрослый. Прочитав письмо, мать, не в силах вымолвить слова, спрятала письмо на груди и упала ничком на ложе. Поистине нетрудно понять, что творилось на душе у несчастной! Так лежала она долгое время. Наконец Року Сайтоо сказал:

— Беда может стрястись в любое мгновение… Я возвращаюсь!
Заливаясь слезами, мать написала ответ и подала письмо Року. Распростившись, он удалился.
Кормилица, не находя себе места от горя, выбежала из дома и побрела, рыдая, куда глаза глядят. Так шла она наобум, сама не зная куда, и тут какой-то человек внезапно сказал ей:
— Здесь, в глубине этих гор, на вершине Такао, есть храм Божьей Защиты, Дзингодзи. Князь Ёритомо весьма почитает настоятеля этого храма, праведного Монгаку. В последнее время настоятель ищет подходящего отрока — хочу, говорит, взять в ученики какого-нибудь отпрыска благородного дома…
«Счастливую весть довелось мне услышать!» — подумала кормилица; не сказав ни слова даже госпоже-матери, одна-одинешенька отправилась она на гору Такао и, обратившись к Монгаку, сказала:
— Вчера самураи забрали отрока, которого я растила с того самого часа, как приняла от роженицы, а нынче ему уже полных двенадцать лет! Вымолите ему жизнь и возьмите в ученики! — И, упав на землю перед монахом, она громко, навзрыд, плакала и кричала. Поистине видно было, что она не помнит себя от горя!
Праведному монаху стало жаль женщину, и он расспросил ее обо всем подробно. Поднявшись, она сказала ему в слезах:
— Я выкормила мальчика, близкого родича госпожи супруги князя Корэмори Комацу из дома Тайра. А люди донесли, будто он — родня самого князя, и вчера самураи его забрали.
— А как имя этого самурая?
— Он назвался Токимасой Ходзё!
— A-а! В таком случае пойду разузнаю! — сказал праведный Монгаку и отправился в путь.
И хотя слова его еще вовсе не означали, что для Рокудая уже миновала опасность, кормилица все-таки немножко воспрянула духом и, поспешно вернувшись в храм Прозрения, рассказала обо всем госпоже, а та в ответ ей сказала:
— А я-то думала, ты собралась топиться, и тоже хотела броситься в какую-нибудь речку или пучину…
Потом она расспросила ее обо всем подробно, и, когда кормилица поведала ей, что сказал праведник, госпожа воскликнула: «О боги, хоть бы он выпросил его, чтоб мне довелось снова его увидеть!» — и заплакала, молитвенно сложив руки.
Монгаку отправился в Рокухару, расспросил там, как было дело. Ходзё сказал ему:
— Властелин Камакуры повелел: «Дошло до нас, что в столице укрывается множество отпрысков дома Тайра и среди них — сын князя Корэмори Комацу, рожденный от дочери дайнагона Наритики. Из всех отпрысков дома Тайра он не только самый прямой наследник, но и годами-то уже взрослый. Надлежит во что бы то ни стало разыскать его и убить». Таков приказ, полученный мною. В эти последние дни я сыскал всех, даже самых дальних родичей Тайра, в том числе и малых детей, но местопребывание этого юного господина никак не удавалось узнать. Я уже собирался вернуться в Камакуру с пустыми руками, как вдруг, сверх ожидания, третьего дня удалось узнать, где он обитает, и вчера я послал за ним стражу. Но так хорош собой этот отрок, что мне жаль его нестерпимо и я до сих пор еще никак о нем не распорядился и пока держу у себя.
— В таком случае взгляну-ка я на него! — сказал праведник, пошел туда, где пребывал Рокудай, и увидел: перед ним отрок в расшитом кафтане из двойного атласа, вокруг запястья обмотаны четки черного дерева, а длинные волосы, ниспадающие на плечи, лицо и весь облик поистине так прекрасны, как будто он и впрямь существо из нездешнего мира. Как видно, он провел эту ночь без сна, отчего лицо его немного осунулось, но бледность эта придавала ему вид еще более трогательный и скорбный. Увидев монаха, он, наверное, подумал о близкой смерти, потому что на глаза навернулись слезы, и, заметив это, монах тоже невольно увлажнил слезами рукав своей черной рясы. «Каким бы лютым врагом ни стал в будущем этот отрок, разве мыслимо убить такого ребенка?!» — с грустью подумал он и, обратившись к Ходзё, сказал: — Уж не знаю, какая карма связала меня с этим юным господином еще в прошлых рождениях, но только гляжу я на него, и мне жаль его нестерпимо! Сохраните ему жизнь хотя бы на двадцать дней! Я поеду к властелину Камакуры и выпрошу у него позволение передать этого мальчика на мое попечение. Ведь ради того, чтобы властелин Камакуры преуспел в нашем мире, я, будучи сам опальным, некогда поехал в столицу за августейшим указом. Переправляясь ночью через незнакомую мне реку Фудзигава, я едва не погиб в волнах, а в горах Такасэ на меня напали грабители, и я на коленях умолил их сохранить мне жизнь. Чудом оставшись в живых, прибыл я в Фукухару, где во дворце-темнице томился взаперти государь-инок Го-Сиракава, через вельможу Мицуёси получил высочайший указ, и, когда доставил этот указ князю, он обещал мне: «Проси что хочешь! Пока я, Ёритомо, жив, чего бы ты ни просил, отказа не будет!» Да и после я оказывал князю немало услуг, и он отлично об этом знает, но сейчас незачем снова об этом распространяться! Слово дороже жизни! Если не обуял его бес гордыни, думаю, он не забыл о своем обещании! — И, сказав так, Монгаку тем же утром пустился в путь.
Го и Року Сайтоо, услышав его слова, взирали на Монгаку, как на живого Будду, и плакали, молитвенно сложив руки. Поспешно отправились они в храм Прозрения, рассказали обо всем госпоже, и как же возрадовалось материнское сердце при этой вести! Спору нет, участь Рокудая зависела целиком от решения властелина Камакуры, и, хотя трудно было с уверенностью сказать, каким будет это решение, все же слова Монгаку вселяли надежду, и, как бы то ни было, в течение двадцати дней жизнь Рокудая была теперь в безопасности. «Все это свершилось только милостью бодхисатвы Каннон!» — думали, немного приободрившись, и мать, и кормилица.
Так проводили они дни и ночи; меж тем двадцать дней промелькнули как сон, а праведник все еще в столицу не возвратился. И душа их разрывалась от тревоги и боли — удалось ли ему чего-нибудь добиться в Камакуре? Ходзё со своей стороны сказал:
— Срок, о котором мы условились с преподобным Монгаку, уже истек. Мне нельзя задерживаться в столице до конца года. Пора собираться в обратный путь!
И начались сборы в дорогу, Го и Року Сайтоо в отчаянии ломали руки, терзались душой, но ни сам монах, ни кто-либо другой по его поручению все еще в столице не появлялся, и братья изнывали от беспокойства. Вернувшись в храм Прозрения, они сказали:
— Завтра на рассвете Ходзё отбывает в Камакуру, а праведный монах все еще не вернулся! — И горько заплакали, закрыв лицо рукавом.
Какие муки испытало материнское сердце при этой вести!
— О горе, упросите же Ходзё взять с собой в дорогу и Рокудая. Может быть, в пути они встретят праведного Монгаку! Как ужасно, если Рокудая убьют в то время, как монах везет ему помилование, готовый взять его на свое попечение! Скажите правду, наверно, его уже собираются убить с часу на час?
— Похоже, что казнь свершится завтра, с рассветом, — ответили братья Сайтоо. — Ибо мы заметили, что самураи Ходзё, приставленные сторожить господина, стали очень печальны, а некоторые читают молитвы.
— А как ведет себя мой сын? — спросила госпожа.
— На людях он держится как ни в чем не бывало и все время перебирает четки, но, когда никто за ним не следит, горько плачет, закрыв лицо рукавом! — ответили братья.
— Так оно и есть, так оно и должно быть! Годами он еще молод, но душой уже взрослый. Каким страхом, должно быть, сжимается его сердце при мысли, что сегодняшний вечер — последний в жизни! Он говорил мне: «Побуду там недолгое время, а потом отпрошусь и приду с тобой повидаться!» Но вот уже двадцать дней миновало, а нет мне к нему дороги, и он не приходит меня проведать… Чует сердце, больше нам никогда не увидеть друг друга!.. А вы оба что намерены делать дальше?
— Мы будем до конца сопровождать господина, — ответили братья, — а после его кончины соберем его прах, отвезем на святую вершину Коя, примем постриг, уйдем от мира и будем молиться за его душу — так мы решили!
— Тогда поскорее к нему ступайте, мне так за него тревожно! — сказала госпожа, и братья Сайтоо, распрощавшись с ней, ушли, заливаясь слезами.
В шестнадцатый день последней луны того же года Ходзё, взяв с собой юного Рокудая, покинул столицу. Го и Року Сайтоо отправились вместе с ними. Слезы так слепили им очи, что они не видели, куда ступают их ноги. «Садитесь на коней!» — сказал им Ходзё, но они отказались.
— Путь нам не в тягость, ведь мы в последний раз сопровождаем нашего господина! — сказали они и продолжали идти пешком, проливая кровавые слезы.
Горько было Рокудаю расстаться с матерью и с кормилицей, и нетрудно понять, что творилось у бедняжки на сердце, когда он в последний раз глядел, как постепенно исчезает в заоблачной дали родная столица. Когда какой-нибудь самурай торопил коня, сердце у него готово было остановиться: «Наверное, сейчас мне отрубят голову!» — когда же кто-нибудь заговаривал с ним, он замирал от страха: «Вот оно, вот сейчас!..» Он ждал, что его казнят на равнине Синомия, но вот они уже пересекли заставу Аусака и вступили в гавань Оцу. «Стало быть, меня убьют на равнине Авадзу!» — думал он, украдкой приглядываясь к своим провожатым, но и этот день завершился благополучно. Так двигались они все вперед и вперед, оставляя позади край за краем, один постоялый двор за другим, и вот наконец прибыли в край Суруга. И прошел тут слух, что сегодня жизнь-росинка юного Рокудая, увы, угаснет… В Сосновой роще все самураи спешились, опустили на землю паланкин, расстелили на земле оленью шкуру и усадили на нее юного Рокудая. Подойдя к нему, Ходзё молвил:
— Я вез вас с собой так далеко, потому что надеялся в пути встретить преподобного Монгаку. Думается мне, этим я достаточно доказал свое горячее участие в вашей судьбе. Но там, за этой горой, Камакура, и трудно сказать, что на сердце и на уме у властелина Камакуры! Мне придется доложить ему, что я казнил вас еще в краю Оми. Вы принадлежите к семейству Тайра, и кто бы за вас ни заступился, навряд ли князь пощадит вас… — так говорил Ходзё, а сам не в силах был сдержать слезы.
Ни слова не промолвил в ответ молодой господин. Подозвав к себе братьев Сайтоо, он сказал им:
— После моей смерти возвращайтесь в столицу, но строго-настрого запрещаю вам рассказывать, что меня в пути зарубили. В конце концов, скрыть это, разумеется, не удастся, но матушка будет слишком уж убиваться, если внезапно узнает о моей смерти, да и мне не будет покоя в поросшей травой могиле! Я буду страдать, зная о ее горе, и страдания эти станут мне помехой в потустороннем мире. Скажите ей, что проводили меня до Камакуры целым и невредимым!
Когда братья Сайтоо услышали слова Рокудая, сердце у них замерло, душа обомлела, и на какое-то время оба словно лишились дара речи; наконец Го Сайтоо вымолвил:
— Сдается нам, что, проводив вас в последний путь, у нас недостанет сил остаться в живых и возвратиться в столицу! — И, сдержав слезы, упал на землю.
В последний миг юный господин сам прекрасной своей рукою откинул волосы, закрывавшие шею. Увидев это, все стражники-самураи увлажнили слезами рукава, говоря:
— Даже в такой час он владеет собой, бедняжка!
Потом, обратившись лицом к закату, юный господин благоговейно сложил ладони и, тихо повторяя слова молитвы, вытянул шею в ожидании удара. Для свершения казни назначен был самурай Тикаёси Кудо из Кано; обнажив меч, он подступил к Рокудаю сзади и слева и уже занес было меч, готовясь ударить, но в глазах у него потемнело, сердце в груди остановилось, сознание померкло, и он не видел, куда направить удар.
— Кажется, я не в силах сослужить эту службу! — сказал он. — Прикажите кому-нибудь другому! — И, бросив меч на землю, отступил.
— Тогда руби ты!
— Нет, ты! — Стали выбирать нового палача, как вдруг все увидали, что к месту казни во весь опор скачет монах в черной рясе, изо всех сил нахлестывая гнедого коня.
Меж тем со всех сторон сбегались толпы людей, кричавших: «О ужас, там, в Сосновой роще, по приказанию господина Ходзё сейчас отрубят голову писаному красавцу-отроку!» Вскрикнув от страха, монах замахал руками, стараясь привлечь внимание, но, все еще опасаясь, что его не поймут как должно, сорвал с головы широкополую плетеную шляпу и стал размахивать ею, высоко подняв над головой.
— Погодите! — приказал Ходзё и остановился в ожидании.
Тут монах подъехал, поспешно соскочил с коня и, с трудом переведя дух, наконец вымолвил:
— Этот молодой господин прощен! Вот письменное указание властелина Камакуры! — И, достав бумагу, протянул ее Ходзё.
Тот развернул, взглянул — в самом деле, письмо гласило:
«Господину Токимасе Ходзё.
Сына князя Корэмори Комацу, вами разысканного, берет в ученики праведный Монгаку. Передайте его святому отцу без всяких сомнений.
Ёритомо».
Таково было содержание письма, скрепленного княжеской печатью.
Ходзё несколько раз перечел указ. «Прекрасно!» — воскликнул он, и все вассалы его, не говоря уж о братьях Сайтоо, прослезились от радости.
Тем временем подоспел и преподобный Монгаку.
— Я вызволил юного господина! — сказал он, и лицо его поистине сияло от радости. — Князь Ёритомо сказал мне: «Отец сего отрока, князь Корэмори Комацу, возглавлял войско Тайра в самых первых сражениях. Кто бы ни заступался за его сына, пощадить его невозможно!» — но я ответил: «Боги и будды отвернутся от вас, если вы разобьете сердце Монгаку!» — и продолжал на все лады настаивать на своем, однако он все твердил: «Нет, нельзя!» — и с этим отбыл на охоту на равнину Насуно. Я тоже отправился туда, за ним следом, и в конце концов удалось уговорить его пощадить Рокудая и отдать на мое попечение. А вы уж, верно, тревожились, что я так запаздываю с ответом?..
— Когда миновали двадцать дней — срок, о коем мы с вами договорились, — отвечал Ходзё, — я решил, что властелин Камакуры не внял вашей просьбе, но все же взял с собой Рокудая. Какое счастье, что мы вас встретили! Еще немного, и беда была бы непоправимой… — С этими словами он дал братьям Сайтоо двух оседланных коней, из тех, что были в его отряде, и отправил их в столицу и сам тоже проводил Рокудая на далекое расстояние, а прощаясь, сказал: «Я хотел бы еще долго сопровождать вас, но мне нужно доложить властелину Камакуры о множестве важных дел, а посему позвольте здесь распрощаться!» — и повернул обратно, в Камакуру. Поистине у Ходзё было доброе сердце!
Праведный Монгаку тоже поехал с ними, торопился, не слезая с коня ни днем ни ночью. В краю Овари, близ Ацуты, встретили они наступление нового года, а в столицу прибыли в ночь на пятое число первой новогодней луны. На Второй дороге, в местности Инокума, был у Монгаку приют; они заехали туда, немного отдохнули и около полуночи добрались наконец до храма Прозрения. Постучали в ворота, но в ответ не услыхали ни звука, только из расщелины глинобитной ограды выбежал белый щенок, принадлежавший юному господину, и завилял хвостом, радуясь встрече.
— А где же матушка? — спросил у него молодой господин, и трогательно звучали его слова.
Року Сайтоо перелез через стену, открыл ворота и впустил путников. Заметно было, что здесь давно уже никто не живет.
— Мне хотелось сохранить бесполезную жизнь лишь затем, чтобы снова свидеться с дорогими моему сердцу! — всю ночь напролет плакал и горевал Рокудай; и в самом деле, горе его понятно!
С трудом дождавшись рассвета, расспросили они людей, живших поблизости.
— Еще до наступления нового года они сказали, что идут молиться в храм Великого Будды, в Нару. А после нового года, кажется, собирались пойти на богомолье к богине Каннон, в храм Хасэ. С тех пор мы ни разу не видели, чтобы кто-нибудь бывал в их жилище… — сказали люди.
Го Сайтоо поспешил в Хасэ, разыскал там госпожу и кормилицу, и, когда рассказал им обо всем, что случилось, обе женщины не смогли поверить, что это правда. «Нет, это сон! Это сон!» — твердили они. Поспешно возвратились они в храм Прозрения, увидели юного господина, и так велика была их радость, что прежде всяких слов градом хлынули слезы! «Прими постриг! Скорей, скорей!» — говорили они, но праведный Монгаку, жалея мальчика, не стал его постригать. Вскоре он приехал за ним, взял его с собой в храм Такао и, как рассказывают, помогал госпоже в ее скромном существовании.
Велика доброта, велико милосердие богини Каннон, спасающей правых и виноватых! С древних времен немало было примеров ее чудесных благодеяний, но все же сколь благостно и это спасение Рокудая!
Время шло, и постепенно исполнилось господину Рокудаю лет пятнадцать-шестнадцать. День ото дня становился он все прекраснее и лицом, и всей статью. Красота его озаряла все вокруг, как сияние.
— О горе! Если бы все в мире шло, как встарь, он был бы уже военачальником в императорской страже! — говорила, глядя на него, мать, не в силах сдержать свои чувства.
А властелин Камакуры все время с подозрением думал о Рокудае и всякий раз, посылая письма праведному Монгаку, справлялся: «Кстати, как там сын князя Корэмори Комацу? Каково его поведение? Не умышляет ли он смыть позор поражения с семейства Тайра? В прошлом вы сумели провидеть мою судьбу; не читаете ли теперь нечто подобное в лице Рокудая?» — «Рокудай — отпетый трусишка! — отвечал праведный Монгаку. — Будьте совершенно спокойны!»
Но властелин Камакуры никак не хотел успокоиться.
— Если он замыслит поднять восстание, — сказал он, — Монгаку — такой человек, что сразу встанет на его сторону! Впрочем, кто осмелится посягнуть на меня при жизни? Но за потомков своих тревожусь!
Страшной бедой грозили эти слова! Узнав о них, мать сказала.
— Поскорей, поскорей прими постриг, ибо ничего другого не остается!
И вот весной 5-го года Бундзи, когда господину Рокудаю исполнилось шестнадцать лет, отрезали ему прекрасные волосы, ниспадавшие на плечи, облачили в одежды, окрашенные соком хурмы, повесили на спину ящичек пилигрима, и, распростившись с преподобным Монгаку, отправился он в паломничество по святым местам. Братья Сайтоо, одетые так же, пошли с ним вместе.
Прежде всего он поднялся на святую вершину Коя, навестил отшельника Такигути, наставлявшего отца на путь праведный в час кончины, подробно расспросил о пострижении отца, о том, как прошли последние часы его жизни, а затем, пожелав увидеть места, где побывал покойный князь Корэмори, направил стопы в Кумано. Стоя у храма на берегу, глядел на остров Яманари, куда отплыл отец, и захотелось ему тоже побывать там, но помешал встречный ветер и бурные волны, и переправиться на остров не удалось. «Где же погрузился в воду отец мой?» — издали глядя на остров, мысленно вопрошал он белопенные волны, а глядя на прибрежный песок, думал: «То не прах ли отца моего?» И так дорог сердцу его был этот песок, что от слез насквозь промокли рукава его одеяния, словно одежда у рыбачек, что, добывая соль, черпают воду морскую, — казалось, вовеки им не просохнуть… Всю ночь провел он на берегу, твердя слова сутры, читал молитвы, пальцем чертил на песке лик Будды, а когда рассвело, пригласил почтенного монаха из местного храма, вместе с ним вознес молитвы за упокой отца и наконец, мысленно распростившись с покойным, в слезах пустился в обратный путь, в столицу.
Среди сыновей князя Сигэмори Комацу был князь Тадафуса. После битвы в Ясиме он бежал, и след его затерялся.
В действительности же бежал он к Мунэсигэ Юасе, жителю земли Кии, уповая на его помощь, и затворился в крепости Юаса, вотчине Мунэсигэ. Прослышав об этом, верные дому Тайра воины — Морицуна из Эттю, Тадамицу из Кадзусы, Кагэкиё и Кагэиэ из Хиды — примчались к нему на помощь. Следом за ними прискакали, торопясь обогнать друг друга, самураи из земель Ига и Исэ. Когда же разнеслась весть, что в крепости Юаса собралось несколько сот могучих, выдающихся витязей, властелин Камакуры послал приказ надзирателю Кумано Тандзо, и тот, повинуясь приказу, две и три луны кряду восемь раз осаждал усадьбу Юаса, пытаясь взять ее приступом, но воины в крепости оборонялись, не щадя самой жизни, и всякий раз дружины Тандзо бывали рассеяны и разбиты. Великое множество монахов Кумано полегло в этих битвах. Тогда Тандзо, надзиратель Кумано, отрядил к властителю Камакуры гонца-скорохода с сообщением:
«На протяжении двух и даже трех лун восемь раз осаждал я усадьбу Юаса, но воины в крепости оборонялись, не щадя самой жизни, и потому всякий раз наше войско терпело поражение. Так и не удалось нам сломить врага. Пришлите на подмогу воинов из близлежащих земель, тогда можно сызнова начинать битву».
— Если мы пошлем туда войско, — сказал властитель Камакуры, — это будет грозить истощением стране и бедствием народу! Злоумышленники, затворившиеся в усадьбе, просто-напросто воры, промышляющие разбоем на морях и на суше… Этих разбойников-воров надо взять измором, крепко-накрепко запереть, закрыть им все входы и выходы!
Так соизволил распорядиться властитель Камакуры, и в самом деле, когда поступили по его указанию, в крепости в конце концов не осталось в живых ни единого человека.
Властитель Камакуры с тайным умыслом объявил:
— Всем сыновьям князя Сигэмори Комацу, сколько б их ни было, я обещаю сохранить жизнь, ибо только благодаря покойному князю мне, Ёритомо, заменили казнь ссылкой. Не кто иной, как именно князь Комацу, просил за меня по поручению госпожи монахини Икэ, хозяйки Усадьбы у Пруда!
Поверив этим словам, князь Тадафуса сам объявился и сдался самураям в Рокухаре. Его сразу же препроводили в Камакуру.
Князь Ёритомо вышел к нему без промедления.
— Возвращайтесь в столицу! Там, в окрестностях, я приготовил для вас жилище! — лицемерно пообещал он и отправил князя Тадафусу в столицу, а сам послал следом людей, и неподалеку от моста Сэта князя Тадафусу убили.
Кроме шестерых законных сыновей, у князя Сигэмори Комацу был еще один сын по имени Мунэдзанэ, правитель Тосы. Трех лет от роду отдали его в приемные сыновья Левому министру Цунэмунэ, в усадьбу на улице Оимикадо. Он получил другое, новое имя, стал чуждым семейству Тайра, ратному делу не обучался, занимался только письмом и чтением. Ныне исполнилось ему восемнадцать лет. Князь Ёритомо не приказывал разыскивать его, как других отпрысков Тайра, однако из страха перед властями его выгнали прочь из дома, и ему негде было приклонить голову. И вот пошел он к монаху Сюндзё в храм Великого Будды в Наре.
— Я — Мунэдзанэ, правитель Тосы, младший сын князя Сигэмори Комацу, — сказал он. — Трех лет от роду отдали меня в приемные сыновья Левому министру Цунэмунэ, в усадьбу на улице Оимикадо. Я получил другое имя, ратному делу не обучался, занимался только письмом и чтением. Ныне исполнилось мне восемнадцать лет. Князь Ёритомо не приказывал разыскивать меня, но из страха перед властями меня выгнали прочь из дома. Возьмите меня в ученики, святой отец! — И, сказав так, он сам отрезал себе волосы. — Но если вы все-таки боитесь дать мне приют, доложите обо мне в Камакуру и отправьте куда угодно!
Монах пожалел его, посвятил в духовное звание и временно укрыл в кладовой, где хранилось масло для светильников Великого Восточного храма, Тодайдзи, а сам сообщил о случившемся в Камакуру.
— Прежде всего надобно взглянуть на него, тогда и решим, как быть с ним дальше. Пришлите его сюда! — сказал властитель Камакуры, и монаху не оставалось ничего другого, как отправить Мунэдзанэ на восток, в Канто.
Но со дня отъезда из Нары Мунэдзанэ отказался от еды и питья, даже воды в рот не брал и в конце концов в местности Сэкимото, уже за перевалом Асигара, скончался. Как видно, он окончательно утратил надежду — все равно, мол, не будет ему спасения!
Смерть его — тяжкий грех на совести властелина Камакуры!
Всех отпрысков Тайра, будь то даже годовалые или двухлетние дети, разыскали и истребили еще зимой минувшего 1-го года Бундзи, уцелели разве лишь те, кто находился в материнской утробе. Казалось, на свете больше не найдется ни единого члена семейства Тайра, но в живых оставался еще один мальчик по имени Томотада, правитель земли Ига, младший сын князя Томомори. Когда Тайра бежали на запад, Томотаде было всего три года, его бросили тогда в столице на произвол судьбы, но муж его кормилицы, некий Тамэнори из края Кии, подобрал и воспитал мальчика, прятал его то там, то здесь, а потом скрывался вместе с ребенком в краю Бинго, в местности Ота. Когда же Томотада подрос, на него стали с подозрением коситься ставленники Камакуры — местный надзиратель-чиновник и сборщик податей. Тогда Томотада уехал в столицу и тайно поселился неподалеку от храма Торжества Веры, близ Ити-но-хаси, Первого моста. В былые годы его дед Киёмори, Правитель-инок, выстроил здесь про запас крепость, со всех сторон окруженную двойным рвом и густой бамбуковой рощей. Днем Томотада таился за оградой из раздвоенных кольев, стараясь не выдать себя ни единым неосторожным звуком, по ночам же у него собирались одаренные люди, слагали стихи, японские и китайские, наслаждались звучанием струн.
В то время жил в столице, на Первой дороге, некий вельможа второго ранга по имени Ёсиясу, наводивший страх на весь город. Один из его самураев, Мотоцуна, сын Мотокиё Готоо, проведал, что близ Ити-но-хаси, Первого моста, скрывается нарушитель императорского указа. Неизвестно, кто и как открыл ему эту тайну, но только в седьмой день десятой луны 7-го года Кэнкю, в час Дракона, сотни полторы всадников-самураев примчались в Ити-но-хаси и с громким криком напали на убежище Томотады. В усадьбе находилось человек тридцать. Сбросив с плеч мешавшую им одежду, обрушили они на противника сквозь бамбуковые стволы целый дождь стрел, ранили многих всадников и коней. Стало ясно, что так, в лоб, крепость взять не удастся. Тем временем весть о том, что в Ити-но-хаси прячется государственный преступник, разнеслась по столице, и все пребывавшие в городе самураи прискакали туда, торопясь обогнать друг друга. Вскоре собралось их тысячи две, не меньше. Разрушив окрестные хижины, они забросали ров обломками и с громким криком ворвались внутрь укрепления. Защитники крепости, вооруженные мечами и алебардами, ринулись им навстречу. Многие пали в сражении, другие, тяжко раненные, сами покончили с собой.
Томотаде было шестнадцать лет; тяжело раненный, он сам лишил себя жизни. Тамэнори, его воспитатель, держа на коленях мертвое тело Томотады, обливал его горючими слезами, потом громко прочитал отходную молитву и, вспоров себе живот, умер. Сыновья Тамэнори, старший и младший, тоже приняли смерть друг подле друга. Из находившихся в крепости тридцати с лишним человек большинство погибло в бою, остальные подожгли дом и сами покончили с собой. Сбежались самураи, отрубили мертвецам голову, надели эти головы на кончики мечей и алебард и поскакали в усадьбу Ёсиясу. Ёсиясу в карете выехал на широкую Первую дорогу, дабы осмотреть трофеи. Голову Тамэнори из Кии, воспитателя Томотады, узнали многие. Но кто мог опознать голову Томотады? Мать этого господина — ее звали госпожа Дзибукё — служила у принцессы Хатидзё. За ней послали и показали ей голову.
— Ему было всего два года, когда я последовала за покойным князем Томомори на запад, и с тех пор не ведала даже, жив ли он или мертв и куда подевался… Но, сдается мне, это он, потому что чертами лица похож на покойного князя! — сказала она, проливая слезы.
Так удалось узнать, что одна из отрубленных голов и впрямь принадлежала Томотаде, правителю земли Ига.
В седьмой день одиннадцатой луны 1-го года Кэнкю властелин Камакуры Ёритомо прибыл в столицу. В девятый день той же луны ему был пожалован второй придворный ранг и звание советника — дайнагона. В одиннадцатый день той же луны к титулу дайнагона добавили звание военачальника Правой стражи. Однако вскоре он отказался от обоих этих почетных званий и отбыл назад, в Камакуру.
В тринадцатый день третьей луны 3-го года Кэнкю скончался государь-инок Го-Сиракава. Ему было шестьдесят шесть лет. Навеки затих в эту ночь его молитвенный колокольчик «Йога», звеневший при свершении обрядов вероучения Сингон, навеки умолк на заре царственный голос, твердивший слова Лотосовой сутры…
В середине второй луны 6-го года тех же лет Кэнкю властитель Камакуры снова прибыл в столицу по случаю назначенного на тринадцатый день третьей луны освящения Великого Восточного храма, Тодайдзи, в Наре. Накануне, в двенадцатый день, во время посещения Великого Восточного храма, он подозвал Кадзихару и сказал:
— С южной стороны храма, у ворот Отвращения Беды, за рядами монахов, заметил я какого-то подозрительного человека. Арестуй его и доставь сюда!
Повинуясь приказу, Кадзихара тотчас схватил и привел незнакомца. Он был без бороды и усов, как все монахи, но голова была не обрита.
— Кто таков? — спросил князь.
— Раз судьбе моей ныне пришел конец, какой смысл запираться? Я — вассал Тайра, зовут меня Иэскэ Накацукаса из Сацумы.
— Зачем ты переоделся монахом?
— Надеялся, может быть, удастся убить тебя, князь!
— Похвальная решимость! — ответил князь.
Когда освящение храма закончилось, он отбыл в столицу, велев зарубить Иэскэ на речном берегу, у Шестой дороги.
Морицуги из Эттю, самурай Тайра, бежал в край Тадзима и породнился там с Митихиро из Кэхи, став его зятем. Митихиро не знал, кто такой Морицуги. Но разве острый бурав в мешке утаится? Вот и Морицуги брал по ночам коня, принадлежавшего тестю, и упражнялся в стрельбе на скаку, заплывал с конем в море на четырнадцать — на пятнадцать, а то и на двадцать тё, так что правитель края и сборщик налогов, ставленники Камакуры, постепенно стали коситься на него с подозрением. Неизвестно, как открылась тайна, но вдруг самураю Такакиё Асакуре, жителю того же края Тадзима, от властелина Камакуры пришло указание:
«Дошло до нас, что вассал Тайра по имени Морицуги из Эттю проживает в вашем краю. Арестуйте его и представьте нам!» — гласил приказ.
Митихиро, в доме коего нашел прибежище Морицуги, доводился Асакуре зятем; тесть призвал зятя и стал совещаться, как схватить Морицуги. Решено было изловить его в бане. И вот, предложив ему искупаться, послали туда несколько отборных силачей. Те разом ворвались в баню, набросились на Морицуги, но он всех разбросал, повалил на землю, а когда те пытались подняться, пинал их ногами и снова опрокидывал навзничь. К тому же тело у него было мокрое, скользкое, ухватить его никак не удавалось! Но все же одному не одолеть многих! Сбежалось человек двадцать-тридцать, древками алебард, рукоятями мечей повалили Морицуги на землю, связали и тотчас отправили в Канто. Там усадили его пред властелином Камакуры, и тот соизволил сам его допросить.
— Ты всего лишь один из вассалов Тайра, но связан с ними долголетним кровным родством. Отчего же ты не принял смерть вместе с ними?
— Не успел, потому что Тайра погибли чересчур быстро… Стоит ли запираться, раз судьбе моей ныне пришел конец? Я все время мечтал убить тебя, князь! И надеялся — вдруг удастся?.. С этой целью я со всем тщанием обзавелся мечом с хорошим, надежным лезвием и стрелами со стальным наконечником — все для того, чтобы с тобой покончить!
— Похвальная решимость! Я сохраню тебе жизнь, если будешь служить мне!
— У храброго воина двух господ не бывает. Если ты доверишься такому человеку, как я, Морицуги, непременно потом раскаешься! Прошу о единственной милости — вели поскорее отрубить мне голову!
«Коли так — зарубить!» — последовал приказ, Морицуги вытащили на берег залива Юи и зарубили.
Все до единого восхваляли мужество Морицуги.

Император, царствовавший в те годы, любил только забавы и развлечения, а управление страной целиком доверил своей кормилице, по каковой причине страдания и горе народа стали поистине беспредельны. Такое случалось и в древние времена: У-ван любил фехтование, — и не счесть, сколько раненых появилось среди простого народа, а Чу-ван любил тонкий стан[629], и немало придворных красавиц уморили себя голодом до смерти, ибо низам всегда свойственно подражать вышестоящим… Вот почему люди с сердцем и совестью сокрушались, скорбя о том, что государству нашему угрожает погибель.
В это самое время Монгаку — недаром нрав у него был от рождения неукротимый! — затеял дело, которое ему вовсе не подобало бы затевать… Задумал он возвести на трон Второго принца, ибо сей принц отличался усердием в науках и превыше всего почитал справедливость. Пока жив был князь Ёритомо, осуществить замысел было, разумеется, невозможно, но, когда в тринадцатый день третьей луны 10-го года Кэнкю, Ёритомо скончался, Монгаку тотчас же стал плести сеть заговора. Слух об этом просочился мгновенно, в жилище Монгаку в Инокуму, на Вторую дорогу, явились стражники, монаха схватили и сослали в далекий край, на остров Оки, не глядя на то, что было ему в ту пору уже за восемьдесят.
— Как бы ни было велико мое преступление, — сказал Монгаку, покидая столицу, — почему государь не оставил меня где-нибудь поблизости от столицы, а ссылает так далеко, в край Оки? Этот юный любитель клюшки[630] — его-то как раз и ждет неминуемая беда! Он сам в конце концов угодит в тот самый край, куда сейчас ссылают Монгаку!
Вчуже и то страшно было слышать эти слова! Бранные речи эти говорил Монгаку оттого, что сей государь больше всего на свете любил гонять мяч клюшкой, разукрашенной пестрыми нитями. Но не чудо ли, что, когда в годы Сёкю сей государь учинил неудавшийся заговор, сослали его не куда-нибудь, а на тот самый остров Оки, хотя, казалось бы, в стране нашей Японии есть немало краев и земель! А там, на острове, бушевал гневный дух покойного Монгаку и, говорят, неотступно преследовал ссыльного государя!
Меж тем господин Рокудай — в монашестве звали его Саммино Дзэндзи — пребывал в послушании на вершине Такао. «Он ученик Монгаку! Ученик такого человека, как Монгаку!.. — постоянно твердил властитель Камакуры. — Он обрил голову, но вряд ли обрил заодно и мятежную душу!» И он приказал Сукэканэ схватить Рокудая и доставить к нему, на восток, в Канто, а потом велел Ясуцунэ Окабэ зарубить Рокудая у речки Тагоэ.
С двенадцати до тридцати с лишним лет прожил Рокудай на свете, уцелев только благодаря милосердию богини Каннон из Хасэ, — так говорили в народе. С его смертью прекратился род Тайра — на вечные времена!
Кэнрэймонъин, прежняя государыня, поселилась в окрестностях Ёсиды, у подножья Восточной горы Хигасияма. В давние времена тюнагон Кёэ, монах из Нары, выстроил здесь себе жилище. Уже много лет пустовала полуразрушенная обитель. Сад зарос высокой травою, кровля густо поросла синобу — травой воспоминаний… Исчезли плетеные бамбуковые завесы, открыв взору опочивальню, не стало укрытия от дождя и от ветра. Цветы по-прежнему цвели и благоухали, но никто не наслаждался их красотою, луна по-прежнему проливала свой свет, но никто не коротал ночи, любуясь ее сиянием…
За парчовыми завесами, на троне из драгоценных каменьев проводила некогда государыня свои дни; ныне же обитала в убогой лачуге, разлученная со всеми близкими, дорогими сердцу людьми. Вчуже и то горестно думать, как болело, наверное, ее сердце! Рыба, выброшенная на сушу, птица, утратившая гнездо… Даже временное свое жилище — корабль, игралище волн, — вспоминала она теперь с тоской и любовью!
Не передать словами ее скорбь!
В первый день пятой луны 1-го года Бундзи государыня постриглась в монахини. Передают, что обряд совершил преподобный Индзэй из храма Вечной Радости, Тёракудзи. Подношением духовнику, как предписывает обычай, стало одеяние покойного императора Антоку. Он носил его вплоть до смертного часа, и ткань еще хранила аромат его тела. Одежду эту — память о сыне — государыня привезла из далеких западных краев, чтобы не расставаться с нею до самой смерти, но теперь, не имея ничего пригодного для подношения Будде, со слезами достала заветное одеяние и отдала монаху, утешаясь мыслью, что постриг послужит вящему покою ее сына за гробом. Преподобный старец, не в силах вымолвить от волнения ни слова, удалился, утирая слезы рукавом своей черной рясы. Передают, что впоследствии он превратил эту одежду в хоругвь и поместил ее в храме Вечной Радости, перед изваянием Будды.
Пятнадцати лет государыня Кэнрэймонъин стала супругой императора, высочайшим указом ей было даровано звание — нёго, шестнадцати лет она удостоилась ранга императрицы[632]. По утрам помогала она супругу управлять государством, по ночам была при нем безотлучна. Двадцати двух лет родила она наследника-сына; когда он вступил на трон, ей пожаловали высокое звание инго[633] и новое имя — государыня Кэнрэймонъин. Дочь Правителя-инока, Мать страны, она жила, окруженная величайшим почетом!
В этом году ей исполнилось двадцать девять лет, но была она по-прежнему прекрасна, как цветок персика или сливы, не увяла еще ее красота, подобная цветку лотоса. «Но к чему теперь беречь эти волосы, черные и блестящие, как крыло зимородка?» — решила она и, приняв постриг, отринула бренный мир, но, увы, покой не снизошел в омраченную горем душу! И мнилось ей — в какой бы из миров ни суждено ей было переселиться, никогда не забудет она страшного зрелища, когда у нее на глазах бросались ее родичи в море, когда утонула в волнах госпожа Ниидоно и юный император Антоку… «Почему, зачем моя жизнь-росинка до сих пор уцелела? Неужели лишь затем, чтобы изведать такое горе?» — неотступно думалось ей, и слезы лились рекой.
Навевая воспоминания о прошлом, благоухали цветы померанца, — наверное, прежний хозяин посадил когда-то это дерево возле навеса кровли… С неба донесся голос горной кукушки[634], и государыня, вспомнив старинную песню, начертала ее на крышке прибора для туши:
Не у всех придворных дам хватило духа так бесстрашно погрузиться в пучину моря, как госпожа Ниидоно или Кодзайсё. Пленницами грубых самураев вернулись они на старое пепелище, и все, молодые и старые, постриглись в монахини. Исхудавшие, чуть живые, ютились они теперь где придется — в расщелинах скал или на дне ущелий, в местах, о каких в прежние времена не могли бы даже помыслить! Покои, где некогда они обитали, исчезли в дыму пожаров, на месте родного крова простирались теперь луга, поросшие густою травою. Из прежних друзей и знакомцев никого не осталось… О скорбь! Так горевали, наверное, Лю и Жуань[635], когда, вернувшись из волшебной страны, повстречали вместо близких своих лишь потомков в седьмом колене!
Меж тем от великого землетрясения, что случилось в девятый день седьмой луны, развалились глинобитные стены внешней ограды, накренилась старая келья; с каждым днем жить здесь становилось все более невозможно. Увы, дворцовые стражи в зеленых одеждах не стерегли здесь ворота! Покосилась изгородь, сплетенная из сучьев, и сад утопал в росе, обильной, как на безлюдных равнинах; уныло стрекотали цикады, как будто знали, что их пора миновала, и эти грустные звуки наводили печаль на душу. Все длинней становились ночи, а государыне по-прежнему все не спалось; осеннее увядание еще сильней омрачало душу, и не было ей покоя, и мнилось — нет больше сил терпеть сердечную муку! Все изменилось в бренном, переменчивом мире, прежние друзья, все близкие люди куда-то скрылись, не осталось никого, кто подал бы весть, кто позаботился бы о прежней императрице…
Но все же младшие сестры государыни, супруги дайнагона Такафусы и вельможи Нобутаки, украдкой ее навещали.
— Могла ли я думать, что мне придется принимать от них подаяние? — плача, промолвила государыня, и, услышав эти слова, женщины, служившие ей, тоже пролили слезы.
Жилище государыни в Ёсиде находилось не столь уж далеко от столицы; мимо, по дороге, шли люди, любопытных глаз было много…
«О, если б скрыться подальше в горную глушь, куда не долетают скорбные вести, пока моя жизнь, как росинка на кончике лепестка, еще трепещет в ожидании последнего дуновения ветра!» — думала государыня, но не знала, где отыскать такой приют. Тут случилось, что некая женщина сказала:
— В глубине гор Оохара есть храм Сияния Нирваны, Дзяккоин. Там царит тишина!
вспомнились государыне стихи, и она решила уехать в Оохару. Паланкин и все прочее доставлено было заботами супруги дайнагона Такафусы; в конце девятой луны 1-го года Бундзи государыня Кэнрэймонъин поселилась в храме Сияния Нирваны.
В пустынном месте, среди одетых мохом скал, стоял Дзяккоин, храм Сияния Нирваны, и государыне пришлось по сердцу царившее здесь безлюдье. Увял побитый инеем кустарник хаги в саду, осыпанном росой, поблекли полевые хризантемы, обвивавшие сплетенную из сучьев ограду. «Такова и моя участь!» — подумалось Кэнрэймонъин при виде увядших цветов. Представ перед изваянием Будды, она вознесла молитву:
— Блаженный дух императора да обрящет просветление в раю! Да обретут покой мертвые духи всех родичей Тайра!
И при этом образ покойного сына так живо представился ее воображению, что, мнилось ей, она никогда его не забудет, в какой бы из миров ни суждено ей было переселиться!
Рядом с храмом устроила она себе малую келью, одна половина служила опочивальней, в другой помещалась молельня, где ревностно, неустанно свершала она все шесть дневных и ночных молебствий. Так, в непрерывных молитвах, шли дни и луны…
Как-то раз, вечерней порой, услыхала она, будто кто-то бродит в саду, шурша опавшей листвой.
— Кто может прийти сюда, к жилищу отринувшей мир? — сказала государыня. — Пойди посмотри! — приказала она одной из прислужниц. — Если это некто, от кого надо скрыться, я спрячусь!
И она послала женщину в сад, но оказалось, то шуршал листвою олень.
— Кто же там? — спросила государыня, и госпожа Дайнагонноскэ, утерев слезы, ответила ей стихами:
Стихи показались государыне столь прекрасными, что она начертала их на бумажных створках, закрывавших окно.
И все же многое в ее горестной жизни наводило на размышления о пути Будды. Деревья, растущие подле навеса кровли, казались ей райскими кущами, унизанными жемчугом и каменьями, а вода в углублениях скал — Водой Блаженства в райском пруду, дарующей исцеление телу и духу, утоляющей голод и жажду… Весной цветы сакуры, осыпаясь под дуновением ветра, являли ей закон бренности всего сущего; осенью тучи, скрывая сияние луны, напоминали о быстротечности жизни…
Бывало, безоблачным утром резвилась она среди цветов в Чжаоянских чертогах[636], — увы, налетевший ветер развеял благоухание цветов; вечерами, славя красу луны, слагала она стихи во дворце Вечной Осени, Чанцюских покоях, но тучи скрыли луну[637], и сияние угасло… Некогда покоилась она на застланном парчой ложе, в высокой башне, в палатах, украшенных золотом и драгоценной яшмой, — а ныне жилищем ей стала келья, хижина, сплетенная из сучьев… Вчуже и то болит сердце, как помыслишь о ее горестной доле!
Во 2-м году Бундзи задумал государь-инок Го-Сиракава проведать государыню Кэнрэймонъин, взглянуть, как живет она в Оохаре, удалившись от мира. Но во второй и третьей луне еще держатся холода, веют сильные ветры, еще не рассеялись тучи, висящие на горных вершинах, не растаяли льды в долинах… Но вот миновала весна, пришло лето, и вскоре после праздника храма Камо государь-инок еще затемно отправился в путь, в Оохару. Выезд совершался как бы украдкой, но все же государя сопровождала свита — шестеро вельмож (среди них — Дзиттэй, Канэмаса и Мититика), восемь придворных и немногочисленные стражники-самураи.
Августейший поезд продвигался по дороге, ведущей к горе Курама. По пути государь обозрел храм Фудараку, основанный Фукаябу из рода Киёхара[638], где на склоне лет жил затворником сей прославленный стихотворец, а также руины дворца вдовствующей государыни Оно[639]. Здесь он покинул карету и дальше следовал в паланкине.
Четвертая луна была уже на исходе. Белые тучки, похожие на цветущую сакуру, висели на дальних горных вершинах, хотя пора цветения уже миновала и зеленые кроны деревьев, казалось, грустили об ушедшей весне… Сквозь густые травы, обступившие тропу, все дальше в горы уходила дорога. Здесь все было внове для августейшего взора, в такой глуши государь очутился впервые в жизни, далеко позади остались людские селения, и печаль невольно закралась в душу Го-Сиракавы.
На западе, у подножья горы, увидал он обитель — то был храм Сияния Нирваны. Пруд, устроенный перед храмом, как видно, в давние времена, деревья, цветы — все еще хранило след былой красоты, без слов повествуя о прошлом…
Не о таких ли местах сложены эти строчки?
И государь, окинув взглядом эту картину, вспомнил стихотворение:
Затем государь обратил взор к жилищу императрицы. За кровлю цеплялся вьюнок в цвету, а крыша поросла травой воспоминаний — синобу вперемешку с травой забвения. Невольно вспоминались здесь строчки:
— Есть здесь кто-нибудь?.. — вопросил государь, но никто ему не ответил.
Наконец из хижины появилась старая, изможденная монахиня.
— Где же императрица? — спросил ее государь.
— Она пошла в горы, — ответила женщина, — собрать цветы для алтаря Будды.
— Неужели ей некому поручить такую работу? — промолвил государь. — Пусть удалилась она от мира, все же прискорбно, что ей самой приходится утруждаться!
— Зачем ей щадить себя, коль скоро она покинула мир? — отвечала монахиня. — В предыдущих рождениях соблюдала она все Десять заветов и Пять запретов, за что и удостоилась в минувшие годы благополучия и счастья. Ныне, однако, пришел конец ее счастливой судьбе, оттого и терпит она лишения… Ибо в сутре кармы сказано: «О деяниях, свершенных в прошлом, узнаешь по воздаянию в жизни нынешней; о возмездии, ожидающем в жизни грядущей, суди по делам, кои вершишь в настоящем!» Кто постиг закон Причины и Следствия, закон связи Минувшего и Грядущего, тому печалиться не о чем! Шакья-Муни, царевич Ситтха, девятнадцати лет покинул стольный град Гая[643], прикрывал наготу листвой древес на горе Дандоку[644], поднимался в горы за хворостом, чтобы развести огонь, спускался в долины, чтобы начерпать воды… Зато благодаря столь тяжкому умерщвлению плоти сподобился он в конце концов просветления!
Государь взглянул на монахиню. Рубище все в лохмотьях, не поймешь даже, из чего оно сшито — из конопли или шелка… «Смотрит простою нищенкой, а рассуждает о столь высоких предметах! Вот чудеса!» — подумал он и спросил:
— А ты кто такая?
Горько заплакала монахиня и была не в силах ответить. Лишь спустя немного, сдержав слезы, сказала:
— Стыдно вымолвить, но я дочь покойного сёнагона Синдзэя, зовут меня Ава-но Найси. Моя мать — госпожа монахиня Кии, некогда столь любимая вами… Судя по тому, что вы меня не узнали, ясно мне, как же сильно я изменилась, какой стала убогой! О горе, горе! — И, закрыв лицо рукавом, она так убивалась, что больно было глядеть.
Государь был поражен.
— Так, значит, ты — Ава-но Найси! Да, я не узнал тебя… Уж не сон ли мне снится? — воскликнул он и не мог сдержать слезы.
Удивилась и его свита, все вельможи и царедворцы.
— А мы-то думали — что за необычная женщина! И впрямь, недаром она показалась нам странной! — говорили они друг другу.
Государь огляделся вокруг:
Отворив раздвижные двери, вошел он в келью. В одной ее половине увидал он три изваяния — будды Амиды и двух бодхисатв — Каннон и Сэйси, встречающих смертных в раю. К руке Будды привязан был шнур, сплетенный из нитей пяти цветов[645]. Слева висело изображение бодхисатвы Фугэна, справа — святого учителя Шань Дао[646], а рядом на отдельном полотнище шелка нарисован был покойный император Антоку. Здесь же лежали все восемь свитков Лотосовой сутры и девять книг — сочинения святого Шань Дао. Не пахло здесь благовониями, не веяло ароматом орхидеи и мускуса, лишь молитвенные курительные палочки источали здесь аромат… И мнилось — точь-в-точь такой была, наверное, келья блаженного Юймы[647], где его навещали бессчетные сонмы будд всех Десяти направлений. Там и сям на бумажных перегородках виднелись наклеенные цветные листы с изречениями из разных сутр, и среди них — стихи монаха Садамото Оэ[648], сложенные, быть может, на священной горе Цинляньшань, в Китае:
А чуть поодаль виднелись другие стихи, сложенные, видно, самой государыней Кэнрэймонъин:
Государь обратил взгляд в другую сторону, — очевидно, там находилась опочивальня. С бамбукового шеста свисало одеяние из конопли, ширмы, закрывавшие ложе, были сделаны из бумаги. Исчезли как сон роскошные завесы из парчи и атласа, прекрасные творения искусников нашей земли и Ханьского царства! При виде сей скудости слезы навернулись на глаза государя, и все вельможи и царедворцы, вспомнив былое и сравнив его с тем, что ныне предстало взору, тоже увлажнили слезами рукава своих одеяний…
Меж тем вдали показались две монахини, с ног до головы в черном; с трудом пробираясь по тропинке, вьющейся среди скал, спускались они с горы.
— А это кто? — спросил, увидев их, государь, и старая монахиня, с трудом сдержав слезы, ответила:
— Та, у которой висит на руке корзинка с цветами горной азалии, — государыня. А та, что несет вязанку хвороста и съедобный папоротник васаби, — дочь тюнагона Корэдзанэ, госпожа Дайнагонноскэ, нянюшка покойного императора… — И она заплакала, не в силах договорить.
Государю тоже стало до боли жаль прежнюю государыню, и он не мог сдержать слезы. Не легче было на душе и у государыни. «Я навеки порвала все связи с миром, — думала она, — но все же о как стыдно мне предстать пред государем в столь жалком, убогом виде! Ах, если б исчезнуть тут же, на месте!» — но, увы, это желание было неисполнимо!
Так стояла она, задыхаясь от слез, не зная, как поступить, — и в горы вернуться не решалась, и в келью войти не смела…
Но тут Ава-но Найси подошла к ней и взяла у нее из рук корзинку с цветами.
— Чего стыдиться той, что отринула суетный мир? Без промедления примите государя и поскорей отпустите! — сказала она, и тогда государыня Кэнрэймонъин вошла в келью.
— Я ожидала, что, помолившись, узрю в окошке сияние Будды, а воззвав к Будде десять раз кряду, повстречаю его у этой калитки, из грубых сучьев сплетенной… Но о чудо! — сверх всякого ожидания сюда пожаловал государь-инок!.. — сказала она, представ пред государем Го-Сиракавой.
— Увы, даже на небесах существует горечь страданий, — сказал государь. — Даже небожителям, обитающим в Шести небесах, суждено изведать скорбь Пяти увяданий… Дивная музыка в небесных владениях Брахмы, чертог Радости в небесах бога Индры тоже недолговечны, как мимолетный сон, как призрачное блаженство; над ними тоже властвует закон жизни и смерти, подобный круговращению колеса повозки… Если такова даже судьба небожителей, мудрено ли, что нам, людям, тоже неизбежно суждено увядание!..
— Но посещает ли вас кто-нибудь? — продолжал он. — Как часто, должно быть, вспоминается вам былое!
— Нет, никто сюда не приходит, — отвечала ему государыня. — Лишь изредка долетают вести от супруг вельмож Такафусы и Нобутаки… Могла ли я думать, что мне придется принимать от них подаяние!..
И, сказав это, она заплакала; прослезились и обе ее наперсницы.
— Что говорить, мне горько очутиться в столь бедственном положении, — сдержав слезы, промолвила государыня. — Но для спасения души такая участь, напротив, даже благословенна! Я, недостойная, сподобилась войти в число учеников Будды, приобщиться к его священной клятве! Отныне я навеки избавлена от тяжкой доли, тяготеющей над женщиной от рождения, свободна от Пяти запретов и от Трех послушаний![650] Днем и ночью творя молитву, я очищаюсь от мирской скверны, все помыслы мои устремлены к одной-единственной цели — возрождению к жизни вечной в Чистой обители рая! Всей душой молюсь я за упокой своих родичей и готова каждый миг встретить посланцев рая… Вот только покойного императора позабыть я не в силах! Как ни стараюсь забыть — напрасно! Пытаюсь не вспоминать — но память не блекнет! Увы, любовь к своему дитяти сильнее всего на свете! Ради его счастья в потустороннем мире я ни разу не нарушила утреннего и вечернего бдения… Сдается мне, что в этом тоже явил себя мудрый, благостный промысл Божий!
— В награду за соблюдение всех Десяти заветов в предыдущих рождениях я удостоился императорского престола, — сказал государь-инок. — Пусть страна наша подобна рассыпанным зернам проса, но я здесь полноправный владыка… Особливо же великое счастье выпало мне родиться в такую пору, когда повсеместно распространилось учение Будды! Я всем сердцем предан его учению и верую без сомнений, что после смерти смогу превратиться в будду… Мне давно уже ведомо, сколь изменчив земной мир, как все здесь скоротечно и бренно, и, казалось бы, сейчас нечего сызнова этому удивляться… И все же, видя вас в столь горестном положении, чувствую, что от жалости сердце болит нестерпимо!
— Я родилась дочерью Правителя-инока, — продолжала государыня Кэнрэймонъин, — стала матерью императора, всю Поднебесную средь четырех морей сжимала в своей деснице! Весной, когда праздновали наступление нового года, зимой и летом, на празднике Перемены одежды, и вплоть до проводов старого года, когда читают Поминальную сутру, сам регент и все вельможи склонялись передо мной с великим почтением! Я была подобна повелительнице всех миров, земных и небесных! Во дворце Прохлады и Чистоты, в Небесном Чертоге, Сисиндэн, за драгоценными завесами находилось мое жилище! Весной любовалась я цветением сакуры у Южного павильона; в летний зной услаждала сердце прохладными ключевыми струями. Осенью, любуясь луной в облаках, не ведала тоски одиночества в окружении толпы царедворцев; зимой многослойные покровы согревали меня в снежные холодные ночи… Одно лишь желание владело моей душой — жить и жить бесконечно, хранить вечную молодость и долгую жизнь, хотя бы с помощью колдовства или снадобья бессмертия с волшебной горы Пэнлай![651] И думалось мне, что само Небо ниспослало мне радость и процветание и что даже в раю навряд ли можно быть счастливее меня!
Но вот осенью, в годы Дзюэй, в страхе перед Ёсинакой из Кисо, весь наш род покинул столицу, мы предали огню родной кров, и начались наши скитания вдоль побережья, от бухты Сума к бухте Акаси, по местам, названия коих я знала раньше лишь понаслышке… Днем рассекали мы бескрайние волны, и рукава наши были влажны, ночью встречали и провожали рассветы, плача вместе с чайками, кричавшими на отмелях в море… Остров за островом, бухта за бухтой представали пред моим взором — то были места, издавна прославленные своей красотой, но заменить мне родину они не могли! Нигде не было нам пристанища… Так изведала я скорбь Пяти увяданий[652], горечь гибели неизбежной… Вот когда всем своим существом я познала, что удел людей в нашем мире — с любимыми расставаться, с ненавидящими встречаться…[653] Обе эти муки изведала я сполна, без остатка! Изведала до конца все Четыре горести и Восемь мучений![654] Обширны равнины, просторны горы, но, когда некий Корэёси прогнал нас с острова Кюсю, нигде не осталось местечка, где могли бы мы приклонить голову, где могли бы передохнуть…
И снова настала осень, снова засияла луна, но если раньше я любовалась ее лучами в дворцовых покоях, то теперь глядела на нее посреди соленых волн, бессчетных морских течений… Так тянулись для меня дни и ночи, а в это время Киёцунэ, военачальник Левой дворцовой стражи, сам лишил себя жизни, бросившись в море. «Из столицы нас выбили Минамото, с острова Кюсю прогнал прочь Корэёси… — сказал он. — Мы подобны рыбе, попавшей в сети! Куда же нам теперь устремиться, где укрыться от бедствий? Нет, не жить нам на этом свете!» С этими словами он утопился. Его смерть стала началом наших несчастий. Дни проводили мы на волнах, ночи коротали на кораблях. Ниоткуда не поставляли нам дани, никто не заботился о нашем пропитании. А если изредка и бывала у нас пища, ее нельзя было приготовить, ибо пресной воды мы не имели. Мы плыли по безбрежному морю, но то была соленая влага, утолить жажду было нам нечем… Вот когда изведала я муки ада Голодных! В это время, в битвах при Мурояме и Мидзусиме, удалось одержать победу, и родичи мои, казалось, немного воспрянули духом. Но с тех пор как в битве при Ити-но-тани погибли многие отпрыски дома Тайра, все остальные уже навсегда расстались с обычной одеждой, с ног до головы облачились в железные латы. От зари до заката непрерывно раздавались лишь бряцанье оружия и шум сражений, и думалось мне — вот так, наверное, день и ночь воюет демон Асура, так сражается грозный воитель Индра!..
Когда пала наша крепость в Ити-но-тани, отцы потеряли сыновей, жены навеки разлучились с мужьями… При виде рыбачьих челнов далеко в море мы обмирали от страха — не враги ли плывут там? Заметив цапель, гнездящихся в соснах на побережье, дрожали в тревоге — то не стяги ли Минамото?..
Но вот настал день решающей битвы в Модзи, у заставы Акама. Тут сказала мне моя мать, госпожа монахиня Ниидоно: «Из мужчин навряд ли хоть один уцелеет! Но даже если останется в живых кто-нибудь из дальней родни, разве станет он молиться за упокой наших душ на том свете? А женщин с древних времен обычай не велит убивать. Поэтому во что бы то ни стало оставайся в живых и молись за упокой императора, да и нашим душам облегчи молитвой пребывание за гробом!» Так причитала она в слезах, я же внимала ее словам, точно в каком-то сне, а тем временем ветер внезапно переменился, густые тучи закрыли небо, наши воины пали духом, и настал предел судьбе нашей, ибо, когда приходит конец дарованной Небом жизни, люди бессильны! Когда не осталось сомнений, что сегодня — всему конец, госпожа монахиня Ниидоно, обняв императора, подошла к краю судна. «Куда ты ведешь меня?» — удивленно спросил он, и Ниидоно, утерев слезы, отвечала юному государю: «Как, разве вам еще неведомо, государь? В прежней жизни вы соблюдали все Десять заветов Будды и в награду за добродетель стали в новом рождении императором, повелителем всего мира! Но теперь злая карма разрушила ваше счастье. Обратитесь сперва к восходу и проститесь с храмом великой богини в Исэ, а затем, обратившись к закату, прочитайте в сердце своем молитву Будде, дабы встретил он вас в Чистой земле, обители райской! Страна наша подобна рассыпанным зернам проса, это юдоль печали! А я отведу вас в прекрасный край, что зовется Чистой землей, обителью райской, где вечно царит великая радость!»
Государь, в переливчато-зеленой одежде, с разделенными на прямой ряд, закрученными на ушах волосами, обливаясь слезами, сложил вместе прелестные маленькие ладони, поклонился сперва восходу, простился с храмом богини в Исэ, потом, обратившись к закату, прочел молитву, и тут госпожа Ниидоно, обняв его, вместе с ним погрузилась в море… Когда я увидела это, в глазах у меня потемнело, сердце как будто остановилось… И поныне я не в силах забыть этот миг, как ни стараюсь! Тут все, кто находился на корабле, заплакали, закричали, и мнилось мне — вопли грешников в преисподней Великих стонов звучат не громче этих криков и плача!..[655]
На обратном пути в столицу — уже пленницы самураев — прибыли мы в край Харима, в бухту Акаси. Там ненадолго я задремала и во сне увидела дворец, намного превосходивший блеском тот, прежний, в коем некогда обитала. Там, во главе с юным императором, были в сборе все вельможи и царедворцы нашего рода, все в прекрасных, строгих церемониальных нарядах. С тех пор как покинула я столицу, мне еще ни разу не доводилось видеть такого великолепия! «Что это за дворец?» — спросила я, и какая-то женщина — то была как будто бы госпожа Ниидоно — ответила: «Это дворец морского царя-дракона!» — «Как здесь прекрасно! — сказала я. — Здесь, наверно, не ведают слез и горя?» — а она отвечала: «Об этом прочтешь в Драконовой сутре!»[656] Тут я проснулась. С тех пор я все усерднее читаю святые сутры, творю молитву, молюсь за просветление их душ в нирване. И сдается мне, что все мои испытания — не что иное, как странствие сквозь Шесть миров потустороннего мира!
— Говорят, будто монах Сюань Цзан из чуждых пределов еще при жизни, до просветления, лицезрел все Шесть миров загробного царства, — промолвил государь-инок. — А праведный Нитидзо из нашей страны[657] с благой помощью бога Дзао[658] тоже повидал все Шесть сфер потустороннего мира… Но видеть их так близко, своими глазами, как видели вы, — поистине великая святость! — И, сказав это, он горько заплакал, и все вельможи и царедворцы из его свиты тоже утирали рукавом слезы.
Плакала и государыня Кэнрэймонъин, и обе ее прислужницы.
Меж тем колокол в храме Сияния Нирваны возвестил, что и нынешний день уже на исходе. Вечернее солнце склонилось к закату, и как ни жаль было государю расставаться с прежней императрицей, пустился он в обратный путь, сдержав слезы разлуки. Она же, с новой силой вспомнив былое, не сумела скрыть слезы разлуки, и запруда-рукав был бессилен стать преградой соленой влаге… Долго глядела она вслед государю, а когда императорский поезд скрылся вдали, обернулась к изваянию Будды и, заливаясь слезами, стала молиться: «Дух покойного императора да сподобится просветления в нирване! Да обретут как можно скорее упокоение в Будде все мертвые духи Тайра!»
О скорбь! В минувшие времена, обратившись к восходу, она взывала к великой богине в святилище Исэ, к великому бодхисатве Хатиману в храме Ивасимидзу: «Да продлится жизнь государя! Да здравствует он десять тысяч веков!» — а ныне, увы, обратившись к закату, молилась: «О мертвые духи Тайра! Да проляжет ваш путь в Чистую землю, дабы стали вы буддами в раю Амитхабы!..»
На створках бумажных ставен в опочивальне начертала она стихи…
А сопровождавший государя Дзиттэй, Левый министр, начертал на бумажных створках:
Проливая горючие слезы, размышляла государыня о днях минувших, о днях грядущих, а в это время в небе над головой раздался грустный голос кукушки, и государыня сложила:
Итак, всех взятых живыми в плен в битве при Данноуре провезли на позор по широким дорогам, а затем обезглавили или, разлучив с женами и детьми, сослали в изгнание. Никто не сохранил жизнь, никто не остался в столице, кроме князя Ёримори, дайнагона из Усадьбы у Пруда… Но о сорока с лишним женщинах не вышло никакого распоряжения, и они либо укрылись у родных, либо, положившись на узы дружбы, нашли приют у прежних знакомцев. И все же не оставалось ни единого дома, будь то разукрашенные яшмой палаты знати, где тихо веял бы мирный ветер, будь то сплетенная из сучьев хижина простолюдина, где улеглась бы пыль, взметенная вихрем бедствий… Супруги, делившие ложе, разлученные, исчезли в заоблачной дали, родители, лелеявшие дитя, скрылись неизвестно куда. В бесконечной тоске друг о друге тянулись их дни и луны.
А случились все эти беды только из-за того, что Правитель-инок всю Поднебесную средь четырех морей самовластно сжимал в своей деснице, выше себя — не боялся даже самого государя, ниже себя — не заботился о народе, казнил, ссылал, поступал своевольно, не стыдился ни людей, ни всего белого света. И воочию явилась тут истина: «За грехи отцов — возмездие детям!»
Миновали луны и годы, и недуг одолел государыню Кэнрэймонъин, и, держась за шнур, другой конец коего был привязан к руке священного изваяния, она взмолилась: «Славься, о великий будда Амида, властитель Чистой земли, что лежит на закате! Отведи меня туда, не дай в пути заблудиться!» А госпожи Дайнагонноскэ и Ава-но Найси, сидя у ложа государыни и понимая, что конец ее близок, не щадя голоса, плакали и стенали. Когда же слова молитвы, замирая, стали звучать все тише и тише, в небе на западе протянулись пурпурные облака, вся келья наполнилась дивным благоуханием, и с неба донеслись звуки музыки. Так, во 2-м году Кэнкю, во второй декаде одиннадцатой луны, месяца Инея, навсегда прервалось дыхание государыни Кэнрэймонъин, ибо всякой жизни в конце концов положен предел.
С того самого времени, как впервые вступила государыня во дворец, обе женщины прислуживали ей безотлучно и теперь, понимая, что расстаются навеки, были так безутешны, что с горя едва не помутились в рассудке. Никого из родных у них не осталось, приклонить голову было негде. Достойно восхищения, однако, что обе они ни единого дня не провели без молитвы, прося у Будды упокоения для государыни и своих близких. И в конце концов осуществилось заветное желание обеих женщин, и они возродились к жизни вечной, подобно Ведехи[659], супруге индийского царя Бимбисары, и Рюнё[660], дщери царя-дракона.


Примечание. Арабские цифры обозначают год, римские — месяц.





Смута годов Хэйдзи, неоднократно упомянутая в «Повести о доме Тайра» как событие, положившее начало вражде кланов Тайра и Минамото. Фрагменты свитков «Хэйдзи моногатари эмаки»: «Ночная атака на дворец Сандзё» (вверху) и «Бегство императора в Рокухару». Вторая половина XIII в.

«Искусство сирабёси зародилось у нас давно, еще в царствование императора Тобы, когда две танцовщицы — Сима-но Сэндзай и Вака-но Маэ — начали петь и плясать на людях. Сперва они выходили в белом мужском кафтане, в высокой придворной шапке, опоясавшись мечом с разукрашенной серебром рукоятью». Художник Кацусика Хокусай

«Девы веселья приходят без приглашения, таков их обычай». Гио. Иллюстрации из рукописи периода Эдо

«…Разлука всегда печальна, даже для тех, кто лишь короткий миг укрывался вместе под сенью одного дерева или вместе утолил жажду, зачерпнув воду из одного потока…»

«Был тут отважный, могучий монах по имени Итирай, служка преподобного Кэйсю. Он сражался позади Дзёмё, но балка была узка, и ему никак не удавалось обогнать Дзёмё. Тогда, ухватившись рукой за защитную пластину на его шлеме и бросив: „Не обижайся на меня, Дзёмё!“ — он перепрыгнул через него вперед и бился свирепо, пока не пал». Художник Цукиока Ёситоси

Битва на мосту через Удзи. Художник Кацусика Хокусай

«И еще случилось, что однажды утром Правитель-инок, встав с постели, отворил раздвижные двери, выглянул во двор, а там видимо-невидимо черепов…» Художник Утагава Хиросигэ


«Многим гулящим женщинам и девам веселья, приглашенным из близлежащих селений, в суматохе пробили голову…» Художник Ёсимура Тадао

«Волнение охватило душу Накакуни, он вытащил из-за пояса флейту, дунул в нее, а потом тихонько постучал в дверь, и струны тотчас умолкли». Художник Огата Гекко

«Обрадованный, Накакуни ждал, и вот заскрипел засов, ворота чуть приоткрылись, и какая-то юная миловидная женщина, просунув голову в щелку, сказала: „Вы, наверное, ошиблись. Не такой у нас дом, чтобы к нам пожаловал посланец из дворца!“ „Кого“». Правая часть ширмы, начало XVII в. Метрополитен-музей



«И, решив взять оборотня живьем, он потихоньку подошел ближе, глядит — свет то вспыхивает, то снова гаснет. Тадамори бросился вперед и что было сил сгреб оборотня в охапку». Тадамори Тайра. Иллюстрация из рукописи периода Эдо

Гарда (цуба) меча с тем же сюжетом. Бостонский музей изящных искусств

Император Антоку

«Императору исполнилось нынче всего шесть лет. По-детски наивный, он беспечно уселся в паланкин. Августейшая мать, государыня Кэнрэймонъин, ехала вместе с сыном. Дайнагон Токитада распорядился взять с собой три императорские регалии, ключи, водяные часы, лютню „Черный слон“, цитру „Колокольчик оленя“ и другие сокровища; но в суматохе и спешке многое позабыли, в том числе меч, постоянно хранившийся в покоях императора, во дворце Прохлады и Чистоты». Фрагмент свитка периода Эдо

«Тем временем Сасаки промчался мимо и на всем скаку бросился в реку. Кадзихара понял, что соперник обманул его, и поспешил вдогонку». Художник Кобаяси Киётика


«Князь Корэмори в душе давно уже готовился к тому, что рано или поздно роду Тайра придется покинуть столицу, но, когда этот час наступил, его охватило великое горе». Фрагмент свитка, художник Иваса Матабэй

«Цунэмаса стал перебирать струны; когда же он исполнил мелодию „Земля и Небо“, вся внутренность храма внезапно озарилась сиянием. Не в силах сдержать восхищение, богиня обернулась белым драконом и прильнула к рукаву музыканта». Художник Сузуки Шуицу

«Корэёси вел свой род от страшного существа». Иллюстрации из рукописи периода Эдо

«Казалось, не смертным людям, а только демонам и богам под силу прыгнуть в такую пропасть!»

«Я, Сигэтада, берусь переправиться на тот берег!»
Художник Утагава Куниёси

«Особенно хороша была Томоэ — белолица, с длинными волосами, писаная красавица! Была она искусным стрелком из лука, славной воительницей, одна равна тысяче! Верхом ли, в пешем ли строю — с оружием в руках не страшилась она ни демонов, ни богов, отважно скакала на самом резвом коне, спускалась в любую пропасть, а когда начиналась битва, надевала тяжелый боевой панцирь, опоясывалась мечом, брала в руки мощный лук и вступала в бой в числе первых, как самый храбрый, доблестный воин! Не раз гремела слава о ее подвигах, никто не мог сравниться с нею в отваге». Художник Кагецу Ситоми

«Нориёри и Ёсицунэ обратились к государю Го-Сиракаве за позволением пронести снятые головы по широкой дороге Хигаси-Тоин, а затем развесить их на деревьях, у врат темницы». Фрагменты свитка периода Эдо. Художественный музей Хаясибара



«Но вдруг правитель Ното каким-то чудом перепрыгнул на корабль, на котором находился Ёсицунэ, и, заметив его, бросился на него с мечом. Однако Ёсицунэ — уж не потому ли, что опасался не совладать с правителем Ното? — зажал под мышкой секиру на длинном древке и одним прыжком ловко перепрыгнул на соседнее судно». Художник Кобаяси Киётика

«В бухте Ясима пришлось им с осенней прощаться луною…» Ширма. Школа Кано, ок. 1650 г. Музей искусств Миннеаполиса


«Она воткнула между досками борта шест, на котором был укреплен развернутый алый веер с золотым кругом солнца, и, обратившись к берегу, стала призывно махать рукой, как бы приглашая к чему-то». Художник Сузуки Харунобу

«Расстояние до веера было, пожалуй, чересчур дальним, и Ёити въехал в воду примерно на целый тан…» Художник Кацусика Хокусай

Битва в заливе Данноура. Художник Тоса Мицунобу


«Сквозь густые травы, обступившие тропу, все дальше в горы уходила дорога. Здесь все было внове для августейшего взора, в такой глуши государь очутился впервые в жизни, далеко позади остались людские селения, и печаль невольно закралась в душу Го-Сиракавы». Левая часть ширмы, начало XVII в. Метрополитен-музей


Белое знамя Минамото в битве при Ясиме. Фрагмент ширмы, XVIII в.
В начальных поэтических строчках «Повести о доме Тайра» излагаются два сюжета из жития Шакья-Муни (санскр., букв.: «Святой из рода Шакьев»; земное воплощение Будды). В первом из них речь идет о буддийском монастыре Гион (санскр. Джэтавана-вихара), построенном на юге Индии богачом Судатта, прозванным Анатха-пиндада (санскр. «подающий бесприютным»), ревностным последователем Будды. В монастыре имелся Павильон Непостоянства — лазарет для больных и престарелых монахов. В час кончины кого-либо из обитателей Павильона колокола, висевшие по четырем углам кровли, начинали звонить сами собой, выговаривая слова буддийской молитвы: «Все в мире непостоянно, все цветущее неизбежно увянет…» и т. д. (в санскр. подлиннике — стихотворение «гатха»).
Второй эпизод описан в «Нирвана-сутре», одной из канонических скрижалей буддизма, и рисует смерть Шакья-Муни, т. е. его переход в нирвану; как только дыхание смертного Будды прервалось, четыре пары деревьев сяра (санскр. «сала» — тиковое дерево) склонились над его ложем, скорбя о том, что Будда покинул земную юдоль, и окраска их листвы и цветов мгновенно изменилась — они увяли.
Оба сюжета призваны в образной форме иллюстрировать одну из главных идей буддизма — быстротечность и непостоянство всего сущего. В средневековой Японии обе притчи были широко известны и не нуждались в более подробном их изложении. В дальнейшем же начальные строчки «Повести» нередко воспринимались как своеобразный эпиграф ко всему эпосу, интерпретирующий его содержание в духе буддийского мировоззрения.
(обратно)Чжао Гао — евнух первого циньского императора Ши-хуана (годы правления — 246–210 гг. до н. э.), вынудивший совершить самоубийство второго циньского императора — Эрши-хуана, за что сам поплатился жизнью. Историческая традиция рисует его интриганом и коварным злодеем.
(обратно)Ван Ман (45 г. до н. э. — 23 г. н. э.) — родственник ханьского императорского дома по женской линии. Когда в 1 г. до н. э. в Китае был объявлен императором девятилетний Пин-ди, императрица-регентша вручила всю власть Ван Ману. В 5 г. н. э. Ван Ман убил Пин-ди, а через три года, низложив очередного императора Ин-ди, объявил себя императором. Он пытался проводить многочисленные реформы, но потерпел неудачу. В 23 г. был убит. Историческая традиция рисует его честолюбцем и жестоким деспотом.
(обратно)Чжоу И (502–556) — могущественный сановник при императоре У-ди династии Лян.
(обратно)Лушань. — Ань Лушань, тюрок по происхождению, военный губернатор Шаньдуна. В 755 г. поднял мятеж против танского императора Сюаньцзуна, но вскоре (в 757 г.) был убит своим сыном.
(обратно)Масакадо. — Масакадо из рода Тайра. В 938 г. поднял восстание в восточных областях о-ва Хонсю, объявил себя императором. Убит карательными отрядами в 940 г. В истории Японии эти события известны как смута годов Сёхё.
(обратно)…в годы Сёхё… — Т. е. с 931–938 гг. Уже на самом раннем этапе своей истории в VI–VII вв. японцы заимствовали систему летосчисления из Китая. В Китае император, вступая на престол, обычно избирал себе какой-нибудь многообещающий девиз, который, впрочем, мог в любое время сменить на новый. В Японии дело обстояло несколько иначе. Хотя новое название лет часто совпадало с воцарением нового императора, однако случалось, что под одним девизом царствовали несколько императоров. И наоборот — в царствование одного императора девизы могли меняться несколько раз. Обычно название годов заменяли из-за какого-нибудь «несчастливого» происшествия или стихийного бедствия — землетрясения, морового поветрия, засухи и т. п. Так, например, девиз годов Хэйдзи (букв.: Мирное Правление, 1159–1160 гг.) был немедленно заменен из-за смуты — попытки дворцового переворота, случившейся в последний месяц 1159 г. и ликвидированной в первом месяце 1160 г. Таким образом, 1160 г., являясь 2-м годом Хэйдзи, в то же время уже считался 1-м годом Эйряку (букв.: Долгий Век, 1160–1161 гг.).
Эта система летосчисления сохраняется в Японии по настоящее время, с тою лишь разницей, что после буржуазной революции 1868 г. названия годов стали точно совпадать с началом царствования нового императора.
Для удобства читателей названия лет и соответствующие им годы по европейскому летосчислению вынесены в отдельную таблицу в конце книги и расположены в порядке алфавита.
(обратно)Сумитомо. — Сумитомо из рода Фудзивара, одновременно с восстанием Масакадо выступил в юго-западном районе Японии против центральной власти. Убит карателями в 941 г. — так называемая смута годов Тэнгё (938–947).
(обратно)Ёситика. — Ёситика из рода Минамото, правитель Цукуси (древнее название о-ва Кюсю). Был обвинен в жестокости и других злодеяниях и убит карательными отрядами в 1117 г.
(обратно)Нобуёри. — Нобуёри Фудзивара (1138–1159). Один из главных участников неудавшегося дворцового переворота. Казнен в 1159 г. Эти события известны в истории Японии как смута годов Хэйдзи (1159).
(обратно)Усадьба в Рокухаре — обширный район в юго-западной части столицы Хэйан (современный г. Киото), где находились дворцы, сады, разные службы и прочие строения, принадлежавшие дому Тайра: главе рода Киёмори и его родичам.
(обратно)Асон (букв.: вассал государя). — Это звание носили придворные ниже четвертого ранга. О рангах см. ниже, примеч. 24.
(обратно)Сыскное ведомство (Кэбииси-тё) осуществляло судебные и карательные функции.
(обратно)Правитель земли Сануки. — Вся земля в средневековой Японии формально считалась собственностью государства. Центральные власти в столице (г. Хэйан) назначали правителей земель, в обязанности которым вменялись сбор и поставка различных податей, а также наблюдение за порядком. В XII в., однако, все чаще случалось, что правитель, не утруждая себя этими обязанностями, продолжал вести «элегантную» жизнь в столице, а в назначенный ему край посылал своего наместника, облеченного всей полнотой власти.
(обратно)Государь-инок Тоба (1103–1156) был объявлен императором в возрасте пяти лет. Фактическими правителями страны были регенты: дед Тобы, бывший император Сиракава и вельможа Тададзанэ Фудзивара. Под их давлением Тоба, будучи в возрасте двадцати одного года, вынужден был отречься от трона в пользу своего малолетнего сына Сутоку (1119–1164). Регентом по-прежнему оставался Сиракава, теперь уже прадед монарха. Однако, когда вскоре, в 1129 г., Сиракава скончался, двадцатишестилетний Тоба вновь очутился у власти. В 1141 г. Тоба принял постриг, стал именоваться государем-иноком, но, разумеется, не удалился от мира, а, напротив, еще более активно участвовал в политической жизни. В том же году он объявил своего семнадцатилетнего сына императора Сутоку (которого недолюбливал) «отрекшимся» от трона в пользу другого своего сына, двухлетнего императора Коноэ (род. в 1139 г.). Когда же Коноэ скончался в возрасте шестнадцати лет, Тоба посадил на трон своего четвертого сына Го-Сиракаву, минуя старшего Сутоку. Эти произвольные назначения, происходившие на фоне обострившихся противоречий между формально стоявшей у власти аристократией и набиравшим силу самурайским сословием, привели после смерти Тобы к вооруженному столкновению, известному в истории Японии как смута годов Хогэн (1156).
(обратно)Кэн — мера длины (1,81 м). Однако в данном случае слово «кэн» означает всего лишь пространство между колоннами, необязательно этой длины.
(обратно)Праздник Изобилия ежегодно отмечался во дворце в одиннадцатую луну, в день Дракона.
(обратно)Сигнальная веревка — веревка с колокольчиком, протянутая между личными покоями императора, дворцом Прохлады и Чистоты (Сэйрёдэн), и соседним помещением. Дергая за эту веревку, дежурный придворный вызывал слуг.
(обратно)Запретные покои, Запретный город — императорский дворец. Термин заимствован из Китая.
(обратно)Дворцовая стража несла охрану дворца, а также выполняла церемониальные обязанности. Отряды дворцовой стражи (их было три) делились каждый на Левый (т. е. Первый) и Правый (т. е. Второй).
По древнему обычаю, идущему из Китая, левая сторона всегда считалась более почетной.
(обратно)Бухта Акаси — расположена на побережье Внутреннего Японского моря; славилась красотой и была издавна воспета в классической поэзии и прозе.
(обратно)«Собрание Золотых Листьев» («Киньё-вака-сю», 1127 г.) — поэтическая антология стихотворений жанра танка.
(обратно)..мятеж: Ёринаги… — Ёринага Фудзивара (1120–1156) один из главных инициаторов дворцового переворота. Переворот не удался, мятеж был подавлен, Ёринага убит, а его сыновья сосланы (смута годов Хогэн).
(обратно)…пожалован придворным званием второго ранга… — Табель придворных рангов для аристократов и чиновников государственного аппарата имела тридцать градаций, сгруппированных в десять разрядов. Высшие ранги — первый, второй и третий — делились каждый на старший («Сё») и младший («Дзю»). Четвертый — восьмой ранги, кроме деления на старший и младший, делились еще на высший («Дзё») и низший («Гэ»), образуя, таким образом, двадцать градаций для этих пяти рангов. Они считались гораздо менее почетными и присваивались лицам из недостаточно знатных семейств. Девятый и десятый ранги, также делившиеся на высший и низший, присваивались низшим чиновникам государственного аппарата.
Ранги соответствовали должностям. Так, первый старший ранг соответствовал высшей государственной должности — Главному министру, главе Государственного совета (Дадзёкан, иногда Дайдзёкан), высшего административного органа. Вторые ранги соответствовали должностям Левого и Правого министров и т. д. (Подробно о Государственном совете см. примеч. 28.)
К концу XII в., по мере того как в процессе ожесточенной борьбы власть постепенно переходила от родовой аристократии к военному дворянству (самурайству), придворные ранги, так же как и соответствовавшие им должности, все больше приобретали чисто номинальный характер. Тем не менее представители самурайства усиленно добивались получения этих, в сущности уже наполовину фиктивных званий и должностей; очевидно, в силу многовековой традиции эти ранги и звания все еще сохраняли в их глазах ореол почета и власти.
(обратно)…помощником правителя Дадзайфу. — Управление Дадзайфу, в ведении которого находился о-в Кюсю с о-вами Цусимой и Ики, было не столько территориальной, сколько административной единицей с резиденцией на севере о-ва Кюсю. Управление было создано в ранний период японской истории, первоначально как военный форпост на юго-западе страны, наиболее близком к материку (Корейскому полуострову), а также для контроля над морской торговлей. Впоследствии в его функции стал входить также контроль над всеми девятью землями (провинциями) о-ва Кюсю.
(обратно)Сайсё — советник. Термин заимствован из Китая, из табели о рангах Танской империи (618–907). Звание сайсё следовало за званиями дайнагон, тюнагон, сёнагон (старший, средний и младший советники), число которых было определено еще в начале VIII в., но варьировалось в разные исторические эпохи. Эти звания присваивались лицам не ниже третьего придворного ранга.
(обратно)..минуя должности Правого и Левого министров… — Левый министр считался старше Правого.
(обратно)…стал Главным министром… — Государственный совет, учрежденный в 645 г., первоначально состоял из трех министров — Левого, Правого и Среднего (последний фактически являлся министром двора, в его ведение входило в основном управление ритуалом и всей жизнью Запретного города). Впоследствии (в 702 г.) была дополнительно учреждена должность Главного министра, которому подчинялись все ведомства, осуществлявшие управление страной.
(обратно)Регент (Сэссё) назначался при несовершеннолетнем императоре. По достижении императором совершеннолетия регента сменял канцлер (Кампаку), как правило одно и то же лицо. Начиная с IX в. должность регента-канцлера стала наследственной привилегией аристократического дома Фудзивара, способствуя его растущему политическому и экономическому могуществу. Регент-канцлер был фактическим правителем страны и пользовался неизмеримо большей властью, нежели Главный или другие министры.
(обратно)Инь и Ян. — Древняя китайская натурфилософия различала два противоположных постоянно взаимодействующих начала, которые лежат в основе мироздания: Ян — светлое, сильное, активное начало, и Инь — темное, слабое, пассивное. Иными словами, достоинства Главного министра должны быть так велики, чтобы ему были подвластны даже стихии.
(обратно)…всю Поднебесную средь четырех морей… — Древние китайцы считали, что их страна, которую они нередко называли Тянься — Поднебесная, расположена средь четырех морей. Впоследствии образное выражение «Земля средь четырех морей» заимствовали другие народы Дальнего Востока для обозначения в высоком стиле своих собственных стран.
(обратно)Кумано. — Комплекс синтоистских храмов Кумано (земля Кии совр. префектура Вакаяма) возник на заре японской истории и был посвящен многим богам исконной японской религии Синто, в том числе богу Идзанаги, одному из старших богов японского пантеона. В Средние века, когда с распространением буддизма многих японских богов стали отождествлять с буддийскими божествами, популярность храмов Кумано еще более возросла.
(обратно)…в лодку чжоуского князя У-вана прыгнула белая рыба… — В «исторических записках» Сыма Цяня (ок. 135 г. до н. э. — 93 г. до н. э.) рассказывается предание о том, что в лодку чжоуского князя У-вана (XI в. до н. э.), когда он переправлялся через р. Хуанхэ, неожиданно прыгнула белая рыба, которую он собрался принести в жертву духам. По толкованию оракулов, белый цвет символизировал цвет тогдашней Иньской династии, а рыба, покрытая чешуей, — воинов, одетых в латы. Все это было воспринято как знак У-вану разгромить последнего порочного государя династии Инь и основать свою династию Чжоу.
(обратно)Десять заветов Будды запрещают убийство, воровство, прелюбодеяние, сквернословие, пьянство, обжорство, алчность, лживость, расточительство, увеселительные зрелища.
(обратно)Правитель-инок — так стали называть Киёмори после принятия им духовного сана.
(обратно)…столичные чиновники отводили глаза… — парафраз текста китайской новеллы «Повесть о вечной печали» Чэнь Хуна (VIII в.), где говорится о высокомерном, заносчивом поведении родичей Ян-гуйфэй, фаворитки танского императора Сюаньцзуна (712–756).
(обратно)В соответствии с табелью о рангах чиновники обязаны были носить одежду строго определенных цветов.
(обратно)…конец света… — Согласно буддийскому учению, неизбежно наступит время, когда учение Будды захиреет, люди перестанут соблюдать его заветы, порядок в обществе нарушится, начнутся всевозможные бедствия и приблизится конец света — «Маппо» (букв.: «Конец Закона»; слово «закон» в буддийской терминологии всегда означает учение Будды). Идея «Маппо» или «Массэ» (букв.: «Конец света») в Средние века усердно пропагандировалась буддийской церковью и была широко распространена в сознании людей.
(обратно)…Тюнагоном с улицы Сакуры… — Старший сын Митинори Фудзивары, убитого в 1159 г. в смуту годов Хэйдзи. Брак с сыном участника смуты стал невыгодным союзом для входившего в силу дома Тайра.
(обратно)Великая богиня Аматэрасу (букв.: «Озаряющая небо») — главное божество синтоистской религии, олицетворение солнца, жизнеутверждающее начало. В японской мифологии она считается прародительницей императорского дома.
(обратно)Кэнрэймонъин — Токуко Тайра (1155–1212), дочь Киёмори Тайра, супруга, затем вдова императора Такакуры (1161–1181). Следуя китайской историографической традиции, с самого начала повествования Токуко Тайра именуется почетным титулом Кэнрэймонъин. Этот титул присваивался императрице лишь в том случае, если она являлась матерью совершеннолетнего царствующего императора (в данном случае было сделано исключение, об этом см. примеч. 45). «Ин» — означает «удалившаяся от мира»; первую же часть титула по традиции заимствовали из названий многочисленных ворот в ограде Запретного города. Эти ворота («мон») по традиции носили многозначительные, торжественные названия — Ожидания Мудрости, Приветствия Радости и т. п. «Кэнрэймон» (букв.: «ворота Утверждения Гармонии») и по сей день находятся на южной стороне внутренней дворцовой ограды в г. Киото. Мать страны — неофициальный титул, скорее прозвище той супруги императора, сын которой объявлен наследником престола.
(обратно)Мотодзанэ Фудзивара (1143–1166).
(обратно)Мотомити Фудзивара (1160–1233).
(обратно)…светлой богини в Ицукусиме… — Синтоистский храм Ицукусима на о-ве Миядзима (сейчас — полуостров близ г. Хиросимы) посвящен дочери владыки морей, царя-дракона Сагара. Храм пользовался особым покровительством дома Тайра, богатство которого в значительной степени зависело от контроля над морской торговлей.
(обратно)…супруги младшего ранга. — Жены императоров тоже имели ранги: высший — «кого» (императрица), средний — «тюгу» (букв.: «та, что во дворце»), младший — «нёго» (букв.: «благородная госпожа»). Звание «нёго» могли носить также служившие при дворе аристократки. Но наиболее почетным был ранг «монъин» (перед ним добавляли название дворцовых ворот). Такой ранг именовался «инго» (яп.).
(обратно)Золото из Янчжоу… — Перечисление редкостных для Японии изделий, которыми славились отдельные районы Китая, подчеркивает богатство и роскошь дома Тайра, недоступное для других знатных домов. Янчжоу — город в нижнем течении р. Янцзы, славившийся как крупный торговый центр.
(обратно)…вазы для состязания в метании стрел… — С древних времен в Китае во время пиршеств устраивали игру-состязание «тоуху» (кит.); игроки метали стрелы, стараясь попасть в узкое горлышко вазы. Победившему подносили вино.
(обратно)…рыба превращалась в дракона… — также одно из развлечений во дворцах Древнего Китая. Сперва профессиональные лицедеи-фокусники плясали в костюме и масках, изображающих рыбу возле источника и водоема (непременного атрибута загородных дворцов в Китае), потом бросались в воду и, вдоволь там наплескавшись, внезапно выскакивали из воды, незаметно для зрителей сменив маску рыбы на маску дракона.
Следует подчеркнуть, однако, что ни та ни другая игра никогда не практиковалась в Японии. Упоминание о них в данном контексте объясняется, очевидно, только желанием создателей «Повести о доме Тайра» блеснуть своей эрудицией в области древней классической китайской литературы.
(обратно)Один коку — около 150 кг, один кан — 3,75 кг.
(обратно)…имя начинается словом «Ги» — «божество». — В некоторых списках «Повести» слово «Ги» передается другим иероглифом, означающим «искусство». Мы придерживаемся первого варианта.
(обратно)Хотокэ — Будда (яп.).
(обратно)Спой… нам… песенку имаё! — Имаё, Имаё-ута (букв.: современная песня, песня на новый лад) — лирическая песня, состоящая из четырех или восьми стихов (схема строфы — четверостишие), получившая распространение в X–XIII вв. Сохранилось много песен имаё, главным образом религиозного содержания, возможно, потому, что бытовые и любовные песни не считались достойными записи. Песня, которую исполняет Хотокэ, — славословие в честь хозяина дома, — типичный образец бытовой народной поэзии.
(обратно)Журавль, черепаха, сосна отличаются долголетием, и потому издавна считалось, что они приносят счастье. Предметы традиционного японского быта и в наше время часто украшены их изображениями.
(обратно)…кто… укрывался вместе под сенью одного дерева… — В образах притчи раскрывается еще одна кардинальная идея буддизма — концепция кармы — причины и следствия. Несколько мгновений, проведенных вместе случайными спутниками под сенью одного дерева, трактуются не как простое, случайное совпадение, а как закономерное следствие каких-то причин. Случайная встреча, казалось бы, незнакомых людей указывает, что в минувших перерождениях между ними существовала некая связь. О перерождении, точнее говоря, о круговращении жизни и смерти см. примеч. 58.
(обратно)Время Ткачихе-звезде с Волопасом воссоединиться. — В седьмой день седьмой луны по лунному календарю отмечался праздник двух звезд — Волопаса (звезда Вега в созвездии Орел) и Ткачихи (звезда Альтаир в созвездии Лира), когда эти звезды максимально сближаются. Древняя легенда китайского происхождения повествует о любви Ткачихи и Волопаса, разлученных по воле Небесного владыки, недовольного тем, что, выйдя замуж, Ткачиха перестала ткать небесную парчу (облака). Отныне им разрешалось встречаться лишь один раз в год, переходя через разделяющую их Небесную реку (Млечный Путь) по мосту, который, слетаясь, образуют для них сороки, сочувствующие влюбленным.
(обратно)…злой дух Мара… — Злой демон Мара (санскр.) смущает душу верующих, чтобы помешать им обрести рай.
(обратно)Священный обет Амиды. — Будда Амида (санскр. Амитабха) — властитель рая. Этот рай находится в неизмеримой дали на западе и именуется Чистой землей (яп. Дзёдо) в противовес земному миру, полному скверны. Среди сорока восьми священных обетов Амиды особенно популярным был восемнадцатый, в котором он поклялся принять в Чистую землю каждого, кто будет взывать к нему от чистого сердца. Эта идея послужила основой для возникновения отдельной буддийской секты «Дзёдо-сю» — «Учения (о) Чистой земле», окончательно сформировавшейся и ставшей весьма популярной в XI–XII вв. Буддийские доктрины, представленные в «Повести», почти целиком восходят именно к вероучению «Дзёдо-сю». В отличие от более ранних вариантов буддийского вероучения, «Дзёдо-сю» не требовало от верующих ни сурового послушания, ни богатых жертвоприношений, иными словами, отличалось гораздо более общедоступным, если можно так сказать, «демократическим» характером, что и обеспечило этой разновидности буддизма популярность в народе.
(обратно)…как бы долго ни продолжалось круговращение жизни и смерти, сколько бы раз ни довелось умирать и снова рождаться! — Согласно буддийской религии, человек проходит ряд перерождений, и от его поведения зависит, в каком из Шести миров ему суждено возродиться к новой жизни. Эти Шесть миров суть Ад, царство Голодных Демонов, царство Скотов, царство демона Асуры, мир людей и, наконец, Небеса (которые, в свою очередь, подразделяются на несколько разрядов, так же, впрочем, как и ад).
(обратно)…возродимся к новой жизни в едином венчике лотоса! — В раю Амиды каждому праведнику уготовано прекрасное сиденье — благоуханная чаша лотоса. Любящие души могут поместиться там вместе. В особенности часто мечтают и молятся об этом любящие супруги.
(обратно)Тамэёси. — Тамэёси Минамото (1096–1156) — один из главных участников борьбы во время смуты годов Хогэн (1156). Казнен по приказанию Киёмори Тайра.
(обратно)Ёситомо. — Ёситомо Минамото (1123–1160) — старший сын Тамэёси (см. примеч. 60). В смуту Хогэн сражался на стороне Киёмори Тайра против отца и братьев. Именно ему Киёмори поручил казнить взятого в плен Тамэёси, т. е. родного отца, но Ёситомо удалось уклониться от выполнения этого приказания. Об этом подробно см. «Повесть о годах Хогэн» («Хогэн-моногатари»).
Однако уже через три года, в 1159 г., Ёситомо выступил против Тайра (смута годов Хэйдзи), но потерпел поражение и был убит во время бегства вероломным вассалом. Его старшие сыновья погибли, но младшие уцелели, в том числе тринадцатилетний Ёритомо, будущий диктатор Японии, и самый младший — Ёсицунэ, будущий победитель дома Тайра, в ту пору — грудной младенец. Об этом подробно см. «Повесть о годах Хэйдзи» («Хэйдзи-моногатари»).
(обратно)…как будто стояли у края пучины… — Цитата из «Книги песен», древнего собрания китайской народной поэзии XI–VII вв. до н. э. («Ши цзин», «Ода о неправых советниках», II, V, I).
(обратно)…осталась супруга, вдовствующая императрица… — Масаруко (иначе — Таси) Фудзивара, дочь Правого министра Кинъёси, принадлежавшего к боковой ветви дома Фудзивара, носившей фамилию Токудайдзи. Род Токудайдзи также был причислен к высшей аристократии, но без права занятия должности регента или канцлера.
(обратно)Гао Лиши — евнух китайского императора Сюаньцзуна (см. примеч. 36), поставлявший красавиц в императорский гарем. Именно он отыскал для Сюаньцзуна красавицу Ян-гуйфэй.
(обратно)Вдова императора Тайцзуна, вдовствующая императрица У Цзэ-тянь вышла замуж за своего пасынка Гаоцзуна. Активно вмешивалась в политические дела и после смерти Гаоцзуна объявила себя императрицей.
(обратно)Император Тайцзун — второй император Танской династии (626–649).
(обратно)Император Гаоцзун — третий император той же династии (649–683).
(обратно)Император Дзимму — легендарный японский император. Согласно японской мифологии по велению богини Аматэрасу сошел с неба на землю и в 660 г. до н. э. основал японский императорский дом, став первым «земным» повелителем Японии.
(обратно)У Сына Неба нет отца и нет матери! — Цитата из китайского сочинения «История северных династий» («Бэй ши»), созданного в эпоху Тан Ли Яньшоу.
(обратно)…стал повелителем десяти тысяч колесниц. — Заимствованное японцами метафорическое название императора, принятое в Древнем и средневековом Китае.
(обратно)Сисиндэн — парадный дворец в дворцовом комплексе Запретного города в столице Хэйан, букв.: «Небесный Чертог», т. е. обитель «Владыки Неба», императора.
(обратно)…нарисованы мудрецы и святые. — Далее перечисляются герои (некоторые из них — легендарные) древней истории Китая: И Инь — мудрый советник иньского государя Тан-вана (эпоха Инь — 1401–1122 гг. до н. э.); Ди Улунь — добродетельный сановник времен правления позднеханьского императора Чжан-ди (75–88); Юн Шинань — мудрый советник танского императора Тайцзуна; Тайгун Ван — наставник чжоуского государя У-вана, содействовавший свержению жестокого деспота последнего иньского государя Чжоу (Синя) и победе У-вана (XI в. до и. э.); Жань Ли-сяньшэн — один из «Четырех белобровых старцев», четырех мудрецов Ханьской эпохи: Ли Цзы — министр и сподвижник танского императора Тайцзуна; Сыма — комментаторская традиция не установила личность этого персонажа.
(обратно)…а в зале Демонов — полководец Ли, как живой. — Военачальник Ли Гуан, служивший при ханьском императоре У-ди (годы правления — 141–87 до н. э.) и отличившийся многократными победами над племенами сюнну (гуннов) на северо-западных границах Ханьской империи. На ширмах, изображающих Ли Гуана (находящихся не во дворце Небесный Чертог, как ошибочно указано в тексте «Повести», а во дворце Прохлады и Чистоты), изображен популярный сюжет — Ли Гуан стреляет в камень, по ошибке приняв его за лежащего тигра.
(обратно)Оно-но Тофу (иначе — Митикадзэ из рода Оно; 896–966) — знаменитый каллиграф.
(обратно)Канаока из Косэ — основатель средневековой школы живописи, преимущественно религиозного (буддийского) содержания (IX в.). Легенда гласит, что конь, нарисованный им в храме Ниннадзи в г. Хэйан, каждую ночь оживал и носился по окрестностям.
(обратно)Чжоу-гун, по имени Дань, младший брат основателя Чжоуской династии У-вана (см. выше) — дядя малолетнего правителя Чжоуского Чэн-вана, сына У-вана, которого он наставлял на путь добра, историческая традиция рисует его добродетельным мудрецом.
(обратно)Чжоуский Чэн-ван — правитель древнего китайского царства Чжоу (II тыс. до н. э.).
(обратно)Монастырь Энрякудзи — буддийский монастырь, расположенный к северу от столицы Хэйан (современный г. Киото на горе Хиэй, иначе Хиэйдзан), основанный в 785 г. (по японскому летосчислению — в 4-м году Энряку; отсюда название) монахом Сайтё (767–822, посмертное имя Дэнгёдайси), одним из ведущих деятелей буддийской церкви в эпоху раннего Средневековья в Японии. Центр буддийского вероучения Тэндай (букв.: «Оплот Небес»), встретившего резкую оппозицию со стороны ранее утвердившихся в Японии буддийских сект Кэгон, Хоссо и др.
Монастырь Энрякудзи, своеобразный «научный центр» Средневековья, воспитавший многих идейных лидеров XII, XIII, XIV вв. — Хонэна, Синрана, Догэна, Нитирэна и др., — был крупной феодальной единицей, обладавшей экономической и военной мощью, располагал многочисленными отрядами воинственных монахов («сохэй») и активно участвовал в политической жизни. Добиваясь каких-либо своих требований, монахи нередко устраивали форменные набеги на столицу, наводя ужас на ее жителей. Конец могуществу монастыря Энрякудзи положил только в 1571 г. Ода Нобунага, один из объединителей страны, который после осады сжег монастырь дотла. С окончанием феодальной раздробленности страны монастырь Энрякудзи, хотя и отстроенный заново, утратил политическое значение.
(обратно)Монастырь Кофукудзи в г. Наре (г. Нара, столица Японии в VIII в., расположен к югу от столицы Хэйан (Киото); отсюда название «Южная столица») заложен в VII в. Каматари, основателем аристократического рода Фудзивара, и считался как бы «семейным» храмом этого дома. Монастырь процветал по мере усиления рода Фудзивара, обладал обширными землями и, так же как монастырь Энрякудзи, располагал значительными отрядами монахов-воинов. Центр буддийского вероучения Хоссо, проникшего в Японию еще в VI в.
(обратно)Великий Восточный храм Тодайдзи основан в 728 г. в г. Наре. Центр буддийского вероучения Кэгон. Воздвигнутая в этом храме в 741 г. бронзовая статуя Будды (санскр. Маха-Вайрочана, яп. Бирусяна, сокр.: Русяна; букв.: «Светоносный», «Озаряющий весь мир», «Лучезарный») является самым большим в мире металлическим изваянием Будды, имеет 16,9 м высоты. Так же как и монастыри Энрякудзи и Кофукудзи, Великий Восточный храм обладал значительной экономической и военной мощью.
(обратно)Обитель Миидэра (букв.: «храм Трех Источников»; другой вариант названия — «храм Святого Источника». Официальное название Ондзёдзи — «Несокрушимый вертоград»). Основан во 2-й половине VII в. в живописном месте на берегу оз. Бива, у города (в те времена — селения) Оцу, неподалеку от г. Киото. Расцвет и усиление могущества этого монастыря наступили в середине IX в. и связаны с деятельностью монахов Кёдая и Энтина (посмертное имя последнего — Тисё-дайси). Энтин, выходец из монастыря Энрякудзи, покинул гору Хиэй и обосновался в обители Миидэра из-за расхождений по вопросам монастырского устава и ритуала. С тех пор между обителью Миидэра и монастырем Энрякудзи не прекращались распри, несмотря на то что оба монастыря фактически принадлежали к одному и тому же вероучению Тэндай, хотя и расходились по вопросам второстепенного характера. Достаточно сказать, что монахи Энрякудзи свыше пяти раз нападали на обитель Миидэра и всякий раз сжигали ее дотла.
(обратно)Вода символизирует монастырь Кофукудзи, солнце — монастырь Энрякудзи.
(обратно)Храм (монастырь) Киёмидзу (букв.: «Чистый Источник») основан в 798 г. и живописно расположен на весьма крутом склоне небольшой горы Киёмидзу, к востоку от столицы Хэйан. Пользовался большой популярностью не только в дворцовых кругах, но и в народе. Подведомственный монастырю Кофукудзи в Наре, храм Киёмидзу также принадлежал к секте Хоссо и потому тоже не раз подвергался нападениям монахов горы Хиэй, сжигавших как самый храм, так и кельи монахов. Храм посвящен богине Каннон.
(обратно)…в час Коня… — в 12 часов дня.
(обратно)Богиня Каннон (иначе — Кандзэон: санскр. Авалокитешвара: букв.: «внимающая звукам мирским»). — Название Кандзэон, или, сокращенно, Каннон, является переводом этого понятия на язык китайских иероглифов.
Бодхисатва — в буддизме Махаяны «праведник, достигший совершенной мудрости» благодаря соблюдению шести добродетелей (санскр. Сад-парамита; яп. Року-харамицу, сокр.: Рокухара). Буддийские божества-бодхисатвы могли бы пребывать в совершенном покое (нирване), но, движимые любовью и состраданием, являют себя в мире, чтобы помочь людям обрести путь к спасению, т. е. к избавлению от страданий земной жизни (напр., бодхисатвы Каннон, Мондзю, Фугэн, Мироку, Дзидзо, Сэйси и др.).
Бодхисатва Каннон мыслился в Китае и в Японии в женском облике, в виде прекрасной богини, милосердной и всепрощающей, заступницы обиженных и несчастных, своего рода «дальневосточной Девы Марии». Ее часто изображали со множеством рук — символом ее всемогущества («Тысячерукая Каннон») или с несколькими головами, повернутыми во все стороны в знак того, что ей видно и слышно все («Одиннадцатиликая Каннон»).
(обратно)…отбыл… в свой дворец Обитель Веры, Ходзюдзи. — Так именовалась резиденция бывшего императора Го-Сиракавы, так как среди многочисленных строений, располагавшихся на территории резиденции, находился небольшой буддийский храм, именовавшийся Обитель Веры, и вдобавок сам прежний император Го-Сиракава после принятия пострига именовался «государем-иноком». Отсюда название храма Обитель Веры стало обобщенным названием всей его резиденции.
(обратно)…боги и будды… — Боги — божества исконной японской религии Синто; будды (букв.: «просветленные»), т. е. уже обретшие вечную жизнь праведника, число которых неисчислимо. Последним буддой был Шакья-Муни, явившийся в земном воплощении, чтобы указать людям путь к спасению, следующим буддой станет через миллиарды лет бодхисатва Майтрея (яп. Мироку) и т. д.
(обратно)Церемония Очищения. — Перед вступлением на трон будущий император совершал омовение на берегу р. Камо в столице. Этот обряд, уходящий корнями в глубокую древность, сопровождался сложным ритуалом.
(обратно)Великая церемония Первого Подношения риса — торжественная церемония, совершавшаяся лишь однажды, при вступлении на царство (в отличие от обычной, совершавшейся ежегодно). Император подносил вареный рис и саке богам Неба и Земли.
(обратно)Государыня Кэнсюнмонъин — Сигэко Тайра, последняя супруга императора Го-Сиракавы, взятая вопреки многовековой традиции не из аристократического дома Фудзивара, а из самурайского сословия, ранее презираемого, — явное свидетельство растущего могущества дома Тайра и всего самурайства в целом. Сигэко была младшей (сводной) сестрой супруги Киёмори Тайра, госпожи Ниидоно.
(обратно)Ян Гочжун — брат Ян-гуйфэй (дамы Ян), фаворитки тайского императора Сюаньцзуна (см. примеч. 36), пользовался огромной властью.
(обратно)Садамори. — Садамори Тайра с отрядами своих воинов уничтожил восставшего в 940 г. Масакадо Тайра (см. примеч. 6); за эту заслугу получил должность правителя земли Муцу (на северо-востоке о-ва Хонсю).
(обратно)Хидэсато. — Хидэсато Фудзивара вместе с Садамори воевал против Масакадо Тайра и собственноручно отрубил голову Масакадо, когда тот, раненый, упал с коня; в награду получил должность правителя земли Симоцкэ.
(обратно)Ёриёси. — Ёриёси (иначе — Райги) Минамото (995–1082); воевал в северо-восточных областях Японии (земля Муцу) против Ёритоки Абэ, отказавшегося подчиняться правительству в столице Хэйан. Военные действия длились с перерывами девять лет (фактически даже больше — двенадцать) и закончились разгромом восставших. В истории Японии эти события известны под названием Девятилетней войны. В награду Ёриёси получил четвертый придворный ранг (младший) и должность правителя земли Иё (современная префектура Эхимэ, о-в Сикоку).
(обратно)Садатоо и Мунэтоо — сыновья восставшего Ёритоки Абэ. Погибли вместе с отцом.
(обратно)Ёсииэ. — Ёсииэ Минамото (1041–1108) — старший сын Ёриёси (см. примеч. 94). С пятнадцати лет участвовал в походах отца против Абэ и проявил большую сноровку в военном деле. При обряде совершеннолетия взял себе имя Таро Хатиман (букв.: Старший Сын (бога) Хатимана). С него началось возвышение феодального дома Минамото.
(обратно)Такэхира и Иэхира. — Иэхира (племянник) и Такэхира (дядя) из старинного знатного рода Киёхара; первоначально участвовали в походах Ёсииэ, Таро Хатимана (см. примеч. 96), но затем отказались ему повиноваться и в течение трех лет воевали против него на северо-востоке страны, в краю Дэва.
В истории Японии эти события известны под названием Трехлетней войны. После длительной осады Ёсииэ удалось овладеть укрепленной усадьбой Иэхиры (1087). Иэхира и все его родичи погибли. На этом прекратила существовать северо-восточная ветвь рода Киёхара.
(обратно)…совершеннолетия императора Такакуры… — В отличие от Китая, в Японии не был установлен возраст, когда наступало совершеннолетие, отмечавшееся соответствующим обрядом. «Совершеннолетним» мог стать десятилетний и даже восьмилетний ребенок, который тем не менее с этого момента уже считался «взрослым». Император Такакура (годы правления 1169–1180) стал «совершеннолетним» в возрасте восьми лет.
(обратно)Министр Моронага, как сын Ёринаги Фудзивары (1120–1156), одного из главных участников так называемой смуты годов Хогэн (см. примеч. 23), в 1156 г. был сослан в край Тоса (о-в Сикоку), но в 1164 г. прощен и по возвращении в столицу получил должность Среднего, а затем и Главного министра (1177). Однако вскоре по приказу Киёмори Тайра снова был сослан и снова возвращен после смерти последнего.
(обратно)Вельможа Дзиттэй. — Дзиттэй (иначе — Санэсада) Токудайдзи, родной брат «дважды императрицы» Масаруко (см. примеч. 63).
(обратно)Тюнагон Канэмаса — отпрыск другой боковой ветви дома Фудзивара, носившей фамилию Кадзанъин.
(обратно)Дайнагон Наритика — Наритика Фудзивара (1138–1178). За участие в смуте Хэйдзи (см. примеч. 10) был сослан, однако вскоре прощен. Служил при дворе императора Го-Сиракавы, получил звание дайнагона.
(обратно)Храм бога Хатимана. — Бог Хатиман считался покровителем воинов. Под этим именем почитается дух легендарного императора Одзина (201–310), обожествленного после смерти. Один из трех главных храмов, посвященных Хатиману, находился близ столицы Хэйан, на склоне горы Мужей Отокояма.
(обратно)…читать… от начала и до конца всю Великую сутру Высшей мудрости (яп. Дайхання-харамитта-кё, санскр. Маха-праджна-парамита-сутра). — Под этим наименованием объединены шестьсот отдельных буддийских сочинений, возникших в разных районах Индии в разное время, начиная с I в. н. э. Переведены на китайский язык известным буддийским монахом Сюаньцзаном (VII в.) — Высшая Мудрость, Высший Разум (яп. «хання», санскр. «праджна»).
(обратно)Два храма Камо, Нижний и Верхний, в селении Камо, в окрестностях столицы, были посвящены богам — покровителям столичного града Хэйан: Нижний — богине Тамаёри-химэ, матери легендарного первого императора Дзимму, Верхний — другому ее сыну, богу Вакэ-Икадзути.
(обратно)Демон тьмы Дакини — злой дух ночной тьмы, обладающий способностью предугадать точное время смерти человека за шесть месяцев до кончины и наделяющий этой способностью того, кто к нему взывает и ему поклоняется.
(обратно)Князь Сигэмори Комацу (1138–1179) — старший сын и наследник Киёмори Тайра, часто именуется в эпосе князем Комацу по названию его усадьбы в г. Хэйан, где он жил отдельно от других родичей Тайра. В средневековой Японии, как, впрочем, и в других странах в эпоху феодализма, часто именовали знатных людей не личным именем, а по названию принадлежавшей им усадьбы или земельных владений.
(обратно)…происходил… из дома Токудайдзи… — Т. е. из одного из ответвлений рода Фудзивара, ведущего начало от Киндзанэ Фудзивары (1053–1107), впервые получившего фамилию Токудайдзи.
(обратно)Преподобный Дзёкэн, сын покойного сёнагона Синдзэя. — Синдзэй — монашеское имя вельможи Митинори Фудзивары. Убит в 1159 г., в смуту Хэйдзи, одним из главных участников которой он был.
(обратно)Тан — единица измерения тканей, один тан — 10,6 м.
(обратно)Дайнагон Садафуса — сын Правого министра Масасады Минамото.
(обратно)Левый министр Цунэмунэ — Цунэмунэ Фудзивара.
(обратно)…в прошлом вассалы покойного сёнагона Синдзэя. — См. примеч. 109.
(обратно)Церемония Изгнания зла ежегодно отмечалась во дворце в последний день двенадцатой луны для удаления духов зла (яп. «Они-ярай»).
(обратно)…от счастливых времен мудрого Шао-гуна… — Шао-гун — другой младший брат основателя династии Чжоу, У-вана (XI в. до н. э.). Историческая традиция рисует его справедливым судьей, мудро решавшим споры между людьми под сенью дикой яблони (см. также примеч. 72).
(обратно)Белая гора, Хакусан (иначе Сирояма), — одна из трех «священных» горных вершин Японии (две другие — Фудзи и Татэяма). Здесь издавна селились отшельники, монахи-аскеты. Стала религиозным центром с VIII в.
(обратно)Священный ковчег. — Самой большой святыней синтоистского храма считался ковчег, в котором обитает «божественный дух». Ковчег богато украшали позолотой, резьбой и т. п. Монахи нередко использовали эту святыню, внушавшую благоговейный страх, как своеобразное средство давления при предъявлении разного рода требований.
(обратно)…поместили в храме Мародо… — У подножья горы Хиэй расположены семь синтоистских храмов — Оомия, Ниномия, Мародо и др., посвященные различным синтоистским божествам, в том числе богине Солнца — Аматэрасу.
(обратно)…на Белой горе, Хакусан… — На Белой горе, Хакусан (иначе — Сирояма), находится храм, посвященный синтоистскому богу Идзанаги, прародителю многих синтоистских богов.
(обратно)…узы, соединяющие родителей и детей. — В одном из японских мифов рассказано о чудесном рождении богини Солнца Аматэрасу из правого глаза бога Идзанаги. Таким образом, бог Идзанаги является отцом, а богиня Аматэрасу — его дочерью.
(обратно)…повстречал своих правнуков в седьмом колене… — В народной сказке о рыбаке Урасиме (правильное наименование — Урасима из Мидзуноэ), записанной во многих древнейших памятниках японской письменности, говорится о том, как рыбак Урасима пробыл три года в гостях у царя подводного мира; когда он вернулся на землю, оказалось, что прошло несколько веков и вместо своих родных он встретил своих потомков в седьмом колене.
(обратно)…превыше радости сына, покинутого отцом еще до рождения… — В одном из эпизодов, рисующих житие будды Шакья-Муни, говорится, что, когда Шакья-Муни в поисках просветления покинул дом и семью, его супруга Ясодхара (яп. Ясюдара) ждала рождения ребенка. Рахула (яп. Рагора), сын Шакья-Муни, родился и вырос без отца. Став взрослым, он приобщился к буддийскому учению, сделался ревностным буддистом и пришел на Орлиный пик, где будда Шакья-Муни читал проповеди ученикам. Здесь впервые состоялась встреча отца и сына.
(обратно)Орлиный пик (санскр. Гридхракута, яп. Рёдзюсэн) — горная вершина к северо-востоку от столицы древнего индийского царства Магадха в Центральной Индии (современный штат Бихар), где, по преданию, проповедовал Будда.
(обратно)Министр-казначей Тамэфуса. — По требованию монахов Тамэфуса Фудзивара был сослан в 1092 г. в край Ава (о-в Сикоку); Сузнака Фудзивара в 1105 г. также подвергся ссылке по настоянию монахов. Он был сослан в край Суо (современная префектура Ямагути).
(обратно)Высшие избегают советовать… боясь лишиться щедрых окладов… — парафраз стихотворения, написанного на китайском языке Ясуганэ Ёсисигэ и озаглавленного «Высочайший указ о наградах вассалам». Стихотворение помещено под № 2 в поэтическом сборнике «Хонтё-мондзуй» («Литературный изборник нашей страны», 1064) — одном из наиболее значительных памятников поэзии на китайском языке, созданной японцами в Средние века.
(обратно)Масафуса Оэ был министром-казначеем, затем — правителем Дадзайфу (1041–1111).
(обратно)Бог Хиёси — синтоистское божество, бог — покровитель горы Хиэй. Под названием Хиёси (другие названия — Хиэ, Санно — букв.: «Владыка горы») подразумевался один из главных богов синтоистского пантеона бог Окуни-нуси (букв.: «Хозяин страны»). Храм, посвященный этому божеству, находился на восточном склоне горы Хиэй задолго до создания там буддийского монастыря Энрякудзи. Монахи Энрякудзи продолжали почитать исконного японского бога Хиёси, покровителя Святой горы Хиэй.
(обратно)Дзюдзэндзи, Мародо, Хатиодзи — названия синтоистских храмов, разбросанных по склонам горы Хиэй (всего их было семь) и посвященных синтоистским (японским) богам.
(обратно)…в час Дракона… — в 8 часов утра.
(обратно)Швейная палата. — Так называлось помещение у северной ограды дворцового комплекса, где находилось учреждение, ведавшее изготовлением придворных одежд.
(обратно)Цунэмото (894–961) — внук императора Сэйвы. Участвовал в подавлении мятежей Масакадо (940) и Сумитомо (941). За эти заслуги впервые получил для себя и своих потомков наследственное фамильное имя Минамото, став, таким образом, основателем главной ветви этого феодального дома, получившей название Сэйва-Гэндзи, т. е. Минамото, ведущие свой род от императора Сэйвы («Гэндзи» — китаизированное чтение иероглифов, которыми пишется фамилия Минамото).
(обратно)Курандо — придворное звание. Институт курандо («Курандо-докоро») был создан на рубеже IX–X вв. на правах личного секретариата императора, ведавшего его делами и личными средствами (отсюда название «курандо», букв.: «казначей»). Однако впоследствии «курандо-докоро» превратилось в весьма влиятельный орган, стоявший, хоть и неофициально, над прочими ведомствами, в том числе и над Государственным советом.
(обратно)Шестирукая Каннон-Нёирин (санскр. Чинтамани-чакра) — одно из традиционных изображений бодхисатвы Каннон. Изображена шестирукой, в первой правой руке держит волшебный, заостренный кверху шар с языками пламени над ним (санскр. Чинтамани), обладающий способностью выполнять любое желание («нёи» — букв.: «согласно воле»), в другой — колесо («хорин» — букв.: «колесо закона»), означающее, что закон Будды вечно в движении, способен, как колесо, подминать и сокрушать все силы зла.
(обратно)Принц крови, преподобный Какукай. — Высшими иерархами буддийской церкви, как правило, становились младшие сыновья императора. Какукай был седьмым сыном императора Тобы. Указ, дающий право считаться принцем крови, давался таким сыновьям лишь после пострижения в монахи, а в монастыри их отдавали с юных лет.
(обратно)Гёгэн — сын регента Мородзанэ Фудзивары, учитель Какукая, был первосвященником секты Тэндай.
(обратно)…не смел более пользоваться ни водой, ни огнем. — Одно из наказаний в средневековой Японии состояло в том, чтобы лишить осужденного возможности пользоваться водой, дровами, древесным углем.
(обратно)Тюнагон Нагаката. — Нагаката Фудзивара назначен советником в 1181 г.
(обратно)Закон велит заменять… смертную казнь ссылкой… — Согласно «Установлениям годов Энги» («Энги-сики», IX в.) наиболее суровое наказание духовным лицам за тяжкие преступления назначалось в виде ссылки в такие отдаленные по тем временам местности, как Идзу, Ава, Хитати, Тоса, о-в Садо и о-в Оки.
(обратно)Буддийское вероучение Сингон (букв.: «Слово Истины», «Истинное слово») основано в Японии монахом Кукаем (посмертное имя Кобо-дайси, 774–835), учившимся в Китае. Возвратившись оттуда в 806 (807?) г., Кукай стал усердно распространять доктрины Сингон. В основе этих доктрин, подчеркивающих значение первоисточников — «подлинных слов Будды», лежат поучения, изложенные в первую очередь в трех сутрах — «Дайнити-кё», «Конго-кё» и «Сосицудзи-кё», несущих на себе значительную печать влияния индуистского пантеизма (санскр. названия «Вайрочана-сутра», «Ваджрасэкхара-сутра» и «Сусидхикара-сутра»).
В первых двух сутрах мироздание изображается как присутствие будды Вайрочана в сокровенной сути каждого живого существа и явления, развивается и поясняется учение, рассматривающее Вселенную как проявление будды Вайрочана. Третья («Сусидхикара-сутра») обещает постижение истин, изложенных в двух предыдущих сутрах, посредством эзотерической практики, подробно разъясняет обряды — пострижения, возжигания священного огня, молитв, медитации и т. д.
Космический, «солнечный» характер будды Вайрочана (санскр., букв.: «Лучезарный», «Светоносный») позволил японским приверженцам вероучения Сингон отождествить его с высшим синтоистским божеством — богиней Солнца Аматэрасу; ее стали считать как бы «местным» воплощением будды Вайрочана, а санскритское слово «Вайрочана» переводить японскими словами «Дайнити» — «Великое солнце». Эта концепция легла в основу дуализма религии Синто, привела к слиянию буддизма и синтоизма, позволив им сосуществовать, не отрицая друг друга.
(обратно)Храм Небесных Владык, Тэннодзи… — Храм Тэннодзи (точнее — Си-Тэннодзи, храм Четырех Небесных Царей — защитников буддизма) — один из старейших буддийских храмов, построенный в 593 г. принцем Сётоку в краю Сэтцу (близ современного г. Осака). Любопытно, что для постройки этого храма велено было использовать строительный материал, взятый из разрушенного дома Мория Мононобэ, непримиримого противника буддизма, после того как он потерпел поражение в борьбе за власть и был убит в 587 г. (см. также примеч. 41, свиток четвертый).
(обратно)…Ясутика Абэ, глава Ведомства астрологии и гаданий… — Древнекитайское натурфилософское учение о двух началах Инь-Ян в средневековой Японии свелось к астрологии, геомантике и всякого рода ворожбе. При дворе существовало специальное ведомство, где служили жрецы-гадальщики, которые занимались различного рода предсказаниями — указывали «счастливые» и «несчастливые» дни, «счастливое» или «несчастливое» направление пути, грядущие «счастливые» или «несчастливые» события. Жрецы Инь-Ян пользовались непререкаемым авторитетом, их предсказания не подвергались ни малейшим сомнениям. Должность главы этого ведомства была наследственной в семействе Абэ, ведущем свой род от знаменитого звездочета Саймэя Абэ (ум. в 1005 г.).
(обратно)В первой части сего имени сияют луна и солнце… — Имя Мэйун пишется двумя иероглифами: первый — «мэй» (ясный, чистый) состоит из двух компонентов — «луна» и «солнце», второй — «ун» — означает «облака, тучи». Облака, тучи могут скрывать луну и солнце, следовательно, по суеверным представлениям того времени, такое имя могло предвещать несчастье.
(обратно)Пагода Мондзю — пагода, посвященная бодхисатве Мондзю (санскр. Манджушри), олицетворяющему мудрость и действенность буддийского вероучения. Мондзю часто изображают верхом на льве, символизирующем грозную, непреодолимую силу этой всепроникающей высшей мудрости.
(обратно)Закон Триединства (букв.: «Триединство в едином сердце»; яп. «Иссин-санган») — определенный метод медитации вероучения Тэндай, при котором все явления рассматриваются одновременно в трех различных аспектах, а именно: поскольку каждое явление есть результат длинного ряда первопричин, оно по самой сути своей лишено постоянства и, следовательно, представляет собой пустоту (яп. термин «ку»); тем не менее эта «пустота» является хоть и временным, мгновенным, но реальным бытием, формой («кэ»). Таким образом, поскольку каждое явление есть сочетание «пустоты» и «формы», его следует рассматривать как нечто находящееся посредине между этими двумя крайностями («тю»). Все эти три аспекта взаимосвязаны и указывают на истинную суть каждого явления — его зависимость от закона причинности и временную краткость, недолговечность его существования. Эта доктрина считается одной из важнейших в вероучении Тэндай, постижение ее достигается с помощью религиозной практики, в том числе медитации.
(обратно)Мэмёбику (санскр. Ашвагхоша, 100–60 гг. до н. э.) — индийский поэт, основоположник художественной литературы на языке санскрите, создатель первых драматургических произведений на этом языке, автор эпической поэмы «Буддхачарита», воспевающей житие Будды, и многих других произведений, в том числе комментариев к сутрам. Был ревностным приверженцем буддизма Махаяны.
(обратно)Гисин (730–833) — буддийский монах, первый настоятель монастыря Энрякудзи, сподвижник Сайтё (Дэнгё-дайси), основателя вероучения Тэндай в Японии (см. примеч. 78, свиток первый).
(обратно)…на женщине тяготят Пять Запретов… — Пять Запретов (точнее — Пять Помех) означают, что в процессе круговращения жизни и смерти женщина по самой своей природе лишена возможности перевоплотиться в будд, а также в богов Индру, Брахму и др.
(обратно)И Син — (яп. Итигё), китайский ученый (688–727), выдающийся астроном, реформатор лунного календаря, принятого также и в Японии (с 763 г.). Переводчик буддийских сутр, учился непосредственно у индийских буддистов, монахов Ваджрабодхи и Субхакарасимха, долгое время живших в г. Чанъани, столице Танской империи (ныне г. Сиань в Северо-Западном Китае). И Син был основоположником эзотерического буддийского учения Чжэньянь (яп. Сингон) в Китае, а также ученья Чань (санскр. Дхяна, яп. Дзэн).
(обратно)Храм Кокубундзи — букв.: «Краевой», или «Поземельный». В 737 г. во время моровой язвы, унесшей множество жизней, было решено для избавления от напасти создать буддийские храмы-монастыри (мужские и женские) в каждой из 66 земель (краев), на которые делилась тогда Япония. Эти храмы получили название Краевых, или, иначе, Поземельных.
(обратно)Сяку — один сяку равен 30,3 см.
(обратно)Страна Кухара — древнее, заимствованное из Китая общее название земель на территории Центральной и Малой Азии.
(обратно)Девять светил — Солнце, Луна, Марс, Меркурий, Юпитер, Венера и две воображаемые звезды Раго и Кэйто (санскр. Раху и Кэту), которые якобы иногда заслоняют (в древнеиндийских легендах — заглатывают) Луну и Солнце, из-за чего происходят солнечные и лунные затмения. По этим звездам гадали в Древней Индии. В Японии жрецы Инь-Ян тоже гадали по этим звездам.
(обратно)Мандала (букв.: сущность) — символическая картина, призванная графически изобразить космическую природу будд, бодхисатв и других божественных существ. Священная картина мандала, непременный атрибут буддийского храма, считается символом Вселенной (мироздания) и призвана способствовать сосредоточению духа во время медитации.
(обратно)Зеленела листва, распускались цветы орхидеи… — отрывок из китайского сочинения «О политике в годы под девизом Чжэнь-Гуань» (627–649), глава «Предостережения»; тот же текст имеется в китайском сочинении «Образец для государя» (яп. «Тэйхан»), приписываемом танскому императору Тайцзуну и будто бы предназначенном в назидание наследнику престола.
(обратно)Покойный вельможа Касэй — Касэй (иначе Иэнари) Фудзивара, в свите которого состоял в отроческие годы Киёмори Тайра.
(обратно)…гэта на высоких подставках… — Деревянную обувь гэта на высоких подставках надевали, чтобы уберечься от уличной грязи; тем самым Сайко подчеркивает, что Киёмори, по бедности и незнатности, не имел ни коня, ни кареты и вынужден был ходить пешком.
(обратно)…от широкого проезда Красной Птицы, Сусяку. — Сусяку (иначе — Судзяку, Сусяка, Судзяка), букв.: «Красная птица» (кит. Чжуцзяо) — символ юга в древнекитайской мифологии.
Широкий прямой проспект, начинавшийся от центральных ворот Сусяку-мон на южной стороне внешней ограды Запретного города (дворцового комплекса), пересекал столицу Хэйан в южном направлении и назывался дорогой Красной Птицы, симметрично разделяя город на восточную и западную половины.
(обратно)Хакама — широкие штаны, заложенные у пояса глубокими складками. Парадная одежда, которую носили как мужчины, так и женщины.
(обратно)Демоны Ахо и Расэцу — подручные царя преисподней Эмма (санскр. Яма); у них бычьи и конские головы, вместо ступней копыта, в руках железные вилы, которыми они терзают грешников.
(обратно)…Сяо и Фань томились в темнице… — цитата из письма китайского полководца Ли Лина, долгие годы, до самой смерти, прожившего в плену у сюнну (гуннов). Это письмо, под заглавием «Ответное послание Су У», помещено в китайской антологии «Вэньсюань» («Литературный изборник», ок. 530 г.) — собрании стихов и прозы, весьма популярном в период раннего Средневековья в Японии и оказавшем большое влияние на развитие в Японии литературы (стихов и прозы) на китайском языке.
Чао Цо (275–154) — ханьский сановник, служивший императорам Вэнь-ди и Цзин-ди. Казнен по требованию нескольких князей, недовольных попытками Чао Цо ограничить их власть. Чжоу — Чжоу Бо (II в. до н. э.) помог восшествию на престол императора Вэнь-ди (правил с 180 по 157 г. до н. э.), но вскоре был оклеветан и подвергся опале. Военачальник, князь Вэй — Вэйци-хоу (личное имя — Доу Ин), ханьский полководец и министр (II в. до н. э.), был казнен по клеветническому доносу одного из своих соратников.
Сяо (Сяо Хэ), Фань (Фань Куай), Хань (Хань Синь), Пэн (Пэн Юэ) — сподвижники Лю Бана, будущего основателя Ханьской династии, известного в истории под именем императора Гао-цзу, содействовавшие его победе (206 г. до н. э.). Сяо Хэ казнен в 193 г. до н. э., Хань Синь — в 196 г. до н. э.
(обратно)…пожаловал… в одной карете с сыном… — В кареты знати запрягали вола в нарядной сбруе. Высокая двухколесная арба с плетеным кузовом, богато украшенная, закрывалась спереди и сзади занавесками. По бокам имелись окна, тоже закрытые плетеными шторками. Погонщик вола, держа в руках вожжи, шел или бежал рысцой рядом с волом, шагавшим достаточно неспешно.
(обратно)Бодхисатва Дзидзо (санскр. Кшитагарбха) — милосердный бодхисатва, спаситель грешников. Изваяния Дзидзо, покровителя путников и в особенности детей, часто ставили на перекрестках дорог, изображая его в виде монаха с обритой головой, с посохом в правой руке и с волшебным шаром (санскр. Чинтамани) — в левой, символом учения Будды, которое, так же как этот камень, способно избавить от всех напастей, накормить голодных и обогреть сирых.
(обратно)Обитель Коя, Святая гора Коя (Коя-сан) — монастырь буддийской секты Сингон (полуостров Кии, современная префектура Вакаяма). Основан в IX в. монахом Кукаем (см. примеч. 8, свиток второй). Монастырь Коя-сан, находившийся на труднодоступной вершине горы, в дремучем лесу и сравнительно далеко от столицы Хэйан, с первых лет своего существования служил приютом для отшельников; число искавших здесь прибежище от политических и военных бурь в особенности возросло в связи с междоусобными распрями второй половины XII в.
(обратно)Кокава — храм на западном склоне горы Коя. Здесь тоже селились отшельники. Храм относился к секте Тэндай.
(обратно)Митидзанэ Сугавара (845–903) — министр и советник императора Дайго, автор ряда произведений на японском и китайском языках (стихов и прозы), был обвинен в заговоре против императора и сослан на о-в Кюсю в 901 г., где и умер. Через двадцать лет обвинение было снято, и, чтобы умиротворить дух несправедливо обиженного, ему было посмертно присвоено звание Левого, а затем и Главного министра (до ссылки был только Правым министром). Ему посвящено несколько храмов, в том числе храм Тэммангу на о-ве Кюсю и храм Китано в столице Хэйан, где, обожествленному после смерти, ему поклоняются как богу — покровителю искусства каллиграфии.
(обратно)Министр Токихира — Левый министр Токихира Фудзивара, один из главных политических противников Митидзанэ Сугавары.
(обратно)Такааки Минамото (914–982) был Правым, затем Левым министром. В 969 г. подвергся опале по обвинению в заговоре и был сослан на о-в Кюсю.
(обратно)Мандзю Тада (912–997; иначе — Мицунака Минамото) — участвовал в заговоре вместе с Такааки (см. примеч. 36), но затем предал его и других участников, чем обрек их на ссылку.
(обратно)Санъёдо. — Юго-западная Япония делилась на четыре большие области. Одна из них, область Санъёдо (букв.: «На солнечной стороне гор»), находилась на юго-западе о-ва Хонсю и включала в себя земли Харима, Мамасака, Бидзэн, Биттю, Бинго, Аки, Суо, Нагато, расположенные у побережья Внутреннего Японского моря.
(обратно)…мудрые государи, правившие в годы Энги и Анва. — Имеются в виду императоры Дайго и Энъю; средневековая историческая традиция изображает период царствования этих императоров как своего рода «золотой век».
(обратно)«Не тревожьтесь, если недостаточно наказание…» — цитата из «Книги истории» («Шу цзин»), одного из древних китайских сочинений, входящего в каноническое конфуцианское Пятикнижие (раздел «Юй-шу», гл. «Планы Великого Юя» — «Да-Юй мо»), где речь идет о советах, которые давал мифический усмиритель потопа Юй во времена Яо, идеального правителя мифической китайской древности.
(обратно)Наканари Фудзивара — брат Кусурико Фудзивара, супруги отрекшегося от трона императора Хэйдзе. Все трое вступили в заговор с целью вернуть трон Хэйдзе. Заговор был раскрыт, бывший император Хэйдзе сослан, Кусурико отравилась, Наканари казнили (810).
(обратно)…могилу, в которой укрылся Синдзэй… — Синдзэй (см. примеч. 109, свиток первый) во время смуты годов Хэйдзи пытался скрыться от своих врагов, спрятавшись в глубокой яме, вырытой его вассалами; полый бамбуковый ствол, опущенный в засыпанную землей яму, давал ему возможность дышать. Однако один из слуг выдал под пыткой, где спрятан Синдзэй; могилу раскопали, Синдзэя вытащили и казнили. Об этом подробно см. «Повесть о годах Хэйдзи» («Хэйдзи моногатари», XIII в.).
(обратно)…начертанные кистью правителя земли Овари Асацуной из рода Оэ… — Асацуна Оэ (886–957), каллиграф и поэт. Данные строчки взяты из его стихотворения на китайском языке, помещенного в поэтической антологии «Изборник нашей страны» («Хонтё-мондзуй»).
(обратно)…пока не одолел бунтовщиков Цунэмунэ и Корэкату. — Цунэмунэ и Корэката, участники заговора, приведшего к смуте Хэйдзи; оба происходили из рода Фудзивара.
(обратно)Носи — просторная повседневная мужская одежда, длинный кафтан из шелковой ткани; сасинуки — широкие штаны, собранные у щиколотки, как шаровары.
(обратно)Пять Запретов — пять священных заповедей буддизма: не убий, не укради, не прелюбодействуй, не богохульствуй, не пьянствуй.
(обратно)Пять Постоянств — этические нормы конфуцианства: человеколюбие, долг, ритуалы, мудрость, верность.
(обратно)…неизменно соблюдает все ритуалы. — Установления, регламентирующие поведение человека в обществе. Древняя «Книга обрядов» (кит. «Ли цзи») была якобы составлена либо отредактирована Конфуцием и считается одной из важнейших книг канонического конфуцианского Пятикнижия. Согласно конфуцианской доктрине, соблюдение ритуала есть первейшее условие гармонии и порядка в жизни общества и отдельного человека.
(обратно)Бог Ама-но Коянэ — сын одного из главных синтоистских богов, создателя Вселенной бога Таками-Мусуби. Считалось, что род Фудзивара, так же как императорский дом, ведет свое начало от божественных предков.
(обратно)Будды всех трех миров — т. е. прошедшего, настоящего и будущего.
(обратно)«Нет земли под небесами, неподвластной государю!» — цитата из «Книги песен» («Ши цзин»), раздел «Малые оды».
(обратно)..мудрый праведник… омывший уши в водах реки Иншуй… — Древняя китайская легенда гласит: император Яо (легендарный император древности, правивший будто бы в XXIV–XXIII вв. до н. э.), прослышав о мудрости некоего Сюй Ю, пожелал назначить его правителем. Сюй Ю, презиравший мирскую суетность, посчитал оскорбительным для себя даже само предложение занять подобную должность и, воскликнув: «Слух мой осквернен!» — омыл уши в водах реки Иншуй (иначе — Инчуан).
(обратно)…два других мудреца… — Речь идет о братьях Бо-и и Шу-ци. Древняя китайская легенда гласит: когда чжоуский государь У-ван (XI в. до н. э.) покончил с жестоким деспотом, иньским правителем Чжоу-ваном, братья Бо-и и Шу-ци, не пожелав оставаться в мире, где царят беззаконие, где подданный убивает государя (каким бы жестоким тираном тот ни был), удалились на гору Шоуян и уморили себя голодом, питаясь папоротником, чтобы не есть зерна, растущего в царстве У-вана. Традиционная конфуцианская литература изображает Бо-и и Шу-ци как образец беспредельной верности долгу.
(обратно)Сёэн — частные земельные владения («сё» — букв.: «усадьба», «эн» — «обработанная земля»). Число «сёэн» неуклонно росло начиная еще с VII в. вопреки формальным, заимствованным из Китая законам, согласно которым вся земля объявлялась собственностью государства и должна была через определенные промежутки времени распределяться между земледельцами в соответствии с численностью семьи. «Сёэн» стали основой могущества их владельцев, феодальных князей, на исходе XII в. окончательно расшатавших систему централизованного управления страной, т. е. императорскую власть с ее аристократическим окружением в столице Хэйан (см. предисловие).
(обратно)В семнадцати положениях Основного закона, начертанных принцем Сётоку… — Принц Сётоку (572–622), регент и фактический правитель при императрице Суйко, считается одним из основателей японской государственности. Его «Основной закон», состоящий из семнадцати статей, некоторые историки были склонны трактовать даже как «первую японскую конституцию». Однако по существу это свод морально-этических норм, заимствованных из древнекитайских сочинений; современная наука высказывает предположение, что свод этот составлен не менее чем через сто лет после смерти принца Сётоку.
(обратно)…превыше горы Сумэру. — Согласно древнеиндийской теории мироздания, в центре Вселенной высится гора Сумэру (в японском произношении — Сюмисэн), поросшая благоуханными деревьями. Вся остальная Вселенная с ее горами, морями и островами располагается у подножья этой горы. На горе Сумэру пребывает бог Индра в своем дворце Вечной Радости.
(обратно)Сяо Хэ. — См. примеч. 29. Вместе с Хань Синем и Чжан Ляном был одним из сподвижников Лю Баня, основателя Ханьской династии.
(обратно)…стал перечить монаршей воле… — Китайский историограф Бань Гу (32–92) в своем труде «История династии Хань» («Хань шу») дает жизнеописание Сяо Хэ. Он пишет, что Сяо Хэ предложил императору Гао-цзу выделить часть земли, занятой дворцовыми парками в столичном г. Чанъани, чтобы превратить в пашню для простого народа, чем навлек на себя гнев государя.
(обратно)«В богатом доме стремятся..» — цитата из «Истории Поздней Хань» («Хоу Хань шу») Фань Е (398–445).
(обратно)Оплечье — деталь одежды буддийского монаха (яп. «кэса»), широкая полоса ткани, перекинутая через левое плечо, сшитая из четырехугольных кусков ткани разной величины. Кэса символизирует одежду Шакья-Муни, который, дав обет бедности, подобрал выброшенные за негодностью старые тряпки и сшил себе из этих тряпок покров.
(обратно)…у чжоуского государя Ю-вана… — Рассказ о Ю-ване и его возлюбленной Бао Сы заимствован из «Исторических записок» Сыма Цяня («Основные записи (о деяниях) дома Чжоу»). Однако здесь этот рассказ приводится в популярном изложении, с подробностями, которых нет в тексте оригинала (превращение Бао Сы в лисицу и др.).
(обратно)…в одной ее улыбке таилось беспредельное очарование… — парафраз строк из поэмы «Вечная печаль» Бо Цзюйи, рисующих красоту Ян-гуйфэй, возлюбленной танского императора Сюаньцзуна.
(обратно)Бухта Даймоцу — гавань в устье р. Кандзаки, притоке р. Ёдо, в краю Сэтцу (на территории современной префектуры Осака). В Средние века бухта Даймоцу была главным морским портом для западных районов Японии.
(обратно)…след лодки, уплывшей вдаль… — парафраз стихотворения поэта Сами Мансэй (VIII в.), помещенного в поэтической антологии «Дополнительное собрание японских песен» («Сюивакасю», 998 г.): «Чему подобна наша жизнь? / Белопенным волнам — / Следу лодки, / Уплывшей вдаль / На рассвете…»
Мгновенно исчезающая рябь на воде, след лодки, уплывающей вдаль как символ быстротечности, эфемерности человеческого существования, — распространенный образ в японской средневековой поэзии.
(обратно)Сосна Акоя. — Легенда гласит, что некогда к Акое, знатной девице, проживавшей с отцом в северном краю Муцу, во сне явился отрок в зеленом кафтане носи и черных хакама и, проливая горькие слезы, сказал, что он старший из духов деревьев, растущих в этом краю, живет на горе Титосэ, но в скором времени ему предстоит изведать тяжкую муку — топор дровосека. Он попросил девушку молиться, чтобы кончина его была благостной и спокойной.
Вскоре до Акои дошел слух, что на горе Титосэ собрались срубить старую сосну, но дерево никак не поддается ударам топора. Акоя вспомнила свой сон, поднялась на гору Титосэ и молилась там, чтобы боги даровали мирную кончину старой сосне. Потом она обратилась к дереву со словами утешения, и в конце концов оно покорилось дровосеку. А люди посадили на месте прежней сосны новое деревце и в память об этом событии назвали его сосна Акоя.
В другом варианте легенды говорится, что некая принцесса Акоя, путешествуя в краю Муцу, захворала и, в предчувствии близкой смерти, пожелала, чтобы на ее могиле посадили сосну. Ее желание было исполнено. Отсюда — название дерева.
(обратно)Фукухара — местность на берегу Внутреннего Японского моря, где Киёмори Тайра в 1157 г. построил себе усадьбу. Там же находились усадьбы многих из его родичей (территория современного г. Кобэ, префектура Хёго).
(обратно)Тё — один тё равен 108,09 м.
(обратно)Когда вельможу Санэкату сослали в восточные земли… — Придворный Санэката Фудзивара (X в.) славился поэтическим даром, однако, попав в немилость, был назначен правителем далекого по тем временам края Митиноку на северо-востоке Японии, что было равнозначно опале и ссылке.
(обратно)Иодзима — небольшой остров к югу от о-ва Кюсю, в так называемом Сацумском море, отстоящий, по современным понятиям, не так уж далеко от о-ва Кюсю.
(обратно)…собирали цветы… украшая могилу… — На домашний алтарь Будды, на могилу или перед табличкой с именем умершего в алтаре обычно ставят живые цветы, вареный рис, чашу с проточной, «священной» водой.
(обратно)Время шло, миновали дела и страсти людские… — цитата из «Повести о Вечной печали» китайского автора Чэнь Хуна (VIII в.).
(обратно)…сами небожители не избегнут Пяти увяданий. — Девы-небожители, небесные феи, наделенные долгой жизнью, все-таки смертны. Перед кончиной они проходят как бы пять стадий («пять увяданий»), каждая из которых, как предвестник грядущей смерти, постепенно изменяет их облик. Сперва становятся грязными их легкие, воздушные одежды, затем увядают цветы в венке, украшающем голову, из-под мышек начинает струиться пот, тело испускает зловоние и, наконец, наступает смерть.
(обратно)Дзиттэй (иначе — Санэсада) Токудайдзи… — См. примеч. 108, свиток первый.
(обратно)Найси — придворное звание аристократок, служивших в свите императрицы; так же именовались жрицы храма богини Аматэрасу в Исэ и храма Ицукусима в Аки.
(обратно)Бугаку — танцы, исполнявшиеся при дворе и в синтоистских храмах. Содержание и манера исполнения указывают на китайское происхождение этих танцев.
(обратно)Кагура (иначе — Ми-кагура, букв.: «утеха богов») — ритуальные песни и пляски, исполнявшиеся в честь синтоистских богов на специально устроенных для этой цели помостах при синтоистских храмах.
(обратно)Песни имаё, фудзоку, сайбара и роэй. — В XI–XII вв. получили распространение песнопения роэй — переложенные на японский язык и приспособленные для пения наиболее прославленные отрывки из стихов китайских поэтов, преимущественно из стихов Бо Цзюйи (772–846). Сборник таких песен роэй («Вакан-роэй-сю») был составлен в 1011–1012 гг. поэтом Кинтоо Фудзиварой (966–1041). Песни роэй исполняли под аккомпанемент музыкальных инструментов — лютни, цитры и т. п. Песни сайбара и фудзоку, народные по своему происхождению, также обрели популярность в высших слоях феодального общества и распевались хором, причем такт отбивали плоским церемониальным жезлом сяку (первоначально это была просто деревянная дощечка, служившая для записи, своего рода «записная книжка» придворного, со временем превратившаяся в чисто формальный атрибут парадного костюма, у высших рангов — из слоновой кости, у низших — из дерева).
(обратно)…ведь тот был военачальником Правой стражи… — По традиции, заимствованной из Китая, левая сторона считалась почетнее, «выше» правой.
(обратно)…три священных духа Кумано… — три божества, которым посвящены три главных храма Кумано, основанных на заре японской истории, в начале н. э.: Главный храм (Хонгу), Новый храм (Сингу) и храм Нати (близ водопада Нати). Эти святилища, разбросанные на значительном удалении друг от друга, посвящены: первый — богу Мусубу, второй — богу Хаятама, третий — богу Идзанаги. С распространением буддизма эти божества стали идентифицироваться с буддийскими богами.
(обратно)Словно нарядной парчой, разукрашены были деревья… склоны… одеты тончайшим сине-зеленым шелком. — парафраз стихотворения на китайском языке из антологии «Вакан-роэйсю»: «Алой парчою одеты поля, в небе сплелись нити синего шелка…» (раздел «Песни весны»).
(обратно)…волны катились вдаль, теряясь в туманной дымке. — Парафраз стихотворения Бо Цзюйи «Море безбрежно» из цикла «Новые народные песни».
(обратно)…бог Летучего Водопада. — Бог водопада Нати, одного из самых больших в Японии (180 м). Религия Синто обожествляла горы, деревья, воды. Водопад Нати с древних времен был объектом этого культа.
(обратно)О великий бог Конго-додзи… — Конго-додзи (санскр. Рани-Кродха) — одно из воплощений Амитабхи. Изображается в причудливом облике ребенка с гневным выражением лица, одна нога, согнутая в колене, высоко приподнята, руки распростерты в стороны. В одной руке держит оружие, металлическую палицу, заостренную с двух концов («конгосё»), которая в буддизме Сингон символизирует могучее оружие — прозревшую душу, способную вдребезги разбить мирские заблуждения и греховные страсти (яп. Конго — крепкий, твердый, сверхпрочный, в переносном значении — высший, несокрушимый).
(обратно)Река Ивата… — небольшая речка Ивата, протекающая по полуострову Кии на пути к храмам Кумано. Паломники, идущие в Кумано, совершали обряд очищения в водах этой реки.
(обратно)Врата Прозрения. — Так назывались главные ворота перед Хонгу, главным храмом Кумано (яп. Хоссин-мон, в наст. время сохранился только фундамент).
(обратно)Гохэй. — В древности синтоистским богам подносили в дар куски ткани, затем их заменили полосами белой, пятицветной или золотой бумаги, на которой писали молитвы и обращения к богу, и вешали, прикрепив к древку, перед храмом. Гохэй, символизирующие молитвенный дар, получили ритуальное значение. По сей день деревья вокруг синтоистских храмов увешаны полосками бумаги с текстом молитв и просьб, которые верующие подносят богу.
(обратно)Год Петуха. — Летосчисление в Японии, так же как в Китае и в других странах Восточной и Центральной Азии, велось по двенадцатилетнему животному циклу. Год Петуха — десятый год такого цикла. Здесь речь идет о 1177 г.
(обратно)О великий бодхисатва Амида-Нёрай! — Слово «Нёрай», которое часто добавляется к именам бодхисатв, представляет собой перевод на язык китайских иероглифов санскритского слова «татхагата», которое может толковаться двояко: «Постигший истину» (Татха-гата) или «Пришедший, чтобы явить истину» (Татха-агата). Бодхисатва Амида (санскр. Амитабха) идентифицировался с синтоистскими божествами, которым посвящен Хонгу, главный храм Кумано.
(обратно)…единый в трех ипостасях… — Три ипостаси Будды: Хоссин — будда, незримо присутствующий в каждом явлении жизни; Ходзин — будда такой, каким он существует в Чистой земле, т. е. в раю; и, наконец, будда в его земной человеческой ипостаси, т. е. Шакья-Муни. Эта идея «троицы» толкуется по-разному в двух основных школах буддизма — Махаяне («Великой колеснице»), распространенной в Китае и в Японии, и в Хинаяне («Малой колеснице») — в странах Юго-Восточной Азии.
(обратно)…о бог Хаятама, великий целитель Якуси… — Синтоистский бог Хаятама идентифицировался с бодхисатвой Якуси (санскр. Бхайсяджягуру); Якуси считался врачевателем всевозможных недугов и часто изображается с лекарственной чашей в левой руке. Он обитал в лазоревом краю, на востоке.
(обратно)Бог Мусубу идентифицировался с бодхисатвой Каннон. Согласно буддийским легендам, этот бодхисатва проповедовал учение Будды на горе Поталака (яп. Фудараку) на юге Индии. Поскольку полуостров Кии, где расположены храмы Кумано, тоже находился на юге по отношению к столице Хэйан, божество водопада Нати идентифицировалось с этим бодхисатвой, образ которого, как указывалось выше, мыслился в Японии и в Китае в женском обличье. Храм Нати считался первейшим среди всех 33 храмов, посвященных Каннон, в столице и в других районах западной половины Японии.
(обратно)Ступа` — каменное, деревянное или глиняное сооружение конусообразной формы и разной величины, которое воздвигалось над каким-либо священным захоронением. Верхушка ступы украшалась резьбой, узорами. Нередко многоярусные пагоды при буддийских храмах в Японии и в Китае строились как стилизованное подражание контурам ступы. Однако в данном случае речь идет о деревянных дощечках в форме трапеции, узкий конец которой был вырезан в традиционной форме верхушки ступы.
(обратно)Тысячерукая Каннон (санскр. Сахашрабхудж-Авалокитешвара). — Считалось, что Тысячерукая Каннон в особенности помогает грешникам, томящимся в аду Голодных.
(обратно)…ветви цвет и плод дадут! — Песня «имаё», помещенная в поэтическом сборнике «Рёдзин-хисё», 1171 г., из двадцати частей которого сохранились лишь две. В сборник вошли песни как религиозного, так и народного, бытового характера. Сборник был составлен по инициативе и при непосредственном участии императора Го-Сиракавы, который был большим любителем современных ему песен самого различного содержания, а не традиционной поэзии танка, — о чем не без осуждения говорится в дальнейшем в «Повести» (см. свиток пятый).
(обратно)…то были листья дерева наги… — вечнозеленое дерево с плотной густой листвой, растущее в Центральной и Южной Японии. На территории храмов Кумано растет много деревьев наги; одно из них будто бы собственноручно посажено князем Сигэмори Тайра (Комацу).
(обратно)…начертал… санскритскую букву «А»… — Эта буква считалась священной. С нее начинается санскритский алфавит, ее произносили в ритм дыхания при медитации, в ней, согласно учению эзотерического буддизма, содержится вся суть человеческого существования, от рождения до смерти и перехода в «ничто» (нирвану).
(обратно)Песни Ясуёри (танка) помещены: первая — в антологии «Тысяча песен» («Сэндзайсю»), 1189 г., ч. 8, вторая — в антологии «Собрание драгоценных листьев» («Гёкуёсю»), 1312 г., ч. 8.
(обратно)…боги Брахма и Индра! — В религии индуизма — властители и создатели Вселенной; в буддизме — боги — защитники и покровители буддизма.
(обратно)И вы, стражи четырех направлений! — Четыре небесных царя (яп. Си-тэнно) — вассалы бога Индры, охраняющие гору Сумэру, на вершине которой находится замок Индры, с четырех сторон света: Дхртарастра — страж востока, Вирудхака — страж юга, Вирупакша — страж запада, Вайшравана — страж севера (соответствующие японские названия — Дзикоку, Дзотё, Комоку, Тамон). См. также примеч. 56, свиток второй.
(обратно)…царя — повелителя соленых морей, дракона Сагара… — Дракон Сагара — третий и главный из восьми божественных драконов, обитающих в море и повелевающих водами, в том числе не только морями, но и озерами, реками, вообще всякими водоемами, а также дождями и наводнениями.
(обратно)Эзотерическое учение Сингон различает два божественных высших мира — Мир (высшей) Мудрости (Конгокай) и Мир (высшей) Истины (Тайдзокай).
(обратно)…храмовые ворота Тории, Птичий Насест… — «Тории» (букв.: «Птичий Насест») — характерный атрибут синтоистского храма, представляют собой два столба, увенчанные перекладиной. Храм Ицукусима стоит на сваях, на берегу небольшой бухты близ г. Хиросимы. Во время прилива вода полностью скрывает сваи и основания стоящих перед храмом на дне бухты огромных ворот тории, выкрашенных в алую краску. Храм возник в древности, но пользовался особенной популярностью в Средние века и был перестроен при Киёмори Тайра в конце XII в. В таком виде храм хорошо сохранился до нашего времени и считается одним из трех красивейших мест Японии.
(обратно)…словно иней, выпавший летней ночью… — парафраз стихотворения Бо Цзюйи: «Ветер в роще шуршит увядшей листвой, / Будто дождь, — хоть безоблачен небосвод. / В лунных бликах песок береговой, / Будто иней, — хоть летний вечер грядет…»
(обратно)Какиномото Хитомаро — один из наиболее известных поэтов японской древности (VII в.). Песня о лодке, которую «Повесть» приписывает этому поэту, в действительности анонимна и помещена в поэтической антологии «Собрание старых и новых японских песен» («Кокин-вакасю», X в.): «В тумане утреннем вся бухта Акаси, / Которой свет зари едва-едва коснулся… / Не видно островов… И думы все мои / О корабле, что не вернулся…» (пер. А. Глускиной).
(обратно)Ямабэ-но Акахито — один из наиболее известных поэтов японской древности (первая половина VIII в.). Широко известна его песня, вошедшая в поэтическую антологию «Манъесю» (VIII в.): «В этой бухте Вака, / Лишь нахлынет прилив, / Вмиг скрывается отмель. / И тогда журавли / В камыши улетают, крича…» (пер. А. Глускиной). Акахито и Хитомаро известны как «Два гения поэзии» (яп. «Ни-касэй»).
(обратно)…бог Сумиёси воспел ветхие кровли храма… — Бог Сумиёси — синтоистское божество, владыка морей и океанов. Имеется в виду песня, помещенная в «Новом собрании старых и новых японских песен» («Синкокин-вакасю», 1205) в 19-м томе: «Отчего мне так зябко? / То ли слишком ночь холодна, / То ли иней морозный / На постель ложится, пробившись / Через щель в обветшалой кровле?..» Согласно легенде, эту песню сложил монах, заявивший, что его устами вещает сам бог Сумиёси, скорбящий о запустении посвященного ему храма.
(обратно)…бог Мива в песне рассказал о вратах из древа криптомерии… — Это стихотворение анонимного автора (судя по содержанию, народная любовная песня) легенда приписывает богу Мива; храм этого бога находится у подножья горы Мива, покровителем и божеством которой он и считался (современная префектура Нара). Текст песни гласит: «Если любишь меня, / Приходи навестить поскорее — / А узнаешь мой дом, / Что стоит у подножья Мива, / По воротам из криптомерии…» («Собрание старых и новых японских песен», т. 18, «Кокин-вакасю»).
(обратно)…бог Сусаноо сложил первую песню танка… — В древнем эпическом своде «Летопись древних дел» («Кодзики», VIII в.) излагается миф о том, как бог Сусаноо, победив дракона, освободил красавицу и взял ее в жены. Воздвигая дом для молодой жены, он радостно пел: «Вздымаются тучи / Клубами, гряда над грядою, — / Как тучи, высокий / Я в Идзумо терем построю, / Я терем для милой построю!»
(обратно)Песня движет людскими сердцами, приводя их в волнение… — парафраз широко известных строк из «Предисловия» поэта Кино Цураюки к поэтической антологии «Собрание старых и новых японских песен»: «Песня движет… землей и небом; пленяет даже богов и демонов; утончает союз мужчин и женщин, смягчает сердца суровых воинов… Такова песня» (пер. Л. Глускиной).
(обратно)…не камень, не деревяшка! — Японская комментаторская традиция трактует эти слова как заимствование из стихотворения Бо Цзюйи «Госпожа Ли» (из цикла «Новые народные песни»), в котором говорится о любви ханьского императора У-ди (годы правления — 141–87 до н. э.) к красавице Ли. После смерти Ли У-ди велел написать ее портрет на стене своего загородного дворца Сладкий Источник (Ганьцюаньгун), но безжизненный портрет не смог развеять его тоски. Заключительные строчки стихотворения гласят: «При жизни красавицы / сводят мужчин с ума. / Иным и посмертно / присущ обольщения дар. / В такую влюбился — / и будто объяла тьма: / Не в силах забыть, / не в силах уйти от чар, / Ведь сердце — не камень, / не деревянный чурбак, / у каждого сердце / не чуждо веленьям чувств…»
Однако слова «сердце — не камень, не деревяшка!», ставшие формулой в средневековой японской литературе, встречаются в классической литературе Китая намного раньше, чем жил и творил Бо Цзюйи, напр., в знаменитом письме Сыма Цяня, адресованном Жэнь Аню («Тело мое — не камень, не деревяшка!»), и даже намного раньше, в канонической «Книге песен» (кит. «Ши цзин», стихотворение «Кипарисовый челн», I, III, I). Сходные формулы имеются и в языке многих других народов (русское «Сердце не камень!»). Таким образом, в данном случае вряд ли можно ссылаться на заимствование из поэзии Бо Цзюйи.
(обратно)Содержание главы «Су У» в основном заимствовано из «Истории династии Хань» («Хань шу») историка Бань Гу (32–92), 54-я глава которой посвящена жизнеописаниям Ли Лина и Су У. Однако популярности истории Су У в Японии в немалой степени способствовал также средневековый японский сборник «Собрание драгоценных камней» («Тёгёку-сю»), составитель неизвестен, из 15 частей которого сохранилось лишь две. В сборнике излагались знаменитые сюжеты из классической китайской литературы. Отсюда и почерпнуты многие детали истории Су У, как она представлена в «Повести о доме Тайра». И в то же время опущено многое, о чем рассказывает китайский историк Су У — ханьский чиновник, поехавший в 99 г. до н. э. к гуннам с поручением от ханьского императора У-ди и пробывший в плену у гуннов около двадцати лет. Ли Лин — полководец, попавший в плен к гуннам; там он и умер. При династии Хань (206 г. до н. э. — 220 г.) гунны постоянно угрожали северным границам Китая и много раз совершали набеги на ханьские владения.
(обратно)Император Чжао-ди (годы правления — 86–74 до н. э.) — сын императора У-ди.
(обратно)Парк Шанлинь (букв.: «Верхний лес»), в окрестностях ханьской столицы, созданный при императоре У-ди, поражал современников красотой и размерами.
(обратно)…во главе с полководцем Ли Гуаном. — Ли Гуан был дедом Ли Лина. Упоминание о Ли Гуане в данном контексте — явный анахронизм.
(обратно)…в то время она имела ранг тюгу… — См. примеч. 45, свиток первый.
(обратно)Обряд надевания пояса. — На пятом месяце беременности женщины надевали специальный широкий пояс, который, как считала восточная медицина, способствовал здоровью будущей матери и ребенка. Надевание пояса отмечалось соответствующим обрядом.
(обратно)Храм Добра и Мира, Ниннадзи, именовавшийся также Омуро, основан в 886 г., находился недалеко от столицы Хэйан. В 889 г. здесь принял постриг и поселился после отречения от трона император Уда. Отсюда название Омуро, букв. означающее «Великие (или „благородные“) покои». С тех пор настоятелями этого храма всегда назначали только принцев крови.
(обратно)Сутра Фазана (санскр. Маюрасана-сутра, яп. Кудзякукё) посвящена Маюрасане, одному из Пяти светлых богов (яп. «мёо»), изображаемому обычно четырехруким, верхом на фазане. Чтение этой сутры сопровождалось огнем священного костра «гома» (санскр. «хома»), ритуальными жестами пальцев рук и другими таинствами эзотерического буддизма, считалось одним из четырех «великих молебнов» эзотерического буддизма и предназначалось для отвращения всяческих бед, ниспослания дождя, избавления от порчи, напущенной врагами, и т. п.
(обратно)Чжаоянские чертоги — одна из частей дворцового комплекса ханьской столицы в Китае, где император встречался с женщинами из своего гарема. Госпожа Ли — возлюбленная ханьского императора У-ди (см. примеч. 110, свиток второй).
(обратно)«…кинет взгляд, улыбнется»… — строчки из поэмы Бо Цзюйи «Вечная печаль» (здесь и далее пер. Л. Эйдлина). Слова эти, однако, относятся не к госпоже Ли, как ошибочно указано в «Повести», а к Ян-гуйфэй, героине поэмы Бо Цзюйи.
(обратно)…груши свежая ветка… — Также цитата из поэмы «Вечная печаль».
(обратно)…злые… силы тьмы норовят вселиться в тело и в душу… — Вера в то, что душа, отделившись от тела, может вселиться в другого человека, причинить ему болезнь и даже смерть, была одним из самых распространенных и безусловных суеверий в средневековой Японии, причем эта чужая душа могла принадлежать как живому человеку, так и давно умершему. Причиной такого «переселения души» всегда считались какие-нибудь злобные чувства — месть за обиду, ревность и т. п. Эти мстительные духи (яп. «онрё») вызывали всеобщий страх. Для борьбы с ними существовало множество средств — молитвы, заклинания, жертвоприношения, посмертные почести и т. п.
(обратно)…вещали устами отрока-ясновидца… — Считалось, что силой молитв и заклинаний можно принудить мстительного духа «онрё» покинуть свою жертву и переселиться в другого человека, специально предназначенного для этой цели (так называемый «ёримаси»); тогда злой дух будет вынужден назвать себя, а это, в свою очередь, облегчит принятие против него «соответствующих» способов борьбы. На роль «ёримаси», этого своеобразного японского варианта европейских «мальчиков для сечения», обычно выбирали подростков, юношей.
(обратно)Государь Сануки. — Император Сутоку (правил с 1124 по 1141 г., ум. в 1164 г.) был одним из главных инициаторов смуты Хогэн (1156). Сутоку сослали на о-в Сикоку, в край Сануки, где он и умер. Его имя исключили из хронологии императорского дома, именуя по месту ссылки «государем Сануки». Такое посмертное бесчестье тоже считалось одной из форм наказания.
(обратно)Левый министр Ёринага. — См. примеч. 23, свиток первый.
(обратно)Годы шли, и лишь густые травы… — Парафраз стихотворения Бо Цзюйи «Приглашаю гостя в Цзяньло»: «Кто здесь лежит, / Погребен глубоко под землей? / Имя его и род / Неведомы мне. / Прахом он стал — / И теперь могильной травой / Здесь прорастает / Из года в год по весне…»
(обратно)Наследник-принц Савара (757–785) был сослан за попытку совершить покушение на одного из придворных из рода Фудзивара. В знак протеста по пути в ссылку уморил себя голодом.
(обратно)Принцесса Игами, супруга императора Конин (719–781), была приговорена к заточению по обвинению в попытке напустить порчу на императора.
(обратно)Мотоката. — В письменных памятниках XII в. («Великое зерцало» и др.) упоминается, что вельможа Мотоката Фудзивара, разгневанный тем, что рожденный его дочерью сын императора не был объявлен наследником, превратился в злого духа «онрё».
(обратно)Демон Хадзюн (санскр. «папияс», «папиман») мешает людям обрести путь к спасению, толкает на путь греха.
(обратно)Саёхимэ из Мацуры… — Древняя легенда гласит, что Саёхимэ, супруга Садахико Отомо, уехавшего воевать против корейского царства Силла (яп. Сираги), так долго с тоской глядела вслед кораблю, увозившему ее мужа, что в конце концов превратилась от горя в камень на высокой прибрежной скале в уезде Мацура, в краю Хидзэн, на о-ве Кюсю (современная префектура Нагасаки).
(обратно)Мимана — небольшое царство на Корейском полуострове. В 562 г. было завоевано соседним могущественным корейским царством Силла.
(обратно)…близнецы Сори и Сокури… — Буддийская легенда, изложенная в Каннон-сутре, повествует о близнецах Сори и Сокури; в голодный год злая мачеха, в отсутствие мужа, ушедшего, чтобы накормить семью, на поиски волшебных плодов, отвезла детей на пустынный остров в океане и там их покинула. Сори и Сокури умерли с голода, однако благодаря своей набожности и благочестию возродились к новой жизни в облике бодхисатв Каннон и Сэйси. Бодхисатва Сэйси (санскр. Махастха мапрапта) — постоянный спутник Каннон, сеющий в сердцах людей семена веры.
(обратно)…пребывала в Рокухаре, в отцовских владениях… — В средневековой Японии еще бытовали пережитки брачных отношений, сложившихся при родовом строе и сохранявших элементы матриархата. Так, после свадьбы муж нередко переселялся в дом жены или навещал жену в доме ее родителей. На время родов жена, как правило, уезжала из дома мужа в родительский дом.
(обратно)Усадьба у Пруда. — Так называлась усадьба на территории Рокухары, принадлежавшая князю Ёримори, младшему сводному брату Киёмори Тайра. Здесь жила также мать Ёримори, мачеха Киёмори, упоминаемая в «Повести» как «госпожа монахиня Икэ-дзэнни, хозяйка Усадьбы у Пруда».
(обратно)Государыня Тайкэнмонъин — Тамако Фудзивара (1101–1145), супруга императора Тобы, мать императоров Сутоку и Го-Сиракавы. В 1124 г., после смерти Тобы (1123), постриглась в монахини и получила титул Тайкэнмонъин (по названию ворот Тайкэнмон в дворцовой ограде, букв.: «врата Ожидания Мудрости»).
(обратно)…более семидесяти божьих коней… — С древних времен повелось жертвовать в синтоистские храмы коней. Конь содержался в специальной конюшне при храме и считался священным (яп. «дзиммэ», букв.: «божий конь»).
(обратно)Шесть ипостасей Каннон — Святая Каннон, Тысячерукая Каннон, Каннон — Лошадиная голова, Одиннадцатиликая Каннон, Каннон с палицей, Каннон-Нёирин. Все эти образы Каннон призваны символически передать ее могущество и безграничное милосердие. Так, напр., Каннон, вооруженная палицей, заостренной с одного конца и с металлическим кругом на другом конце (символом веревочного силка или петли), улавливает человеческие сердца в нашем мире страдания, чтобы переправить их в рай, подобно тому как с помощью орудия для охоты и рыбной ловли охотник улавливает зверей и рыб. Ее часто изображают с тремя глазами, четырьмя или восемью руками.
(обратно)Бодхисатва Фугэн (санскр. Самантабхадра) вместе с бодхисатвой Мондзю (санскр. Манджушри) сопровождает будду Шакья-Муни, образуя одну из традиционных буддийских триад. Олицетворяет догмы, установления и практику буддийского вероучения. Его часто изображают верхом на слоне с шестью клыками. Среди многих его благодатей в особенности выделяется дар продления жизни молящихся.
(обратно)Дым очистительных костров… (санскр. «хома», яп. «гома»). — В Древней Индии существовал праздник огня, когда жгли костры в честь Агни, бога огня, и для изгнания злых духов. Этот обычай был воспринят буддизмом, как обычно трактующим явления внешнего мира в аллегорическом аспекте; так, огонь священного костра «хома» символизирует буддийскую мудрость, в которой сгорают дрова, символизирующие людские заблуждения.
(обратно)Храм Новый Кумано (яп. Има-Кумано) был построен недалеко от столицы, у Восточной горы Хигасияма, почти рядом с резиденцией экс-императора Го-Сиракавы; здесь почитали богов Кумано, не утруждая себя длительной поездкой в отдаленный храм Кумано.
(обратно)Сутра-дарани — молитвы, отвращающие несчастье (санскр. «дхаранк» — сберегать, сохранять).
(обратно)Дунфан Шо (154–93 гг. до н. э.) — ученый и литератор, придворный ханьского императора У-ди. Легенда приписывала ему владение даосской магией, умение творить чудеса, истолковывать необычайные знамения. Однажды с неба будто бы спустился черный дракон, и Дунфан Шо поднялся на нем в небеса, став бессмертным. В Японии Дунфан Шо был известен не столько как реальное историческое лицо, сколько именно как маг и чародей, владевший секретом если не бессмертия, то, во всяком случае, удивительно долгой жизни.
(обратно)…взял лук из тутового дерева… — Обычай, заимствованный из Китая. В древних «Записях обрядов» («Ли цзи»), входящих в каноническое конфуцианское Пятикнижие, говорится: «Когда у государя родится сын, ему докладывают об этом… лучник берет лук из тутового дерева, стрелы из чернобыльника и выпускает стрелы на все четыре стороны света». Имеется в виду, что таким образом он отгоняет злых духов.
(обратно)Рё — старинная золотая и серебряная монета. Однако в данном случае речь идет о неопределенно большой величине, «сколько вместит повозка».
(обратно)…с дворцовой крыши… сбрасывают на землю глиняную миску… при рождении принца — по южному, а при рождении принцессы — по северному скату. — Согласно древнему китайскому поверью юг считался олицетворением светлого, мужского начала (Ян), а север — темного, женского (Инь).
(обратно)…тысячекратное заклинание Великого Очищения. — Т. е. произнесли тысячу раз древнее синтоистское молитвословие (яп. «норито») Великого Очищения (яп. «О-хараи»).
(обратно)Семидневное молебствие совершалось после окончания новогодних празднеств, также длившихся в течение недели.
(обратно)Дайгэнсуй (санскр. Атавика, Атавака) — божество, воспринятое буддизмом из индуистских верований, повелитель демонов, избавляющий страну от военных бедствий, охраняющий покой государства и народа. Так же, как бог Фудо, — один из Пяти светлых царей (яп. «мёо»), грозных богов — защитников буддизма.
(обратно)Обряд Окропления главы (санскр. Абхишакана) — один из важнейших обрядов буддизма Махаяны, знаменующий вступление на путь Будды, приобщение к монашеству. В Древней Индии этот обряд первоначально совершался при вступлении царя на трон.
(обратно)«Слово государя подобно поту…» — цитата из книги «История династии Хань». Бань Гу (32–92), глава «Жизнеописание Лю Сяна»: «Приказ государя подобен поту — однажды пролившись, вспять не течет».
(обратно)Бодхисатвы Амида, Каннон, Сэйси… — Традиционная буддийская триада — Амида и его непременные спутники — Каннон и Сэйси. Считалось, что именно эта триада в сопровождении несметного сонма будд и бодхисатв встретит усопшего у врат рая — Чистой земли, властителем которой является Амида.
(обратно)…всех десяти направлений… — Десятью направлениями назывались восток, юг, запад, север, северо-восток, юго-восток, юго-запад, северо-запад, верх (небо) и низ (земля). Эти понятия японцы заимствовали из Китая.
(обратно)Уточки-неразлучницы. — Мандаринские уточка и селезень издавна считались в Китае символом любящей супружеской пары.
(обратно)…цветы цветут, как всегда, помня о наступлении весны… — Парафраз широко известного в Японии стихотворения Митидзанэ Сугавары, сосланного на о-в Кюсю: «О сливовый цвет! / Разлейся же вновь ароматом / в весенних ветрах! / Пусть в отлучке хозяин сада, — / Про весну забыть невозможно…» Легенда гласит, что дерево сливы, тронутое этими стихами, перенеслось к изгнаннику на о-в Кюсю, а сакура не смогла и засохла.
(обратно)«Персик и слива / безмолвно вокруг цветут…» — стихотворение на китайском языке поэта Фумитоки Сугавары (899–981) из поэтической антологии «Собрание китайских и японских песен роэй» («Вакан-роэйсю»).
(обратно)«Когда бы цветам, / что раскрылись в родимом селенье…» — стихотворение (танка) поэта Дэва-но Бэн из поэтической антологии «Второе дополнительное собрание японских песен» («Госюисю», 1086 г., «Песни весны», 2).
(обратно)…засветилась в лучах утренней зари гора Цзилуншань… — Цитата из стихотворения на китайском языке «В ожидании рассвета над горой Цзилуншань» поэта Ки-но Тадаминэ (поэтическая антология «Хонтё-мондзуй», 8). Цзилуншань — гора в Китае, букв.: «корзина с петухом», т. е. с птицей, возвещающей рассвет. Древнекитайская легенда рассказывает, что однажды старуха с корзиной, в которой несла петуха, поднялась на эту гору и превратилась там в камень. Отсюда пошло название горы (даосский трактат Хуайнань-цзы, II в. до н. э.).
(обратно)…«Я дожила!..» — начальные слова из стихотворения (танка) поэта Ноин-хоси (988–1056?), одного из лучших поэтов японского Средневековья: «Я дожила и в нынешнюю ночь / Луной любуюсь снова… / Но больше никогда не будет ночи / Для встречи с возлюбленным, / С которым разлучила смерть…» Аллегорический смысл этого стихотворения в данном случае: я дожила до встречи с сыном, но, увы, больше никогда не увижу моего мужа, ибо он мертв.
(обратно)«Собрание сокровищ» (яп. «Хобуцу-сю») — собрание буддийских религиозных притч (XIII в.), авторство которого приписывают Ясуёри Тайра. Существует несколько списков и вариантов этого сочинения, но главный смысл повсюду одинаков: на свете имеется много чудесных, драгоценных сокровищ — сказочный плащ-невидимка, волшебная «колотушка счастья», яшма и жемчуг, золото, наконец, сама жизнь или милые сердцу дети… Но дороже всех сокровищ — учение Будды, основы которого излагаются, как обычно в средневековой житийной литературе в Японии, в форме диалога, в данном случае — между автором, возвратившимся с острова Демонов, и прихожанами буддийского храма.
(обратно)Демоны Асюра (санскр. Асура) — в индуизме божества, постоянно враждующие с богами, в первую очередь с богом Индрой, духи злобные, воинственные. В буддизме они являются властителями одного из Шести миров, через которые проходит человек в процессе круговращенья жизни и смерти, и, как обычно в буддизме, часто излагающем свои доктрины в образной форме, символически олицетворяют страдания, которые испытывает человек, когда в его душе добро борется со злом.
(обратно)Три Сферы Зла и Четыре Пути Греха… — Согласно буддийским религиозным представлениям, люди, грешившие при жизни, после смерти будут ввергнуты в одну из Трех Сфер Зла — т. е. в ад, в царство Голодных Демонов или в царство Скотов. Четырьмя Путями Греха считаются эти же Три Сферы Зла плюс царство Асуры; таким образом, Арио цитирует неточно, ибо в «Четырех Путях Греха» фактически повторяются и три вышеупомянутые «Сферы Зла».
(обратно)…царство… Голодных Демонов… — Люди, впавшие в грех алчности, после смерти будут ввергнуты в царство Голодных Демонов: здесь их непрерывно терзают неутолимый голод и жажда. Эти грешники, обезумевшие от жажды и голода, и суть «голодные демоны» (яп. гаки, санскр. прэта). Изредка им удается найти кое-какую еду, но тщетно пытаются они ее съесть, так как стоит им поднести ко рту чашку воды или кусок какой-нибудь снеди, как она начинает испускать пламя.
(обратно)«Хоть не мраком ночным…» — стихотворение (танка) поэта Канэскэ Фудзивары, поэтическая антология «Второй изборник» («Госэнсю», 951 г.).
(обратно)Лотосовая долина… — Ущелье к востоку от главного храма Конгобудзи («пик Несокрушимой Истины») в монастыре на горе Коя. В Средние века здесь селились многие отшельники, искавшие убежище в эпоху непрерывных междоусобиц.
(обратно)В Средние века Япония делилась на семь больших областей — Токайдо, Тосандо (иначе — Тосэндо), Хокурокудо, Санъёдо, Санъиндо, Нанкайдо и Сайкайдо.
(обратно)Ханьский государь Гао-цзу… был ранен в бою шальной стрелой. — Здесь дается вольное изложение эпизода, описанного Сыма Цянем в его «Исторических записках», в «Основных записях о деяниях императора Гао-цзу».
(обратно)Цзинь — китайская мера веса, в древности около 250 г.
(обратно)Вянь Цяо — знаменитый лекарь Древнего Китая, обожествленный в качестве покровителя лекарей.
(обратно)Девять избранных (иначе — девять князей) — высшие сановники эпохи Чжоу и Хань в Китае.
(обратно)…взошел на возвышение Троих… — «Трое» — Главный, Левый и Правый министры. Термин заимствован из Китая.
(обратно)Дживака — прославленный искусством врачевания легендарный врач в Древней Индии, будто бы пытавшийся лечить будду Шакья-Муни.
(обратно)Река Бацудай протекала возле рощи, под сенью которой скончался Шакья-Муни.
(обратно)Четырехкнижие лекарского искусства. — Имеются в виду древнекитайские медицинские сочинения.
(обратно)Пятикнижие врачевания. — Также древнекитайские медицинские сочинения.
(обратно)…не подобает мне, одной из опор Треножника… — Жертвенный сосуд-треножник, в котором варили жертвенную еду, с древних времен считался в Китае священным символом царской власти. Главного, Левого и Правого министров уподобляли трем опорам этого священного Треножника.
(обратно)Синтоистский храм Касуга в г. Наре, посвященный нескольким японским богам, в том числе богу Ама-но Коянэ, пользовался особым покровительством аристократического рода Фудзивара и был «семейным» храмом этого дома, поскольку считалось, что Фудзивара ведут свое происхождение от этого «божественного предка».
(обратно)Сорок восемь священных обетов будды Амиды. — Буддизм учит, что Амида (Амитабха) поклялся не искать покоя в нирване, до тех пор пока не обратит на путь спасения все живые существа в нашем мире. В этой клятве, состоявшей из сорока восьми отдельных параграфов, буддийская секта Чистой земли (яп. Дзёдосю) особенно подчеркивала восемнадцатую клятву, в которой Амида обещает встретить истинно верующего в час кончины и проводить в свое царство — Чистую землю рая.
(обратно)Сунское государство — Сунская империя в Китае (960–1279).
(обратно)Гора Юйваншань. — На горе Юйваншань (в современной провинции Чжэцзян), одной из пяти священных для буддизма вершин в Китае, находился монастырь Эюйван буддийского вероучения Чаны (яп. Дзэн), один из самых влиятельных и популярных центров буддизма в Китае.
(обратно)Тё — как единица измерения площади — около 0,99 га.
(обратно)Сутра Конкикё — одна из трех гадательных книг, которыми руководствовались придворные жрецы Инь-Ян в Ведомстве астрологии и гаданий.
(обратно)…в древности шанский император Тайцзун, когда умер его вассал Вэй Чжэн… — Император Тайцзун (правил с 627 по 649 г.) — второй сын основателя Танской династии в Китае императора Гао-цзу. В годы его правления Танское государство чрезвычайно окрепло. Феодальная историографическая традиция рисует Тайцзуна мудрым правителем, умевшим находить и ценить достойных сановников.
(обратно)…собственноручно написал эпитафию… — В стихотворении Бо Цзюйи «Семь добродетелей», которым открывается его сборник «Новые народные песни», поэт, противопоставляя мудрое правление Тайцзуна положению дел в свои времена, пишет о том, что Тайцзун, увидев во сне, будто умер его советник Вэй Чжэн, проснувшись, проплакал всю остальную ночь. Об эпитафии, будто бы написанной Тайцзуном на могиле Вэй Чжэна, пишет сам поэт в своих примечаниях к этому стихотворению.
(обратно)«Некогда иньский государь У-дин во сне обрел доблестного вассала…» — Сыма Цянь в «Исторических записках» (раздел «Основные записи», гл. 3, «Основные записи о (деяниях дома) Инь») сообщает, что однажды иньскому государю У-дину (XIV в. до н. э.) приснился мудрец по имени Юэ. «Он осмотрел своих приближенных и чиновников, но никто не был таким, как Юэ. Тогда У-дин заставил чиновников принять меры и найти мудреца вне города. Нашли Юэ в Фусяни. В это время Юэ как колодник работал на строительстве в Фусяни… показали У-дину, У-дин сказал, что это он и есть. Обретя Юэ и поговорив с ним, У-дин понял, что это действительно мудрый человек, и выдвинул его, сделав своим первым советником. Иньское государство (с тех пор) стало хорошо управляться» (Сыма Цянь. Исторические записки / Пер. Р. В. Вяткина и В. С. Таскина. Т. 1. М., 1972. С. 173).
(обратно)Мирянам свойственно совершать одну и ту же ошибку… — Парафраз строк из стихотворения «Ода Восточной столице» китайского историографа Бань Гу: «Люди с доверием относятся к тому, что слышат уши, и не придают значения тому, что видят глаза».
(обратно)Левый министр Акаэ из рода Сога… — Назначен Левым министром в 671 г.; отправлен в ссылку в 672 г.
(обратно)Правый министр Тоёнари (Фудзивара)… — Назначен министром в 749 г., но вскоре сослан на должность младшего чиновника, в Дадзайфу.
(обратно)Левый министр Уона (Фудзивара)… — Назначен министром в 781 г., но вскоре приговорен к ссылке за участие в заговоре.
(обратно)Средний министр Исю Фудзивара… — Назначен министром в 994 г., отправлен в ссылку в 996 г., в Дадзайфу.
(обратно)..любоваться луной в изгнании… — Цитата из популярного в Средние века сборника «Беседы о делах минувших» («Кодзидан», 1212 (1215?), составление которого приписывается Акиканэ Минамото. В сборнике более 450 коротких рассказов. Среди них есть повествование о тюнагоне Акимото, опальном фаворите императора Итидзё, который, отправляясь в ссылку, сказал: «Хочу, безвинный, любоваться луной в изгнании!..»
(обратно)Великий Бо Лэтянь. — Речь идет о великом китайском поэте Бо Цзюйи, прозванном Лэтянь («Радость Небес»), также пережившем опалу и сосланном в 815 г. в область Цзянчжоу, в маленький городок Сюньян, на берегу р. Янцзы, где он служил одним из помощников местного правителя.
(обратно)Храм Ацута — синтоистский храм (ныне на территории г. Нагоя), посвященный нескольким синтоистским божествам, начиная с богини Аматэрасу. Храм Ацута славился в особенности тем, что там хранился один из трех «небесных» мечей. (О «небесных» мечах см. далее — примеч. 10, свиток одиннадцатый.)
(обратно)…когда китаец Ху Ба играл на цитре… — Цитата из канонической древнекитайской даосской книги «Ле-цзы»: «Ху Ба играл на цитре, и птицы танцевали, а рыбы прыгали…» Ху Ба — легендарный музыкант, живший в древнекитайском княжестве Чу (IV в. до н. э.).
(обратно)…когда Юй-гун пел, пыль, покрывшая потолочные балки, шевелилась сама собой. — Юй-гун — легендарный певец, живший в эпоху Ханьской династии. О нем упоминает в своих трудах ханьский историк Лю Сян (77 г. до н. э. — 6 г. н. э.).
(обратно)«Молю тебя, прости мне грех…» — песня роэй из сборника «Вакан-роэйсю», представляющая собой переложение на японский язык строк из произведения Бо Цзюйи «Заметки, (написанные) в храме Сянмыньсы в Лояне» (другое название храма — Лунмыньсы); находился к востоку от горы Лунмынь в г. Лояне, где Бо Цзюйи провел последние годы жизни и где он похоронен. В этом стихотворении Бо Цзюйи, на склоне лет обратившийся к буддизму, взывает к Будде с мольбой о прощении за грех, состоящий в том, что, вопреки заповедям Будды, осудившего занятия светской музыкой и литературой (буддизм считал светскую поэзию «суетным празднословием»), поэт посвятил свою жизнь именно созданию этих «празднословных» произведений. Поэт выражает желание, чтобы созданные им стихи послужили во славу Будды, помогли бы ему в будущей жизни войти в царство Будды, стали бы гимном, прославляющим буддизм.
(обратно)…подвязал рукава шнурками тасуки… — В Японии до сих пор длинные, широкие рукава кимоно во время работы подвязывают шнурками, точнее — достаточно широкими полосками ткани, которые называются «тасуки». «Подвязать рукава шнурками тасуки» соответствует русскому выражению «засучить рукава».
(обратно)Почитание родителей — первейшая из всех добродетелей. — цитата из древней конфуцианской книги «О сыновней почтительности» (кит. «Сяо-цзин»).
(обратно)Яо и Шунь — легендарные правители Древнего Китая (III тыс. до н. э.). В конфуцианской традиции идеальные государи, наделенные всеми добродетелями и известные почитанием родителей.
(обратно)Не лучше ли последовать примеру императора Уды… — Император Уда, став монахом в 889 г., посещал различные храмы и святые места по всей Японии.
(обратно)Государь — корабль, вассалы — вода… — Цитата из сочинения «Домашние речения Конфуция» (кит. «Кун-цзы цзяюй»), составленного Ван Сяо (195–256) на основе конфуцианских книг. Хотя впоследствии это произведение вызывало критику конфуцианских ученых в Китае, в средневековой Японии оно пользовалось большой популярностью. Примерно те же слова присутствуют в философском трактате III в. до н. э. «Сюнь-цзы» и в сочинениях, авторство которых приписывается танскому императору Тайцзуну: «Основы управления государством в годы Чжэнь-гуань» (627–649) и «Образец для государя» (кит. «Ди хан»).
(обратно)…как написано в древних исторических книгах. — Имеются в виду древние китайские исторические сочинения — «Книга истории» (кит. «Шу цзин»), «Весны и осени» (кит. «Чунь-цю»), «Летопись Цзо» (кит. «Цзо чжуань») и, разумеется, «Исторические записки» (кит. «Ши цзи») Сыма Цяня и ряд других.
(обратно)Сэйрай и Синхан — прочитанные на китайский лад имена придворных Нариёри Фудзивара и Тиканори Тайра, долгое время служивших в государственном аппарате и при дворе Го-Сиракавы.
(обратно)…скрываться в заоблачных высях горы Шаншанъ… — На гору Шаншань в Китае (к югу от г. Чанъани) удалились Дун Юань-гун, Ци Лицзи, Ся Хуан-гун и учитель Лу Ли, получившие прозвище Четырех седовласых, точнее — «седобровых» старцев, не желавшие быть свидетелями смуты, начавшейся в стране в конце династии Цинь, когда шла борьба за власть.
(обратно)…утешать сердце, любуясь лунным сиянием, отраженным в водах реки Иншуй… — См. примеч. 52, свиток второй.
(обратно)Храм Оодэра. — Оодэра (букв.: Большой храм), построенный в 1136 г. императором Тоба, находился недалеко от загородного дворца усадьбы Тоба.
(обратно)…колокольный звон храма Иайсы… — Буддийский храм в Китае, неподалеку от горы Сянлуфэн (в современной провинции Цзянси), воспет Бо Цзюйи в цикле лирических стихов.
(обратно)…веявший холодом стук валька… — Для придания тканям мягкости их отбивали деревянным вальком. Этой работой, так же как и ткачеством, крестьяне занимались в свободное от летней страды время, т. е. зимой. С древних времен в японской народной поэзии стук валька, ассоциируясь с долгими холодными зимними вечерами и ночами, считался навевающим грусть, рождал в душе меланхолические чувства.
(обратно)…первое Облачение в хакама… и первое Подношение рыбы. — Когда мальчику исполнялось три года, ему впервые надевали хакама (см. примеч. 27, свиток второй) и впервые давали отведать рыбы. Это не было обрядом совершеннолетия, но считалось, что с этого момента заканчивался период младенчества.
(обратно)Регалии императорского дома — меч, зерцало и яшма — считались предметами божественного происхождения.
(обратно)Истинно добрая сердцем девушка! — Шестнадцатилетняя Бэн могла бы еще долго служить при дворе, но, добровольно согласившись заменить даму Сёнагон, коснулась ларца с зерцалом и тем самым лишила себя перспективы «сделать карьеру», т. е. заключить выгодный брак или стать фавориткой императора.
(обратно)Умолк голос стража, переходившего от покоя к покою, возвещая наступление очередного часа. — Специальный стражник, должность которого так и называлась — человек-петух, обходил покои дворца, возвещая время. Добродетельному монарху надлежало просыпаться с зарей, чтобы браться за государственные дела («Голос стражника-петуха возвещает зарю, / Пробуждает от сна мудреца-государя…» — строчки из стихотворения на китайском языке Мияко-но Ёсика, поэтическая антология «Хонтё-мондзуй»).
(обратно)…о передаче трона новому императору — т. е. малолетнему принцу (ставшему императором Антоку), рожденному Кэнрэймонъин, дочерью Киёмори Тайра.
(обратно)…удаляется в Приют Отшельника на гору Хакоя… — Иносказательное название дворца императора, отрекшегося от трона. Считалось, что на горе Хакоя некогда обитали святые отшельники-мудрецы. Император, сложивший с себя бремя правления, как бы добровольно становился отшельником и удалялся от мирской суеты, уединяясь в своего рода l’hermitage (о том, насколько это не соответствовало реальному положению вещей в ту эпоху, — см. предисловие).
(обратно)…один из государей Поздней Ханьской династии… — Ханьскую династию, правившую Китаем с 27 по 220 г., принято называть Поздней (или Восточной), в отличие от Ранней (или Западной), правившей с 206 г. до н. э. по 8 г. н. э.
(обратно)Титул дзюн-санго гарантировал такое же щедрое содержание, какое полагалось трем императрицам (санго) — супруге царствующего императора, вдовствующей императрице и императрице-бабке.
(обратно)…принявший постриг канцлер… — Канэиэ Фудзивара (929–999).
(обратно)…в храмы Камо, Ива-Симидзу или Касуга… — Эти синтоистские храмы находились недалеко от столицы Хэйан.
(обратно)Он был так похож на свою мать, покойную государыню Кэнсюнмонъин… — Император Такакура был сыном последней супруги Го-Сиракавы, Сигэко Тайра, младшей сводной сестры госпожи Ниидоно, жены Киёмори Тайра. Став супругой Го-Сиракавы, Сигэко получила титул Кэнсюнмонъин.
(обратно)Праздник Смены одежды. — Дважды в год, 1-го числа четвертого и десятого месяца (по лунному календарю), меняли одежду в соответствии с наступлением теплого или холодного времени года. Меняли также убранство покоев — занавесы, экраны. Постепенно эта смена одежды превратилась в праздник со своим ритуалом.
(обратно)…в час Петуха… — в 6 часов вечера.
(обратно)Канэдзанэ Фудзивара (1147–1207) ко времени описываемых событий еще не был канцлером, но, согласно средневековой историографической традиции, его называют по последнему, самому высокому званию.
(обратно)…переселился во дворец покойной государыни Бифукумонъин… — т. е. во дворец, принадлежавший Токуко Фудзиваре (1117–1150), супруге императора Тоба и матери императора Коноэ.
(обратно)Один сун равен 3,03 см.
(обратно)Танец Гэндзёраку — китайского (по другой версии — индийского) происхождения, из серии танцев бугаку. Исполнитель, изображающий стража западных границ, старается одолеть змею. Небольшое чучело свернувшейся в клубок змеи с поднятой головой лежит тут же, на сценической площадке. Постепенно танцору удается «справиться» со змеей. Он высоко поднимает чучело и держит его с победоносным видом. Все движения танцора замедленны и отличаются плавностью.
(обратно)..монах Мунэмори Тайра. — Князь Мунэмори не был монахом, но Киоу, велев отрезать коню гриву и хвост и выжечь клеймо с именем Мунэмори, как бы постриг коня в монахи, чем нанес Мунэмори дополнительное оскорбление.
(обратно)Хики — мера длины для измерения тканей, один хики равен 20,2 м.
(обратно)Танский император У-цзун. — Годы правления — 840–846.
(обратно)Обитель Цинляншань. — Цинляншань (другое название — Утайшань) — гора в современной провинции Шаньси в Китае. Здесь находился возникший в IV в. один из самых крупных буддийских монастырей в Китае. Наибольшего процветания монастырь достиг в VI в., когда там насчитывалось до 300 храмов и пагод. При Танской и Сунской династиях сюда устремлялись паломники из Японии, многие из которых стали впоследствии широко известными у себя на родине религиозными деятелями (в том числе Энтин, основатель обители Миидэра).
(обратно)…злого демона Дэвадатту! — Дэвадатта был двоюродным братом будды Шакья-Муни, ненавидел его и даже замышлял погубить. Умер нераскаявшимся грешником. В Священном писании буддизма его имя осталось как символ греха и злодейства.
(обратно)…синей птицей прилетело ваше послание… — По древнекитайским мифологическим представлениям, на западе, где-то в недоступной дали, обитает Владычица Запада Сиванму, знающая секрет бессмертия. Ей прислуживают три волшебные синие птицы, летящие впереди, когда Владычица совершает свои прогулки или иногда даже появляется в мире смертных. Отсюда, в переносном значении, синяя птица — посланец, несущий благую весть, или само это счастливое известие.
(обратно)Ямато — древнее название Японии.
(обратно)«Птица в беде влетает за пазуху…» — ставшая поговоркой цитата из китайского сочинения «Домашние наставления Яня» (кит. «Янь ши цзя чюнь»), автор Янь Чжитуй (531–602).
(обратно)Застава Аусака (букв.: «застава Встреч») — находилась недалеко от столицы Хэйан, на дороге, ведущей в восточную часть страны. Неоднократно воспета в классической поэзии.
(обратно)…циньский государь Чжаосян-ван заключил в темницу Мэнчан-цзюня… — В «Исторических записках» Сыма Цяня (раздел «Жизнеописания», гл. 75) подробно рассказано о том, как Мэнчан-цзюнь (букв.: «Правитель Мэнчана»), известный политический деятель древнего царства Ци, прибыл в 298 г. до н. э. в Циньское царство по приглашению князя Чжаосян-вана, который намеревался назначить его первым советником.
Однако циньские сановники, боясь возвышения Мэнчан-цзюня, не только отговорили князя от этого шага, но и убедили его, что Мэнчан-цзюнь может принести вред царству Цинь, и Чжаосян-ван повелел бросить его в темницу. Люди Мэнчан-цзюня, приехавшие вместе с ним, попытались подкупить богатым подарком любимую наложницу князя, чтобы она заступилась за их покровителя. Но та потребовала шубу из белых лисиц, точно такую, как Мэнчан-цзюнь, приехав в Цинь, поднес князю. Тогда один из его людей, умевший пролезать через собачий лаз, проник в сокровищницу циньского князя и выкрал шубу. Ее поднесли наложнице, и та уговорила князя освободить Мэнчан-цзюня. Понимая, что его могут снова схватить, Мэнчан-цзюнь вместе со своими людьми поспешил покинуть пределы Цинь.
(обратно)Застава Ханьгу — узкий проход в горах (в современной провинции Хэнань в Китае) на восточных подступах к коренным землям древнего царства Цинь. Застава Ханьгу имела важное стратегическое значение в эпоху Циньской и Ханьской династий.
(обратно)…изваянию бодхисатвы Мироку… — Мироку (санскр. Майтрея, букв.: милосердный) — бодхисатва, обитающий в небе Тусита, четвертом из Шести небес, относящихся к нашему миру. Здесь находится дворец Майтреи, который толкует небожителям заповеди буддийского вероучения. В будущем ему суждено вновь сойти на землю, чтобы стать новым Буддой.
(обратно)…в храм Равенства, Бёдоин… — Один из догматов буддизма Махаяны (так называемого северного буддизма, распространенного в Японии и в Китае) провозглашает равенство всех людей на основе милосердия и любви. Отсюда название храма, первоначально — усадьбы вельможи Ёримити Фудзивары (992–1074), который, приняв постриг в 1052 г., превратил этот загородный дворец в буддийский храм. Хорошо сохранившийся до наших дней, храм Бёдоин считается одним из шедевров средневековой японской архитектуры.
(обратно)…панцирь, скрепленный белым и синим шнуром. — Боевой панцирь средневекового японского воина состоял из множества мелких металлических пластин, плотно скрепленных шнуром из кожи или прочного крученого шелка. Плетение шнура было настолько густым, что определяло цвет панциря; он мог быть одноцветным или пестрым, имел множество вариантов расцветок и оттенков.
(обратно)…разил без промаха, то рубил мечом вкруговую… то… как будто рисуя в воздухе замысловатые петли «ава»… — Эти строчки считаются первым в японской литературе описанием основных приемов средневекового японского фехтовального искусства. Ава — японские сладости в виде тоненького жгута из теста, закрученного многими петлями.
(обратно)..лист срывает с деревьев и несет к речке Тацута… — Река Тацута, протекающая у подножья горы Каннаби, в краю Ямато (современная префектура Нара), славится красотой растущих здесь японских кленов, красные листья которых, опадая с наступлением осени, образуют на поверхности реки как бы сплошной красочный ковер. Этот пейзаж издавна служил темой японской лирической поэзии.
(обратно)Поравнявшись… оба рухнули наземь. — Здесь впервые в японской литературе дается описание типичного поединка средневековых японских воинов, как он происходил в те времена.
(обратно)Место самоубийства Ёримасы по сей день отмечено памятной стелой.
(обратно)…горяча его стременами… — У японских средневековых рыцарей не было шпор; чтобы пустить коня вскачь, всадник просто колотил его в бока металлическими стременами.
(обратно)Принцесса Хатидзё — сестра императора Го-Сиракавы, тетка убитого принца Мотихито.
(обратно)…принцесса с детских лет к нему привязалась. — В аристократическом обществе было принято отдавать новорожденных детей на воспитание кормилице. Ребенок рос, привыкая к кормилице и ее мужу подчас больше, чем к собственным родителям. Об этом упоминает в своей знаменитой книге «Записки у изголовья» (нач. XI в.) писательница Сэй Сёнагон (см.: Сэй Сёнагон. Записки у изголовья / Пер. В. Марковой. М., 1975).
(обратно)Вельможам Удзи и Нидзё он предсказал… — Вельможа Удзи — Ёримити Фудзивара, вельможа Нидзё — его брат, Норимити Фудзивара (996–1075). Первый жил в Удзи (селение неподалеку от столицы), где находился его дворец — храм Бёдоин, второй — в столице, в своей усадьбе на Второй дороге (яп. Нидзё). По распространенному обычаю заменять личное имя названием места, где находился дом или имение данного человека, этих знатных братьев так и звали — вельможа Удзи, вельможа Нидзё.
(обратно)Министру Корэтике этот Тодзё… сказал правду… — Корэтика Фудзивара (974–1010) был сослан в 995 г. в Дадзайфу, на о-в Кюсю, откуда, впрочем, его вернули спустя два года.
(обратно)…император пал от руки министра Мумако. — Убийство императора Сюсуна (523–588) на заре японской истории было заключительным актом борьбы за власть между двумя могущественными представителями родовой аристократии — семействами Сога и Мононобэ. Внешне борьба носила форму соперничества между исконной древней религией — синтоизмом и завезенным с материка буддизмом. Победителем вышел сторонник новой религии (т. е. буддизм) — род Сога, главой которого был в то время министр Мумако (иначе — Умако, ум. в 626 г.). Вместо убитого императора Сюсуна Мумако посадил на трон его сестру, императрицу Суйко, а сам фактически осуществлял верховную власть вместе с племянником императрицы, принцем Сётоку, который был объявлен наследником.
(обратно)…принцы Кэммэй и Гухэй… — Кэммэй — сын императора Дайго; Гухэй — сын императора Мураками.
(обратно)Чисто фольклорный мотив — рассказ об одолении птицы-чудища Нуэ — встречается во многих японских средневековых сборниках рассказов и притч (сб. «Десять наставлений», XII в. (яп. «Дзиккинсё»), и др.). В «Повесть о доме Тайра» включены сразу два варианта этого популярного сюжета, приписывающие заслугу победы над сказочной птицей Нуэ реальному историческому лицу — Ёримасе Минамото (1106–1180). По свидетельству некоторых исторических документов, продвижение Ёримасы в звании произошло отнюдь не в награду за истребление Нуэ, а по ходатайству Киёмори Тайра.
(обратно)…потомок в пятом колене славного Райко… — Райко (иначе — Ёримицу) Минамото (944–1021) прославился различными подвигами, которые с течением времени приобрели характер легенд и стали сюжетами для фольклора. Эти подвиги (одоление волшебной лисицы, поселившейся под крышей дворца, истребление разбойничьего гнезда на горе Оэяма и т. п.) Райко совершал вместе со своими четырьмя вассалами, о каждом из которых тоже сложены легенды и сказки.
(обратно)…в час Быка… — в 2 часа ночи.
(обратно)…в небе над головой пролетела кукушка… — Кукушка считается в Японии певчей птицей, часто фигурирующей в фольклорной и литературной поэзии.
(обратно)…китаец Ян Ю подстрелил гуся… — По китайским преданиям, искусный стрелок Ян Юцзи был военачальником при Гун-ване (590–560 гг. до н. э.), правителе древнего китайского царства Чу.
(обратно)В час Зайца… — в 6 часов утра.
(обратно)Богиня Кисимо (санскр. Харити), согласно буддийской легенде, первоначально была злым божеством, пожиравшим чужих детей, хотя сама являлась матерью пятисот детей. Будда спрятал одного ребенка Кисимо, и она была безутешна. «Ты горюешь, — сказал Будда, — потеряв одного ребенка из пятисот. Как же велико горе родителей, у которых ты отнимаешь, может быть, единственное дитя!» С этой минуты Кисимо раскаялась и стала ревностной покровительницей буддизма. Ей шлют моления о благополучных родах, о здоровье детей и т. п.
(обратно)О Пяти небесных мелодиях и о мучениях, которые претерпевают боги-драконы, повествует сочинение буддийского священника Гэнсина (942–1017) «О жизни вечной» («Оодзё-сю», в 3 свитках (частях), 985 (987?) г.). Гэнсин, выходец из монастыря Энрякудзи на горе Хиэй, один из самых ярких буддийских авторов японского Средневековья, был также выдающимся художником, скульптором и даже архитектором. Его многочисленные сочинения долго пользовались популярностью в средневековой Японии и в значительной степени способствовали формированию вероучения Чистой земли (Дзёдо). Гэнсин, в частности, дал детальное описание различных сфер ада с его мучениями, как он мыслился японскими буддистами в те времена.
(обратно)…проповедуя закон Будды под сенью цветущего Драконова древа. — После смерти Будды (а произойдет это, согласно буддийским легендам, через миллиарды лет) его заменит бодхисатва Майтрея, который сойдет на землю и, став новым Буддой, будет проповедовать людям учение буддизма под сенью Драконова древа — фантастического растения, имеющего сто шестьдесят километров высоты. Сотни цветов, покрывающих ветви дерева, похожи на языки пламени, вырывающиеся из пасти дракона. Отсюда название дерева.
(обратно)…где обучали Трем заповедям вероучения… — Соблюдение чистоты тела, уст и духа. Для этого необходимы: 1) многообразные жесты пальцев во время медитации (этим обеспечивается чистота тела, т. е. хорошее физическое состояние человека), 2) непрерывное провозглашение имени Будды (чистота уст), 3) постоянное сосредоточение помыслов на образе Будды (чистота духа).
(обратно)…в дни долгого Летнего Созерцания… — Т. е. во время медитации, продолжавшейся в течение девяноста летних дней, в продолжение которых изваяние Будды украшали цветами.
(обратно)…выше сына вельможи Кудзё. — Вельможа Кудзё Канэдзанэ Фудзивара (1147–1207) был министром в царствование императоров Го-Сиракавы, Нидзё, Рокудзё и Такакуры. В 1184 г. назначен регентом при малолетнем императоре Го-Тобе, затем Главным министром (1189) и, наконец, канцлером (1190). Первый представитель рода Фудзивара, принявший фамилию Кудзё и основавший род, известный в последующей истории Японии.
(обратно)…соединяли столицу с Пятью Ближними землями… — Т. е. с пятью провинциями (яп. го-кинай), прилегавшими к столице Хэйан: Ямасиро (современная префектура Киото), Ямато (современная префектура Нара), Кавати (современная префектура Осака), Идзуми (современная префектура Осака), Сатцу (современная префектура Хюга).
(обратно)«…конец селенью Отаги…» — Столица Хэйан была основана в 795 г. на территории, прежде называвшейся уездом Отаги (иначе — Атаго).
(обратно)«…Фукухара, где ветры зловещие веют!» — Фукухара, резиденция Киёмори Тайра, была расположена на морском берегу (на территории современного г. Кобэ); название Фукухара букв.: «поле, где веет ветер».
(обратно)…«где проложат три широких дороги…» — парафраз строчек из «Оды Западной столице» выдающегося китайского ученого-историографа и литератора Бань Гу (32–92) (Антология «Вэнь-сюань», I).
(обратно)…не совершив даже Великой церемонии Первого Подношения риса… — Ко времени описываемых событий император Антоку уже вступил на трон, однако Великая церемония еще не совершалась.
(обратно)…дворец крыли камышом… — В древнекитайских преданиях рассказывается, что мифический правитель Яо отличался чрезвычайной скромностью, ходил в холщовом платье и жил в тростниковой хижине.
(обратно)…подати отменялись! — Имеется в виду легендарный японский император Нинтоку (IV в.), о добродетелях которого рассказано в «Летописи древних дел» и в «Анналах Японии» (яп. «Кодзики» и «Нихон-сёки», нач. VIII в.), древних сводах японской мифологии, легенд и исторической хроники.
(обратно)…когда Лин-ван, правитель царства Чу, построил терем Чжанхуа… — Парафраз строчек из «Оды Восточной столице» китайского поэта и ученого (астронома) Чжан Хэна (78–139) (Антология «Вэнь-сюань», III). Чу — могущественное царство в Древнем Китае, в конце III в. до н. э. пало под ударами циньских войск и вошло в состав Циньской империи (246–207 гг. до н. э.).
(обратно)…воздвиг в Сяньяне дворец Эфан… — Дворец Эфан, построенный при первом циньском императоре Ши-хуане в столице Циньской империи г. Сяньяне (современная провинция Шэньси), славился своими грандиозными размерами.
(обратно)…дворец Лигун… (иначе — Лишаньгун) — загородный дворец на горе Лишань, у теплых источников к западу от г. Чанъани, столицы Танской империи (618–907 гг.).
(обратно)Поросли травой крыши, плющ опутал ограды… — Парафраз строчек из стихотворения Бо Цзюйи «Высок дворец Лигун» (из цикла «Новые народные песни», XXI): «Давно уже не видно здесь / Императорских знамен, / Бунчуков из перьев зимородка, / Стены оделись мохом, / На черепице выросла трава…»
(обратно)…подражая стародавним временам принца Гэндзи… — Принц Гэндзи — главное действующее лицо классического японского романа «Повесть о Гэндзи» писательницы Мурасаки Сикибу (годы рождения и смерти точно неизвестны; предположительно родилась в 970 или 979 г., умерла в первой четверти XI в.). Залив Сума и бухта Акаси — места, где жил Гэндзи во время своей временной опалы.
(обратно)…над побережьем Эсимы… — Эсима и другие перечисленные здесь места известны своей красотой и неоднократно воспеты в классической японской поэзии.
(обратно)…среди лиловых орхидей и желтых хризантем… — Цитата из стихотворения на кит. языке поэта Хосёдзи-Нюдо («Хонтё-мудайси», сб. стихов на кит. языке; составлен в XII в. Тадамити Фудзиварой, 1097–1164).
(обратно)…поманила луну рукой… — Эта сцена описана в одной из глав эпилога «Повести о Гэндзи» (гл. «Девушка у моста» — «Хаси-химэ»).
(обратно)…Дворец на Холме… — Комментаторская традиция не располагает сведениями об этом строении.
(обратно)…то были проделки тэнгу. — Тэнгу — персонажи японского фольклора, фантастические существа, обитающие в лесах, покрытые перьями, но с человеческим лицом и очень длинным носом. Тэнгу отличаются мудростью, но могут быть и коварными, в зависимости от того, хотят ли они помочь человеку или, напротив, намерены его морочить.
(обратно)…во всех Восьми землях востока. — Так назывались земли Кодзукэ, Симоцукэ, Хитати, Симоса, Кадзуса, Ава, Мусаси, Сагами (на территории современных префектур Гумма, Тотиги, Ибараки, Сайтама, Токио, Тиба, Канагава). В Средние века эти Восемь земель востока (яп. Кан-хассю) представляли собой отдаленный от Центральной Японии район со своим специфическим бытовым укладом.
(обратно)«..моему правнуку!» — Речь идет о потомках рода Фудзивара (бог храма Касуга Ама-но Коянэ считался прародителем дома Фудзивара). В XIII в., после ухода с исторической сцены феодальных домов Тайра и Минамото, военными диктаторами-сёгунами стали формально объявлять малолетних принцев, рожденных в императорском семействе от браков с женщинами из рода Фудзивара, как то повелось исстари (фактическими военными диктаторами-сёгунами были при этом представители феодального дома Ходзё). «Повесть о доме Тайра», созданная более чем столетие спустя после описываемых в ней событий, могла, таким образом, безошибочно «предсказывать» дальнейшие события истории.
(обратно)…потомок славного Каматари. — Каматари (614–669) — основатель рода Фудзивара.
(обратно)…государя Ямато Иварэхико-но-микото. — Речь идет о легендарном основателе японского императорского дома Дзимму, якобы правившем страной Ямато с 660 по 585 г. до н. э.
(обратно)…одолели его и убили. — История покорения Земляного Паука изложена в «Летописи древних дел» и «Анналах Японии» (нач. VIII в.) среди многочисленных легенд о деяниях Дзимму.
(обратно)Дворец в Сяньяне. — Содержание этой главы целиком почерпнуто из «Исторических записок» Сыма Цяня (раздел «Жизнеописания», глава «Жизнеописания мстителей»), однако пересказ ведется не по первоисточнику, а по японскому средневековому «Сборнику драгоценных камней» (яп. «Тёгёкусю», составитель неизвестен, сохранились лишь две части). Можно предположить, что текст настоящей главы является несколько сокращенным переложением рассказа неизвестного китайского автора «Яньский наследник Дань» (см. сб.: Пурпурная яшма: Китайская повествовательная проза I–VI вв. М.: ИХЛ, 1980).
(обратно)Цилинь (яп. Кирин) — мифический единорог с телом оленя, воловьим хвостом и лошадиными копытами. На голове рог, заканчивающийся мясистым наростом. Единорог считался предвестником благоденствия и мирного, счастливого царствования.
(обратно)Ли — мера длины (кит.); в древности — около 400 м.
(обратно)…сопоставляя звуки мелодической гаммы с пятью стихиями. — Речь идет о гадании по характеру мелодии. В древнекитайской системе классификации по пяти первоэлементам (стихиям) каждая ступень пятиступенчатой гаммы соответствовала определенной стихии. Гадание по мелодиям было распространено в Древнем Китае (пять первоэлементов (стихий): вода, огонь, металл, земля, дерево).
(обратно)По древнекитайским представлениям, каждой династии соответствовал один из первоэлементов. Символом династии Цинь была вода, победить которую огонь не в силах.
(обратно)Дзё (яп.) — мера длины (кит. чжан); в древности около 3 м.
(обратно)Монгаку (Моритоо Эндо). — Даты рождения и смерти Монгаку точно неизвестны, достоверно лишь то, что он жил во второй половине XII — начале XIII в. и умер в ссылке, в возрасте восьмидесяти лет. Сведения о его жизни, полной бурных событий как политического, так и романтического характера, встречаются во многих памятниках средневековой японской литературы, в том числе в сохранившихся рукописях самого Монгаку. Образ Монгаку неоднократно служил темой для средневекового театра Но, для театра Кабуки в Новое время и даже для прозы и кинематографии XX в. «Повесть о доме Тайра» обходит молчанием предысторию жизни Монгаку, его роковую любовь к красавице Кэса и неумышленное ее убийство, послужившее причиной его ухода в монашество, и, в духе средневековой житийной литературы, начинает повествование о Монгаку с момента его пострига.
(обратно)…при дворе принцессы Сёсаймонъин. — Сёсаймонъин — старшая сестра императора Го-Сиракавы.
(обратно)Конгара и Сэйтака (санскр. Кимкара и Четака) — постоянные спутники и прислужники бога Фудо.
(обратно)Киёмаро из рода Вакэ (733–799) играл активную роль в политической жизни своего времени. Средневековая японская историческая традиция рисует его верным вассалом.
(обратно)…угас свет Трех Благодатей… — Достигший нирваны обретает Три Благодати: мудрость, освобождение от земных страданий и превращение в будду; они противопоставляются Трем земным горестям — суетным и плотским страстям, власти кармы и физическим страданиям.
(обратно)…царя преисподней Эммы! — Эмма (санскр. Яма) — верховный владыка ада. Он вершит суд над умершим, определяя, в какой из сфер ада предстоит пребывать грешнику.
(обратно)…как на горе Шаншань! — См. примеч. 90, свиток третий.
(обратно)Недаром сказано: «Отвергая дары Небес…» — цитата из «Исторических записок» Сыма Цяня (раздел «Жизнеописания», гл. «Жизнеописание Хуайиньского хоу Хань Синя»).
(обратно)…направился в дом вельможи Мицуёси… — Советник Мицуёси в числе сорока трех придворных аристократов был лишен должности по приказу Киёмори Тайра в октябре 1179 г.
(обратно)…Масамори, правитель земли Сануки… — Масамори Тайра был послан в карательную экспедицию против бунтовщика Ёситики Минамото в 1107 г.
(обратно)Дорожный колокольчик. — По звону этого колокольчика военачальнику, едущему на войну, в пути в первую очередь предоставлялся провиант, кони и т. п.
(обратно)В древности полководец… давал в душе три обета… — Эти слова, ставшие в средневековой Японии, да и в последующие времена чуть ли не основной заповедью поведения «истинного самурая», фактически представляют собой парафраз отрывка из «Исторических записок» Сыма Цяня (раздел «Жизнеописания», гл. «Жизнеописание Сыма Жанцзюя»): «В тот день, когда полководец принимает назначение, он должен забыть свою семью. Когда он на своем посту, он забывает своих родных, а когда забьет барабан, подающий сигнал к наступлению, он забывает самого себя!» (Сыма Цянь. Избранное. Пер. В. Панасюка. М., 1956.).
(обратно)…расстались с девятивратной столицей… — заимствованный из Китая эпитет, основанный на том, что в глубокой древности резиденции китайских правителей будто бы были окружены стеной, имевшей девять ворот — проездов.
(обратно)У тех, кого здесь именуют даймё… — Даймё (яп., букв.: «большое имя») — название владетельных феодалов, обладавших большой военной дружиной и обширными землями. На европейские языки этот термин обычно переводят словом «князь» (в англоязычной литературе — «лорд»). Монолог Санэмори, в котором подчеркнута разница между военными нравами и обычаями самураев восточных и западных областей Японии, относится к самым известным страницам «Повести».
(обратно)Сколько огней в боевом лагере Минамото! — Костры в боевом стане зажигали не с целью подачи каких-либо сигналов, а для устрашения противника, чтобы создать у него впечатление о многочисленности неприятельских войск. Для этого стремились зажечь как можно больше огней.
(обратно)Праздник Пяти мановений отмечался после церемонии Первого Подношения риса, в течение трех дней, в одиннадцатую луну. Среди разнообразных обрядов главным считался танец, который исполняли пять танцовщиц.
(обратно)Драконий хвост. — Название заимствовано из Китая. Так называлась извилистая крытая галерея, устроенная перед дворцовым залом Ханьюаньдянь в столице Танской империи, г. Чанъани.
(обратно)…божьим древом Касуга. — Синтоистские храмы, в том числе и храм Касуга, обычно стоят в окружении деревьев, на которых, как считается, «почиет дух божий» (к веткам этих деревьев верующие и в наши дни привязывают бесчисленные записочки с «просьбами» к богу). Жрецы синтоистских храмов, устраивая свои «демонстрации протеста», нередко срубали одно из таких священных деревьев и несли его с собой на плечах как вещественное свидетельство «божьего гнева».
(обратно)Школа поощрения наук — учебное заведение, созданное в 821 г. Фуюцугу Фудзиварой (775–826), одним из родоначальников этого семейства, для обучения отпрысков дома Фудзивара; впоследствии там обучались юноши также из других знатных семейств. Считалась филиалом Высшей придворной школы.
(обратно)…деревянный шар… — Игра в деревянный мяч, который игроки, разделившись на две партии, гоняли деревянными клюшками, была распространенным развлечением в новогодние и иные праздники.
(обратно)«Кто не в меру болтлив…» — цитата из китайского сочинения «Путь сановника» (кит. «Чэнь гуй»). Считается, что это компилятивное сочинение, состоящее из 10 глав, было создано в Китае в царствование танской императрицы У Цзэтянь (иначе — У-хоу), т. е. в конце VII в., но затем, при династии Юань (1280–1367), было утеряно. Однако в Японию это сочинение попало намного раньше, благодаря этому сохранилось и, наряду с сочинением тайского императора Тайцзуна «Образец для государя» (кит. «Ди хан»), широко использовалось как учебник для придворных учебных заведений. Данная цитата взята из гл. 7 «О скромности и соблюдении тайны».
(обратно)…поджег одну из ближайших крестьянских хижин. — Освещать поле сражения, поджигая дома простолюдинов, считалось у самураев в Средние века самым обычным делом.
(обратно)…в кругах ада — Огненном, Раскаленном и Безвозвратном… — Ад, как его описывают японские средневековые буддийские авторы, имел сложную структуру и разделялся на восемь сфер. Последними, самыми страшными сферами были: шестая — ад Огненный (санскр. «тапана», яп. «сёнэцу»), седьмая — ад Раскаленный (санскр. «пари-тапана», яп. «дайсёнэцу») и ад Безвременный (т. е. вечный, санскр. «авичи», яп. «мугэн-аби», «мукю-аби»). Однако, учитывая семантику русских слов «безвременный», «безвременье», мы в данном случае переводим это название как «Безвозвратный». Сюда ввергали виновных в так называемых Пяти прегрешениях — таковыми считались: убийство отца, убийство матери, убийство святого праведника, пролитие крови будды (т. е. любых живых существ), внесение раздоров в общину верующих. В дополнение к вышеперечисленным преступлениям столь же тяжким грехом считалось поношение буддийского вероучения.
(обратно)Двойная глава (санскр. «ушниса-шираската») — округлое возвышение на голове Будды.
(обратно)…божественный Серебристый знак… — Пучок белых, блестящих, как серебро, волосков, растущих между бровями Будды. Так же как и Двойная глава, входит в число 32 священных знаков, отличающих тело Будды от тела всех прочих смертных. В скульптурных изображениях Будды эти испускающие сияние волоски символически изображаются вставленным между бровями кристаллом или иным драгоценным камнем, который иногда называют третьим глазом.
(обратно)…развеянные вихрем Десяти прегрешений… — Буддизм фиксирует десять тяжких грехов, которые могут быть вызваны тремя причинами — 1) поступками, 2) словами и 3) помыслами. К первым относятся — убийство живых существ, воровство, блуд; ко вторым — ложь, двуличие, сквернословие, суесловие; к третьим — алчность, гнев, злоба. Наиболее тяжкими грехами считаются первый (убийство) и десятый (злоба).
(обратно)…драгоценные камни ожерелья… — На груди изваяния Будды часто изображено ожерелье из многих камней. Они символизируют сорок один обет, который дают верующие, вступая в лоно буддийской церкви.
(обратно)Хоссо и Санрон. — Доктрины буддийских сект Хоссо и Санрон (обе относятся к северному буддизму, Махаяне) проникли в Японию раньше других, в VII — начале VIII в. Проповедниками вероучения Хоссо стали монах Досё (630–702), ездивший в Китай в 653 г. и учившийся непосредственно у знаменитого китайского буддиста, ученого и путешественника Сюань Цзана, а также монах Гэмбо (ум. в 746 г.), ездивший в Китай в 717 г. и после возвращения в Японию превративший монастырь Кофукудзи в цитадель вероучения Хоссо.
Секта Санрон также относится к наиболее древним школам буддизма как в самой Индии, так и в Японии. Первыми проповедниками вероучения Санрон в Японии стали корейские монахи еще в начале VII в. (в 621 г.). Однако из-за доминирующего влияния секты Хоссо секта Санрон вскоре заняла довольно скромное положение среди других буддийских сект.
(обратно)Индийский царь Удэн (санскр. Удаяна) — легендарный царь, правивший в Центральной Индии, современник Шакья-Муни (V в. до н. э.). Согласно легенде, был столь ревностным буддистом, что заболел от горя, когда Шакья-Муни покинул землю и вознесся на небеса. Желая утешить царя, придворные вырезали статую Будды из благоуханного сандалового дерева. Отсюда будто бы пошло создание скульптурных изображений Будды в Индии.
(обратно)Бисюкацума — один из божественных слуг бога Индры, покровитель ремесла и искусств.
(обратно)Он возродил дух человеколюбия, о котором толкуют «Ши цзин» и «Шу цзин»… — «Ши цзин» («Книга песен») — собрание китайских народных песен и ритуальных гимнов (XI–VII вв. до н. э.). «Шу цзин» («Книга истории») — описание древнейшего (полулегендарного) периода китайской истории. Обе книги входят в конфуцианский канон. Человеколюбие, гуманность (кит. «Жэнь», яп. «Дзин», «Нин»), так же как и долг (кит. «и», яп. «ги»), — основные категории конфуцианской этики. Под человеколюбием понималось дружеское отношение образованных, мудрых людей друг к другу, соблюдение своего человеческого достоинства и уважение достоинства в другом человеке. Долг понимался как обязанности человека перед собой, людьми и обществом.
(обратно)Три Откровения — способность провидеть прошлое, настоящее и будущее и полностью освободиться от всех страданий; Шесть Путей — вышеперечисленные Три Откровения плюс способность слышать голоса всех живых существ, знать и понимать их помыслы, обладать даром волшебных преображений.
(обратно)А некая женщина… — Стихотворение принадлежит известной поэтессе XII в. Укё-но Дайбу, состоявшей в свите императрицы Кэнрэймонъин.
(обратно)…микадо годов Энги и Тэнряку… — Имеются в виду императоры Дайго и Мураками (X в.). Феодальная историческая традиция изображает время правления этих императоров как некий «золотой век» в истории Японии.
(обратно)«Костер разложив / из багряной листвы…» — строчки из стихотворения Бо Цзюйи «Провожая друга Ван Чжифу, шлю издалека стихи храму Сяньюсы».
(обратно)«Если сын родится…» — цитата из «Повести о Вечной печали» Чэнь Хуна.
(обратно)«Напрасно стараюсь / любовь от людей утаить»… — стихотворение Канэмори Тайра (Поэтическая антология «Дополнительное собрание старых и новых японских песен», яп. «Сюи-вака-сю», ч. XI, 1005–1006 гг.).
(обратно)«Повелителя милость / продлилась не более дня…» — цитата из стихотворения Бо Цзюйи «Со дна колодца достаю серебряный кувшин..», из цикла «Новые народные песни».
(обратно)Дочь Чжэн Жэньцзи… — В китайском сочинении «О политике годов под девизом Чжэнь-гуан» (627–649) помещен рассказ о том, что во 2-м году этих лет (т. е. в 628 г.) император Тайцзун пожелал взять в свой гарем семнадцатилетнюю красавицу, дочь Чжэн Жэньцзи, сановника павшей незадолго до того Суйской династии (589–619), однако по увещанию со стороны своего министра Вэй Чжэна, объяснившего, что девушка уже просватана в семейство Лу, великодушно отказался от своего намерения.
(обратно)«О дикие гуси, посланцы далекого юга!..» — стихотворение на китайском языке поэта Асацуны Оэ (886–957) (Антологии «Хонтё-мондзуй» и «Вакан-роэйсю»).
(обратно)Бомон-но Нёин (собств. имя — Норико) была назначена названой матерью (воспитательницей) малолетнего императора Цутимикадо (годы правления — 1199–1210). Почетный титул Бомон-но Нёин был ей присвоен в 1206 г.
(обратно)«…чтоб нам на земле / раздвоенною веткою расти!» — цитата из поэмы Бо Цзюйи «Вечная печаль» (пер. Л. Эйдлина).
(обратно)«Из бедствий наихудшего страшней…» — стихотворение на китайском языке поэта Асацуны Оэ (Антология «Хонтё-мондзуй»).
(обратно)Отец его, Ёсиката, пал от руки Гэнды-лиходея… — Гэнда-лиходей (яп. Аку-Гэнда) — старший сын и наследник Ёситомо Минамото, старший брат Ёритомо, будущего диктатора Японии. Прозвище Лиходей получил за убийство Ёсикаты, родного дяди, в 1155 г. Во время смуты годов Хэйдзи Гэнда был схвачен и казнен.
(обратно)…герои прежних времен — Тамура, Тосихито… — Тамура (иначе — Тамурамаро) Саканоуэ (758–811) в 806 г. впервые в истории Японии получил титул «Великого полководца, покорителя варваров» (яп. «Сэйи-тайсёгун») за свои военные экспедиции против айнов, обитавших на северо-востоке острова Хонсю. Тосихито (из рода Фудзивара) был назначен главой Военного управления (яп. «Тиндзюфу»), специально учрежденного в VIII в. на северо-востоке страны для «усмирения» аборигенов.
(обратно)Ёго-сёгун — наст. имя — Корэсигэ Тайра. Прославился военными доблестями в междоусобной войне, которую вел на северо-востоке Японии против могущественного феодала Моротанэ Фудзивары.
(обратно)Тирай. — Тирай Тайра в 999 г. был сослан в край Сацуки за смуту, которую начал, согласно феодальной историографии, «в личных интересах».
(обратно)Хосё. — Хосё (иначе — Ясумаса) Фудзивара (958–1036), искусный воин, а также поэт и музыкант. Популярная легенда повествует о том, что разбойник, решивший ночью ограбить его на улице, был так очарован звуками флейты Ясумасы, что не только не ограбил его, но и, наслаждаясь музыкой, следовал за ним до самого его дома, не причинив ему никакого вреда.
(обратно)…или даже предки его — прославленные Райко и Гика… — Китаизированные прочтения имен Ёримицу и Ёсииэ Минамото (см. примеч. 96, свиток первый).
(обратно)…к горе Смерти, к реке Трех дорог… — В апокрифическом сочинении «Сутра Десяти царей» (яп. «Дзюокё»), составленном, как предполагают, в Китае в V–VI вв. и весьма популярном в Японии в X–XI вв., подробно описано странствие покойника по подземному миру, которое продолжается якобы сорок девять дней. В первые семь дней умершему предстоит перейти через крутую гору Смерти, причем служители преисподней подгоняют его железными палками. Далее на его пути течет река Трех дорог (Три дороги — иносказательное название трех сфер потустороннего мира, т. е. ад, царство Голодных Демонов и царство Скотов). Через реку ведут три брода — мелкий, поглубже и самый глубокий. Брод стерегут два стража — Старик и Старуха. Старуха сдирает с покойника всю одежду, а Старик вешает ее на ветви растущего рядом дерева и, в зависимости от того, насколько гнутся ветви под тяжестью этой одежды, т. е. под тяжестью земных грехов умершего, определяет, по какому из трех бродов тому следовать дальше — по легкому, среднему или самому трудному. Однако до окончательного решения, в каком из Шести миров суждено впредь обитать покойнику, проходит сорок девять дней. В этих представлениях отражены верования индийского, а также главным образом китайского происхождения.
(обратно)…рукотворный остров Сутры близ Фукухары. — Маленький остров Кё-но-сима (букв.: остров Сутры) находится во Внутреннем Японском море, недалеко от современного г. Кобэ.
(обратно)…установить в основании «живую сваю»… — Сохранились сведения, что в древности в Японии при строительстве какого-либо сооружения — здания или моста — закапывали в фундамент живого человека, пленного или раба.
(обратно)…пресловутая волшебная колотушка… — Волшебная деревянная колотушка, с помощью которой можно получить любые сокровища, часто фигурирует в японских народных сказках. Обладать таким предметом мог, разумеется, только оборотень или черт.
(обратно)…барсук или, может быть, лис… — Барсук и лиса — постоянные персонажи японских народных сказок. Излюбленное занятие обоих этих животных — приняв человеческий облик, всячески морочить людей.
(обратно)«Сладостный плод…» — В подлиннике непереводимая игра слов, основанная на омонимах. «Батат» по-японски «имогако», но это же слово, произнесенное раздельно — «имо га ко», может означать «ее ребенок».
(обратно)«Вид озер и садов все такой же, как в прежние дни…» и т. д. — Цитата из поэмы Бо Цзюйи «Вечная печаль» (пер. Л. Эйдлина).
(обратно)«…государевы Южный и Западный двор зарастали осенней травой…» — цитата из той же поэмы, в том же переводе.
(обратно)«Не начинай сражения, если в тылу водные рубежи!» — парафраз отрывка из «Исторических записок» Сыма Цяня (раздел «Жизнеописания», гл. «Жизнеописание Хань Синя»): «Располагайся так, чтобы горы и скалы были позади справа, чтобы реки и озера находились впереди слева».
(обратно)…в Южной столице земного мира! — Т. е. в г. Наре.
(обратно)…помощник главы Ведомства культа. — Высшие должности в Ведомстве культа были наследственной привилегией семейств Оонакатоми, Имбэ, Урабэ.
(обратно)…молитву грозному богу Госандзэ… — Бог Госандзэ (санскр. Видьяраджа, букв.: «Приводящий к повиновению врагов Трех миров», т. е. прошедшего, настоящего и будущего) — один из Пяти светлых богов (яп. Мёо), грозных божеств, способных привести к повиновению силы зла, демонов и особо упорствующих грешников, не внимающих другим бодхисатвам. Бог Госандзэ, ведающий восточной стороной света, изображается трехликим (иногда четырехликим), в руках держит лук, стрелы, меч и веревки, выражение лица устрашающе-гневное.
(обратно)Утренняя звезда — планета Венера.
(обратно)Созвездие Хо — Плеяды (созвездие).
(обратно)…служители храмов Кумано и Кимбусэн… — Гора Кимбусэн (одна из вершин в горах Ёсино, в современной префектуре Нара) с древних времен считалась священной и была объектом паломничества. Храмы Кимбусэн играли заметную роль в жизни средневековой Японии.
(обратно)…через земли Тосэндо и Хокурокудо… (иначе — Тосандо и Хокурикудо) — две из нескольких больших областей, на которые делилась средневековая Япония. Тосэндо (букв.: Горы на востоке) и Хокурокудо (букв.: Земля на севере) лежали к востоку и к северу по отношению к Пяти Ближним землям (см. примеч. 2, свиток пятый). Отсюда названия областей. Тосэндо включала в себя гористые земли Оми, Мино, Хида, Синано, Кодзукэ и Симоцукэ (последние две входили также в число так называемых Восьми земель востока, официально не признанного деления Хокурокудо — земли, расположенные вдоль побережья Японского моря, — Вакаса, Этидзэн, Эттю, Этиго, Kaгa, Нотё и о-в Садо). Область Токайдо (букв.: восточные приморские земли) насчитывала 15 земель: Ига, Исэ, Сима, Овари, Микава, Тоотоми, Суруга, Каи, Идзу, Сагами, Мусаси, Ава, Кадзуса, Симоса, Хитати, лежавших вдоль Тихоокеанского побережья Японии, к востоку от Пяти Ближних земель.
(обратно)До сих пор у меня нет взрослого сына. — В отличие от Китая, в Японии возраст совершеннолетия не был точно определен; отроку Симидзу было всего одиннадцать лет, но, коль скоро обряд совершеннолетия был совершен, он считался «взрослым».
(обратно)Санъиндо и Санъёдо, Нанкайдо и Сайкайдо — четыре большие области, на которые делилась юго-западная Япония. Область Санъиндо (букв.: На теневой стороне гор) включала восемь земель: Тадзима, Тамба, Танго, Инаба, Хооки, Идзуми, Ивами и Оки. Область Санъёдо (букв.: На солнечной стороне гор) включала земли, расположенные вдоль побережья Внутреннего Японского моря, — Харима, Мимасака, Бидзэн, Биттю, Бинго, Аки, Суо и Нагато. Область Нанкайдо (букв.: Земли у Южных морей) включала часть полуострова Кии на главном о-ве Хонсю и весь о-в Сикоку и состояла из шести земель: Кии, Авадзи, Ава, Сануки, Иё, Тоса. Область Сайкайдо (букв.: Земли у Западных морей) включала в себя девять земель о-ва Кюсю — Будзэн, Бунго, Тикудзэн, Тикуго, Хидзэн, Хиго, Хюга, Осуми и Сацума, а также о-ва Цусима и Ики.
(обратно)Гора Пэнлай — одна из трех волшебных гор в океане, где, по даосским поверьям, обитают бессмертные.
(обратно)…циньский Ши-хуан и ханьский император У-ди напрасно слали отроков, и юных дев, и чародеев… — О стремлении циньского императора Ши-хуана и ханьского императора У-ди получить снадобье бессмертия пишет в своих «Исторических записках» Сыма Цянь.
(обратно)…безбрежная морская гладь да небеса… — Парафраз строчек стихотворения Бо Цзюйи «Море безбрежно» («Новые народные песни», V): «Море безбрежно, бездонна его глубина, / Взгляд не окинет бескрайнюю даль. / Там, где туманы клубятся вдали, / В море видны три чудесных горы…» и т. д. В стихотворении говорится о напрасных усилиях циньского императора Ши-хуана и ханьского императора У-ди, снаряжавших корабли, чтобы найти пилюли бессмертия.
(обратно)…у храма богини Бэндзайтэн… — Богиня Бэндзайтэн (известная и под другими именами — Дайбэнтэн, Мёонтэн, Дайбэндзай-кудокутэн, санскр. Сарасвати (-дэви) — божество индийского происхождения, первоначально — покровительница рек и озер («сарасвати» букв.: богатство рек и озер). Наряду с Лакшми, супругой бога Вишну, и Дургой, супругой бога Шивы, Сарасвати — одна из трех главных богинь индуизма. В буддийской религии она стала покровительницей мудрости, красноречия и музыки. Ее часто изображали в живописи и в скульптуре в виде прекрасной девы с лютней в руках. В Японии храмы, посвященные Бэндзайтэн, часто ставили у воды, что указывает на древние верования, когда эта богиня считалась покровительницей рек и озер.
(обратно)…точь-в-точь как сказано у поэта… — Цитируемое далее стихотворение принадлежит Бо Цзюйи («Весна в Куньмине», «Новые народные песни юэфу», XIV).
(обратно)…в Ханьском царстве… боевые суда бороздили гладь водоема Куньмин… — Огромный искусственный водоем Куньминчи был создан в 24 ли к юго-западу от столицы Ханьской империи Чанъани по приказу императора У-ди для тренировки в морских сражениях. Стремясь проложить путь в Индию, У-ди покорил княжество Куньмин, лежавшее у южных границ Ханьской империи (на территории современной провинции Юньнань), и, создавая этот искусственный водоем, будто бы подражал очертаниям озера, находившегося в этом княжестве. Отсюда название водоема.
(обратно)Сам же Кисо с десятитысячным войском… — Хотя выше говорилось, что Кисо разделил свое войско на семь дружин, фактически перечислены только шесть отрядов. На эту несогласованность указывает и японская комментаторская традиция.
(обратно)…в Школе поощрения наук… — См. примеч. 48, свиток пятый.
(обратно)…ибо сказано: «Сын оружейника-лучника, подражая отцу…» — парафраз песни из древнекитайской канонической «Книги обрядов» («Ли цзи»). Эта же песня приводится в качестве цитаты в «Ле-цзы», книге, создание которой приписывается древнекитайскому философу Ле-цзы (III в. до н. э.). Смысл данного высказывания состоит, во-первых, в том, что сын естественно наследует профессию отца, во-вторых же, подчеркивает свое якобы еще несовершенное мастерство, в духе преувеличенной скромности, характерном для стиля китайской и японской литературы.
(обратно)…государыня Дзингу… — Легендарная японская императрица (170–269).
…пошла войной на корейское царство Силла… — По современным научным данным, нападение японцев на корейское государство Силла (57 г. до н. э. — 934 г.) имело место в середине IV в. (а не в 200 г., как о том написано в «Летописи древних дел» (яп. «Кодзики») и в «Анналах Японии» (яп. «Нихон-сёки»), где рассказ об этом набеге переплетен с мифами и легендами).
(обратно)…благородный Райги, предок Ёсинаки… — См. примеч. 94, свиток первый.
(обратно)В древности Чжу Майчэнъ блистал парчовым нарядом… — Китайский историограф Бань Гу в своей «Истории династии Хань» (кит. «Хань шу») рассказывает о некоем Чжу Майчэне, бедном человеке, который ценой больших трудов и упорства достиг знатности и высокого положения. Когда император У-ди назначил его начальником области Гуйцзишань, он сказал: «Богатым и знатным нужно вернуться к себе на родину, иначе это все равно что разгуливать темной ночью в парчовом наряде!»
(обратно)…на следующий год дичи не станет… — Парафраз известных строк из древнекитайского сочинения «Весны и осени Люя» (кит. «Люй-ши чунь цю», III в. до н. э.).
(обратно)Гэмбо. — См. примеч. 57, свиток пятый.
(обратно)…жил на свете некий Хироцугу… — Хироцугу Фудзивара (715–741) был назначен правителем Дадзайфу на о-ве Кюсю, но выказал неповиновение центральной власти. Потерпел поражение в битве с карательными отрядами правительства и был казнен. Исторические хроники отмечают его вражду с буддийским монахом Гэмбо.
(обратно)…в свите министра Маби из рода Киби… — Маби (иначе — Макиби), из знатного рода Киби (693–775), дважды ездил в Китай, пробыв там в первый раз (в 716 г.) двадцать лет, во второй раз (в 754 г.) — два года. В 754 г., по возвращении из Китая, был назначен министром. Ему принадлежит заслуга распространения в Японии многих достижений китайской науки, искусства и прикладных ремесел той эпохи.
(обратно)…«Ваше имя созвучно словам „вернувшись, погибнуть…“» — Два иероглифа, которыми пишется имя «Гэмбо», совпадают с произношением слов «возвращаться» и «погибать».
(обратно)…поднялись на Святую гору, Тяньтайшань… — На горе Тяньтайшань в Китае (в современной провинции Чжэцзян) с древних времен селились даосские отшельники; с III по VI в. здесь постепенно возник буддийский монастырь, вскоре ставший одним из самых знаменитых в Китае центров буддизма, получившего, по названию этой горы, наименование секты Тяньтай. Поскольку на горе Хиэй, близ столицы Хэйан, находился монастырь этой секты, центр вероучения Тяньтай (яп. Тэндай) в Японии, «Повесть о Тайра» называет гору Хиэй на китайский лад — Тяньтайшань.
(обратно)«В имперской столице, / на торге тщеславных забот…» — цитата из стихотворения Бо Цзюйи «Привольно живу в Чанлэ». Чанлэ — небольшое селение близ восточной окраины г. Чанъани. В стихотворении, адресованном друзьям, Бо Цзюйи описывает свою привольную жизнь в глуши, вдали от столичной суеты.
(обратно)«…когда увяданье грозит побегам глициний?» — Фамилия Фудзивара состоит из двух слов — «фудзи» (глициния) и «вара (хара)» (поле, долина, равнина) и означает «поле глициний». Таким образом, в стихотворении содержится намек на то, что семейству Фудзивара угрожает опасность.
(обратно)«…там, где Феникса высилась зала». — Фантастическая птица феникс считалась в Китае наряду с драконом символом императора. Дворцовые крыши, императорские колесницы украшали скульптурным изображением феникса. Японцы заимствовали эту традицию. Паланкин, в котором ехал император, украшенный множеством мелодично звеневших колокольчиков, назывался «фениксовым»; считалось, что этот звон «похож» на голос феникса. Зал, где хоть однажды побывал император, называли «залом феникса», голос императора — «голосом феникса» и т. д.
(обратно)«…на руинах твердыни У-вана». — У-ван — букв.: правитель царства У; древнекитайское царство У пало под ударами соседнего могущественного царства Чу, в свою очередь завоеванного в III в. до н. э. Циньской империей. Башня У-вана — часть царского дворца Гусутай в царстве У.
(обратно)«…и стольный Сяньян / запылал в черном облаке дыма». — В 209 г. город Саньян был занят войсками полководца Сян Юя, который вырезал население и предал огню дворцы циньского императора. «Пожар не утихал три месяца», — пишет историк Сыма Цянь.
(обратно)«Строили Тайра в горах / на крутых перевалах заставы, / Чтобы с заставой Ханьгу, / с Сяошань им соперничать славой». — Застава Ханьгу (на западе современной провинции Хэнань) — см. примеч. 28, свиток четвертый; Сяошань — горные теснины к востоку и западу от заставы Ханьгу, один из естественных барьеров на дальних подступах к коренным циньским землям (в современном уезде Лонин, в провинции Шэньси).
(обратно)«Северных варваров рать…» — «Северные варвары» — термин, заимствованный из Китая. В Древнем Китае все народы, жившие в пограничных с Китаем областях, именовались соответственно «северными варварами», «восточными дикарями» и т. п. В данном случае речь идет о «северных варварах», так как войско Ёсинаки наступало на столицу Хэйан с северной стороны.
(обратно)«Словно Цзиншуй и Вэйшуй, / были реки в горах…» — Река Цзин-шуй — приток р. Вэйшуй, впадающей в р. Хуанхэ (в современной провинции Шаньси).
(обратно)«…Стали подобны они / мелкой вяленой рыбе на низке». — Сравнение заимствовано из книги древнекитайского философа Чжуанцзы (см. Чжуанцзы, гл. «Вещи вне нас», в кн.: Атеисты, материалисты, диалектики Древнего Китая, пер. Л. Д. Позднеевой. М., 1967). В форме притч иносказательно рассказано о безвыходном положении человека; помощь попавшему в беду надо оказывать немедленно, в противном случае «… лучше уж искать меня в лавке с сушеной рыбой!» — говорит прохожему погибающая от безводья рыба в ответ на его обещание на обратном пути принести воды.
(обратно)…подъехали к усадьбе вельможи Сюндзэя… — Сюндзэй (иначе — Тосинари) Фудзивара (1114–1204) — один из выдающихся представителей японской средневековой поэзии и один из первых ее теоретиков. Редактор и составитель ряда поэтических антологий.
(обратно)«Путь мой далек…» — парафраз стихотворения на китайском языке поэта Асацуны Оэ «Стихи, поднесенные летней ночью в палатах Хунлугуань при расставании с северным гостем» («Собрание японских и китайских стихов», «Вакан-роэйсю», ч. II); «Путь ваш далек, / И стремятся скорбные мысли / К тем облакам, / Что вдали над Яньшань нависли. / Свидеться вновь / Нам, увы, не скоро придется. / Сколько же слез / На закате в Хунлу прольется!»
Палаты Хунлугуань (кит.; букв.: «Приют лебедей») — специальное здание для приема почетных иностранных гостей в Танской империи. В подражание Китаю, в Японии тоже назвали помещение, где принимали таких гостей, палатами Хунлугуань. В IX–XII вв. имелись три таких здания — в столице Хэйан, в приморском селении Наниве (современный г. Осака) и в Дадзайфу, на севере о-ва Кюсю; гора Яньшань находится в Китае, в современной провинции Шаньси.
(обратно)…для поэтического сборника «Тысяча танка»… — Поэтическая антология «Тысяча танка» («Сэндзайсю») составлена Сюндзэем в 1187 г.
(обратно)«…столица старинная Сига…» — Сига (на территории современного г. Оцу, префектура Сига) была резиденцией императоров с 668 по 672 г.
(обратно)…был отдан под надзор Садаёси… — Почетных пленников, которым по тем или иным соображениям сохраняли жизнь, передавали наиболее заслуженным вассалам под личную ответственность и надзор. Так, самурай Томоцуна из местности Уцуномия, в краю Симоцукэ (современная префектура Тотиги), находился под стражей у Садаёси, одного из ближних вассалов дома Тайра.
(обратно)…в Силлу, в Пэкче, в Когурё, в Кидань… — Силла, Пэкче и Когурё — названия корейских царств, существовавших на Корейском полуострове в 1 тыс. н. э.; Кидань — название области, граничившей с севера с Китаем (Сунской империей, 960–1279), где обитали племена киданей.
(обратно)«Чаял ли я забрести / в этот край незнакомый, далекий…» — парафраз стихов поэта Аривары Нарихиры (IX в.) из «Повести Исэ» (X в.), одного из ранних произведений японской литературы, где проза перемежается стихами этого поэта. Лирический герой повести, странствуя далеко от родной столицы Хэйан, обращается к птицам, которые зовутся «столичными», с вопросом — жива ли его любимая, которую он оставил на родине (яп. мияко-дори, букв.: «птицы столицы», разновидность чайки).
(обратно)…в обитель Дзякудзё, в долине Гэдацу, в Ёкаву. — Монастырь на горе Хиэй делился на три большие зоны: так называемую Восточную башню, где находился главный храм Энрякудзи, Западную башню и Ёкаву; последняя, в свою очередь, подразделялась на шесть «долин». Одна из этих шести долин именовалась Гэдацу (букв.: «освобождение от (оков) мирского греха», санскр. «вимукта», «вимочта»). Здесь же, неподалеку, находился храм Нирваны, Дзякудзё.
(обратно)…в обитель Энъю… — Так назывались покои настоятеля, неподалеку от Восточной башни, главной зоны монастыря на горе Хиэй.
(обратно)…в сочинении принца Сётоку «О днях грядущих»… — Апокрифическое сочинение принца Сётоку (см. примеч. 55, свиток второй), содержавшее предсказания о будущих судьбах Японии, хранилось в храме Четырех Небесных Владык, Си-тэннодзи, в краю Сэтцу и в некоторых других храмах и оказало большое влияние на письменные памятники Средневековья.
(обратно)Четвертый принц — будущий император Го-Тоба.
(обратно)«Под сенью вьюнка / приютилась лесная синица…» — Стихотворение принадлежит известному поэту японского средневековья Дзякурэну (1139?–1202), ученику поэта Сюндзэя (см. примеч. 31, свиток седьмой) (поэтическая антология «Собрание драгоценных листьев» («Гёкуе-вакасю»), 1313).
(обратно)..храм Радости и Спокойствия, Анракудзи… — Храм Анракудзи находился в Дадзайфу (современная префектура Фукуока). Первоначально только один из павильонов храма был посвящен богу Тэмману — обожествленному после смерти опальному вельможе Митидзане Сугаваре. Ко времени описываемых событий, однако, весь храм уже считался обителью бога Тэммана; Тайра, следовательно, имели все основания апеллировать к этому божеству, так же как и они, изведавшему при жизни горечь изгнания и опалы.
(обратно)…сплетая их в стихотворные цепочки рэнга… — В аристократическом обществе, при дворе, было принято собираться для своеобразных поэтических турниров, участники которых должны были экспромтом слагать стихи танка, подхватывая последние строчки, сложенные предыдущим участником. Стихи записывает специальный писец. Этот своеобразный вид коллективного поэтического творчества получил особенно большое распространение в последующие XIV–XV вв.
(обратно)…не светят в небе два солнца… — Древнекитайское изречение, заимствованное из «Исторических записок» Сыма Цяня (раздел «Основные записи», гл. 8, «Основные записи о деяниях императора Гао-цзу»).
(обратно)«Сжимая в деснице / судьбу четырех морей…» — цитата из стихотворения Бо Цзюйи «Стократно полированное зерцало» («Новые народные песни», XXIII).
(обратно)…взывавший к божеству Дайитоку… — Бог Дайитоку (санскр. Ямантака) — один из Пяти светлых богов, ведающий западной стороной света. Его часто изображают верхом на буйволе, окруженным пламенем, с оружием в руках.
(обратно)Остров Цукуси — древнее название о-ва Кюсю.
(обратно)…стук валька… не долетал до их слуха. — Тооти — название деревушки неподалеку от столицы Хэйан; здесь содержится перекличка с известным стихотворением поэтессы XII в. принцессы Сикиси, дочери императора Го-Сиракавы, одной из выдающихся поэтесс своего времени: «Ночь все темнее. / Лишь над вершиной горы / Месяц сияет — / И доносится еле слышно / Стук валька из селения Тооти…» (поэтическая антология «Новое собрание старых и новых японских песен», т. V («Син-кокин-вакасю»). Вместе с тем текст «Повести» построен на распространенном в классической японской поэзии приеме использования омонимов: название «Тооти» близко по звучанию словам «тоой ти» — «далекая земля». Очутившись на о-ве Кюсю, Тайра вспоминают стихотворение, рисующее привычные картины прошлой жизни в столице (селение Тооти лежало на пути из г. Хэйан в вотчину Тайра Фукухару) и в то же время напоминающее о том, как они теперь далеки от нее.
(обратно)Бревенчатый дворец… — Согласно легенде, этот дворец из необструганных бревен был построен на скорую руку в местности Асакура, в краю Тикудзэн (современная провинция Фукуока), для временного пребывания императрицы Саймэй (ум. в 661 г.), когда она, намереваясь возглавить военный поход на Корейский полуостров, прибыла на о-в Кюсю. Однако внезапная смерть помешала осуществлению этих планов.
(обратно)…совершил паломничество в храм Уса. — В уезде Уса, в краю Будзэн (современная префектура Оита), находился один из трех главных храмов, посвященных богу Хатиману. Храм Уса почитался императорским домом почти наравне с храмом богини Аматэрасу в Исэ.
(обратно)«Вместе с плачем цикад…» — Стихотворение помещено в антологии «Тысяча песен» («Сэндзайсю», 1188 г.), авт. Сюндзэй Фудзивара.
(обратно)…когда покинули они обитель бога Тэммана… — Т. е. покинули храм, посвященный Митидзанэ Сугаваре, после смерти обожествленному под именем бога Тэмман (см. примеч. 6).
(обратно)…Сюань Цзан, монах из Танского царства… — Известный китайский путешественник, проповедник буддизма Сюань Цзан (600–664) в 628 г., в нарушение императорского запрета, покинул столицу Танской империи г. Чанъань и по суше добрался в Индию, где провел семнадцать лет, изучая буддийскую литературу и посещая священные для буддизма места. По возвращении в Китай в 645 г. основал буддийскую секту Фасян (яп. Хоссо) и посвятил себя переводу буддийских священных книг с санскритского языка на китайский, выполнив этот труд с исключительной точностью. Оставил обширное сочинение, в котором описал обычаи, нравы, религию, географию Центральной и Средней Азии, а также Индии. О его жизни, путешествиях и приключениях (большей частью вымышленных) в Китае написано множество произведений, самым известным из которых является роман «Путешествие на Запад», созданный в XVI в. и пользующийся широкой популярностью в Китае и в Японии.
(обратно)Храм бога Хатимана… на Журавлином холме, Цуругаоке. — Один из трех главных храмов, посвященных богу Хатиману, которого феодальный дом Минамото считал своим покровителем. Находится в г. Камакуре, в краю Сагами (современная префектура Канагава), где князья Минамото после окончательной победы над домом Тайра создали свою резиденцию и учредили в 1196 г. военное правительство (яп. баку-фу), осуществлявшее верховную власть в стране.
(обратно)…Ван Ман завоевал страну и в течение восемнадцати лет был властителем государства. — Годы его правления считаются как бы водоразделом между Ранней (Западной) и Поздней (Восточной) династиями (см. примеч. 3, свиток первый).
(обратно)Церемония Утреннего приветствия. — В первый день нового года придворные собирались утром в саду, на восточной стороне дворца Прохлады и Чистоты, Сэйрёдэн, личных покоев императора, чтобы поздравить его с наступлением нового года.
(обратно)Среди разнообразных празднеств, которыми отмечали наступление нового года, был большой всеобщий пир во дворце, во время которого церемониймейстер торжественно подавал на императорский стол красную рыбу — лосося, доставленного с о-ва Кюсю.
(обратно)Поклонение четырем сторонам света. — В первое новогоднее утро император клал поклон сперва в сторону края Исэ, где находился храм богини Аматэрасу, затем — на все четыре стороны света. Считалось, что эта церемония призвана отвратить всяческие беды и обеспечить мирное, долголетнее царствование.
(обратно)«Стая иззябших пичуг» — фантастические птицы, якобы живущие в Снежных горах (Гималаях) Северной Индии. В буддийской притче говорится, что эти птицы, страдая от холода по ночам, жалобно стонут и клянутся построить себе гнездо, но приходит день, становится тепло, и птицы забывают свои благие намерения. Притча уподобляет этих птиц нерадивым, беспечным людям, которые не помышляют о том, что ждет их после кончины, и вспоминают о Будде лишь в трудную минуту.
(обратно)Сумел же Мататаро Асикага одолеть переправу… — Речь вдет о переправе, описанной в гл. «Битва на мосту», свиток четвертый.
(обратно)Томоэ — дочь Канэтоо, воспитавшего Ёсинаку, сестра его сподвижников Канэхиры Имаи и Канэмицу Хигути.
(обратно)…срубила голову и швырнула ее на землю. — Головы «достойных» противников сохраняли (привязывали к седлу или передавали оруженосцам, младшим воинам), чтобы предъявить их как почетный трофей, а головы «недостойных» в знак презрения бросали.
(обратно)…один из четырех богов-защитников… — Вассалов Ёсинаки сравнивают с богами-вассалами бога Индры, так называемыми четырьмя небесными царями (яп. Си-тэнно). См. также примеч. 99, свиток второй.
(обратно)Пощадить его — все равно что выкормить тигра… — Парафраз высказывания из «Исторических записок» Сыма Цяня: «Выкормить тигра, чтобы потом навлечь на себя несчастье». Эту пословицу приводили советники Пэйского Гуна (князя Лю Баня), будущего первого ханьского императора Гао-цзу, убеждая его покончить со своим главным противником, чуским правителем Сян Юем.
(обратно)…не жаждал золота, серебра и драгоценных каменьев… — Парафраз текста «Исторических записок» Сыма Цяня (раздел «Основные записи», гл. «Основные записи (о деяниях) Сян Юя»). Пэй-гун (см. примеч. 9) первым вступил со своим войском в г. Саньян, столицу поверженной Циньской империи, но, по словам одного из его сподвижников (Фань Цзэна), «…он ничего не берет себе из ценностей, не интересуется ни одной из женщин…» (цит. по переводу Р. В. Вяткина и В. С. Таскина; Сыма Цянь. Исторические записки. Т. II. М., 1975. С. 131, 132).
(обратно)Преподобный Сэнсин, покинувший столицу вместе с Тайра… — Происходил из рода Фудзивара, был приемным сыном Ниидоно, вдовы Киёмори Тайра.
(обратно)…с настоятелем храма Кадзии… — Речь идет о Сёдзине, сыне императора Го-Сиракавы. Храм Кадзии находился в Сакамото, на восточном склоне горы Хиэй.
(обратно)…около часа Пса… — 8 часов вечера.
(обратно)Недаром существует предание о том, как старый конь отыскал дорогу на засыпанном снегом поле! — В древнекитайском философском трактате «Хань Фэй-цзы» имеется рассказ о том, как старый конь помог заблудившимся на снежной равнине воинам отыскать дорогу.
(обратно)…во Второй Трехлетней войне… — Такое название получили в официальной японской истории военные действия, которые вел Ёсииэ Минамото (см. примеч. 96, свиток первый) против могущественных феодалов Киёхара на северо-востоке Японии, на территории земель Муцу и Дэва (современная префектура Аомори) с 1083 по 1087 г. (т. е. фактически в течение не 3, а почти 5 лет). Война закончилась победой Ёсииэ, сумевшего после длительной осады разгромить укрепления Иэхиры и Такахиры Киёхара и Канадзавэ и тем самым положить конец самоуправному владычеству рода Киёхара в этом районе Японии.
(обратно)…и музыка и стихи суть пустые звуки, вздорные, суетные забавы… — Буддийская религия категорически запрещала своим служителям участвовать в таких «суетных и греховных» занятиях, как светская музыка, танцы, пение и сочинение светских стихов и прозы (см. также примеч. 82, свиток третий).
(обратно)..молился за его здравие богу — повелителю Великой горы Тайшань. — С древнейших времен в Китае существовало поверье, что бог — повелитель горы Тайшань (в современной провинции Шандунь) управляет жизнью и смертью людей. Считалось, что после смерти душа человека отлетает к горе Тайшань. Согласно апокрифической Сутре Десяти царей, созданной в Японии в конце XII в., бог — повелитель горы Тайшань входит в число десяти божественных судей подземного мира, которые судят покойников за совершенные при жизни грехи.
Японские гадатели Инь-Ян (яп. онъёси) приносили ему жертвы и молились о ниспослании долгой жизни и всяческого благополучия.
(обратно)«…сам ствол становится влажным…» — парафраз стихотворения поэта Хэндзё «Чуть раньше, чуть позже / нам всем уготован конец — / росинки со стебля, / росинки с листьев поникших / одинаково в землю канут…» (Антология «Новое собрание старых и новых песен», «Син-кокин-вакасю», 1206).
(обратно)…клеймо с новым именем — Намиката. — «Нами» — по-японски «волна». «Ката» (букв.: сторона) как составная часть мужского имени не несет особой смысловой нагрузки, означая просто «человек» с оттенком вежливости. «Хана» (прежнее имя слуги) — «цветок».
(обратно)«Государь — душа подданных… 〈…〉 Если скорбит душа, плоть не вкушает радость…» — цитата из китайского сочинения «Путь сановника», гл. «О единстве души и тела.» (кит. «Чэнь чуй». См. примеч. 50, свиток пятый).
(обратно)«..мудрый государь не изменит законов ради одного человека…» — цитата из конфуцианского сочинения «Книга о сыновнем долге» (кит. «Сяо цзин», II в.).
(обратно)Наставления преподобного Хонэна. — Хонэн (иначе Гэнку, 1133–1212), буддийский проповедник, выходец из монастыря Энрякудзи на горе Хиэй, последователь монаха Гэнсина, был одним из наиболее усердных пропагандистов буддийского учения о Чистой земле (Дзёдо), за что неоднократно подвергался гонениям со стороны ортодоксального буддизма, в особенности со стороны буддистов секты Тэндай. В 1206 г. семидесятитрехлетнего Хонэна сослали как еретика в край Сануки (о-в Сикоку, современная префектура Кагава), где он и умер.
(обратно)Поистине нет ничего прискорбнее… — Вся последующая речь Хонэна представляет собой краткое изложение догматов вероучения Чистой земли (Дзёдо), выразительно демонстрирующее общедоступный характер этого нового направления буддизма. Это и послужило основной причиной гонений, обрушившихся на проповедников учения Дзёдо со стороны традиционных буддийских школ, в особенности со стороны привилегированной секты Тэндай, тесно слившейся с аристократическими слоями феодального общества.
(обратно)…преподнес Сунскому двору… — Сунская династия в Китае правила с 960 по 1279 г.
(обратно)«К берегу Синомия…» — Этими словами начинается одно из первых в истории японской литературы лирических описаний путешествия на фоне сменяющихся пейзажей и памятных мест — особый жанр японской лирической поэзии, так называемое «странствие» (яп. митиюки), получивший впоследствии широкое распространение в японской литературе Средних веков и Нового времени.
(обратно)«…обитал здесь поэт Сэмимару…» — легендарный слепой поэт (X в.), о котором почти не сохранилось сведений. Единственное достоверно принадлежащее ему стихотворение помещено в поэтической антологии «Госэнсю» (951), в разделе «Разные песни». Легенда гласит, что поэт Сэмимару был также замечательным музыкантом, и вельможа Хиромаса Минамото (918–980), сам искуснейший музыкант, три года кряду ходил к хижине Сэмимару, чтобы, стоя на улице, за стеной, украдкой слушать его игру. Тронутый его настойчивостью, Сэмимару согласился научить его трем сокровенным мелодиям. Эта популярная легенда изложена в известном памятнике средневековой японской литературы «Стародавние повести» («Кондзяку-моногатари», XI в.).
(обратно)«…о поэте, в лачуге живущем…» — В известном стихотворении Сэмимару говорится: «В мире земном / живешь ли ты так или этак, / что во дворце, / что под соломенной кровлей, — / всех одна судьба ожидает…»
(обратно)«…гладь бухты Сига…» — Бухта Сига — иносказательное название озера Бива, на берегу которого находилась в древности резиденция императоров (см. примеч. 34, свиток седьмой). «Рябь на воде бухты Сига» неоднократно воспета в классической поэзии.
(обратно)«…вышли к Фуве, дорожной заставе». — Застава Фува, устроенная в 673 г., находилась на рубеже между землей Ямасиро, входившей в число Пяти Ближних земель (см. примеч. 2, свиток пятый), и землей Оми. Здесь путники как бы прощались с обжитыми, привычными краями и начинали странствие в глухие, дальние земли. Застава играла важную роль в древности, но в конце VIII в., после перенесения столицы из Нары в Хэйан, утратила свое значение и была ликвидирована. Однако ее руины оставались еще долгое время и неоднократно служили темой для поэзии. В данном случае имеется в виду стихотворение поэта Ёсицунэ Фудзивары (1169–1206): «Как безлюден и дик / вид заставы покинутой Фува, / где меж древних руин, / меж обломков рухнувшей крыши / только вихрь осенний витает!..» (Антология «Новое собрание старых и новых песен» («Син-кокин-вакасю»), 1206).
(обратно)«Будто свой жребий узнать / захотел он у моря Наруми…» — Наруми — название участка морского побережья, залива Исэ, славившегося красотой пейзажа в краю Овари. Созвучие названия Наруми со словами «нару ми», означающими: «что будет со мной?» — наводит пленника на мысль о предстоящей ему горькой участи.
(обратно)«Здесь к Нарихире пришла / этих строчек крылатая слава…» — Поэт Нарихира из рода Аривара (IX в.) принадлежит к числу самых известных представителей классической японской поэзии. Его странствие в восточные земли Японии описано в «Повести Исэ» («Исэ-моногатари», X в.), в которой представлены стихи поэта. В данном случае имеется в виду знаменитый акростих, сложенный в краю Микава: «Любимую мою в одеждах / Изящных там, в столице, / Любя, оставил… / И думаю с тоской, насколько / Я от нее далек…» (пер. Н. Конрада).
(обратно)«Нити реки меж камней…» — В краю Микава, куда путники переходят по мере продвижения вдоль Восточной Приморской дороги, ведущей в восточные области Японии, славилась переправа через реку, образующая в этом месте множество рукавов. В данном случае стихи построены по ассоциации с нижеследующими строчками «Повести Исэ»: «Зовут то место „восемь мостов“ потому, что воды, как лапки паука, текут раздельно, и восемь бревен перекинуто через них…», а также по ассоциации с анонимным стихотворением: «В любви беззаветной / Истерзано сердце мое / И рвётся на части, / Уподобясь „паучьим лапкам“, / у восьми мостов Яцухаси…» (Антология «Новое собрание старых и новых песен», «Син-кокин-вакасю»).
(обратно)Мост Хомана. — Мост, перекинутый через р. Тэнрю, в краю Тоотоми (современная префектура Сидзуока). Здесь, на западном берегу реки, находилось селение Икэда, где был постоялый двор; в то время постоялые дворы вдоль Приморской Восточной дороги выполняли также роль примитивных почтовых станций.
(обратно)…правителем здешней земли… — Имеется в виду земля Тоотоми (современная префектура Сидзуока).
(обратно)«…Больше не видеть ему / несравненного горного края». — Знаменитый поэт японского средневековья, монах и странник Сайге (1118–1190), проходя во второй раз на склоне лет по горной дороге мимо вершины Сая-но Накаяма, сложил стихи: «Разве подумать я мог, / Что вновь через эти горы перейду на старости лет? / Вершины жизни моей — / Сая-но Накаяма» (см.: Сайге. Горная хижина / Пер. В. Марковой. М., 1980). В отличие от поэта Сайге, пленный Сигэхира понимает, что ему не суждено вторично увидеть этот прославленный пейзаж, так как его ожидает близкая смерть.
(обратно)«…Травы укрыли тропу / мрачным темно-зеленым нарядом» — парафраз строчек из «Повести Исэ»: «…и та тропа, идти которою им надлежало, была темна, узка ужасно, вся в зарослях» (пер. Н. Конрада).
(обратно)«…Стало быть, сердцу ее / незнакомы любовные муки…» — Древняя легенда гласит, что бог горы Асигара некогда отправился в Китай и отсутствовал три года. Вернувшись в Японию, он увидел, что его супруга-богиня, которая, как он думал, должна была исхудать от тоски по мужу, напротив, расцвела, похорошела. Бог воскликнул: «Стало быть, она не скучала по мне!»
(обратно)..иньский властитель Тан был заключен в темницу Сятай… — О том, как древнекитайский сяский правитель Цзэ призвал Тана и заключил его в темницу Сятай (Сятай — название тюрьмы, кит., букв.: «Сяская башня»), пишет Сыма Цянь в своих «Исторических записках» (гл. вторая, «Основные записи о деяниях дома Ся»). Китайская историческая традиция изображает Цзэ как беспутного гуляку и жестокого деспота, а Тана — как добродетельного правителя.
(обратно)…а чжоуский правитель Вэнь-ван томился в заключении в Юли… — Сыма Цянь в «Исторических записках» пишет о том, что Вэнь-ван — «просвещенный князь», заложивший основы династии Чжоу (1122–247 гг. до н. э.). За свои смелые высказывания в адрес тирана Чжоу Синя — последнего государя династии Инь — был брошен в темницу, а потом еще накормлен бульоном из мяса его убитого сына. Китайская историографическая традиция неизменно изображает последних правителей династий (в данном случае — Чжоу Синя) как развращенных и жестоких деспотов, а победителей, основателей новых династий (в данном случае — Вэньвана) — как воплощение всяческих добродетелей. В этом принципиальное различие в подходе к изображаемым событиям между официальной китайской историографией и эпосом «Повесть о доме Тайра».
(обратно)«Легка, невесома, / танцует она…» — начальная строка стихотворения на китайском языке Митидзанэ Сугавары (см. примеч. 34, свиток второй): «Ода весенней танцовщице» (Антология «Вакан-роэйсю», ч. II).
(обратно)…Пять постоянств. — См. примеч. 47, свиток второй.
(обратно)Мог ли я думать, что в краю Адзума… — Адзума — старинное общее название восточных областей Японии.
(обратно)…ханьский властитель Гао-цзу и чуский владыка Сян Юй… — История борьбы за власть между Лю Ваном (будущим императором Гао-цзу, основателем Ханьской династии, 206 г. до н. э.) и его соперником Сян Юем подробно рассказана Сыма Цянем в его «Исторических записках», где им обоим посвящены отдельные главы. Однако в данном случае изложение ведется с некоторыми подробностями, которых мы не встретим у Сымя Цяня. Таковы подробности о таинственном внезапном упрямстве коня Сян Юя или его слова о том, что «худшим горем для него является разлука с любимой супругой».
(обратно)…раздался победный вражеский клич… — «Повесть о доме Тайра» произвольно заменяет «чуские песни», о которых говорится в китайском первоисточнике, словами «победный вражеский клич». Между тем выражение — «со всех четырех сторон — чуские песни!» стало в Китае, а затем и в Японии крылатой фразой, означающей безнадежное, безвыходное положение. Смысл этой фразы в том, что Сян Юй, услыхав в эту роковую для себя ночь песни своей родины Чу, понял, что поют эти песни его воины, взятые в плен; следовательно, сопротивление противнику более невозможно, дело его проиграно.
(обратно)Пион считался в Китае «царем цветов», символом мужской красоты. Культивировать пионы в Китае начали впервые в эпоху Танской династии (618–907), когда луковицы пиона попали в Китай из Средней Азии и Ирана, с которыми велась оживленная торговля.
(обратно)…где поклоняются богине Сотори-химэ… — Легендарная супруга императора Инке (годы правления — 412–453), славившаяся красотой, после смерти обожествленная.
(обратно)…была, говорят, на свете Владычица Запада Си-ванму… — В китайской мифологии Си-ванму, Владычица Запада, считалась обладательницей снадобья бессмертия, молодости (см. примеч. 23, свиток четвертый).
(обратно)…не уступал Четырем седовласым старцам из Ханьской земли… — См. примеч. 90, свиток третий.
(обратно)…или Семи мудрецам в Бамбуковой роще из Цзиньского государства! — Китайские поэты Цзи Кан (223–262) и Жуань Цзи (210–263) вместе с пятью своими единомышленниками (Сян Сю, Шань Тао, Ван Жуном, Лю Лином и Жуань Сянем) удалились в Бамбуковую рощу, где вели вольную жизнь, не желая подчиняться несправедливым порядкам, царившим в обществе. Идеалом Цзи Кана был мудрец, «спокойный и чистый, бесстрастный и бескорыстный».
Цзиньская династия правила в Китае с 265 по 420 г. н. э.
(обратно)…точь-в-точь походил на достославного Маха-Кашьяппу… — Согласно буддийским легендам Касяпу (санскр. Кашьяппа, иначе — Маха-Кашьяппа, букв.: «великий Кашьяппа») — лучший из учеников будды Шакья-Муни. Восприняв учение Будды, он уже на восьмой день достиг совершенства архата (санскр. святого), а после смерти Будды стал руководителем буддийской общины. Под его руководством впервые были собраны и записаны священные тексты (сутры). Впоследствии удалился в пещеру в горах Кукхрита, откуда не выходил до самой смерти, всецело преданный созерцанию. Особенно почитается буддийским учением Чань (яп. Дзэн).
(обратно)…как птица в Снежных горах… — См. примеч. 4, свиток девятый.
(обратно)…словно над священной горой Фудараку… — См. примеч. 91, свиток второй.
(обратно)Союз, заключенный осенним вечером в прославленном Лишаньском дворце… — Речь идет о танском императоре Сюаньцзуне и о его возлюбленной Ян-гуйфэй. Их трагической любви посвящена поэма Бо Цзюйи «Вечная печаль» (пер. Л. Эйдлина).
(обратно)Любовь ханьского властителя У-ди к госпоже Ли… — См. примеч. 110, свиток второй.
(обратно)…святые Чжун-цзы и Мэй Фу. — Чжун-цзы — знаменитый в Китае бессмертный, бывший будто бы повелителем дождей при мифическом Божественном земледельце — Шэнь-куне. Часто отправлялся в гости к Владычице Запада Си-ванму. Потом исчез неизвестно куда.
Мэй Фу — реальный человек, живший при династии Хань. Прославился своей ученостью, служил чиновником, но потом бросил должность и с головой ушел в даосизм. Когда Ван Ман захватил власть в стране (см. примеч. 3, свиток первый), Мэй Фу ушел странствовать, а потом, согласно преданию, стал бессмертным.
(обратно)Демон Мара… повелитель Шестого неба… — Мироздание, как оно описано в буддийской религиозной литературе, имело сложную структуру. Материальный мир, в котором живут люди (один из трех миров, образующих мироздание, так называемый Мир страстей), состоял из шести сфер; одной из них считались Небеса, в свою очередь разделенные на шесть отдельных небес (небо Тридцати Трех, небо Четырех Небесных царей, небо Тусита и т. д.). Шестое небо — небо Любви. Здесь самоуправно действует демон Мара (буддийский вариант Сатаны, олицетворяющий силы зла), пытаясь с помощью уз любви помешать человеку достичь нирваны (согласно буддийскому вероучению, любовь в ее разнообразных проявлениях препятствует достижению вечного покоя — нирваны — в такой же степени, как и ненависть).
(обратно)Ёриёси, инок из Иё… — Ёриёси Минамото (995–1082), раскаявшись в своих грехах, постригся в монахи, а так как до пострижения он был правителем земли Иё, его прозвали Инок из Иё (см. примеч. 94, свиток первый).
(обратно)…достигнет высотой неба Тридцати Трех! — Небо Тридцати Трех (яп. Торитэн, санскр. Траястримса) — вторая из шести небесных сфер, относящихся к нашему, т. е. к материальному, миру. Оно находится на вершине фантастической горы Сумэру, где обитает бог Индра в своем замке Радости, а по четырем сторонам главной вершины возвышаются горные пики, на каждом из которых обитают восемь небожителей. Отсюда название этой небесной сферы, букв.: небо Тридцати Трех (т. е. бог Индра плюс тридцать два небожителя).
(обратно)…встретит вас… в сопровождении бодхисатв Каннон, Сэйси… — Будда Амида и его неизменные спутники, бодхисатвы Каннон и Сэйси, — одна из традиционных триад буддизма (напр., триада Шакья: в центре будда Шакья-Муни, по сторонам его спутники-бодхисатвы Мондзю (санскр. Манджушри) и Фугэн (санскр. Самантабхадра): триада Якуси: в центре будда Якуси, слева и справа бодхисатвы Гакко (санскр. Чандрапрабха, букв.: Лунный свет) и Никко (санскр. Шурьяпрабха, букв.: Солнечный свет) и т. д.
(обратно)…не уступала горю слуги Чандаки… — Чандака был слугой царевича Сиддхартхи, будущего будды Шакья-Муни. Решив искать пути спасения людей от неизбежных в жизни страданий, Сиддхартха неожиданно покинул дворец и удалился в лесную чащу, чтобы погрузиться там в размышления. Его сопровождал слуга Чандака, которому Будда велел вернуться во дворец, сообщить о его решении удалиться от мира и отвести обратно его коня. Чандака в отчаянии умолял его одуматься, но Шакья-Муни остался непреклонен.
(обратно)…стали именовать… Таю-но хоган. — Таю (кит. дафу) — букв.: великий муж, вельможа, сановник. Термин заимствован из Китая (звание Таю соответствовало 5-му придворному рангу). Хоган — букв.: судья. Поскольку Ведомство сыска осуществляло и карательные, и судебные функции, глава этого ведомства именовался судьей (хоган) или Великим судьей (дайхоган).
(обратно)Меж тем в Ясиме… — В настоящее время мыс Ясима полностью слился с островом Сикоку и не отделяется от него проливом, как во время описываемых событий.
(обратно)…словно конь быстроногий, уносились прочь дни и луны. — парафраз высказывания из «Истории династии Хань» Бань Гу.
(обратно)Уж не тот ли это юнец, у которого убили отца в смуту Хэйдзи? — Такой словесный поединок, когда противники изощрялись в оскорблении друг друга, нередко предшествовал сражению.
(обратно)…дав кличку Таю Черныш. — Таю — букв.: вельможа, сановник. Термин заимствован из Китая.
(обратно)…красота которой способна покорять крепость… — Образное выражение, заимствованное из классической китайской литературы, восходящее еще к древним народным песням «Ши цзина». «Взглянет раз — и покорит крепость, взглянет другой раз — и покорит страну!» — сказал Ли Яньнянь, брат красавицы Ли, возлюбленной ханьского императора У-ди, описывая в стихах красоту своей сестры.
(обратно)Уперев щит в землю и укрывшись за ним… — Щит средневекового японского воина-пехотинца представлял собой деревянный четырехугольник большого размера с деревянной же подпоркой, благодаря которой щит можно было установить на земле и, укрывшись за ним, вести стрельбу. Составленные вместе, такие щиты становились заградительным сооружением. В отличие от щитов европейских или ближневосточных воинов, японский щит не применялся непосредственно во время сражения. Всадники щитами не пользовались.
(обратно)…такой же огромный лук, какой был у дяди моего Тамэтомо… — Легенда окружила имя Тамэтомо Минамото (1139–1170) славой человека необычно высокого роста и богатырской силы, его стрелы будто бы пробивали даже обшивку корабля. Участник смуты Хогэн, он был сослан на о-в Осиму, в край Идзу, причем ему перерезали сухожилия правой руки, чтобы навсегда лишить возможности стрелять из лука. В ссылке он и умер, но легенда гласит, будто ему удалось бежать оттуда на о-ва Рюкю, где он стал вождем местных племен и основал свое царство.
(обратно)…длиной в тринадцать ладоней и два пальца… — Длину стрелы измеряли шириной ладони и шириной сложенных вместе пальцев — одного, двух, трех, четырех.
(обратно)…вспоминали, как горевала красавица Ван Чжаоцзюнь… — Ван Чжаоцзюнь, одна из обитательниц гарема ханьского императора Юань-ди (годы правления — 48–32 до н. э.), гордая своей красотой, не пожелала подкупить художника, писавшего портреты придворных дам, и тот, рассерженный, изобразил ее некрасивой. Когда же по условиям перемирия с сюнну (гуннами) ханьский двор обязался прислать предводителю гуннов китайскую красавицу, решено было отправить самую невзрачную. Выбор, производившийся по портретам, естественно, пал на Ван Чжаоцзюнь. Император Юань-ди, впервые увидев живую Вань Чжаоцзюнь, был поражен ее красотой и сожалел о своем решении, но отменить было уже нельзя, и Ван Чжаоцзюнь отправили к гуннам, где она оставалась до самой смерти, оплакивая свою судьбу. Судьба Ван Чжаоцзюнь неоднократно служила темой литературных произведений различных жанров.
(обратно)История меча, одной из регалий японского императорского дома, представляет собой изложение древнего мифа, впервые записанного в «Летописи древних дел» (яп. «Кодзики», 712 г., ч. I, «Эра богов», цикл мифов о боге Сусаноо).
(обратно)Варваров-эбису… — Эбису — японское название народов айну и племен, обитавших на северо-востоке Японии. Люди из племени эбису считались дикарями, варварами.
(обратно)Зерцало — главная из трех императорских регалий. Содержание главы представляет собой пересказ одного из центральных эпизодов японской мифологии — уход и возвращение солнца, дарующего жизнь на земле, переосмысленные в образе Аматэрасу — Озаряющей Небо богини, главного божества древних японских племен. Цикл мифов, связанных с богиней Аматэрасу, изложен в мифологическом своде «Летопись древних дел».
(обратно)..хоть в Эдзо, хоть на Тисиму… — Эдзо (о-в Хоккайдо) и Тисима (Курильские острова), не входившие в состав японского государства и населенные аборигенами (айну и племенами тунгусского происхождения), мыслились в ту эпоху как дальний «край света».
(обратно)Послание гласило… — Знаменитое письмо Ёсицунэ своему старшему брату, феодальному диктатору Ёритомо, считается подлинным историческим документом. Сохранился его автограф.
(обратно)…вплоть до самых отдаленных колен вашего рода! — Парафраз высказывания из китайской канонической «Книги перемен» (кит. «И цзин»): «В дом, где творят добро, снизойдет счастье, и отблеск его осенит даже внуков и правнуков!»
(обратно)«Пока свирепый тигр находится в горных дебрях…» — парафраз цитаты из письма китайского историка Сыма Цяня, адресованного Жэнь Аню (иначе — Жэнь Шаоцину): «Лютый тигр живет в глубочайших горах, его сотни зверей трепещут, боятся; когда же он в тенетах и в клетке сидит, то виляет хвостом и просит еды». Перевод акад. В. М. Алексеева, в кн.: Китайская классическая проза в переводах академика В. М. Алексеева. М., 1958. С. 90.
(обратно)Тысячи лет живут небожители в небе Тридцати Трех… — См. примеч. 41, свиток десятый.
(обратно)Никому не дано вкусить снадобье вечной юности… — Начиная с этих слов и вплоть до слов «прах его истлел в заросшей мохом могиле в Дулине…» — текст представляет собой прозаический парафраз стихотворения Бо Цзюйи «Море безбрежно» (из цикла стихов «Новые народные песни», V).
(обратно)Ибо сказано: «Радость недолговечна, ей горе приходит вослед…» — цитата из стихотворения на китайском языке поэта Асацуны Оэ (антология «Хонтё-мондзуй»): «Непреложен закон — / все живое погибнуть должно. / Самому Шакья-Муни бессмертья, увы, не дано. / Разгорался сандал / в костре погребальном под ним. / Обратился Пресветлый / в летучий, клубящийся дым. / Радость недолговечна, / ей горе приходит вослед. / От Пяти увяданий / и на небе спасения нет…»
(обратно)«Ничто, пустота — вот что такое дух наш». — цитата из сутры Фугэна, в которой записаны поучения будды Шакья-Муни, якобы данные им за три месяца до кончины бодхисатве Фугэну; в сутре изложены правила медитации и покаяния в грехах, возникающих в силу самой человеческой природы, т. е. в силу свойственных человеку так называемых Шести чувств, о которых говорится в буддийской религиозной литературе.
(обратно)Пять долгих кальп… — Кальпа — единица времени в буддийской литературе. Продолжительность ее весьма неопределенна и поясняется с помощью образных сравнений. Напр., кальпа — это время, которое потребовалось бы, чтобы стереть до основания скалу объемом в четырнадцать кубических километров, если один раз в сто лет обмахивать ее опахалом из перьев. Но и тогда, когда скала будет полностью истерта, по времени это будет все еще меньше одной кальпы…
(обратно)Любая из трех тысяч и пяти казней… — В Древнем Китае существовало пять видов наказания — клеймение, отрезание носа, отрубание ног, оскопление, смертная казнь. К ним добавлялось еще три тысячи всевозможных дополнительных наказаний.
(обратно)…в «Красной черте»… — В Танской империи земли, прилегавшие к столице на расстояние 500 ли, считались находящимися в так называемой Красной черте. В подражание этому в Японии земли, окружающие столицу, также именовались «землями в Красной черте».
(обратно)…в час Вепря… — в 10 часов вечера.
(обратно)…отчего… так… шумят эти сменные самураи? — Сменными самураями назывались рядовые провинциальные воины, призванные на определенный срок для несения сторожевой службы в столице.
(обратно)Бодхисатва Каннон из Хасэ. — Хасэ — название селения в Ямато, одной из так называемых Пяти Ближних земель (см. примеч. 2, свиток пятый). Здесь находился популярный в народе «храм Хасэдэра», один из 33 храмов, посвященных богине Каннон и в столице, и в Ближних землях.
(обратно)…У-ван любил фехтование… а Чу-ван любил тонкий стан… — Цитата из «Истории династии Поздней Хань» Фань Е.
(обратно)Этот юный любитель клюшки… — См. примеч. 49, свиток пятый.
(обратно)Окропление главы. — Вступление в монашество знаменовалось целым рядом обрядов. Наголо обритую голову новообращенного (в знак отказа от мирской суеты головы брили наголо и мужчины и женщины) кропили священной водой. Корни этого обряда восходят к древнеиндийскому обычаю кропить водой голову царя, вступающего на царство.
(обратно)О рангах, присваивавшихся супругам императоров. — См. примеч. 45, свиток первый.
(обратно)…высокое звание инго… — См. примеч. 45, свиток первый.
(обратно)С неба донесся голос горной кукушки… — По древней китайской легенде, правитель царства Шу (IV в. до н. э.) уступил свой престол другому, а сам стал отшельником. После смерти его душа превратилась в кукушку, но не перестала тосковать о земной жизни. Прилетая из царства мертвых, кукушка, душа правителя Шуди, грустно выкликает: «Лучше вернуться, хочу вернуться!..» Таким образом, голос кукушки считается в поэзии Китая и в поэзии Японии исполненным грусти, тоски.
(обратно)Так горевали, наверное, Лю и Жуань… — В «Истории Поздней Ханьской династии» рассказана легенда о том, что в годы Юнпин (58–75) некто Лю Чэнь и Жуань Чжао отправились на гору Тяньтай собирать лекарственные травы. Заблудившись, они проплутали тринадцать дней, но вдруг увидели на листке, плывущем по воде, остатки каши и поняли, что недалеко есть жилье. Они пошли вверх по течению и встретили прекрасных дев, которые оказали им любезный прием. В гостях у этих дев они провели полгода, но когда вернулись в родные края, то уже не застали в живых никого из своих родных: оказалось, что прошло уже более двухсот лет и за это время сменилось семь поколений их потомков.
(обратно)…резвилась… среди цветов в Чжаоянских чертогах… — См. примеч. 5, свиток третий.
(обратно)…слагала… стихи… Чанцюских покоях… — Чанцюгун, дворец Вечной Осени, в котором жили императрицы, в эпоху Ханьской династии.
(обратно)…храм Фудараку, основанный Фукаябу из рода Киёхара… — Фудараку (санскр. Поталака) — название горы в Индии, где, согласно буддийским легендам, проповедовал бодхисатва Авалокитешвара (яп. Каннон); Фукаябу из рода Киёхара известен как поэт (нач. X в.).
(обратно)…руины дворца вдовствующей государыни Оно. — Вдова императора Го-Рэйдзэя (1-я половина X в.), Ёсико Фудзивара, принявшая постриг и поселившаяся в местности Оно, именовалась по названию этой местности государыней Оно.
(обратно)«Двор Янь Юаня / зарос травой-лебедой…» — Янь Юань, любимый ученик Конфуция, жил в большой бедности. У него была всего одна плетеная бамбуковая корзинка для еды и тыква-горлянка для воды. Несмотря на крайнюю нужду, он был всегда весел и отличался добродетелью. Конфуций назвал его мудрым праведником.
(обратно)«У Юань-сяна / распахнута настежь дверь…» — Юань-сянь — также один из учеников Конфуция. Подобно Янь Юаню, презирал богатство и довольствовался бедностью. «Юань-сянь жил в Лу за круглой оградой в доме, крытом соломой, поросшей травой. Поломанные двери их из хвороста держались на тутовых ветках, окном служило горлышко (разбитого) кувшина…» (Чжуан-цзы, пер. Л. Д. Позднеевой).
(обратно)Крик обезьян считался в китайской поэзии символом грусти, одиночества в лесной горной глуши; литературная поэзия Японии заимствовала этот образ, также ставший символом печали и одиночества.
(обратно)Шакья-Муни, царевич Ситтха, девятнадцати лет покинул стольный град Гая… — Житие Будды, прозванного Шакья-Муни (букв.: «Святой праведник из племени Шакьев»), гласит, что родился он в царском доме и именовался царевичем Сиддхартхой (яп. Ситтха). Двадцати девяти лет (а не девятнадцати, как написано в «Повести»), впервые покинув стены дворца, он увидел, что все люди обречены на страдания — таковыми являются болезнь, старость, смерть. Потрясенный, Сиддхартха решил искать спасение от этих бед, покинул дворец и ушел в лес, где провел в одиночестве несколько лет, погруженный в размышления о смысле человеческого существования. Столица Гая (санскр. Гая) — столица древнеиндийского царства Капилавашту (на территории современного Непала), где родился царевич Сиддхартха, будущий Будда.
(обратно)…прикрывал наготу листвой древес на горе Дандоку… — Гора Дандоку (санскр. Дандака) на северо-западе Индии, в древнем царстве Гандхара (на территории современных штатов Пенджаб и Кашмир).
(обратно)…шнур, сплетенный из нитей пяти цветов. — Пять «священных» цветов — синий, желтый, красный, белый и черный. Считалось, что если в час кончины верующий будет призывать имя Будды, держась за такой шнур, другой конец которого прикрепляли к руке изваяния Будды, то после смерти он отправится прямо в рай.
(обратно)…изображение… святого учителя Шань Дао… — Шань Дао — буддийский монах, основатель буддийской секты Чистой земли в Китае в Танскую эпоху. Легенда гласит, будто бы он лично изготовил сто тысяч копий сутры Амитабхи (яп. Амиды).
(обратно)…келья блаженного Юймы… — Юйма (санскр. Вималакирти, букв.: «чистый», «непорочный»). В Сутре Вималакирти говорится, что этот праведник, богатый купец из древнеиндийского государства Вайсали, достиг такой святости, что в своей маленькой келье принимал одновременно сто тысяч будд, прибывавших к нему из всех Десяти направлений (о Десяти направлениях см. примеч. 39, свиток третий).
(обратно)…стихи монаха Садамото Оэ… — Садамото из рода Оэ в 1002 г. постригся в монахи, уехал в Китай, где и умер в 1034 г. Гора Цинляньшань (другое название — Утайшань) — одно из самых священных для буддизма мест в Китае (в современной провинции Шаньси).
(обратно)Архаты — буддийские святые праведники.
(обратно)…избавлена от тяжкой доли, тяготеющей над женщиной от рождения… — Подобно другим религиям, считающим женщину «сосудом греха», ортодоксальный буддизм также отрицал за женщиной, в силу самой ее природы, возможность перерождения в будд, а также в богов Индру, Брахму и др. — необходимость до замужества повиноваться отцу, после замужества — мужу, после смерти мужа — сыну.
(обратно)…с помощью… снадобья бессмертия с волшебной горы Пэнлай. — См. примеч. 4, 6, свиток седьмой.
(обратно)…скорбь Пяти увяданий… — См. примеч. 72, свиток второй.
(обратно)…с любимыми расставаться, с ненавидящими встречаться… — См. примеч. 24.
(обратно)…Четыре горести и Восемь мучений! — Четыре горести: жизнь, болезнь, старость, смерть; Восемь мучений: вышеперечисленные четыре страдания плюс разлука с любимым, вынужденное общение с жестокими, злобными, невозможность обрести желаемое, всевозможные страдания души и тела.
(обратно)…вопли грешников в преисподней Великих стонов… — Четвертая и Пятая сферы буддийского ада именуются преисподней Стонов и преисподней Великих стонов (санскр. Раурава и Маха-Раурава). Один день мучений в этом аду соответствует миллионам земных лет.
(обратно)…«Об этом прочтешь в Драконовой сутре!» — Сутры с таким названием, как указывают японские комментаторы, в настоящее время не существует.
(обратно)А праведный Нитидзо из нашей страны… — Монах-отшельник, живший на священной вершине Кимбусэн, в Ёсино (современная префектура Нара), в нач. X в. О его жизни повествуют разнообразные притчи во многих японских средневековых сборниках.
(обратно)…с благой помощью бога Дзао… — Бог Дзао (буддийское божество японского происхождения), которому посвящен отдельный храм в монастырском комплексе на горе Кимбусэн, считается укротителем демонов и злых духов. Выражение лица устрашающе-грозное. Его в особенности почитали селившиеся в горах аскеты-отшельники.
(обратно)…подобно Ведехи, супруге индийского царя Бимбисары… — Добродетельная Ведехи благодаря своему благочестию после смерти возродилась к вечной жизни в раю. Житию Ведехи, полному драматических событий, посвящена отдельная глава в сутрах, особо почитаемых японскими адептами буддийской секты Чистой земли. Царь Бимбисара (543–491 гг. до н. э.), ревностный сторонник буддизма, правивший в древнеиндийском царстве Магадха, — реальное историческое лицо.
(обратно)…подобно… Рюнё, дщери царя-дракона. — В буддийской религиозной литературе повествуется о Рюнё, дочери царя-дракона, повелителя соленых морей, которая восьми лет духовно прозрела, стала буддисткой, за что и удостоилась после смерти вечной жизни в раю.
(обратно)